Abstract
This article discusses the impact of urban layout on the energy performance of residential buildings. A comparative analysis of multiple variants of land development differing in building layout only, with all other features being the same, including the building envelope properties and technical equipment, was carried out. The research was conducted in two selected locations in Poznań metropolitan area (Poland), which is located in the Dfb climate zone (humid continental—warm summer subtype). For each location, the following variants of building layout were considered: parallel buildings (12 variants with an orientation towards the sides of the world rotated in steps of 15 degrees), perimeter frontage buildings, and comb-shaped buildings with semi-open courtyards (4 variants with courtyards open to each side of the world). The calculation of annual end uses for heating and cooling was conducted as well as the peak values. All calculations were performed using OpenStudio Application Release v. 1.2.1 software with the SketchUp plugin. The results showed that the proper arrangement of buildings on the urban plot may result in significant energy savings. The considered variants differed in terms of annual end uses for heating and cooling even by approx. 15%, and the peak values on the hottest days were 4–10 times lower in comparison with the least advantageous variants. The results show the slight advantage of compact development over free-standing development in terms of total end uses as well as the south and north orientation of facades over the east and west in terms of peak solar heat gain values.
1. Introduction
1.1. Problem Highlighting
Energy shortages are a significant technical, social, and cultural challenge for modern cities. A contemporary society dependent on energy supply cannot dispense with energy-oriented urbanism. Popular interest in energy is encapsulated by reflections in rising energy prices and temporary shortages of energy availability for different groups of consumers. Energy has become essential to modern urban life. One of the goals of this study is to illustrate the possibility of saving energy through targeted action in creating appropriate design solutions in urban planning. Our research focuses on the Dfb climate zone according to the Köppen–Geiger climate classification [1]. Energy conservation in urban planning is associated with a reduction in the operating costs of urban structures and makes an important contribution to reducing CO2 emissions. These elements have implications for environmental sustainability and climate change mitigation [2,3,4].
The issue of energy efficiency in urban planning is clearly related to advances in building material technology, access to renewable energy sources, smart grid technology, and energy-efficient urban transportation. Energy efficiency in urban planning is also related to social and cultural determinants. It is closely related to architecture, defined as “the art of creating space for humans” [5,6,7].
Until recently, energy efficiency in particular has not been the focus of urban planners. Traditionally, the issues of land use came to the fore with the separation of basic urban functions such as places of residence, places of work, and transport links between the functional zones of the city. Against this backdrop, the following basic research streams emerged: the sociological stream, studying the city from the side of social conditions, the natural–ecological stream, emphasizing the problems of natural balance within urban structures, the cultural trend, considering the development of urban space against the background of cultural processes, and the economic stream, related to the analysis of economic and spatial conditions determining the competitiveness of urban space.
A review of recent scientific studies seems to confirm the observation that we are witnessing the emergence of a new trend in urban studies, which is energy-saving oriented urban planning. Within the framework of this direction, not only are the energetic determinants of the development of urban structures analyzed but also the problems of energy conservation and efficiency with the use of appropriate urban planning tools, such as composition, the placement of functional zones, transportation facilities, and changes in socio-cultural habits. An important task is to ensure the energy self-sufficiency of cities and efforts to become independent of external energy sources. It analyzes elements such as fuel chains in the urban structure (energy sources, the location of energy production, transmission networks, impacts during operation, consequences for the environment and the health of residents, etc.), emissions, and other environmental stresses. In this context, the basic strategies of a sustainable urban approach can be distinguished [8,9,10]:
- (a)
- Economic:
- -
- Investment risk;
- -
- Investment efficiency;
- -
- Consumer preferences (residents, tenants, property owners, and users);
- -
- Public support for renewable energy sources.
- (b)
- Social and cultural:
- -
- Spatial behavior of residents and its impact on energy consumption;
- -
- Social acceptance of energy-saving solutions;
- -
- Cultural conditions;
- -
- Social potential of the area (ability to create innovative pro-environmental solutions).
- (c)
- Natural:
- -
- Environmental risks associated with energy production and transmission;
- -
- Natural stability (species diversity, spatial distribution, species dominants, stratification, etc.);
- -
- The location of tall trees in the immediate vicinity of buildings and their impact on climatic comfort in residential environments [11].
- (d)
- Structural:
- -
- Technical standard of development (thermal insulation envelope of buildings);
- -
- Energy-efficient methods of transportation (public transportation and bicycles);
- -
- Optimization of the length of technical infrastructure routes in the urban structure;
- -
- Optimization of the spatial arrangement of buildings.
The strategies of a sustainable urban approach mentioned above are reflected in energy-saving urban design methods, with them being taken into consideration in certification standards or algorithms for calculating the energy performance of buildings. Among the issues listed above, an important structural issue in urban planning, the arrangement of buildings on urban plots, which our article is focused on, is strictly related to the concept of passive solar heat gains. They are included in the energy balance of buildings as passive heat sources. The level of passive solar heat gains, which is the amount of solar radiation passing through windows into the building interior, is dependent on geometric factors related to urban planning:
- The solar rays incidence angle, which depends on the orientation of buildings towards the directions of the world;
- The degree of shading on the glazed parts of facades, which depends on the locations of the buildings and other shading objects in the surroundings [12].
The methodology for calculating passive solar heat gains is based on the formula [13]:
In this equation, Qs—total amount of passive solar gains; r—reduction coefficient, including the solar incidence angle, shading, and dirt; g—total solar energy transmittance of the glazing; Ag—glazing area; and G—total solar radiation during the heating season), and it has been implemented in several algorithms used in building energy certification standards and energy simulation software [13,14,15,16,17].
Qs = r · g · Ag · G [kWh/year]
This makes urban planning one of the significant fields of energy efficiency research [18,19,20].
1.2. State of the Art—Review of the Literature and Methodologies
The integration of energy efficiency into the urban design process has been studied from many perspectives. Among the fundamental works for the development of the theory of solar urban planning, there are the studies by Amado and Poggi [21,22]. The research conducted in Copenhagen, Denmark by Strømann-Andersen and Sattrup [23] on the impact of the size of urban canyons on access to solar radiation shows the significant influence of distances between buildings on the total energy use for heating, cooling, and artificial lighting, reaching up to +30% for office buildings and +19% for residential buildings.
The research results by Deng et al. [24] indicate a quantitative correlation between the placement of buildings and the microclimate and energy performance of a building on the scale of an urban project. In addition, the research provides several recommendations for urban planners and designers such as strategies for reducing the UHI effect and decreasing energy use. Independently, the research results of Wang et al. [25] showed that the arrangement of urban blocks and the vegetation configuration can significantly reduce the concentration of air pollutants and improve the microclimate. The correlation of various parameters of urban morphology (the type of building area, the amount of space between buildings, etc.) with urban air temperature was the subject of a study by Tong et al. [26] in Tianjin, China. Similarly, multiple parameters influencing the energy performance of buildings in different climate zones in China were investigated in the work of Zhao et al. [27].
There have also been trials on the use of machine learning to find the most appropriate architectural form in terms of reducing carbon footprints [28]. One of the co-authors performed his own simulations of the distribution of solar radiation on the surfaces of building facades depending on the spatial arrangement of buildings and greenery including its role in protecting against overheating in summer, using SketchUp (version 19.1.174) software with the DL Light add-on [11,29].
Some authors have made attempts to identify the key indicators of access to solar energy in housing estates in different climatic zones [30,31,32,33]. The last year has seen particularly intense interest from research teams on solar access planning issues [34], solar energy systems with energy storage [35], the analysis of urban initiatives affecting energy consumption and the absorption of solar energy [36], and the location of urban blocks in neighborhood units in relation to solar radiation [37].
Many authors emphasize that the early phase of architectural and urban design is critical to energy efficiency. This draws attention to problems such as integrating the impacts and costs of energy-saving solutions in the early design phase [38], bridging the gap between research and the early design phases [39], the optimization of the urban features of housing developments in terms of energy efficiency [40], and the impact of energy conservation on the integration of social and technical conditions in the age of the knowledge society [41,42]. The presented review of the latest research allows us to confirm the timeliness of the research topic, which concerns not only the technical aspects of the energy efficiency of housing estates but also touches on a wide spectrum of architectural, urban, and compositional issues and inhabitants’ communities.
Previous studies present a differentiated approach in terms of the following fields: research materials (location and spatial models), building typologies, climate zone and data, simulation software and algorithms, and output data. In terms of research materials, the studies can be divided into two main groups: the first are based on theoretical models [43,44,45], the second are based on real locations. In the second group, for real locations, there are also studies relating to the existing development [46] or considering hypothetical development models [47,48]. Among the proposed building layout typologies taken into consideration, the majority of authors take into consideration a few basic factors: tower (high-rise), courtyard, row (parallel), and some other additional factors, like point blocks.
M.M. Akrofi and M. Okitasari [49] prepared a systematic review of the state-of-the-art in the field of integrating solar energy considerations into urban planning, in which the authors indicated the main fields of interest of researchers, characterized the geographic distribution of the studies, and described the main conceptions of solar urban planning. In their conclusions, they also defined research gaps and future research directions, including geographical gaps, socio-technical gaps, and the need for theories. This work can be placed in the first group—geographical gaps, taking into account the small number of studies on this subject in Poland to date (only two). That means also adapting the research to the local climate, laws, and social conditions. In particular, the presented research takes into consideration the following local circumstances:
- The local climatic conditions;
- The requirements of Polish construction laws and technical conditions, referring to the insolation time, distances between buildings, building envelope parameters, etc.;
- Local spatial planning constraints;
- The shape of the plot;
- The existing built environment in the direct vicinity.
The original contribution of this study to the state of the art is to demonstrate how the local conditions mentioned above modify certain regularities shown by theoretical models. The scientific question posed is whether different local circumstances may lead to different or contradictory recommendations regarding preferred variants of the mutual arrangement of buildings or whether, in all circumstances, the same regularities are kept. For this reason, the same set of variants was tested in different locations in order to prepare the comparative analysis.
Additionally, unlike previous research, our models were created in the Sketchup software environment, the use of which is widespread among architects [50], along with freeware OpenStudio add-on.
2. Materials and Methods
2.1. Research Objective and Overview
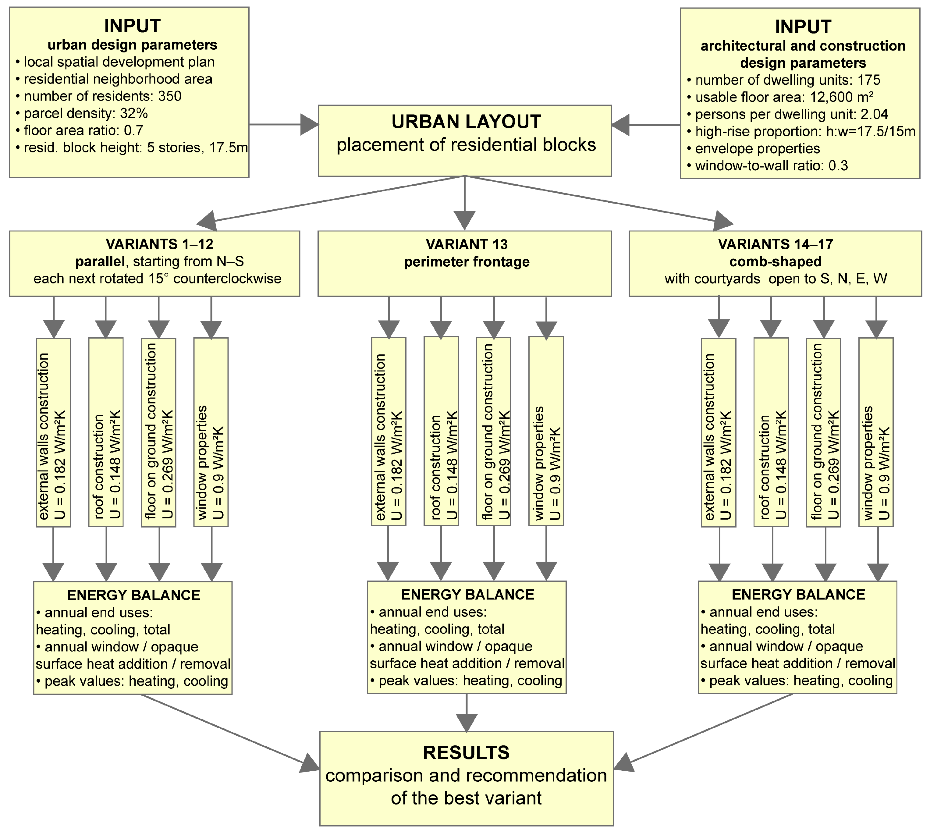
The methodological scheme of the study is shown in Figure 1.
Figure 1.
Methodological scheme of the study (data for research area no. 1).
The objective of the research is to identify the possibilities to improve the energy performance of buildings by changing their spatial arrangement only. For this, comparative analysis of the energy performance of a few variants of land development is performed. To achieve the research goal, the following principles are adopted:
- The only difference between the considered variants is the spatial arrangement of the buildings.
- All variants of land development and all adopted properties of buildings have to meet the minimum requirements according to the Polish law regulations and standards.
- The rest of the adopted features and parameters of the buildings are the same in all variants to ensure that the variants are comparable and to eliminate the impact of all other variables except the spatial arrangement of the buildings.
All of the adopted parameters of the buildings are described in detail below.
As far as function is concerned, multi-family residential buildings were chosen to easily determine standards for them and to compare them.
The dimensions of the building models were adjusted to the standards that allow one to fit the functional living units inside. The width of the building was set at 15 m, which corresponds to the two-bay layout of the building interior, assuming a solar penetration depth of about 6 m from both sides of the building. This is the area dedicated for rooms intended for human occupation. An additional 1.50 m was left for internal corridors (minimum 1.40 m required due to fire protection regulations for emergency escape roads). Approximately 0.50 m was added for each of the two external walls and 2 × approx. 0.25 m for the internal construction walls (which gives a total of 1.50 m for the walls’ thickness). The adopted average height of the story (measured floor-to-floor) was 3.00–3.50 m to ensure clear height for a story larger than the minimum required 2.50 m for apartments (recommended approx. 2.80 m). The remaining height was intended for construction, acoustic insulation, and the finishing layers of floor slabs and for a possible space reserve for installations (e.g., mechanical ventilation ducts if needed) located above the suspended ceiling.
The height of the buildings was set at 5 stories, which is the maximum permissible according to the local spatial development plan. This gives an overall height of 17.5 m. However, there was an additional 10-story variant added, which exceeds the permissible value, in order to check if other solutions not provided for in the plan would not be better from the point of view of energy efficiency.
The window-to-wall area ratio was set at 0.3, resulting from an estimation of the minimum required window-to-floor area ratio, which is 1:8 according to the Regulation of the Minister of Infrastructure on technical specifications for buildings and their location [51]. While the room width is 6 m, for each running meter of the facade length, there is 6 m2 of floor area, which gives a minimum of 0.75 m2 for the window area. This means that the window-to-wall area ratio should be at least 0.214, so 0.3 meets this requirement.
The other assumptions for the newly designed plot are as follows:
- A built-up area of approx. 3600 m2 (except for the additional 10-story variant, with a built-up area of approx. 2400 m2), which means approx. 18,000 m2 of gross floor area and approx. 12,600 m2 of usable floor area;
- For each apartment, meeting sunlight requirements of at least 3 h on equinox days (21 March and 23 September), according to the Polish Regulation of the Minister of Infrastructure on technical specifications for buildings and their location [51].
2.2. Research Material
The theoretical models of the designed development were placed in two exemplary locations in Poznań metropolitan area (Figure 2 and Figure 3):
- Research area no. 1—A proposal for the design of a local spatial development plan in Poznań, located in the neighborhood of Grunwaldzka and Ułańska Street in Poznań. One of the quarters of the designed development in this plan is taken as the material for research due to its dimensions, which allows for the placement of various layouts of buildings, and due to its location in the neighborhood of the typical development representative of central districts in Poznań. The direct surroundings of the given plot are designed as built-up with compact frontage buildings with a height of approx. 17 m and 5 stories. The selected plot of land has a shape similar to a rectangle, and the area is approx. 11,250 m2. The adopted parameters of the designed development variants: 5 stories, a floor height of 3.50 m, and a parcel density of 32%.
- Research area no. 2—A plot near Wschodnia Street in Luboń. This location was chosen as a representative of the location in the neighborhood of the typical land development of Poznań suburban area, containing mixed single-family and multi-family housing. The selected area is approx. 27,250 m2. The adopted parameters of the designed development variants: 5 stories, a floor height of 300 m, and a parcel density of 27%.
Taking into account all of the assumptions described in the previous chapter, for each research area, 17 variant land development concepts differing in the layout of buildings were prepared. The concepts are the following (Figure 4 and Figure 5):
- Variants 1–12: Parallel buildings along the north–south axis;
- Variant 13: Perimeter frontage buildings along the streets, around the quarter, with one large courtyard inside;
- Variants 14–17: Comb-shaped layouts of buildings with the courtyards open to different sides of the plot: south, north, east, and west.
Figure 2.
Locations of the research areas (no. 1 and 2) on the map of Poznań metropolitan area.
Figure 2.
Locations of the research areas (no. 1 and 2) on the map of Poznań metropolitan area.

Figure 3.
Research areas (research plots marked in yellow): (a) Research area no. 1: Proposal for the design of a local spatial development plan near Grunwaldzka and Ułańska Street in Poznań and (b) Research area no. 2: Plot near Wschodnia Street in Luboń.
Figure 3.
Research areas (research plots marked in yellow): (a) Research area no. 1: Proposal for the design of a local spatial development plan near Grunwaldzka and Ułańska Street in Poznań and (b) Research area no. 2: Plot near Wschodnia Street in Luboń.

Figure 4.
Variants of land development for comparative analysis in research area no. 1.
Figure 4.
Variants of land development for comparative analysis in research area no. 1.

Figure 5.
Variants of land development for comparative analysis in research area no. 2.
Figure 5.
Variants of land development for comparative analysis in research area no. 2.

2.3. Research Methods and Tools
The following software was used for the research:
- SketchUp 2020 for 3D modeling;
- OpenStudio Application Release v. 1.2.1/OpenStudio SDK (core) Version 3.2.1 with SketchUp Plugin Version v. 1.4.0 for energy performance calculation.
All variants were modeled using the OpenStudio add-on within SketchUp, defining all the needed properties of building elements necessary to run the energy performance calculations.
The following properties of the 3D models were defined:
- Thermal zones: type, 189.1–2009, midrise apartment, Apartment CZ4-8
- Loads: people, 0.03 people/m2; interior lights, 10.65 W/m2; electric equipment, 3.88 W/m2
The structure of the external walls, windows, roofs, and floors was specified to meet the requirements of the regulation on technical specifications for buildings as far as the heat transfer coefficient (U-value) of the building envelope is concerned, with the use of materials commonly used in housing construction in Poland. The construction sets of all the external partitions are specified in Table 1, Table 2 and Table 3.
Table 1.
Construction set of external walls.
Table 2.
Construction set of roofs.
Table 3.
Construction set of floors on the ground.
The adopted properties of windows are the following:
- Heat transfer coefficient Uw (W/m2K) = 0.9
- Solar heat gain coefficient g = 0.55
- Visible transmittance Lt = 0.75
Using the properties and settings listed above, the following values are calculated:
- Annual end uses:
- For the purposes of heating
- For the purposes of cooling
- Total
- Annual building sensible heat gain components:
- Window heat addition
- Window heat removal
- Opaque surface conduction and other heat removal
- Peak cooling sensible heat gain components:
- Window heat addition
- Peak heating sensible heat gain components:
- Window heat removal
- Opaque surface conduction and other heat removal
3. Results
For each considered variant, the energy balance of the buildings was calculated, including the following:
- The overall energy demand for heating, cooling, interior lighting, interior equipment, and fans, calculated annually and monthly;
- The peak energy demand for heating, cooling, interior lighting, interior equipment, and fans, calculated for the extreme values in each month.
The monthly values of both overall and peak energy demand for the first variant of the building layout are presented in Figure 6 and Figure 7. Analogous simulations were carried out for the other variants.
Figure 6.
Results for research area no. 1, variant 1: overall energy demand.
Figure 7.
Results for research area no. 1, variant 1: peak energy demand.
The results for all of the variants are in Table 4, Table 5, Table 6 and Table 7. The tables display the most important values in terms of energy demand, heat transfer, and the use of solar passive heat gains, including annual and peak values. The same results are shown in the charts (Figure 8, Figure 9, Figure 10 and Figure 11) as well.
Table 4.
Results for research area no. 1, variants 1–17: annual values.
Table 5.
Results for research area no. 1, variants 1–17: peak values.
Table 6.
Results for research area no. 2, variants 1–17: annual values.
Table 7.
Results for research area no. 2, variants 1–17: peak values.
Figure 8.
Comparison of variants 1–17—annual total end uses: (a) research area no. 1 and (b) research area no. 2.
Figure 9.
Comparison of variants 1–17—annual end uses for heating and cooling: (a) research area no. 1 and (b) research area no. 2.
Figure 10.
Comparison of variants 1–12 (parallel buildings)—annual end uses for heating and cooling: (a) research area no. 1 and (b) research area no. 2.
Figure 11.
Comparison of variants 1–12 (parallel buildings)—peak values of energy demand for cooling: (a) research area no. 1 and (b) research area no. 2.
In terms of annual total end uses (Figure 8), the results vary from 322.77 MJ/m2 to 350.14 MJ/m2 for research area no. 1 and 314.59 MJ/m2 to 362.44 MJ/m2 for research area no. 2. The difference between the highest and lowest value is between 8.5% and 15.2%. In both cases, we can see the advantage of the frontage building layouts (perimeter and comb-shaped) over the parallel layouts. Also, in both cases, the most profitable variants are comb-shaped with semi-open courtyards oriented to the east or west direction. The least advantageous are parallel buildings along the north–south axis.
If we look at the components of energy consumption, the demand for heating and cooling purposes (Figure 9 and Figure 10), we can make the following observations.
We can see significant differences between the variants in terms of energy demand for heating; depending on the case (location), they range from 21.0% (area no. 1) to 56.8% (area no. 2). In both cases, there is a certain orientation, which brings significant savings in energy use for heating purposes.
As far as the energy demand for cooling is concerned, the differences between the most and least favorable spatial layout is between 31.2% to 48.2%. In all cases, energy demand for cooling was lower in the perimeter and comb-shaped developments, especially with semi-open courtyards oriented to the east or west directions, while the highest values appear in variants with parallel buildings along the north–south axis. Similar observations are even more visible in the results of peak demand for cooling; as is shown in the charts (Figure 11), the peak values in variants with dominant facades exposed to the east and west are 4 to 10 times higher than in the case of those with mostly south- and north-facing facades.
These results correspond with the results of previous research on the amount of solar energy in building facades, which showed that the eastern and western facades are the most vulnerable to overheating. South-facing facades are more advantageous in this respect, providing the right amount of solar gain in winter while contributing less to interior overheating in summer due to the high incidence angle of sunrays.
Ensuring that the facades of the building are shaded by other buildings located in its direct neighbourhood (or other parts of the same building) reduces the amount of solar energy delivered to the facades to varying degrees depending on the distance of the shading object from the facade, the orientation of the facade in relation to the directions, and the seasons. The compactness of building forms is an important factor in terms of the amount of heat transfer losses. In particular, we observed the following:
- Frontage or comb-shaped layouts result in lower energy demand than free-standing linear layouts.
- In the case of linear layouts, the orientation towards the sides of the world is crucial; orientation along the north–south axis is not recommended due to the highest risk of overheating as well as the overall energy demand. The changes in energy consumption for heating and cooling occurring with the change in direction are opposite to each other.
- East and west facades are exposed to the greatest risk of overheating.
- The best possibility to benefit from passive solar gains in winter is on facades exposed to the south; layouts with larger distances between facades located in that direction are preferred.
4. Discussion
The results of the study show the answer to the research question, the purpose of which was to assess how the urban arrangement (composition) of multifamily residential buildings affects energy consumption. In the comparative studies, only differences in the urban layout were taken into account. The other urban, architectural, and technical parameters remained identical for all variants. There are a number of studies analyzing urban development in terms of thermal effects dependent on the surface materials, variation in the building facades, the ratio of the window area to the exterior walls [52], green ground cover [53], and the morphology of vegetated and built surfaces [54]. In our model, all of these factors were unified in order to objectively assess only the impact of the blocks’ arrangement itself on the energy efficiency of an urban plot. Studies have shown that the arrangement of blocks on an urban plot alone has a significant impact on energy consumption.
Many previous studies have confirmed this thesis but for different climate zones or other parameters of buildings. Some of them were theoretical models abstracted from a specific location, while our study is about adapting these computational models to specific local conditions.
In order to make the comparison of the results possible and reliable, the placement of the study among the existing research on solar urban planning should be indicated. The study is a multi-variant comparative analysis of different building layouts. A similar approach is used in a few other studies on energy efficiency in urban planning [43,45,46,48,55,56]. However, there are some limitations, which cause difficulties in comparing the results, which are the different assumptions, the scope of considered variants, surrounding developments, climate zones, etc.
In terms of the research material, the study refers to real locations and existing neighborhoods, while the proposed variants of the building layout are based on theoretical models adjusted to local conditions, including the plot shape and the requirements of planning and construction regulations that affect, among others, the distance between buildings which must ensure the minimum insolation time. When adapting the theoretical assumptions of solar-energy-saving urban planning and incorporating it into planning practice, taking into account its previous experience is very important for the implementation of this idea [57,58,59].
From this point of view, the results of this work can be compared with Loeffler and Geier’s [46] study, which contains four variants of the development of an exemplary plot in Vienna; however, only two of them match with our research: the perimeter and row structured buildings. Their results confirm the same observations: lower energy demand is achieved in the case of perimeter buildings in comparison to row layouts. Another analogy is an influence of orientation towards the sides of the world, but the difference (up to 2.3%) is smaller in comparison to our study (about 6.6–7.7%). On the other hand, a study on theoretical models conducted by Giostra et al. [44] showed this difference on the level of approx. 10%.
If we take into consideration heating only, it is even 19.4–42.6% depending on the case, but it is compensated for by the opposite results in cooling. The results for the cooling and heating components, which change depending on the orientation, are contrary to each other, which coincides with the similar observation by Strømann-Andersen and Sattrup [45], but they refer to the density of buildings.
Existing research for the European climate (Dfb) has included composition problems as a fragment of a more comprehensive effort related to optimization of urban forms, energy balance, and environmental quality [43]. Other studies confirm the difference we found between staggered forms (variants 1–12) and compact forms (variants 13–17) [44].
The urban layout of residential blocks also affects the air flow between buildings. This factor affects the energy balance and the concentration of pollutants in the air. In the case of tall buildings, the speed of air movement is different at the ground and top floor levels. This problem is pointed out by Negin et al. [60].
On the other hand, comparing our results with analogous results for warm climate zones, the sheer impact of the arrangement of blocks on a plot in Poznań is more significant than in warm climates (e.g., Mediterranean districts) [45]. As our research has shown, the shape factor is noticeably significant in the area of the city of Poznań (in the Central European climate zone Dfb). To a lower extent, this is related to the temperate oceanic climate (Cfb), as confirmed by the study of Yannas, and Rodríguez-Álvarez [61,62]. This comparison is for reference only, provided that, in fact, there are also other conditions that affect the energy performance of buildings in warmer climatic zones, e.g., the specificity of touristic cities [63].
Our additional comparative analyses also confirmed this assumption. As part of our extended research team, we conducted analogous studies for the same five variants of plot development but in other climatic zones. For comparison, we made the theoretical assumption that the plot is located in:
- Beijing (39.9243, 116.3881)—Köppen–Geiger climate zone (Dwa)
- Palermo (38.1156, 13.3556)—Köppen–Geiger climate zone (Bdf)
Figure 12 shows the comparison of the results of variants one–five calculated for Poznań (Dfb), Palermo (Bdf), and Beijing (Dwa). It can be seen that the urban arrangement factor for the five analyzed development variants is most significant for the Poznań location.
Figure 12.
Comparison of the results calculated for the different climate zones.
5. Summary and Conclusions
The research presented here shows that in the initial (early) stages of a project, the arrangement of residential blocks on a plot is important for both urban composition and energy efficiency. At later stages of design work, more factors should be analyzed to seek energy savings.
The results demonstrate that the spatial arrangement can be an important factor influencing the energy performance of a building, especially due to its impact on the potential amount of passive solar heat gains. The proper building layout may result in significant energy savings. The considered variants differed in terms of annual end uses for heating and cooling even by up to 47.85 MJ/m2, which is approx. 15.2%. The peak values on the hottest days were lower by 4 to even 10 times in comparison with the least advantageous variants, depending on the location.
Thus, urban layout is important for assessing thermal comfort in a residential environment, thus expanding the spectrum of environmental indicators considered in the urban planning process. This leads to the following conclusions:
- At the early stages of design, urban planning should analyze the arrangement of blocks in terms of energy efficiency on par with the aspect of composition, landscape, functionality, transportation, etc.
- Further stages of urban design should incorporate additional energy analyses of urban ventilation (wind speed), the shape and color of building facades, insulation materials, the layout of greenery, etc.
- Final approval of the urban project should come as a result of a multi-variant analysis of the space design concept, which consists of examining various layouts of the plot in terms of energy savings, in order to select the best variant.
The original contribution of this study to the state of the art is to demonstrate how local conditions can modify certain regularities shown by theoretical models. These specific variables are, in particular: the climatic conditions, the local planning constraints, the shape of the plot, and the existing built environment. The rules for ideal models of spatial arrangements must be adapted to the local conditions in each case, and the method shown may be helpful in selecting the most energy-efficient spatial arrangement.
Author Contributions
W.B.: validation, resources, writing—original draft, writing—review and editing, and project administration; W.S.: conceptualization, methodology, software, investigation, and writing—original draft; L.Q.: project administration and funding acquisition; Y.H.: project administration and funding acquisition; W.C.: resources and writing—review and editing; M.Z.: project administration and supervision. All authors have read and agreed to the published version of the manuscript.
Funding
Beijing University of Technology: International Research Cooperation Talent Introduction and Cultivation Project No. 2021C10 and Project No.3C035001202301 Fund Title: The Grand Canal National Cultural Park Interactive Landscape Living Cultural resource management Mining and Design Strategy Research. Poznan University of Technology: research subvention no. 0111/SBAD/2203.
Institutional Review Board Statement
Not applicable.
Informed Consent Statement
Not applicable.
Data Availability Statement
Documentation referring to the OpenStudio software are availabable at: https://www.openstudio.net (accessed on 2 February 2023), and the weather files used in the research are available at: https://energyplus.net/weather (accessed on 2 February 2023).
Conflicts of Interest
The authors declare no conflict of interest. The funders had no role in the design of the study; in the collection, analysis, or interpretation of the data; in the writing of the manuscript; or in the decision to publish the results.
References
- Sismanidis, P.; Bechtel, B.; Perry, M.; Ghent, D. The Seasonality of Surface Urban Heat Islands across Climates. Remote Sens. 2022, 14, 2318. [Google Scholar] [CrossRef]
- Abdollahzadeh, N.; Biloria, N. Urban microclimate and energy consumption: A multi-objective parametric urban design approach for dense subtropical cities. Front. Archit. Res. 2022, 3, 11. [Google Scholar] [CrossRef]
- Zou, Y.; Deng, Y.; Xia, D.; Guo, J.; Zhong, Z. Comprehensive analysis on the energy resilience performance of urban residential sector in hot-humid area of China under climate change. Sustain. Cities Soc. 2023, 88, 104233. [Google Scholar] [CrossRef]
- Abdollahzadeh, N.; Biloria, N. Outdoor thermal comfort: Analyzing the impact of urban configurations on the thermal performance of street canyons in the humid subtropical climate of Sydney. Front. Archit. Res. 2021, 2, 10. [Google Scholar] [CrossRef]
- Abd Elsalam, M.F. Breaking through the classical determinants in the field of hyper urban planning. Constr. Innov. 2021, 21, 818–836. [Google Scholar] [CrossRef]
- Ronchi, S.; Salata, S.; Arcidiacono, A. Which urban design parameters provide climate-proof cities? An application of the Urban Cooling InVEST Model in the city of Milan comparing historical planning morphologies. Sustain. Cities Soc. 2020, 63, 102459. [Google Scholar] [CrossRef]
- Klemm, C.; Wiese, F. Indicators for the optimization of sustainable urban energy systems based on energy system modeling. Energy Sustain. Soc. 2022, 12, 3. [Google Scholar] [CrossRef]
- Hillman, A.; Fisher, U.; Shapiro, M.A. Systematic Methodology for Design of Sustainable Urban Neighborhood Energy Infrastructure. Sustainability 2022, 14, 259. [Google Scholar] [CrossRef]
- Hachem-Vermette, C.; Singh, K. Energy Systems and Energy Sharing in Traditional and Sustainable Archetypes of Urban Developments. Sustainability 2022, 14, 1356. [Google Scholar] [CrossRef]
- Khan, K.; Szopik Depczyńska, K.; Dembińska, I.; Ioppolo, G. Most Relevant Sustainability Criteria for Urban Infrastructure Projects-AHP Analysis for the Gulf States. Sustainability 2022, 14, 14717. [Google Scholar] [CrossRef]
- Skórzewski, W. Potential of using greenery to reduce overheating of buildings in Polish climate conditions. Sci. Rev. Eng. Environ. Sci. 2019, 28, 619–631. [Google Scholar] [CrossRef]
- Danis, J.; Mishra, S.; Rempel, A.R. Direct heat flux sensing for window shading control in passive cooling systems. Energy Build. 2022, 261, 111950. [Google Scholar] [CrossRef]
- Feist, W.; Munzenberg, U.; Thumulla, J. Podstawy Budownictwa Pasywnego; Polski Instytut Budownictwa Pasywnego: Gdańsk, Poland, 2009. [Google Scholar]
- Dequaire, X. Passivhaus as a low-energy building standard: Contribution to a typology. Energy Effic. 2012, 5, 377–391. [Google Scholar] [CrossRef]
- Schnieders, J.; Feist, W.; Rongen, L. Passive Houses for different climate zones. Energy Build. 2015, 105, 71–87. [Google Scholar] [CrossRef]
- Huang, H.; Binti Wan Mohd Nazi, W.I.; Yu, Y.; Wang, Y. Energy performance of a high-rise residential building retrofitted to passive building standard—A case study. Appl. Therm. Eng. 2020, 181, 115902. [Google Scholar] [CrossRef]
- Fedorczak-Cisak, M.; Furtak, M.; Surówka, M. Possibilities of achieving the nZEB building standard (nearly zero energy building) and the passive building standard for newly designed buildings in Poland. IOP conference series. Mater. Sci. Eng. 2020, 960, 32095. [Google Scholar] [CrossRef]
- Schnieders, J.; Eian, T.D.; Filippi, M.; Florez, J.; Kaufmann, B.; Pallantzas, S.; Paulsen, M.; Reyes, E.; Wassouf, M.; Yeh, S. Design and realisation of the Passive House concept in different climate zones. Energy Effic. 2020, 13, 561–1604. [Google Scholar] [CrossRef]
- Zou, Y.; Xiang, K.; Zhan, Q.; Li, Z. A simulation-based method to predict the life cycle energy performance of residential buildings in different climate zones of China. Build. Environ. 2021, 193, 07663. [Google Scholar] [CrossRef]
- Ismail, K.A.R.; Lago, T.G.S.; Lino, F.A.M.; Mondlane, M.V.; Teles, M.P.R. Experimental investigation on ventilated window with reflective film and development of correlations. Sol. Energy 2021, 230, 421–434. [Google Scholar] [CrossRef]
- Amado, M.; Poggi, F. Solar Urban Planning: A Parametric Approach. Energy Procedia 2014, 48, 1539–1548. [Google Scholar] [CrossRef]
- Amado, M.; Poggi, F. Towards solar urban planning: A new step for better Energy performance. Energy Procedia 2012, 30, 1261–1273. [Google Scholar] [CrossRef]
- Strømann-Andersen, J.; Sattrup, P.A. The urban canyon and building energy use: Urban density versus daylight and passive solar gains. Energy Build. 2011, 43, 2011–2020. [Google Scholar] [CrossRef]
- Deng, J.Y.; Wong, N.H.; Zheng, X. The Study of the Effects of Building Arrangement on Microclimate and Energy Demand of CBD in Nanjing, China. Procedia Eng. 2016, 169, 44–54. [Google Scholar] [CrossRef]
- Wang, F.; Sun, B.; Zheng, X.; Ji, X. Impact of Block Spatial Optimization and Vegetation Configuration on the Reduction of PM2.5 Concentrations: A Roadmap towards Green Transformation and Sustainable Development. Sustainability 2022, 14, 11622. [Google Scholar] [CrossRef]
- Tong, S.; Wong, N.H.; Jusuf, S.K.; Tan, C.L.; Wong, H.F.; Ignatius, M.; Tan, E. Study on correlation between air temperature and urban morphology parameters in built environment in northern China. Build. Environ. 2018, 127, 239–249. [Google Scholar] [CrossRef]
- Zhao, M.; Künzel, H.M.; Antretter, F. Parameters influencing the energy performance of residential buildings in different Chinese climate zones. Energy Build. 2015, 96, 64–75. [Google Scholar] [CrossRef]
- Płoszaj-Mazurek, M. Machine Learning-Aided Architectural Design for Carbon Footprint Reduction. Builder 2020, 276, 35–39. [Google Scholar] [CrossRef]
- Skórzewski, W. Urban layout and energy savings. Acta Sci. Pol. Archit. 2020, 19, 3–10. [Google Scholar] [CrossRef]
- Czachura, A.; Gentile, N.; Kanters, J.; Wall, M. Identifying Potential Indicators of Neighbourhood Solar Access in Urban Planning. Buildings 2022, 12, 1575. [Google Scholar] [CrossRef]
- Guo, F.; Wang, Z.; Dong, J.; Zhang, H.; Lu, X.; Lau, S.S.Y.; Miao, Y. Spatial Differences in Outdoor Thermal Comfort during the Transition Season in Cold Regions of China. Buildings 2022, 12, 720. [Google Scholar] [CrossRef]
- Speroni, A.; Mainini, A.G.; Zani, A.; Paolini, R.; Pagnacco, T.; Poli, T. Experimental Assessment of the Reflection of Solar Radiation from Façades of Tall Buildings to the Pedestrian Level. Sustainability 2022, 14, 5781. [Google Scholar] [CrossRef]
- Wang, S.; Yi, Y.K.; Liu, N.X. Multi-objective optimization (MOO) for high-rise residential buildings’ layout centered on daylight, visual, and outdoor thermal metrics in China. Build. Environ. 2021, 205, 108263. [Google Scholar] [CrossRef]
- Kanters, J.; Gentile, N.; Bernardo, R. Planning for solar access in Sweden: Routines, metrics, and tools. Urban Plan. Transp. Res. 2021, 9, 347–367. [Google Scholar] [CrossRef]
- Leyla, K.; Farkhondeh, J.; Mousa, M.; Behnam, M. Design, evaluation, and optimization of an efficient solar-based multi-generation system with an energy storage option for Iran’s summer peak demand. Energy Convers. Manag. 2021, 242, 114324. [Google Scholar]
- Dwijendra, N.K.A.; Rahardja, U.; Kumar, N.B.; Patra, I.; Zahra, M.M.A.; Finogenova, Y.; Guerrero, J.W.G.; Izzat, S.E.; Alawsi, T. An Analysis of Urban Block Initiatives Influencing Energy Consumption and Solar Energy Absorption. Sustainability 2022, 14, 14273. [Google Scholar] [CrossRef]
- Veisi, O.; Shakibamanesh, A. Analysis of Solar Radiation towards Optimization and Location of the UrbanBlocks in the Neighborhood Units. Environ. Sci. Sustain. Dev. 2022, 7, 66–90. [Google Scholar] [CrossRef]
- Zeng, R.; Chini, A.; Ries, R. Innovative design for sustainability: Integrating embodied impacts and costs during the early design phase. Eng. Constr. Archit. Manag. 2021, 28, 747–764. [Google Scholar] [CrossRef]
- AboWardah, E.S. Bridging the gap between research and schematic design phases in teaching architectural graduation projects. Front. Archit. Res. 2020, 9, 82–105. [Google Scholar] [CrossRef]
- Bahgat, R.; Reffat, R.M.; Elkady, S.L. Energy Efficiency Design Guide for Optimal Urban Features of Open Spaces in Residential Complexes. ARCHive-SR 2019, 3, 136–152. [Google Scholar] [CrossRef]
- GUT LightLab; Faculty of Architecture; Gdansk University of Technology, Healthier and Environmentally Responsible Sustainable Cities and Communities. A New Design Framework and Planning Approach for Urban Illumination. Sustainability 2022, 14, 14525. [Google Scholar] [CrossRef]
- Shan, X.; Deng, Q.; Tang, Z.; Wu, Z.; Wang, W. An integrated data mining-based approach to identify key building and urban features of different energy usage levels. Sustain. Cities Soc. 2022, 77, 103576. [Google Scholar] [CrossRef]
- Natanian, J.; Aleksandrowicz, O.; Auer, T. A parametric approach to optimizing urban form, energy balance and environmental quality: The case of Mediterranean districts. Appl. Energy 2019, 254, 113637. [Google Scholar] [CrossRef]
- Giostra, S.; Masera, G.; Monteiro, R. Solar Typologies: A Comparative Analysis of Urban Form and Solar Potential. Sustainability 2022, 14, 9023. [Google Scholar] [CrossRef]
- Sattrup, P.A.; Strømann-Andersen, J. Building typologies in Northern European cities: Daylight, solar access, and building energy use. J. Archit. Plan. Res. 2013, 30, 56–76. [Google Scholar]
- Loeffler, R.; Geier, S.; Oesterreicher, D. Identification and quantification of urban planning related framework conditions on energy and resource-efficiency of urban building developments. Earth Environ. Sci. 2020, 588, 052038. [Google Scholar] [CrossRef]
- Amado, M.; Poggi, F. Solar energy integration in urban planning: GUUD model. Energy Procedia 2014, 50, 277–284. [Google Scholar] [CrossRef]
- Lobaccaro, G.; Frontini, F. Solar energy in urban environment: How urban densification affects existing buildings. Energy Procedia 2014, 48, 1559–1569. [Google Scholar] [CrossRef]
- Akrofi, M.M.; Okitasari, M. Integrating solar energy considerations into urban planning for low carbon cities: A systematic review of the state-of-the-art. Urban Gov. 2022, 2, 157–172. [Google Scholar] [CrossRef]
- Grid Report for Architecture–Fall 2021–Architecture Software. Available online: https://read.uberflip.com/i/1417145-g2-grid-report-architecture-software/0? (accessed on 2 July 2023).
- Regulation of the Minister of Infrastructure of 12, 04, 02 on technical specifications for buildings and their location. J. Laws Repub. Pol. 2002, 690, Erratum in J. Laws Repub. Pol. 2022, 1225.
- Nazarian, N.; Kleissl, J. CFD simulation of an idealized urban environment: Thermal effects of geometrical characteristics and surface materials. Urban Clim. 2015, 12, 141–159. [Google Scholar] [CrossRef]
- Naserikia, M.; Hart, M.A.; Nazarian, N.; Bechtel, B. Background climate modulates the impact of land cover on urban surface temperature. Sci. Rep. 2022, 12, 15433. [Google Scholar] [CrossRef]
- Nice, K.A.; Nazarian, N.; Lipson, M.J.; Hart, M.A.; Seneviratne, S.; Thompson, J.; Naserikia, M.; Godic, B.; Stevenson, M. Isolating the impacts of urban form and fabric from geography on urban heat and human thermal comfort. Build. Environ. 2022, 224, 109502. [Google Scholar] [CrossRef]
- Llaguno-Munitxa, M.; Shu, X.; Mistry, B. Multivariate analysis of the influence between building design and energy performance, sociodemographic metrics, and the intra-urban environment. J. Phys. 2021, 2069, 012056. [Google Scholar]
- Yeo, I.A.; Lee, E. Quantitative study on environment and energy information for land use planning scenarios in eco-city planning stage. Appl. Energy 2018, 230, 889–911. [Google Scholar] [CrossRef]
- Medeiros, E. Urban SUNstainability: A multi-dimensional policy evaluation framework proposal. Cidades 2020, 40, 117–133. [Google Scholar]
- Kanters, J.; Wall, M. Experiences from the urban planning process of a solar neighbourhood in Malmö, Sweden. Urban Plan. Transp. Res. 2018, 6, 54–80. [Google Scholar] [CrossRef]
- Formolli, M.; Croce, S.; Vettorato, D.; Paparella, R.; Scognamiglio, A.; Mainini, A.G.; Lobaccaro, G. Solar Energy in Urban Planning: Lesson Learned and Recommendations from Six Italian Case Studies. Appl. Sci. 2022, 12, 2950. [Google Scholar] [CrossRef]
- Negin, N.; Martilli, A.; Norford, L.; Kleissl, J. Impacts of Realistic Urban Heating. Part II: Air Quality and City Breathability. Bound.-Layer Meteorol. 2018, 168, 321–341. [Google Scholar]
- Yannas, S.; Rodríguez-Álvarez, J. Document details-Domestic overheating in a temperate climate: Feedback from London Residential Schemes. Sustain. Cities Soc. 2020, 59, 102189. [Google Scholar] [CrossRef]
- Rodriguez-Alvarez, J. Urban Energy Index for Buildings (UEIB): A new method to evaluate the effect of urban form on buildings’ energy demand. Landsc. Urban Plan. 2016, 148, 170–187. [Google Scholar] [CrossRef]
- Lopes, H.S.; Remoaldo, P.C.; Ribeiro, V.; Martín-Vide, J. A comprehensive methodology for assessing outdoor thermal comfort in touristic city of Porto (Portugal). Urban Clim. 2022, 45, 101264. [Google Scholar] [CrossRef]
Disclaimer/Publisher’s Note: The statements, opinions and data contained in all publications are solely those of the individual author(s) and contributor(s) and not of MDPI and/or the editor(s). MDPI and/or the editor(s) disclaim responsibility for any injury to people or property resulting from any ideas, methods, instructions or products referred to in the content. |
© 2023 by the authors. Licensee MDPI, Basel, Switzerland. This article is an open access article distributed under the terms and conditions of the Creative Commons Attribution (CC BY) license (https://creativecommons.org/licenses/by/4.0/).







