Repositioning the City Brand in the Face of the Energy and Ecological Transition Paradigm
Abstract
1. Introduction
2. Review of the Concept of Positioning a City Brand
- Positioning based on the city’s customers. Strategy based on making interventions that create and reinforce those aspects that residents and other target audiences want.
- Positioning based on competition. Interprets and positions the city brand in relation to the set of relevant characteristics that other cities may or may not possess.
- In order to create and strengthen a city brand, a local identity must be built with the capacity to be globally communicated. Based on a vision and local values that provide authenticity, a differentiated positioning on the map of relevant cities must be sought. As in the present case study, medium-sized cities, being caught in the incertitude and possibilities to both grow or decline, can entirely benefit from city branding to foster their urban development [22].
- Socio-economic paradigm shifts—as the case of Bilbao, Medellín and As Pontes—imply a transformation at the cultural level. The attraction of the city’s target public requires a new sustainable economic model [23]. It should be capable of attracting companies, investors and public administrations, which means attracting talent in the form of new residents.
- For the development of the city brand, the alignment of strategies and objectives must start with internal audiences (current residents, visitors, companies, local administration), from which it will be extended to external audiences (potential residents, companies, investors, tourists, administrations). At this point, it should be noted that one of the biggest challenges is to recover efficient and effective governance [24], in terms of interaction between the public sector, civil society and the economy to address situations of negative self-image among residents [1].
- The city brand positioning process studies the image of the city and compares it with the perceptions it has among its target audiences and with the image and perceptions of competing cities. Based on this analysis, it is possible to determine if it is necessary to reaffirm the city’s current positioning or to reposition the city.
- If the conclusion is the need for a repositioning of the city brand, it is necessary to select those variables, attributes and perceptions that serve as an anchor or pivot. From them, new perceptions can be acquired or adapted to reposition the brand in the face of competition, the process of change and moments of crisis, improving its competitive position (improving the attractiveness of the city).
3. Methodology
3.1. Delphi 1 Panel
3.2. Population Survey
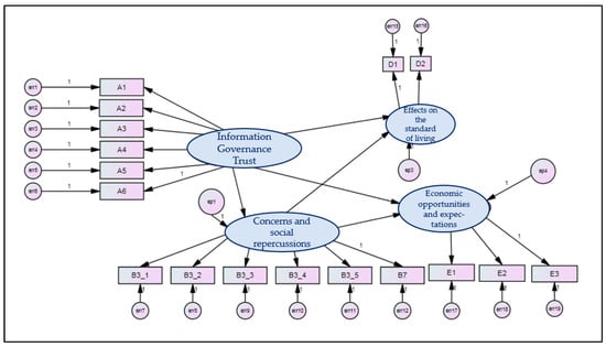
3.2.1. The SEM Model
3.2.2. Analysis of the Results of the Population Survey (First Quarter of 2021)
3.3. Delphi 2 Panel
- The current city brand has a strong image and positioning as an industrial enclave in decline. This model no longer generates added value (at least in the form of employment), pollutes and lacks innovation.
- Cities do not go bankrupt, they empty. In As Pontes, there are many trained and qualified young people who “vote with their feet”, migrating to places where the labor market demands (and rewards) their talent and skills.
- In the city market, As Pontes was associated with industry. For the city’s internal target public, this image persists. However, nowadays, the resources that can be exploited under the requirement of sustainability are water, wind, soil (industrial and rustic/agricultural), wood and people (talent). All of them are susceptible to fit into the new economic model derived from the process of ecological transition that the city is going through.
- From city marketing and, above all, from positioning techniques, it is clear that “one cannot be everything to everybody”. This forces pragmatism, seeking a strategy that pivots from the recognized, but deteriorated “Industrial As Pontes”.
- Positioning based on tourism, culture and/or commerce lacks proper foundation. The city does not have an image associated with these activities or adequate resources. There is no comparative advantage over localities that have already achieved a positioning in this sense.
4. Repositioning Proposal for the as Pontes City Brand
5. Conclusions
- Existence of a deteriorated city brand, anchored to past paradigms of industry, fossil energy, pollution and mining.
- The energy transition process implies the need to face a change of social and economic paradigm in a context of uncertainty, ignorance and doubts about the role of the public and private sector.
- The new model that is being proposed for the city revolves around the production of renewable energy (wind, photovoltaic, hydrogen) and the development of a sustainable industry.
- Perceptions and desired attributes linked to sustainability must be added to the city brand associated with the industry of the 20th century: sustainable natural resources, innovation, and resilience.
- The repositioning of the city brand, within the energy and ecological transition process, is a tool that will recover the competitive position of the city.
Author Contributions
Funding
Institutional Review Board Statement
Informed Consent Statement
Data Availability Statement
Conflicts of Interest
References
- Prado-Domínguez, A.J.; Martínez-Fernández, V.A.; Escourido-Calvo, M. Internalising Negative Self-image Externalities: The First Objective for City Marketing as a Municipal Management Tool. Adv. Sci. Technol. Eng. Syst. J. (ASTES) 2020, 5, 112–118. [Google Scholar]
- Aaker, D. Managing Brand Equity: Capitalizing on the Value of Brand Name; The Free Press: New York, NY, USA, 1991. [Google Scholar]
- Simoes, C.; Dibb, S. Rethinking the Brand Concept: New Brand Orientation. Corp. Commun. Int. J. 2001, 6, 217–224. [Google Scholar] [CrossRef]
- Ye, L.; Björner, E. Linking City Branding to Multi-level Urban Governance in Chinese Mega-cities: A Case Atudy of Guangzhou. Cities 2018, 80, 29–37. [Google Scholar] [CrossRef]
- Kotler, P.; Haider, D.H.; Rein, I. Marketing Places: Attracting Investment, Industry and Tourism to the Cities, States and Nations; The Free Press: New York, NY, USA, 1993. [Google Scholar]
- Elizagárate, V. Marketing de Ciudades; Madrid, P., Ed.; Editorial Almuzara: Madrid, Spain, 2008. [Google Scholar]
- Anholt, S. Mito y Realidad: La imagen internacional de México. Rev. Mex. Política Exter. 2012, 96, 109–129. [Google Scholar]
- Trout, J.; Rivkin, S.; Peralba, R. Repositioning; Madrid, P., Ed.; McGraw-Hill: New York, NY, USA, 2011. [Google Scholar]
- Trout, J.; Ries, A. Positioning: The Battle of your Mind; McGraw-Hill: New York, NY, USA, 1980. [Google Scholar]
- Holloway, L.; Hubbard, P. People and Place. In The Extraordinary Geographies of Everyday Life; Pearson Education: Harlow, UK, 2001. [Google Scholar]
- Janiszewska, K.; Insch, A. The Strategic Importance of Brand Positioning in the Place Brand Concept: Elements, Structure and Application Capabilities. J. Int. Stud. 2012, 5, 9–19. [Google Scholar]
- Insch, A. Positioning cities: Innovative and Sustainable Strategies for City Development and Transformation. Place Brand. Public Dipl. 2014, 10, 249–252. [Google Scholar] [CrossRef]
- Kavaratzis, M. City Marketing: The Past, the Present and Some Unresolved Issues. Geogr. Compass 2007, 1, 695–712. [Google Scholar] [CrossRef]
- Ezedudu, O.; Lete, M.; Correia, M.; Taylor, A.M. Competitive Advantage for Brand Positioning: The Case of Sun City in South Africa. Tour. Rev. Int. 2014, 17, 299–306. [Google Scholar]
- Escourido-Calvo, M. El Marketing de Ciudades Como Herramienta de Gestión Pública Local: Una Aplicación Al Caso de as Pontes de García Rodríguez (A Coruña). Ph.D. Thesis, University of A Coruña, A Coruña, Spain, 2017. [Google Scholar]
- Precedo, A.; Orosa, J.J.; Míguez, A. De la planificación estratégica al marketing urbano: Hacia la ciudad inmaterial. Eure 2010, 36, 5–27. [Google Scholar] [CrossRef]
- Seisdedos, G. Cómo Gestionar las Ciudades del Siglo XXI: Del City Marketing al Urban Marketing; Prentice Hall: Madrid, Spain, 2007. [Google Scholar]
- Parks, D.; Rohjracher, H. From sustainable City Branding to Smart: Re-branding or Re-assemblig Urban Energy Infraerstrutures? Geoforum 2019, 100, 21–59. [Google Scholar] [CrossRef]
- Fernández, G.; Friedmann, R. Gestión y liderazgos en el diseño e implementación de planes estratégicos de marketing de ciudades: Un balance y propuestas a partir de la experiencia alemana. In IX Coloquio Internacional de Geocrítica; Universidade Federal do Rio Grande do Sul: Portoalegre, Brazil, 2007. [Google Scholar]
- Armas, A. En torno a la mercadotecnia urbana: Reorganización y reimaginación de la ciudad. Rev. Geogr. Y CCSS 2007, XXII. [Google Scholar]
- Barrionuevo, J.M.; Berrone, P.; Ricart, J.E. Ciudades inteligentes, progreso sostenible. Rev. IESE Insight 2012, 14. [Google Scholar] [CrossRef]
- Audouin, C. The Role of Multi-level Governance in Branding Medium-sized Cities: The Case of Nantes, France. Cities 2022, 123, 103577. [Google Scholar] [CrossRef]
- González, L.; Gale, F. Sustainable City Branding Narratives: A Critical Appraisal of Processes and Outcomes. J. Place Manag. Dev. 2022, 16, 20–44. [Google Scholar] [CrossRef]
- Prado-Domínguez, A.J.; González-Laxe, F.; Escourido-Calvo, M.; Martín-Bermúdez, F. Initial Impact and Socioeconomic Compensation for the Closure of a Coal-Fired Power Plant in a Local Entity. Sustainability 2021, 13, 7391. [Google Scholar] [CrossRef]
- National Institute of Statistics—INE (2011): Methodology for the Calculation of the Population Vinculada. 2011. Available online: https://www.ine.es/censos2011/censos2011-_meto_pobla_vinculada.pdf (accessed on 23 February 2023).
- Sáez, L.; Serrano, L.; Gutiérrez, V. Creación y Desarrollo de Marca Ciudad. Análisis de los registros de marca de las principales ciudades españolas. Rev. Dir. Y Adm. Empresas 2011, 18, 125–156. [Google Scholar]
- Liu, F.; Tao, L.; Pan, L.; Wang, F. Influencing Factors of Public Support for Modern Coal-Fired Power Plant Projects: An Empirical Study from China. Energy Policy 2017, 105, 398–406. [Google Scholar] [CrossRef]
- Kotler, P.; Kotler, M. The Winning Global Markets. How Businesses Invest and Prosper in the World’s High-Growth Cities; John Wiley & Sons Inc.: New York, NY, USA, 2014. [Google Scholar]
- Mintzberg, H.; Quinn, J.B.; Ghoshal, S. The Strategic Process; Prentice Hall: New Jersey, NJ, USA, 1995. [Google Scholar]
- Luque, T. Planificación Estratégica Territorial: Estudios Metodológicos, Colección Textos Legales—Serie Administración Local, Dirección General de la Administración Local. In Planificación Estratégica Y Marketing de Ciudad; Martín, M., Merinero, R., Eds.; Junta de Andalucía: Seville, Spain, 2010. [Google Scholar]
- Do-Heon, K. The Effects of City Brand on City Brand Recognition and Loyalty; LAP Lambert Academic Publishing: London, UK, 2018. [Google Scholar]
- Cudny, W. City Branding and Promotion: The Strategic Approach; Routledge Contemporary Perspectives on Urban Growth, Innovation and Change; Routledge: Oxfordshire, UK, 2019. [Google Scholar]











| Scope | Panel 1 |
|---|---|
| Perception and image of the city. | Economic and industrial decline, improvisation, depopulation, ageing and waste of resources. |
| Prioritization of target audiences in the city. | 1. Enterprises (job creation). 2. Investors. 3. Current residents (maintenance of standard of living). 4. New residents (stop demographic decline). 5. Visitors. 6. Tourists (potential of the lake- reservoirs-Fragas do Eume axis). 7. Administrations. |
| Future social and economic development of the city. | Industrial city and specialization in services in the knowledge economy. Search for a sustainable economic model. |
| City resources for the future. | Artificial lake (and two reservoirs), waste dump and human capital as the main ones. Location, Fragas do Eume and standard of living (in decline) as secondary. |
| Scope | Brands | Comparison, Partnerships and Perceptions |
|---|---|---|
| Identification of the city brand with other brands. | Volkswagen Golf, Audi 80, Seat 124, Fiat, Alfa Romeo, old Ferrari … | Successful and avant-garde models of yesteryear, but today they are obsolete, with insufficient features for today’s world. Disconnection of the city from its target audiences. |
| Identification with aspirational brands. | Seat Leon, Honda Prius, Mercedes Benz a-Class, BMW 1 Series, Tesla. | More functional and efficient brands and models with a good price/performance ratio, low fuel consumption, few breakdowns, agile, reliable and equipped with the latest technologies. |
| Identification of city models to imitate. | By proximity: Arteixo, Narón, Vilalba and Oleiros. Generically: Nordic cities and cities with a successful recovery process: Bilbao, Vitoria, Logroño and Pontevedra. | Nearby municipalities with medium-high quality of life, high self-image and/or sense of pride in belonging and socio-economically oriented towards value-added services. Cases of cities with high quality of life and sustainable economies that have also enhanced their attractiveness to all types of target audiences. |
| Factor | Cronbach’s Alpha (α) | Items | Factor Loadings (λ) |
|---|---|---|---|
| Information/Governance/Trust | 0.7232 | A1 | 0.4268 |
| A2 | 0.3584 | ||
| A3 | 0.2956 | ||
| A4 | 0.4178 | ||
| A5 | 0.7920 | ||
| A6 | 0.8379 | ||
| Social concerns and impacts | 0.8143 | B3_1 | 0.7020 |
| B3_2 | 0.5319 | ||
| B3_3 | 0.8310 | ||
| B3_4 | 0.7001 | ||
| B3_5 | 0.7151 | ||
| B7 | 0.5399 | ||
| Effects on living standards | 0.5970 | D1 D2 | 0.7683 |
| 0.5671 | |||
| Economic opportunities and expectations | 0.8345 | E1 | 0.6534 |
| E2 | 0.6801 | ||
| E3 | 0.9381 |
| Coef. | p-Value | Hypothesis Testing | |||
|---|---|---|---|---|---|
| Information/Governance/Trust | → | Concerns and social repercussions | −0.1926 | 0.0063 | H1 is not rejected at 1%. |
| Information/Governance/Trust | → | Effects on living standards | −0.2596 | 0.0143 | H2 is not rejected at 5%. |
| Information/Governance/Trust | → | Opportunities and economic expectations | 0.0769 | 0.0756 | H3 is not rejected at 10%. |
| Concerns and social repercussions | → | Effects on living standards | 0.0576 | 0.3941 | H4 is rejected |
| Concerns and social repercussions | → | Opportunities and economic expectations | 0.8363 | <0.001 | H4 is not rejected at 1%. |
| Scope | Panel 2 |
|---|---|
| Perception and image of the city. |
|
| Prioritization of the city’s target audiences. | 1. Enterprises (job creation). 2. Investors. 3. Current residents (fixing population and recovering graduate talent). 4. Administrations. 5. New residents. |
| Future social and economic development of the city. | Sustainability-oriented city: green industry and energy, water- intensive industries, attraction of high value-added sectors (agri-food, biotechnology, wood value chain…) and meeting current demographic challenges (“silver economy”). |
| City resources for the future. |
|
| Scope | Brands | Comparison, Partnerships and Perceptions |
|---|---|---|
| Identification of the city brand with other brands. | Textile sector. Champion, Fila, Umbro. | In the 1980s and 1990s they were young, dynamic brands with daring designs. They have faded with time, retaining only a past. They sound like another era. |
| Automotive sector. Dacia. | Low-cost, old, outdated models that position the brand at a lower level in the sector. | |
| Technology sector. Nokia (old), Commodore. | They were strong, reliable and innovative brands a long time ago. They have lost much of their positioning, potential and leadership or even disappeared. | |
| Electricity sector. Endesa. | A brand that has lost its meaning and importance for the current resident of As Pontes. Its lack of roots and its “flight” from this space have brought negative connotations associated with the “old industrial and mining model”. | |
| Other sectors. Taxi. | Traditional sector in decline due to its inability to adapt, with more than doubtful viability. | |
| Identification with aspirational brands. | Textile sector. Nike. | Constantly adapting and innovating to continue its leadership in the sector. |
| Automotive sector. Volkswagen, BMW. | Brands preferred by the market for their different attributes: design, technology, mechanics, brand and image. | |
| Technology sector. Nokia (new). | It has now embarked on a process of reinvention and technological adaptation. | |
| Electricity sector. HolaLuz. | Young, dynamic, sustainable, market-oriented and competitive. | |
| Other sectors. Uber, Cabify, BlaBlaCar. | New interpretation of a sector, a service and a brand, tightening the links between technology, convenience and market needs. | |
| Identification of city models to imitate. | Bilbao, Birmingham, Vitoria. | A benchmark for cities that are reinventing themselves. They have reconverted economies based on heavy industrial sectors that have gone to other countries into economies based on cultural, creative, tech industries, etc. |
| Pontevedra, Allariz. | People-centered cities: mobility, sustainability, etc. Adaptation of disused facilities to new activities, coworking spaces, etc. | |
| Arrasate, Mondragón. | Localities that base their social and economic development on participation, on the enhancement of the area’s resources, projects that are developed between several localities, cooperative activism, etc. | |
| Ribadesaella, Arriondas. | Villages that, based on a major event, have been able to articulate an economy that functions during the rest of the year (visitors, training centers, amateur sport, hotels…). | |
| Loos-En-Gohell | The mining basin has been declared a world heritage site and its transformation has been oriented towards bio-construction and renewable energies. |
| Perception Anchor or Pivot | New Perception to Be Generated | |
|---|---|---|
| Industry Energy | As Pontes, naturally industrial | “Green Deal” Renewable energies Sustainability |
| Innovation Energy transition | ||
| → | ← |
Disclaimer/Publisher’s Note: The statements, opinions and data contained in all publications are solely those of the individual author(s) and contributor(s) and not of MDPI and/or the editor(s). MDPI and/or the editor(s) disclaim responsibility for any injury to people or property resulting from any ideas, methods, instructions or products referred to in the content. |
© 2023 by the authors. Licensee MDPI, Basel, Switzerland. This article is an open access article distributed under the terms and conditions of the Creative Commons Attribution (CC BY) license (https://creativecommons.org/licenses/by/4.0/).
Share and Cite
Escourido-Calvo, M.; Prado-Domínguez, A.J.; Alejandro-Martínez, V.; Martín-Bermúdez, F. Repositioning the City Brand in the Face of the Energy and Ecological Transition Paradigm. Sustainability 2023, 15, 10922. https://doi.org/10.3390/su151410922
Escourido-Calvo M, Prado-Domínguez AJ, Alejandro-Martínez V, Martín-Bermúdez F. Repositioning the City Brand in the Face of the Energy and Ecological Transition Paradigm. Sustainability. 2023; 15(14):10922. https://doi.org/10.3390/su151410922
Chicago/Turabian StyleEscourido-Calvo, Manuel, Antonio Javier Prado-Domínguez, Valentín Alejandro-Martínez, and Federico Martín-Bermúdez. 2023. "Repositioning the City Brand in the Face of the Energy and Ecological Transition Paradigm" Sustainability 15, no. 14: 10922. https://doi.org/10.3390/su151410922
APA StyleEscourido-Calvo, M., Prado-Domínguez, A. J., Alejandro-Martínez, V., & Martín-Bermúdez, F. (2023). Repositioning the City Brand in the Face of the Energy and Ecological Transition Paradigm. Sustainability, 15(14), 10922. https://doi.org/10.3390/su151410922

