Abstract
Actively responding to climate change and accelerating the realization of carbon emission reduction are the common goals of global sustainable development. Hydrogen energy, as a “zero carbon emission” secondary energy, is playing an increasingly important role on the world energy stage. Hydrogen energy infrastructure (focusing on hydrogen refueling stations) is a key infrastructure in the transition to a hydrogen economy. However, the indicators that influence the location selection of hydrogen refueling stations (HRSs) are specific and have complex relationships, and current research still lacks a comprehensive analysis of its location selection decision-making indicators. Based on this research gap, this study proposes a hybrid fuzzy decision-making approach to determine the relationship and degree of influence between indicators. Firstly, this study identified 18 decision indicators that influence location selection from four dimensions: policy, economy, society, and environment. Subsequently, semi-structured interviews were used to initially assess the relationship between indicators. Finally, by using interpretive structural modeling and the fuzzy decision-making trial and evaluation laboratory (ISM-FDEMATEL), a 7-level structural model is established, which clarifies the complex relationship between indicators and the individual attributes of each indicator. The research results show that the indicators of the policy dimension have a more significant influencing degree than the other three dimensions and have a greater influence on the entire indicator system; the indicators of the economic dimension have a higher influencing degree and are easily influenced by other indicators. These findings will benefit policymakers and practitioners to prioritize and manage their resources effectively and efficiently and provide a valuable reference for advancing the sustainable development of the infrastructure for hydrogen energy.
1. Introduction
At present, the greenhouse effect has led to an abnormal increase in the temperature at the north and south poles of the earth and an increase in extreme weather [1,2]. At the same time, the global low-carbon and environmentally friendly “energy revolution” is accelerating [3]. Developed countries and regions such as the United States, the European Union, and Japan are focusing on addressing climate change, accelerating the realization of carbon emission reduction, and formulating overall energy development plans to promote sustainable economic and social development [4,5]. However, most of the existing energy infrastructure is based on fossil fuels. The non-renewability of fossil fuels and their emission pollution lead to increased greenhouse gas emissions, which pose a threat to the environment and cannot adapt to the new requirements of the energy industry in this era [6]. Due to factors such as the non-renewability of fossil fuels and their emission pollution, researchers began to seek clean renewable energy as an alternative fuel [7]. With the further development of technology and industry, hydrogen energy is considered the ideal energy source for the 21st century due to its non-polluting, efficient, and recyclable characteristics [8], and will play a key role in achieving the goals of “Low-carbon living” [9]. The promotion of hydrogen energy includes hydrogen fuel vehicles (FCVs) and hydrogen energy infrastructure (focusing on hydrogen refueling stations) [10]. FCVs are considered to have the potential to reduce fossil fuel dependence and greenhouse gas emissions, and have become an important alternative for future urban transportation in many countries today [11,12]. Hydrogen refueling stations (HRSs) are important infrastructures for the development of the hydrogen energy industry, and are energy supply stations for FCVs, which are crucial to the sustainable development of the transport industry [13].
As of the end of 2020, about 553 HRSs had been built around the world, and 107 new HRSs had been put into operation throughout the year [14]. It is estimated that, by 2030, there will be 15 million hydrogen FCVs and 15,000 HRSs in the world [15]. Even though HRS development is in full swing globally, the number of HRSs still fails to advance the FCVs industry [16,17]. A critical reason for this phenomenon is that HRSs are different from other infrastructures, HRSs have commercial service attributes, and their location should be selected in urban areas to ensure the convenience of hydrogen refueling services [18]. However, urban construction land is scarce, and it is very difficult to find land suitable for building HRSs. At the same time, the land used for the HRSs must be commercial land, and the high land price leads to an increase in the construction cost and increases the difficulty of location selection [19]. In addition, the safety distance requirements for HRSs are relatively high, which affects their location selection in central urban areas [20]. It can be observed that the location selection of HRSs is influenced by a variety of indicators that are specific and have complex relationships, which is likely to cause the phenomenon of “difficult location”. Exploring the relationship between decision indicators can deepen the understanding of HRS location selection and make up for the shortage of HRSs [10].
However, the existing literature does not explore the relationship between decision indicators visually and lacks a comprehensive understanding of them. Therefore, inspired by these research gaps, the purpose of this study is as follows: (1) to identify a list of decision indicators influencing the HRS location selection and (2) to use ISM-FDEMATEL to develop a hybrid fuzzy decision-making model to visualize the influence paths between indicators, and explore the cause–effect relationship and individual attributes of decision indicators in order to provide theoretical support for HRS location selection decisions. This will help researchers and practitioners understand the interrelationships among various indicators in order to scientifically and rationally coordinate various indicators for HRS selection.
The rest of the study is organized as follows: Section 2 provides a further overview of the significant role of hydrogen energy within the energy system and reviews the challenges faced in HRS location decisions. In Section 3, the methodology adopted in the current study is elaborated. Section 4 presents data analysis and findings. Section 5 contains a discussion of the results and makes recommendations for the location selection of future HRSs. Finally, several conclusions are presented in Section 6, highlighting the contributions and limitations of this study, as well as future directions.
2. Literature Review
2.1. What Is Hydrogen Energy?
Hydrogen energy is an important part of the energy system, a useful supplement to existing forms of energy, an important carrier for the green and low-carbon transformation of energy, and an important development direction for future strategic emerging industries [21]. At present, the trend is for renewable energies to replace fossil energy. Among them, hydrogen energy, as a strategic emerging industry, can cover many fields such as energy, automobiles, high-end equipment manufacturing, and new materials, and has become an important choice for many countries to replace traditional fossil energy and improve energy security [22,23]. The key to the energy system is the development of decarbonization. Due to its wide range of sources, hydrogen energy can serve as a bridge and link between fossil energy and renewable energy [24]. It can not only replace the direct consumption of fossil energy and promote the cleanliness of terminal energy consumption but also serve as a buffer for the development of renewable energy, avoiding the negative impact of the instability of renewable energy on the energy system [25].
Under the goal of “dual carbon”, how to further promote the clean and low-carbon transformation of energy, how to better adapt to promote high-quality development, and how to build a new development pattern, are new issues facing the energy industry [26]. The development of the hydrogen energy industry needs to be guided by the goal of “dual carbon” and give full play to the dual advantages of hydrogen energy as an energy carrier and industrial raw material [27]. It must strengthen the application of hydrogen energy in industries that are difficult to reduce emissions, build a hydrogen-electricity coordinated terminal energy system [28], and provide strategic support for addressing climate change and developing a low-carbon economy.
2.2. What Are the Challenges of HRS Location Selection?
Location selection is one of the key research areas in the literature, as it offers significant advantages, such as minimization of costs, proximity to markets and end users [29], etc., and is of strategic importance. In previous studies, several scholars combined many indicators of hydrogen production and application to build a comprehensive mathematical siting model for HRSs. To integrate production, storage and transportation, security, location, and personnel allocation selections while reducing costs, Derse et al. [30] created a mathematical programming model. Li et al. [31] combined the traditional hydrogen supply chain network design model with the HRSs location planning model to create a mathematical model that encompassed the complete hydrogen supply network. By lowering the cost of building and the time required for hydrogen refueling vehicles, Miralinaghi et al. [32] improved the HRSs’ location layout. Stephens-Romero et al. [33] improved the economic and environmental impact of the HRSs network through systematic planning to optimize the number and location of HRSs. Kuby et al. [34] developed a model to locate HRSs and applied it to the Florida Hydrogen Initiative. Greene et al. [35] pointed out that site selection and planning of hydrogen refueling infrastructure needs to consider the challenges of quantity, location, and power station size to meet people’s expected demand for hydrogen refueling. The above studies have studied the location selection of HRSs with different objectives and various constraints, including construction costs, traffic conditions, etc. However, few studies have comprehensively analyzed the indicator system that affects the location decision of HRSs and the relationship between each indicator. In response to this phenomenon, this study aims to make up for the lack of research.
Since the selection of the location of the HRSs involves many indicators and various conditions, it is necessary to consider various indicators in the process of location selection and planning [36]. Following an exhaustive literature review, we identified decision indicators influencing HRS location in four dimensions: policy, economic, social, and environmental. Firstly, in the policy dimensions, government policy requirements [37], industry regulatory system, and regional development plans were identified as decision indicators influencing location selection. Secondly, in the economic dimensions, many papers have identified the scale of construction, construction cost, and operation and maintenance cost of HRSs as having a very important influence on their siting. Thirdly, in the social dimensions, population density, public awareness, consumer need, and consumer purchasing power are important decision indicators of HRS location. Finally, indicators that influence HRSs location include environmental dimensions, such as the accessibility and layout of the road, water conditions, climatic conditions, geological conditions, air quality, noise pollution, and safety distance. Based on the above analysis, we have identified 18 specific indicators in this study, as shown in Table 1.
Table 1.
Influence indicators of HRS location.
3. Research Methods
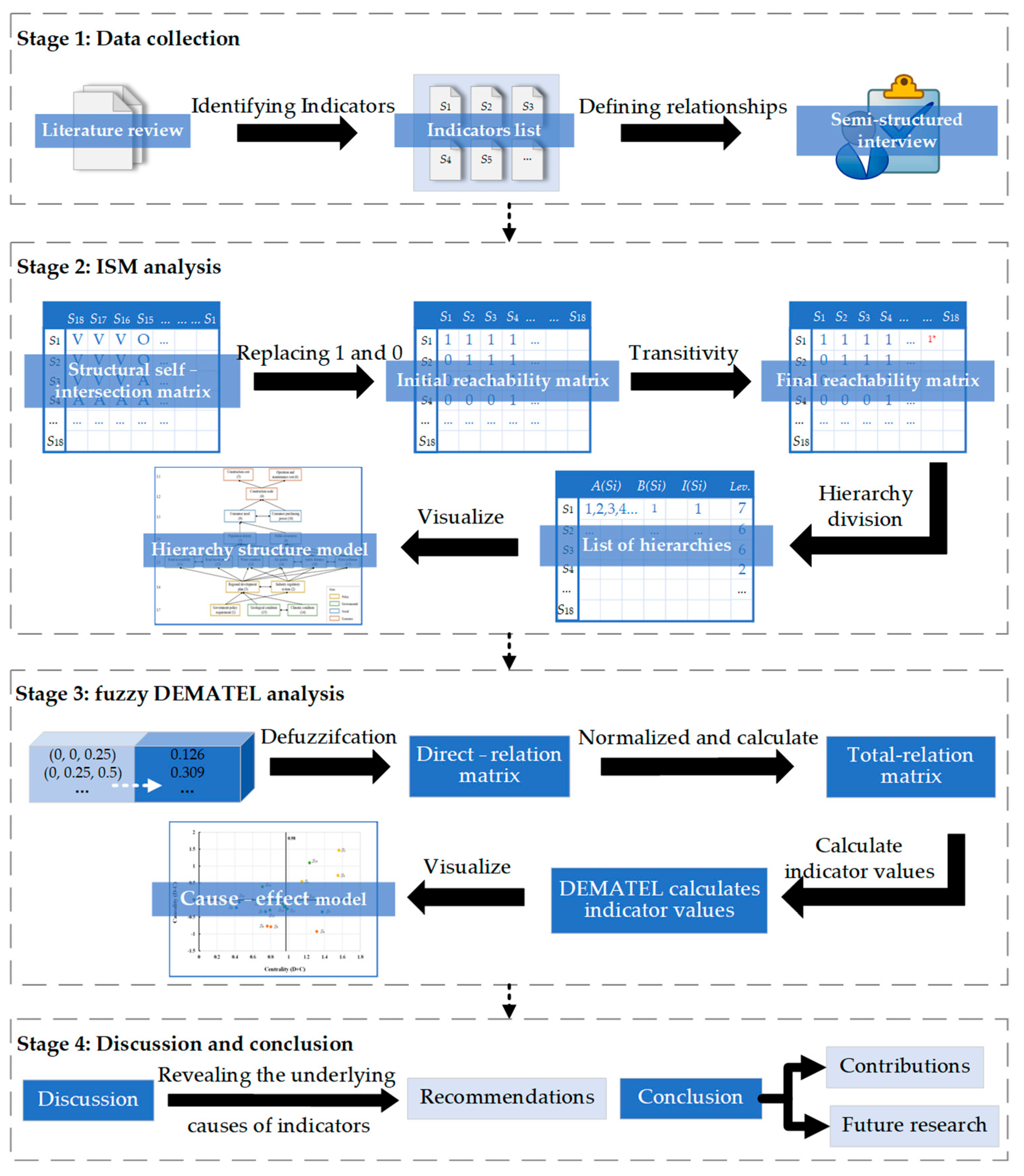
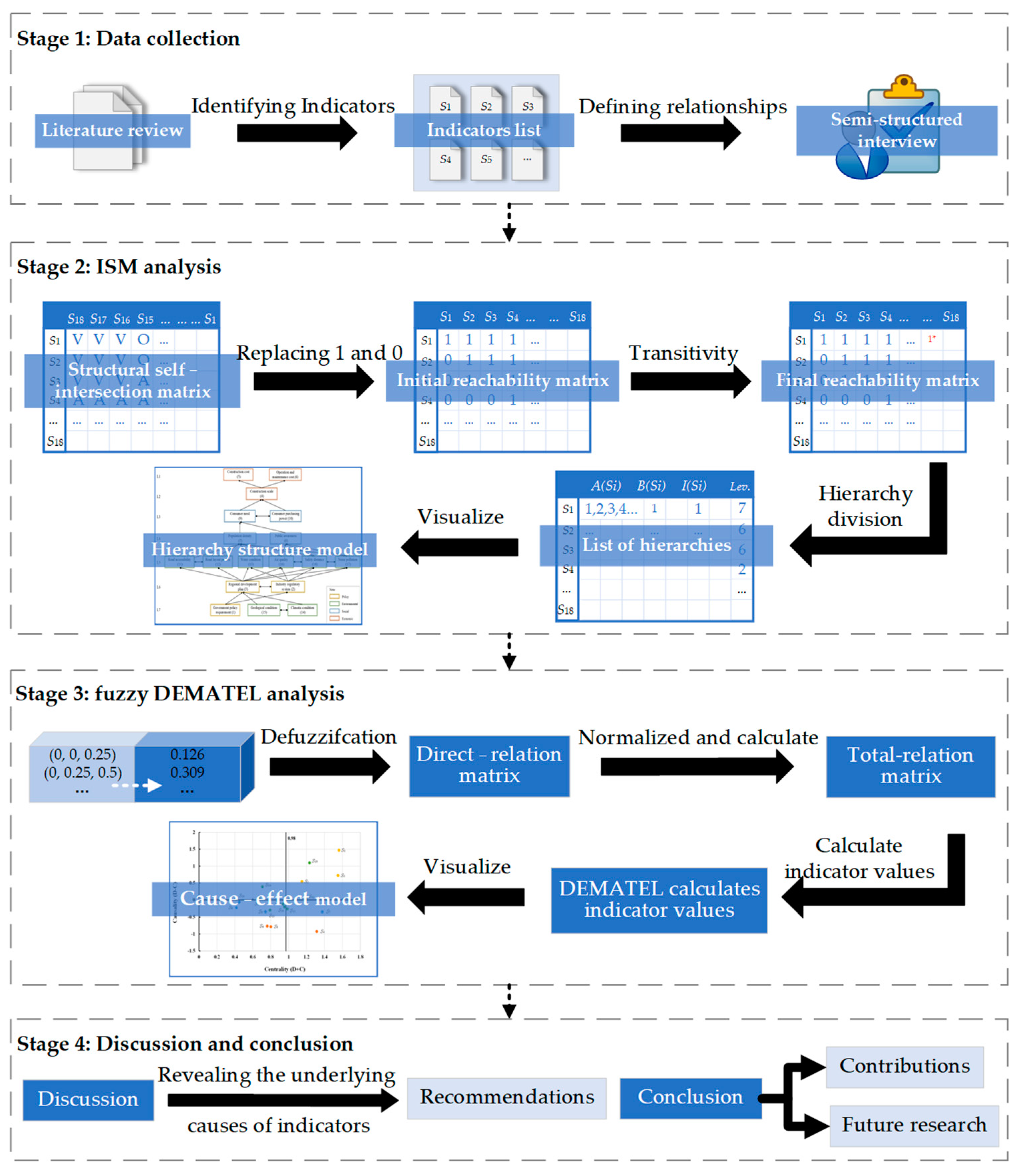
As shown in Figure 1, this study adopted a 4-stage mixed research approach. Firstly, a list of indicators influencing the location of HRSs was obtained through a literature review, and their interrelationships were preliminarily described using semi-structured interviews. Secondly, the ISM approach was used to analyze the hierarchical relationship between indicators and establish a hierarchical structure. Thirdly, the total-relation matrix was calculated based on the FDEMATEL method, and the cause–effect relationship digraph was constructed. Fourthly, discussions were carried out based on the above results, and targeted opinions and solutions, as well as future research directions, were proposed.
Figure 1.
Overall research design.
3.1. Data Collection
Table 1 only starts from the literature research and summarizes based on previous theories. It cannot guarantee the authenticity of the research indicators, let alone effectively determine the relationship between the indicators. As a result, gathering complicated and comprehensive responses from reliable respondents was a prerequisite of constructing hierarchical models [56]. Semi-structured interviews are often the preferred method of data collection, whereby informal interviews are conducted based on a rough interview outline (with only basic requirements and core questions formulated) [57], and the specific questions of the interview are adjusted in time according to the actual situation at the time of the interview, in order to achieve effective communication with the interviewees and to obtain comprehensive and adequate first-hand information. It allows for in-depth analysis and discussion between the researcher and respondents, which can provide new information to better fill knowledge gaps in complex research questions [58]. Thus, semi-structured interviews were chosen in this study to collect the associations among indicators.
This study invited 10 experts with extensive experience in this field to conduct interviews via email and telephone, and Table 2 shows the profiles of the 10 experts. Due to the high heterogeneity of the expert group, Novakowski and Wellar [59] suggested a sample size of 5 to 15 experts to obtain high-quality results. Therefore, the sample size used in this study was sufficient. Before the interview, we designed a questionnaire, which mainly consisted of two parts. The first part collects basic information such as affiliation type, educational background, and work experience of experts. In the second part, based on experience and professional knowledge, the experts conducted a pairwise comparison and scoring of all the identified indicators. The scoring standards were using a 5-point Likert scale: 0, 1, 2, 3, 4.
Table 2.
Profiles of interviewed experts.
3.2. ISM-FDEMATEL Approach
Interpretative structural modeling (ISM) is a system analysis model developed by Reggiani and Marchetti [60]. It is a kind of structured model technology and is widely used to analyze problems at different macro and micro levels [61]. The model first decomposes the more complex system into several system elements and then uses computer assistance, plus people’s knowledge and experience, to form the system into a multi-level and hierarchical structural model [60].
The decision-making trial and evaluation laboratory (DEMATEL) is a multi-criteria decision-making (MCDM) tool [62]. It is a methodology to analyze the indicators of uncertain relationships in the system on the basis of expert cognition, mainly about the evaluation of the relationship between indicators and the size of their influence [63]. Considering the complexity and ambiguity of some indicator grade boundaries, this study introduces the concept of fuzzy sets to process the data, that is, FDEMATEL (fuzzy DEMATEL) [64].
4. Results and Analysis
4.1. ISM-Based Analysis on the Hierarchical Structure
4.1.1. Establish Structural Self-Interaction Matrix
Firstly, based on the judgment of 10 experts on the degree of relationship between the 18 indicators, a structural self-interaction matrix (SSIM) was developed, as shown in Table 3. The replacement rules are as follows: (1) if is a certain number from 1 to 4, and is 0, then use V instead, which means that indicator will influence indicator ; (2) if is 0, and is a certain number from 1 to 4, then use A instead, which means that indicator will be influenced by indicator ; (3) if both and are 0, then use O instead, which means that indicator is unrelated to ; and (4) if both and are a certain number from 1 to 4, then use X instead, which means that indicators and will influence each other simultaneously or alternatively. Since different experts may make different judgments on the relationship between the two indicators, the final result of expert opinion is based on the principle of “the minority gives way to the majority” [65].
Table 3.
Structural self-intersection matrix.
4.1.2. Develop the Reachability Matrix
The initial reachability matrix (Table 4) is created by replacing V, A, X, and O in the SSIM with numbers 1 and 0. The rules are shown below. (1) If the entry in the SSIM is V, then the entry in the matrix becomes 1, and the entry becomes 0; (2) if the entry in the SSIM is A, then the entry in the matrix becomes 0, and the entry becomes 1; (3) if the entry in the SSIM is X, then the and entry in the matrix becomes 1; and (4) if the entry in the SSIM is O, then the and entry in the matrix becomes 0.
Table 4.
Initial reachability matrix.
In order to include indirect relationships, the principle of transitivity is applied to develop the reachability matrix [65]. Based on this principle, it can be calculated, according to the following Equation (1), that is the final reachability matrix, is the initial reachability matrix, and is the unit matrix. By adding transitivity to the initial reachability matrix, the final reachability matrix in this study was obtained, as shown in Table 5.
Table 5.
Final reachability matrix.
4.1.3. Establish Hierarchical Structure
Based on the final reachability matrix and Equations (2)–(4), the reachability , antecedent , and intersection sets were derived and ranked (as shown in Table 6). The reachability set of a variable is composed of other variables that it may reach and itself, the antecedent set is composed of other variables that may reach it and itself, and the interaction set is composed of variables common to its reachability and the antecedent set. Those indicators with the same reachability and intersection sets are top-level indicators in the ISM hierarchy. These indicators were excluded in subsequent iterations. Keep iterating following the same iteration rules until the lowest priority is reached. represents the top-down levels of the system, and the level division calculation is expressed in Equation (5). The final partition results are shown in the last column of Table 6, and these multi-levels help to build the directed graph and final model of the ISM.
Table 6.
First iteration.
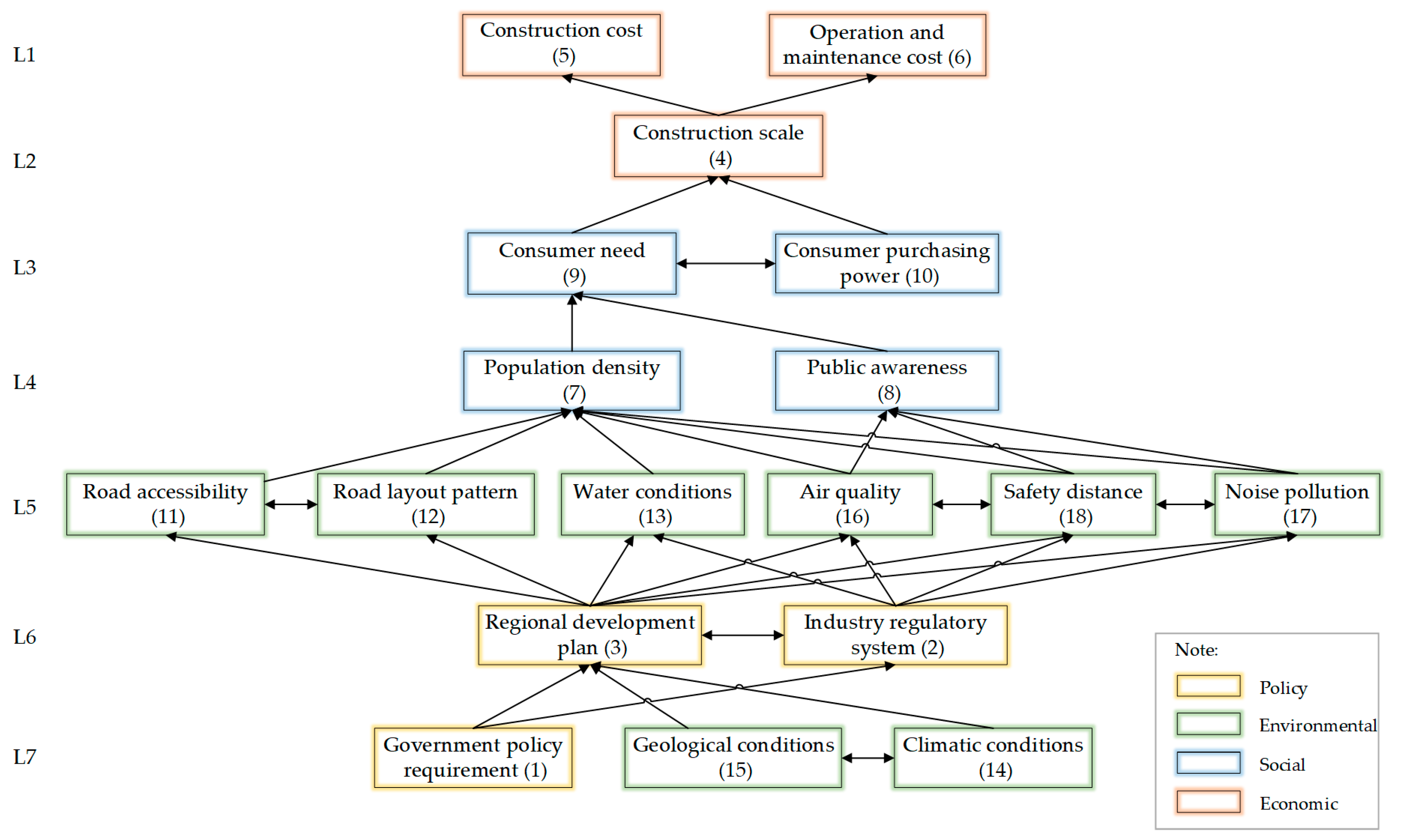
Finally, a structural model is generated from the final reachability matrix. Arrows pointing from criterion to are applied to show the relationship between them. As shown in Figure 2, the 18 indicators that affect the location selection of HRSs constitute a seven-level multi-level influence chain. , , and are important for the selection of the location of HRSs as they occupy the basic levels of the ISM hierarchy. and are indicators affecting the siting effectiveness of HRSs as they appear at the top of the ISM hierarchy.
Figure 2.
Hierarchical structure model.
4.2. Result Analysis of FDEMATEL
4.2.1. Establish Hierarchical Structure
Firstly, construct a triangular fuzzy number , denoted by , , , where , design the mapping relationship between language operators and triangular fuzzy numbers (as shown in Table 7), and build a triangular fuzzy relationship matrix based on the evaluation results of the relationship between indicators by experts, as shown in Equation (6), where , refers to the th expert.
Table 7.
Language operators and triangular fuzzy numbers.
In order to obtain clear values, this study used CFCS (converting fuzzy data into crisp scores) method to process fuzzy data [66]. Following the steps of the CFCS method, a preliminary calculation was first performed using Equations (7)–(10).
Equations (11) and (12) are used to calculate the normalized values for the lower and higher boundary conditions, respectively.
Ultimately, the direct-relation matrix (Table 8) was obtained through Equations (13)–(16), where is the total number of experts. Matrix is an 18-order square matrix, and the constituent elements represent the influence of indicator on indicator , and the diagonal line of the matrix represents the influence of indicators on itself, all of which are set to 0, , and .
Table 8.
Direct-relation matrix.
4.2.2. Calculate the Normalized Direct-Relation Matrix
Matrix normalization is to achieve interval scaling by performing corresponding function operations on each element of the matrix, so as to ensure that the value after the operation is 0 to 1. In this study, the normalized direct-relation matrix (Table 9) was calculated using MATLAB based on Equation (17).
Table 9.
Normalized direct-relation matrix.
4.2.3. Calculate the Total-Relation Matrix
The total-relation matrix (Table 10) represents the degree of direct and indirect influence (i.e., comprehensive influence) of one indicator on another indicator, and its calculation is carried out using Equation (18) mentioned below.
Table 10.
Total-relation matrix.
4.2.4. Construct Cause-Effect Relationship Digraph
The degree of influence is the sum of rows in the total-relation matrix , which represents the comprehensive influence value of an indicator on other indicators, including direct and indirect influence. The degree of influence is the sum of columns in , and it is the value of an indicator affected by other indicators comprehensively. The centrality indicates the importance of a certain indicator in the system, which is the total degree to which the indicator affects and is affected by other indicators. The larger the centrality, the more important the indicator in the system is. The degree of causality represents the net impact of an indicator on other indicators, that is, the offset value of the impact produced and the impact received, which is obtained by subtracting the two. The above calculation equation is shown in Equations (19)–(22), and the calculation results are shown in Table 11.
Table 11.
DEMATEL calculates indicator values.
To more visually express the differences in the degree of influence of each indicator, the influencing and influenced degrees in Table 11 are plotted as histograms for analysis (as shown in Figure 3). In addition, according to the centrality and causality calculated above, the cause–effect relationship digraph can be drawn (as shown in Figure 4). It can be seen from Figure 4 that there are 7 influencing indicators located above the centrality coordinate axis, and 11 indicators located below the centrality coordinate axis. Both and centrality and cause degree are relatively strong, and both are political indicators, which play a dominant role in the location selection of HRSs, with a high degree of importance.
Figure 3.
Combination analysis of influence degree.
Figure 4.
Cause–effect digraph. (–: government policy requirement; industry regulatory system; regional development plan; construction scale; construction cost; operation and maintenance cost; population density; public awareness; consumer need; consumer purchasing power; road accessibility; road layout pattern; water conditions; climatic conditions; geological conditions; air quality; noise pollution; and safety distance).
5. Discussions and Future Recommendations
5.1. Discussions
Figure 2, Figure 3 and Figure 4 summarize the analysis results from the above sections. The following section will analyze and discuss the results of ISM-FDEMATEL.
First of all, it can be seen from these three figures that the “cause indicators” are mainly distributed in the 5–6 levels of the hierarchy, including (government policy requirement), (industry regulatory system), (regional development plan), (road layout pattern), (climatic conditions), (geological conditions), and (noise pollution). The degree of influencing of these indicators is greater than the degree of influenced, indicating that such indicators generally exert influence on other indicators [67]. This suggests that decision makers should prioritize and act on these indicators when siting hydrogen energy infrastructure [68]. In particular, , , , , and should be considered the highest priority, as they are at the highest level with the greatest influence and will directly determine the success of the location selection decision.
Among them, is a critical cause indicator, which is at the sixth level with natural indicators. Previous research has shown that government policy leadership will largely determine the ultimate siting of HRSs. It is recognized that the government can establish and improve supporting policies and regulations [37], continue to implement guiding subsidy measures within a certain period of time, and strengthen the country’s guidance for the promotion and site selection of HRSs. and , although at the fifth level, are still important cause indicators of location for HRSs. The location selection of HRSs should first comply with the industry norm system and not violate the relevant engineering norms and standards. Regional planning is the guideline for the future development of the region [35]. HRSs are an important part of urban public facilities. The location selection of HRSs should be based on the overall development of the region and obey the urban traffic planning and infrastructure layout [41].
The environmental indicators and are both crucial. For example, heavy trucks bring huge load pressure to the ground of HRSs, so the location of HRSs should not be under a loose soil layer or silt layer to avoid ground subsidence [53]. Furthermore, hydrogen has certain requirements on temperature, humidity, and air pressure, so the location of HRSs must be selected in a place with a suitable climate [21], otherwise, hydrogen will not be easy to store, and there may be increased operation and maintenance costs.
The influencing degree of the effect indicator is less than the influenced degree, indicating that this type of indicator will be generally influenced by other indicators [67], including (construction scale), (construction cost), (operation and maintenance cost), (population density), (public awareness), (consumer need), (consumer purchasing power), (road accessibility), (water conditions), (air quality), and (safety distance). The greater the centrality, the greater the disturbance to the system when this type of indicator is influenced by other indicators; it is a weak link in the system [63]. The most typical examples are and , distributed in level 2 and level 4. The environmental indicators of this hybrid fuzzy decision-making model are different from previous studies in that they include not only human environmental indicators, but also natural environmental indicators [52]. Through the results and discussion, it can be known that the natural environment indicators will largely affect the human environmental indicators, which also reminds decision makers of how to prioritize when faced with complex environmental indicators.
is the only influencing indicator of the second level, and and have a direct impact on it. If consumer demand and purchasing power are high, the scale of HRS construction must be expanded to meet the corresponding demand. However, the size of the construction cannot be based solely on the consumer, but also needs to meet the basic requirements of policy on the size of HRS construction. has a certain influence on and . In the early stage of HRS site selection and planning, construction costs, such as land prices and local employment costs, should be taken into consideration [18]. Construction should give priority to locations with relatively low land prices and cheap labor. Operation and maintenance costs are an important part of HRS life cycle costs. Power consumption and transportation costs for continuous trouble-free daily hydrogen fueling should also be considered as influencing indicators for HRS operation and maintenance costs [19]. Therefore, the location selection of HRSs should follow the principle of cost-benefit, and seek maximum economic benefit with minimum cost input.
, , , and are at the 3–4 levels; the impact and degree of influence of these social indicators are not very obvious compared with the indicators of the other dimensions. However, unlike other indicators, all social indicators are influenced by high-level indicators, which, in turn, affect low-level indicators. They are therefore a key link in hydrogen energy infrastructure location and cannot be ignored. New energy vehicles are the future development trend of automobiles and are strongly supported by the state [69]. The greater the local population density, the greater the number of FCVs consumer groups, and the consumption demand for HRSs has a certain impact. Understanding the needs of consumers who are likely to adopt HRSs is critical to location selection, and they are the potential early adopters that can help the successful penetration of hydrogen infrastructure into the market. However, due to the lack of sufficient understanding of hydrogen energy, the public has long regarded it as a source of danger, thereby limiting their consumption demand and consumption behavior [36]. The consumer demand of these early adopters is directly influenced by their purchasing power, which is often closely related to their income level, education level, etc. Research has shown that younger, better educated, middle-aged people with greater wealth are more receptive to hydrogen technology [48], representing their ability to buy and their potential purchase demand.
Existing studies on hydrogen energy infrastructure siting mostly focus on a single economic level [70], while ignoring the fundamental policy level and the increasingly important social and environmental aspects. This study comprehensively proposes a location selection model for hydrogen energy infrastructure through a hybrid fuzzy decision-making model and four dimensions of indicators. After the above discussion, it can be clearly found that the economic indicators are directly or indirectly affected by the indicators of the remaining three dimensions. Therefore, the premise for decision makers to consider economic benefits when selecting the location of hydrogen energy infrastructure is to adapt to the policy environment. At the same time, they also need to pay attention to social and environmental needs, and plan hydrogen energy infrastructure in the best place.
5.2. Future Recommendations
Through the discussion of the analysis results, this study puts forward key recommendations for the future location selection of hydrogen energy infrastructure in three aspects. Firstly, the results of the study show that the indicators of the policy dimension have an important influence and can largely influence other indicators. Therefore, in terms of policy, the country should strengthen the technical development and scientific planning of hydrogen energy infrastructure, accelerate the planning and construction of the hydrogen energy infrastructure network layout, build a moderately advanced hydrogen energy infrastructure system and network, and promote the process of research and development and popularization of FCVs technology. Secondly, (public awareness), as an indicator of the social dimension, is easily overlooked by decision makers because of its lack of influence. However, the general public is still at a stage of understanding hydrogen energy, and many people even characterize hydrogen as a “hazardous chemical” rather than an “energy”. Therefore, changing public perception is a hurdle that must be overcome in the development of hydrogen energy infrastructure. Practitioners in the hydrogen energy industry can provide a platform for ordinary people to communicate and learn by conducting offline exchange lectures or using new media platforms to properly publicize hydrogen energy. Finally, the indicators of the economic dimension, as basic indicators, place higher demands on the development of technologies related to hydrogen energy infrastructure. The construction cost of existing hydrogen energy infrastructure is generally high, and the operation and maintenance costs are relatively high. These economic problems will cause difficulties in the construction and location selection of hydrogen energy infrastructures. Therefore, while hydrogen production technology continues to develop, it is also necessary to consider how to integrate existing technologies to reduce construction and operation, and maintenance costs, which will be the top priority of hydrogen energy infrastructure technology research in the future.
6. Conclusions
As the infrastructure for building an FCV network, HRSs are a critical and indispensable link in the FCV industry [71]. However, compared with the future development scale of the hydrogen energy industry, the current infrastructure construction is relatively lagging behind, and HRS location selection decisions still face many complex challenges [35]. Therefore, this study uses the ISM-FDEMATEL method to analyze the indicators of HRS location selection, which will help to solve the problem of “difficult location” of HRSs. Firstly, this study identified 18 indicators that influence the location of HRSs through a literature review method and categorized them into four dimensions (policy, economic, social, and environmental dimensions). Then, the relationship between the indicators was assessed through interviews with experts with extensive experience in hydrogen energy. Subsequently, the ISM method was used to carry out hierarchical division, and visualize the interrelationships between indicators. Finally, the FDEMATEL analysis classifies the indicators again to make the indicator properties clearer. The results show that (government policy requirement), (industry regulatory system), (regional development plan), and (climatic conditions) are the key indicators affecting the site selection of HRSs, which have strong influence power, and should be focused on and resolved during location selection. The three economic indicators (construction scale), (construction cost), and (operation and maintenance cost) are basic indicators located in the 1–2 level, which are crucial to the location selection of HRSs.
The contributions of this study are as follows: (1) the identification of 18 indicators influencing the location of HRSs from four different dimensions (policy, economic, social, and environmental), contributing to the limited knowledge and enabling practitioners to understand what needs to be considered in location selection and (2) the development of a hybrid fuzzy decision-making model based on ISM-FDEMATEL, which highlighted the differences in relationship degrees and visualized the interrelationships between different indicators, thus facilitating decision makers to grasp key indicators and conduct scientific location selection.
Despite all the contributions, this study suffers from two major limitations. Firstly, in the method used in this study, the association between indicators depends on the subjective interpretation of experts. Future researchers could use structural equation modeling to validate the model. Secondly, the decision model developed in this study is primarily a static analysis of indicators. Future research should try to use a dynamic approach to study the dynamic interaction among indicators influencing HRSs location. Thirdly, given the current low coverage of hydrogen energy infrastructure, the analysis of decision indicators in this study focuses on the time period when it has not yet been rolled out. Further dynamic analysis of the different performances of different decision indicators over time can be carried out in future studies based on the perspective of the factor of time.
Author Contributions
Conceptualization, L.L. and S.W.; methodology, L.L. and S.W.; investigation, S.W.; data curation, L.L.; writing—original draft preparation, L.L. and S.W.; writing—review and editing, L.L., D.L. and S.Z.; supervision, L.L. and S.M. All authors have read and agreed to the published version of the manuscript.
Funding
This research was funded by the 2022 Outstanding Youth Innovation Team Project of Colleges and Universities of Shandong Province. No. 2022RW036; the Natural Science Foundation of Shandong Province, grant numbers ZR2021QG046 and ZR2022QG029; and the China Postdoctoral Science Foundation 2022M712047.
Institutional Review Board Statement
Not applicable.
Informed Consent Statement
Not applicable.
Data Availability Statement
Data are available within the article.
Conflicts of Interest
The authors declare no conflict of interest.
References
- Zhang, S.; Li, Z.; Ning, X.; Li, L. Gauging the Impacts of Urbanization on CO2 Emissions from the Construction Industry: Evidence from China. J. Environ. Manag. 2021, 288, 112440. [Google Scholar] [CrossRef]
- Li, L.; Luan, H.; Yin, X.; Dou, Y.; Yuan, M.; Li, Z. Understanding Sustainability in Off-Site Construction Management: State of the Art and Future Directions. J. Constr. Eng. Manag. 2022, 148, 03122008. [Google Scholar] [CrossRef]
- Yuan, M.; Li, Z.; Li, X.; Li, L.; Zhang, S.; Luo, X. How to Promote the Sustainable Development of Prefabricated Residential Buildings in China: A Tripartite Evolutionary Game Analysis. J. Clean. Prod. 2022, 349, 131423. [Google Scholar] [CrossRef]
- Zhang, J.; Lin, H.; Li, S.; Yang, E.; Ding, Y.; Bai, Y.; Zhou, Y. Accurate Gas Extraction (AGE) under the Dual-Carbon Background: Green Low-Carbon Development Pathway and Prospect. J. Clean. Prod. 2022, 377, 134372. [Google Scholar] [CrossRef]
- Isaac, N.; Saha, A.K. A Review of the Optimization Strategies and Methods Used to Locate Hydrogen Fuel Refueling Stations. Energies 2023, 16, 2171. [Google Scholar] [CrossRef]
- Baykara, S.Z. Hydrogen: A Brief Overview on Its Sources, Production and Environmental Impact. Int. J. Hydrogen Energy 2018, 43, 10605–10614. [Google Scholar] [CrossRef]
- Nikolaidis, P.; Poullikkas, A. A Comparative Overview of Hydrogen Production Processes. Renew. Sustain. Energy Rev. 2017, 67, 597–611. [Google Scholar] [CrossRef]
- Sun, H.; He, C.; Yu, X.; Wu, M.; Ling, Y. Optimal Siting and Sizing of Hydrogen Refueling Stations Considering Distributed Hydrogen Production and Cost Reduction for Regional Consumers. Int. J. Energy Res. 2019, 43, 4184–4200. [Google Scholar] [CrossRef]
- Lee, G.N.; Kim, J.M.; Jung, K.H.; Park, H.; Jang, H.S.; Lee, C.S.; Lee, J.W. Environmental Life-Cycle Assessment of Eco-Friendly Alternative Ship Fuels (MGO, LNG, and Hydrogen) for 170 GT Nearshore Ferry. J. Mar. Sci. Eng. 2022, 10, 755. [Google Scholar] [CrossRef]
- Wang, Z.; Wang, D.; Zhao, F.; Han, F.; Ji, Y.; Cai, W. Hydrogen Refueling Stations and Carbon Emission Reduction of Coastal Expressways: A Deployment Model and Multi-Scenario Analysis. J. Mar. Sci. Eng. 2022, 10, 992. [Google Scholar] [CrossRef]
- Jacobson, M.Z.; Colella, W.G.; Golden, D.M. Atmospheric Science: Cleaning the Air and Improving Health with Hydrogen Fuel-Cell Vehicles. Science 2005, 308, 1901–1905. [Google Scholar] [CrossRef]
- Wei, X.; Qiu, R.; Liang, Y.; Liao, Q.; Klemeš, J.J.; Xue, J.; Zhang, H. Roadmap to Carbon Emissions Neutral Industrial Parks: Energy, Economic and Environmental Analysis. Energy 2022, 238, 121732. [Google Scholar] [CrossRef]
- Lin, R.H.; Ye, Z.Z.; Wu, B.D. A Review of Hydrogen Station Location Models. Int. J. Hydrogen Energy 2020, 45, 20176–20183. [Google Scholar] [CrossRef]
- Li, L.; Manier, H.; Manier, M.A. Hydrogen Supply Chain Network Design: An Optimization-Oriented Review. Renew. Sustain. Energy Rev. 2019, 103, 342–360. [Google Scholar] [CrossRef]
- Apostolou, D.; Xydis, G. A Literature Review on Hydrogen Refuelling Stations and Infrastructure. Current Status and Future Prospects. Renew. Sustain. Energy Rev. 2019, 113, 109292. [Google Scholar] [CrossRef]
- Chang, X.; Ma, T.; Wu, R. Impact of Urban Development on Residents’ Public Transportation Travel Energy Consumption in China: An Analysis of Hydrogen Fuel Cell Vehicles Alternatives. Int. J. Hydrogen Energy 2019, 44, 16015–16027. [Google Scholar] [CrossRef]
- Jones, J.; Genovese, A.; Tob-Ogu, A. Hydrogen Vehicles in Urban Logistics: A Total Cost of Ownership Analysis and Some Policy Implications. Renew. Sustain. Energy Rev. 2020, 119, 109595. [Google Scholar] [CrossRef]
- Xu, C.; Wu, Y.; Dai, S. What Are the Critical Barriers to the Development of Hydrogen Refueling Stations in China? A Modified Fuzzy DEMATEL Approach. Energy Policy 2020, 142, 111495. [Google Scholar] [CrossRef]
- Bai, W.; Zhang, L. How to Finance for Establishing Hydrogen Refueling Stations in China? An Analysis Based on Fuzzy AHP and PROMETHEE. Int. J. Hydrogen Energy 2020, 45, 34354–34370. [Google Scholar] [CrossRef]
- Yuan, W.; Li, J.; Zhang, R.; Li, X.; Xie, J.; Chen, J. Numerical Investigation of the Leakage and Explosion Scenarios in China’s First Liquid Hydrogen Refueling Station. Int. J. Hydrogen Energy 2022, 47, 18786–18798. [Google Scholar] [CrossRef]
- Aziz, G.; Sarwar, S.; Waheed, R.; Khan, M.S. Significance of Hydrogen Energy to Control the Environmental Gasses in Light of COP26: A Case of European Countries. Resour. Policy 2023, 80, 103240. [Google Scholar] [CrossRef]
- Kim, C.; Cho, S.H.; Cho, S.M.; Na, Y.; Kim, S.; Kim, D.K. Review of Hydrogen Infrastructure: The Current Status and Roll-out Strategy. Int. J. Hydrogen Energy 2023, 48, 1701–1716. [Google Scholar] [CrossRef]
- Zhao, T.; Liu, Z.; Jamasb, T. Developing Hydrogen Refueling Stations: An Evolutionary Game Approach and the Case of China. Energy Econ. 2022, 115, 106390. [Google Scholar] [CrossRef]
- Rosen, M.A.; Koohi-Fayegh, S. The Prospects for Hydrogen as an Energy Carrier: An Overview of Hydrogen Energy and Hydrogen Energy Systems. Energy Ecol. Environ. 2016, 1, 10–29. [Google Scholar] [CrossRef]
- Dunn, S. Hydrogen Futures: Toward a Sustainable Energy System. Int. J. Hydrogen Energy 2002, 27, 235–264. [Google Scholar] [CrossRef]
- Che, C.; Geng, X.; Zheng, H.; Chen, Y.; Zhang, X. The Pricing Mechanism Analysis of China’s Natural Gas Supply Chain under the “Dual Carbon” Target Based on the Perspective of Game Theory. Sustainability 2022, 14, 9510. [Google Scholar] [CrossRef]
- Vilbergsson, K.V.; Dillman, K.; Emami, N.; Heinonen, J.; Finger, D.C.; Asbj, E.J. ScienceDirect Can Remote Green Hydrogen Production Play a Key Role in Decarbonizing Europe in the Future? A cradle-to-gate LCA of hydrogen production in Austria, Belgium, and Iceland. Int. J. Hydrogen Energy 2023, 48, 17711–17728. [Google Scholar] [CrossRef]
- Pingkuo, L.; Xue, H. Comparative Analysis on Similarities and Differences of Hydrogen Energy Development in the World’s Top 4 Largest Economies: A Novel Framework. Int. J. Hydrogen Energy 2022, 47, 9485–9503. [Google Scholar] [CrossRef]
- Geçici, E.; Güler, M.G.; Bilgiç, T. Multi-Period Planning of Hydrogen Refuelling Stations Using Flow Data: A Case Study for Istanbul. Int. J. Hydrogen Energy 2022, 47, 40138–40155. [Google Scholar] [CrossRef]
- Derse, O.; Göçmen, E.; Yılmaz, E.; Erol, R. A Mathematical Programming Model for Facility Location Optimization of Hydrogen Production from Renewable Energy Sources. Energy Sources Part A Recover. Util. Environ. Eff. 2022, 44, 6648–6659. [Google Scholar] [CrossRef]
- Li, L.; Manier, H.; Manier, M.A. Integrated Optimization Model for Hydrogen Supply Chain Network Design and Hydrogen Fueling Station Planning. Comput. Chem. Eng. 2020, 134, 106683. [Google Scholar] [CrossRef]
- Miralinaghi, M.; Lou, Y.; Keskin, B.B.; Zarrinmehr, A.; Shabanpour, R. Refueling Station Location Problem with Traffic Deviation Considering Route Choice and Demand Uncertainty. Int. J. Hydrogen Energy 2017, 42, 3335–3351. [Google Scholar] [CrossRef]
- Stephens-Romero, S.D.; Brown, T.M.; Kang, J.E.; Recker, W.W.; Samuelsen, G.S. Systematic Planning to Optimize Investments in Hydrogen Infrastructure Deployment. Int. J. Hydrogen Energy 2010, 35, 4652–4667. [Google Scholar] [CrossRef]
- Kuby, M.; Lines, L.; Schultz, R.; Xie, Z.; Kim, J.G.; Lim, S. Optimization of Hydrogen Stations in Florida Using the Flow-Refueling Location Model. Int. J. Hydrogen Energy 2009, 34, 6045–6064. [Google Scholar] [CrossRef]
- Greene, D.L.; Ogden, J.M.; Lin, Z. Challenges in the Designing, Planning and Deployment of Hydrogen Refueling Infrastructure for Fuel Cell Electric Vehicles. eTransportation 2020, 6, 100086. [Google Scholar] [CrossRef]
- Zhou, Y.; Qin, X.; Li, C.; Zhou, J. An Intelligent Site Selection Model for Hydrogen Refueling Stations Based on Fuzzy Comprehensive Evaluation and Artificial Neural Network—A Case Study of Shanghai. Energies 2022, 15, 1098. [Google Scholar] [CrossRef]
- Solomon, B.D.; Banerjee, A. A Global Survey of Hydrogen Energy Research, Development and Policy. Energy Policy 2006, 34, 781–792. [Google Scholar] [CrossRef]
- Zhang, Q.; Chen, W.; Ling, W. Policy Optimization of Hydrogen Energy Industry Considering Government Policy Preference in China. Sustain. Prod. Consum. 2022, 33, 890–902. [Google Scholar] [CrossRef]
- Ávalos Rodríguez, M.L.; Alvarado Flores, J.J.; Alcaraz Vera, J.V.; Rutiaga Quiñones, J.G. The Regulatory Framework of the Hydrogen Market in Mexico: A Look at Energy Governance. Int. J. Hydrogen Energy 2022, 47, 29986–29998. [Google Scholar] [CrossRef]
- Meng, X.; Gu, A.; Wu, X.; Zhou, L.; Zhou, J.; Liu, B.; Mao, Z. Status Quo of China Hydrogen Strategy in the Field of Transportation and International Comparisons. Int. J. Hydrogen Energy 2021, 46, 28887–28899. [Google Scholar] [CrossRef]
- Wu, Y.; Liu, F.; He, J.; Wu, M.; Ke, Y. Obstacle Identification, Analysis and Solutions of Hydrogen Fuel Cell Vehicles for Application in China under the Carbon Neutrality Target. Energy Policy 2021, 159, 112643. [Google Scholar] [CrossRef]
- Ajanovic, A.; Haas, R. Economic Prospects and Policy Framework for Hydrogen as Fuel in the Transport Sector. Energy Policy 2018, 123, 280–288. [Google Scholar] [CrossRef]
- Gökçek, M.; Kale, C. Techno-Economical Evaluation of a Hydrogen Refuelling Station Powered by Wind-PV Hybrid Power System: A Case Study for İzmir-Çeşme. Int. J. Hydrogen Energy 2018, 43, 10615–10625. [Google Scholar] [CrossRef]
- Moradi, R.; Groth, K.M. Hydrogen Storage and Delivery: Review of the State of the Art Technologies and Risk and Reliability Analysis. Int. J. Hydrogen Energy 2019, 44, 12254–12269. [Google Scholar] [CrossRef]
- Blazquez-Diaz, C. Techno-Economic Modelling and Analysis of Hydrogen Fuelling Stations. Int. J. Hydrogen Energy 2019, 44, 495–510. [Google Scholar] [CrossRef]
- Gye, H.R.; Seo, S.K.; Bach, Q.V.; Ha, D.; Lee, C.J. Quantitative Risk Assessment of an Urban Hydrogen Refueling Station. Int. J. Hydrogen Energy 2019, 44, 1288–1298. [Google Scholar] [CrossRef]
- Yoo, B.H.; Wilailak, S.; Bae, S.H.; Gye, H.R.; Lee, C.J. Comparative Risk Assessment of Liquefied and Gaseous Hydrogen Refueling Stations. Int. J. Hydrogen Energy 2021, 46, 35511–35524. [Google Scholar] [CrossRef]
- Khan, U.; Yamamoto, T.; Sato, H. An Insight into Potential Early Adopters of Hydrogen Fuel-Cell Vehicles in Japan. Int. J. Hydrogen Energy 2021, 46, 10589–10607. [Google Scholar] [CrossRef]
- Tafakkori, K.; Bozorgi-Amiri, A.; Yousefi-Babadi, A. Sustainable Generalized Refueling Station Location Problem under Uncertainty. Sustain. Cities Soc. 2020, 63, 102497. [Google Scholar] [CrossRef]
- Miralinaghi, M.; Keskin, B.B.; Lou, Y.; Roshandeh, A.M. Capacitated Refueling Station Location Problem with Traffic Deviations Over Multiple Time Periods. Networks Spat. Econ. 2017, 17, 129–151. [Google Scholar] [CrossRef]
- Messaoudi, D.; Settou, N.; Negrou, B.; Rahmouni, S.; Settou, B.; Mayou, I. Site Selection Methodology for the Wind-Powered Hydrogen Refueling Station Based on AHP-GIS in Adrar, Algeria. Energy Procedia 2019, 162, 67–76. [Google Scholar] [CrossRef]
- Ampah, J.D.; Afrane, S.; Agyekum, E.B.; Adun, H.; Yusuf, A.A.; Bamisile, O. Electric Vehicles Development in Sub-Saharan Africa: Performance Assessment of Standalone Renewable Energy Systems for Hydrogen Refuelling and Electricity Charging Stations (HRECS). J. Clean. Prod. 2022, 376, 134238. [Google Scholar] [CrossRef]
- Ershadnia, R.; Singh, M.; Mahmoodpour, S.; Meyal, A.; Moeini, F.; Hosseini, S.A.; Sturmer, D.M.; Rasoulzadeh, M.; Dai, Z.; Soltanian, M.R. Impact of Geological and Operational Conditions on Underground Hydrogen Storage. Int. J. Hydrogen Energy 2023, 48, 1450–1471. [Google Scholar] [CrossRef]
- Paster, M.D.; Ahluwalia, R.K.; Berry, G.; Elgowainy, A.; Lasher, S.; McKenney, K.; Gardiner, M. Hydrogen Storage Technology Options for Fuel Cell Vehicles: Well-to-Wheel Costs, Energy Efficiencies, and Greenhouse Gas Emissions. Int. J. Hydrogen Energy 2011, 36, 14534–14551. [Google Scholar] [CrossRef]
- Chrysochoidis-Antsos, N.; Escudé, M.R.; van Wijk, A.J.M. Technical Potential of On-Site Wind Powered Hydrogen Producing Refuelling Stations in the Netherlands. Int. J. Hydrogen Energy 2020, 45, 25096–25108. [Google Scholar] [CrossRef]
- Sarhan, J.G.; Xia, B.; Fawzia, S.; Karim, A.; Olanipekun, A.O.; Coffey, V. Framework for the Implementation of Lean Construction Strategies Using the Interpretive Structural Modelling (ISM) Technique: A Case of the Saudi Construction Industry. Eng. Constr. Archit. Manag. 2020, 27, 1–23. [Google Scholar] [CrossRef]
- Kallio, H.; Pietilä, A.M.; Johnson, M.; Kangasniemi, M. Systematic Methodological Review: Developing a Framework for a Qualitative Semi-Structured Interview Guide. J. Adv. Nurs. 2016, 72, 2954–2965. [Google Scholar] [CrossRef]
- Young, J.C.; Rose, D.C.; Mumby, H.S.; Benitez-Capistros, F.; Derrick, C.J.; Finch, T.; Garcia, C.; Home, C.; Marwaha, E.; Morgans, C.; et al. A Methodological Guide to Using and Reporting on Interviews in Conservation Science Research. Methods Ecol. Evol. 2018, 9, 10–19. [Google Scholar] [CrossRef]
- Novakowski, N.; Wellar, B. Using the Delphi Technique in Normative Planning Research: Methodological Design Considerations. Environ. Plan. A 2008, 40, 1485–1500. [Google Scholar] [CrossRef]
- Reggiani, M.G.; Marchetti, F.E. Comments on “On Arranging Elements of a Hierarchy in Graphic Form”. IEEE Trans. Syst. Man Cybern. 1973, SMC-3, 643–644. [Google Scholar] [CrossRef]
- Bashir, H.; Ojiako, U. An Integrated ISM-MICMAC Approach for Modelling and Analysing Dependencies among Engineering Parameters in the Early Design Phase. J. Eng. Des. 2020, 31, 461–483. [Google Scholar] [CrossRef]
- Sorooshian, S.; Jamali, S.M.; Ebrahim, N.A. Performance of the Decision-Making Trial and Evaluation Laboratory. AIMS Math. 2023, 8, 7490–7514. [Google Scholar] [CrossRef]
- Paul, T.K.; Jana, C.; Pal, M.; Simic, V. Sustainable Carbon-Dioxide Storage Assessment in Geological Media Using Modified Pythagorean Fuzzy VIKOR and DEMATEL Approach. Int. J. Hydrogen Energy 2023, 48, 9474–9497. [Google Scholar] [CrossRef]
- Govindan, K.; Mina, H.; Esmaeili, A.; Gholami-Zanjani, S.M. An Integrated Hybrid Approach for Circular Supplier Selection and Closed Loop Supply Chain Network Design under Uncertainty. J. Clean. Prod. 2020, 242, 118317. [Google Scholar] [CrossRef]
- Fan, C.; Binchao, D.; Yin, Y. Hierarchical Structure and Transfer Mechanism to Assess the Scheduling-Related Risk in Construction of Prefabricated Buildings: An Integrated ISM–MICMAC Approach. Eng. Constr. Archit. Manag. 2022; ahead-of-print. [Google Scholar] [CrossRef]
- Mahmoudi, S.; Jalali, A.; Ahmadi, M.; Abasi, P.; Salari, N. Identifying Critical Success Factors in Heart Failure Self-Care Using Fuzzy DEMATEL Method. Appl. Soft Comput. J. 2019, 84, 105729. [Google Scholar] [CrossRef]
- Fallahpour, A.; Nayeri, S.; Sheikhalishahi, M.; Wong, K.Y.; Tian, G.; Fathollahi-Fard, A.M. A Hyper-Hybrid Fuzzy Decision-Making Framework for the Sustainable-Resilient Supplier Selection Problem: A Case Study of Malaysian Palm Oil Industry. Environ. Sci. Pollut. Res. 2021, 1–21. [Google Scholar] [CrossRef]
- Yu, T.; Shi, Q.; Zuo, J.; Chen, R. Critical Factors for Implementing Sustainable Construction Practice in HOPSCA Projects: A Case Study in China. Sustain. Cities Soc. 2018, 37, 93–103. [Google Scholar] [CrossRef]
- Wang, Z.; Zhao, C.; Yin, J.; Zhang, B. Purchasing Intentions of Chinese Citizens on New Energy Vehicles: How Should One Respond to Current Preferential Policy? J. Clean. Prod. 2017, 161, 1000–1010. [Google Scholar] [CrossRef]
- Bersani, C.; Minciardi, R.; Sacile, R.; Trasforini, E. Network Planning of Fuelling Service Stations in a Near-Term Competitive Scenario of the Hydrogen Economy. Socio-Econ. Plan. Sci. 2009, 43, 55–71. [Google Scholar] [CrossRef]
- Fuse, M.; Noguchi, H.; Seya, H. Near-Term Location Planning of Hydrogen Refueling Stations in Yokohama City. Int. J. Hydrogen Energy 2021, 46, 12272–12279. [Google Scholar] [CrossRef]
Disclaimer/Publisher’s Note: The statements, opinions and data contained in all publications are solely those of the individual author(s) and contributor(s) and not of MDPI and/or the editor(s). MDPI and/or the editor(s) disclaim responsibility for any injury to people or property resulting from any ideas, methods, instructions or products referred to in the content. |
© 2023 by the authors. Licensee MDPI, Basel, Switzerland. This article is an open access article distributed under the terms and conditions of the Creative Commons Attribution (CC BY) license (https://creativecommons.org/licenses/by/4.0/).



