Coyote Optimization Algorithm-Based Energy Management Strategy for Fuel Cell Hybrid Power Systems
Abstract
:1. Introduction
- The COA technique is used to minimize H2 consumption based on two different energy management strategies. The first one is the ECMS while the second is the EEMS.
- The main purpose of this paper is a validated performance comparison of EMS strategies for an aircraft emergency system based on fuel cells.
- The proposed algorithm is compared with existing conventional and metaheuristic algorithms such as SMC, CPI, ECMS, EEMS, cuckoo search algorithm, GWO, and WOA.
2. Overview of Existing Optimization Algorithms
2.1. External Energy Maximisation Strategy (EEMS)
2.2. State Machine Control Algorithm (SMC)
2.3. Classical PI (CPI) Control Strategy
2.4. Equivalent Consumption Minimisation Strategy (ECMS)
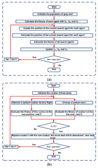
2.5. Grey Wolf Optimisation Algorithm (GWO)
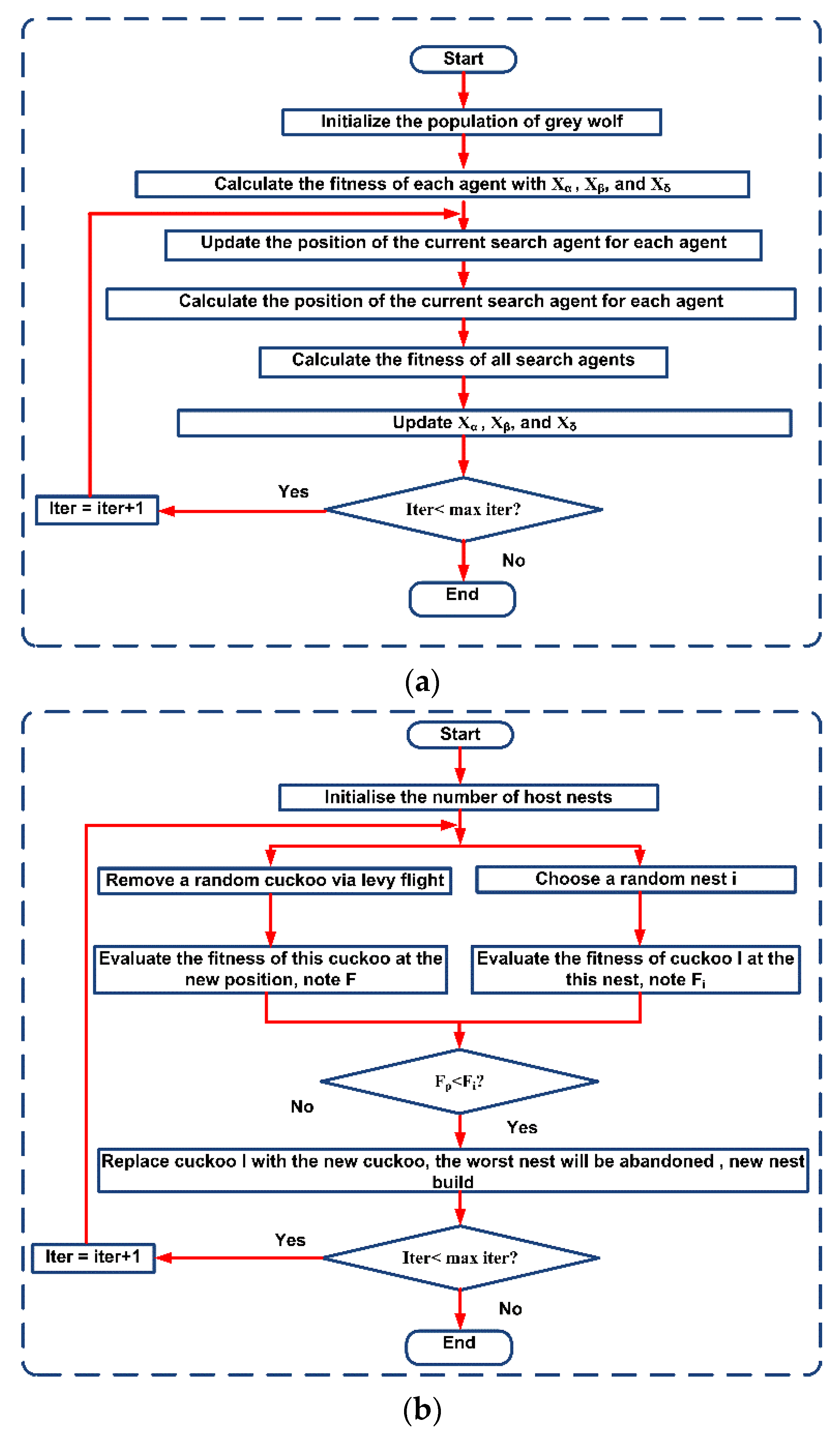
2.6. Cuckoo Search Algorithm
2.7. Whale Optimisation Algorithm (WOA)
3. Proposed COA Algorithm
4. Results and Discussion
5. Conclusions
Author Contributions
Funding
Acknowledgments
Conflicts of Interest
References
- Hassan, F. Fuel cell hybrid electric vehicle (FCHEV): Novel fuel cell/SC hybrid power generation system. Energy Convers. Manag. 2018, 156, 192–201. [Google Scholar]
- Ahmed, F.; Rezk, H. Multi-verse optimizer for identifying the optimal parameters of PEMFC model. Energy 2018, 143, 634–644. [Google Scholar]
- Sulaiman, N.; Hannan, M.A.; Mohamed, A.; Ker, P.J.; Majlan, E.H.; Wan Daud, W.R. Optimization of energy management system for fuel-cell hybrid electric vehicles: Issues and recommendations. Appl. Energy 2018, 228, 2061–2079. [Google Scholar] [CrossRef]
- Phatiphat, T.; Rael, S. The benefits of hybridization. IEEE Ind. Electron. Mag. 2009, 3, 25–37. [Google Scholar]
- Gwénaëlle, R.-V.; Saballus, M.; Schmithals, G.; Schirmer, J.; Kallo, J.; Friedrich, K.A. Improving the environmental impact of civil aircraft by fuel cell technology: Concepts and technological progress. Energy Environ. Sci. 2010, 3, 1458–1468. [Google Scholar]
- Gwenaelle, M.R.-V.; Kallo, J.; Friedrich, A.K.; Schirmer, J.; Saballus, M.; Schmithals, G. Fuel cells for aircraft applications. ECS Trans. 2011, 30, 271. [Google Scholar]
- Xavier, R.; Sareni, B.; De Andrade, A. More electricity in the air: Toward optimized electrical networks embedded in more-electrical aircraft. IEEE Ind. Electron. Mag. 2012, 6, 6–17. [Google Scholar]
- Venkatasatish, R.; Dhanamjayulu, C. Reinforcement learning based energy management systems and hydrogen refuelling stations for fuel cell electric vehicles: An overview. Int. J. Hydrogen Energy 2022, 47, 27646–27670. [Google Scholar] [CrossRef]
- Simona, O.; Serrao, L.; Rizzoni, G. Adaptive equivalent consumption minimization strategy for hybrid electric vehicles. In Proceedings of the Dynamic Systems and Control Conference, Cambridge, MA, USA, 12–15 September 2010; Volume 44175, pp. 499–505. [Google Scholar]
- Nicu, B. Real-time optimization strategy for fuel cell hybrid power sources with load-following control of the fuel or air flow. Energy Convers. Manag. 2018, 157, 13–27. [Google Scholar]
- Ridong, Z.; Tao, J. GA-based fuzzy energy management system for FC/SC-powered HEV considering H2 consumption and load variation. IEEE Trans. Fuzzy Syst. 2017, 26, 1833–1843. [Google Scholar]
- Jiuyu, D.; Chen, J.; Gao, M.; Wang, J. Energy efficiency-oriented design method of power management strategy for range-extended electric vehicles. Math. Probl. Eng. 2016, 2016, 9203081. [Google Scholar]
- Zeyu, C.; Liu, W.; Yang, Y.; Chen, W. Online energy management of plug-in hybrid electric vehicles for prolongation of all-electric range based on dynamic programming. Math. Probl. Eng. 2015, 2015, 368769. [Google Scholar]
- Xiaogang, W.; Chen, J.; Hu, C. Dynamic programming-based energy management system for range-extended electric bus. Math. Probl. Eng. 2015, 2015, 624649. [Google Scholar]
- Mahdiyeh, E.; Akbari, E.; Sadr, S.T.S.; Ibrahim, B.F. A novel hybrid algorithm based on rat swarm optimization and pattern search for parameter extraction of solar photovoltaic models. Energy Sci. Eng. 2022, 10, 2689–2713. [Google Scholar]
- Mokhtar, Y.; Eslami, M.; Noroozi, M.; Mohammadi, H.; Kamari, O.; Palani, S. Modified Salp Swarm Optimization for Parameter Estimation of Solar PV Models. IEEE Access 2022, 10, 110181–110194. [Google Scholar]
- Mohammad, N.; Mohammadi, H.; Efatinasab, E.; Lashgari, A.; Eslami, M.; Khan, B. Golden search optimization algorithm. IEEE Access 2022, 10, 37515–37532. [Google Scholar]
- Stéphane, C.; Gaoua, Y.; Lopez, P. A combinatorial optimisation approach to energy management strategy for a hybrid fuel cell vehicle. Energy 2017, 133, 219–230. [Google Scholar]
- Daming, Z.; Ravey, A.; Al-Durra, A.; Gao, F. A comparative study of extremum seeking methods applied to online energy management strategy of fuel cell hybrid electric vehicles. Energy Convers. Manag. 2017, 151, 778–790. [Google Scholar]
- Mauro, G.C.; Costa-Castelló, R.; Roda, V.; Nigro, N.M.; Junco, S.; Feroldi, D. Energy management strategy for fuel cell-supercapacitor hybrid vehicles based on prediction of energy demand. J. Power Sources 2017, 360, 419–433. [Google Scholar]
- Aymen, F.; Mahmoudi, C. Design and analysis of a novel power management approach, applied on a connected vehicle as V2V, V2B/I, and V2N. Int. J. Energy Res. 2019, 43, 6869–6889. [Google Scholar]
- Jiawei, C.; Song, Q. A decentralized energy management strategy for a fuel cell/supercapacitor-based auxiliary power unit of a more electric aircraft. IEEE Trans. Ind. Electron. 2018, 66, 5736–5747. [Google Scholar]
- Mohammad, J.S.; Zarenia, O.; Rostami, S.M.H.; Wang, J.; Lim, S. Convex multi-objective optimization for a hybrid fuel cell power system of more electric aircraft. Int. Trans. Electr. Energy Syst. 2020, 30, e12427. [Google Scholar]
- Hasan, Ç.; Kandemir, I. Active energy management based on meta-heuristic algorithms of fuel cell/battery/supercapacitor energy storage system for aircraft. Aerospace 2021, 8, 85. [Google Scholar]
- Ahmed, F.; Rezk, H.; Nassef, A.M. Robust hydrogen-consumption-minimization strategy based salp swarm algorithm for energy management of fuel cell/supercapacitor/batteries in highly fluctuated load condition. Renew. Energy 2019, 139, 147–160. [Google Scholar]
- Hegazy, R.; Nassef, A.M.; Abdelkareem, M.A.; Alami, A.H.; Fathy, A. Comparison among various energy management strategies for reducing hydrogen consumption in a hybrid fuel cell/supercapacitor/battery system. Int. J. Hydrogen Energy 2021, 46, 6110–6126. [Google Scholar]
- Njoya, M.S.; Dessaint, L.-A.; Al-Haddad, K. A comparative study of energy management schemes for a fuel-cell hybrid emergency power system of more-electric aircraft. IEEE Trans. Ind. Electron. 2013, 61, 1320–1334. [Google Scholar] [CrossRef]
- Zhirun, H.; Liu, S.; Ebrahimian, H. Aircraft energy management system using chaos red fox optimization algorithm. J. Electr. Eng. Technol. 2022, 17, 179–195. [Google Scholar]
- Xin, P.; Chen, H.; Guan, C. Energy Management Optimization of Fuel Cell Hybrid Ship Based on Particle Swarm Optimization Algorithm. Energies 2023, 16, 1373. [Google Scholar]
- Ali, S.; Bahreininejad, A.; Eskandar, H.; Hamdi, M. Mine blast algorithm: A new population-based algorithm for solving constrained engineering optimization problems. Appl. Soft Comput. 2013, 13, 2592–2612. [Google Scholar]
- Mohammed, A.; Alkhalaileh, S.; Albashish, D.; Mafarja, M.; Bsoul, Q.; Dorgham, O. A hybrid mine blast algorithm for feature selection problems. Soft Comput. 2021, 25, 517–534. [Google Scholar]
- Jianzhou, Z.; Ramadan, H.S.; Becherif, M. Metaheuristic-based energy management strategies for fuel cell emergency power unit in electrical aircraft. Int. J. Hydrogen Energy 2019, 44, 2390–2406. [Google Scholar]
- Seyedali, M.; Gandomi, A.H.; Mirjalili, S.Z.; Saremi, S.; Faris, H.; Mirjalili, S.M. Salp Swarm Algorithm: A bio-inspired optimizer for engineering design problems. Adv. Eng. Softw. 2017, 114, 163–191. [Google Scholar]
- David, H.W.; Macready, W.G. No free lunch theorems for optimization. IEEE Trans. Evol. Comput. 1997, 1, 67–82. [Google Scholar]
- Juliano, P.; Coelho, L.D.S. Coyote optimization algorithm: A new metaheuristic for global optimization problems. In Proceedings of the 2018 IEEE Congress on Evolutionary Computation (CEC), Rio de Janeiro, Brazil, 8–13 July 2018; IEEE: Piscataway, NJ, USA; pp. 1–8. [Google Scholar]
- Ahmed, F.; Al-Dhaifallah, M.; Rezk, H. Recent coyote algorithm-based energy management strategy for enhancing fuel economy of hybrid FC/Battery/SC system. IEEE Access 2019, 7, 179409–179419. [Google Scholar]
- Hao, Y.; Dai, H.; Wu, W.; Xie, J.; Shen, J.; Wei, X. A fuzzy logic PI control with feedforward compensation for hydrogen pressure in vehicular fuel cell system. Int. J. Hydrogen Energy 2021, 46, 5714–5728. [Google Scholar]
- Pablo, G.; Torreglosa, J.P.; Fernández, L.M.; Jurado, F. Viability study of a FC-battery-SC tramway controlled by equivalent consumption minimization strategy. Int. J. Hydrogen Energy 2012, 37, 9368–9382. [Google Scholar]
- Xu, L.; Jianfeng, H.; Xiangjun, L.; Jianqiu, L.; Minggao, O. Distributed control system based on CAN bus for fuel cell/battery hybrid vehicle. In Proceedings of the 2009 IEEE International Symposium on Industrial Electronics, Seoul, Republic of Korea, 5–8 July 2009; IEEE: Piscataway, NJ, USA. [Google Scholar]
- Lü, X.; Meng, R.; Deng, R.; Long, L.; Wu, Y. Energy economy optimization and comprehensive performance improvement for PEMFC/LIB hybrid system based on hierarchical optimization. Renew. Energy 2022, 193, 1132–1149. [Google Scholar] [CrossRef]
- Li, S.; Han, X.-F.; Xu, Y.-P.; Razmjooy, N. Exergy analysis of a fuel cell power system and optimizing it with Fractional-order Coyote Optimization Algorithm. Energy Rep. 2021, 7, 7424–7433. [Google Scholar]
- Zhi, Y.; Wang, W.; Wang, H.; Yildizbasi, A. Developed coyote optimization algorithm and its application to optimal parameters estimation of PEMFC model. Energy Rep. 2020, 6, 1106–1117. [Google Scholar]















| Existing Technologies | EMS Implemented | Execution Mode | Outcomes | Sources /Application |
|---|---|---|---|---|
| [9] | ECMS/conventional | Simulation only | Tested using online with low burden and SOC of the battery | FC, B, SC /FCEV |
| [10] | Extremum seeking algorithm/conventional | Simulation only | Considered the power, efficiency, and fuel consumption as objectives | FC, B, SC /FCEV |
| [11] | Genetic algorithm-based fuzzy EMS | Simulation only | Objectives are minimising H2 consumption under load variations, a little expert knowledge is required to define the frame of fuzzy rules and an improved GA proposed to automatically determine the fuzzy rules and the parameters of fuzzy MFs | FC_SC HEV |
| [12] | Rule-based strategy derived from dynamic programming | MATLAB/Simulink | Compared to CDCS, energy efficiency is improved greatly and operating cost is reduced | Range-extended electric vehicles |
| [13] | Dynamic programming-based online EMS | Simulation only | Power request and SOC are taken as constraints to control the operation for prolongation of all range electric vehicles. For longer driving distances, the energy cost is low compared to the shorter distances of the proposed EMS. | Plug-in HEVs |
| [14] | Dynamic programming-based EMS | Simulation only | A control strategy is designed for a Chinese urban bus drive cycle according to SOC consumption. The proposed method reduced the computational time with a slight increase in energy consumption compared to the traditional DP strategy. | Range-extended electric bus |
| [15] | A hybrid optimization method based on adaptive rat swarm optimization and pattern search methods | Simulation and hardware simulation and hardware | Parameter extraction is crucial in PV systems; hence the proposed topologies are used to extract parameters for three PV models. The effectiveness is compared in terms of accuracy and reliability | PV systems |
| [16] | Modified salp swarm optimization | Simulation and hardware | The modified salp swarm optimization shows the best performance in parameter extraction of solar PV models compared to existing algorithms | Solar PV models |
| [17] | Golden search optimization algorithm | Simulation only | The proposed algorithm is benchmarked with 23 unimodal, multimodal, and fixed dimensional functions and the results are verified to prove its effectiveness with the well-known gravitational search algorithm (GSA), sine-cosine algorithm (SCA), grey wolf optimization (GWO), and tunicate swarm algorithm (TSA) | To find effective solutions for complex problems |
| [18] | ECMS, Fl, operational mode, cascade and predictive control/conventional | Simulation and hardware | Fuel utilization is taken as the main objective and compared with 5 control strategies, ECMS shows the best result among all | FC, B, SC /urban street locomotives |
| [19] | 10 different control strategies/conventional | Simulation only | Hydrogen utilization and life span are taken as objectives, but the execution is not clear | FC, B, SC/ drive cycles |
| [20] | ECoS/conventional | Simulation only | Hydrogen consumption and SOC are taken as the main objectives, fuel cell utilization is higher compared to battery | FC, B, SC /four different drive cycles for traction |
| [21] | Fuzzy logic control strategy/conventional | Simulation only | Within a short time, it covers a long distance compared to FC-B HEV | FC, B, SC/ different drive cycles |
| [22] | Decentralized EMS based on a modified droop control | Simulation and hardware | The proposed EMS can split the load power automatically into low- and high-frequency components and allocate them to the FC and SC units, respectively, and the features are high flexibility and durability | FC and SC/ aircraft |
| [23] | Convex multi-objective optimisation algorithm | Simulation only | The convex multiobjective model aims at minimizing the total fuel consumption during the entire flight mission as well as the corresponding fuel cell size | Hybrid fuel cell power system of more electric aircraft |
| [24] | Seven metaheuristic algorithms are proposed and compared | Simulation only | The proposed metaheuristic algorithms show their effectiveness in hydrogen consumption with minimum computation time compared to existing EMS algorithms. | FC, B, SC/ aircraft |
| [25] | SSA/metaheuristic | Simulation only | H2 utilization is taken as the main objective and compared with the existing one. Attained the least fuel consumption among all | FC, B, SC/ aircraft |
| [26] | MBA, SSA/metaheuristic | Simulation only | H2 utilization is taken as the main objective. SSA and MBA are executed in ECMS and EEMS. SSA-EEMS has the lowest fuel consumption among all | FC, B, SC/ aircraft |
| [27] | SMC, EEMS, FLC, ECMS, CPI/conventional | Simulation and hardware (NI) | H2 utilization and stress are taken as the main objectives. CPI consumes less H2 and SMC gained high efficiency among all | FC, B, SC/ aircraft |
| [28] | Chaos red fox optimization algorithm | Simulation only | The proposed algorithm has the least H2 consumption (18.19 gms) and is compared with some new metaheuristic algorithms to show its effectiveness. | FC, B, SC/ aircraft |
| [29] | Particle swarm optimization algorithm | Simulation only | The simulation results are compared with the original ship concerning voltage fluctuations, it is observed that 55% of the reduction is obtained with the proposed methodology | Fuel cell hybrid ship |
| [30,31,32] | Mine blast algorithm-based EMS | Simulation only | The proposed MBA technique is tested with EEMS and ECMS to optimise fuel consumption. The MBA ECMS shows the best result compared to existing algorithms. | FC, B, SC/ aircraft |
| [33] | Salp swarm algorithm-based EMS | Simulation only | The proposed SSA technique is tested with EEMS and ECMS to optimise fuel consumption. The SSA EEMS shows the best result compared to existing algorithms | FC, B, SC/ aircraft |
| Sl. No | Specifications | ||
|---|---|---|---|
| 1 | Fuel Cell | Rated Voltage (V) | 41.15 |
| Rated Current (A) | 250 | ||
| Number of Cells | 65 | ||
| Efficiency (%) | 50 | ||
| Operating Temp. (°C) | 45 | ||
| Air flowrate (Ipm) | 732 | ||
| Fuel Pressure (bar) | 1.16 | ||
| Air Pressure (bar) | 1 | ||
| 2 | Battery | Rated Voltage (V) | 48 |
| Capacity (Ah) | 40 | ||
| Max. Capacity (Ah) | 40 | ||
| Full Charge Voltage | 55.88 | ||
| Rated discharge Current (A) | 17.4 | ||
| Internal resistance | 0.012 | ||
| 3 | Supercapacitor | Rated Capacitance (F) | 15.6 |
| Series Resistance (Ω) | 0.15 | ||
| Rated Voltage (V) | 291.6 | ||
| Surge Voltage (V) | 307 | ||
| No. of Capacitors in Series | 108 | ||
| No. of Capacitors in Parallel | 1 | ||
| Number of Layers | 6 | ||
| 4 | Protective Resistor | 15 KW | |
| 5 | Boost Converter | 4 KW | |
| 6 | Buck Converter | 1.2 KW | |
| 7 | Inverter | 15 KVA, 240/220 V and 400 Hz | |
| Parameter | Vfc (V) | Ifc (A) | Hcon (gm) | Vb (V) | Ib (A) | SOCb (%) | Vsc (V) | Isc (A) |
|---|---|---|---|---|---|---|---|---|
| Algorithm | ||||||||
| CPI | 42–55.5 | 0–200 | 31.7 | 50–53.2 | 0–80 | 58–66 | 268–280 | −7–10 |
| SMC | 42–55.5 | 0–200 | 31 | 50.2–52.8 | 0–80 | 60–66 | 266–280 | −17.5–14 |
| ECMS | 42–55.5 | 0–200 | 35.8 | 50.2–53.1 | 0–80 | 62.5–67 | 260–280 | −12.5–8 |
| EEMS | 42–55.5 | 0–200 | 31.8 | 50–53 | 0–80 | 57.5–66 | 260–280 | −9–9 |
| WOA | 43–55.5 | 0–190 | 19.6 | 49.9–52.5 | 0–80 | 52–66 | 240–270 | −7–10 |
| Cuckoo search algorithm | 43–55.5 | 0–185 | 19.4 | 49.8–52.5 | 0–80 | 51.5–66 | 238–270 | −7–10 |
| GWO | 43–55.5 | 0–180 | 19.2 | 49.7–52.5 | 0–80 | 51–66 | 236–270 | −7–10 |
| COA-ECMS | 45.5–55.5 | 0–120 | 18.6 | 49.6–52.5 | 0–80 | 50–66 | 225–270 | −17.5–14 |
| COA-EEMS | 45–55.5 | 0–160 | 16.9 | 49.5–52.5 | 0–80 | 48–66 | 215–270 | −10–10 |
| H2 Consumption (gms) | (26) | (36) | (40) | Proposed Methodologies (gms) | Proposed Methodologies (Watthour) |
|---|---|---|---|---|---|
| Algorithms | |||||
| CPI | 31.63 | -- | 31.7 | 0.0369 | |
| SMC | 32.063 | -- | 31 | 0.0360 | |
| ECMS | 35.97 | -- | 35.8 | 0.0416 | |
| EEMS | 31.677 | 31.674 | -- | 31.8 | 0.0370 |
| WOA | -- | -- | 19.6 | 0.0228 | |
| Cuckoo search algorithm | -- | -- | 19.4 | 0.0226 | |
| GWO | -- | 19.40 | 19.40 | 19.2 | 0.0223 |
| COA-ECMS | -- | -- | 18.6 | 0.0216 | |
| COA-EEMS | -- | 19.3778 | 16.9 | 0.0197 |
| Efficiency (%) | (26) | (36) | (40) | Proposed Methodologies |
|---|---|---|---|---|
| Algorithm | ||||
| CPI | 73.771 | -- | 73.12 | |
| SMC | 78.521 | -- | 77.95 | |
| ECMS | 72.512 | -- | 71.9 | |
| EEMS | 74.149 | 74.15 | -- | 74.1 |
| WOA | -- | -- | 82.2 | |
| Cuckoo search algorithm | -- | -- | 82.84 | |
| GWO | -- | 68.27 | 78.3 | 83.51 |
| COA-ECMS | -- | -- | 87.629 | |
| COA-EEMS | -- | 82.09 | 82 | 90.17 |
| Proposed Algorithms | Fuel Consumption (gms)/Simulation | Fuel Consumption (gms)/Opal-RT Real-Time HIL Simulator |
|---|---|---|
| WOA | 19.6 | 19.52 |
| Cuckoo search algorithm | 19.4 | 19.36 |
| GWO | 19.2 | 19.04 |
| COA-ECMS | 18.6 | 18.56 |
| COA-EEMS | 16.9 | 16.96 |
Disclaimer/Publisher’s Note: The statements, opinions and data contained in all publications are solely those of the individual author(s) and contributor(s) and not of MDPI and/or the editor(s). MDPI and/or the editor(s) disclaim responsibility for any injury to people or property resulting from any ideas, methods, instructions or products referred to in the content. |
© 2023 by the authors. Licensee MDPI, Basel, Switzerland. This article is an open access article distributed under the terms and conditions of the Creative Commons Attribution (CC BY) license (https://creativecommons.org/licenses/by/4.0/).
Share and Cite
Venkatasatish, R.; Chittathuru, D. Coyote Optimization Algorithm-Based Energy Management Strategy for Fuel Cell Hybrid Power Systems. Sustainability 2023, 15, 9638. https://doi.org/10.3390/su15129638
Venkatasatish R, Chittathuru D. Coyote Optimization Algorithm-Based Energy Management Strategy for Fuel Cell Hybrid Power Systems. Sustainability. 2023; 15(12):9638. https://doi.org/10.3390/su15129638
Chicago/Turabian StyleVenkatasatish, Rudravaram, and Dhanamjayulu Chittathuru. 2023. "Coyote Optimization Algorithm-Based Energy Management Strategy for Fuel Cell Hybrid Power Systems" Sustainability 15, no. 12: 9638. https://doi.org/10.3390/su15129638
APA StyleVenkatasatish, R., & Chittathuru, D. (2023). Coyote Optimization Algorithm-Based Energy Management Strategy for Fuel Cell Hybrid Power Systems. Sustainability, 15(12), 9638. https://doi.org/10.3390/su15129638

