A Comprehensive Review on Energy Storage System Optimal Planning and Benefit Evaluation Methods in Smart Grids
Abstract
1. Introduction
2. Challenges for Smart Grid and Energy Storage Role Analysis
3. Overview of Energy Storage Technologies and Their Practical Application Functions
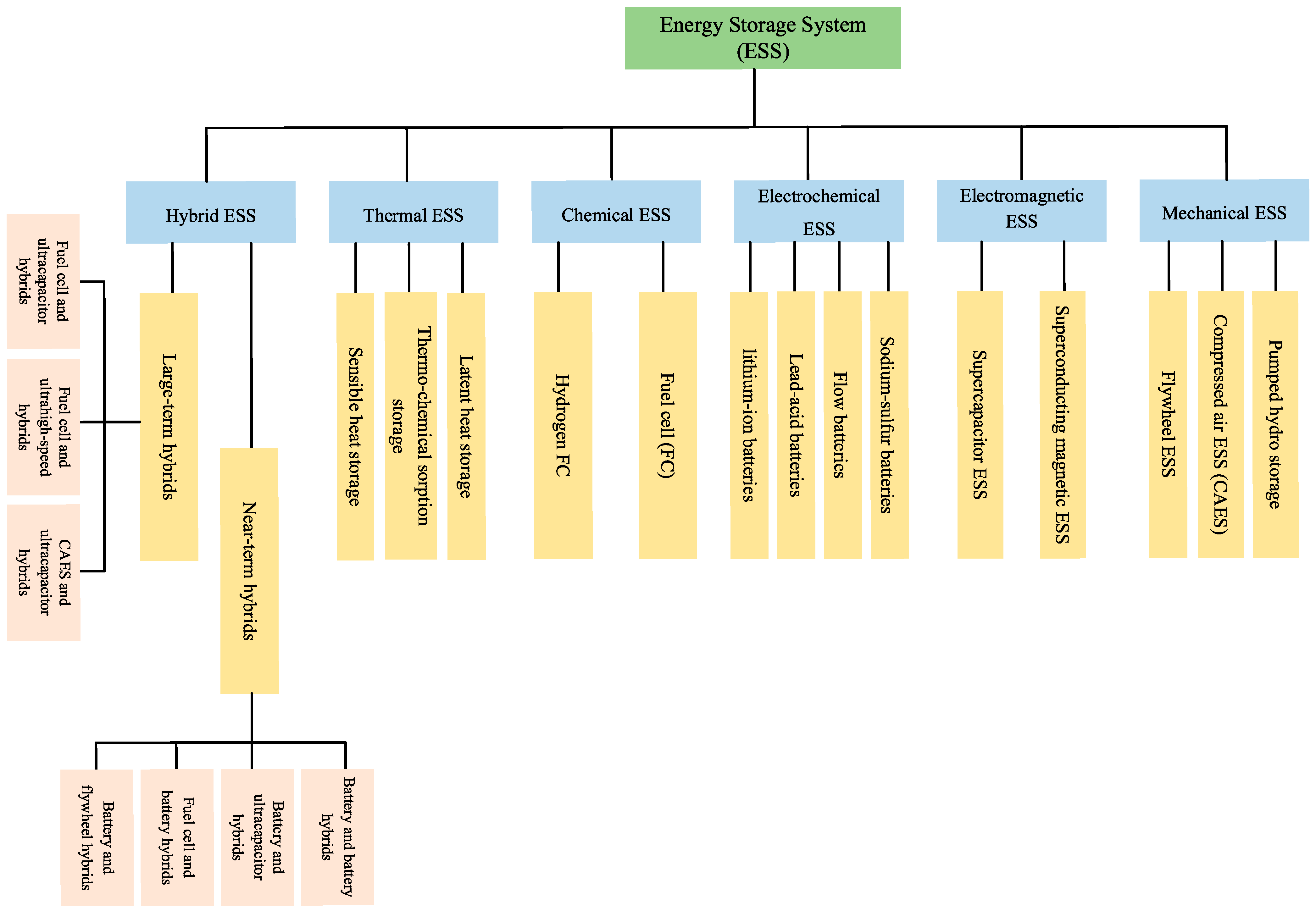
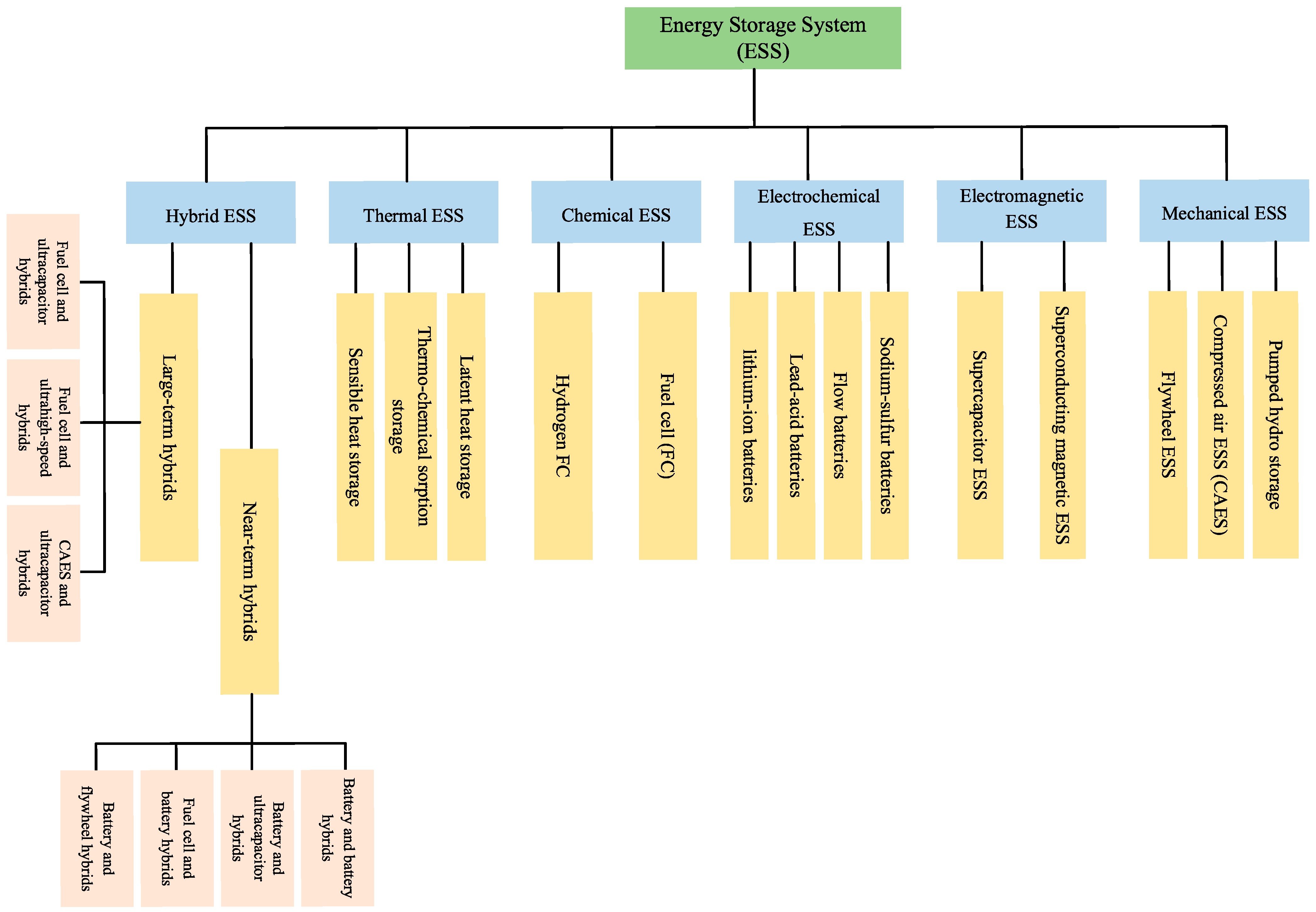
3.1. Overview of Energy Storage Technologies
- (1)
- Mechanical energy storage
- (2)
- Electromagnetic energy storage
- (3)
- Electrochemical energy storage
- (4)
- Chemical energy storage
- (5)
- Thermal energy storage
- (6)
- Hybrid energy storage
3.2. Temperature Regulation Technologies for Energy Storage Systems
3.3. Practical Application Functions of Energy Storage
- (a)
- The functions of the power generation side mainly include fast frequency regulation, the suppression of low-frequency oscillation, automatic generation control, smoothing new energy output fluctuations, new energy output plan tracking, new energy output climbing control, etc.
- (b)
- The functions of the transmission and distribution network side mainly include optimizing new energy integration, delaying transmission and distribution line blockage, delaying equipment upgrading, and optimizing power flow distribution.
- (c)
- Load-side functions mainly include improving the power quality, providing distributed energy supply, participating in market regulation, etc.
4. Optimal Configuration of the Energy Storage System in Different Scenarios
4.1. Optimal Configuration of Energy Storage System on the Grid Side
4.2. Optimal Configuration of Energy Storage Systems on the New Energy Side
4.3. Optimal Configuration of Energy Storage System on the User Side
4.4. Energy Storage System Deployment Planning Approaches
- (1)
- Conventional optimization algorithm
- (2)
- Heuristic optimization algorithm
- (3)
- Hybrid optimization algorithm
- (4)
- The application of AI-based technologies in ESS planning and control
5. Evaluation of the Benefits of Energy Storage System Applications
5.1. Evaluation Indicators
5.2. Evaluation Methodology
6. Discussion and Conclusions
- (1)
- Urgent attention must be given to building a power-based and energy-based energy storage technology system. The characteristics of power, capacity, life, and cost of energy storage technology must be sorted out, and the complementarity and adaptability between energy storage technologies and renewable energy should be analyzed to form perfect technical standards. Different energy storage technologies have their strengths and weaknesses, and their advantages can be fully utilized to achieve hybrid energy storage.
- (2)
- In the energy storage planning model, a bi-level planning model that combines planning and operation should be used to consider numerous factors such as new energy output uncertainty, economy, environmental protection, and technology. While this model considers the problem more comprehensively, it also makes the solution more complicated, so the focus should be on researching the bi-level planning model.
- (3)
- Energy storage technology can be applied to the user side to achieve demand-side management, but when the scale of energy storage application in the power consumption link is large, it can have a significant impact on the peak and valley electricity prices. This can affect the economy of the energy storage device and even lead to investment recovery risks. Therefore, the overall planning and research of the scale of energy storage in the power grid should be strengthened.
- (4)
- Intelligent energy storage management and control: Studying intelligent management and control strategies for energy storage, including optimizing the scheduling, energy flow management, and capacity planning of storage systems, should be carried out to achieve stable operation and optimal energy utilization in smart grids.
- (5)
- Energy storage economics and policy research: Analyzing the economics of energy storage technologies, studying their cost-effectiveness, business models, and policy support mechanisms should be carried out. Additionally, the development of adaptive policies to promote the deployment and adoption of energy storage technologies and enhance the development of energy storage markets should be researched.
- (6)
- To enhance the configuration efficiency of energy storage in smart grids, a software platform can be developed that integrates the simulation of new energy generation scenarios, energy storage system selection, the optimization of energy storage configuration, and the economic evaluation of energy storage systems. This platform will provide a theoretical foundation for practical engineering construction.
Author Contributions
Funding
Institutional Review Board Statement
Informed Consent Statement
Data Availability Statement
Acknowledgments
Conflicts of Interest
References
- Qin, B.Y.; Liu, W.S.; Li, H.Y.; Ding, T.; Ma, K.; Liu, T.Q. Impact of system inherent characteristics on initial-stage short-circuit current of MMC-based MTDC transmission systems. IEEE Trans. Power Syst. 2022, 37, 3913–3922. [Google Scholar] [CrossRef]
- Shafiullah, G.; Arif, M.T.; Oo, A.M. Mitigation strategies to minimize potential technical challenges of renewable energy integration. Sustain. Energy Techn. 2018, 25, 24–42. [Google Scholar]
- Qin, B.Y.; Sun, H.Y.; Ma, J.; Li, W.; Ding, T.; Wang, Z.J.; Albert, Y. Zomaya. Robust H∞ control of doubly fed wind generator via state-dependent riccati equation technique. IEEE Trans. Power Syst. 2019, 34, 2390–2400. [Google Scholar] [CrossRef]
- Shi, L.L.; Jia, Q.Q.; Lin, L.J.; Wang, N.; Tian, G. Distributed Global Optimal Harmonic Mitigation Strategy for Power Electronics High Penetrated Distribution Networks. Proc. CSEE 2020, 40, 2914–2924. [Google Scholar]
- Meersman, B.; Renders, B.; Degroote, L.; Vandoorn, T.; Vandevelde, L. Three-phase inverter-connected DG-units and voltage unbalance. Electr. Power Syst. Res. 2011, 81, 899–906. [Google Scholar] [CrossRef]
- Jamal, T.; Shafiullah, G.; Carter, C.; Urmee, T. A comprehensive techno-economic and power quality analysis of a remote PV-diesel system in Australia. Renew. Energy Environ. Sustain. 2017, 2, 34. [Google Scholar] [CrossRef]
- Xu, Y.; Li, C.; Wang, Z.; Zhang, N.; Peng, B. Load frequency control of a novel renewable energy integrated micro-grid containing pumped hydropower energy storage. IEEE Access 2018, 6, 29067–29077. [Google Scholar] [CrossRef]
- Liu, J.; Zhang, W.; Zhou, R.; Zhong, J. Impacts of distributed renewable energy generations on smart grid operation and dispatch. In Proceedings of the 2012 IEEE Power and Energy Society General Meeting, San Diego, CA, USA, 22–26 July 2012; pp. 1–5. [Google Scholar]
- Das, T.; Roy, R.; Mandal, K.K. Impact of the penetration of distributed generation on optimal reactive power dispatch. Protect. Control. Mod. Power Syst. 2020, 5, 31. [Google Scholar] [CrossRef]
- Qin, B.Y.; Wang, W.; Li, W.; Li, F.; Ding, T. Multiobjective Energy Management of Multiple Pulsed Loads in Shipboard Integrated Power Systems. IEEE Syst. J. 2023, 17, 371–382. [Google Scholar] [CrossRef]
- Nguyen, H.K.; Song, J.B.; Han, Z. Distributed demand side management with energy storage in smart grid. IEEE Trans. Parallel Distrib. Syst. 2015, 26, 3346–3357. [Google Scholar] [CrossRef]
- Jiang, Y.; Yang, Y.; Tan, S.C.; Hui, Y.R. Distribution Power Loss Minimization of Energy Storage Systems in DC Microgrids Under FDI Attacks. In Proceedings of the 2022 IEEE Energy Conversion Congress and Exposition (ECCE), Detroit, MI, USA, 9–13 October 2022; pp. 1–6. [Google Scholar]
- Yang, Y.; Tan, S.C.; Hui, S.Y.R. State-of-Charge Balance Control of Distributed Battery Systems with Distinct State-of-Health in DC Microgrids. In Proceedings of the 2021 IEEE/IAS Industrial and Commercial Power System Asia (I&CPS Asia), Chengdu, China, 18–21 July 2021; pp. 140–144. [Google Scholar]
- Jiang, Y.; Yang, Y.; Tan, S.C.; Hui, S.Y.R. Dual-Ascent Hierarchical Control-Based Distribution Power Loss Reduction of Parallel-Connected Distributed Energy Storage Systems in DC Microgrids. IEEE J. Emerg. Sel. Top. Ind. Electron. 2023, 4, 137–146. [Google Scholar] [CrossRef]
- Luo, N.; Li, J.L. Research Progress of Energy Storage Technology in Power System. Power Syst. Clean Energy 2012, 28, 71–79. [Google Scholar]
- Li, X.R.; Huang, J.Y.; Chen, Y.Y.; Liu, W.J. Review on large-scale involvement of energy storage in power grid fast frequency regulation. Power Syst. Prot. Control. 2016, 44, 145–153. [Google Scholar]
- Luo, X.; Wang, J.H.; Ma, Z. Overview of energy storage technologies and their application prospects in smart grid. Smart Grid 2014, 2, 7–12. [Google Scholar]
- Mei, S.W.; Xue, X.D.; Chen, L.J. Discussion on compressed air energy storage technology and its application. South. Power Syst. Technol. 2016, 10, 11–15. [Google Scholar]
- Ye, J.L.; Xue, J.H.; Wang, W.; Wu, F.B.; Yang, B. Application of energy storage technology and its prospect in power system. Electr. Power 2014, 47, 1–5. [Google Scholar]
- Wang, C.M.; Sun, W.Q.; Yi, T.; Yan, Z.M.; Zhang, Y. Review on energy storage application planning and benefit evaluation methods in smart grid. Proc. CSEE 2013, 33, 33–41. [Google Scholar]
- Zhang, B.F.; Tong, B.; Feng, Y.M.; Liu, Q.Y.; Zhao, Y. Application analysis of electrochemical energy storage technology in new energy power generation side. Therm. Power Gener. 2020, 49, 13–18. [Google Scholar]
- Shi, L.J.; Chen, Z.; Wang, H.F. Damping of power system low-frequency oscillations with FESS. Autom. Electr. Power Syst. 2010, 34, 29–33. [Google Scholar]
- Wang, L.; Chen, S.S.; Lee, W.J. Dynamic stability enhancement and power flow control of a hybrid wind and marine-current farm using SMES. IEEE Trans. Energy Convers. 2009, 24, 626–639. [Google Scholar] [CrossRef]
- Ali, M.H.; Murata, T.; Tamura, J. Transient stability enhancement by fuzzy logic-controlled SMES considering coordination with optimal reclosing of circuit breakers. IEEE Trans. Power Syst. 2009, 45, 1045–1051. [Google Scholar] [CrossRef]
- Liang, L.; Li, P.M.; Liu, J.N.; Zhan, C.L.; Li, B. Study on the control strategy of pumped storage power station for frequency regulation. High Volt. Eng. 2015, 41, 3288–3295. [Google Scholar]
- Guo, Z.G.; Ma, X.Y.; Lei, J.Y.; Yuan, Z.Y. Review on demonstration progress and commercial application scenarios of compressed air energy storage system. South. Energy Constr. 2019, 6, 17–26. [Google Scholar]
- Sun, B.B.; Yang, S.L.; Liu, Z.Q.; Li, T.T. analysis on present application of megawat-scale energy storage in frequency regulation and its enlightenment. Autom. Electr. Power Syst. 2017, 41, 8–16. [Google Scholar]
- Li, J.L.; Wu, Y.W.; Wang, N.; Xiong, J.J.; Ma, S.L. review and prospect of gigawatt-level electrochemical energy storage power station. Autom. Electr. Power Syst. 2021, 45, 2–14. [Google Scholar]
- Xu, S.P.; Li, X.J.; Hui, D. A survey of the development and demonstration application of largescale energy storage. Power Syst. Clean Energy 2013, 29, 94–100. [Google Scholar]
- Arani, A.K.; Karami, H.; Gharehpetian, G.B. Review of flywheel energy storage systems structures and applications in power systems and microgrids. Renew. Sustain. Energy Rev. 2017, 69, 9–18. [Google Scholar] [CrossRef]
- Li, J.L.; Yuan, X.D.; Yu, Z.G.; Ge, L. Comments on power quality enhancement research for power grid by energy storage system. Autom. Electr. Power Syst. 2019, 43, 15–24. [Google Scholar]
- Wang, H.J.; Jiang, Q.Y. An overview of control and configuration of energy storage system used for wind power fluctuation mitigation. Autom. Electr. Power Syst. 2014, 38, 126–135. [Google Scholar]
- Sun, Y.S.; Yang, M.; Shi, C.L.; Jia, D.Q.; Pei, W.; Sun, L.J. Analysis of Application Status and Development Trend of Energy Storage. High Volt. Eng. 2020, 46, 80–89. [Google Scholar]
- Hu, Z.C.; Ding, H.J.; Song, Y.H.; Zhang, F. Research status and prospect of energy storage application under energy internet background. Electr. Power Constr. 2016, 37, 8–17. [Google Scholar]
- Jing, P.; Xu, G.Z.; Zhao, B.; Yang, C.Y.; Wang, L.; Jin, Y.; Xiao, Y. Large-scale energy storage technology for global energy internet. Smart Grid 2015, 3, 486–492. [Google Scholar]
- Wang, Z.B.; Wang, Y.; Sun, Z.Z. Application and development of energy storage devices for substation. Power Sources 2012, 36, 1414–1417. [Google Scholar]
- Su, X.L.; Li, D.D.; Yan, X.X.; Tan, Y.X. application analysis of energy storage technology in power system. Electr. Power Constr. 2016, 37, 24–32. [Google Scholar]
- Tian, H.Y.; Chi, F.; Qi, X.M.; Shi, S.S.; Fang, C. Development of energy storage technology and application prospects in urban power grid. Power Energy 2018, 39, 867–871. [Google Scholar]
- Liu, S.L.; Wen, J.Y.; Sun, H.S.; Cheng, S.J. Progress on applications of energy storage technology in wind power integrated to the grid. Power Syst. Prot. Control. 2013, 41, 145–153. [Google Scholar]
- Ma, S.Y.; Li, J.C.; Duan, C.; Wu, J.; Xu, T.; Chen, H.F.; Pan, W.X.; Yan, H.M. Joint operation optimization of wind-photovoltaic-pumped hydro storage based on electricity market. New Energy 2019, 47, 43–49. [Google Scholar]
- Li, X.J.; Wang, S.X.; Hui, D. Summary and prospect of operation control and application method for battery energy storage systems. Power Syst. Technol. 2017, 41, 3315–3325. [Google Scholar]
- Kou, L.F.; Zhang, Y.; Ji, Y.; Wu, M.; Xiong, X.; Hu, C.D. Typical application scenario and operation mode analysis of distributed energy storage. Power Syst. Prot. Control. 2020, 48, 177–187. [Google Scholar]
- Ding, M.; Chen, Z.; Su, J.H.; Chen, Z.; Wu, J.F.; Zhu, C.Z. An overview of battery energy storage system for renewable energy generation. Autom. Electr. Power Syst. 2013, 37, 19–25. [Google Scholar]
- Zhen, X.Y.; Yin, Z.D.; Sun, Z. Application and perspective of advanced energy storage technology in smart grid. Electr. Age 2011, 1, 44–47. [Google Scholar]
- Hein, K.; Xu, Y.; Wilson, G.; Gupta, A.K. Coordinated optimal voyage planning and energy management of all-electric ship with hybrid energy storage system. IEEE Trans. Power Syst 2021, 36, 2355–2365. [Google Scholar] [CrossRef]
- Yu, Z.H. Status and development of bulk energy storage technology. China Power Enterp. Manag. 2009, 7, 26–28. [Google Scholar]
- Hannan, M.A.; Hoque, M.M.; Mohamed, A.; Ayob, A. Review of energy storage systems for electric vehicle applications: Issues and challenges. Renew. Sustain. Energy Rev. 2017, 69, 771–789. [Google Scholar] [CrossRef]
- Choi, W.; Wu, Y.J.; Han, D.; Gorman, J.; Palavivino, P.C.; Lee, W.; Sarlioglu, B. Reviews on grid-connected inverter, utility-scaled battery energy storage system, and vehicle-to-grid application-challenges and opportunities. In Proceedings of the 2017 IEEE Transportation Electrification Conference and Expo (ITEC), Chicago, IL, USA, 22–24 June 2017; pp. 203–210. [Google Scholar]
- Zeng, J. Construction and Control of Energy Storage Systems Used in Renewable Energy and Micro Grid; Huazhong University of Science and Technology: Wuhan, China, 2009. [Google Scholar]
- Mei, J.; Zhang, J.; Liu, S.Y.; Qiu, L.C. Development status of battery energy storage technology. Zhejiang Electr. Power 2020, 39, 75–81. [Google Scholar]
- Zakeri, B.; Syri, S. Electrical energy storage systems: A comparative life cycle cost analysis. Renew. Sustain. Energy Rev. 2015, 42, 569–596. [Google Scholar] [CrossRef]
- Ma, X.; Zhang, H.; Sun, C. An optimal strategy of electrolyte flow rate for vanadium redox flow battery. J. Power Sources 2012, 203, 153–158. [Google Scholar] [CrossRef]
- Palizban, O.; Kauhaniemi, K. Energy storage systems in modern grids-Matrix of technologies and applications. J. Energy Storage 2016, 6, 248–259. [Google Scholar] [CrossRef]
- Yao, L.Z.; Yang, B.; Cui, H.F.; Zhuang, J.; Ye, J.L.; Xue, J.H. Challenges and progresses of energy storage technology and its application in power systems. J. Mod. Power Syst. Clean Energy 2013, 4, 519–528. [Google Scholar] [CrossRef]
- Electrical Energy Storage; White Paper; The International Electrotechnical Commission (IEC): Geneva, Switzerland, 2011.
- Tokoro, H.; Yoshikiyo, M.; Imoto, K.; Namai, A.; Nasu, T.; Nakagawa, K.; Ozaki, N.; Hakoe, F.; Tanaka, K.; Chiba, K.; et al. External stimulation controllable heat-storage ceramics. Nat. Commun. 2015, 6, 7037. [Google Scholar] [CrossRef]
- Anisur, M.A.; Kibria, M.A.; Mahfuz, M.H.; Metselaar, I.; Saidur, R. Latent heat thermal storage (LHTS) for energy sustainability. Green Energy Technol 2015, 201, 245–263. [Google Scholar]
- Zheng, W.; Zhu, J.; Luo, Q. Distributed Dispatch of Integrated Electricity-Heat Systems With Variable Mass Flow. IEEE Trans. Smart Grid 2023, 14, 1907–1919. [Google Scholar] [CrossRef]
- Wen, Y.; Qu, X.; Li, W.; Liu, X.; Ye, X. Synergistic Operation of Electricity and Natural Gas Networks via ADMM. IEEE Trans. Smart Grid 2018, 9, 4555–4565. [Google Scholar] [CrossRef]
- Anosov, V.N.; Yaroslavtsev, M.V. Evaluation of hybrid electric bus energy storage device capacity. In Proceedings of the 2016 11th International Forum on Strategic Technology (IFOST), Novosibirsk, Russia, 1–3 June 2016; pp. 65–67. [Google Scholar]
- Hemmati, R.; Saboori, H. Emergence of hybrid energy storage systems in renewable energy and transport applications-A review. Renew. Sustain. Energy Rev. 2016, 65, 11–23. [Google Scholar] [CrossRef]
- Martinez, M.; Molina, M.G.; Frack, F.; Mercado, P.E. Dynamic modeling, simulation and control of hybrid energy storage system based on compressed air and supercapacitors. IEEE Lat. Amer. Trans. 2013, 11, 466–472. [Google Scholar] [CrossRef]
- Liang, H.-W.R.; Yang, Y.; Hui, S.Y.R. Improvement of lithium-ion battery charging from the state-of-the-art industrial JEITA guidelines to a hybrid temperature-regulated current control. IEEE Trans. Power Electron. 2022, 37, 6412–6423. [Google Scholar] [CrossRef]
- Chen, W.C.; Liang, X.H.; Wang, S. SiO2 hydrophilic modification of expanded graphite to fabricate form-stable ternary nitrate composite room temperature phase change material for thermal energy storage. Chem. Eng. J. 2020, 413, 127549. [Google Scholar] [CrossRef]
- Reji, K.R.; Samykano, M.; Pandey, A.K. A comparative study on thermophysical properties of functionalized and non- functionalized multi- walled carbon nano tubes (MWCNTs) enhanced salt hydrate phase change material. Sol. Energy Mater. Sol. Cells 2022, 240, 111697. [Google Scholar]
- Yu, K.Y.; Liu, Y.S.; Yang, Y.Z. Review on form- stable inorganic hydrated salt phase change materials: Preparation, characterization and effect on the thermophysical properties. Appl. Energy 2021, 292, 116845. [Google Scholar] [CrossRef]
- Leou, R.C. An economic analysis model for the energy storage systems in a deregulated market. In Proceedings of the IEEE International Conference on Sustainable Energy Technologies, Singapore, 24–27 November 2008; pp. 744–749. [Google Scholar]
- Chacra, F.A.; Bastard, P.; Fleury, G.; Clavreul, R. Impact of energy storage costs on economical performance in a distribution substation. IEEE Trans. Power Syst. 2005, 20, 684–691. [Google Scholar] [CrossRef]
- Yi, C.Y.; Hu, Z.J.; Lin, W.W. Cooperative planning method of distributed generation and independent energy storage in active distribution network based on Stackelberg game. Electr. Meas. Instrum. 2022, 13, 1–10. [Google Scholar]
- He, C.K.; Zhu, J.Z.; Liu, Y. Coordinated planning of electric vehicle Charging-Swapping-Storage integrated station and active distribution network considering carbon reduction. Trans. China Electrotech. Soc. 2022, 37, 92–111. [Google Scholar]
- Yang, X.Y.; Liu, X.Y.; Guo, Q.; Sun, Y.; Yan, G.G.; Li, H.Y. Coordinated Planning of Energy Storage and Flexible Retrofit of Thermal Power Units Considering Ancillary Service Income. Power Syst. Technol. 2023, 47, 1350–1362. [Google Scholar] [CrossRef]
- Zhao, S.Q.; Wu, Y.; Lu, Z.W. Analysis of power system peaking capacity and economy considering uncertainty of wind and solar output. Power Syst. Technol. 2022, 46, 1752–1761. [Google Scholar]
- Shunichi, K.; Eiichi, T.; Hiroyuki, K.; Jun, H.; Takashi, S. Life cycle assessment and economical evaluation of superconducting magnetic energy storage systems in a power system. Electr. Eng. Jpn. 2000, 131, 32–44. [Google Scholar]
- Zhu, X.R.; Shan, Y.Q. Multi-stage distributionally robust planning of energy storage capacity considering flexibility. Electr. Power Autom. Equip. 2023, 37, 1–12. [Google Scholar]
- Zhang, Y.X.; Liu, W.Y.; Li, X. Optimal control method of peak load regulation combined concentrating solar power and thermal power for power grid accessed with high proportion of renewable energy. Electr. Power Autom. Equip. 2021, 41, 8–15. [Google Scholar]
- Xiang, Y.P.; Wei, Z.D.; Sun, G.Q.; Sun, Y.H.; Shen, M.P. Life cycle cost based optimal configuration of battery energy storage system in distribution network. Power Syst. Technol. 2015, 39, 264–270. [Google Scholar]
- Zheng, J.; Wen, F.S.; Li, L.; Wang, K.; Gao, C. Transmission system expansion planning considering combined operation of wind farms and energy storage systems. Autom. Electr. Power Syst. 2013, 37, 35–142. [Google Scholar]
- Xiu, X.Q.; Tang, W.; Li, J.L.; Tian, C.G. Collaborative configuration of distributed generation, energy storage and load in microgrid considering state of health. High Volt. Eng. 2017, 43, 3118–3126. [Google Scholar]
- Yu, Q.H.; Tian, L.; Li, X.F.; Li, X.D.; Tan, X. Configuration and economic assessment of compressed air energy surveying of wind energy uncertainty. Energy Storage Sci. Technol. 2021, 10, 1614–1623. [Google Scholar]
- Zhang, D.L.; Mubaarak, S.; Jiang, S.Y.; Wang, L.Z.; Liu, J.X. Optimized configuration method of energy storage system in photovoltaic power station based on probability of power. Energy Storage Sci. Technol. 2021, 10, 2244–2251. [Google Scholar]
- Du, G.; Zhao, D.M.; Liu, X. Summary of the research of wind power uncertainty optimization scheduling. In Proceedings of the Chinese Society for Electrical Engineering, Jinan, China, 21–22 September 2023; pp. 1–21. [Google Scholar]
- Yang, L.B.; Cao, Y.; Wei, H.; Chen, L.J.; Mei, S.W. Formation of wind power uncertainty and abandoning wind rate constraints. Power Syst. Autom. 2020, 44, 45–52. [Google Scholar]
- Dai, L. Stochastic Robust Optimization Method for Considering New Energy Uncertainty; Zhejiang University: Hangzhou, China, 2017. [Google Scholar]
- Zhang, Y.J.; Zhang, Y.H.; Liu, S.L.; Yi, Y.Q. Dual planning of a distribution transformer considering distributed photovoltaic and energy storage access. Power Syst. Prot. Control. 2020, 48, 9–15. [Google Scholar]
- Ren, D.W.; Jin, C.; Hou, J.M.; Xiao, J.Y.; Du, E.S.; Zhou, Y.B. New energy configuration inscription replacement of new energy configuration based on timing operation. Electr. Power 2021, 54, 18–26. [Google Scholar]
- Jia, H.; Peng, J.Q.; Li, N.P.; Zhou, C.F.; Yin, R.X. Optimization and economical analysis of distributed PV energy storage system under dynamic electric price. Acta Energ. Sol. Sin. 2021, 42, 187–193. [Google Scholar]
- Liliana, E.B.; Pablo, C.B.; Cornelis van Kooten, G. The economics of wind power with energy storage. Energy Econ. 2008, 30, 1973–1989. [Google Scholar]
- Ren, R.R.; Xie, L.R.; Xu, B.F.; Zhen, H.; Wang, K.F. Research on capacity optimization configuration of discarded light resistance. J. Xinjiang Univ. (Nat. Sci. Ed.) 2021, 38, 632–640. [Google Scholar]
- Chen, C.W.; Jiang, X.H.; Liu, L.J. Research on distributed power supply optimization configuration considering timing and intention. Electr. Eng. 2017, 6, 41–47. [Google Scholar]
- Zhu, W.; Lan, Y.P.; Zhen, Z.; Liu, B.; Feng, W.X.; Zhou, S. Research on the optimization operation of wind and discipline multi-energy complementation system. Power Syst. Prot. Control. 2019, 47, 127–133. [Google Scholar]
- Yan, N.; Zhang, H.Y.; Wang, Z.Q.; Xu, J.; Cheng, J.H.; Gao, R.G.; Zhao, J.P. Regional power grid distributed social selection orientation planning. High Press. Electr. 2020, 56, 52–58. [Google Scholar]
- Li, Z.K.; Chen, S.Y.; Fu, Y.; Dong, C.M.; Zhang, J.W. Optimal allocation of ESS in distribution network containing DG base on timing-voltage-sensitivity analysis. Proc. CSEE 2017, 37, 4630–4640. [Google Scholar]
- Guo, Y.H.; Yu, D.; Yang, P.; Wang, Z.J.; Wang, J.T. Optimal capacity allocation method of a distributed energy storage system based on greedy algorithm. Energy Storage Sci. Technol. 2022, 11, 2295–2304. [Google Scholar]
- Yuan, W.; Wang, C.X.; Li, Q.H.; Shi, Z.Y. Multi-area two-stage optimal allocation method of large-scale energy storage for renewable energy consumption. J. Glob. Energy Interconnect. 2021, 4, 393–400. [Google Scholar]
- Ding, M.; Fang, D.; Liu, X.F.; Pan, J.; Zhang, J.J. Optimal siting and sizing of distributed PV-storage in distribution network based on cluster partition. Proc. CSEE 2019, 39, 2187–2201. [Google Scholar]
- Yuan, T.J.; Jiang, P.; Sun, Y.Q.; Mei, S.W.; Alimasibieke, S. Research on bi-level capacity programming optimization for the integration of wind farm energy storage power station. High Volt. Eng. 2015, 41, 3204–3212. [Google Scholar]
- Tao, Q.; Sang, B.Y.; Ye, J.L.; Xuan, J.H. Optimal configuration method of distributed energy storage systems in distribution network with high penetration of photovoltaic. High Volt. Eng. 2016, 42, 2158–2165. [Google Scholar]
- Meng, Q.Q.; Li, X.Q.; Yu, H.F.; Li, X.R.; Li, P.Q.; Jiang, X. Optimal planning of energy storage power station considering source-charge uncertainty. Acta Energ. Sol. Sin. 2021, 42, 415–423. [Google Scholar]
- Jiang, X.B.; Tang, B.; Yu, G.Z.; Hu, P.F.; Xia, X.W.; Xu, L.J. Coordination and optimization method of park-level energy storage and electricity price for local accommodation of renewable energy. Autom. Electr. Power Syst. 2022, 46, 51–64. [Google Scholar]
- Shen, H.M.; Yu, X.H. Economic analysis of distributed electrochemical energy storage on the user-side. Zhejiang Electr. Power 2019, 38, 50–54. [Google Scholar]
- Rahul, W.; Jay, A.; Rick, M. Economics of electric energy storage for energy arbitrage and regulation in New York. Energy Policy 2007, 35, 2558–2568. [Google Scholar]
- Lee, T.Y. Operating schedule of battery energy storage system in a time-of-use rate industrial user with wind turbine generators: A multipass iteration particle swarm optimization approach. IEEE Trans. Energy Convers. 2007, 22, 774–782. [Google Scholar] [CrossRef]
- Oudalov, A.; Cherkaoui, R.; Beguin, A. Sizing and optimal operation of battery energy storage system for peak shaving application. In Proceedings of the IEEE Lausanne Powertech, Lausanne, Switzerland, 1–5 July 2007; pp. 621–625. [Google Scholar]
- Tian, Y.; Bera, A.; Benidris, M.; Mitra, J. Stacked revenue and technical benefits of a grid-connected energy storage system. IEEE Trans. Ind. Appl. 2018, 54, 3034–3043. [Google Scholar] [CrossRef]
- Engels, J.; Claessens, B.; Deconinck, G. Optimal combination of frequency control and peak shaving with battery storage systems. IEEE Tran. Smart Grid 2020, 11, 3270–3279. [Google Scholar] [CrossRef]
- Cheng, B.; Powell, W.B. Co-optimizing battery storage for the frequency regulation and energy arbitrage using multi-scale dynamic programming. IEEE Trans. Smart Grid 2018, 9, 1997–2005. [Google Scholar] [CrossRef]
- Wang, Z.; Kirschen, D.S. Two-stage optimal scheduling for aggregators of batteries owned by commercial consumers. IET Gener. Transm. Distrib. 2019, 13, 4880–4887. [Google Scholar] [CrossRef]
- Lei, J.; Gong, Q.; Liu, J.; Qiao, H.; Wang, B. Optimal allocation of a VRB energy storage system for wind power applications considering the dynamic efficiency and life of VRB in active distribution networks. IET Renew. Power Gener. 2019, 13, 563–571. [Google Scholar] [CrossRef]
- Lin, Z.; Hu, Z.; Zhang, H.; Song, Y. Optimal ESS allocation in distribution network using accelerated generalised Benders decomposition. IET Gener. Transm. Distrib. 2019, 13, 2738–2746. [Google Scholar] [CrossRef]
- Benedikt, L.; Hannes, W.; Dirk, U.S. Optimizing vehicle-to-grid charging strategies using genetic algorithms under the consideration of battery aging. In Proceedings of the IEEE Vehicle Power and Propulsion Conference, Chicago, IL, USA, 6–9 September 2011; pp. 1–7. [Google Scholar]
- Lone, S.A.; Mufti, M.D. Integrating a Redox flow battery system with-a wind-diesel power system. In Proceedings of the International Conference on Power Electronics, Drives and Energy Systems for Industrial Growth-2006, New Delhi, India, 12–15 December 2006; pp. 1–6. [Google Scholar]
- Waldmann, T.; Wilka, M.; Kasper, M.; Fleischhammer, M.; Wohlfahrt-Mehrens, M. Temperature dependent ageing mechanisms in lithium-ion batteries-a post-mortem study. J. Power Sources 2014, 262, 129–135. [Google Scholar] [CrossRef]
- Lai, L.; Zhang, Y. Comprehensive evaluation of battery energy storage system. Power Energy 2012, 33, 68–71. [Google Scholar]
- Zheng, X.B. The Multi-Index Comprehensive Evaluation Method of Peak Load Shifting Using Battery Energy Storage System; North China Electric Power University: Beijing, China, 2014. [Google Scholar]
- Diaf, S.; Belhamel, M.; Haddadi, M.; Louche, A. Technical and economic assessment of hybrid photovoltaic/wind system with battery storage in Corsica island. Energy Policy 2008, 36, 743–754. [Google Scholar] [CrossRef]
- Moghaddam, I.G.; Saeidian, A. Self scheduling program for a VRB energy storage in a competitive electricity market. In Proceedings of the 2010 International Conference on Power System Technology, Hangzhou, China, 24–28 October 2010; pp. 1–6. [Google Scholar]
- Xian, H.; Raphael, L.; Andrei, N.; Delarue, E.; Mercier, E. Com-Pressed Air Energy Storage multi-stream value assessment on the French energy market. In Proceedings of the 2011 IEEE Trondheim PowerTech, Trondheim, Norway, 19–23 June 2011. [Google Scholar]
- Yang, Z.C.; Zhang, C.L.; Ge, L.; Gong, D.C.; Gu, Y.F.; Huang, T.H. Comprehensive fuzzy evaluation based on entropy weight method for insulator flashover pollution. Electr. Power Autom. Equip. 2014, 34, 90–94. [Google Scholar]
- Zeng, M.; Wang, L. Risk assessment of smart grid based on rank correlation analysis and gray triangle clustering. East China Electr. Power 2013, 41, 245–248. [Google Scholar]
- Li, H.H.; Xing, J.; Sun, Y.S.; Zhou, D.W.; Ma, T.; Zhang, J.W. Water quality assessment of drinking water sources of the yellow river main stem based on combination weighting fuzzy comprehensive evaluation method. J. Hydroecology 2015, 36, 44–50. [Google Scholar]
- Liu, S.F.; Jeffery, Y.Y. A brief introduction to grey system theory. Grey Syst. Theory Appl. 2012, 2, 89–104. [Google Scholar] [CrossRef]
- Mahmoud, T.S.; Ahmed, B.S.; Hassan, M.Y. The role of intelligent generation control algorithms in optimizing battery energy storage systems size in microgrids: A case study from Western Australia. Energy Convers. Manag. 2019, 196, 1335–1352. [Google Scholar] [CrossRef]
- Rajamand, S.; Shafie-Khah, M.; Catalao, J.P.S. Energy storage systems implementation and photovoltaic output prediction for cost minimization of a Microgrid. Electr. Power Syst. Res. 2022, 202, 107596. [Google Scholar] [CrossRef]
- Chen, S.; Li, J.; Jiang, C. Optimal energy storage configuration for microgrids based on SOH estimation and deep Q-network. Entropy 2022, 24, 630. [Google Scholar] [CrossRef]
- Wang, Y.D.; Cui, C.G.; Qian, S. Study on micro-grid energy storage dispatching strategy based on deep Q-value reinforcement learning. Renew. Energy Resour. 2019, 7, 1220–1228. [Google Scholar]
- Qiu, X.; Nguyen, T.A.; Crow, M.L. Heterogeneous energy storage optimization for microgrids. IEEE Trans. Smart Grid 2015, 7, 1453–1461. [Google Scholar] [CrossRef]
- Shang, Y.; Wu, W.; Guo, J. Stochastic dispatch of energy storage in microgrids: An augmented reinforcement learning approach. Appl. Energy 2020, 261, 114423. [Google Scholar] [CrossRef]
- Bui, V.H.; Hussain, A.; Kim, H.M. Q-learning-based operation strategy for community battery energy storage system (CBESS) in microgrid system. Energies 2019, 12, 1789. [Google Scholar] [CrossRef]
- Xing, Y. Research on Power Control Strategy of Microgrid Energy Storage System Based on Fuzzy Control; Jiangsu University: Zhenjiang, China, 2021. [Google Scholar]
- Yang, J. Research on Power Quality Assessment and Control in Microgrid Based on Battery Energy Storage; Northeastern University: Shenyang, China, 2019. [Google Scholar]






| Challenges for Smart Grids | Role of Energy Storage | |
|---|---|---|
| Short time scales |
| Fast frequency adjustment |
| Suppresses low-frequency oscillations | ||
| Automatic generation control (AGC) | ||
| Smooths the fluctuation of new energy output | ||
| Overvoltage suppression | ||
| Short-term voltage stability | ||
| Automatic voltage control (AVC) | ||
| Harmonics and resonance suppression | ||
| Sub-synchronous/super-synchronous resonance suppression | ||
| Electrical energy quality control | ||
| New energy output plan tracking | ||
| Medium and long time scales |
| New energy output climbing control |
| Alleviates transmission and distribution equipment congestion | ||
| Peak shaving and valley filling | ||
| Participates in market regulation | ||
| Delays the expansion and upgrading of transmission and distribution | ||
| Works as a backup power source | ||
| Technology | Name | Capacity (MWh) | Power (MW) | Response Time | Discharge Time | Lifetime (Years) | Efficiency (%) |
|---|---|---|---|---|---|---|---|
| Electrochemical | Lead–acid | 0.25–50 | Millisecond | ||||
| Lithium-ion | 0.25–25 | ||||||
| Sodium–sulfur | |||||||
| Flow batteries |
| ESS Type | Mechanical ESS | Electrochemical ESS | Chemical ESS | Electromagnetic ESS | Thermal ESS | ||||||||
|---|---|---|---|---|---|---|---|---|---|---|---|---|---|
| Function | Pumped Hydro Storage | Flywheel ESS | Compressed Air ESS (CAES) | Lithium-Ion Batteries | Lead–Acid Batteries | Flow Batteries | Sodium–Sulfur Batteries | Hydrogen Fuel Cell | Superconducting Magnetic ESS | Supercapacitor ESS | Latent Heat Storage, Sensible Heat Storage | ||
| Power frequency active regulation | Short time scales | Fast frequency adjustment | [15] | [16,17] | [18] | [16,17] | [16,19] | [19] | [20] | [21] | |||
| Suppresses low-frequency oscillations | [22] | [23,24] | |||||||||||
| Automatic generation control (AGC) | [25] | [26] | [27,28] | [19,29] | |||||||||
| Smooths the fluctuation of new energy output | [30] | [31] | [17,32] | [34] | [35] | [36] | [17] | ||||||
| New energy output plan tracking | [29,31] | [29] | [29] | [66] | |||||||||
| Medium and long time scales | New energy output climbing control | [29] | [29] | [29] | |||||||||
| Alleviates transmission and distribution equipment congestion | [37] | [26,37] | [38] | [37] | |||||||||
| Peak shaving and valley filling | [15] | [29] | [33] | [33] | [29] | [29,34] | [64,65] | ||||||
| Participates in market regulation | [40] | [41] | |||||||||||
| Delays the expansion and upgrading of transmission and distribution | [37,42] | [26,37] | [29] | [29,43] | [37] | ||||||||
| Power frequency reactive power regulation | Short time scales | Overvoltage suppression | [29] | [31] | |||||||||
| Short-term voltage stability | [31] | [29] | [31] | ||||||||||
| Automatic voltage control (AVC) | [17] | [28,35] | [29] | [29,41] | |||||||||
| Non-power frequency regulation | Short time scales | Harmonic and resonance suppression | [39] | [17] | |||||||||
| Sub-synchronous/super-synchronous resonance suppression | [29] | [31] | |||||||||||
| Electrical energy quality control | [29] | [26] | [29,41] | [17] | [29] | [34] | [29] | [31] | |||||
| Integrated energy system | [58,59] | ||||||||||||
Disclaimer/Publisher’s Note: The statements, opinions and data contained in all publications are solely those of the individual author(s) and contributor(s) and not of MDPI and/or the editor(s). MDPI and/or the editor(s) disclaim responsibility for any injury to people or property resulting from any ideas, methods, instructions or products referred to in the content. |
© 2023 by the authors. Licensee MDPI, Basel, Switzerland. This article is an open access article distributed under the terms and conditions of the Creative Commons Attribution (CC BY) license (https://creativecommons.org/licenses/by/4.0/).
Share and Cite
Li, F.; Wang, D.; Liu, D.; Yang, S.; Sun, K.; Liu, Z.; Yu, H.; Qin, J. A Comprehensive Review on Energy Storage System Optimal Planning and Benefit Evaluation Methods in Smart Grids. Sustainability 2023, 15, 9584. https://doi.org/10.3390/su15129584
Li F, Wang D, Liu D, Yang S, Sun K, Liu Z, Yu H, Qin J. A Comprehensive Review on Energy Storage System Optimal Planning and Benefit Evaluation Methods in Smart Grids. Sustainability. 2023; 15(12):9584. https://doi.org/10.3390/su15129584
Chicago/Turabian StyleLi, Fan, Dan Wang, Dong Liu, Songheng Yang, Ke Sun, Zhongjian Liu, Haoyang Yu, and Jishuo Qin. 2023. "A Comprehensive Review on Energy Storage System Optimal Planning and Benefit Evaluation Methods in Smart Grids" Sustainability 15, no. 12: 9584. https://doi.org/10.3390/su15129584
APA StyleLi, F., Wang, D., Liu, D., Yang, S., Sun, K., Liu, Z., Yu, H., & Qin, J. (2023). A Comprehensive Review on Energy Storage System Optimal Planning and Benefit Evaluation Methods in Smart Grids. Sustainability, 15(12), 9584. https://doi.org/10.3390/su15129584
