A New Perspective on the Evaluation of Urbanization Sustainability: Urban Health Examination
Abstract
1. Introduction
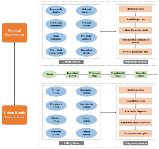
2. Theoretical Basis of Urban Health Examination
3. Methodology Framework
3.1. The Construction of Indicator System for UHE
3.2. The Overall Evaluation of Urban Health
3.2.1. Standardization of Original Index Data
- Positive type
- Negative type
- Intermediate type
- Interval type
3.2.2. Deviation Maximization Weighting Method
3.2.3. The Overall Performance of Urban Health
3.3. Obstacle Analysis Model
4. Case Study of Urban Health Examination
4.1. Study Area
4.2. Data Source
4.3. Results
4.3.1. Index Weighting Value
4.3.2. Urban Health Level of Wuhan from 2010 to 2019
4.3.3. Results of Obstacle Analysis
- (1)
- Obstacle analysis of eight dimensions
- (2)
- UHE index-based obstacle analysis
5. Conclusions
Author Contributions
Funding
Institutional Review Board Statement
Informed Consent Statement
Data Availability Statement
Conflicts of Interest
References
- Zhou, Y.; Varquez AC, G.; Kanda, M. High-resolution global urban growth projection based on multiple applications of the SLEUTH urban growth model. Sci. Data 2019, 6, 34. [Google Scholar] [CrossRef] [PubMed]
- Liang, L.; Wang, Z.; Li, J. The effect of urbanization on environmental pollution in rapidly developing urban agglomerations. J. Clean. Prod. 2019, 237, 117649. [Google Scholar] [CrossRef]
- Rahman, M.M.; Alam, K. Clean energy, population density, urbanization and environmental pollution nexus: Evidence from Bangladesh. Renew. Energy 2021, 172, 1063–1072. [Google Scholar] [CrossRef]
- Yue, L.; Xue, D.; Draz, M.U.; Ahmad, F.; Li, J.; Shahzad, F.; Ali, S. The Double-Edged Sword of Urbanization and Its Nexus with Eco-Efficiency in China. Int. J. Environ. Res. Public Health 2020, 17, 446. [Google Scholar] [CrossRef] [PubMed]
- Ezzati, M.; Webster, C.J.; Doyle, Y.G.; Rashid, S.; Owusu, G.; Leung, G.M. Cities for global health. Br. Med. J. 2018, 363, k3794. [Google Scholar] [CrossRef]
- Gong, P.; Liang, S.; Carlton, E.J.; Jiang, Q.; Wu, J.; Wang, L.; Remais, J.V. Urbanisation and health in China. Lancet 2012, 379, 843–852. [Google Scholar] [CrossRef]
- Lu, M.; Wan, G. Urbanization and urban systems in the people’s republic of china: Research findings and policy recommendations. J. Econ. Surv. 2014, 28, 671–685. [Google Scholar] [CrossRef]
- Yang, F.F.; Hu, F.Z.; Wang, Y. Post-industrial Economic Restructuring and Wage Inequality in Urban China, 2003-2015: A Sectoral Perspective. Chin. Geogr. Sci. 2020, 30, 516–531. [Google Scholar] [CrossRef]
- Wei, Y.D.; Li, H.; Yue, W. Urban land expansion and regional inequality in transitional China. Landsc. Urban Plan. 2017, 163, 17–31. [Google Scholar] [CrossRef]
- Bai, Y.Q.; Zhang, Y.T.; Zotova, O.; Pineo, H.; Siri, J.; Liang, L.; Luo, X.; Kwan, M.-P.; Ji, J.; Jiang, X.; et al. Healthy cities initiative in China: Progress, challenges, and the way forward. Lancet Reg. Health-West. Pac. 2022, 27, 14. [Google Scholar] [CrossRef]
- Yang, J.; Siri, J.G.; Remais, J.V.; Cheng, Q.; Zhang, H.; Chan KK, Y.; Sun, Z.; Zhao, Y.; Cong, N.; Li, X.; et al. The Tsinghua-Lancet Commission on Healthy Cities in China: Unlocking the power of cities for a healthy China. Lancet 2018, 391, 2140–2184. [Google Scholar] [CrossRef] [PubMed]
- Lawton, P. Uneven development, suburban futures and the urban region: The case of an Irish “sustainable new town”. Eur. Urban Reg. Stud. 2018, 25, 140–154. [Google Scholar] [CrossRef]
- Lee, S.W.; Xue, K. An integrated importance-performance analysis and modified analytic hierarchy process approach to sustainable city assessment. Environ. Sci. Pollut. Res. 2021, 28, 63346–63358. [Google Scholar] [CrossRef] [PubMed]
- Yang, Z.; Yang, H.; Wang, H. Evaluating urban sustainability under different development pathways: A case study of the Beijing-Tianjin-Hebei region. Sustain. Cities Soc. 2020, 61, 102226. [Google Scholar] [CrossRef]
- Abu Bakar, A.H.; Cheen, K.S. A Framework for Assessing the Sustainable Urban Development. In Proceedings of the 4th ASEAN Conference on Environment-Behaviour Studies (AcE-Bs), Hanoi, Vietnam, 18–21 March 2013. [Google Scholar] [CrossRef]
- Anelli, D.; Tajani, F.; Ranieri, R. Urban resilience against natural disasters: Mapping the risk with an innovative indicators-based assessment approach. J. Clean. Prod. 2022, 371, 133496. [Google Scholar] [CrossRef]
- Zhou, G.; Singh, J.; Wu, J.; Sinha, R.; Laurenti, R.; Frostell, B. Evaluating low-carbon city initiatives from the DPSIR framework perspective. Habitat Int. 2015, 50, 289–299. [Google Scholar] [CrossRef]
- Zhang, F.; Wang, Y.; Ma, X.; Wang, Y.; Yang, G.; Zhu, L. Evaluation of resources and environmental carrying capacity of 36 large cities in China based on a support-pressure coupling mechanism. Sci. Total Environ. 2019, 688, 838–854. [Google Scholar] [CrossRef]
- Mansourianfar, M.H.; Haghshenas, H. Micro-scale sustainability assessment of infrastructure projects on urban transportation systems: Case study of Azadi district, Isfahan, Iran. Cities 2018, 72, 149–159. [Google Scholar] [CrossRef]
- Chiang, C.-L.; Liang, J.-J. An evaluation approach for livable urban environments. Environ. Sci. Pollut. Res. 2013, 20, 5229–5242. [Google Scholar] [CrossRef]
- Liu, H. Comprehensive carrying capacity of the urban agglomeration in the Yangtze River Delta, China. Habitat Int. 2012, 36, 462–470. [Google Scholar] [CrossRef]
- Wang, J.; Ren, Y.; Shen, L.; Liu, Z.; Wu, Y.; Shi, F. A novel evaluation method for urban infrastructures carrying capacity. Cities 2020, 105, 102846. [Google Scholar] [CrossRef]
- Chen, Y.; Tian, W.; Zhou, Q.; Shi, T. Spatiotemporal and driving forces of Ecological Carrying Capacity for high-quality development of 286 cities in China. J. Clean. Prod. 2021, 293, 126186. [Google Scholar] [CrossRef]
- Chen, Y.; Li, W.; Yi, P. Evaluation of city innovation capability using the TOPSIS-based order relation method: The case of Liaoning province, China. Technol. Soc. 2020, 63, 101330. [Google Scholar] [CrossRef]
- Jiang, X.; Fu, W.; Li, G. Can the improvement of living environment stimulate urban Innovation?--Analysis of high-quality innovative talents and foreign direct investment spillover effect mechanism. J. Clean. Prod. 2020, 255, 120212. [Google Scholar] [CrossRef]
- Wang, Q.; Liu, M.; Tian, S.; Yuan, X.; Ma, Q.; Hao, H. Evaluation and improvement path of ecosystem health for resource-based city: A case study in China. Ecol. Indic. 2021, 128, 107852. [Google Scholar] [CrossRef]
- Zhang, K.; Shen, J.; He, R.; Fan, B.; Han, H. Dynamic Analysis of the Coupling Coordination Relationship between Urbanization and Water Resource Security and Its Obstacle Factor. Int. J. Environ. Res. Public Health 2019, 16, 4765. [Google Scholar] [CrossRef]
- Barton, H.; Thompson, S.; Burgess, S.; Grant, M. The Routledge Handbook of Planning for Health and Well-Being: Shaping a Sustainable and Healthy Future; Routledge: London, UK, 2015. [Google Scholar]
- Barton, H.; Grant, M.; Guise, R. Shaping Neighbourhoods: For Local Health and Global Sustainability; Routledge: London, UK, 2021. [Google Scholar]
- Lan, W.; Shuwen, L.; Xiaojing, Z.; Fang, Q. Exploration of Approaches and Factors for Healthy City Planning. China City Plan. Rev. 2018, 27, 24–31. [Google Scholar] [CrossRef]
- Chen, W.; Wang, Y.; Ren, Y.T.; Yan, H.; Shen, C. A novel methodology (WM-TCM) for urban health examination: A case study of Wuhan in China. Ecol. Indic. 2022, 136, 17. [Google Scholar] [CrossRef]
- Tsolakis, N.; Anthopoulos, L. Eco-cities: An integrated system dynamics framework and a concise research taxonomy. Sustain. Cities Soc. 2015, 17, 1–14. [Google Scholar] [CrossRef]
- Ma, S.; Long, Y. Functional urban area delineations of cities on the Chinese mainland using massive Didi ride-hailing records. Cities 2020, 97, 102532. [Google Scholar] [CrossRef]
- Cui, X.; Wang, X.; Feng, Y. Examining urban metabolism: A material flow perspective on cities and their sustainability. J. Clean. Prod. 2019, 214, 767–781. [Google Scholar] [CrossRef]
- Newman PW, G. Sustainability and cities: Extending the metabolism model. Landsc. Urban Plan. 1999, 44, 219–226. [Google Scholar] [CrossRef]
- Tan, Y.; Jiao, L.; Shuai, C.; Shen, L. A system dynamics model for simulating urban sustainability performance: A China case study. J. Clean. Prod. 2018, 199, 1107–1115. [Google Scholar] [CrossRef]
- Meta, I.; Cucchietti, F.M.; Navarro-Mateu, D.; Graells-Garrido, E.; Guallart, V. A physiology-inspired framework for holistic city simulations. Cities 2022, 126, 103553. [Google Scholar] [CrossRef]
- Leach, J.M.; Mulhall, R.A.; Rogers CD, F.; Bryson, J.R. Reading cities: Developing an urban diagnostics approach for identifying integrated urban problems with application to the city of Birmingham, UK. Cities 2019, 86, 136–144. [Google Scholar] [CrossRef]
- Reilly, B.M. Physical examination in the care of medical inpatients: An observational study. Lancet 2003, 362, 1100–1105. [Google Scholar] [CrossRef] [PubMed]
- Stankov, I.; Felipe Useche, A.; Meisel, J.D.; Montes, F.; Morais LM, O.; Friche AA, L.; Langellier, B.A.; Hovmand, P.; Sarmiento, O.L.; Hammond, R.A.; et al. From causal loop diagrams to future scenarios: Using the cross-impact balance method to augment understanding of urban health in Latin America. Soc. Sci. Med. 2021, 282, 114157. [Google Scholar] [CrossRef]
- Butler, C.D.; Friel, S. Time to regenerate: Ecosystems and health promotion. PLoS Med. 2006, 3, 1692–1695. [Google Scholar] [CrossRef]
- Hancock, T. It’s the environment, stupid! Declining ecosystem health is THE threat to health in the 21st century. Health Promot. Int. 2011, 26, II168–II172. [Google Scholar] [CrossRef]
- Dora, C.; Haines, A.; Balbus, J.; Fletcher, E.; Adair-Rohani, H.; Alabaster, G.; Hossain, R.; de Onis, M.; Branca, F.; Neira, M. Indicators linking health and sustainability in the post-2015 development agenda. Lancet 2015, 385, 380–391. [Google Scholar] [CrossRef]
- Haines, A.; McMichael, A.J.; Smith, K.R.; Roberts, I.; Woodcock, J.; Markandya, A.; Armstrong, B.G.; Campbell-Lendrum, D.; Dangour, A.D.; Davies, M.; et al. Health and Climate Change 6 Public health benefits of strategies to reduce greenhouse-gas emissions: Overview and implications for policy makers. Lancet 2009, 374, 2104–2114. [Google Scholar] [CrossRef]
- Housing and Urban-Rural Development of the People’s Republic of China. The Evaluation Index System of The China Habitat Environment Award. 2022. Available online: https://www.mohurd.gov.cn/gongkai/zhengce/zhengcefilelib/202202/20220218_764532.html (accessed on 30 March 2023).
- United Nations. Sustainable Development Goals. 2021. Available online: https://www.un.org/sustainabledevelopment/zh/ (accessed on 3 March 2023).
- World Bank. The Global City Indicators Program: A More Credible Voice for Cities. 2009. Available online: https://data.worldbank.org.cn/ (accessed on 30 March 2023).
- UN-Habitat. Best-Practices Database. 2014. Available online: https://unhabitat.org/global-urban-indicators-database (accessed on 14 May 2022).
- Yi, P.; Dong, Q.; Li, W. Evaluation of city sustainability using the deviation maximization method. Sustain. Cities Soc. 2019, 50, 101529. [Google Scholar] [CrossRef]
- Li, W.; Yi, P.; Zhang, D.; Zhou, Y. Assessment of coordinated development between social economy and ecological environment: Case study of resource-based cities in Northeastern China. Sustain. Cities Soc. 2020, 59, 102208. [Google Scholar] [CrossRef]
- van Lamsweerde, A.; Letier, E. Handling obstacles in goal-oriented requirements engineering. IEEE Trans. Softw. Eng. 2000, 26, 978–1005. [Google Scholar] [CrossRef]
- Chen, Y.; Zhang, D. Evaluation of city sustainability using multi-criteria decision-making considering interaction among criteria in Liaoning province China. Sustain. Cities Soc. 2020, 59, 102211. [Google Scholar] [CrossRef]
- Wang, Y.; Fang, X.; Yin, S.; Chen, W. Low-carbon development quality of cities in China: Evaluation and obstacle analysis. Sustain. Cities Soc. 2021, 64, 102553. [Google Scholar] [CrossRef]
- Hubei Provincial Bureau of Statistics. Hubei Statistical Yearbook. Available online: http://tjj.hubei.gov.cn/tjsj/sjkscx/tjnj/qstjnj/index.shtml (accessed on 26 May 2023).
- Wuhan Bureau of Statistics. Wuhan Statistical Yearbook. Available online: http://tjj.wuhan.gov.cn/tjfw/tjnj/ (accessed on 26 May 2023).
- National Bureau of Statistics of China. China City Statistical Yearbook. Available online: https://data.cnki.net/v3/Trade/yearbook/single/N2022040095?zcode=Z024 (accessed on 26 May 2023).
- Wuhan Ecological Environment Bureau. Wuhan Environmental Status Bulletin. Available online: http://hbj.wuhan.gov.cn/fbjd_19/xxgkml/zwgk/hjjc/hjzkgb/ (accessed on 26 May 2023).






| Goal | Serial Number | Index | Indicator Type |
|---|---|---|---|
| Ecologically livable (Z1) | C11 | Regional development intensity (%) | Interval type |
| C12 | Urban population density (ten thousand people/km2) | Intermediate type | |
| C13 | Green coverage rate in built-up area (%) | Positive type | |
| C14 | Centralized treatment rate of urban domestic sewage (%) | Positive type | |
| C15 | Harmless treatment rate of domestic garbage (%) | Positive type | |
| C16 | Days with good air quality (days) | Intermediate type | |
| C17 | Proportion of surface water reaching or better than class III water body (%) | Positive type | |
| C18 | Coverage rate of areas meeting regional environmental noise standards (%) | Intermediate type | |
| C19 | Comprehensive utilization rate of general industrial solid waste (%) | Positive type | |
| Health and comfort (Z2) | C21 | Per capita collection of books in public libraries (volumes) | Positive type |
| C22 | Number of doctors per 10,000 people (persons/10,000 people) | Positive type | |
| C23 | Per capita living area (square meters) | Positive type | |
| C24 | Sports area per capita (square meters) | Positive type | |
| C25 | Coverage rate of inclusive kindergartens (%) | Positive type | |
| C26 | Coverage rate of community service facilities for the elderly (%) | Positive type | |
| C27 | Number of beds in social welfare institutions for 10,000 people | Positive type | |
| Safety toughness (Z3) | C31 | Number of sanitary beds per thousand population (pieces/thousand persons) | Positive type |
| C32 | Death rate per 10,000 vehicles (%) | Negative type | |
| C33 | Density of waterlogging points in urban built-up areas (units/km2) | Negative type | |
| C34 | Urban medical waste treatment capacity (%) | Positive type | |
| C35 | Safety mortality rate from production accidents per 100 million yuan GDP (%) | Negative type | |
| Convenient transportation (Z4) | C41 | The proportion of investment in transportation construction in GDP (%) | Positive type |
| C42 | Proportion of rail transit construction investment (%) | Positive type | |
| C43 | Traffic passenger volume of the whole society | Positive type | |
| C44 | Passenger turnover | Positive type | |
| C45 | Average vehicle speed during peak hours in built-up areas | Positive type | |
| C46 | Urban road network density | Interval type | |
| C47 | 800 m coverage rate of rail transit (%) | Positive type | |
| C48 | Per capita road area (square meters) | Positive type | |
| Style and features (Z5) | C51 | Number of domestic and foreign tourists in the city (10,000 people) | Positive type |
| C52 | Number of A-level scenic spots at the end of the year (units) | Positive type | |
| C53 | Number of cultural industry institutions per 10,000 people (units/10,000 people) | Positive type | |
| Neat and orderly (Z6) | C61 | Centralized treatment rate of sewage treatment plant (%) | Positive type |
| C62 | Actual cleaning area (ten thousand square meters) | Positive type | |
| C63 | Density of public toilets in built-up area (seats/km2) | Positive type | |
| C64 | Drainage pipeline density in built-up area (m/km2) | Positive type | |
| Pluralistic inclusion (Z7) | C71 | House price to income ratio | Negative type |
| C72 | The ratio of annual per capita disposable income to consumption expenditure of urban permanent residents | Positive type | |
| C73 | Urban employment rate (%) | Positive type | |
| C74 | Installation rate of road barrier-free facilities (%) | Positive type | |
| C75 | Participation rate of basic medical insurance for urban employees (%) | Positive type | |
| Innovation vitality (Z8) | C81 | Number of high-tech enterprises per 10,000 people (units) | Positive type |
| C82 | Number of newly-increased individual industrial and commercial households per 10,000 people | Positive type | |
| C83 | Number of listed companies per 10,000 people (units) | Positive type | |
| C84 | Number of postgraduate students per 10,000 people (a) | Positive type | |
| C85 | Percentage of permanent resident population | Positive type | |
| C86 | RD expenditure as a proportion of GDP (%) | Positive type | |
| C87 | The ratio of urban newly-added commercial housing to housing demand of the newly-increased population (%) | Positive type |
| Indicator | Weight |
|---|---|
| Regional development intensity (%) | 0.0479 |
| Urban population density (ten thousand people/km2) | 0.0316 |
| Green coverage rate in built-up area (%) | 0.0024 |
| Centralized treatment rate of urban domestic sewage (%) | 0.0022 |
| Harmless treatment rate of domestic garbage (%) | 0.0042 |
| Days with good air quality (days) | 0.0483 |
| Proportion of surface water reaching or better than class III water body (%) | 0.0059 |
| Coverage rate of areas meeting regional environmental noise standards (%) | 0.0470 |
| Comprehensive utilization rate of general industrial solid waste (%) | 0.0014 |
| Per capita collection of books in public libraries (volumes) | 0.0130 |
| Number of doctors per 10,000 people (persons/10,000 people) | 0.0065 |
| Per capita living area (square meters) | 0.0044 |
| Sports area per capita (square meters) | 0.0231 |
| Coverage rate of inclusive kindergartens (%) | 0.0256 |
| Coverage rate of community service facilities for the elderly (%) | 0.0244 |
| Number of beds in social welfare institutions for 10,000 people | 0.0267 |
| Number of sanitary beds per thousand population (pieces/thousand persons) | 0.0118 |
| Death rate per 10,000 vehicles (%) | 0.0453 |
| Density of waterlogging points in urban built-up areas (units/km2) | 0.0519 |
| Urban medical waste treatment capacity (%) | 0.0196 |
| Safety mortality rate from production accidents per 100 million yuan GDP (%) | 0.0498 |
| The proportion of investment in transportation construction in GDP (%) | 0.0416 |
| Proportion of rail transit construction investment (%) | 0.0278 |
| Traffic passenger volume of the whole society | 0.0074 |
| Passenger turnover | 0.0153 |
| Average vehicle speed during peak hours in built-up areas | 0.0224 |
| Urban road network density | 0.0560 |
| 800 m coverage rate of rail transit (%) | 0.0311 |
| Per capita road area (square meters) | 0.0093 |
| Number of domestic and foreign tourists in the city (10,000 people) | 0.0336 |
| Number of A-level scenic spots at the end of the year (units) | 0.0102 |
| Number of cultural industry institutions per 10,000 people (units/10,000 people) | 0.0106 |
| Centralized treatment rate of sewage treatment plant (%) | 0.0027 |
| Actual cleaning area (ten thousand square meters) | 0.0286 |
| Density of public toilets in built-up area (seats/km2) | 0.0256 |
| Drainage pipeline density in built-up area (m/km2) | 0.0021 |
| House price to income ratio | 0.0395 |
| The ratio of annual per capita disposable income to consumption expenditure of urban permanent residents | 0.0043 |
| Urban employment rate (%) | 0.0003 |
| Installation rate of road barrier-free facilities (%) | 0.0008 |
| Participation rate of basic medical insurance for urban employees (%) | 0.0029 |
| Number of high-tech enterprises per 10,000 people (units) | 0.0530 |
| Number of newly-increased individual industrial and commercial households per 10,000 people | 0.0136 |
| Number of listed companies per 10,000 people (units) | 0.0067 |
| Number of postgraduate students per 10,000 people (a) | 0.0092 |
| Percentage of permanent resident population | 0.0027 |
| RD expenditure as a proportion of GDP (%) | 0.0057 |
| The ratio of urban newly-added commercial housing to housing demand of the newly-increased population (%) | 0.0441 |
| Indicator | Obstacle Degree |
|---|---|
| Urban road network density | 6.39% |
| Density of waterlogging points in urban built-up areas (units/km2) | 5.96% |
| Safety mortality rate from production accidents per 100 million yuan GDP (%) | 5.63% |
| Number of high-tech enterprises per 10,000 people (units) | 5.38% |
| Regional development intensity (%) | 5.16% |
| The proportion of investment in transportation construction in GDP (%) | 4.83% |
| The ratio of urban newly-added commercial housing to housing demand of the newly-increased population (%) | 4.61% |
| House price to income ratio | 4.28% |
| Death rate per 10,000 vehicles (%) | 4.10% |
| Urban population density (ten thousand people/km2) | 3.83% |
| Number of domestic and foreign tourists in the city (10,000 people) | 3.49% |
| Coverage rate of areas meeting regional environmental noise standards (%) | 3.23% |
| Days with good air quality (days) | 3.11% |
| 800 m coverage rate of rail transit (%) | 3.01% |
| Actual cleaning area (ten thousand square meters) | 2.88% |
| Proportion of rail transit construction investment (%) | 2.76% |
| Number of beds in social welfare institutions for 10,000 people | 2.63% |
| Coverage rate of inclusive kindergartens (%) | 2.53% |
| Coverage rate of community service facilities for the elderly (%) | 2.46% |
| Sports area per capita (square meters) | 2.34% |
| Average vehicle speed during peak hours in built-up areas | 2.25% |
| Urban medical waste treatment capacity (%) | 2.10% |
| Density of public toilets in built-up area (seats/km2) | 1.89% |
| Passenger turnover | 1.49% |
| Number of newly-increased individual industrial and commercial households per 10,000 people | 1.36% |
| Number of sanitary beds per thousand population (pieces/thousand persons) | 1.25% |
| Number of cultural industry institutions per 10,000 people (units/10,000 people) | 1.14% |
| Per capita collection of books in public libraries (volumes) | 1.05% |
| Number of A-level scenic spots at the end of the year (units) | 0.98% |
| Per capita road area (square meters) | 0.93% |
| Number of postgraduate students per 10,000 people (a) | 0.88% |
| Traffic passenger volume of the whole society | 0.72% |
| Number of doctors per 10,000 people (persons/10,000 people) | 0.65% |
| Number of listed companies per 10,000 people (units) | 0.62% |
| Proportion of surface water reaching or better than class III water body (%) | 0.57% |
| RD expenditure as a proportion of GDP (%) | 0.55% |
| Harmless treatment rate of domestic garbage (%) | 0.43% |
| Per capita living area (square meters) | 0.42% |
| The ratio of annual per capita disposable income to consumption expenditure of urban permanent residents | 0.41% |
| Participation rate of basic medical insurance for urban employees (%) | 0.28% |
| Percentage of permanent resident population | 0.26% |
| Centralized treatment rate of sewage treatment plant (%) | 0.26% |
| Green coverage rate in built-up area (%) | 0.23% |
| Centralized treatment rate of urban domestic sewage (%) | 0.22% |
| Drainage pipeline density in built-up area (m/km2) | 0.21% |
| Comprehensive utilization rate of general industrial solid waste (%) | 0.14% |
| Installation rate of road barrier-free facilities (%) | 0.08% |
| Urban employment rate (%) | 0.03% |
| Index ranking | 2010 | 2011 | 2012 | 2013 | 2014 | |||||
|---|---|---|---|---|---|---|---|---|---|---|
| Obstacle factor | Obstacle degree/% | Obstacle factor | Obstacle degree/% | Obstacle factor | Obstacle degree/% | Obstacle factor | Obstacle degree/% | Obstacle factor | Obstacle degree/% | |
| 1 | C46 | 6.71 | C46 | 6.54 | C46 | 6.71 | C11 | 6.53 | C11 | 6.25 |
| 2 | C33 | 6.21 | C81 | 6.03 | C81 | 6.22 | C46 | 6.34 | C81 | 5.99 |
| 3 | C35 | 5.96 | C33 | 5.85 | C33 | 5.84 | C81 | 5.98 | C46 | 5.82 |
| 4 | C81 | 5.68 | C18 | 5.80 | C35 | 5.66 | C33 | 5.47 | C33 | 5.47 |
| 5 | C11 | 5.73 | C35 | 5.64 | C11 | 5.47 | C35 | 5.33 | C35 | 5.33 |
| Index ranking | 2015 | 2016 | 2017 | 2018 | 2019 | |||||
| Obstacle factor | Obstacle degree/% | Obstacle factor | Obstacle degree/% | Obstacle factor | Obstacle degree/% | Obstacle factor | Obstacle degree/% | Obstacle factor | Obstacle degree/% | |
| 1 | C32 | 6.43 | C33 | 6.20 | C18 | 5.96 | C18 | 6.79 | C87 | 5.83 |
| 2 | C11 | 6.07 | C32 | 5.51 | C46 | 5.17 | C87 | 6.36 | C16 | 5.71 |
| 3 | C81 | 5.73 | C46 | 5.41 | C32 | 5.12 | C16 | 5.24 | C18 | 5.39 |
| 4 | C46 | 5.70 | C81 | 5.37 | C81 | 5.01 | C46 | 4.69 | C71 | 4.95 |
| 5 | C87 | 5.12 | C18 | 5.22 | C16 | 5.01 | C71 | 4.48 | C46 | 4.49 |
| Year | Obstacle Factor | C46 | C33 | C35 | C81 | C11 | C18 | C31 | C32 | C87 | C16 | C71 |
|---|---|---|---|---|---|---|---|---|---|---|---|---|
| 2010–2019 | The number of occurrences | 10 | 6 | 5 | 8 | 4 | 5 | 1 | 3 | 3 | 3 | 2 |
| Frequency of occurrence/% | 100 | 60 | 50 | 80 | 40 | 50 | 10 | 30 | 30 | 30 | 20 | |
| 2010–2014 | The number of occurrences | 5 | 5 | 5 | 5 | 4 | 1 | 0 | 0 | 0 | 0 | 0 |
| Frequency of occurrence/% | 100 | 100 | 100 | 100 | 80 | 20 | 0 | 0 | 0 | 0 | 0 | |
| 2015–2019 | The number of occurrences | 5 | 1 | 0 | 3 | 0 | 4 | 1 | 3 | 3 | 3 | 2 |
| Frequency of occurrence/% | 100 | 20 | 0 | 60 | 0 | 80 | 20 | 60 | 60 | 60 | 40 |
Disclaimer/Publisher’s Note: The statements, opinions and data contained in all publications are solely those of the individual author(s) and contributor(s) and not of MDPI and/or the editor(s). MDPI and/or the editor(s) disclaim responsibility for any injury to people or property resulting from any ideas, methods, instructions or products referred to in the content. |
© 2023 by the authors. Licensee MDPI, Basel, Switzerland. This article is an open access article distributed under the terms and conditions of the Creative Commons Attribution (CC BY) license (https://creativecommons.org/licenses/by/4.0/).
Share and Cite
Yan, H.; Liu, Z. A New Perspective on the Evaluation of Urbanization Sustainability: Urban Health Examination. Sustainability 2023, 15, 9338. https://doi.org/10.3390/su15129338
Yan H, Liu Z. A New Perspective on the Evaluation of Urbanization Sustainability: Urban Health Examination. Sustainability. 2023; 15(12):9338. https://doi.org/10.3390/su15129338
Chicago/Turabian StyleYan, Hang, and Zhijiang Liu. 2023. "A New Perspective on the Evaluation of Urbanization Sustainability: Urban Health Examination" Sustainability 15, no. 12: 9338. https://doi.org/10.3390/su15129338
APA StyleYan, H., & Liu, Z. (2023). A New Perspective on the Evaluation of Urbanization Sustainability: Urban Health Examination. Sustainability, 15(12), 9338. https://doi.org/10.3390/su15129338
