Abstract
Architecture plays a crucial role in expressing identities. Cultural heritage as a sustainable process identifies the representation of architectural identity and its continuity. This study aims to create a model of the sustainable continuity of cultural heritage as an approach to studying architectural identity in Erbil. This study contributes to revealing a comprehensive model that includes the relationship between inherited and created sustainable elements related to cultural heritage that affects the continuity of architectural identity. The study combined visual analysis using graphical representation, the analysis of previous studies, field surveys, and questionnaire surveys as methods of data collection. The rationale behind selecting Erbil is related to its unique sustainable developments related to its cultural heritage through the ages, as the oldest continuously inhabited city in the world. This paper built two hypotheses. The first assumes that there is a significant correlation between elements that represent cultural heritage as a sustainable process and the continuity of architectural identity, and the second assumes that certain elements of cultural heritage have a greater effect on the continuity of architectural identity. The proposed model revealed a strong correlation between independent variables that represent cultural heritage frameworks such as the typo-morphology of house layouts and facades, sociocultural factors, and sustainable development factors and the dependent factor of the continuity of architectural identity in houses situated in Erbil. The regression analysis demonstrated that the most effective factor contributing to the continuity of the architectural identity of houses in Erbil is the physical characteristics related to the typo morphology of the house’s plan layout.
1. Introduction
The term “identity” is vague and elusive, with various applications in different situations. Recently, it has been utilized extensively for various intentions [1].
Hague and Jenkins [2] noted that there are certain assumptions regarding the concept of identity as the term itself is derived from the Latin word “idem”, which signifies “the same”.
The concept of identity refers to the uniqueness, oneness, and recognition of an individual. People express their identity by both tangible and intangible means. The former involves physical aspects, while the latter pertains to moral and non-physical aspects.
Architecture, as a representation of civilization, holds significance in shaping cultural, social, and individual identities [3]. Architecture plays a crucial role in representing identity as it provides a medium for conveying human identity via physical components and spaces. Additionally, architecture as a physical product contributes to giving identity to its users and occupants.
Returning to the literature on the subject of architectural identity reveals that there are two contrasting viewpoints. The first asserts that architectural identity is a static concept passed down from previous generations to future ones. The second perspective contends that architectural identity is a process and can be formed anew. The two approaches have a tense relationship, in which the response to each approach is influenced by a range of factors and forces. The nature of this relationship between the opposing views of inheritance and the creation of architectural identity can vary depending on the time and location of the geographical context.
Cultural heritage, both tangible and intangible, influences the continuity of architectural identity. Buildings are tangible cultural heritage and represent physical components and spaces. Other tangible cultural heritage factors include the environment, economy, and other related aspects. Intangible cultural heritage, on the other hand, relates to sociocultural factors that can also influence the continuity of architectural identity.
The central argument of this paper is that both tangible and intangible sustainable elements of cultural heritage play a crucial role in maintaining the continuity of architectural identity. The research focuses on houses in Erbil, spanning from 1900 to 2020, and examines how the typo-morphology of houses has changed over 120 years. The study aims to establish a framework for physical cultural heritage related to the typo-morphology of the layout and facades of houses in Erbil during this period and, thus, identify the sustainability of tangible cultural heritage elements of houses that affect the continuity of architectural identity.
Furthermore, this study also explores previous research on the sustainable tangible and intangible factors related to cultural heritage that may impact the continuity of the architectural identity of houses in Erbil. To accomplish this, a questionnaire was designed based on the two frameworks mentioned above, and it was administered to architecture experts. The questionnaire aimed to test the main hypotheses of the research, which are that there is a significant correlation between the sustainable elements of cultural heritage in Erbil and the continuity of architectural identity and that some elements of cultural heritage mostly contribute to the continuity of architectural identity in Erbil.
The research found that there is a strong correlation between sustainable tangible and intangible elements that are associated with the cultural heritage of Erbil and the continuity of architectural identity. Additionally, it found that the physical elements of cultural heritage related to the typo-morphologies of houses have a greater contribution to the continuity of architectural identity in Erbil than sociocultural factors and sustainable development factors. This means that physical elements are more representative of the identity formed by houses in Erbil.
This study contributes to the relevant body of knowledge by introducing a simplified guideline for researchers to study the process of continuity by considering the sustainable tangible and intangible elements that are associated with the notion of cultural heritage in a given society, within a certain cultural context and specific period. Here, cultural heritage is a broad concept that encompasses numerous sustainable elements that relate to certain cultures. It is considered a sustainable process that is inherited and that continues into the future. It should be kept in mind that cultural heritage elements are changeable according to different cultures and times. Additionally, architectural identity is considered a process that is changeable and continuous. Correlating cultural heritage sustainable elements and the continuity of architectural identity via qualitative and quantitative research is necessary to understand the continuity of architectural identity in various contexts and periods. Interconnecting different frameworks throughout the research helped to achieve the research goals.
2. Literature Review and Definition of Concepts
2.1. Cultural Heritage
2.1.1. Definition of Cultural Heritage
Heritage refers to the cultural inheritance that has been passed down to us from previous generations, that we experience in the present, and that we will transmit to future generations [4]. Heritage is a comprehensive and inclusive concept that encompasses something that an individual or a group considers important enough to be cherished, protected, documented, displayed, renovated, and appreciated [5].
As per the International Council on Monuments and Sites (ICOMOS), cultural heritage refers to the customs, practices, objects, places, artistic expressions, and values that have been developed and transmitted across generations by a community as a reflection of their way of life.
Cultural heritage can be categorized as either tangible or intangible and is often differentiated into three categories: built environment, natural environment, and artifacts.
Cultural heritage creates physical manifestations of belief systems, traditions, and ways of life, which are integral aspects of human activity. It is a fundamental component of overall culture, comprising visible and touchable remnants that date from ancient times to the present [6].
According to the Stanford Encyclopedia of Philosophy, cultural heritage is a broad and nebulous concept, and discussions of it often make certain assumptions meant to capture its heterogeneity [7].
Heritage is a set of values connected to objects, phenomena, and people, which express the sustainable continuity between the present, past, and future. Heritage is a characteristic of a specific cultural period and level of society [8].
2.1.2. Theories Related to the Concept of Cultural Heritage
Theories related to the concept of cultural heritage have evolved, and many key figures are well known in each stage. The following are some historical stages of the concept of cultural heritage:
- Antiquarian and conservationist stage: In the 18th and 19th centuries, the focus was on the preservation and conservation of tangible objects, physical artifacts, and monuments. In this stage, cultural heritage studies and practices focused on the tangibility of the concept. One of the key figures in this stage is Johann Joachim Winckelmann, who insisted on the study and protection of classical remains and ancient artifacts [9].
- Nationalistic and romantic stage: In this stage in the 19th century, cultural heritage was bound to two broad visions: the romantic past and national identities. In this stage, Johann Gottfried Herder stated that each nation has its unique cultural aspects, and it has its heritage. Additionally, Walter Scott, in his writings, contributed to the notion of romanticizing history and heritage, giving a sense of nostalgia for national heritage [9,10,11].
- Cultural relativism and universalism: In the 20th century, there was a shift in the attitudes towards diversity in cultural heritage instead of one universal heritage. Here, Franz Boas argues the concept of cultural relativism, which emphasizes understanding and respecting various cultural heritages and different perspectives. Claude Lévi-Strauss examines the idea of universal culture and the structures that shape cultural aspects, challenging the idea of a static heritage [11].
- Social and constructivist attitudes: In the 20th century, there was also an emphasis on the social and constructed nature of heritage and how societies associate values and meanings with their cultural heritage [12].
2.1.3. New Theories of Cultural Heritage
There are new well-known theories and fields of study comprising different attitudes towards the notion of cultural heritage that provide new approaches to this concept, which are summarized in the following:
- Critical heritage studies: This attitude developed in the 1980s and 1990s. In this field, the work of Laurajane Smith focuses on the politics of heritage and challenges the traditional aspects of heritage. It tries to explore new dynamic relationships between people, heritage, and power. Additionally, Rodney Harrison focused on the social, political, and economic parts of cultural heritage and how power contributes to its creation and interpretation [9,13].
- The theory of intangible cultural heritage (ICH): This theory was developed in the 2000s as a response to the limitations of the traditional definitions of cultural heritage that concentrated mainly on tangible objects and things. According to this theory, it is believed that intangible cultural heritage is very crucial contributor to the notion of cultural heritage. Rieks Smeets is one of the key writers for this theory [9].
- The theory of heritage as a process: In his writings, David Lowenthal concentrates on the nature of heritage as a dynamic and continuous process. According to this theory, it is considered that cultural heritage is an ongoing process that is shaped by social, cultural, and political factors [9,10,14,15,16].
- The theory of heritage and identity: In his writings, Jukka Jokilehto studies the relationship between the notion of heritage and identity. According to this theory, it is crucial to consider heritage as a curator of individual and collective identities [9,13].
- The theory of postcolonial cultural heritage: This theory takes into consideration how colonialism affects cultural heritage practices. This theory believes that it is necessary to take into consideration the inheritance of colonial attitudes towards cultural heritage; at the same time, it is important to establish local visions for the postcolonial era [9].
2.1.4. Approaches to the Concept of Heritage
Approaches to heritage can be conceptually divided into three groups [8]:
- Heritage as a set of valuable objects: This approach emphasizes tangible heritage, such as architecture and work of arts that belong to the past. In the 2000s, the emphasis shifted towards intangible aspects of heritage.
- Heritage as a part of the environment: This approach focuses on the sustainable connection between heritage and the environment. Depending on the specific heritage, the environment can mean places, territories, landscapes, other objects, as well as the entire living environment more generally, in either the physical or intangible sense.
- Heritage as a sociocultural construct: this approach is related to the social and cultural aspects of heritage. Heritage is no longer dealt with as an object related to a certain environment. This new approach, involving sociocultural aspects that relate to heritage, is called new heritage [8,9].
Current research adopts the new approach that cultural heritage is a continuous process that can be inherited or created. This also represents a system that comprises different elements and components. Architecture, which is the main concern of this study, is an example of tangible cultural heritage that can be changed over time. In addition, sociocultural factors that are related to specific communities represent the intangible cultural heritage of those communities. Social issues related to cultural values and beliefs are also important elements of intangible heritage in communities. The transmission of cultural heritage through generations could take two opposite directions: continuity and unchanging or discontinuity and change. In both cases, societies are part of this process.
Identity and belonging are other issues that are strongly related to cultural heritage. Cultural heritage affects the sense of belonging and shapes identities, including architectural identity, which is the focus of this research. As a system, cultural heritage is related to the concepts of interconnectedness and interactions between different cultures. This means that cultural heritage is not a limited concept bounded to strict geographical and cultural borders; rather, it is a global concept that allows interconnection and interaction between different cultural groups and cultural contexts.
2.1.5. Heritage and Sustainability
Sustainability as a Concept and Process
Sustainability emphasizes the idea of how to meet the needs of the current generation without compromising the needs of future generations. Sustainability intends to establish a balance between social, economic, and environmental aspects to ensure continuous well-being and harmony. At its core, sustainability believes that our actions toward social, economic, and environmental issues are beyond our local vision; it is a global concern. It requires the interconnection between various systems on multiple levels.
This is an indication that sustainability is an ongoing process that links past with present and future by identifying the effect of past actions, addressing present challenges, and maintaining the continuity of our decisions for the future [17].
Sustainability connects this time frame via different concepts and approaches:
- How to obtain benefits and learn from the past. Sustainability admires the mistakes and lessons taken from the past. By exploring and understanding the past, it will be clear to identify unsustainable practices and negative issues. This will require change to avoid these practices and reduce their impact. At this point, communities are accepting the past with changes that are appropriate for their current cultural and social issues [18].
- Considering the present challenges: examining the present situation with regard to social, economic, and environmental issues is crucial to create a more sustainable future.
- It is important to have a vision towards the future and to pass the present sustainably into the future.
Today’s individuals and societies are not merely passive preservers and conveyors of their cultural legacy, but, rather, they actively produce and influence their heritage. The creation of heritage is a result of human efforts, and, hence, it would be more appropriate to view it as an ongoing sustainable process rather than a static entity [9].
Concept of Sustainable Development
Sustainable development is a process that involves the sustainable continuity of social, economic, and environmental issues that are considered elements related to certain societies. Sustainable development has a strong relationship with architecture [19].
Sustainable development elements have a great impact on architecture in terms of energy efficiency by using passive design strategies such as orientation, shading, natural ventilation, and insulation to reduce the need for mechanical heating, cooling, and lighting systems. Energy-efficient technologies, renewable energy sources, and efficient building materials are also essential elements of sustainable architecture.
The concept of sustainable development, with its three pillars of environment, society, and economy is considered in this research. In terms of environment, this research tries to study the effect of new environmental solutions used in houses in Erbil, such as insulation, double glazing windows, using photovoltaic panels, and using new construction techniques and new building materials, on the continuity of architectural identity. Additionally, this research tries to study the effect of the economy, especially family income, on the continuity of architectural identity. Another factor of sustainable development is the building regulations that are frequently changed by the local authorities and the municipality of Erbil and that need to be appropriate for changes in the way of life and to meet human needs. This research also tries to study the effect of change in these regulations on the continuity of architectural identity.
The analysis suggests that cultural heritage, whether tangible or intangible, represents the past, which is continuously evolving and being passed on to future generations. This indicates that the concept of cultural heritage is not a static object but rather a sustainable ongoing process of inheritance and transformation. This process is continually evolving and can be developed at any time and in any environment, even including the creation of new cultural heritage in the future. Architecture, as a form of tangible cultural heritage, embodies the characteristics of the built environment that reflect the cultural heritage of a specific time and place. It is noteworthy that both tangible and intangible cultural heritage reflect the identity of the cultural groups and societies that produce them. Several sustainable elements are associated with cultural heritage, and these are regarded as elements that reflect it (Figure 1).
Figure 1.
Elements associated with cultural heritage (by authors).
2.2. The Concept of Identity
According to research in social science and humanities, the exploration of the concept of “identity” raises the issue of personality. The concept of identity is commonly understood to refer to individuals’ perceptions of “who they are” and their relationships with others [20,21].
Maintaining a sense of identity is a means of ensuring that the self remains constant over time. This involves incorporating lifestyles or values that create a connection between the past and present [22].
For Graham [23], there are three principles of identity:
Distinctiveness refers to how individuals use a location to set themselves apart from others.
Continuity pertains to the idea of maintaining a sense of self throughout one’s life by utilizing places.
Self-esteem involves utilizing a place to form a favorable assessment of oneself.
2.3. Architectural Identity
2.3.1. Architectural identity as a Concept
Expressing identity can be achieved via architecture [24]. A building can be differentiated based on its unique set of characteristics, which collectively represent its identity [25]. Identity refers to a set of meanings and mental images linked to a recognizable space that is formed in the mind by the process of perception [26]. Identity is composed of three fundamental aspects: time, location, and culture. Sometimes, identity is given a fourth aspect, which is prone to modification. Architecture primarily utilizes time and space as key elements for developing images that convey identity.
2.3.2. Identity and Time (Architectural Identity as a Continuous Process)
Identity can be described as a process of maintaining consistency over time [27]. As Hall [28] explains, identity is a production that is never complete, always in process, and always constituted within representation. Societies continuously make new evaluations of the built environment and the meaning that it conveys, and this process is rapid.
According to Charles Correa, identity is viewed as a sequence of ongoing processes rather than a fixed entity. It undergoes constant transformation over time, making it dynamic instead of a concrete object [29]. Things that were visually acceptable in the past are now unacceptable, and what was unacceptable in the past has become valuable and received meaning over time. Identity goes beyond the visual appearance of the built environment and involves the meanings of those built environments to the people who created them and to the people who have occupied them [25].
2.3.3. Identity and Place (Architectural Identity and Context)
There is a tensional relation between the idea of the intangibility of heritage—the idea that heritage is the cultural processes of meaning and memory making and remaking rather than a thing—and the critical reality that there are physical things or ‘places’ we call and define as heritage.
In exploring the idea of ‘place’, it is vital to consider the tension between the physicality of place, the conceptualization of identity or social place, and the inevitable interlinking of these ideas. As Escobar [30] argues, place is both ‘a category of thought’ and ‘a constructed reality’, and it is suggested that this tension is a central aspect of correlating place as heritage with identity.
Previous research highlights that the identity of architecture is a continuous process that involves a delicate balance between upholding traditional influences and creating novel identities. This balance is impacted by various factors, such as time, place, and external influences, which will be examined in relevant studies (Figure 2).
Figure 2.
Conceptualizing the tensional relation of continuity of architectural identity (by authors).
2.3.4. Identity and Heritage
The connection between heritage and identity is widely acknowledged in heritage studies, with material culture being considered a means to give a concrete form to the abstract and fluid concept of ‘identity’. In a manner similar to history, heritage generates a sense of belonging and continuity [11], and its tangible nature reinforces these emotions with a sense of physical reality [31].
According to Graham et al. [23], heritage endows human existence with significance by transmitting the notions of enduring values and uninterrupted lineages that form the basis of identity.
2.3.5. Sociocultural Factors and Architectural identity
Sociocultural factors are intangible factors that relate to cultural heritage in different societies. It is very important to identify how architectural identity evolves over time. Sociocultural factors comprise various aspects of society, such as culture and human behavior, which influence the inheritance and creation of architectural identity. Many studies place emphasis on the dynamic relation between sociocultural factors and architectural identity. These factors include the relation between cultural values and identity formation, the social and economic context in a certain society, social practices and rituals, cultural memory, and others [32,33].
Previous relevant studies related to the concept of architectural identity reveal that there is a wide range of approaches to this topic, as clarified in Table 1.
Table 1.
Topics related to architectural identity that have been discussed in previous studies.
From this analysis of previous studies, it is clear that there is a gap in the literature regarding the study of the continuity of architectural identity via the notion of cultural heritage as a process. This study contributes to studying architectural identity as a continuous process via the influence of the tangible and intangible sustainable elements that are considered part of cultural heritage, with Erbil as a case study. This study investigates cultural heritage as a sustainable process that is changeable, and it is a broad concept that reflects several aspects of society. It tries to identify which elements of cultural heritage have the greatest effect on the continuity of the architectural identity of houses in Erbil.
3. Materials and Methods
This study utilized a mixed methodology comprising both qualitative and quantitative research methods including three systematic steps to obtain the research objectives. Data were collected from a range of sources including a literature review to establish a framework containing the sociocultural factors and sustainable development factors that affect the continuity of architectural identity. A field survey and graphical analysis are conducted to find a framework that includes the typo-morphology of plan layouts and facades of houses in Erbil for the period 1900–2020. Finally, a questionnaire survey is conducted for the experts in the field of architecture. This questionnaire includes two parts: Part one attempts to study the continuity of architectural identity as a tensional process between inheritance and the creation of architectural identities. Part two of the questionnaire includes questions for testing the hypotheses of the research. One hypothesis posits that there is a significant correlation between elements of cultural heritage and the continuity of architectural identity in Erbil, and this is studied using Pearson correlation analysis. The second hypothesis concerns which of the factors contributes the most to the continuity of architectural identity in Erbil, and this is studied using multiple regression analysis. This methodology is shown in Figure 3.
Figure 3.
Flowchart of research methodology (by authors).
3.1. Objectives and Research Steps (Implementation Matrix)
The methodology in this paper comprises three steps that were created to achieve the objectives of the research, as shown in Table 2. Each step utilized a certain research tool to obtain research findings. Findings of step 1 and step 2 will be part of a questionnaire survey in step 3.
Table 2.
Research steps and objectives.
3.2. Step One: Developing a Framework for Typo-Morphologies of Houses in Erbil for the Period 1900–2020
3.2.1. Typology in Architecture
The primary focus of typology as a field of study is to examine the fundamental principles that determine how buildings are grouped and labeled according to their characteristics. According to Demiri [65], typology pertains to the formal and spatial features of buildings that are deeply rooted in history and culture. Here, typology is considered the “classification of models” [66]. Therefore, the process of typology is perceived in this discourse as a flexible process that evolves and advances following the evolutionary patterns of a specific society and cannot be limited to a single formal framework.
It should be emphasized that discussions on typology highlight that its goal is not to identify architectural styles; rather, it comprises a collection of descriptive classifications that establish the spatial features of buildings across time [67].
Typology has been employed in two ways: as a foundation for evaluating buildings and cities (analytical typology) or as a foundation for creating designs of buildings (generative typology) [68].
Fundamentally, and in the substance of this study, the analysis of typology allows for the scrutiny, categorization, identification, and depiction of house features throughout various periods.
3.2.2. Morphology in Architecture
The investigation and assessment of the physical and structural features of constructions are what building morphology pertains to. This encompasses an exploration of the design, shape, and spatial arrangement of buildings, as well as their interdependence with function and setting. Building morphology is an interdisciplinary area of study, incorporating principles and techniques from fields such as architecture, engineering, urban planning, and other relevant disciplines, to comprehend the formation of buildings and their influence on the built environment [69].
3.2.3. Typo-Morphology in Architecture
The creation of a type depends on the presence of a clear functional and formal similarity among a group of buildings [70]. This is known as a typo-morphological attitude of analyzing and categorizing the spatial and morphological aspects of buildings.
3.2.4. Analysis of Previous Studies Related to Typo-Morphology of Houses
Previous studies concerning house typo-morphology analysis comprise various study methods and cases. They are conducted in different periods and contexts. Table 3 includes an analysis of studies concerning the typo-morphology of houses. This is essential for extracting the parameters utilized in these studies.
Table 3.
Typo-morphology of houses in previous studies.
Our research indicates that various parameters have been examined in previous studies with regard to analyzing the typo-morphology of houses. This suggests that the parameters for analyzing house design are subject to change depending on the specific time and context. Our research was able to identify 31 parameters that are relevant to both the layout of a house and its facade. The most commonly used parameters in these studies were the shape of the plan layout, spatial organization, space functions, facade features, construction system, and configuration of indoor spaces.
Based on the previous analysis, this paper will use the parameters extracted from the studies in two ways: firstly, utilizing the variables that match with the selected samples of the research, and secondly, finding new parameters that represent the typo-morphology of the selected house samples and that are not mentioned in the previous studies.
3.2.5. Sampling and Typo-Morphology Analysis for Houses in Erbil
Houses in Erbil were selected as a sample from the period 1900 to 2020. Erbil is located in the north of Iraq. It is considered the oldest continuously inhabited city in the world, with a history dating back at least six millennia. The city is particularly renowned for its citadel, which remains intact to this day and serves as a cultural and spatial core of the city. The citadel sits atop a 32 m high mound [95], and the city’s urban expansion and growth have continued to radiate outward from this central point, with concentric ring roads and crossroads. This growth pattern demonstrates how the city’s architecture and urban fabric have maintained their continuity over time.
Erbil’s houses have a rich and long history, serving as physical and cultural representations of the city’s patterns of living. The oldest houses still standing in the city date back to the Ottoman period at the end of the nineteenth century and the beginning of the twentieth century [95]. This is the rationale behind selecting houses from this period for the study, covering 120 years of architectural growth in the housing typo-morphology characteristics.
For this study, a total of 140 houses were analyzed to find the typo-morphology characteristics of their plan layout and facade.
The samples have been stratified into four periods to cover the entire period of study. The periods are the following:
- From 1900 to 1929: this period represents traditional houses; they are mainly located in the Erbil citadel.
- From 1930 to 1959: this period represents the beginning of modern houses, which keep traditional house features; they are mainly located inside the first ring road that surrounds the citadel.
- From 1960 to 1989: this period represents modernity in house features; these houses are located between the first ring road and the second ring road.
- From 1990 to 2020: this period represents contemporary design features in houses; these houses are located between the second ring road and the third ring road (Figure 4).
Figure 4. Erbil map showing the citadel and the ring roads. Source [96].
3.2.6. Criteria for Sample Selection
The samples must be in a satisfactory physical state and not collapsed, even though traditional houses in Erbil are currently in poor condition, with many of them partially or completely collapsed. The samples must maintain their originality and authenticity.
3.2.7. Sampling Method
In this step of the research, the goal is to identify diversities in typo-morphological features of houses built between 1900 and 2020. To accomplish this, samples were chosen using a probability random sampling method for each period of the research [97,98]. Samples that did not match the criteria for sample selection were neglected; as a result, several samples were selected for each period as shown in Table 4.
Table 4.
Sample size for each strata period.
3.2.8. Data Collection
- We conducted a site survey to gather information via measurements and photographs.
- We paid visits to official organizations in Erbil, such as the municipality and the High Commission for Erbil Citadel Revitalization (HCECR), to obtain data, particularly the construction dates of sample structures and some original design sketches of house samples.
- During the survey, we conducted brief interviews with homeowners to gather information on the construction dates of their houses and to check whether any alterations had been made to the original structure.
3.2.9. Typo-Morphology Analysis Procedure
The analysis process begins with the use of the Autocad program to recreate the draft layouts of the houses and to organize the photos taken during the site survey stage. Subsequently, a checklist is prepared that includes typo-morphology parameters identified in previous studies. If a parameter is present in the samples, a tick sign (/) is placed in the corresponding cell of the checklist. Moreover, new parameters may be added to the checklist if any of the existing parameters derived from prior research are missing.
3.2.10. Findings of Typo-Morphology Analysis
Following the analysis of the house samples, the paper identified and classified seven main items that represent a framework for the typo-morphological features of the houses’ plan layouts as follows:
- Setback and relationship between house mass and public domain
- Relationship between house’s ground level and street level
- House layout patterns
- Indoor spaces distribution patterns
- Accessibility and circulation
- Functions of spaces
- Facade parameter
On the other hand, a group of seven main characteristics representing the typo-morphology of the houses’ facades were identified and derived as follows:
- Composition of mass
- Composition of the facade
- Ordering principles
- Facade elements
- Openings
- Material
- Color
Each of these main typo-morphologies includes other sub-typo-morphologies observed in the selected house samples in Erbil. The study concluded that the main typo-morphologies are broad categories that can be applied in various contexts, which is why they have been used in many previous studies. In contrast, sub-typo-morphologies are more diverse and specific to particular contexts. Table 5 and Table 6 display the total typo-morphologies and sub-typo-morphologies of house plan layouts and facades observed in the selected samples in Erbil. Additionally, graphical representations of each typo morphology and a brief description are included.
Table 5.
The typo-morphologies that were explored in the samples of house plans in Erbil from 1900 to 2020.
Table 6.
The typo-morphologies that were explored in the samples of house facades in Erbil from 1900–2020.
3.2.11. Findings and Discussions of Step One
Following the analysis of the selected house samples, the study discovered the following typo-morphology characteristics related to house plans:
- For the factor of the relationship between house and public domain (street), two types are observed:
- -
- Courtyard houses often have a direct connection to the street; this is mainly observed in the period 1900–1929 (Figure 5).
Figure 5. A courtyard house in the period 1900–1929 shows a direct connection between the public domain (street) and the private domain (house) (by authors). - -
- The British occupation of Iraq in 1917 and the subsequent establishment of the first Iraqi national government on 23 August 1923 marked the start of a sequence of cultural, social, and technological transformations [100].
The issuance of Iraq’s first law of municipal administration, Law No. 84, in 1931, followed by the Roads and Buildings System Law No. 44 of 1935, brought about significant changes in the urban fabric, road designs, residential blocks, and plot sizes. These laws introduced new standards and regulations for house designs [100].
The introduction of the transitional zone, which consisted of an open space typically used for garages and gardens, led to a shift in the relationship between houses and public domains from direct to indirect. This resulted in the creation of a setback space, where a fence, usually an opaque wall, separates the house from the street (Figure 6).
Figure 6.
House in the period 1930–1959, with setback including garden and garage (by authors).
- For the factor of house ground level regarding the street level, two types are recognized:
- -
- The house is on the same level as the street.
- -
- The ground level is elevated by half or one floor, with a ramp leading to semi-underground areas that typically serve as garages and storage spaces. This is mainly found in the period 1990–2020.
- The factor of house layout patterns includes the following items:
- -
- Relationship between indoor and outdoor spaces, including three types:
- There is an access in the front of the house that leads to indoor spaces, and there is another access at the back that leads to outdoor space. This is mainly found in houses with backyards (Figure 7).
Figure 7. House from period 1930–1959 shows the relationship between indoor and outdoor spaces as a pattern of outdoor–indoor–outdoor (by authors).- ○
- There is an access in front of the house that leads to indoor spaces. In this type, there is usually no open space at the back of the house, and it includes small open spaces for natural lighting and ventilation (Figure 8).
Figure 8. House from period 1990–2020 shows the relationship between indoor and outdoor spaces as a pattern of outdoor–indoor by authors. - ○
- One can step from the public domain, which is an open space, to another open space, which is usually courtyard, and then have access to indoor spaces. This is mainly found in courtyard houses of the period 1900–1929 (Figure 9).
Figure 9. House from period 1900–1929 shows the relationship between indoor and outdoor spaces as a pattern of outdoor–outdoor–indoor (by authors).
- Enclosure, which includes two types:
- -
- Open inwards and closed outwards. This is usually found in courtyard houses (1900–1929), where the spaces are oriented towards the courtyard (Figure 10).
Figure 10. House from period 1900–1929 showing the inward enclosure of spaces towards the courtyard (by authors). - -
- Open outward: this is found in houses where the indoor spaces have access and views towards the outdoor spaces (Figure 11).
Figure 11. House from period 1930–1959 shows how indoor spaces are opened outward for view and circulation (by authors).
- The location of the house within the land plot is classified into 11 types, indicating a wide range of possibilities for how the house is situated within the borders of the plot. For example, in courtyard houses, the house covers the entire plot of land, while in houses with a setback, there is open space remaining within the plot.
- Shape of plan layout, which includes two types:
- -
- This typology pertains to house plans with irregular geometrical shapes, which are commonly seen in traditional urban areas where the houses are designed to conform to the irregular and winding pathways and alleys in the area [85]. Houses of this type could be found in the areas inside the first ring road in Erbil (1900–1929) (Figure 12).
Figure 12. House from period 1900–1929 shows a geometrical irregular layout (by authors). - -
- Houses with a plan that has a regular geometrical shape are often seen in modern urban areas where the plots are arranged in a grid pattern. However, for design, orientation, or social reasons, such houses may have some irregularly shaped parts.
- Ratio of house mass to open spaces area, which includes two types:
- -
- When the house has a larger built-up area compared to the open space, it is usually observed in houses built on relatively small plots of land where most of the land is utilized for the built-up area (Figure 13).
Figure 13. House from period 1900–1929 shows that mass area is bigger than open areas (by authors). - -
- When the house has a smaller built-up area compared to the open space, it is usually observed in houses built on relatively large plots of land in the periods 1930–1959 and 1960–1989 (Figure 14).
Figure 14. House from period 1930–1959 shows that house area is smaller than open areas (by authors).
- Indoor space distribution patterns, which includes the following variables:
- -
- Space configuration inside the house, which includes six types of arrangements and relations:
- ○
- Centralized indoor spaces are typically found in courtyard houses, where the central courtyard serves as the focal point for activities.
- ○
- Non-centralized indoor spaces lack a central area of focus.
- ○
- Scattered spaces can be found in courtyard houses, particularly those from modern periods (Figure 15).
Figure 15. House from period 1960–1989 shows scattered spaces around an open courtyard (by authors). - ○
- Spaces are densely organized with small open spaces between them.
- ○
- Spaces of equal size are a rare occurrence as different functions demand varying sizes of spaces.
- ○
- Different sizes of spaces are commonly found in samples.
- Accessibility and circulation, which include:
- -
- Number of entrances from outdoor to indoor spaces. Two types are found. In the first type, the house has only one entrance, which directly leads to the courtyard of the house or in an inclined path for privacy purposes. This is commonly observed in courtyard houses. The second type has multiple entrances leading to various indoor spaces such as the guest room, living room, and kitchen.
- -
- Two types of circulation patterns are noticed. Radial circulation is found in houses with dominant central space. Network circulation combines points in the space in the shape of an intersected web [99].
- Location of vertical circulation (staircase) in the house. Three types are recognized, including locations at the front, middle, and back part of the house.
- Functions of spaces, which include the following:
- -
- Five types of functional zones are noticed in the samples, each representing a physical and direct relationship between spaces that are grouped based on the following aspects:
- ○
- Privacy, including the separation between genders and strangers with family members, for instance, isolating guest and dining rooms from other parts of the house, with the guest room having direct access from the outside. Bedrooms are also grouped in one zone usually located at the back of the house (Figure 16).
Figure 16. Houses from periods 1930–1959 and 1960–1989 show functional zones (by authors). - ○
- Family daily life, which includes spaces that are frequently used by family members, such as living room and kitchen.
- ○
- Service spaces, which mostly include spaces that are serving the family members, such as baths, WCs, and storage.
- -
- Location of functional zones inside the house. Three types are recognized, including locations at the front, middle, and the back part of the house. The location of the zone is influenced by abovementioned items of privacy, family daily life, and service.
- -
- Functions of spaces inside the house. In the process of analysis for the selected house samples, the paper recognized the following spaces:
- ○
- An entrance can refer to either a passageway that leads to interior areas or simply a doorway that provides direct access to the interior from the outside.
- ○
- Courtyard, a main space in open courtyard houses. It is the center for daily family activities. In some samples, they include greeneries and fountains.
- ○
- Multi-purpose room. In traditional houses, a room usually has more than one function. For example, the same space is used for sitting and dining, and, at night, it will become a bedroom. For this reason, it is not possible to recognize one specific function of the space.
- ○
- Guest room. It is usually used for guests and strangers, having its own entrance.
- ○
- A dining room is usually connected with the guest room. This space is mostly used for serving food to guests.
- ○
- A living room is used for family members gathering. In some samples, it has direct access from outside.
- ○
- Kitchen. It is usually used for cooking and sometimes for family dining and even sitting.
- ○
- Interior hall. It is a central space in the house, surrounded by other interior spaces, usually used for family gathering and sitting. In some examples, a staircase is located in this space.
- ○
- Bedroom, for parents and for children. It is usually located at the back of the house for privacy.
- ○
- Bath and WC. They are commonly separated in two different spaces; in some houses, they are within one space.
- ○
- Storage. Mostly linked with the kitchen, it is used for storing dry food or house belongings.
- -
- Dominant space. It is the largest space in the house; usually, the courtyard is a dominant space in courtyard houses. In some modern samples, the guest room and living room are dominant spaces in the house.
- -
- Position of the dominant space. It is located in the front, middle, or back of the house.
- Facade parameter, which includes the following variables:
- -
- Spaces adjacent to front facade parameter. Samples show that spaces differ in their location on the front facade. The guest room, living room, and kitchen are usually observed.
- -
- Shape of the window in the plan layout. Four types are recognized: straight, right angle, tapered, and round.
- -
- Ratio of solid (wall) to void (window) in the plan layout of spaces. Two types are recognized: the first when the total length of the wall adjacent to the facade is larger than the total length of the window or vice versa. This type differs according to the function of the space and the view of outside spaces.
- -
- Location of the entrance regarding the elevation. Two types are found: The entrance is located at the center of the facade or the side. When it is located at the center, it leads to more than one space, but if it is located at the side of the house, it usually leads only to the guest room. In courtyard houses, the entrance is located to the side of the courtyard or has an inclined path to trap visibility from outside to the courtyard.
- -
- Shape of the entrance in the plan layout, Three types are observed: the doorway of the entrance is parallel to the facade line, perpendicular to it, or tapered. This orientation is related to privacy and the view of interior spaces from outside.
In the analysis of the selected house samples, the study discovered the following typo-morphology characteristics related to house facades:
- Composition of mass, which includes the following variables:
- -
- Height of the house. Three types are observed: one floor, two floors, and three floors. The latter includes a service floor, ground floor, and upper floor.
- -
- Regularity of mass. Two types are found: masses are regular in form comprising basic geometrical shapes (Figure 17), or the masses are irregular in shape.
Figure 17. House facades from period 1930–1959 show regularity in masses (by authors).
- Composition of the facade, which includes the following variables:
- -
- Ratio of solid to void. In some examples, the area of the solid (wall) is bigger than the area of the void (window). This is related to sociocultural factors, especially the factor of privacy and the visibility of indoor spaces from outdoors. In addition, regarding the desired view from inside to outside, it is noticed that the traditional houses with a direct relationship to the street usually have small windows (1900–1929), as shown in Figure 18. With advances in technology and changes in our way of life, windows became larger.
Figure 18. House facade from period 1930–1959 shows small windows (by authors). - -
- Mass articulation by using different mass heights or using pitched roofs (Figure 19).
Figure 19. House from period 1990–2020 shows pitched roof. Source: website. - -
- Facade articulation by using different colors in the same facade or using different textures of different materials within one facade.
- -
- Multi-layering of facade means that the facade comprises multiple connected masses used in different layers.
- Ordering principles, which includes the following variables:
- -
- Symmetry. It is observed that facades are even symmetrical about the vertical axis (Figure 20)or that they are asymmetrical.
Figure 20. Symmetrical house facades from period 1900–1929 (by authors). - -
- Rhythm. This is achieved by repetition and changes in size of elements in the facade or repetition and changes in shape (Figure 21).
Figure 21. House shows a rhythmical arrangement of facade elements from period 1900–1929 (by authors). - -
- Unity of mass and facade. The effective features are texture; color; briefing; proportion; solid and void; form.
- Elements of the facade. The elements that are found in the samples are entrance, window, balcony, canopy, overhang, columns, and ornaments. The analysis of those elements are conducted via the following variables:
- -
- Shape of facade element: rectangular, arches, and curves are observed.
- -
- Formal type of facade element. Two types are recognized, including horizontal and vertical elements.
- -
- Position of the element regarding the facade line. Three types are observed: the element with the elevation line, eclipsed element, and recessed element (Figure 22).
Figure 22. House shows the relationship of different elements with Facade line from period (1930–1959) by authors.
- Openings, which include the following elements:
- -
- Height of the window from ground level. Two types are noticed: the height of the window is at eye level, or the height of the window is above eye level. The latter can be seen in courtyard traditional houses where the house is directly located on the street, raising window trap visibility of indoor spaces from outside.
- -
- Size of the window. In traditional houses, the size of windows that are located on the front facade is relatively small, while windows that are located on the inner courtyard are bigger, due to increasing privacy and reducing visibility. In the modern design houses, window sizes became bigger; in some examples, they expanded to two floors.
- Finishing materials. It is noticed that diversity of finishing materials are used in the facades, such as brick, cement plastering, marble, granite, lime stone, painting, and polystyrene.
- Using colors in the facade. Samples showed two types, using monochrome colors in the facade and using contrasting colors in the facade.
- Using hybrid style or mixed style within one facade.
3.3. Step Two: Developing a Framework for the Sustainable Tangible and Intangible Factors That Effect the Continuity of Architectural Identity
For the purpose stated above, an analysis of previous studies was condcuted. The tangible and intangible factors are extracted from the studies, and then they are categorized and clustered (Table 7).
Table 7.
Tangible and intangible factors that effects the continuity of architectural identity.
Findings of Step Two
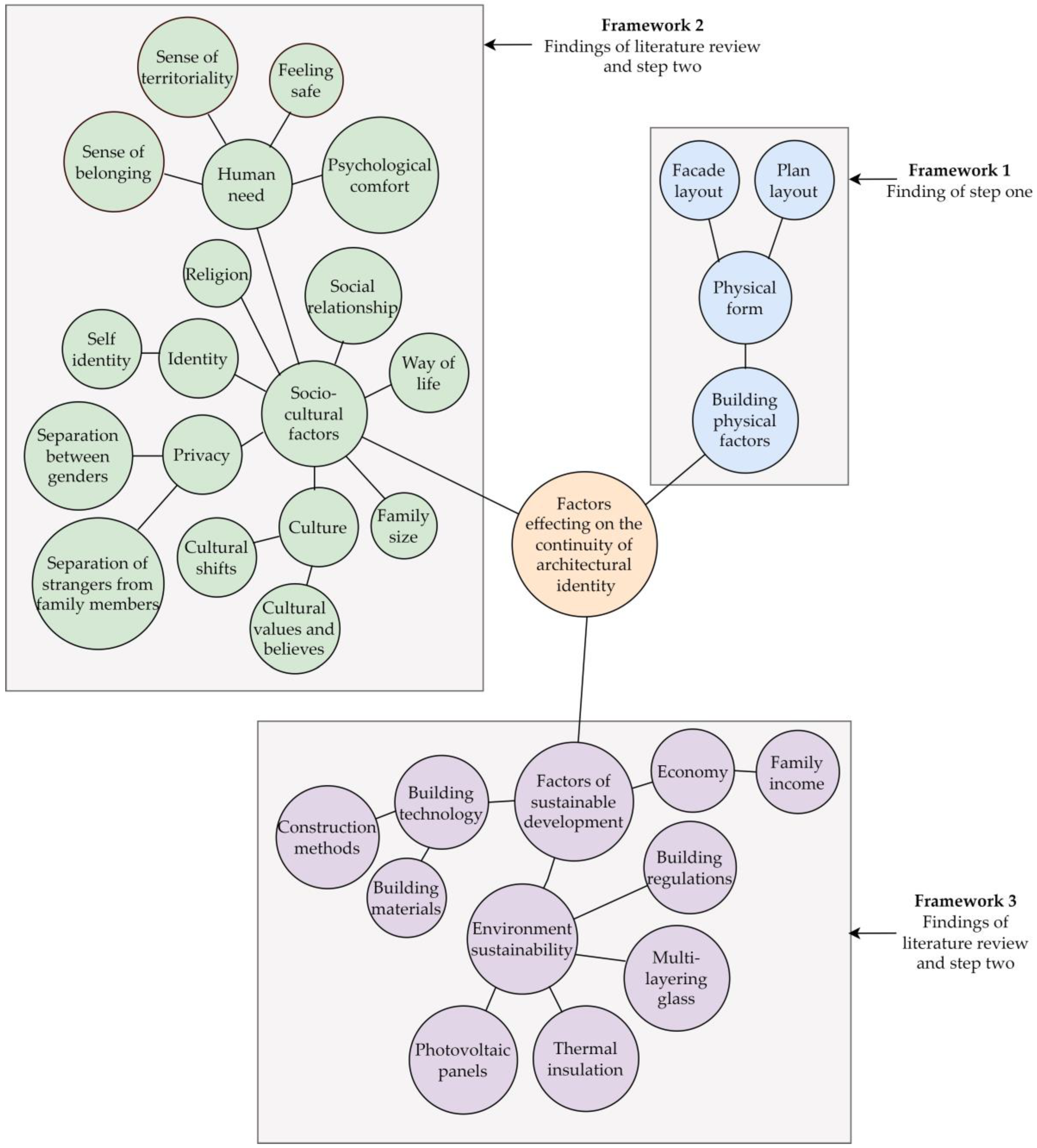
Upon analyzing previous studies, a set of factors that influences the continuity of architectural identity was identified. These factors can be categorized into tangible and intangible ones, with some being explicitly mentioned in the studies and others only implicitly traced. Some studies focus on the continuity process within certain periods and contexts via case studies, while others view it as a globally understood concept. The factors derived from previous studies are diverse and interrelated. To categorize these factors, this paper employed the clustering method, which involves grouping items based on their similarity to one another. This allows for the identification of features and trends present within any arrangement or configuration of factors by grouping them into subsets [101] (Figure 23).
Figure 23.
Cluster diagram of three frameworks including factors that effect the continuity of architectural identity (by authors).
In this paper, three distinct cluster groups were established based on the identified factors:
- -
- Physical factors, including tangible elements of typo-morphology of houses in Erbil, are found in step one.
- -
- Intangible sociocultural factors are found in step two.
- -
- Tangible sustainable development factors are found in step two.
Some of the studies previously grouped these factors into clusters; for instance, Rapoport sees that the sociocultural factors that are affecting the built form in different contexts are human needs, privacy, social factors, religion, cultural values, and beliefs [102]. In addition, previous studies indicate that the main pillars of sustainable development in any society are related to factors of environment, economy, and social issues [103,104,105].
This study concludes by combining the findings of the first step of research, which include the typo-morphology of houses in Erbil, with the clusters of factors in the second step of research presented in Figure 23 and the factors identified in the literature review shown in Figure 1, which previous studies have associated with the concept of cultural heritage in certain societies. There are similarities between these two sets of factors. Therefore, the study assumes that the factors identified in the first and second steps of research are elements that represent the tangible and intangible sustainable elements of cultural heritage in Erbil that have a significant correlation with the process of continuity of architectural identity in houses of Erbil. This hypothesis will be tested in step three of this study.
3.4. Step Three: Questionnaire for Perception Survey
The questionnaire survey has been designed to obtain the objectives of the research in this step and includes the following items: (File S1)
- A description of the research and the aim of the questionnaire.
- General information about the participants, including age, academic qualification, and job sector.
- Part one includes questions about architectural identity as a tensional process between keeping past identities and creating new ones, which have been discussed previously in the literature review.
- Part two includes questions that correlate the sustainable elements of cultural heritage. These questions are derived from the literature review and step two of this research, from which the independent variables are gathered, and the process of continuity of architectural identity, which is the dependent variable, to identify which factors have more influence on the continuity of architectural identity in houses of Erbil.
3.4.1. Sampling and Procedure
The design of questions and instructions for respondents are summarized below:
- -
- The questions are close-ended and we tried to make them short and direct.
- -
- The answers are designed on a five-point Likert scale, including the option of totally disagree, disagree, neutral, agree, and totally agree.
- -
- The respondents have to choose only one option for each question.
Respondents are experts in the field of architecture, with different academic qualifications and job sectors. The respondents had to have been settled in Erbil, or they had an architecture career for a period in Erbil. This is due to having a real perceptional response to the questions in the questionnaire that are related to architectural identity in Erbil. A pilot study is conducted by distributing 25 questionnaire forms as a hard copy. There was no feedback concerning non-clarity in the questions. Afterwards, 85 electronic Google form questionnaire links are sent to experts in universities, the public sector, and the private sector, including architecture firms. The total number of forms that were distributed is 110 forms. The Google forms are sent via Email and social media (WhatsApp, Viber, and Messenger). The respondent must consider the previously mentioned criteria to be able to build a response; as a result, 79 forms are collected, so the ratio of collected forms to the distributed forms is as followed:
The ratio of collected forms = 79/110 × 100 = 71.81%
3.4.2. Statistical Analysis
The statistical analysis is conducted by using (SPSS) software version 26. The analysis included the following:
- -
- Frequency of general information about respondents (File S2);
- -
- Reliability of the questionnaire;
- -
- Frequency of responses for part one and part two of the questionnaire (File S2);
- -
- Correlation between independent and dependent variables of the research for part two of the questionnaire;
- -
- Multiple regression for part two of the questionnaire.
3.4.3. Statistical Descriptive Analysis of General Information about Respondents
For academic qualification, the results show that 28.1% of respondents hold a B.Sc. in architecture, 36.7% of respondents hold a master’s degree in architecture, and 15.2% of respondents hold a Ph.D. in architecture.
For the working sector, the results show that 40.5% of respondents are working in a university, 27.8% of respondents are working in the government sector, 30.4% of respondents are working in the private sector, and 1.3% are working in other jobs.
For age, the results show that 53.2% of the respondents are between 24 and 39, 44.3% of respondents are between 40 and 60, and 2.5% of the respondents are more than 60 years old.
For the part of general information about the respondents, it is noticed that there is a relative balance between the ratios of various categories; this means that the samples are covering all items of the general information part of the questionnaire. It is necessary to receive responses from different respondents to increase the reliability of the questionnaire outcomes.
3.4.4. Reliability of the Questionnaire
Cronbach’s alpha is a measure of reliability that assesses the internal consistency of a scale or questionnaire. It ranges from 0 to 1, with higher values indicating greater internal consistency or reliability (Table 8).
Table 8.
Reliability of questionnaire.
In this case, a Cronbach’s alpha of 0.854 indicates a high level of internal consistency or reliability of the scale or questionnaire. This means that the items in the scale or questionnaire are measuring the same construct consistently and accurately.
3.4.5. Statistical Descriptive Analysis for Part One of the Questionnaire
Part one of the questionnaire includes 10 questions related to architectural identity as a tensional process between keeping past identities and creating new ones. Some of the questions are derived from items discussed in the literature review and others are added by the authors to maintain the goals of the research (Table 9).
Table 9.
Statistical descriptive analysis of responses for part one of the research.
The descriptive analysis of the responses for part one of the questionnaire shows that there is a majority agreement about considering architectural identity as a static object and that it can be created at any time. The respondents also agree about considering architectural identity to be a result of the tensional relationship between keeping past identities and creating new identities. This proximity in responses shows that there is no clear standpoint for considering architectural identity as a process or unchangeable object; this is due to the difference in perception towards the notion of architectural identity from different perspectives.
The majority of the respondents agree about considering factors of time and place as two effective factors in the process of continuity of architectural identity.
More than half of respondents agree about the difference in identity representation at multiple levels, such as architectural identity, urban identity, city planning identity, and regional identity.
Most of the respondents have a neutral perception about considering functional aspects of a building more representative of architectural identity. This question is linked with the question of considering non-physical aspects related to built environments and contexts that mostly represent identities, for which the majority of respondents also have a neutral standpoint. Here, it is concluded that functionality is related mostly to sociocultural factors that are non-physical and that have no visual cues. On the contrary, respondents agree that visual aspects of architecture are more representative of architectural identity.
3.4.6. Correlation between Independent and Dependent Variables of the Research in Part Two of the Questionnaire
Part two of the questionnaire includes questions to find the significance of the correlation between independent variables (physical factors related to the typo-morphology of plan layouts, physical factors related to the typo-morphology of facades, sociocultural factors, and sustainable development factors) and the dependent variable (thecontinuity of architectural identity) (Figure 24).

Figure 24.
Correlation between independent and dependent factors of the research (by authors).
3.4.7. Correlation between Independent and Dependent Variables
In part two of the questionnaire, a total of 59 questions were asked to respondents on the influence of the independent factors of the research including physical factors of house plan and facade typo-morphologies, sociocultural factors, and sustainable development factors on the continuity of architectural identity in houses of Erbil.
A Pearson correlation was conducted to examine the relationship between the independent variables and the dependent variable of the research (Table 9).
Four hypotheses have been raised to explore the significant correlation between the independent and dependent variables of the research:
H1.
There is a positive relation between physical factors related to house plan layout aspects in Erbil and the continuity of architectural identity.
H2.
There is a positive relation between physical factors related to house facade aspects in Erbil and the continuity of architectural identity.
H3.
There is a positive relation between sociocultural factors and the continuity of architectural identity.
H4.
There is a positive relation between sustainable development factors and the continuity of architectural identity.
The results are shown in (Table 10) and are as follows:
Table 10.
Correlation analysis between independent and dependent variables of the research.
- -
- A significant positive correlation between the physical factors of plan layout and the continuity of architectural identity (r = 0.772, p < 0.05);
- -
- A significant positive correlation between the physical factors of facades and the continuity of architectural identity (r = 0.661, p < 0.05)
- -
- A significant positive correlation between sociocultural factors and the continuity of architectural identity (r = 0.605, p < 0.05)
- -
- A significant positive correlation between sustainability development factors and the continuity of architectural identity (r = 0.390, p < 0.05)
All correlations are significant at the 0.01 level.
It is concluded that in the case of Erbil, there is a significant correlation between the independent variables of the physical factors of plan layout, physical factors of facade, sociocultural factors, and sustainable development factors and the dependent variable of the continuity of architectural identity. This means that it is crucial to consider these variables in the case of studying the process of the continuity of architectural identity in houses of Erbil.
3.4.8. Multiple Regression Analysis
Once the overall influence and correlations between the variables were identified, a multiple regression analysis will be carried out to further investigate the relationship. This involves predicting the dependent variable based on its covariance with all the relevant independent variables and creating an equation that provides the most accurate prediction of the continuity of architectural identity from several independent variables.
In this study, four groups of factors including physical factors related to the typo-morphology of plan layout, physical factors related to the typo-morphology of facade, sociocultural factors, and sustainable development factors are representing the independent variables, and the continuity of architectural identity is the dependent variable. The multiple regression model is as follows [106]:
where continuity = the continuity of architectural identity
Continuity = β + β1 physical factors related to plan layout + β2 physical factors related to facade + β3
Sociocultural factors + β4 sustainable development factors + ε
Sociocultural factors + β4 sustainable development factors + ε
- β = constant
- ε = standard error
3.4.9. Regression Model
The regression model is a very good model with a strong relationship between the independent and dependent variables (Table 11).
Table 11.
Regression model summary.
Below is the interpretation of parameters:
- R = 0.988: This indicates a very strong positive correlation between the independent and dependent variables. The closer the value is to +1 or −1, the stronger the relationship.
- R Square = 0.976: This represents the proportion of variance in the dependent variable that is explained by the independent variable(s). In this case, approximately 97.6% of the variability in the dependent variable of the continuity of architectural identity can be explained by the independent variables of the physical factors related to typo-morphology of house layout and facade, sociocultural factors, and sustainable development factors.
- Adjusted R Square = 0.975: This is a modified version of R Square that adjusts for the number of independent variables in the model. It is slightly lower than R Square but still indicates a strong relationship.
- Standard error of the estimate = 0.04553: This represents the average amount that the dependent variable deviates from the predicted value by the model. In this case, the smaller the value, the better the model is at predicting the dependent variable.
- Durbin–Watson = 2.308: This is a test for autocorrelation, which is when the residuals are correlated with each other. A value of 2.308 indicates no significant autocorrelation.
Overall, these results suggest that the regression model is a good fit for the data and can be used to accurately predict the dependent variable based on the independent variable(s).
3.4.10. ANOVA Analysis of Regression Model
The ANOVA analysis results suggest that the regression model is statistically significant and can be used to accurately predict the dependent variable based on the independent variables (Table 12).
Table 12.
Regression model.
3.4.11. Regression Standardized Residual Analysis
The standardized residual is located between 2 and −2; we can say that the residual is within an acceptable range and does not suggest any major problems with the model. In other words, the observed value is close to the predicted value and does not significantly deviate from what is expected based on the regression model (Figure 25).
Figure 25.
Regression standardized residual diagram.
3.4.12. Normal P-P Plot of Regression Standardized Residuals
The normal P-P plot of the regression standardized residuals graph shows that the residuals of the regression model are normally distributed (Figure 26).
Figure 26.
Normal P-P plot of regression standardized residuals.
3.4.13. Coefficient Analysis of Regression Model
The coefficient results suggest that the independent variables are significant predictors of the dependent variable, with a positive relationship between the two variables. The results also suggest that the coefficient estimate is precise and reliable and that there is little collinearity between the predictor variables in the model (Table 13).
Table 13.
Coefficient analysis of regression model.
In terms of importance, the physical factors of house plan layout parameter (β = 0.348, p = 0.000), the physical factors of house facade parameter (β = 0.248, p = 0.000), the sociocultural factors parameter (β = 0.197, p = 0.000), and the sustainable development factors parameter (β = 0.101, p = 0.000) have significant positive associations with the continuity of architectural identity. These results reveal that the physical factors of house plan layout parameter is the most influential in interpreting and contributing to the continuity of architectural identity because every unit of change in this parameter is associated with a 0.348 change in the continuity of architectural identity.
The beta values represent the unique contribution of each variable and formulate the final equation of the model, which is as follows:
Continuity of architectural identity = 0.419 + 0.348 physical factors of plan layout + 0.248 physical factors of facade + 0.197 sociocultural factors + 0.101 sustainable development factors + 0.061.
The results of the perception survey of architecture experts regarding the process of continuity of architectural identity in houses of Erbil reveal that the physical factors related to the typo-morphology of houses in Erbil highly contribute to the process of the continuity of architectural identity. This is related to changes in building regulations and the shift from the typology of courtyard houses to another typology containing spaces of gardens and garages as transitional spaces between the house as a private space and the street as a public space. In the period 1900–2020, plan layouts of houses witnessed a change in both typology and morphology levels. For instance, various internal spaces are created in different periods of the study. Changes occurred in spatial organization and functional zone arrangement. This is the result of changes in way of life, cultural shifts, changes in human needs, and privacy. The wide range of diversity in typo-morphology characteristics of houses’ plan layouts shows many phases of change according to each period of the study. This positively matches the results of the perception survey that selected the change in typo-morphology of houses’ plan layouts as the most effective factor that contributes to the continuity of the architectural identity of houses in Erbil.
The results of the perception survey show that sustainable development factors are less effective on the continuity of architectural identity in Erbil because environmental issues related to buildings are relatively new in Erbil. There needs to be more awareness in society toward environmental aspects, and there is a lack of regulations and legislation that confront this issue.
4. Conclusions
Viewing identity as an ongoing process strengthens the link between the concepts of inheriting and creating identities, which exist in a state of tension with one another. How architectural identity remains continuous varies across different societies, cultural contexts, and periods.
The idea of cultural heritage pertains to the tangible and intangible sustainable elements of a particular society. It is intricately linked to all facets of society and subject to adaptation and alteration in response to new societal developments.
This research established a correlation between the tangible and intangible sustainable elements related to cultural heritage and the process of the continuity of architectural identity in the specific context of Erbil. This was achieved via the integration of several frameworks, which encompassed a physical framework examining the typo-morphology plan layout and facades of houses in Erbil between 1900 and 2020, as well as a framework incorporating elements related to cultural heritage derived from prior studies.
Experts in the field of architecture were surveyed for their views on the relationship between the continuity of architectural identity and the tension between inheriting and creating identities. The results indicated that there was agreement that place and time were two important factors in the process of the continuity of architectural identity. The survey also revealed that architectural form was considered more effective in representing identity than the functional aspects of buildings.
This study also revealed that there is a significant correlation between the plan layout and facade typo-morphology of houses in Erbil—representing the tangible cultural heritage of the city—and the continuity of architectural identity. Furthermore, there was a noteworthy correlation between sociocultural factors, such as intangible cultural heritage, and the continuity of architectural identity. Additionally, there was a substantial connection between sustainable development factors, including tangible cultural heritage related to the environment, economy, building technology, and the continuity of architectural identity.
After conducting regression analysis and taking into account the opinions of architecture experts, it became evident that the most influential factors on the continuity of architectural identity in Erbil are the physical attributes related to the typo-morphology of the house plan layout and the typo-morphology of the house facade.
The present research provides a framework and methodology that researchers and architects can utilize to study the continuity of architectural identity across various contexts and periods. The proposed approach involves linking this process to the sustainable elements of cultural heritage to identify the most influential factors that contribute to this relationship. By integrating several methodologies and combining multiple frameworks, this study serves as a guide for future research in the domain of architectural identity.
These results are helpful for researchers studying the continuity of architectural identity, especially in Erbil, as well as architects involved in the design process.
Supplementary Materials
The following supporting information can be downloaded at: https://www.mdpi.com/article/10.3390/su15119050/s1, File S1. Questionnaire form; File S2. Frequency of variables of the questionnaire.
Author Contributions
Conceptualization, B.M.A.K.; methodology, B.M.A.K. and S.Y.B.; software, B.M.A.K.; formal analysis, B.M.A.K.; resources, B.M.A.K. and S.Y.B.; writing—original draft preparation, B.M.A.K.; writing—review and editing, B.M.A.K. and S.Y.B.; supervision, S.Y.B. All authors have read and agreed to the published version of the manuscript.
Funding
This research received no external funding.
Data Availability Statement
Not applicable.
Acknowledgments
The authors would like to acknowledge all the participants for providing their valuable time to respond to the questionnaire.
Conflicts of Interest
The authors declare no conflict of interest.
References
- Buckingham, D. Introducing Identity. In Youth, Identity, and Digital Media; Buckingham, D., Ed.; The MIT Press: Cambridge, MA, USA, 2008; pp. 1–24. [Google Scholar] [CrossRef]
- Hague, C.; Jenkins, P. Place Identity, Participation and Planning; Routledge: London, UK, 2004. [Google Scholar]
- Abel, C. Architecture and Identity, Towards Global Eco-Culture; Architecture Press ITD: London, UK, 1997. [Google Scholar]
- UNESCO Santiago Field Office. Patrimonio: Cultura. Available online: https://en.unesco.org/fieldoffice/santiago/cultura/patrimonio (accessed on 10 April 2023).
- Luke, C.; Kersel, M.M. US Cultural Diplomacy and Archaeology: Soft Power, Hard Heritage; Routledge: London, UK, 2013. [Google Scholar]
- ICOMOS. ICOMOS—International Council on Monuments and Sites. Available online: https://www.icomos.org/en (accessed on 10 April 2023).
- Matthes, E.H. The Ethics of Cultural Heritage; Stanford Encyclopedia of Philosophy: Stanford, CA, USA, 2018; Available online: https://plato.stanford.edu/entries/ethics-cultural-heritage/ (accessed on 10 April 2023).
- Konsa, K. Heritage as a socio-cultural construct: Problems of definition. Balt. J. Art Hist. 2013, 6, 125. [Google Scholar] [CrossRef]
- Smith, L. Uses of Heritage; Routledge: London, UK, 2010. [Google Scholar]
- Thérond, D.; Trigona, A. Heritage and Beyond; Council of Europe Publishing: Strasbourg, France, 2009. [Google Scholar]
- Graham, B.; Ashworth, G.; Tunbridge, J. A Geography of Heritage: Power, Culture and Economy; Arnold: London, UK, 2000. [Google Scholar]
- Lowenthal, D. The Past is a Foreign Country; Cambridge University Press: Cambridge, UK, 1985. [Google Scholar]
- Winter, T. Heritage studies and the privileging of theory. Int. J. Herit. Stud. 2014, 20, 556–572. [Google Scholar] [CrossRef]
- Kolesnik, A.; Rusanov, A. Heritage-as-Process and Its Agency: Perspectives of (Critical) Heritage Studies; Higher School of Economics Research Paper No. WP BRP 198/HUM/2020; National research university: Moscow, Russia, 2020. [Google Scholar]
- Poddubnykh, T. Heritage as a Concept through the Prism of Time. Soc. Evol. Hist. 2015, 14, 108–131. [Google Scholar]
- Al-Saidi, A.; Al-shamari, H.; Kassid, M. The impact of a frozen architectural heritage power on a local architecture. In IOP Conference Series: Materials Science and Engineering; IOP Publishing: Bristol, UK, 2020; Volume 881, p. 012030. [Google Scholar]
- Akyıldız, N.A.; Olğun, T.N. In the Context of Cultural Heritage an Investigation for Conservation and Sustainability of Traditional Architecture. Int. J. Sci. Res. Innov. Technol. 2020, 7. [Google Scholar]
- Abu-Orf, H.; Wafi, S. A Continuity of the Past in Contemporary Architecture: Investigating a “Cultural Continuity. Int. Res. J. Adv. Eng. Sci. 2020, 5, 288–294. [Google Scholar]
- Lavaf-Pour, Y.; Meraz, F. MetaPhysics of architecture: An integral theory framework for sustainability. ARENA J. Archit. Res. 2023, 8, 5. [Google Scholar] [CrossRef]
- Hogg, M.; Abrams, D. Social Identifications: A Social Psychology of Intergroup Relations and Group Processes; Routledge: London, UK, 1988. [Google Scholar]
- Koc, M. Cultural Identity Crisis in the Age of Globalization and Technology. Turk. Online J. Educ. Technol. TOJET 2006, 51, 37–43. [Google Scholar]
- Ozaki, R. House Design as a Representation of Values and Lifestyles: The Meaning of Use of Domestic Space. In Housing, Space and Quality of Life; Garcia-Mira, D.U.R., Real, J.E., Romay, J., Eds.; Ashgate Publishing Limited: Aldershot, UK, 2005. [Google Scholar]
- Graham, H.; Mason, R.; Newman, A.F. Literature Review: Historic Environment, Sense of Place, and Social Capital; International Centre for Cultural and Heritage Studies (ICCHS): Birmingham, UK, 2009. [Google Scholar]
- Popescu, C. Space, Time: Identity. Natl. Identities 2006, 8, 189–206. [Google Scholar] [CrossRef]
- Salama, A.M. Architectural Identity in the Middle East: Hidden Assumptions and Philosophical Perspectives. In Shores of the Mediterranean: Architecture as Language of Peace; Mazzoleni, D., Anzani, G., Salama, A.M., Sepe, M., Simone, M.M., Eds.; Intra Moenia: Napoli, Italy, 2005; pp. 77–85. [Google Scholar]
- Erem, Ö.; Gür, E. A Comparative Space Identification Elements Analysis Method for Districts: Maslak & Levent, Istanbul. In Proceedings of the 6th International Space Syntax Symposium, Istanbul, Turkey, 12–15 June 2007. [Google Scholar]
- Kamel, N.H.; Shok, M.E. The Continuity of Identity in Urban Landscape. Univ. Thi-Qar J. Eng. Sci. 2022, 12, 100–107. [Google Scholar]
- Hall, D.G. Continuity and the Persistence of Objects: When the Whole Is Greater than the Sum of the Parts. Cogn. Psychol. 1998, 37, 28–59. [Google Scholar] [CrossRef]
- Correa, C. Quest for Identity. In Architecture and Identity; Powell, R., Ed.; Concept Media/Aga Khan Award for Architecture: Singapore, 1983. [Google Scholar]
- Escobar, A. Culture sits in places: Reflections on globalism and subaltern strategies of localization. Political Geogr. 2001, 20, 139–174. [Google Scholar] [CrossRef]
- Pragyan Dash, S.; Shetty, D. Cultural Identity in Sustainable Architecture. Int. Res. J. Adv. Sci. Hub 2020, 2, 155–158. [Google Scholar] [CrossRef]
- Abed, A.; Obeidat, B.; Gharaibeh, I. The impact of socio-cultural factors on the transformation of house layout: A case of public housing-Zebdeh-Farkouh, in Jordan. J. Asian Archit. Build. Eng. 2023, 22, 1195–1208. [Google Scholar] [CrossRef]
- Al-Mohannadi, A.S.; Furlan, R. The syntax of the Qatari traditional house: Privacy, gender segregation and hospitality constructing Qatar architectural identity. J. Asian Archit. Build. Eng. 2022, 21, 263–283. [Google Scholar] [CrossRef]
- Salama, A.M. Interrogating the practice of image making in a budding context. Archnet-IJAR: Int. J. Archit. Res. 2014, 8, 74–94. [Google Scholar] [CrossRef]
- Lee, A.J. From historic architecture to cultural heritage: A journey through diversity, identity and community. Future Anterior 2004, 1, 14–23. [Google Scholar]
- Rjoub, A. The relationship between heritage resources and contemporary architecture of Jordan. Archit. Res. 2016, 6, 1–12. [Google Scholar]
- Torabi, Z.; Brahman, S. Effective factors in shaping the identity of architecture. Middle-East J. Sci. Res. 2013, 15, 106–113. [Google Scholar]
- Horayangkura, V. In search of fundamentals of Thai architectural identity: A reflection of contemporary transformation. Athens J. Archit. 2017, 3, 21–40. [Google Scholar] [CrossRef]
- Al-Naim, M. Identity in transitional context: Open-ended local architecture in Saudi Arabia. Int. J. Archit. Res. 2008, 2, 125–146. [Google Scholar]
- Salama, A. Symbolism and Identity in the Eyes of Arabia’s Budding Professionals. In Layer Magazine; Archnet: Newyork, NY, USA, 2006. [Google Scholar]
- Qashmar, D.M.A. The dialectical dimensions of architectural identity in heritage conservation (the case of Amman). Arts Des. Stud. 2018, 61, 14–22. [Google Scholar]
- Bassim, A.; Salih, M.; Alobaydi, D. Metaphor of Symbols of Iraqi Architecture and Urbanism: Studying symbols as identity of Governmental Buildings’ façades in Baghdad, Iraq. In IOP Conference Series: Materials Science and Engineering; IOP Publishing: Bristol, UK, 2020; Volume 745, p. 012157. [Google Scholar]
- Mahgoub, Y. Hyper identity: The case of Kuwaiti architecture. Int. J. Archit. Res. 2007, 1, 70–85. [Google Scholar]
- Ali, M.; Zarkesh, A.; Yeganeh, M. Development of Housing Architecture Identity in Damascus. Available online: researchgate.net (accessed on 10 April 2023).
- Baper, S.Y. The role of heritage buildings in constructing the continuity of architectural identity in Erbil city. Int. Trans. J. Eng. Manag. Appl. Sci. Technol. 2018, 9, 1–12. [Google Scholar]
- Farhad, S.; Maghsoodi Tilaki, M.J.; Hedayai Marzbali, M. Assessment of the Residential Satisfaction Role in Place Attachment with an Emphasis on Identity Elements in Traditional Neighborhoods; Case Study: Aghazaman Neighborhood, Sanandaj. Arman. Archit. Urban Dev. 2020, 13, 255–267. [Google Scholar]
- Di Summa-Knoop, L.T. Identity and strategies of identification: A moral and aesthetic shift in architecture and urbanism. J. Aesthet. Phenomenol. 2016, 3, 111–123. [Google Scholar] [CrossRef]
- Baper, S.Y.; Hassan, A.S. Factors affecting the continuity of architectural identity. Am. Trans. Eng. Appl. Sci. 2012, 1, 227–236. [Google Scholar]
- Topçu, K.D.; Bilsel, S.G. Urban identities dissolving into the changing consumption culture. In Proceedings of the 14th International Planning History Society Conference (IPHS), Istanbul, Turkey, 12–15 July 2010. [Google Scholar]
- Ashour, R. In Search of The Traditional Architectural Identity: The Case of Madinah, Saudi Arabia. J. Islam. Archit. 2020, 6, 58–67. [Google Scholar] [CrossRef]
- Jones, C.; Svejenova, S. The architecture of city identities: A multimodal study of Barcelona and Boston. In Multimodality, Meaning, and Institutions; Emerald Publishing Limited: Bingley, UK, 2017; Volume 54, pp. 203–234. [Google Scholar]
- Alkilidar, M.S.M.; Alkilidar, M.; AlKhafaji, S.J. Islamic Architectural Heritage and National Identity in Iraq. TEST Eng. Manag. 2020, 83, 14952–14964. [Google Scholar]
- Mahgoub, Y. Architecture and the expression of cultural identity in Kuwait. J. Archit. 2007, 12, 165–182. [Google Scholar] [CrossRef]
- Lahoud, A.L. The role of cultural (architecture) factors in forging identity. Natl. Identities 2008, 10, 389–398. [Google Scholar] [CrossRef]
- Mair, N.; Zaman, Q.M.; Mair, N.; Zaman, Q.M. Contextual Setting: Political Ideology, Architecture and Identity. Berlin: A City Awaits: The Interplay between Political Ideology, Architecture and Identity; Springer geography: Cham, Switzerland, 2020; pp. 1–3. [Google Scholar]
- Niglio, O. Inheritance and identity of Cultural Heritage. Adv. Lit. Study 2014, 2, 1–4. [Google Scholar] [CrossRef]
- Al-Mohannadi, A.; Furlan, R.; Major, M.D. A cultural heritage framework for preserving Qatari vernacular domestic architecture. Sustainability 2020, 12, 7295. [Google Scholar] [CrossRef]
- Farhan, S.; Akef, V.; Nasar, Z. The transformation of the inherited historical urban and architectural characteristics of Al-Najaf’s Old City and possible preservation insights. Front. Archit. Res. 2020, 9, 820–836. [Google Scholar] [CrossRef]
- Nooraddin, H. Architectural identity in an era of change. Dev. Ctry. Stud. 2012, 2, 81–96. [Google Scholar]
- Ayıran, N. The Role of Metaphors in the Formation of Architectural Identity; Istanbul Technical University: Sarıyer/İstanbul, Turkey, 2012. [Google Scholar]
- Rakatansky, M. Identity and the discourse of politics in contemporary architecture. Assemblage 1995, 27, 9–18. [Google Scholar] [CrossRef]
- Da, G.M.P.; Ariffin, S.A.I.S. Significance of Local Involvement in Continuing Local Architectural Identity. In Jurnal Teknologi; Penerbit Utm Press: Skudai, Malaysia, 2015. [Google Scholar]
- Horayangkura, V. The creation of cultural heritage: Towards creating a modern Thai architectural identity. Manusya: J. Humanit. 2010, 13, 60–80. [Google Scholar] [CrossRef]
- Ettehad, S.; Karimi Azeri, A.R.; Kari, G. The role of culture in promoting architectural identity. Eur. Online J. Nat. Soc. Sci. Proc. 2015, 3, 410. [Google Scholar]
- Demiri, D. The notion of type in architectural thought. Edinb. Archit. Res. 1983, 10, 117–137. [Google Scholar]
- Salama, A.M. A typological perspective: The impact of cultural paradigmatic shifts on the evolution of courtyard houses in Cairo. METU J. Fac. Archit. 2006, 23, 41–58. [Google Scholar]
- Gulgonen, A.; Laisney, F. Contextual approaches to typology at the Ecoles des Beaux-Arts. J. Archit. Educ. 1982, 35, 26–29. [Google Scholar]
- Leupen, B.; Grafe, C.; Kornig, N.; Lampe, M.; Zeeuw, P. Design and Analysis; OIO Publishers: Rotterdam, The Netherlands, 1997. [Google Scholar]
- Pearce, P.J. Principles of morphology and the future of architecture. Int. J. Space Struct. 1996, 11, 103–114. [Google Scholar] [CrossRef]
- Petruccioli, A. Exoteric, polytheistic fundamentalist typology. In Typological Processes and Design Theory, Aga Khan Program for Islamic Architecture; Petruccioli, A., Ed.; Harvard University and Massachusetts Institute of Technology: Cambridge, MA, USA, 1998; pp. 11–22. [Google Scholar]
- Eruzun, Z.A.K.; Saatçi, S. An Analysis of the Plan and FacadeTypologies of Boyabat’s Traditional Turkish Houses. J. Sustain. Archit. Civ. Eng. 2021, 28, 40–55. [Google Scholar] [CrossRef]
- Mihçioğlu Bilgi, E.; Uluca Tümer, E. Building Typologies in Between the Vernacular and the Modern: Antakya (Antioch) in the Early 20th Century. Sage Open 2020, 10, 2158244020933318. [Google Scholar] [CrossRef]
- Remali, A.M.; Salama, A.M.; Wiedmann, F.; Ibrahim, H. A chronological exploration of the evolution of housing typologies in Gulf cities. City, Territ. Archit. 2016, 3, 1–15. [Google Scholar] [CrossRef]
- Turgut, D. An analysis of the plan typology of vernacular Talas Houses. İTÜ Dergisi A 2019, 16, 117–125. [Google Scholar] [CrossRef]
- Mahayuddin, S.A.; Zaharuddin, W.A.Z.W.; Harun, S.N.; Ismail, B. Assessment of Building Typology and Construction Method of Traditional Longhouse. Procedia Eng. 2017, 180, 1015–1023. [Google Scholar] [CrossRef]
- Ayyildiz, S.; Ertürk, F.; Durak, Ş.; Dülger, A.C. Importance of Typological Analysis in Architecture for Cultural Continuity: An Example from Kocaeli (Turkey). IOP Conf. Ser. 2017, 245, 072033. [Google Scholar] [CrossRef]
- Funo, S.; Ferianto, B.F.; Yamada, K. Considerations on Typology of Kampung House and Betawi House of KAMPUNG LUAR BATANG (JAKARTA). J. Asian Archit. Build. Eng. 2005, 4, 129–136. [Google Scholar] [CrossRef]
- Perera, D.; Pernice, R. Modernism in Sri Lanka: A comparative study of outdoor transitional spaces in selected traditional and modernist houses in the early post-independence period (1948–1970). J. Asian Archit. Build. Eng. 2022, 22, 1–21. [Google Scholar] [CrossRef]
- Bacak, F.N.; Dağ Gürcan, A.; Tereci, A. Residential Typology Research on Rural Architecture Heritage: Çavuş Village (Konya, Beyşehir); Karadeniz Technical University: Trabzon, Turkey, 2021. [Google Scholar]
- Chen, Y.-R.; Ariffin, S.I.; Wang, M.-H. The Typological Rule System of Malay houses in Peninsula Malaysia. J. Asian Archit. Build. Eng. 2008, 7, 247–254. [Google Scholar] [CrossRef]
- Kien, T. “Tube House” and “Neo Tube House” in Hanoi: A Comparative Study on Identity and Typology. J. Asian Archit. Build. Eng. 2008, 7, 255–262. [Google Scholar] [CrossRef]
- Amole, D. Typological analysis of students’ residences. Int. J. Archit. Researh 2007, 1, 76–87. [Google Scholar]
- Funo, S.; Yamamoto, N.; Silas, J. Typology of kampung houses and their transformation process-- a study on urban tissues of an Indonesian city. J. Asian Archit. Build. Eng. 2002, 1, 193–200. [Google Scholar] [CrossRef]
- Haddad, N.A.; Jalboosh, F.Y.; Fakhoury, L.A.; Ghrayib, R. Urban and rural Umayyad House Architecture in Jordan: A comprehensive typological analysis at Al-Hallabat. Int. J. Archit. Res. ArchNet-IJAR 2016, 10, 87. [Google Scholar] [CrossRef]
- Dursun, P.; Saðlamer, G. Describing housing morphology in the city of Trabzon. Open House Int. 2006, 31, 72–81. [Google Scholar] [CrossRef]
- Azad, S.P.; Morinaga, R.; Kobayashi, H. Effect of housing layout and open space morphology on residential environments–applying new density indices for evaluation of residential areas case study: Tehran, Iran. J. Asian Archit. Build. Eng. 2018, 17, 79–86. [Google Scholar] [CrossRef]
- Dwijendra, N.K. Morphology of house pattern in Tenganan Dauh Tukad village, Karangasem Bali, Indonesia. J. Soc. Political Sci. 2019, 2, 184–192. [Google Scholar] [CrossRef]
- Haraty, H.J.S.; Raschid, M.Y.M.; Yunos, M.Y.M. Morphology of Islamic Traditional Iraqi Courtyard House Toward Holistic Islamic Approach in New Residential Development in Iraq. Int. J. Eng. Technol. 2018, 7, 379–382. [Google Scholar]
- Almumar, M.; Baper, S. Performance of Traditional Iraqi Courtyard Houses: Exploring Morphology Patterns of Courtyard Spaces. Int. Trans. J. Eng. Manag. Appl. Sci. Technol. 2021, 12, 1–16. [Google Scholar]
- Kamalipour, H.; Zaroudi, M. Sociocultural context and vernacular housing morphology: A case study. Curr. Urban Stud. 2014, 2, 220–232. [Google Scholar] [CrossRef]
- Widiastuti, I. The living culture and typo-morphology of vernacular houses in kerala. Int. Soc. Vernac. Settl. (ISVS) E-J. 2013, 2, 41–53. [Google Scholar]
- Sun, Y.; Bao, L. Transitional urban morphology and housing typology in a traditional settlement of 20th century, Nanjing. In Proceedings of the ISUF 2020 Virtual Conference Proceedings, Salt Lake City, UT, USA, 27 February 2021. [Google Scholar]
- Rahbarianyazd, R. Typo–Morphological analysis as a method for physical revitalization: The case of famagusta’s residential district. Proc. Artic. 2020, 3, 264–279. [Google Scholar] [CrossRef]
- Kostourou, F. Housing growth: Impacts on density, space consumption and urban morphology. Build. Cities 2021, 2, 55–78. [Google Scholar] [CrossRef]
- Alyaqoobi, D.; Michelmore, D.; Tawfiq, R.K. Highlights of Erbil Citadel: History and Architecture, 2nd ed.; High commission for Erbil Citadel Revitalization (HCECR): Erbil, Iraq, 2016. [Google Scholar]
- Available online: https://satellites.pro/Erbil_map#36.192947,44.009171,13 (accessed on 29 May 2023).
- Cohen, L.; Manion, L.; Morrison, K. Research Methods in Education, 5th ed.; RoutledgeFalmer: London, UK, 2000. [Google Scholar]
- Sekaran, U. Research Methods for Business: A Skill Building Approach; Wiley India Pvt. Ltd.: Noida, India, 2009. [Google Scholar]
- Ching, F.D. Architecture: Form, Space, and Order; John Wiley & Sons: Hoboken, NJ, USA, 2023. [Google Scholar]
- Mzoori, F.A. Spatial Configuration and Functional Efficiency of House Layouts; LAP LAMBERT Academic Publishing: Saarbruecken, Germany, 2014. [Google Scholar]
- Landau, S.; Leese, M.; Stahl, D.; Everitt, B.S. Cluster Analysis; John Wiley & Sons: Hoboken, NJ, USA, 2011. [Google Scholar]
- Amos, R. House Form and Culture; Foundation of Cultural Geography Series; Prentice-Hall: Englewood Cliffs, NJ, USA, 1969. [Google Scholar]
- Duran, D.C.; Gogan, L.M.; Artene, A.; Duran, V. The components of sustainable development-a possible approach. Procedia Econ. Financ. 2015, 26, 806–811. [Google Scholar] [CrossRef]
- Gražulevičiūtė, I. Cultural heritage in the context of sustainable development. Environ. Res. Eng. Manag. 2006, 37, 74–79. [Google Scholar]
- Eyyamoğlu, M.; Akçay, A.Ö. Assessment of Historic Cities within the Context of Sustainable Development and Revitalization: The Case of the Walled City North Nicosia. Sustainability 2022, 14, 10678. [Google Scholar] [CrossRef]
- Zaid, M.A. Correlation and Regression Analysis Textbook; The Statistical, Economic and Social Research and Training Centre for Islamic Countries (SESRIC): Oran, Algeria; Ankara, Turkey, 2015. [Google Scholar]
Disclaimer/Publisher’s Note: The statements, opinions and data contained in all publications are solely those of the individual author(s) and contributor(s) and not of MDPI and/or the editor(s). MDPI and/or the editor(s) disclaim responsibility for any injury to people or property resulting from any ideas, methods, instructions or products referred to in the content. |
© 2023 by the authors. Licensee MDPI, Basel, Switzerland. This article is an open access article distributed under the terms and conditions of the Creative Commons Attribution (CC BY) license (https://creativecommons.org/licenses/by/4.0/).























































































