Automated Optimum Design of Light Steel Frame Structures in Chinese Rural Areas Using Building Information Modeling and Simulated Annealing Algorithm
Abstract
1. Introduction
2. Research Background
3. Preparation for the Proposed Framework
3.1. Parametric Structural Component Modeling
3.2. Parametric Library of Structural Components for Rural Buildings
- Two digits at the first level represent the professional type.
- Two digits at the second level represent the structural system.
- Two digits at the third level represent the component category.
- Three digits at the fourth level represent the sectional dimension.
- Three digits at the fifth level represent the component length.
4. The Proposed Framework for the Structural Design of the Rural Buildings
4.1. Model Generation Module
4.2. Model Transformation I Module
4.3. Structural Optimization Module
4.3.1. Mathematical Model and Boundary Conditions of Intelligent Structural Optimization
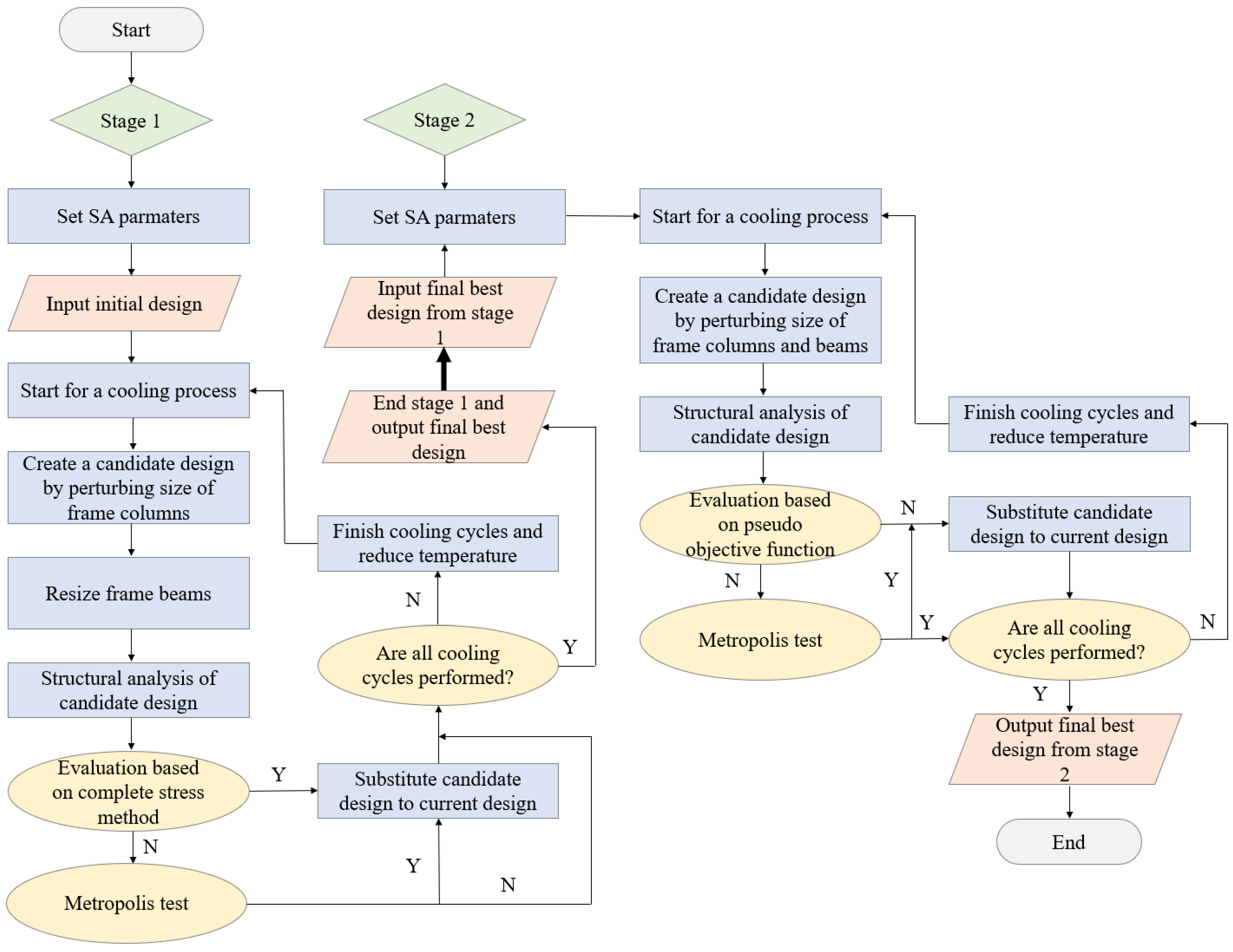
4.3.2. Intelligent Structural Optimization Based on the Two-Stage Simulated Annealing Algorithm
- Stage 1:
- Stage 2:
4.4. Model Transformation II Module
5. Illustrative Examples
5.1. Example I
5.2. Example II
6. Conclusions
- (1)
- Under the guidance of the corresponding standardized component coding, the parametric library of structural components for rural buildings based on the state standard established on the BIM platform can realize the integrated management of BIM components, which is convenient for the subsequent retrieval of components and rapid modeling of structure.
- (2)
- The model transformation method based on the component as the basic unit prevents data loss and conversion errors. It realizes the transformation of the BIMBase three-dimensional model and SATWE two-dimensional model and provides a data basis for subsequent structural intelligent optimization.
- (3)
- An optimization method for rural light steel frame structures based on a two-stage SA algorithm is proposed. The example results show that the material consumption and key structural indexes of the algorithm optimization scheme are comparable to those of the manual optimization scheme. The proposed optimization algorithm reduces the iteration time of the simulated annealing algorithm to search for the optimal result and has good convergence and better optimization performance.
- (4)
- The intelligent structural design reduces the computational time by six times compared to the conventional design for both example I and example II (i.e., 0.5 h versus 3 h/1.5 h versus 8 h). The proposed framework requires less adjustment and is shown to be automated, effective and efficient.
Author Contributions
Funding
Institutional Review Board Statement
Informed Consent Statement
Data Availability Statement
Conflicts of Interest
References
- Wang, X.D.; Su, P.F.; Liu, J.D. Seismic performance of light steel-natural timber composite beam-column joint in low-rise buildings. J. Struct. Eng. 2022, 256, 113969. [Google Scholar] [CrossRef]
- Christiana, W.; Erin, D. Active living environments mediate rural and non-rural differences in physical activity, active transportation, and screen time among adolescents. Prev. Med. 2021, 23, 101422. [Google Scholar] [CrossRef] [PubMed]
- Li, Q.; Wang, Y.Q.; Ma, L.Y. Effect of sunspace and PCM louver combination on the energy saving of rural residences: Case study in a severe cold region of China, Sustain. Energy Technol. Assess. 2021, 45, 101126. [Google Scholar] [CrossRef]
- Zhang, X.C.; Zhang, X.Q. Comparison and sensitivity analysis of embodied carbon emissions and costs associated with rural house construction in China to identify sustainable structural forms. J. Clean. Prod. 2021, 293, 126190. [Google Scholar] [CrossRef]
- Zhou, T.; Wang, Z.X.; Wang, Y.H.; Miao, S.Y. Mechanical properties and automatic design method for rural residences with hinged frames and cold-formed thin-walled stiffened walls. J. Build. Eng. 2023, 68, 106156. [Google Scholar] [CrossRef]
- Li, M.Y.; Zhu, E.; Wang, B. Study on the seismic performance of rural houses masonry walls with different geometries of open-hole area reduction. Structures 2022, 41, 525–540. [Google Scholar] [CrossRef]
- Hu, X.Y.; Xiang, Y.M.; Zhang, H. Active–passive combined energy-efficient retrofit of rural residence with non-benchmarked construction: A case study in Shandong province, China. Energy Rep. 2021, 7, 1360–1373. [Google Scholar] [CrossRef]
- Meng, Q.; Zhang, Y.; Li, Z. A review of integrated applications of BIM and related technologies in whole building life cycle. Eng. Constr. Archit. Manag. 2020, 27, 1647–1677. [Google Scholar] [CrossRef]
- Wang, Y.; He, X.; He, J. Virtual trial assembly of steel structure based on BIM platform. Autom. Constr. 2022, 141, 104395. [Google Scholar] [CrossRef]
- Bryde, D.; Broquetas, M.; Volm, J.M. The project benefits of building information modelling (BIM). Int. J. Proj. Manag. 2013, 31, 971–980. [Google Scholar] [CrossRef]
- Barlish, K.; Sullivan, K. How to measure the benefits of BIM—A case study approach. Autom. Constr. 2012, 24, 149–159. [Google Scholar] [CrossRef]
- Mangal, M.; Cheng, C.P. Automated optimization of steel reinforcement in RC building frames using building information modeling and hybrid genetic algorithm. Autom. Constr. 2018, 90, 39–57. [Google Scholar] [CrossRef]
- Liu, C.; Zhang, F.; Zhang, H. Optimization of assembly sequence of building components based on simulated annealing genetic algorithm. J. Alex. Eng. 2023, 62, 257–268. [Google Scholar] [CrossRef]
- Talatahari, S.; Azizi, M. Optimum design of building structures using Tribe-Interior Search Algorithm. Structures 2020, 28, 1616–1633. [Google Scholar] [CrossRef]
- GB50017-2017; Code for Design of Steel Structures. China Architecture & Building Press: Beijing, China, 2017.
- GB55006-2021; General Specification for Steel Structures. China Architecture & Building Press: Beijing, China, 2021.
- Leite, F. BIM for Design Coordination: A Virtual Design and Construction Guide for Designers, General Contractors, and MEP Subcontractors; John Wiley & Sons: Hoboken, NJ, USA, 2019. [Google Scholar]
- Hosseini, M.R.; Maghrebi, M.; Akbarnezhad, A. Analysis of citation networks in building information modeling research. J. Constr. Eng. Manag. 2018, 144, 04018064. [Google Scholar] [CrossRef]
- Vilutiene, T.; Hosseini, M.R. Building information modeling (BIM) for structural engineering: A bibliometric analysis of the literature. Adv. Civ. Eng. 2019, 19, 5290690. [Google Scholar] [CrossRef]
- Asl, M.; Zarrinmehr, S. BPOpt: A framework for BIM-based performance optimization. Energy Build. 2015, 108, 401–412. [Google Scholar]
- Sacks, R.; Kaner, I.; Eastman, C.M.; Jeong, Y.S. The rosewood experiment—Building information modeling and interoperability for architectural precast facades. Autom. Constr. 2010, 19, 419–432. [Google Scholar] [CrossRef]
- Ren, R.; Zhang, J. Model information checking to support interoperable BIM usage in structural analysis. In Proceedings of the International Conference on Computing in Civil Engineering 2019, Atlanta, GA, USA, 17–19 June 2019. [Google Scholar]
- Aldegeily, M.; Zhang, J. From architectural design to structural analysis: A data-driven approach to study building information modeling (BIM) interoperability. In Proceedings of the 54th Annual ASC International Conference, Fort Collins, CO, USA, 18–21 April 2018; pp. 537–545. [Google Scholar]
- Ramaji, I.J.; Memari, A.M. Interpretation of structural analytical models from the coordination view in building information models. Autom. Constr. 2018, 90, 117–133. [Google Scholar] [CrossRef]
- Hamidavi, T.; Abrishami, S. Optimization of structural design by integrating genetic algorithms in the building information modelling environment. Int. J. Civ. Eng. 2018, 12, 877–882. [Google Scholar]
- Sheikhkhoshkar, M.; Rahimian, F.P.; Kaveh, M.H. Automated planning of concrete joint layouts with 4D-BIM. Autom. Constr. 2019, 107, 102943. [Google Scholar] [CrossRef]
- Hamidavi, T.; Abrishami, S. Towards intelligent structural design of buildings: A BIM-based solution. J. Build. Eng. 2020, 32, 101685. [Google Scholar] [CrossRef]
- Oraee, M.; Hosseini, M.R.; Edwards, D.J. Collaboration barriers in BIM-based construction networks: A conceptual model. Int. J. Proj. Manag. 2019, 37, 839–854. [Google Scholar] [CrossRef]
- Gan, V.J.; Wong, C.L.; Cheng, J.C. Parametric modelling and evolutionary optimization for cost-optimal and low-carbon design of high-rise reinforced concrete buildings. Adv. Eng. Inform. 2019, 42, 100962. [Google Scholar] [CrossRef]
- Tafraout, S.; Bourahla, N.; Bourahla, Y. Automatic structural design of RC wall-slab buildings using a genetic algorithm with application in BIM environment. Autom. Constr. 2019, 106, 102901. [Google Scholar] [CrossRef]
- Zhou, X.H.; Wang, L.F.; Liu, J.P. Automated structural design of shear wall structures based on modified genetic algorithm and prior knowledge. Autom. Constr. 2022, 139, 104318. [Google Scholar] [CrossRef]
- Gholizadeh, S.; Shahrezaei, A.M. Optimal placement of steel plate shear walls for steel frames by bat algorithm. Struct. Des. Tall Spec. Build. 2015, 24, 1–18. [Google Scholar] [CrossRef]
- Gholizadeh, S.; Poorhoseini, H. Seismic layout optimization of steel braced frames by an improved dolphin echolocation algorithm. Struct. Multidiscip. Optim. 2016, 54, 1011–1029. [Google Scholar] [CrossRef]
- Kaveh, A.; Khodadadi, N. Optimal design of large-scale frames with an advanced charged system search algorithm using box-shaped sections. Eng. Comput. 2021, 37, 2521–2541. [Google Scholar] [CrossRef]
- Xia, Y.; Langelaar, M.; Hendriks, M.A. Automated optimization-based generation and quantitative evaluation of strut-and-tie models. Comput. Struct. 2020, 238, 106297. [Google Scholar] [CrossRef]
- Li, M.; Wong, B.C.; Liu, Y. DfMA-oriented design optimization for steel reinforcement using BIM and hybrid metaheuristic algorithms. J. Build. Eng. 2021, 44, 103310. [Google Scholar] [CrossRef]
- Azizi, M.; Ghasemi, M.; Ejlali, R.G. Optimum design of fuzzy controller using hybrid ant lion optimizer and Jaya algorithm. Artif. Intell. Rev. 2020, 53, 1553–1584. [Google Scholar] [CrossRef]
- Farshchin, M.; Maniat, M.; Pezeshk, S. School based optimization algorithm for design of steel frames. Eng. Struct. 2018, 171, 326–335. [Google Scholar] [CrossRef]
- Azizi, M.; Ghasemi, M.; Talatahari, S. Optimal tuning of fuzzy parameters for structural motion control using multiverse optimizer. Struct. Des. Tall. Spec. Build. 2019, 28, e1652. [Google Scholar] [CrossRef]
- Tort, C.; Sahin, S.; Hasançebi, O. Optimum design of steel lattice transmission line towers using simulated annealing and PLS-TOWER. Comput. Struct. 2017, 179, 75–94. [Google Scholar] [CrossRef]
- Bettemit, O.; Sonmez, R. Hybrid Genetic Algorithm with Simulated Annealing for Resource-Constrained Project Scheduling. J. Manag. Eng. 2015, 31, 04014082. [Google Scholar] [CrossRef]
- Liu, S.; Meng, T.; Jin, Z. Optimal Deployment of Heterogeneous Microsatellite Constellation Based on Kuhn-Munkres and Simulated Annealing Algorithms. J. Aerosp. Eng. 2022, 35, 04022090. [Google Scholar] [CrossRef]
- Barkhordari, M.; Tehranizadeh, M. Response estimation of reinforced concrete shear walls using artificial neural network and simulated annealing algorithm. Structures 2021, 34, 1155–1168. [Google Scholar] [CrossRef]
- Guo, J.; Yuan, W.; Dang, X. Cable force optimization of a curved cable-stayed bridge with combined simulated annealing method and cubic B-Spline interpolation curves. Eng. Struct. 2019, 201, 109813. [Google Scholar] [CrossRef]
- Wu, K.; Soto, B.; Zhang, F. Spatio-temporal planning for tower cranes in construction projects with simulated annealing. Autom. Constr. 2020, 111, 103060. [Google Scholar] [CrossRef]















| Run | Optimized Weight (kg) | Time (min) | Mean | Standard Deviation | ||
|---|---|---|---|---|---|---|
| Weight (kg) | Time (min) | Weight (kg) | Time (min) | |||
| 1 | 2440.13 | 51 | 2426.17 | 52 | 21.00 | 6 |
| 2 | 2410.57 | 48 | ||||
| 3 | 2427.81 | 56 | ||||
| Run | Weight (kg) | Time (min) | Mean | Standard Deviation | ||||
|---|---|---|---|---|---|---|---|---|
| Stage 1 | Stage 2 | Stage 1 | Stage 2 | Weight (kg) | Time (min) | Weight (kg) | Time (min) | |
| 1 | 2590.43 | 2382.29 | 7 | 19 | 2371.55 | 27 | 15.48 | 2 |
| 2 | 2583.17 | 2371.95 | 6 | 21 | ||||
| 3 | 2575.84 | 2360.41 | 6 | 22 | ||||
| Key Design Indexes | Empirical Primary Selection Scheme | Manual Optimization Scheme | Algorithmic Intelligent Optimization Scheme |
|---|---|---|---|
| Total steel consumption (kg) | 2702.70 | 2335.07 | 2360.41 |
| Maximum interlayer displacement angle under X-directional earthquake | 1/738 | 1/715 | 1/722 |
| Maximum interlayer displacement angle under Y-directional earthquake | 1/642 | 1/631 | 1/633 |
| First mode and cycle | X-directional side vibration (0.5601 s) | X-directional side vibration (0.5849 s) | X-directional side vibration (0.5823 s) |
| Second mode and cycle | Y-directional side vibration (0.5372 s) | Y-directional side vibration (0.5586 s) | Y-directional side vibration (0.5547 s) |
| Third mode and cycle | Torsional vibration (0.4307 s) | Torsional vibration (0.4503 s) | Torsional vibration (0.4491 s) |
| Run | Optimized Weight (kg) | Time (min) | Mean | Standard Deviation | ||
|---|---|---|---|---|---|---|
| Weight (kg) | Time (min) | Weight (kg) | Time (min) | |||
| 1 | 3079.82 | 127 | 3072.58 | 127 | 11.69 | 7 |
| 2 | 3074.36 | 133 | ||||
| 3 | 3063.57 | 124 | ||||
| Run | Weight (kg) | Time (min) | Mean | Standard Deviation | ||||
|---|---|---|---|---|---|---|---|---|
| Stage 1 | Stage 2 | Stage 1 | Stage 2 | Weight (kg) | Time (min) | Weight (kg) | Time (min) | |
| 1 | 3220.38 | 3049.25 | 12 | 57 | 3054.54 | 70 | 3.93 | 3 |
| 2 | 3215.47 | 3054.49 | 14 | 55 | ||||
| 3 | 3198.72 | 3059.89 | 11 | 61 | ||||
| Structural Design Key Indicators | Empirical Primary Selection Scheme | Manual Optimization Scheme | Algorithmic Intelligent Optimization Scheme |
|---|---|---|---|
| Total steel consumption (kg) | 3535.11 | 2959.91 | 3049.25 |
| Maximum interlayer displacement angle under X-directional earthquake | 1/323 | 1/300 | 1/323 |
| Maximum interlayer displacement angle under Y-directional earthquake | 1/385 | 1/367 | 1/385 |
| First mode and cycle | X-directional side vibration (0.5183 s) | X-directional side vibration (0.5473 s) | X-directional side vibration (0.5392 s) |
| Second mode and cycle | Y-directional side vibration (0.5074 s) | Y-directional side vibration (0.5334 s) | Y-directional side vibration (0.5310 s) |
| Third mode and cycle | Torsional vibration (0.4342 s) | Torsional vibration (0.4535 s) | Torsional vibration (0.4480 s) |
Disclaimer/Publisher’s Note: The statements, opinions and data contained in all publications are solely those of the individual author(s) and contributor(s) and not of MDPI and/or the editor(s). MDPI and/or the editor(s) disclaim responsibility for any injury to people or property resulting from any ideas, methods, instructions or products referred to in the content. |
© 2023 by the authors. Licensee MDPI, Basel, Switzerland. This article is an open access article distributed under the terms and conditions of the Creative Commons Attribution (CC BY) license (https://creativecommons.org/licenses/by/4.0/).
Share and Cite
Zhou, T.; Sun, K.; Chen, Z.; Yang, Z.; Liu, H. Automated Optimum Design of Light Steel Frame Structures in Chinese Rural Areas Using Building Information Modeling and Simulated Annealing Algorithm. Sustainability 2023, 15, 9000. https://doi.org/10.3390/su15119000
Zhou T, Sun K, Chen Z, Yang Z, Liu H. Automated Optimum Design of Light Steel Frame Structures in Chinese Rural Areas Using Building Information Modeling and Simulated Annealing Algorithm. Sustainability. 2023; 15(11):9000. https://doi.org/10.3390/su15119000
Chicago/Turabian StyleZhou, Ting, Kezhao Sun, Zhihua Chen, Zhexi Yang, and Hongbo Liu. 2023. "Automated Optimum Design of Light Steel Frame Structures in Chinese Rural Areas Using Building Information Modeling and Simulated Annealing Algorithm" Sustainability 15, no. 11: 9000. https://doi.org/10.3390/su15119000
APA StyleZhou, T., Sun, K., Chen, Z., Yang, Z., & Liu, H. (2023). Automated Optimum Design of Light Steel Frame Structures in Chinese Rural Areas Using Building Information Modeling and Simulated Annealing Algorithm. Sustainability, 15(11), 9000. https://doi.org/10.3390/su15119000

