Abstract
In view of the continuous increment of industrial residues, the risk associated with chemical toxicity in the environment has piqued the interest of researchers in pursuit of an alternative methodology for mitigating the apparent toxicity of chemicals. Over the past decade, the applicability of toxicity models and the evaluation of the apparent toxicity of chemicals have been examined for achieving sustainability of the environment and improving water quality. The prediction of toxicant effects with reasonable accuracy in organisms of water bodies and other environmental compartments lies in the application of a chemical toxicity model with further risk assessment analysis. This review summarizes well-known and recent advances of modeling techniques to evaluate and monitor toxicity in the environment. Chemical toxicity models such as the individual-based concentration addition (CA), independent action (IA) and whole-mixture-based concentration addition-independent action (CAIA) are considered, as well as their environmental applications, specific case studies, and further research needs towards sustainability. The gap that needs to be overcome in toxicity studies for the environmental sustainability is noted based on the aspects of environmental chemistry and ecotoxicology, sufficient laboratory equipment, data availability and resources for relevant social parameters needed for investigation.
1. Introduction
Comprehending the toxicity of chemicals to organisms is fundamental for a correct environmental risk assessment. Over the past decade, researchers have sought to ensure that hazardous chemicals can be replaced with safer alternatives by evaluating the toxicity of chemicals during the environmental safety assessments and sustainability [1]. Since there is a vast variety of chemicals contaminating the environment, their varied mechanisms of toxicity, relationship and exposure levels in different species are complex to identify [2,3]. Given that the anthropogenic pollution has increased significantly after the industrial revolution by producing chemical accumulation in the form of whole mixtures in the environment [4] such as chemicals and organic chemicals severely affecting all environmental compartments (air, soil, and water) with different apparent toxicity effects [5,6], changes in water species are constantly increasing due to the availability of pollutants and biomarkers responses [7]. Living organisms are constantly exposed to whole mixtures of contaminants, occasionally causing apparent toxicity at a No Observable Effect Concentration (NOEC) [8,9,10,11].
In this context, ecotoxicity models complement risk assessments for developing more precise analyses of chemical toxicity to organisms and the environment. The toxicological effects of individual chemicals differ by their physical and chemical characteristics and by their transformation in the environment, where fresh water, soil, and air systems face the problem of increased contamination [3]. Unfortunately, ecotoxicity models for risk assessment are not fully considered for standard toxicity protocols and regulatory risk assessment [2]. Half of the anthropogenic chemicals produced annually have harmful effects given their long-term chemical transformations [3,12]. Varied types of chemicals found in the environment are hazardous, such as the organic chemicals (polycyclic aromatic hydrocarbons, pesticides, biocides, surfactants) [13] and the halogenated chemicals (perfluorooctanoic acid (PFOA), perfluorooctane sulfonic acid (PFOS), perfluorohexane sulfonic acid (PFHxS) and per-fluorononanoic acid (PFNA)) [14]. Some of them have also been detected in fish and seafood in Europe and in Asian countries ([15]), as well as in beef in Canadian and U.S. diets [14]. Furthermore, heavy metals, including cadmium (Cd), zinc (Zn), copper (Cu), mercury (Hg), lead (Pb), and nickel (Ni) have high toxic impacts on different species in the ecosystems [4,16]. Other organic chemicals such as polychlorinated biphenyls (PCBs), polybrominated diphenyl ethers (PBDEs) and various organochlorine pesticides act as synthetic chemicals perturbing the endocrine function of different species.
However, for bulk materials, the particle size, surface activity, shape, and active functional groups at nanoscale underlie a unique mechanism of interaction with biological systems [17]. For nanoproducts, the toxicity presented is aggravated given the complexity of biological entities and their response to chemical mixtures [18,19]. Primary assessments have been performed through in vivo studies, presenting some limitations such as cost, time consumption, and analysis constraints depending on size (nanoparticles and particles) and shape of the materials considered [15].
Quantitative structure–property relationship (QSPR) models have been presented as a cost-effective methodology for toxicity evaluation, which has evolved in recent years with the application of artificial neural networks (ANNs) [5,20,21]. Consequently, the quantitative structure–activity relationship (QSAR) model, which is one of the most used QSPRs, has been used in several studies [5,22,23,24,25]. Ghanem et al. [22] developed a highly predictive linear QSAR model based on the multiple linear regression (MLR) method and a non-linear QSAR model based on the multilayer perceptron (MLP) method of neural networks (NN) to predict the toxicity of a large database of assays with Vibrio fischeri. Likewise, but more experimentally, Giesen and Van Gestel [23] carried out a study developing QSARs for (chlorinated) anilines to test compound series for a lipophilicity range. He et al. [24] studied the QSAR models for the prediction of estrogen receptor (ER) binding affinity of chemicals in fish species, screening potential ER disruptors. Therefore, the QSAR models have evolved from mathematical correlation of the chemical properties from their structures and their behavior effects [23,24,26,27,28]. In this way, QSARs help to ensure that the atom counts are in the range of quantum chemicals [29,30].
Recent research focuses on the implementation of the concentration addition (CA) and independent action (IA) models [21,31,32,33,34,35,36,37,38,39]. These methodologies evaluate the chemical mixture in terms of the mode of action (MoA) of the individual chemicals. The CA model assumes a similar MoA for chemicals, whereas the IA model works for chemicals with different MoA to calculate the combined effect of chemical mixtures [40]. Furthermore, the combined effects of chemical mixtures have been tackled in previous research [41,42]. Qin et al. [42] developed an integrated model called concentration addition independent action (CAIA) model, based on MLR, to predict the additive toxicity of noninteractive mixtures regardless of their MoA. From this, there are generally two ways to approximate the toxicity of a mixture: (a) based on whole mixture toxicity or (b) based on individual chemical toxicity. Table 1 shows the literature review of toxicity models in different areas of study such as human health and environmental risk assessment. The latest research refers to the subareas of wastewater treatment, soil, and acute toxicity in the environmental compartments and health.
Table 1.
Summary of studies of chemical mixture toxicity modeling and evaluation.
Despite the many advantages of toxicity modeling techniques for chemical mixtures, their application in eco-toxicological studies is seriously lacking. To define in detail the importance of research in toxicity modeling techniques, an analysis has been conducted about scientific publications of three environmental compartments (water, soil, and air) that are highly affected and that affect water quality and sustainability. These selected environmental compartments are specifically related to chemical mixtures, nanomaterials, an acute and chronic toxicity models (Figure 1a–c) which correspond to the studies published in ScienceDirect during the last decade (2013–2022). These areas of study are pillars to several environmental guided studies carried out in the last decade. The area of water toxicity modeling contains approximately 9500 publications that were made until the year 2022 (Figure 1a), from which more than 500 publications were reviewed in the development of this study. From these publications, years 2013 and 2014 presented the lowest number of publications on nanomaterials in chemical mixtures in all the subareas that are shown in Figure 1a. More specific sub-areas, such as acute and chronic water toxicity modeling for nanomaterials in chemical mixtures, show that there has been an increased concern over the last two years on this topic.
Figure 1.
Annual publishing activity of the last decade in which toxicity modeling methodologies were addressed for chemical mixtures in (a) water toxicity modeling studies; (b) soil toxicity modeling studies; and (c) air toxicity modeling studies. Data were extracted from ScienceDirect on 31 March 2023.
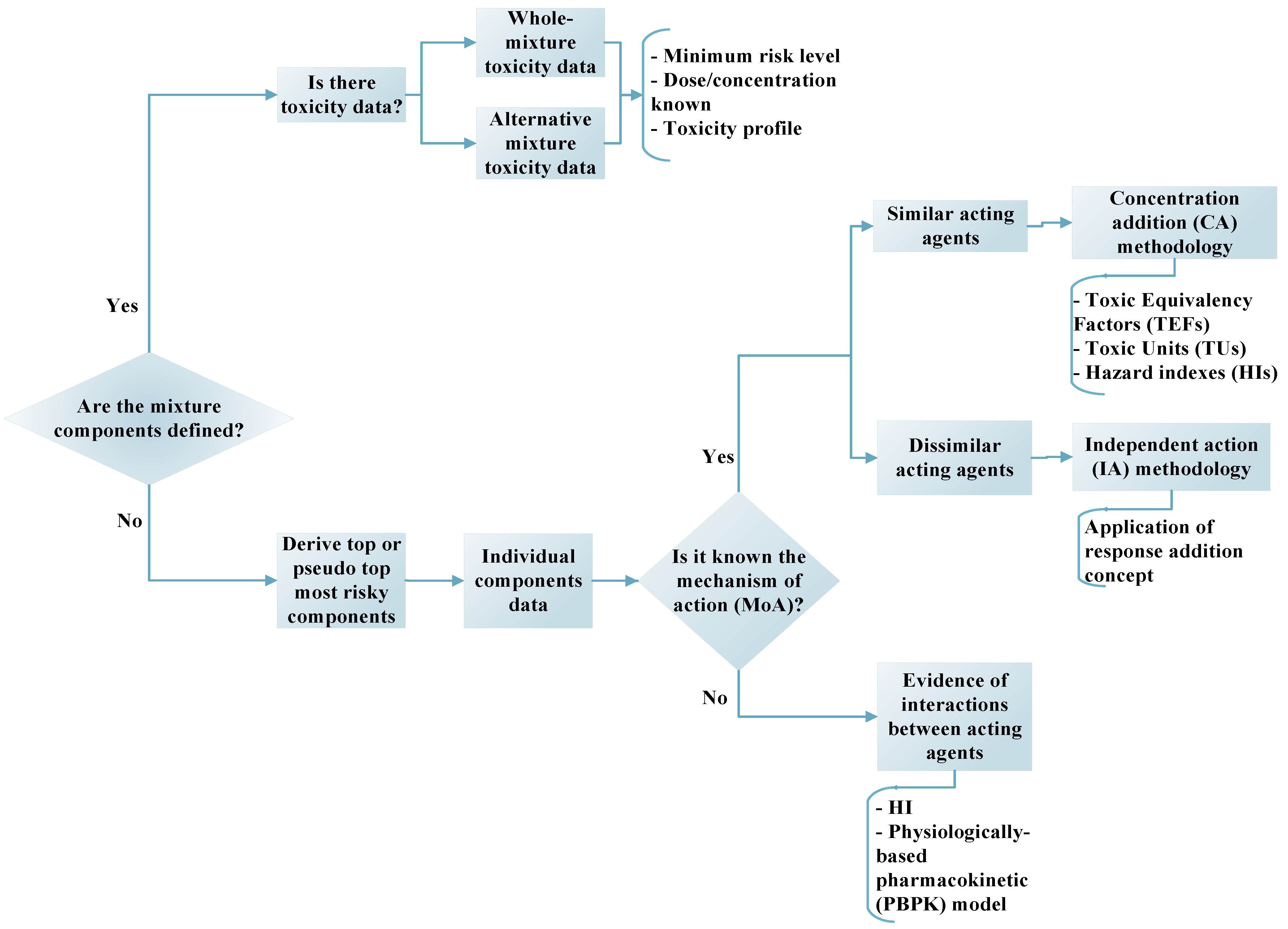
For soil toxicity modeling studies, an amount of approximately 5600 publications has been reported in the subarea of toxicity modeling of chemical mixtures (Figure 1b). Research on nanomaterials in chemical mixtures for soil studies has been little in recent years, especially on specific analysis of acute and chronic toxicity effects of chemical mixtures. In the area of air toxicity modeling of chemical mixtures, the number of publications was approximately 15,900 in total, with a clear peak in 2019 surpassing 1500 publications (Figure 1c). For this area, the scarcest research published has been seen in the studies of acute and chronic effects of nanomaterials in chemical mixtures, where in the year of 2013 there were only 500 publications released. Figure 2 presents a flow chart of the whole mixture and component-based model approaches, and the data required for the analysis with some of the most widely used risk assessment methods for each approach. Depending on data availability, the development of a whole-mixture model is facilitated, while the individual chemical toxicity modeling may be alternatively derived from other topmost toxic chemicals found in datasets.
Figure 2.
Flow chart of toxicity data availability for chemical mixture assessment on toxicological modeling studies. Adapted from [59].
This review discusses the scientific concepts behind the ecotoxicological modeling methodologies, the evolution in different environmental areas of study (water, soil, and air) of toxicity models in chemical mixtures that include and exclude nanomaterials, and case studies on these environmental compartments. The latest approaches for the prediction of mixture toxicity are addressed, evaluating the outputs of the models to obtain a current understanding of the effects of chemical mixtures in the environment.
2. Evaluation of Ecotoxicity Modeling Methodologies
For the assessment of the joint toxicity of a mixture, especially for the potential synergistic effect of environmental mixtures, different model approaches are presented, such as the CA, IA, and CAIA models [31,42,60,61].
2.1. Individual Chemical Modeling
Individual chemical modeling methods are widely utilized for the chemical mixture toxicity evaluation. Table 2 presents the literature review of the component-based modeling of chemical mixtures. In this summary, varied relevant studies based on the two approaches of CA and IA models are described. These two approaches are the most used for toxicity modeling; therefore, the studies evaluated were selected considering the areas of human health and environmental risk assessment. The toxic chemicals studied, methodology, and major results obtained for different conditions are presented.
Table 2.
Literature review of individual components toxicity models in different studies (CA and IA).
2.1.1. Similar Mode of Action Approach
The CA model or dose addition model was introduced by Loewe and Muischneck in 1926 [71]. This model is based on the dilution principle of chemicals and it is designed for substances with similar MoA, which has been evaluated in several studies [72,73,74,75,76]. Generally, non-interacting chemicals varying in potency could not be defined as a dilution of another chemical. The dose/concentration addition takes place with chemicals in a mixture acting with the same mechanism, but differing only in their potencies [75,77]. Table 2 shows the studies of CA application in the environmental area for a better description of the conditions and chemicals studied individually.
The effect prediction of mixture concentrations by concentration addition was originally calculated according to the Loewe equation [78] as presented in Equation (1):
where ECxMIX is the effect concentration of the mixture provoking a certain (%) effect, ECxi is the concentration of the chemical component i that causes a certain effect (x%) when applied individually, and pi is the molar concentration of each chemical.
Dose additivity is assumed to predict the mixture toxicity over the entire dose range, including the dose/concentration of the individual with No Observed Adverse Effect Level/Concentration (NOAEL/C) of the mixture chemicals [34,79,80]. It was noted that this approach relied on the identified grouping of “similar” chemicals. Although guidance on chemical grouping has been issued by different organizations, such as the European Chemicals Agency (ECHA), Organization for Economic Cooperation and Development (OECD), and the European Food Safety Authority (EFSA), currently there is no agreement on the scientifically best approach. Thus, the grouping of chemicals often relies on expert judgment on a case-by-case basis [75].
As reviewed by Kortenkamp et al. [81], there is evidence that dose/concentration addition could produce reliable estimation of the combined effects for the chemical components that share either a strictly identical molecular MoA or baseline toxicants. Altenburger et al. [82] studied 137 binary mixtures of different pesticides and surfactants for which the CA model provided a better overall prediction in the observed toxicity data compared to the IA model. A similar result was obtained by Faust et al. [78], who concluded that the toxicity of 66% of the 38 binary pesticide mixtures was predictable by the CA. However, the test mixtures were composed of herbicides and fungicides, which differs from the previous studies analyzed.
The CA model is appropriate for risk assessment of chemical mixtures with simple similar action [83]. The addition of doses implies that the toxicity can be estimated if the summed dose is higher than the threshold of the mixture toxicity, even when the dose level of each individual chemical is below its own effect threshold. In a 4-week toxicity study conducted by Jonker et al. [84], rats were exposed to a combination of four different but similarly acting nephrotoxicants (tetrachloroethylene, trichloroethylene, hexachloro-1:3-butadiene, and 1,1,2-trichloro-3,3,3-trifluoropropene). Kidney effects of the mixture showed no renal toxicity for the individual chemicals. The study supported the assumption of dose additivity for mixtures of systemic toxicants acting similarly under a concurrent condition and repeated exposure at dose levels below the toxicity thresholds of the individual constituents. In addition, the combined exposure at one quarter of no-observed nephrotoxic-effect level did not show toxicity, which portrayed the absence of synergistic interaction at this level. Furthermore, a dose-additive approach was adopted by Wolansky et al. [85] suggesting that a sub-threshold dose of individual pyrethroids produced measurable neurotoxicity in rats when combined in a mixture. Finally, for the 11 tested pyrethroids with a common target site, the deltamethrin and bioresmethrin chemicals did not lead to effect additive outcomes.
Regarding human health, different studies on dose additivity present the effects of carcinogenicity through exposure to chemical mixtures [86,87]. Walker et al. [88] conducted a study on organochlorine pollutants and polychlorinated dioxins in which the concept of dose additivity applying toxic equivalency factors (TEFs) was used to adjust the dose, specifying the tumor as the endpoint. For the case of the gingival Squamous Cell Carcinoma (SCC), the chemical mixture showed more than 45% of the predicted response presenting an antagonistic effect. This signified that the response to exposure was less than it would have been expected if the known effect chemicals were added together. Moreover, exposure to estrogen-like activity in previous research has defined that they have the same MoA, referring to the dose additivity of chemical mixtures [89,90]. The dose additivity of individual chemicals was found to act through the same receptor (ERα or ERβ) to produce inhibitory or stimulatory effects [89,90]. The studies finally supported the theory of dose additivity for mixtures with chemicals presenting similar MoA given their repeated exposure at dose levels.
Tichý et al. [91] observed deviations from concentration additivity for a mixture of benzene and ethanol in a short-term assay with Tubifex. The observed EC50 only deviated by a factor of 1.5 from the predicted EC50. Since the prediction was not calculated according to the IA for the mixture, it remained unclear whether the combined effect was better as described with this model. The effects of contaminants were typically studied in individual exposures, which were rarely presented from a single contaminant, as described in in vivo studies where individual contaminants are analyzed by their correlation alone and in combination with biological responses [92]. Thus, it is extremely important to define the interaction or non-interaction of chemicals to determine their apparent toxicity effects.
2.1.2. Dissimilar Mode of Action Approach
The IA model, also called the response addition or effects addition model, can be applied if chemicals act independently of each other, usually through different modes of action that do not influence each other. This type of action is also referred to as simple dissimilar action [77,93]. In this model, the term response addition presented the sum of probabilistic risks, and the effect of addition showed the sum of biological responses [93,94]. The toxicity of a mixture in terms of the probability of an affected individual can be expressed as Equation (2) [42].
where pM is the response to the mixture and p1, p2, …, pn are the responses due to exposure to the individual chemicals C1, C2, … Cn when present in a specified concentration.
Equation (2) is usually also expressed in the form of Equation (3) [42,93,94],
where is the combined effect of the mixture concentration () and is the effect of the individual mixture chemical component (i) applied at the concentration (). Effects are expressed as fractions of a maximum possible effect (0% ≤ E ≤ 100%).
According to Equation (3), any chemical for which equals zero does not contribute to the joint effect of the mixture. Consequently, mixtures of independently acting chemicals pose no health concern if the doses/concentrations of each individual chemical remain below their individual zero-effect level [93]. It is important to note that NOAELs and No Observed Adverse Effect Concentrations (NOAECs) derived from experimental studies do not always represent a zero-effect level. The NOAEL/Cs and NOECs estimated in toxicity and ecotoxicity studies, respectively, are often associated with an effect level in the range of 5 to 20% and therefore have no zero-effect level [81,95]. Thus, it cannot be assumed that in all cases is equal to zero for exposures at NOAEL/C or NOEC, as the NOAEL/C or NOEC do not necessarily represent a value for which is zero. Exposures equal to these levels may contribute to the mixture effect for dissimilarly acting chemicals. Therefore, the exposures at the NOAEL/C level may contribute to mixture effects of dissimilarly acting chemicals [81].
2.1.3. Selection between the CA and IA Modeling Approaches
For evaluation of a mixture, the question of how to select the appropriate model often arises. The applied model must be chosen on the basis of formulating a quantitative idea about mixture toxicity according to expected additive effects (additivity expectation) [81]. A larger number of substances in a mixture shows a stronger combined effect leading to additive effects of the individual components in the substances [32], which is important as diverse concepts often suggest different mixture toxicities. In an attempt to deal with this decision problem, assumptions that underpin dose addition and independent action have been allied to the broad mechanism of combined toxicity.
Dose addition is applicable to mixtures composed of chemicals that act through a similar or common MoA [33]. Although the original study by Loewe and Muischnek [71] contained little information that rooted dose addition in mechanistic considerations, the idea of a similar action was derived from the dilution principle concept that formed the basis of the principle. Conversely, the IA is widely held to be appropriate for mixtures of agents with diverse or “dissimilar” modes of action. Although rarely explicitly stated, this presumably stems from the principles of this concept. By activating differing effector chains, each chemical in a mixture provokes effects independent of other agents. This feature would also appear to lend itself to the statistical concept of independent events [72,93]. Early work on these three main models of mixture effects was developed after [71], in the 1930s.
The CA and IA may be regarded as special cases that provide a reference framework, defining the severity range of possible additivity expectations [72,81]. Mixtures of heterogeneous pollutants that include not only strictly dissimilarly acting chemicals, but also multi-site inhibitors and non-specifically acting chemicals may be expected to exert intermediate toxicity within the window of mixture toxicity whose severity range is defined by CA and IA [72].
2.2. Whole-Mixture Based Modeling
Whole-mixture models, or so-called top-down models, utilize toxicity data in the form of biological responses to the entire mixture or a fraction of the mixture in hydrocarbon mixtures [61,96,97,98,99,100]. This modeling technique consists of testing the whole-mixture in bioassays (in the laboratory and in situ) applying a similar principle to that used in a single chemical toxicity test [61,98,101]. However, the limitation of this model relies on the little information about the nature of chemicals grouped in the mixture. On the contrary, the main experimentally based technique for calculating chemical toxicity is the Toxicity Identification Evaluation (TIE) approach. This approach includes chemical fractionation of a sample providing further insight into the chemicals that are responsible for a large part of the toxicity of the mixture. The advantage of this type of toxicological technique used for risk assessment is that by considering the whole mixture, any interactions between the chemicals that may have been missed in a component-based approach are considered [81,102,103,104]. A disadvantage of TIE is the specific assessment information resulting from each mixture, which cannot be extrapolated to other mixtures or situations. TIE is only applicable to mixtures that are very stable in the environment, as it does not account for any change in composition that is typical of whole mixtures [59].
Figure 3a shows a framework of the whole-mixture approach to assess the risk from toxicity of a chemical mixture, starting with the required data to develop the model to the final estimation of hazard and risk analysis by chemical mixtures. For toxicity modeling of chemical mixtures, a specific dataset must be defined for each whole-mixture- and individual-based toxicity model (Figure 3b). For each dataset of chemical mixtures in a study, the requirements should represent the environmental transformation, potency of toxicity, reference dose/concentration, dose addition or response addition which depend on the similarity of the mixtures. These parameters and methods are analyzed for an exposure assessment of the mixture based on measurements of the hazard of toxicity of chemical mixtures. Table 3 presents a summary of the most cited studies on the latest whole-mixture-based models (also called integrated models). In these studies, the chemical mixtures are treated as a single entity, not individually, and an efficiency compared to regular models (CA and IA) is estimated. These studies highlight a concern for the improvement of the methodology to provide more accurate results about the toxicity effects of mixtures, which will lead to a correct risk assessment of the environment.
Figure 3.
Individual- and whole-mixture -based toxicity models for exposure assessment. (a) Whole-mixture model approach for the estimation of toxicity risk in mixture toxicity. Adapted from [105]. (b) Quality of chemical mixture data for toxicity exposure assessment. Adapted from [105].
Table 3.
Literature review of whole-mixture-based toxicity models.
Bhattacharya et al. [15] presented a review by the U.S. National Research Council (NRC) which introduced an approach using in vitro assays. Recently, many methods for toxicity assessment and tests were developed for animal testing in the USA and EU [23,107]. Alves et al. [1] proposed a new approach for the chemical safety assessment of new chemicals by integrating structural alerts and QSAR models which utilized structural alerts alone to predict the biological activity of the whole mixture. QSAR models were implemented into the integrated approach to balance the transparency and interpretability of the structural alerts [23].
Integrated Model Approach
The CAIA model integrates both concepts of the CA and IA models into one algorithm. This methodology was proposed by Qin et al. [42], who utilized the MLR technique to combine results from the CA and IA models which were considered as the predictor variables (independent variables) for the model. Furthermore, the experimental concentrations obtained from the characterization of the concentration–response curves were considered as the response variable (dependent variable) to determine the predicted toxicity. The results of the CA model, IA model, and experimental concentration values were transformed into log values and consecutively linked using the MRL technique. Equation (4) showed the CAIA model adopted from Qin et al. [42]:
where is the intercept, and are the regression coefficients that result from the MRL technique, are the experimental concentrations of the mixture provoking a certain (%) of effect, are the values that result from the CA model, and are the concentrations of the chemicals that result from the IA model.
The predicted power of the CAIA model according to Qin et al. [42] was validated using two datasets including thirteen mixtures of nine chemicals and six mixtures of six chemicals, respectively. For dataset one, 10 Uniformed Designs with Fixed Concentration Ration Ray (UDCR) mixtures were used as a training set. The model was later used to predict the toxicity of the test set consisting of three Equivalent-Effect Concentration Ratio (EECR) mixtures. For dataset two, the CAIA model based on four UDCR mixtures was used to predict the remaining two EECR mixtures. The CAIA model showed a strong predictive power for mixture toxicity in the two datasets, and its prediction was better than that of CA and IA, where the two models deviated from the concentration–response data of the mixtures.
Through these models, the overall toxicity of a mixture of a known composition can be determined prospectively. For the environmental mixtures, the ecotoxicity is usually investigated by one of the two following approaches: whole-mixture approach (using a simple in vivo or in vitro study) or by the eco-toxicological data on individual chemicals combined with the chemical–analytical concentration data [72,81].
The chemical–analytical concentration data can then feed into a mathematical model to predict the final ecotoxicity of the mixture and the exposure to living organisms, as presented by Giubilato et al. [108] for an integrated exposure assessment of the toxicity models. Whole-mixture testing was frequently applied for environmental mixtures, as it allowed for the assessment of ecotoxicity of mixtures of unknown compositions; however, the chemicals responsible for the response frequently remained unidentified [72]. Moreover, although the component-based approach was generally utilized, it required more information regarding identity, concentration, and toxicity, including MoA of the individual chemicals [34]. Figure 3b presents a framework of the component-based model approach for the prediction of chemical exposure assessment, which indicated that for chemical component and whole-mixture data availability, there are three types of toxicology: multiple, partial, and full.
3. Case Studies of Toxicity Modeling Applications
Toxicity studies could be screened into three specific areas of research (acute, soil, and water) that are constantly interacting with each other. The acute effects on living organisms (animals, plants, and humans) are investigated in all these areas, noting their relationship to the effects on soil toxicity presented through the high utilization of chemical pesticides around the world, and later polluting water through soil and various other sources such as the industry toxicity. This chain of pollution is perpetually hindering the environmental sustainability worldwide. Acute toxicity is the harmfulness that appears after the administration of a toxic chemical, and unless death occurs, there is a recovery process in the organism analysis [109]. It is highly important for risk assessment studies to recognize the acute effects since they reveal the adverse effects resulting from the exposure of living organisms to a chemical or a mixture of chemicals in the surrounding environment [110,111,112,113].
Sweeney et al. [114] analyzed the acute toxicity considering the variation in concentration over time by using carbon monoxide (CO) as the chemical, rats as the species to test, and a periodic exposure time (10 min, 20 min, 40 min, and 60 min). The results showed that in periods of 10–20 min, the pulses of a level of toxicity were identical to continuous exposures, while in a 60 min period, average concentrations and toxic loads were found. A pulse concentration with a ratio of 3:1 portrayed a higher influence on the upper profile of the lethality concentration as ten profiles of concentration variation in time were presented. Thus, the fluctuations in exposure over a short period portrayed a fundamental impact on the outcomes. Profiles 5 and 6 best fitted the range of the data. The dose–response model for a 60 min pulse showed better prediction for Profiles 5, 6, and 10.
Dose–response models were widely used to predict toxicity but were limited by the temporal dimension. In this way, the Toxicokinetic–Toxicodynamic (TK-TD) model was developed to include both the chemical concentration and temporal dimension [115], which provides information on the chemical toxicity and the capacity to simulate the temporal sides of toxicity, acting as an extrapolation tool for risk assessment of fluctuating or pulsed exposures to pollutants [115,116]. The TK-TD models can then be used for ecological risk assessment with Individual-Based Models (IBMs). Moreover, the Quantitative Structure Toxicity Relationship (QSTR) model is used for the assessment of the acute and chronic mixture toxicity of chemicals, among which sulfonamides and tetracyclines are present. Here, chronic mixture toxicity is predicted by additional docking-based descriptors, where there is a complex relationship between the acute and chronic toxicity of the effects of pollutants [37,117,118].
3.1. Nanoparticles Toxicity Studies
Engineered nanoparticles present potential adverse effects as they are applied in the electronics, pharmaceutical, energy, and agriculture sectors, by which lead to serious concerns about human health as well as the environment [5,119,120,121,122,123,124,125,126,127,128,129,130,131,132]. It has become a contemporary issue of great magnitude due to the toxicity resulting from their production, utilization, and their unique properties. Large-scale synthesis and utilization can have a significant impact on multiple parts of the human body, such as the lungs, liver, kidneys, brain, and the immune system [133]. These impacts depend on several factors and are based on the physicochemical features of the particles, such as their size, shape, and surface properties [134]. Nanoparticles can induce oxidative stress in the body, leading to neurobehavioral alterations and changes in vital organs, including the central nervous system [135]. Essentially, the toxic effect of nanoparticles on a single cell line could be approximated via in vitro or in vivo models, where much effort has been made for understanding the colloidal forces governing the nanomaterial chemical sedimentation, aggregation, and agglomeration over time (corona evolution) [130].
To date, the understanding of nanotoxicology has been mostly developed on the laboratory scale. However, recent studies have focused on the estimation through modeling techniques of the most probable apparent toxicity of the nanoparticles to the environment. Thus, in QSPR modeling, Kovalishyn et al. [5] developed enhanced models by Associative Neural Network (ASNN), the k-Nearest Neighbor method (kNN), and the random forest (WEKA-RF) of metal oxide nanoparticles, focusing on the intrinsic properties of the nanomaterials and their eco-toxic and human health effects obtained from the Online Chemical Modeling Environment (OCHEM) database. The “exposure concentration” and “material” of the nanoparticles were shown as the most influent descriptors for the fourth dataset of the study. It was proven that documentation of the physicochemical characteristics of specific nanoparticles is crucial to correlate the observed biological effects. In addition, the OCHEM was shown to develop well for the combination of one model of experimentally measured properties and theoretical descriptors.
On the other hand, Brown et al. [136] studied aquatic organism toxicity (R. subcapitata, D. magna, and L. variegatus) in freshwater conditions. The selected nanomaterials were silver (Ag), iron oxide (Fe2O3), titanium dioxide (TiO2), aluminum oxide (Al2O3), zinc oxide (ZnO), cobalt aluminum oxide (CoAl2O4), and cadmium selenide/zinc sulfide (CdSe/ZnS) quantum dots (QDs). A cross-species comparison analysis of the toxicity of these nanomaterials was developed to evaluate the environmental models to nanoparticle sensitivity. Although the study was presented on a laboratory scale, the results obtained provided insights on the similarity of the patterns of toxicity of some nanoparticles, particularly for ZnO, Ag, and QDs, which were recognized as the most toxic materials. It was suggested that the nanoparticles stimulate inflammatory responses in cells, which eventually leads to genotoxicity and cytotoxicity.
In addition, ZnO nanoparticle effects on Artemia franciscana larvae in saltwater were investigated [137]. The toxicity of varying ZnO concentrations was analyzed for 48 h and 96 h of exposure. The immobilization rate of larvae was found to be between 0% and 3.33% at different concentrations of ZnO, while the exposure time over 96 h showed an immobilization between 6.66% and 100% at different concentrations [137]. Similarly, the toxicity of Ag nanoparticles (AgNPs) to D. magna was evaluated under the conditions of six different boreal lakes. The environmental variables studied in water from a lake (Lake (L) 979 at the IISD-Experimental Lakes Area (IISD-ELA) in northern Ontario, Canada) were conductivity, dissolved nutrients, bacterial abundance, and algal biomass. The toxicity was determined to be highly variant among the lakes (p < 0.001) [138].
A study conducted in China analyzed the synergistic effects of heavy metals and engineered nanoparticles on the physiology of Brassica napus and their accumulation in plant tissues [139]. An ANN approach was applied to identify physiological factors affecting the plant uptake of co-existing Cd and CeO2NPs. Three levels of Cd (0, 0.25, and 1 mg/kg of dry soil) and two concentrations of CeO2NPs (0 and 500 mg/kg of dry soil) were used. The results highlighted key physiological factors that lead to the uptake of co-occurring Cd and CeO2NPs. The findings also showed that root fresh weight and net photosynthesis rate govern Ce uptake, while root fresh weight and Fv/Fm ratio affect the Cd uptake [139]. Overall, the potential impacts of nanoparticles suggest a need for continued research into their safety and toxicity, mainly as their use continues to increase in diverse industries. Therefore, this study highlights the importance of developing strategies to minimize their negative impacts on ecosystems and human health.
3.2. Water Toxicity Modeling Studies
Water is the most basic and crucial supply for all living organisms, requiring extensive control and treatment for utilization in different areas. For better evaluation of the chemical status in bodies of water, quantification of the influence of toxicant bioavailability in the environment is needed, as well as the key toxicants disrupting biological communities [140]. In the Catalan River Basin District in Spain, biological communities were monitored using biological indices. The river receives several loads of pesticides from the areas of irrigation, agriculture, fruit and vegetable crops, and rice fields in the lower delta. The available fraction of metals in the water phase was calculated, as well as the fraction of organic contaminants [140]. Soil contamination through the utilization of pesticides containing high metal concentration adds up to the contamination of water. In [140], a mixture toxicity model was developed to analyze the effect of the whole mixture of contaminants. ANN methodology was applied to maximize the Potentially Affected Fraction (PAF) values of biota for each chemical. A poor quality of the chemical status was shown in the urban and industrial areas of Barcelona. A contaminated hot spot showed a maximum PAF of 0.350 for nonylphenol and 0.134 for chlorpyrifos. Additionally, cases of high pesticide contamination were identified in the Northeastern part of the region.
The ecological impact of pesticides was studied in Lake Vistonis (Greece) from three sampling locations. In total, 68 pesticides and transformation products were detected: 27 herbicides, 27 insecticides, 11 fungicides, and 3 pesticide/transformation products. The results for the risk quotients (RQmax) were high for the toxicity to fish and aquatic invertebrates. Herbicides were the most detected pesticides, and insecticides were defined as responsible for eco-toxicological risk for an RQ higher than 1. The chemical alphamethrin was involved in most of the environmental quality standard exceedances in this study [141]. Likewise, reflecting the acute effects of toxicity in bodies of water, the study developed by Movahedian et al. [142] on the organism Daphnia magna determined the acute fish toxicity from the effluents of different units in the Isfahan Wastewater Treatment Plant (IWTP) in Iran. Acute fish toxicity was required for environmental risk assessment on the exposure of aquatic species to chemicals (pesticides, biocides, and pharmaceuticals). Results of the Acute Toxicity Unit (ATU) in raw wastewater were 3.1 for the preliminary effluent, 1.9 for the primary effluent, and 1.8 for the secondary effluent.
In the same way, the characterization of binary mixtures on non-target crustaceans was presented by Rose et al. [143]. For pesticides, it was observed that the effects of binary mixtures exceeded those of each chemical in isolation. For the mixture ratios presented, a similar prediction between the IA and CA models was seen, but with a higher predicted response. The highest toxicity was shown by the chemical azamethiphos, which was reflected by 96 h LC50 values of approximately 0.5 µg/L in larval European lobster (Homarus gammarus), mysid shrimp (Mysidopsis bahia), and D. magna with a 24 h EC50 value of 0.167 µg/L. Thus, the combination of deltamethrin and malathion showed a small additive toxicity with D. magna. Further results of acute toxicity for bodies of water were shown for the Belgian marine environment, where bezafibrate showed no effect up to its limit of solubility while Phaeodactylum tricornutum seemed to be more sensitive to the chemicals than other species. Furthermore, P. tricornutum was much less sensitive to the other tested b-blocker, atenolol [144].
On the other hand, water toxicity studies integrate research on the influence of heavy metals in water, and lately the introduction to Machine Learning techniques is being integrated to identify and evaluate toxicity for water and wastewater treatment. For instance, Wang et al. [145] investigated the methodologies of removal of toxicity in wastewater. The authors worked on batch experiments to evaluate the removal of the Cu ions from aqueous solutions. Their study implemented adsorption kinetics pseudo-first- and -second-order models based on Chitosan (CS) experiments. They reported that the Cu distribution was decreased from outside to inside the CS microspheres, with almost no response of Cu in the interior of the CS microspheres. After the desorption process, the CS microspheres turned back into reddish brown, indicating that the loaded Cu ions were desorbed significantly. The CS proved to be an excellent material capable of being reutilized, and quite good for the removal of heavy metals such as Cu ions from industrial wastewater.
The application of sustainable chemistry in wastewater treatment has been described as a promising methodology for the removal of heavy metals [146,147] that are discharged to bodies of water. Yang et al. [146] explored a more efficient and stable photocatalysts method to degrade antibiotic and remove heavy metal ions from wastewater. The authors implemented an organic–inorganic hybrid PW12/CN@Bi2WO6 composite photocatalyst that was synthesized via PW12/CN and Bi2WO6 by the hydrothermal method. The photocatalytic activity was assessed with the degradation of tetracycline hydrochloride (TC) and reducing hexavalent chromium (Cr (VI)). A pseudo-first-order model was developed to simulate the degradation kinetics of the catalysts for Cr6+ and TC. As a result, the composite PW12/CN@Bi2WO6 system portrayed high photocatalytic performance, obtaining a Cr (VI) photocatalytic removal rate of 98.7% and an oxidation removal of 97.5% for TC. In Yang et al. [147], the authors used a similar methodology with BiVO4/FeVO4@rGO heterojunction photocatalyst with a 3D/2D/2D structure. TC and Cr solutions were prepared using tap water, river water, and simulated dyeing wastewater. The authors evaluated the photocatalytic performance by photo-oxidative degradation of TC and photo-reduction of Cr, showing degradation rates above 85% of both TC and Cr (VI). The studies showed excellent photocatalytic performance for wastewater treatment and removal of heavy metals.
In real-world pollutant mixtures, the authors of [148] summarized a guide of different methodologies that they have worked on for five years of research dealing with mixtures of pollutants for water resource management. The authors cite a mobile dynamic passive sampling approach used in the case study of the Joint Danube Survey JDS3. This approach characterized chemical pollution along a large river providing chemical patterns. In another case study, mutagenic wastewaters from mixed industrial and municipal sources showed varying levels of mutagenicity in a periodicity of six weeks, with thousands of chemical signals of varying intensity. The authors also highlight that in an effect-directed analysis (EDA), an unbiased investigation is possible to study unidentified chemicals with unexplained biological effects. The EDA methodology is suitable when it is needed to work without any previous information of the types and sources of pollution. Finally, more balanced effect data aid in improving evidence for water quality assessments.
Furthermore, Machine Learning (ML) and ANN model advancements are addressed for water treatment studies by Yaseen [149]. The authors cite a work where an ANN model is developed to predict heavy metal (Cr, Cu, Pb, Ni, Zn) concentrations in the Karachi harbor area in Pakistan. They report the utilization of the Levenberg–Marquardt (LM) functions and the scale conjugate Gradient (SCG). The prediction accuracy was shown better with SCG. Similarly, hybrid artificial intelligence (AI) models are cited for the long-term prediction of As, Pb and Zn, revealing good performance for long-term predictions. Moreover, in another reported case, heavy metal concentrations were measured at Taihu lake in China. The researchers simulated the total, dissolved and particulate concentration of Ti, Cr, Mn, Ni, As, Cd, Sb, Pb, reporting good prediction results and reliable methodology for the limitations with datasets that can commonly occur.
3.3. Soil Toxicity Modeling Evaluation for Water Quality
Soil is a critical component in the life cycle that directly affects agriculture and food crops where toxic constituents define the soil quality based on the potential impact on human health [150,151]. The incidence of soil contamination of water quality is increasingly being investigated. The pesticides lost from the agricultural fields end up being transported to surface and ground waters because of several factors such as soil characteristics, weather, agriculture management and fundamentally the physicochemical properties of the pesticides [141]. Non-ferrous metals are determined as one of the most important toxicity sources in various soil types. For a study conducted on the Khuzestan plain (Iran), a systematic gridding procedure was applied to collect 54 samples using the kriging method. The stations were categorized using a pollution load index ranging from one to four. The results suggested that a control and monitoring plan is needed to protect human health across this vast region [152].
The concentration, distribution, and specification of lead (Pb), zinc (Zn), cadmium (Cd), chromium (Cr), nickel (Ni), and copper (Cu) were studied in Iran using single factor pollution and comprehensive pollution indices. By determining the physicochemical properties of the samples, statistical models were developed to identify the relationship between the source point and the contamination distribution. The results showed that the amounts of metal in non-residual fractions were higher at the locations closer to the pollution source. Unlike Cu, Cr, and Ni, the geogenic-originated metals exhibited generally followed the background values of topsoil. Metal-contaminated soils may represent significant risks to groundwater because the high metal concentration in soils can be transferred under certain conditions [153].
Likewise, the hazardous waste from the glass production industry, for instance, due to metals such as Cr, cobalt (Co), iron (Fe), manganese (Mn), Pb and uranium (U), becomes harmful with toxic effects to the biota. Metal-contaminated soils in southern Sweden were studied to determine the biological effect of such metals through the methods of the C. elegans nematode model (gene expression), fatty acid staining and lifespan assays. Total element concentrations for As, Cd, and Pb were concluded to be higher than the standards of the Swedish Environment Protection Agency in some samples. Subsequently, there is a strong influence on the biological availability of the metals, and those that are extracted by 18.2 MΩ water and ion displacement (neutral and acidic pH) in aerobic and sedimental soil. Although no significant mortality was reported in C. elegans upon exposure, the reduction in lifespan was evident as an effect of metals on the environment (long-term exposure). Furthermore, less than 10% of the total metal concentration in the soil was encountered in the water-soluble leachates [154].
On the other hand, a full cubic model with 90 predictors was conducted to obtain an Optimal and Reduced Cubic Model (ORCM) with 12 targeted toxic metals. The backward elimination procedure accompanied by an MLR model was used to determine significant relationships in 15 steps. All predictors contributed to ORCM showing a p-value of 0.07 at a degree of freedom of 36. An interaction occurred when a pair of elements produced no similar trend in the response at different levels of another element. By investigation, a dis-ordinal interaction effect occurs on deposits for Au-As-Mn, Au-Ag-As, and Au-Hg-Mn when the third element varies across the background. In contrast, ordinal effects were observed for Au-Ag-Hg and Au-As-Hg [155].
4. Limitations and Future Research Studies
The literature on online databases was searched to carry out a scoping literature review considering mostly research papers and only those published in the English language. Other sources such as newspaper articles, magazine articles, reports and dissertations were not considered. Although huge efforts have been made by the authors to search all the crux studies on this topic, it is possible that some studies may have been missed.
Overall, although toxicity analysis on mixtures as an entity (whole-mixture) seems to be complete, a reliable combined model is still far from being achieved. First, there is inconsistency in model terminology in the literature [42]. Standardizing the terminology is urgently needed to avoid confusion. Second, an accurate connection between the CA and IA models for an integrated methodology is lacking. The different approaches referenced poorly portray a common base for application in the same chemical mixture. A better methodological approach should be developed to reflect the combined action of chemicals in one media, which further affects water quality. Furthermore, it is difficult to determine the accurate concentration level of mixture toxicants and their exact area of affectation given the lack of environmental measurements and monitoring [27,29]. Therefore, an extended database of toxic chemicals should be created to define better toxicity mechanisms of mixtures. This would help to build a bridge to better understand and evaluate toxicity to achieve environmental sustainability.
In short, the difficulties observed in an integrated model remain for the correct implementation for some environmental compartments. The following work should be considered in the future:
- Conservative risk of chemical mixtures and greater accuracy could be achieved with the implementation of up-to-date monitoring techniques such as sensor integration in endangered regions worldwide.
- To assist with predictive approach implementation, mechanistic data must be included in the assessment given that the modeling design needs to be based on real data to be validated. In addition, given the lack of understanding of the nanomaterial in chemical mixtures, the effects of the corona and colloid characteristics of chemicals need to be deeply accounted for future studies.
- The interactions between multiple stressors, their alternative usage, and the stress they present to the ecosystem-expanding populations should be equally integrated into the combined model analysis to cover global problems such as the increasing number of industries and climate change.
- Ecotoxicity of chemical mixtures in environmental compartments could be better applied to endangered species with appropriate biomonitoring of living organisms, which would additionally benefit national economies.
5. Conclusions
The different characteristics of the application of the toxicological models are important to consider for specific conditions and areas of study. Throughout the years, ecotoxicology studies have been developed to evaluate responses to a single or occasional binary stressor under laboratory conditions. However, they are limited by the basic understanding of the stressors in laboratory tests. Laboratory assays cannot accurately represent the interaction of multiple contaminants in exposure in space and time, and only provide an overview of the contaminant’s influence on biotic interactions. Hence, the greatest challenge is to understand how organisms commute to adequately respond to a complex array of natural and anthropogenic stressors. Through the application of biodiversity profiles, an unattainable view of its components can be obtained, which would be helpful for the examination of anthropogenic activities affecting the different environmental systems and their deeper interactions influencing water quality.
Author Contributions
Conceptualization, P.V., G.J. and W.M.; methodology, P.V. and G.J.; formal analysis, P.V., G.J. and P.I.; investigation, P.V. and G.J.; writing—original draft preparation, P.V. and G.J.; writing—review and editing, P.V., G.J., S.H., P.I. and C.Y.; visualization, P.V. and G.J.; supervision, C.Y.; project administration, C.Y.; funding acquisition, C.Y. All authors have read and agreed to the published version of the manuscript.
Funding
This work was supported by National Research Foundation of Korea (NRF) grant funded by the Korean government (MSIT) (No. 2021R1A2C2007838), and project for Collabo R&D between Industry, Academy, Research Institute funded by Korea Ministry of SMEs and Startups in 2022 (Project No. S3301144), and grant funded by the Subway Fine Dust Reduction Technology Development Project of the Ministry of Land Infrastructure and Transport (21QPPW-B152306-03).
Institutional Review Board Statement
Not applicable.
Informed Consent Statement
Not applicable.
Data Availability Statement
Not applicable.
Conflicts of Interest
The authors declare no conflict of interest. The funders had no role in the design of the study; in the collection, analyses, or interpretation of data; in the writing of the manuscript; or in the decision to publish the results.
References
- Alves, V.; Muratov, E.; Capuzzi, S.; Politi, R.; Low, Y.; Braga, R.; Zakharov, A.V.; Sedykh, A.; Mokshyna, E.; Andrade, C.; et al. Alarms about Structural Alerts. Green Chem. 2017, 18, 4348–4360. [Google Scholar] [CrossRef]
- Tennekes, H.A.; Sánchez-Bayo, F. The Molecular Basis of Simple Relationships between Exposure Concentration and Toxic Effects with Time. Toxicology 2013, 309, 39–51. [Google Scholar] [CrossRef] [PubMed]
- Shao, Y.; Chen, Z.; Hollert, H.; Zhou, S.; Deutschmann, B.; Seiler, T.B. Toxicity of 10 Organic Micropollutants and Their Mixture: Implications for Aquatic Risk Assessment. Sci. Total Environ. 2019, 666, 1273–1282. [Google Scholar] [CrossRef]
- Rhind, S.M. Anthropogenic Pollutants: A Threat to Ecosystem Sustainability? Philos. Trans. R. Soc. B Biol. Sci. 2009, 364, 3391–3401. [Google Scholar] [CrossRef] [PubMed]
- Kovalishyn, V.; Abramenko, N.; Kopernyk, I.; Charochkina, L.; Metelytsia, L.; Tetko, I.V.; Peijnenburg, W.; Kustov, L. Modelling the Toxicity of a Large Set of Metal and Metal Oxide Nanoparticles Using the OCHEM Platform. Food Chem. Toxicol. 2018, 112, 507–517. [Google Scholar] [CrossRef] [PubMed]
- Önlü, S.; Saçan, M.T. Toxicity of Contaminants of Emerging Concern to Dugesia Japonica: QSTR Modeling and Toxicity Relationship with Daphnia Magna. J. Hazard. Mater. 2018, 351, 20–28. [Google Scholar] [CrossRef]
- Tlili, S.; Mouneyrac, C. New Challenges of Marine Ecotoxicology in a Global Change Context. Mar. Pollut. Bull. 2021, 166, 112242. [Google Scholar] [CrossRef] [PubMed]
- Beyer, J.; Petersen, K.; Song, Y.; Ruus, A.; Grung, M.; Bakke, T.; Tollefsen, K.E. Environmental Risk Assessment of Combined Effects in Aquatic Ecotoxicology: A Discussion Paper. Mar. Environ. Res. 2014, 96, 81–91. [Google Scholar] [CrossRef] [PubMed]
- Jin, H.; Wang, C.; Shi, J.; Chen, L. Evaluation on Joint Toxicity of Chlorinated Anilines and Cadmium to Photobacterium Phosphoreum and QSAR Analysis. J. Hazard. Mater. 2014, 279, 156–162. [Google Scholar] [CrossRef]
- Son, J.; Lee, Y.-S.; Kim, Y.; Shin, K.-I.; Hyun, S.; Cho, K. Joint Toxic Action of Binary Metal Mixtures of Copper, Manganese and Nickel to Paronychiurus Kimi (Collembola). Ecotoxicol. Environ. Saf. 2016, 132, 164–169. [Google Scholar] [CrossRef]
- Walter, H.; Consolaro, F.; Gramatica, P.; Scholze, M.; Altenburger, R. Mixture Toxicity of Priority Pollutants at No Observed Effect Concentrations (NOECs). Ecotoxicology 2002, 11, 299–310. [Google Scholar] [CrossRef] [PubMed]
- Speight, J.G. Chemical Transformations in the Environment. In Environmental Organic Chemistry for Engineers; Butterworth-Heinemann: Oxford, UK, 2016; pp. 305–353. ISBN 9780128044926. [Google Scholar]
- Moore, M.N.; Wedderburn, R.J.; Clarke, K.R.; McFadzen, I.R.B.; Lowe, D.M.; Readman, J.W. Emergent Synergistic Lysosomal Toxicity of Chemical Mixtures in Molluscan Blood Cells (Hemocytes). Environ. Pollut. 2018, 235, 1006–1014. [Google Scholar] [CrossRef] [PubMed]
- Kar, S.; Ghosh, S.; Leszczynski, J. Single or Mixture Halogenated Chemicals? Risk Assessment and Developmental Toxicity Prediction on Zebrafish Embryos Based on Weighted Descriptors Approach. Chemosphere 2018, 210, 588–596. [Google Scholar] [CrossRef] [PubMed]
- Bhattacharya, S.; Zhang, Q.; Carmichael, P.L.; Boekelheide, K.; Andersen, M.E. Toxicity Testing in the 21st Century: Defining New Risk Assessment Approaches Based on Perturbation of Intracellular Toxicity Pathways. PLoS ONE 2011, 6, e20887. [Google Scholar] [CrossRef]
- Uwizeyimana, H.; Wang, M.; Chen, W.; Khan, K. The Eco-Toxic Effects of Pesticide and Heavy Metal Mixtures towards Earthworms in Soil. Environ. Toxicol. Pharmacol. 2017, 55, 20–29. [Google Scholar] [CrossRef]
- Sukhanova, A.; Bozrova, S.; Sokolov, P.; Berestovoy, M.; Karaulov, A.; Nabiev, I. Dependence of Nanoparticle Toxicity on Their Physical and Chemical Properties. Nanoscale Res. Lett. 2018, 13, 44. [Google Scholar] [CrossRef]
- Boraschi, D.; Swartzwelter, B.J.; Italiani, P. Interaction of Engineered Nanomaterials with the Immune System: Health-Related Safety and Possible Benefits. Curr. Opin. Toxicol. 2018, 10, 74–83. [Google Scholar] [CrossRef]
- Jain, A.; Ranjan, S.; Dasgupta, N.; Ramalingam, C. Nanomaterials in Food and Agriculture: An Overview on Their Safety Concerns and Regulatory Issues. Crit. Rev. Food Sci. Nutr. 2018, 58, 297–317. [Google Scholar] [CrossRef]
- Li, X.; Peng, L.; Yao, X.; Cui, S.; Hu, Y.; You, C.; Chi, T. Long Short-Term Memory Neural Network for Air Pollutant Concentration Predictions: Method Development and Evaluation. Environ. Pollut. 2017, 231, 997–1004. [Google Scholar] [CrossRef]
- Zhu, X.W.; Ge, H.L.; Cao, Y. Bin Mixture Cytotoxicity Assessment of Ionic Liquids and Heavy Metals in MCF-7 Cells Using Mixtox. Chemosphere 2016, 163, 544–551. [Google Scholar] [CrossRef]
- Ben Ghanem, O.; Mutalib, M.I.A.; Lévêque, J.M.; El-Harbawi, M. Development of QSAR Model to Predict the Ecotoxicity of Vibrio Fischeri Using COSMO-RS Descriptors. Chemosphere 2017, 170, 242–250. [Google Scholar] [CrossRef] [PubMed]
- Giesen, D.; Van Gestel, C.A.M. QSAR Development and Bioavailability Determination: The Toxicity of Chloroanilines to the Soil Dwelling Springtail Folsomia Candida. Chemosphere 2013, 90, 2667–2673. [Google Scholar] [CrossRef] [PubMed]
- He, J.; Peng, T.; Yang, X.; Liu, H. Development of QSAR Models for Predicting the Binding Affinity of Endocrine Disrupting Chemicals to Eight Fish Estrogen Receptor. Ecotoxicol. Environ. Saf. 2018, 148, 211–219. [Google Scholar] [CrossRef] [PubMed]
- Wu, Y.; Wei, W.; Luo, J.; Pan, Y.; Yang, M.; Hua, M.; Chu, W.; Shuang, C.; Li, A. Comparative Toxicity Analyses from Different Endpoints: Are New Cyclic Disinfection Byproducts (DBPs) More Toxic than Common Aliphatic DBPs? Environ. Sci. Technol. 2022, 56, 194–207. [Google Scholar] [CrossRef]
- Roy, K.; Kar, S.; Das, R.N. Chapter 1—Background of {QSAR} and Historical Developments. In Understanding the Basics of {QSAR} for Applications in Pharmaceutical Sciences and Risk Assessment; Roy, K., Kar, S., Das, R.N., Eds.; Academic Press: Boston, MA, USA, 2015; pp. 1–46. ISBN 978-0-12-801505-6. [Google Scholar]
- Klüver, N.; Vogs, C.; Altenburger, R.; Escher, B.I.; Scholz, S. Development of a General Baseline Toxicity QSAR Model for the Fish Embryo Acute Toxicity Test. Chemosphere 2016, 164, 164–173. [Google Scholar] [CrossRef]
- Wang, D.; Shi, J.; Xiong, Y.; Hu, J.; Lin, Z.; Qiu, Y.; Cheng, J. A QSAR-Based Mechanistic Study on the Combined Toxicity of Antibiotics and Quorum Sensing Inhibitors against Escherichia Coli. J. Hazard. Mater. 2018, 341, 438–447. [Google Scholar] [CrossRef]
- Lee, Y.; von Gunten, U. Quantitative Structure-Activity Relationships (QSARs) for the Transformation of Organic Micropollutants during Oxidative Water Treatment. Water Res. 2012, 46, 6177–6195. [Google Scholar] [CrossRef]
- Sudhakaran, S.; Calvin, J.; Amy, G.L. QSAR Models for the Removal of Organic Micropollutants in Four Different River Water Matrices. Chemosphere 2012, 87, 144–150. [Google Scholar] [CrossRef]
- Bucur, A.I.; Bucur, R.A.; Szabadai, Z.; Mosoarca, C.; Linul, P.A. Influence of Small Concentration Addition of Tartaric Acid on the 220 °C Hydrothermal Synthesis of Hydroxyapatite. Mater. Charact. 2017, 132, 76–82. [Google Scholar] [CrossRef]
- Chen, C.; Wang, Y.; Qian, Y.; Zhao, X.; Wang, Q. The Synergistic Toxicity of the Multiple Chemical Mixtures: Implications for Risk Assessment in the Terrestrial Environment. Environ. Int. 2015, 77, 95–105. [Google Scholar] [CrossRef]
- Feng, L.; Liu, S.S.; Li, K.; Tang, H.X.; Liu, H.L. The Time-Dependent Synergism of the Six-Component Mixtures of Substituted Phenols, Pesticides and Ionic Liquids to Caenorhabditis Elegans. J. Hazard. Mater. 2017, 327, 11–17. [Google Scholar] [CrossRef] [PubMed]
- Kienzler, A.; Bopp, S.K.; van der Linden, S.; Berggren, E.; Worth, A. Regulatory Assessment of Chemical Mixtures: Requirements, Current Approaches and Future Perspectives. Regul. Toxicol. Pharmacol. 2016, 80, 321–334. [Google Scholar] [CrossRef]
- Lopes, S.; Pinheiro, C.; Soares, A.M.V.M.; Loureiro, S. Joint Toxicity Prediction of Nanoparticles and Ionic Counterparts: Simulating Toxicity under a Fate Scenario. J. Hazard. Mater. 2016, 320, 1–9. [Google Scholar] [CrossRef] [PubMed]
- Li, T.; Liu, S.S.; Qu, R.; Liu, H.L. Global Concentration Additivity and Prediction of Mixture Toxicities, Taking Nitrobenzene Derivatives as an Example. Ecotoxicol. Environ. Saf. 2017, 144, 475–481. [Google Scholar] [CrossRef]
- Wang, D.; Gu, Y.; Zheng, M.; Zhang, W.; Lin, Z.; Liu, Y. A Mechanism-Based QSTR Model for Acute to Chronic Toxicity Extrapolation: A Case Study of Antibiotics on Luminous Bacteria. Sci. Rep. 2017, 7, 6022. [Google Scholar] [CrossRef] [PubMed]
- Yang, G.; Chen, C.; Wang, Y.; Peng, Q.; Zhao, H.; Guo, D.; Wang, Q.; Qian, Y. Mixture Toxicity of Four Commonly Used Pesticides at Different Effect Levels to the Epigeic Earthworm, Eisenia Fetida. Ecotoxicol. Environ. Saf. 2017, 142, 29–39. [Google Scholar] [CrossRef]
- Hsieh, N.H.; Chen, Z.; Rusyn, I.; Chiu, W.A. Risk Characterization and Probabilistic Concentration–Response Modeling of Complex Environmental Mixtures Using New Approach Methodologies (NAMs) Data from Organotypic in Vitro Human Stem Cell Assays. Environ. Health Perspect. 2021, 129, 1–13. [Google Scholar] [CrossRef]
- Nweke, C.O.; Orji, J.C.; Ahumibe, N.C. Prediction of Phenolic Compounds and Formulated Glyphosate Toxicity in Binary Mixtures Using Rhizobium Species Dehydrogenase Activity. Adv. Life Sci. 2015, 5, 27–38. [Google Scholar] [CrossRef]
- Thienpont, B.; Barata, C.; Raldúa, D. Modeling Mixtures of Thyroid Gland Function Disruptors in a Vertebrate Alternative Model, the Zebrafish Eleutheroembryo. Toxicol. Appl. Pharmacol. 2013, 269, 169–175. [Google Scholar] [CrossRef]
- Qin, L.T.; Liu, S.S.; Zhang, J.; Xiao, Q.F. A Novel Model Integrated Concentration Addition with Independent Action for the Prediction of Toxicity of Multi-Component Mixture. Toxicology 2011, 280, 164–172. [Google Scholar] [CrossRef]
- Tyagi, D.; Couillard, D. Toxic Effects of Inhibitors in Biological Wastewater Treatment Processes. Can. J. Chem. Eng. 1998, 66, 97–106. [Google Scholar] [CrossRef]
- Petersen, B.; Gernaey, K.; Ottoy, J.; Vanrolleghem, P. Application of Biosensors in Wastewater Treatment. In Proceedings of the 2e Symposium sur les Eaux usées et 11e Atelier sur L’eau Potable, Montréal, Canada, 20–21 October 1999; pp. 204–210. [Google Scholar]
- Cai, B.; Xie, L.; Yang, D.; Arcangeli, J.P. Application of QSARs Model in Toxicity Evaluation of Wastewater to Bio-Treatment System in WWTP. In Proceedings of the 2nd International Conference on Bioinformatics and Biomedical Engineering, iCBBE 2008, Shanghai, China, 16–18 May 2008; pp. 3027–3030. [Google Scholar]
- De Schepper, W.; Dries, J.; Geuens, L.; Blust, R. Wastewater Treatment Plant Modeling Supported Toxicity Identification and Evaluation of a Tank Truck Cleaning Effluent. Ecotoxicol. Environ. Saf. 2010, 73, 702–709. [Google Scholar] [CrossRef] [PubMed]
- Smith, K.S.; Balistrieri, L.S.; Todd, A.S. Using Biotic Ligand Models to Predict Metal Toxicity in Mineralized Systems. Appl. Geochem. 2015, 57, 55–72. [Google Scholar] [CrossRef]
- Liang, J.; Zhang, L.; Ye, M.; Guan, Z.; Huang, J.; Liu, J.; Li, L.; Huang, S.; Sun, S. Evaluation of the Dewaterability, Heavy Metal Toxicity and Phytotoxicity of Sewage Sludge in Different Advanced Oxidation Processes. J. Clean. Prod. 2020, 265, 121839. [Google Scholar] [CrossRef]
- Zhang, J.; Zhou, W.; Yang, L.; Chen, Y.; Hu, Y. Co-N-Doped MoO2 Modified Carbon Felt Cathode for Removal of EDTA-Ni in Electro-Fenton Process. Environ. Sci. Pollut. Res. 2018, 25, 22754–22765. [Google Scholar] [CrossRef] [PubMed]
- Wang, X.; Hua, L.; Ma, Y. A Biotic Ligand Model Predicting Acute Copper Toxicity for Barley (Hordeum Vulgare): Influence of Calcium, Magnesium, Sodium, Potassium and PH. Chemosphere 2012, 89, 89–95. [Google Scholar] [CrossRef]
- Lofts, S.; Criel, P.; Janssen, C.R.; Lock, K.; McGrath, S.P.; Oorts, K.; Rooney, C.P.; Smolders, E.; Spurgeon, D.J.; Svendsen, C.; et al. Modelling the Effects of Copper on Soil Organisms and Processes Using the Free Ion Approach: Towards a Multi-Species Toxicity Model. Environ. Pollut. 2013, 178, 244–253. [Google Scholar] [CrossRef]
- Smolders, E.; Oorts, K.; Peeters, S.; Lanno, R.; Cheyns, K. Toxicity in Lead Salt Spiked Soils to Plants, Invertebrates and Microbial Processes: Unraveling Effects of Acidification, Salt Stress and Ageing Reactions. Sci. Total Environ. 2015, 536, 223–231. [Google Scholar] [CrossRef]
- Zhang, S.; Song, J.; Gao, H.; Zhang, Q.; Lv, M.-C.; Wang, S.; Liu, G.; Pan, Y.-Y.; Christie, P.; Sun, W. Improving Prediction of Metal Uptake by Chinese Cabbage (Brassica pekinensis L.) Based on a Soil-Plant Stepwise Analysis. Sci. Total Environ. 2016, 569–570, 1595–1605. [Google Scholar] [CrossRef]
- Chen, D.-Q.; Chen, H.; Chen, L.; Tang, D.-D.; Miao, H.; Zhao, Y.-Y. Metabolomic Application in Toxicity Evaluation and Toxicological Biomarker Identification of Natural Product. Chem. Biol. Interact. 2016, 252, 114–130. [Google Scholar] [CrossRef]
- Zaitsu, K.; Hayashi, Y.; Kusano, M.; Tsuchihashi, H.; Ishii, A. Application of Metabolomics to Toxicology of Drugs of Abuse: A Mini Review of Metabolomics Approach to Acute and Chronic Toxicity Studies. Drug Metab. Pharmacokinet. 2016, 31, 21–26. [Google Scholar] [CrossRef]
- Pauluhn, J. Risk Assessment in Combustion Toxicology: Should Carbon Dioxide Be Recognized as a Modifier of Toxicity or Separate Toxicological Entity? Toxicol. Lett. 2016, 262, 142–152. [Google Scholar] [CrossRef] [PubMed]
- Zhang, Y.; Chu, C.; Li, T.; Xu, S.; Liu, L.; Ju, M. A Water Quality Management Strategy for Regionally Protected Water through Health Risk Assessment and Spatial Distribution of Heavy Metal Pollution in 3 Marine Reserves. Sci. Total Environ. 2017, 599–600, 721–731. [Google Scholar] [CrossRef] [PubMed]
- Fowles, J.; Banton, M.; Klapacz, J.; Shen, H. A Toxicological Review of the Ethylene Glycol Series: Commonalities and Differences in Toxicity and Modes of Action. Toxicol. Lett. 2017, 278, 66–83. [Google Scholar] [CrossRef] [PubMed]
- Heys, K.A.; Shore, R.F.; Pereira, M.G.; Jones, K.C.; Martin, F.L. Risk Assessment of Environmental Mixture Effects. RSC Adv. 2016, 6, 47844–47857. [Google Scholar] [CrossRef]
- Farley, K.J.; Meyer, J.S.; Balistrieri, L.S.; De Schamphelaere, K.A.C.; Iwasaki, Y.; Janssen, C.R.; Kamo, M.; Lofts, S.; Mebane, C.A.; Naito, W.; et al. Metal Mixture Modeling Evaluation Project: 2. Comparison of Four Modeling Approaches. Environ. Toxicol. Chem. 2015, 34, 741–753. [Google Scholar] [CrossRef] [PubMed]
- Gao, Y.; Feng, J.; Wang, C.; Zhu, L. Modeling Interactions and Toxicity of Cu-Zn Mixtures to Zebrafish Larvae. Ecotoxicol. Environ. Saf. 2017, 138, 146–153. [Google Scholar] [CrossRef]
- Rider, C.V.; LeBlanc, G.A. An Integrated Addition and Interaction Model for Assessing Toxicity of Chemical Mixtures. Toxicol. Sci. 2005, 87, 520–528. [Google Scholar] [CrossRef]
- Ra, J.S.; Lee, B.C.; Chang, N.I.; Kim, S.D. Estimating the Combined Toxicity by Two-Step Prediction Model on the Complicated Chemical Mixtures from Wastewater Treatment Plant Effluents. Environ. Toxicol. Chem. 2006, 25, 2107–2113. [Google Scholar] [CrossRef]
- Watt, J.; Webster, T.F.; Schlezinger, J.J. Generalized Concentration Addition Modeling Predicts Mixture Effects of Environmental PPARγ Agonists. Toxicol. Sci. 2016, 153, 18–27. [Google Scholar] [CrossRef]
- Wang, N.; Wang, X.C.; Ma, X. Characteristics of Concentration-Inhibition Curves of Individual Chemicals and Applicability of the Concentration Addition Model for Mixture Toxicity Prediction. Ecotoxicol. Environ. Saf. 2015, 113, 176–182. [Google Scholar] [CrossRef]
- Hong, Y.; Tan, Y.; Meng, Y.; Yang, H.; Zhang, Y.; Warren, A.; Li, J.; Lin, X. Evaluation of Biomarkers for Ecotoxicity Assessment by Dose-Response Dynamic Models: Effects of Nitrofurazone on Antioxidant Enzymes in the Model Ciliated Protozoan Euplotes Vannus. Ecotoxicol. Environ. Saf. 2017, 144, 552–559. [Google Scholar] [CrossRef]
- Yang, A.; Liu, S.; Cheng, Z.; Pu, H.; Cheng, N.; Ding, J.; Li, J.; Li, H.; Hu, X.; Ren, X.; et al. Dose-Response Analysis of Environmental Exposure to Multiple Metals and Their Joint Effects with Fasting Plasma Glucose among Occupational Workers. Chemosphere 2017, 186, 314–321. [Google Scholar] [CrossRef] [PubMed]
- Tanaka, Y.; Tada, M. Generalized Concentration Addition Approach for Predicting Mixture Toxicity. Environ. Toxicol. Chem. 2017, 36, 265–275. [Google Scholar] [CrossRef] [PubMed]
- Neale, P.A.; Leusch, F.D.L.; Escher, B.I. Applying Mixture Toxicity Modelling to Predict Bacterial Bioluminescence Inhibition by Non-Specifically Acting Pharmaceuticals and Specifically Acting Antibiotics. Chemosphere 2017, 173, 387–394. [Google Scholar] [CrossRef] [PubMed]
- Di Nica, V.; Gallet, J.; Villa, S.; Mezzanotte, V. Toxicity of Quaternary Ammonium Compounds (QACs) as Single Compounds and Mixtures to Aquatic Non-Target Microorganisms: Experimental Data and Predictive Models. Ecotoxicol. Environ. Saf. 2017, 142, 567–577. [Google Scholar] [CrossRef]
- Loewe, S.; Muischnek, H. Effect of Combinations: Mathematical Basis of Problem. N-S. Arch. Ex. Path. Ph. 1926, 114, 313–326. [Google Scholar] [CrossRef]
- van Gestel, C.; Jonker, M.; Kammenga, J.; Laskowski, R.; Svendsen, C. Mixture Toxicity: Linking Approaches from Ecological and Human Toxicology, 1st ed.; CRC Press: Boca Raton, FL, USA, 2010. [Google Scholar]
- Hadrup, N.; Taxvig, C.; Pedersen, M.; Nellemann, C.; Hass, U.; Vinggaard, A.M. Concentration Addition, Independent Action and Generalized Concentration Addition Models for Mixture Effect Prediction of Sex Hormone Synthesis In Vitro. PLoS ONE 2013, 8, e70490. [Google Scholar] [CrossRef]
- Wang, Z.; Wang, S.; Peijnenburg, W.J.G.M. Prediction of Joint Algal Toxicity of Nano-CeO2/Nano-TiO2and Florfenicol: Independent Action Surpasses Concentration Addition. Chemosphere 2016, 156, 8–13. [Google Scholar] [CrossRef]
- Brinkmann, M.; Hecker, M.; Giesy, J.P.; Jones, P.D.; Ratte, H.T.; Hollert, H.; Preuss, T.G. Generalized Concentration Addition Accurately Predicts Estrogenic Potentials of Mixtures and Environmental Samples Containing Partial Agonists. Toxicol. In Virto 2018, 46, 294–303. [Google Scholar] [CrossRef]
- Gosset, A.; Wiest, L.; Fildier, A.; Libert, C.; Giroud, B.; Hammada, M.; Hervé, M.; Sibeud, E.; Vulliet, E.; Polomé, P.; et al. Ecotoxicological Risk Assessment of Contaminants of Emerging Concern Identified by “Suspect Screening” from Urban Wastewater Treatment Plant Effluents at a Territorial Scale. Sci. Total Environ. 2021, 778. [Google Scholar] [CrossRef]
- Cedergreen, N.; Christensen, A.M.; Kamper, A.; Kudsk, P.; Mathiassen, S.K.; Streibig, J.C.; Sørensen, H. A Review of Independent Action Compared to Concentration Addition as Reference Models for Mixtures of Compounds with Different Molecular Target Sites. Environ. Toxicol. Chem. 2008, 27, 1621–1632. [Google Scholar] [CrossRef]
- Faust, M.; Altenburger, R.; Backhaus, T.; Blanck, H.; Boedeker, W.; Gramatica, P.; Hamer, V.; Scholze, M.; Vighi, M.; Grimme, L.H. Joint Algal Toxicity of 16 Dissimilarly Acting Chemicals Is Predictable by the Concept of Independent Action. Aquat. Toxicol. 2003, 63, 43–63. [Google Scholar] [CrossRef]
- Hertzberg, R.C.; Pan, Y.; Li, R.; Haber, L.T.; Lyles, R.H.; Herr, D.W.; Moser, V.C.; Simmons, J.E. A Four-Step Approach to Evaluate Mixtures for Consistency with Dose Addition. Toxicology 2013, 314, 134–144. [Google Scholar] [CrossRef] [PubMed]
- Kamo, M.; Yokomizo, H. Explanation of Non-Additive Effects in Mixtures of Similar Mode of Action Chemicals. Toxicology 2015, 335, 20–26. [Google Scholar] [CrossRef]
- Kortenkamp, A.; Backhaus, T.; Faust, M. State of the Art Report on Mixture Toxicity. 2009. Available online: https://www.pan-europe.info/old/Campaigns/pesticides/documents/cum_syn_effects/Kortenkamp%20state%20of%20the%20art%20mixture%20toxicity.pdf (accessed on 23 May 2023).
- Altenburger, R.; Boedeker, W.; Faust, M.; Grimme, L.H. Regulations for Combined Effects of Pollutants: Consequences from Risk Assessment in Aquatic Toxicology. Food Chem. Toxicol. 1996, 34, 1155–1157. [Google Scholar] [CrossRef]
- Feron, V.J.; Groten, J.P. Toxicological Evaluation of Chemical Mixtures. Food Chem. Toxicol. 2002, 40, 825–839. [Google Scholar] [CrossRef] [PubMed]
- Jonker, D.; Woutersen, R.A.; Feron, V.J. Toxicity of Mixtures of Nephrotoxicants with Similar or Dissimilar Mode of Action. Food Chem. Toxicol. 1996, 34, 1075–1082. [Google Scholar] [CrossRef] [PubMed]
- Wolansky, M.J.; Gennings, C.; DeVito, M.J.; Crofton, K.M. Evidence for Dose-Additive Effects of Pyrethroids on Motor Activity in Rats. Environ. Health Perspect. 2009, 117, 1563–1570. [Google Scholar] [CrossRef]
- Rizzati, V.; Briand, O.; Guillou, H.; Gamet-Payrastre, L. Effects of Pesticide Mixtures in Human and Animal Models: An Update of the Recent Literature. Chem. Biol. Interact. 2016, 254, 231–246. [Google Scholar] [CrossRef]
- Howdeshell, K.L.; Hotchkiss, A.K.; Gray, L.E. Cumulative Effects of Antiandrogenic Chemical Mixtures and Their Relevance to Human Health Risk Assessment. Int. J. Hyg. Environ. Health 2017, 220, 179–188. [Google Scholar] [CrossRef]
- Walker, N.J.; Crockett, P.W.; Nyska, A.; Brix, A.E.; Jokinen, M.P.; Sells, D.M.; Hailey, J.R.; Easterling, M.; Haseman, J.K.; Yin, M.; et al. Dose-Additive Carcinogenicity of a Defined Mixture of “Dioxin-like Compounds”. Environ. Health Perspect. 2005, 113, 43–48. [Google Scholar] [CrossRef]
- Charles, G.D.; Gennings, C.; Zacharewski, T.R.; Gollapudi, B.B.; Carney, E.W. An Approach for Assessing Estrogen Receptor-Mediated Interactions in Mixtures of Three Chemicals: A Pilot Study. Toxicol. Sci. 2002, 68, 349–360. [Google Scholar] [CrossRef]
- Payne, J.; Scholze, M.; Kortenkamp, A. Mixtures of Four Organochlorines Enhance Human Breast Cancer Cell Proliferation. Environ. Health Perspect. 2001, 109, 391–397. [Google Scholar] [CrossRef]
- Tichý, M.; Borek-Dohalský, V.; Rucki, M.; Reitmajer, J.; Feltl, L. Risk Assessment of Mixtures: Possibility of Prediction of Interaction between Chemicals. Int. Arch. Occup. Environ. Health 2002, 75, 133–136. [Google Scholar] [CrossRef]
- Jobling, S.; Burn, R.W.; Thorpe, K.; Williams, R.; Tyler, C. Statistical Modeling Suggests That Antiandrogens in Effluents from Wastewater Treatment Works Contribute to Widespread Sexual Disruption in Fish Living in English Rivers. Environ. Health Perspect. 2009, 117, 797–802. [Google Scholar] [CrossRef]
- Wang, Z.; Chen, J.; Huang, L.; Wang, Y.; Cai, X.; Qiao, X.; Dong, Y. Integrated Fuzzy Concentration Addition–Independent Action (IFCA–IA) Model Outperforms Two-Stage Prediction (TSP) for Predicting Mixture Toxicity. Chemosphere 2009, 74, 735–740. [Google Scholar] [CrossRef]
- Lambert, J.C.; Lipscomb, J.C. Mode of Action as a Determining Factor in Additivity Models for Chemical Mixture Risk Assessment. Regul. Toxicol. Pharmacol. 2007, 49, 183–194. [Google Scholar] [CrossRef]
- Gruiz, K.; Fekete-Kertész, I.; Kunglné-Nagy, Z.; Hajdu, C.; Feigl, V.; Vaszita, E.; Molnár, M. Direct Toxicity Assessment — Methods, Evaluation, Interpretation. Sci. Total Environ. 2016, 563–564, 803–812. [Google Scholar] [CrossRef]
- Landrum, P.F.; Chapman, P.M.; Neff, J.; Page, D.S. Evaluating the Aquatic Toxicity of Complex Organic Chemical Mixtures: Lessons Learned from Polycyclic Aromatic Hydrocarbon and Petroleum Hydrocarbon Case Studies. Integr. Environ. Assess. Manag. 2012, 8, 217–230. [Google Scholar] [CrossRef]
- Lebrun, J.D.; Uher, E.; Fechner, L.C. Behavioural and Biochemical Responses to Metals Tested Alone or in Mixture (Cd-Cu-Ni-Pb-Zn) in Gammarus Fossarum: From a Multi-Biomarker Approach to Modelling Metal Mixture Toxicity. Aquat. Toxicol. 2017, 193, 160–167. [Google Scholar] [CrossRef]
- Menz, J.; Baginska, E.; Arrhenius, Å.; Haiß, A.; Backhaus, T.; Kümmerer, K. Antimicrobial Activity of Pharmaceutical Cocktails in Sewage Treatment Plant Effluent—An Experimental and Predictive Approach to Mixture Risk Assessment. Environ. Pollut. 2017, 231, 1507–1517. [Google Scholar] [CrossRef]
- Petit, P.; Maître, A.; Persoons, R.; Bicout, D.J. Modeling the Exposure Functions of Atmospheric Polycyclic Aromatic Hydrocarbon Mixtures in Occupational Environments. Sci. Total Environ. 2017, 584–585, 1185–1197. [Google Scholar] [CrossRef]
- Thrupp, T.J.; Runnalls, T.J.; Scholze, M.; Kugathas, S.; Kortenkamp, A.; Sumpter, J.P. The Consequences of Exposure to Mixtures of Chemicals: Something from ‘Nothing’ and ‘a Lot from a Little’ When Fish Are Exposed to Steroid Hormones. Sci. Total Environ. 2018, 619–620, 1482–1492. [Google Scholar] [CrossRef]
- Baas, J.; Jager, T.; Kooijman, S.A.L.M. A Model to Analyze Effects of Complex Mixtures on Survival. Ecotoxicol. Environ. Saf. 2009, 72, 669–676. [Google Scholar] [CrossRef]
- Roth, N.; Ciffroy, P. A Critical Review of Frameworks Used for Evaluating Reliability and Relevance of (Eco)Toxicity Data: Perspectives for an Integrated Eco-Human Decision-Making Framework. Environ. Int. 2016, 95, 16–29. [Google Scholar] [CrossRef]
- Duan, W.; Meng, F.; Wang, F.; Liu, Q. Environmental Behavior and Eco-Toxicity of Xylene in Aquatic Environments: A Review. Ecotoxicol. Environ. Saf. 2017, 145, 324–332. [Google Scholar] [CrossRef]
- Zhou, C.; Ge, S.; Yu, H.; Zhang, T.; Cheng, H.; Sun, Q.; Xiao, R. Environmental Risk Assessment of Pyrometallurgical Residues Derived from Electroplating and Pickling Sludges. J. Clean. Prod. 2018, 177, 699–707. [Google Scholar] [CrossRef]
- Choudhury, H.; Hertzberg, R.; Rice, G.; Cogliano, J.; Mukerjee, D.; Teuschler, L.; Doyle, E.; Woo, Y.; Schoeny, R. Supplementary Guidance for Conducting Health Risk Assessment of Chemical Mixtures. 2000. Available online: https://cfpub.epa.gov/ncea/risk/recordisplay.cfm?deid=20533 (accessed on 23 May 2023).
- Nys, C.; Janssen, C.R.; De Schamphelaere, K.A.C. Development and Validation of a Metal Mixture Bioavailability Model (MMBM) to Predict Chronic Toxicity of Ni-Zn-Pb Mixtures to Ceriodaphnia Dubia. Environ. Pollut. 2017, 220, 1271–1281. [Google Scholar] [CrossRef]
- Hassan, S.H.A.; Van Ginkel, S.W.; Hussein, M.A.M.; Abskharon, R.; Oh, S.E. Toxicity Assessment Using Different Bioassays and Microbial Biosensors. Environ. Int. 2016, 92–93, 106–118. [Google Scholar] [CrossRef]
- Giubilato, E.; Radomyski, A.; Critto, A.; Ciffroy, P.; Brochot, C.; Pizzol, L.; Marcomini, A. Modelling Ecological and Human Exposure to POPs in Venice Lagoon. Part I — Application of MERLIN-Expo Tool for Integrated Exposure Assessment. Sci. Total Environ. 2016, 565, 961–976. [Google Scholar] [CrossRef] [PubMed]
- Gadaga, L.L.; Tagwireyi, D. Critical Review of the Guidelines and Methods in Toxicological Research in Africa; Elsevier Inc.: Amsterdam, The Netherlands, 2014; ISBN 9780128004753. [Google Scholar]
- Autrup, H.; Calow, P.; Dekant, W.; Greim, H.; Hanke, W.; Janssen, C.; Jansson, B.; Komulainen, H.; Ladefoged, O.; Linders, J.; et al. Opinion on Risk Assessment on Indoor Air Quality. 2007. Available online: https://ec.europa.eu/health/ph_risk/committees/04_scher/docs/scher_o_055.pdf (accessed on 23 May 2023).
- Moya, W.; Jácome, G.; Yoo, C.K. Past, Current, and Future Trends of Red Spiny Lobster Based on PCA with MaxEnt Model in Galapagos Islands, Ecuador. Ecol. Evol. 2017, 7, 4881–4890. [Google Scholar] [CrossRef] [PubMed]
- Jácome, G.; Vilela, P.; Yoo, C.K. Present and Future Incidence of Dengue Fever in Ecuador Nationwide and Coast Region Scale Using Species Distribution Modeling for Climate Variability’s Effect. Ecol. Model. 2019, 400, 60–72. [Google Scholar] [CrossRef]
- Vilela, P.; Jácome, G.; Kim, S.Y.; Nam, K.; Yoo, C. Population Response Modeling and Habitat Suitability of Cobitis Choii Fish Species in South Korea for Climate Change Adaptation. Ecotoxicol. Environ. Saf. 2020, 189. [Google Scholar] [CrossRef] [PubMed]
- Sweeney, L.M.; Sommerville, D.R.; Goodwin, M.R.; James, R.A.; Channel, S.R. Acute Toxicity When Concentration Varies with Time: A Case Study with Carbon Monoxide Inhalation by Rats. Regul. Toxicol. Pharmacol. 2016, 80, 102–115. [Google Scholar] [CrossRef]
- Ashauer, R.; Escher, B. Advantages of Toxicokinetic and Toxicodynamic Modeling in Aquatic Ecotoxicology and Risk Assessment. J. Environ. Monit. 2010. [Google Scholar] [CrossRef]
- Delignette-Muller, M.L.; Ruiz, P.; Veber, P. Robust Fit of Toxicokinetic–Toxicodynamic Models Using Prior Knowledge Contained in the Design of Survival Toxicity Tests. Environ. Sci. Technol. 2017, 51, 4038–4045. [Google Scholar] [CrossRef]
- Diepens, N.J.; Arts, G.H.P.; Brock, T.C.M.; Smidt, H.; Van Den Brink, P.J.; Van Den Heuvel-Greve, M.J.; Koelmans, A.A. Sediment Toxicity Testing of Organic Chemicals in the Context of Prospective Risk Assessment: A Review. Crit. Rev. Environ. Sci. Technol. 2014, 44, 255–302. [Google Scholar] [CrossRef]
- Trisciuzzi, D.; Alberga, D.; Mansouri, K.; Judson, R.; Novellino, E.; Mangiatordi, G.F.; Nicolotti, O. Predictive Structure-Based Toxicology Approaches to Assess the Androgenic Potential of Chemicals. J. Chem. Inf. Model. 2017, 57, 2874–2884. [Google Scholar] [CrossRef]
- Garner, K.L.; Keller, A.A. Emerging Patterns for Engineered Nanomaterials in the Environment: A Review of Fate and Toxicity Studies. J. Nanoparticle Res. 2014, 16, 2503. [Google Scholar] [CrossRef]
- Tortella, G.R.; Rubilar, O.; Durán, N.; Diez, M.C.; Martínez, M.; Parada, J.; Seabra, A.B. Silver Nanoparticles: Toxicity in Model Organisms as an Overview of Its Hazard for Human Health and the Environment. J. Hazard. Mater. 2020, 390, 121974. [Google Scholar] [CrossRef] [PubMed]
- Tan, B.; Wang, Y.; Gong, Z.; Fan, X.; Ni, B. Toxic Effects of Copper Nanoparticles on Paramecium Bursaria–Chlorella Symbiotic System. Front. Microbiol. 2022, 13, 834208. [Google Scholar] [CrossRef]
- Auclair, J.; Peyrot, C.; Wilkinson, K.J.; Gagné, F. The Influence of Silver Nanoparticle Form on the Toxicity in Freshwater Mussels. Appl. Sci. 2022, 12, 1429. [Google Scholar] [CrossRef]
- Fernández-Pampín, N.; González Plaza, J.J.; García-Gómez, A.; Peña, E.; Rumbo, C.; Barros, R.; Martel-Martín, S.; Aparicio, S.; Tamayo-Ramos, J.A. Toxicology Assessment of Manganese Oxide Nanomaterials with Enhanced Electrochemical Properties Using Human in Vitro Models Representing Different Exposure Routes. Sci. Rep. 2022, 12, 20991. [Google Scholar] [CrossRef] [PubMed]
- Reddy, S.S.; Chhabra, V. Nanotechnology: Its Scope in Agriculture. J. Phys. Conf. Ser. 2022, 2267, 012112. [Google Scholar] [CrossRef]
- Liu, R.; Lal, R. Potentials of Engineered Nanoparticles as Fertilizers for Increasing Agronomic Productions. Sci. Total Environ. 2015, 514, 131–139. [Google Scholar] [CrossRef]
- Malysheva, A.; Lombi, E.; Voelcker, N.H. Bridging the Divide between Human and Environmental Nanotoxicology. Nat. Nanotechnol. 2015, 10, 835–844. [Google Scholar] [CrossRef]
- Lyu, H.; Gao, B.; He, F.; Ding, C.; Tang, J.; Crittenden, J.C. Ball-Milled Carbon Nanomaterials for Energy and Environmental Applications. ACS Sustain. Chem. Eng. 2017, 5, 9568–9585. [Google Scholar] [CrossRef]
- Yang, Y.; Qin, Z.; Zeng, W.; Yang, T.; Cao, Y.; Mei, C.; Kuang, Y. Toxicity Assessment of Nanoparticles in Various Systems and Organs. Nanotechnol. Rev. 2017, 6, 279–289. [Google Scholar] [CrossRef]
- Fournier, S.B.; D’Errico, J.N.; Stapleton, P.A. Engineered Nanomaterial Applications in Perinatal Therapeutics. Pharmacol. Res. 2018, 130, 36–43. [Google Scholar] [CrossRef]
- Guggenheim, E.J.; Milani, S.; Röttgermann, P.J.F.; Dusinska, M.; Saout, C.; Salvati, A.; Rädler, J.O.; Lynch, I. Refining in Vitro Models for Nanomaterial Exposure to Cells and Tissues. NanoImpact 2018, 10, 121–142. [Google Scholar] [CrossRef]
- Li, D.; Lai, W.-Y.; Zhang, Y.-Z.; Huang, W. Printable Transparent Conductive Films for Flexible Electronics. Adv. Mater. 2018, 30, 1704738. [Google Scholar] [CrossRef] [PubMed]
- Vilela, P.; Liu, H.; Lee, S.C.; Hwangbo, S.; Nam, K.J.; Yoo, C.K. A Systematic Approach of Removal Mechanisms, Control and Optimization of Silver Nanoparticle in Wastewater Treatment Plants. Sci. Total Environ. 2018, 633, 989–998. [Google Scholar] [CrossRef]
- Nel, A.; Xia, T.; Mädler, L.; Li, N. Toxic Potential of Materials at the Nanolevel. Science (80-) 2006, 311, 622–627. [Google Scholar] [CrossRef]
- Aljabali, A.A.; Obeid, M.A.; Bashatwah, R.M.; Serrano-Aroca, Á.; Mishra, V.; Mishra, Y.; El-Tanani, M.; Hromić-Jahjefendić, A.; Kapoor, D.N.; Goyal, R.; et al. Nanomaterials and Their Impact on the Immune System. Int. J. Mol. Sci. 2023, 24, 2008. [Google Scholar] [CrossRef] [PubMed]
- Jarrar, B.; Al-Doaiss, A.; Shati, A.; Al-Kahtani, M.; Jarrar, Q. Behavioural Alterations Induced by Chronic Exposure to 10 Nm Silicon Dioxide Nanoparticles. IET Nanobiotechnol. 2021, 15, 221–235. [Google Scholar] [CrossRef]
- Brown, D.M.; Johnston, H.J.; Gaiser, B.; Pinna, N.; Caputo, G.; Culha, M.; Kelestemur, S.; Altunbek, M.; Stone, V.; Roy, J.C.; et al. A Cross-Species and Model Comparison of the Acute Toxicity of Nanoparticles Used in the Pigment and Ink Industries. NanoImpact 2018, 11, 20–32. [Google Scholar] [CrossRef]
- Sarkheil, M.; Johari, S.A.; An, H.J.; Asghari, S.; Park, H.S.; Sohn, E.K.; Yu, I.J. Acute Toxicity, Uptake, and Elimination of Zinc Oxide Nanoparticles (ZnO NPs) Using Saltwater Microcrustacean, Artemia Franciscana. Environ. Toxicol. Pharmacol. 2018, 57, 181–188. [Google Scholar] [CrossRef]
- Conine, A.L.; Rearick, D.C.; Xenopoulos, M.A.; Frost, P.C. Variable Silver Nanoparticle Toxicity to Daphnia in Boreal Lakes. Aquat. Toxicol. 2017, 192, 1–6. [Google Scholar] [CrossRef]
- Rossi, L.; Bagheri, M.; Zhang, W.; Chen, Z.; Burken, J.G.; Ma, X. Using Artificial Neural Network to Investigate Physiological Changes and Cerium Oxide Nanoparticles and Cadmium Uptake by Brassica Napus Plants. Environ. Pollut. 2019, 246, 381–389. [Google Scholar] [CrossRef]
- Carafa, R.; Faggiano, L.; Real, M.; Munné, A.; Ginebreda, A.; Guasch, H.; Flo, M.; Tirapu, L.; der Ohe, P.C. von Water Toxicity Assessment and Spatial Pollution Patterns Identification in a Mediterranean River Basin District. Tools for Water Management and Risk Analysis. Sci. Total Environ. 2011, 409, 4269–4279. [Google Scholar] [CrossRef]
- Papadakis, E.-N.; Tsaboula, A.; Kotopoulou, A.; Kintzikoglou, K.; Vryzas, Z.; Papadopoulou-Mourkidou, E. Pesticides in the Surface Waters of Lake Vistonis Basin, Greece: Occurrence and Environmental Risk Assessment. Sci. Total Environ. 2015, 536, 793–802. [Google Scholar] [CrossRef]
- Movahedian, H.; Bina, B.; Asghari, G.H. Toxicity Evaluation of Wastewater Treatment Plant Effluents Using Daphnia Magna. Iran. J. Environ. Health Sci. Eng. 2005, 2, 1–4. [Google Scholar]
- Rose, S.; Altenburger, R.; Sturm, A. Mixture Toxicity Effects of Sea Louse Control Agents in Daphnia Magna. Chemosphere 2016, 144, 599–606. [Google Scholar] [CrossRef]
- Claessens, M.; Vanhaecke, L.; Wille, K.; Janssen, C.R. Emerging Contaminants in Belgian Marine Waters: Single Toxicant and Mixture Risks of Pharmaceuticals. Mar. Pollut. Bull. 2013, 71, 41–50. [Google Scholar] [CrossRef]
- Wang, B.; Bai, Z.; Jiang, H.; Prinsen, P.; Luque, R.; Zhao, S.; Xuan, J. Selective Heavy Metal Removal and Water Purification by Microfluidically-Generated Chitosan Microspheres: Characteristics, Modeling and Application. J. Hazard. Mater. 2019, 364, 192–205. [Google Scholar] [CrossRef]
- Yang, R.; Zhong, S.; Zhang, L.; Liu, B. PW12/CN@Bi2WO6 Composite Photocatalyst Prepared Based on Organic-Inorganic Hybrid System for Removing Pollutants in Water. Sep. Purif. Technol. 2020, 235, 2–11. [Google Scholar] [CrossRef]
- Yang, R.; Zhu, Z.; Hu, C.; Zhong, S.; Zhang, L.; Liu, B.; Wang, W. One-Step Preparation (3D/2D/2D) BiVO4/FeVO4@rGO Heterojunction Composite Photocatalyst for the Removal of Tetracycline and Hexavalent Chromium Ions in Water. Chem. Eng. J. 2020, 390, 124522. [Google Scholar] [CrossRef]
- Altenburger, R.; Brack, W.; Burgess, R.M.; Busch, W.; Escher, B.I.; Focks, A.; Mark Hewitt, L.; Jacobsen, B.N.; de Alda, M.L.; Ait-Aissa, S.; et al. Future Water Quality Monitoring: Improving the Balance between Exposure and Toxicity Assessments of Real-World Pollutant Mixtures. Environ. Sci. Eur. 2019, 31, 12. [Google Scholar] [CrossRef]
- Yaseen, Z.M. An Insight into Machine Learning Models Era in Simulating Soil, Water Bodies and Adsorption Heavy Metals: Review, Challenges and Solutions. Chemosphere 2021, 277, 130126. [Google Scholar] [CrossRef]
- Zhao, K.; Zhang, L.; Dong, J.; Wu, J.; Ye, Z.; Zhao, W.; Ding, L.; Fu, W. Risk Assessment, Spatial Patterns and Source Apportionment of Soil Heavy Metals in a Typical Chinese Hickory Plantation Region of Southeastern China. Geoderma 2020, 360, 114011. [Google Scholar] [CrossRef]
- Naz, A.; Chowdhury, A.; Chandra, R.; Mishra, B.K. Potential Human Health Hazard Due to Bioavailable Heavy Metal Exposure via Consumption of Plants with Ethnobotanical Usage at the Largest Chromite Mine of India. Environ. Geochem. Health 2020, 42, 4213–4231. [Google Scholar] [CrossRef]
- Ahmadi, M.; Jorfi, S.; Azarmansuri, A.; Jaafarzadeh, N.; Mahvi, A.H.; Darvishi Cheshmeh Soltani, R.; Akbari, H.; Akhbarizadeh, R. Zoning of Heavy Metal Concentrations Including Cd, Pb and As in Agricultural Soils of Aghili Plain, Khuzestan Province, Iran. Data Br. 2017, 14, 20–27. [Google Scholar] [CrossRef] [PubMed]
- Ghayoraneh, M.; Qishlaqi, A. Concentration, Distribution and Speciation of Toxic Metals in Soils along a Transect around a Zn/Pb Smelter in the Northwest of Iran. J. Geochem. Explor. 2017, 180, 1–14. [Google Scholar] [CrossRef]
- Rai, N.; Sjöberg, V.; Forsberg, G.; Karlsson, S.; Olsson, P.E.; Jass, J. Metal Contaminated Soil Leachates from an Art Glass Factory Elicit Stress Response, Alter Fatty Acid Metabolism and Reduce Lifespan in Caenorhabditis Elegans. Sci. Total Environ. 2019, 651, 2218–2227. [Google Scholar] [CrossRef] [PubMed]
- Darabi-Golestan, F.; Hezarkhani, A. High Precision Analysis Modeling by Backward Elimination with Attitude on Interaction Effects on Au (Ag)-Polymetallic Mineralization of Glojeh, Iran. J. Afr. Earth Sci. 2016, 124, 505–516. [Google Scholar] [CrossRef]
Disclaimer/Publisher’s Note: The statements, opinions and data contained in all publications are solely those of the individual author(s) and contributor(s) and not of MDPI and/or the editor(s). MDPI and/or the editor(s) disclaim responsibility for any injury to people or property resulting from any ideas, methods, instructions or products referred to in the content. |
© 2023 by the authors. Licensee MDPI, Basel, Switzerland. This article is an open access article distributed under the terms and conditions of the Creative Commons Attribution (CC BY) license (https://creativecommons.org/licenses/by/4.0/).


