Abstract
Lavender is among the medicinal and aromatic plants with high economic value in the food, pharmaceutical, cosmetic and aromatherapeutic industries, and in its composition has numerous compounds, such as tannins, anthocyanins, minerals, saponins, flavonoids, polyphenols, essential oil and others. The qualitative and quantitative characteristics of lavender are best highlighted by extraction techniques such as hydrodistillation, steam distillation and supercritical CO2 extraction. In the water distillation extraction method, the plants are soaked in water until boiling and steam is released, carrying the essential oils with it, which are then separated via cooling. Steam distillation is one of the most common methods used to extract essential oils from medicinal and aromatic plants. Unlike hydrodistillation, where the water is stored directly in a tank, in this method, the steam is transported into the tank from the outside and the oils are released from the plant components when the steam penetrates the structures that contain it. Essential oils contain essential compounds that have antioxidant, antimicrobial, anti-fungal, etc., properties. All the component parts of lavender contain essential oils, which are distributed as follows: in leaves at about 0.4%, in stems at about 0.2%, and in inflorescences at about 2–4.5%.
1. Introduction
Lavender, Lavandula L. (Lamiaceae), is a perennial plant with irregular, branched stems, growing to a height of 20–60 cm, with lance-shaped, linear or sessile leaves and flowers that are found at the tops of stems [1]. The roots of the plant are woody with branches at their tops. The branches at the bottom of the plant are tall and ramified, bearing multiple shoots. The flowers have a spiral shape, and the blue-violet corolla has the shape of two lips with a length of approximately 1 cm [2].
The lavender genus includes a large number of species. According to Saadatin et al., there are 28 species of lavender [3]; according to Aprotoasoaie et al., there are 39 species [4]; according to Vijulie et al., there are 40 species [5]; and according to Girai et al. there are 47 species [6], of which the most recognized are: Lavandula angustifolia, Lavandula dentata, Lavandula stoechas, Lavandula grosso, Lavandula abrial, among others [4]. Lavender essential oils obtained through various processes and methods of extraction have in their composition more than 100 constituents [3], of which the most important compounds are linalool, linalyl acetate, 1,8-cineole, camphor, limonene, and lavandulol [4].
Lavender flowers play an important role because they contain 2–4.5% essential oils [1,2,7] but also compounds, such as flavones, anthocyanidins, phenolcarboxylic acids, zinc, calcium, magnesium, manganese, etc. [8]. In a dry state, lavender flowers have a complex utility in the cosmetic industry (for personal care products, perfumes), but they can also be used as pest and insect repellents [1].
The optimal environment for the proper development of lavender must have a pH of between 6–8, the soil should preferably be sandy clay and water should be present in medium quantities, because lavender is not a water-loving plant but rather resists drought; in addition, fertilizer supplements or compost is needed [9], with light being another essential factor that plant dependents on [10].
Lavender cultivation period can start in the spring and end in the fall, but according to various studies, it seems that the favourite season for increasing productivity for the following year is fall [11].
Lavender harvesting differs depending on the plant variety—it can have an early, medium or late flowering period. As a rule, small crops can be harvested when the flowers are 75–80% open. While for the extended crops, which are harvested within 10–15 days, the picking process can be initiated when the plants are 50–60% open and ends when they reach a threshold of 95–100% flowering [12].
In order to obtain the highest concentrations of active compounds from lavender, it is necessary to use extraction methods that damage the components of the plant very little, so that the risk of losing essential constituents during the entire process is also reduced and the final products can be used in agriculture, the cosmetic industry and the food industry.
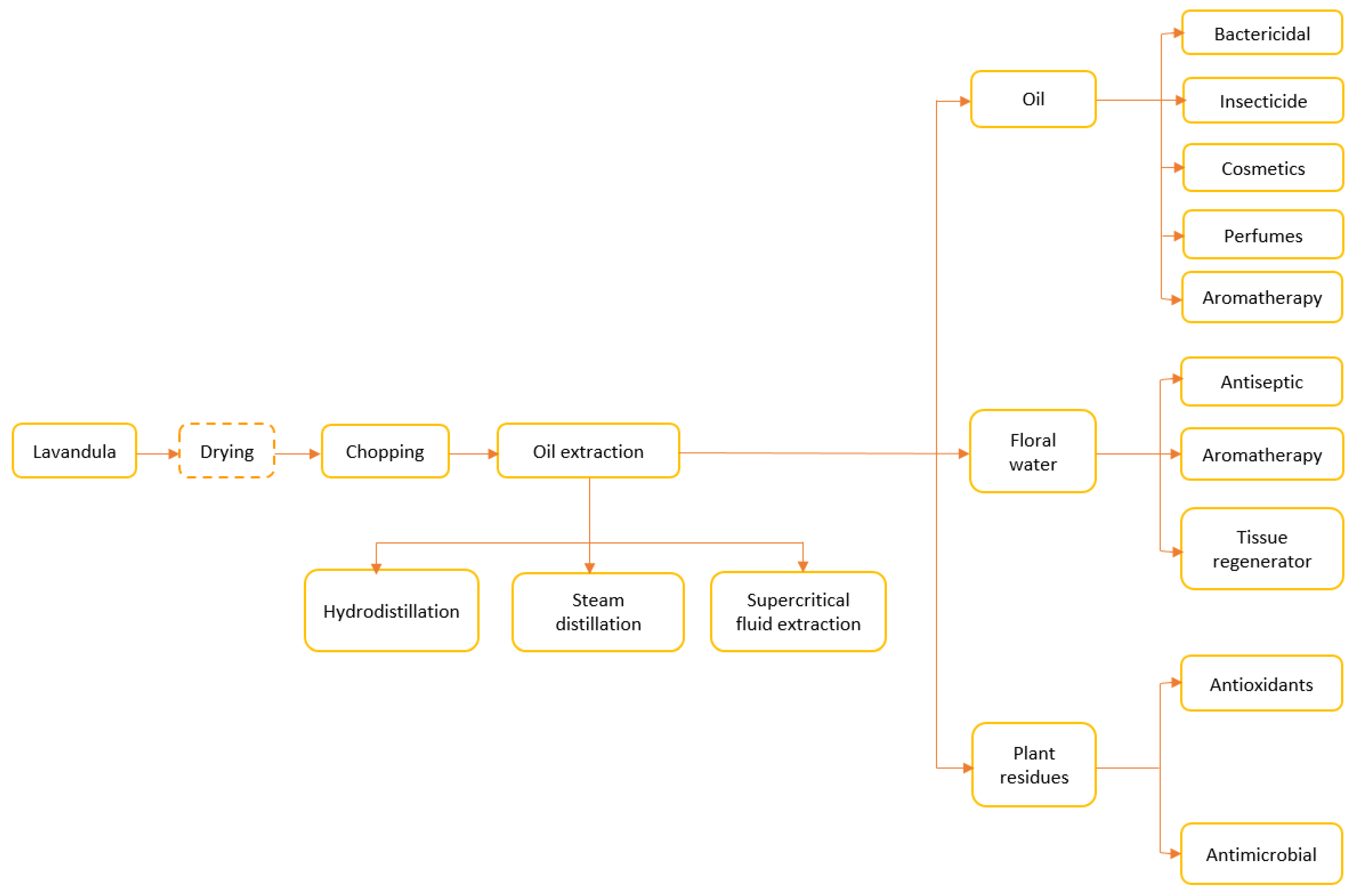
The active compounds of plants can be obtained via several extraction methods, but in this paper, in Figure 1, the most advantageous methods for the extraction of active compounds from lavender will be presented, namely extraction with supercritical fluid CO2, steam distillation and hydrodistillation. Supercritical fluid extraction uses CO2 in a supercritical state so that it can later be used as a solvent in the process of extracting molecules from the plant, and at the end of the process, the resulting substances remain without residues because the CO2 evaporates [13,14,15]. Steam distillation has an easy working principle: this method uses steam to volatilize the important molecules of the plant [15,16]. Hydrodistillation consists of boiling water to create steam, which passes through the raw materials resulting in a mixture that is separated and results in essential oils and floral water [15].
Figure 1.
Scheme of lavender recovery process.
The active compounds of plants are involved in the process of the growth and development of plant matter or in the process of self-defence against harmful agents and can be used to remove nitrogenous waste [17].
Phenolic compounds, nitrogen compounds, vitamins, terpenes and other compounds constitute the active compounds that exist in plants and perform different pharmacological activities, such as terpenoids, which have antibacterial, anti-inflammatory, antiviral properties; alkaloids, which have anaesthetic properties; phenols, which neutralize anaesthetic properties; and flavonoids, which have anti-tumour and anti-atherosclerotic properties. In addition to all these antioxidant activities, the active compounds are also used as additives in food or in the perfume industry, in cosmetics, etc. [18].
Lavender floral water has multiple benefits for the body: it is a good skin regenerator, it quickly heals wounds, sunburns, acne, skin irritations [19], it is used in aromatherapy to reduce stress and depressive states and it is also a good sleep-inducer [20].
The vegetable remains of the lavender plant after the extraction process can be used to obtain organic fertilizers or, together with the lavender straws, which remain after removing the dried flowers, can be used as fuel [12].
Before being subjected to the extraction methods to obtain the essential oils, lavender, either fresh or dry, goes through a crushing process and then one of the extraction methods is applied, namely hydrodistillation, steam distillation or supercritical fluid extraction, resulting in oil, floral water and plant residues. Each resulting product category can be used for several purposes, as can be seen in Figure 1.
Lavender is native to the Mediterranean area [21] and is cultivated in many countries around the world, and among the largest producers of lavender oil are the following countries: Bulgaria, France, Spain, Great Britain, China, Portugal, Australia, Ukraine, Italy and New Zealand [6,22]. According to Vijulie et al., currently, the countries that cultivate the largest amount of lavender at a European level are France and Bulgaria [5]. In 2017, the lavender production obtained by Bulgaria and France represented two thirds of the total global production (Figure 2) [6].
Figure 2.
Lavender oil production share by countries worldwide in 2017 (adapted from [6]).
According to Figure 2, in 2017, the largest share of lavender oil was produced by Bulgaria (52%), followed by a decrease in the volume of production of lavender essential oil in other countries, among which China comprised about 12%.
Bulgaria and France are the countries that have always been two of the largest lavender-growing countries, and subsequently obtain essential oils from this production, as can be seen in Figure 3.
Figure 3.
Production volumes of lavender oil (in tonnes) obtained by France and Bulgaria between 2011 and 2018 (adapted from [6,23]).
The production of lavender essential oils fluctuated in Bulgaria between 2011 and 2018, so by 2016, we can see a remarkable increase in production in Figure 3 (from 45 tonnes in 2011 to 280 tonnes), followed by a relatively significant decrease by 2017 [6]. Meanwhile, in France, from 2012 to 2014, the volume of production of lavender essential oils rose by around 55 tonnes, doubling production only in 2016 (109 tonnes), and subsequently dropping to 38 tonnes in 2018 [23].
The aim of sustainable development is to have a positive or at least a neutral impact on society and the environment. Being a crop that does not rely on pesticides and fertilizers, lavender is a plant that can support environmental sustainability. Traditionally, chemical herbicides or pesticides have been used to control the growth of fungi or pests, such as insects, but this method is thought to be becoming less desirable, as many of the pests and fungi have become resistant to the chemicals used but also because consumers prefer untreated or “natural” pesticide-treated food. According to research, lavender could provide a suitable alternative to chemical-based insecticides. Lavender contains biochemical substances that aid in its self-defense against illnesses and pests, in addition to the essential oils that can be extracted from the plant, and this could have substantial beneficial effects on the environment [24,25].
This paper presents a review of the physical characteristics of lavender, the chemical composition of the plant (tannins, anthocyanins, saponins, flavonoids, polyphenols, triterpenes, sugars, phytosterols, phenolic acids, glycolic acid, coumaric acid, ursolic acid, valeric acid, coumarin and herniarin) and the extraction methods of the active compounds that facilitate obtaining the greatest possible amount of essential compounds from the plant matter.
2. Methods of Extraction of Volatile Oils from Lavender
Lavender essential oil can be obtained through hydrodistillation methods, through steam distillation [7] or through supercritical CO2 extraction [26].
- Hydrodistillation uses lower temperatures to reduce the risk of chemical breakdown of the plant matter undergoing the process and is used for plants that are more sensitive and require temperatures of a maximum of 100 °C in order not to damage their active compounds. Compared to other methods, this method of extracting active compounds from plants has the advantage of eliminating toxic residues from the final products because the solvent used during the process is water. Another advantage is represented by the low costs in terms of the construction of the equipment required for the extraction process. The disadvantages of using this method would be the energy and heat costs and the resulting CO2 emissions [15].
Figure 4 represents the scheme of the hydrodistillation method, which consists of the following steps: the plant container is located above the steam source, through which either steam or boiling water passes without mixing with the plant matter. Then, the vaporized essential oils and steam pass through the condenser, resulting in a compound of essential oil and floral water that passes through a separator and, finally, the essential oil and floral water are obtained separately.
Figure 4.
Schematic representation of the hydrodistillation method (adapted from [26]).
- b.
- Steam distillation is recommended for the extraction of active compounds from leaves and flowers; it consists of decomposing the cellular structures of the plant matter, opening the cavities that have volatile compounds and giving them access to volatilise for the condensation phase but also for the final part of the process, namely collection [15]. The process is as follows: during the steam distillation process, water vapour under pressure shakes the plant structures to release the oil contained in them, then the mixture of the two components (water vapour + oil) passes through the cooling system and condenses, after which the distilled compound is passed through a decanter, thus obtaining two phases after decantation: the essential oil and the floral water used in the cosmetic industry. Additionally, the vegetable residues left after distillation can still be used, because traces of oil and non-volatile compounds can be found on them [27].
The disadvantages of using this method are as follows: an extraction period between 1 and 5 h, increased energy costs and the thermal degradation of sensitive compounds. The advantages of the method are as follows: the low cost of the equipment and the final results not containing solvents; thus, the obtained compounds do not need to undergo other processes [15].
Figure 5 is the diagram of the steam distillation method, which consists of the following phases: the steam generator transports the steam through a pipe to the plant container and through which it passes without mixing with the plant matter. Then, the vaporised essential oils and steam pass through the condenser, resulting in a compound of essential oil and floral water that passes through a separator, and the essential oil and floral water are finally obtained separately.
Figure 5.
Schematic representation of the steam distillation method (adapted from [26]).
- c.
- The supercritical CO2 extraction method is advantageous because it allows the adjustment of the temperature and pressure to optimize the solvation process and the selectivity properties. Regarding the separation of molecules from the raw material, this process is faster because CO2 evaporates easily, as long as it is adapted to the environmental conditions [15,28]. CO2 has low toxicity; low oxidation; achieves easy decomposition of products, unlike other traditional methods; and has the ability to penetrate easily and quickly through the cellular matrix of plants [29].
Essential oils obtained via the supercritical fluid extraction method contain more oxygenated compounds, while oils obtained via steam distillation contain more terpene hydrocarbons [27,30,31].
In Figure 6, the extraction system consists of a reservoir with an immersion tube feeding the CO2 pump, which can operate up to 60 MPa. Between the reservoir and the pump, there is a cooling heat exchanger to liquefy and cool the supercritical fluid before it enters the pump. There is also a heat exchanger fitted with a high-pressure valve to test the condition of the CO2 before it passes further into the extractor (the CO2 needs to be hot before it moves into the extractor). The installation also contains an automatic back-pressure regulator (ABPR), a pressure sensor and a mixture collection vessel. The final product (the extract) is collected at the end after having passed through the extraction phase, then through the separation phase [32].
Figure 6.
Diagram of the supercritical fluid extraction system (adapted from [32]).
3. Chemical Composition of Lavender Plants
The chemical composition of lavender plants, in addition to oil (the main compound), includes tannins, anthocyanins, saponins, flavonoids, polyphenols, triterpenes, sugars, minerals, phytosterols, phenolic acids, glycolic acid, coumaric acid, ursolic acid, valeric acid, coumarin and herniarin [7,12,33].
3.1. Tannins
Tanins are water-soluble substances, which are widely distributed in products of plant origin [34], have antioxidant properties and are able to bind to basic compounds, proteins, pigments, metal ions, etc. [35].
3.1.1. Characterization of Tannins
According to research by Hagerman and colleagues, tannins are 15–30 times more productive in the process of scavenging peroxyl radicals compared to simple phenolics or Trolox [36]. The properties of tannins are diverse, depending on the age, the tissues of the plant, and the place or time when the plant is collected. Plants produce tannins in unfavourable climatic conditions, constituting an essential element in the growth and reproduction of plant crops because they have the ability to offer protection against diseases and pests, such as herbivorous animals [37]. There are two fundamental categories of tannins: proanthocyanidins or condensed tannins and hydrolysable tannins [38]. For hydrolysable tannins, it should be noted that they have a basic structural unit consisting of a polyol, which is most often D-glucose, together with its hydroxyl groups esterified by gallic acid or by hexahydroxydiphenyl. Additionally, hydrolysable tannins represent combinations of simple phenols and esterified sugars (mostly glucose), which undergo acid, enzymatic or alkaline hydrolysis processes [37]. Condensed tannins, in most cases, are found as bioactive compounds in medicinal plants. First of all, this category of tannin is made up of flavanol units (flavan-3-ols, flavan 3,4-diols) and forms the most important group, representing more than 95% of the commercial production of tannins and exceeding the amount of 350,000 tons/year [37,39]. In terms of structure, condensed tannins are complex, resist the hydrolysis reaction, are soluble in aqueous organic solvents, have a wide structural variety and have phenolic-hydroxyl groups in sufficient quantity to allow crosslinking with proteins [37].
3.1.2. Utilisation and Action of Tannins
In the following industries tannins are utilised as follows:
- ▪
- In the pharmaceutical and medicinal industry: in the form of treatments for various respiratory, gastrointestinal, urinary, inflammatory or skin problems, such as acne, irritations, allergies, etc. [40]. The natural antioxidant property of tannins helps prevent cardiovascular and neurodegenerative diseases. At the same time, they protect the immune system against bacteria, viruses and parasites [41].
- ▪
- In the cosmetics industry: in antibacterial and antiseptic body creams and solutions [41].
- ▪
- In agriculture: in biopesticides and bioinsecticides for the removal of pests attacking various plant crops [41].
- ▪
- In the food industry: in dietary supplements or in various food ingredients [38].
- ▪
- For animals: in feed and in treatments against parasites that can cause digestive diseases or infections in certain organs [40].
3.2. Anthocyanins
Anthocyanins are natural, water-soluble dyes [42], particularly present in flowers, fruits and tubers of plants [43] and they have essential antioxidant activity in disease prevention [42].
3.2.1. Characterization of Anthocyanins
Anthocyanins are red when they are in acidic conditions, blue when they are in alkaline condition [43] and purple when they are at a neutral pH [44]. The structure of anthocyanins is ionic, and it is for this reason that their colour is dependent on pH [45]. Lavender contains purple anthocyanins (which is why its flowers are coloured in this shade) that can be used both in the food industry and in the pharmaceutical industry, because they have anti-diabetic, anti-inflammatory, anti-microbial, anticancer properties, among others [43].
Anthocyanins are the glycosides of anthocyanidins and have the role of attracting pollinating insects to spread the seeds and pollen of plants more easily [46].
The role of anthocyanins in plants is to protect them from strong light, UV radiation and adverse climatic conditions, such as drought, high salinity, too low or too high temperatures, parasites and insects [47].
3.2.2. Utilization and Action of Anthocyanins
Anthocyanins reveal multiple beneficial actions on the body and act as antioxidants due to the presence in their structure of the keto group with a conjugated double bond, which exerts anti-diabetic, antitumor [45], anti-inflammatory, neuroprotective, cardiovascular disease prevention and antiobesity [48] effects.
Anthocyanins are used as dyes in both pharmaceutical and food products [45].
3.3. Saponins
Saponins are widespread in plants and are diversified in terms of structure and functionality, being constituted by a hydrophobic aglycone linked to oligosaccharide fragments, thus acquiring emulsifying and foaming characteristics. The amount of saponins produced by plants depends on biotic and abiotic factors [49].
3.3.1. Characterization of Saponins
Saponins are part of the category of secondary metabolites found in plant matter and have many varied and beneficial biological effects. Saponins are classified according to aglycones into two categories: steroid glycosides and triterpenoids and have different structures depending on the number of sugar units arranged in different positions [50]. Steroid glycosides are also divided into furostanol-type steroid glycosides and spirostanol-type steroid glycosides. Triterpenoids are also classified into several groups: oleanane saponins, ursolic acid saponins and dammarane saponins [51,52].
Depending on the sugar chains contained in their structure, saponins can be monodesmosidic—with a single sugar chain attached to C3 (C3 is the 3rd position where the sugar chain of monodesmosidic saponin is attached to the aglycone); bidesmosidic—with two sugar chains attached to C3 and C26 (C26 is the 26th position where the sugar chain of bidesmosidic saponins is attached to the aglycone); or tridesmosidic—with three sugar chains [51,53,54].
Saponins in a solid state that do not present a regular crystalline structure have a number of carbon atoms ranging between 27 and 30 in the non-saccharide part [55].
An overview of saponins is presented in Figure 7. The diagram illustrates the division of saponins into two main classes (glycon and aglycone), each including a variety of additional types of compounds.
Figure 7.
A general categorization of saponins (adapted from [50]).
3.3.2. Utilization and Action of Saponins
Research shows that the stereoisomers of saponins have beneficial effects on the human body, such as antioxidant, anti-inflammatory, antibacterial, neuroprotective, anti-tumour, anti-diabetic, etc. [50].
Saponins have applicability in the pharmaceutical, food, cosmetic and agronomic industries. They are used in cosmetics and detergents due to their foaming property and antidermatophytic activity—some saponins are used in animal vaccines or as feed additives to control the odour of animal faeces [49], and in the food industry, some saponins are used as natural sweeteners [56].
Currently, saponins are not exploited enough for us to know all their beneficial effects or all the areas where they could be applied, because there is not sufficient information regarding the mechanisms of distribution, adsorption, excretion and toxicity in human and animal cells [49].
3.4. Flavonoids
Flavonoids are made up of C6-C3-C6 Rings (C6 represents the two benzene rings in the basic skeleton of the flavonoid structure and C3 is the heterocyclic ring through which the two benzene rings in the basic skeleton of the flavonoid structure are linked), more precisely rings a and b linked by rings with three-carbon atoms and are found most often in glycosylated or esterified form [57,58,59]. They are found mainly in the edible parts of plant matter and are responsible for the fragrance of flowers and the taste of fruits [60].
3.4.1. Characterisation of Flavonoids
Flavonoids are common in the plants and represent the coloured pigments in plant flower petals [34]. These compounds provide plants with resistance to stress caused by external factors [59].
They constitute the largest group of natural phenolic compounds whose structures are based on a 15-carbon phenyl benzopyran skeleton [61].
Flavonoids are synthesized through the phenylpropanoid pathway, and their activities depend on their structures. Additionally, their chemical nature depends on the degree of hydroxylation, polymerization and other substitutions and conjugations [62].
Depending on the carbon of the C ring to which B ring is attached but also on the degree of oxidation and unsaturation of the ring, flavonoids are classified as in Figure 4 [63].
Figure 8 shows that flavonoids are divided into three categories: in the case of isoflavones, the B ring is attached to the third position of the C ring; in the case of neoflavonoids, the B ring is attached to the fourth position; and in the case of flavones, flavonols, flavanones, flavanonols, flavanols, anthocyanins and chalcones, the B ring is attached to the second position of the ring [63].
Figure 8.
Classification of flavonoids according to the position of the C carbon attached to the B ring [63].
3.4.2. The Action of Flavonoids
Flavonoids have antimicrobial effects on plant pests, have UV protection effects against reactive oxygen species and have anti-repellent effects regarding insects, animals, etc., but they can also be considered visual attractors for pollinating insects [64,65]. Plant flavonoids have favourable impacts on human health due to the presence of the hydroxyl group, with the majority having antioxidant effects, which include slowing the aging process by protecting the body from free radical oxidation [66]. Flavonoids also have antibacterial, anticancer, antiedematogenic, anti-inflammatory, antiviral, antifungal, antinociceptive and antihistamine properties [66,67]. Flavonoids can be used as biopesticides against certain weed species or in sunscreen creams [68].
3.5. Polyphenols
Polyphenols belong to the category of secondary metabolites, are found in most plants and consist of an aromatic molecule with a benzene ring and one or more hydroxyl groups [69,70].
3.5.1. Characterization of Polyphenols
Polyphenols are derived from the shikimate, phenylpropanoid and pentose phosphate pathways and have a phenol moiety in their constitution [71,72].
The amount of phenols in the constitution of the plant depends on both external and internal factors, or, more precisely, on the temperature of the environment, the season, the nutrients in the soil and diseases caused by pests [69,70].
Depending on the number of phenolic rings and the element that joins these rings together, polyphenols are divided into two classes: flavonoids and non-flavonoids. The vast majority of polyphenols are obtained through the phenylpropanoid pathway of, l-phenylalanine [73]. The number of polyphenols present in plants is over 4000 [74].
A broad classification of polyphenols according to conjugations with monosaccharides and polysaccharides [71,75,76,77,78,79], is given in Table 1:
Table 1.
Classes of phenolic compounds found in plants according to the number of carbon atoms.
3.5.2. Utilization and Actions of Polyphenols
Polyphenols act as agents supporting the immune system against cancer cells but also display antifungal, antibacterial and antiviral activities and offer protection against UV rays [80]. They function as antioxidants, that is, they protect the cells in the body from free radicals that could cause cardiovascular, neurological and respiratory diseases [73].
3.6. Valeric Acid
The colorless, straight, saturated-chain alkyl carboxylic acid [81] known as valerian acid has an oily structure [81]. It is mostly utilized in cosmetics and perfumes but can also be employed as a food additive (esters give it a fruity flavor) or in pharmaceutical products. It is dispersed in the plant kingdom either free or as an ester. Both hot water extraction from plants and oxidizing amyl alcohol with chromic acid are procedures for obtaining valerian acid [81].
3.7. Ursolic Acid
Ursolic acid belongs to the class of c30 isoprenoid compounds and is a pentacyclic triterpenoid that has a melting point between 283–285 °C [82].
3.7.1. Characterization of Ursolic Acid
Due to its low solubility in aqueous medium, ursolic acid loses its therapeutic activities [82]. Ursolic acid can enter tissues and impact the activities of several types of enzymes because of its lipophilic nature, which also gives it the potential to interact with phospholipids and weaken tissue integrity [83].
3.7.2. Utilization and Activity of Ursolic Acid
Ursolic acid is a useful compound for anti-inflammatory, antitumor, antiulcer and antidiabetic conditions, and more recently, it has also been shown to have beneficial effects against cancer [84]. It also displays hepatoprotective activity; antimicrobial and antifungal properties; and antiviral, cardiovascular and neuroprotective effects [82].
3.8. Minerals
Minerals are found in the roots, leaves and stems of plant matter [85]. the minerals present in lavender are: magnesium, calcium, iron, copper, zinc, chromium, potassium and sodium [86]. According to the research and results of Renata Prusinowska and others, it can be seen that depending on the lavender species, the amounts of mineral substances contained in it also vary (Table 2) [23].
Table 2.
The variation in the amount of minerals, depending on the lavender species (compiled with information [7]).
Potassium has an essential role in the metabolic activities of plants, participating in the activation process of proteins, enzymes and phloem transport [85,87].
Calcium is found in higher doses in the older vegetative organs of the plant (roots, stems, leaves) and in smaller amounts in flowers and fruits, with the main factors corresponding to the total calcium level accumulated in the plant being the various growing conditions of the plant material [85].
Magnesium participates in the ATP-dependent enzymes activation process and belongs to the group of substances that make up chlorophyll [85].
After applying the extraction procedures, the essential oil, the floral water and the plant are the obtained results.
3.9. Lavender Essential Oil
Lavender essential oil can be found in the upper part of the calyx, more precisely in the oil glands located on its surface, in a volume of 2–4.5% [1,2,7], but also in the leaves of the plant or in the dried flowers [7].
3.9.1. Characterization of the Essential Oil
The quantity but also the quality of the essential oil is influenced by the plant’s growing environment, climate, genotype, etc. [7]. The composition of the essential oil contains approximately 300 chemical compounds, but the most important are linalool and linalyl acetate [88].
A world-wide lavender oil production of about 1500 tons has been recorded [89]. Among the countries that produce lavender oil, those that produce large quantities are France and Bulgaria, with France producing about 60 tons of lavender oil annually and Bulgaria producing about 50 tons of lavender oil annually [90,91].
Table 3 lists the main compounds of lavender essential oil obtained in different countries. As can be seen, the largest amounts of ocimene are obtained by Bulgaria, the highest percentage of camphor is obtained by Italy, linalool and linalyl acetate were obtained in the highest amounts by France, the highest percentage of Terpinen-4-ol was recorded in France, and the most lavandulol and lavandulol acetate was obtained in France.
Table 3.
Classification of the main compounds in lavender essential oils (in percentages %) (compiled with data from [7,92,93,94,95,96,97]).
In the case study by Danh et al., 2012, and the case study by G.D. Kiran Babu, the antioxidant and antimicrobial properties and the yields and chemical compositions of lavender essential oils were analysed via the supercritical fluid extraction method, hydrodistillation method and steam distillation method [30,98]. The results obtained in these studies are shown in Table 4.
Table 4.
Yields, properties and main components (expressed in %) of lavender essential oils obtained using three extraction methods (compiled with data from [30,91,92,93,94,95,96,98,99,100,101,102,103,104]).
Table 4 shows the conditions under which the three extraction methods of lavender essential oils are carried out, namely hydrodistillation, supercritical fluid extraction and steam distillation. Thus, it can be seen that hydrodistillation uses higher temperatures and takes more time than supercritical fluid extraction (100 °C, 300 min), while supercritical fluid extraction uses higher pressure and obtains higher yields (140 bar, 6.68 ± 0.57%) compared to the first method mentioned in Table 4.
According to Table 4, the values of essential oil compounds vary depending on the extraction method used. For example, in the case of linalool, it can be observed that while using the hydrodistillation method, a percentage of 52.59 was obtained, and for the same compound extracted using the supercritical fluid method, a percentage of 45.78 was obtained.
In experimental research by Smigielski et al. and Saad A. Ihsan, 2007, the authors determined the quantity and quality of essential oil from fresh lavender flowers and dried lavender flowers through hydrodistillation. The results showed that 3.8% volatile oil was obtained from dried flowers [105], in which about 65 compounds were identified [88], the most important of which were linalool—27.3% [88]; 33% [105]; linalyl acetate—22.4% [88]; 3.6% [105]; lavandulol acetate—5.7% [88]; α-terpineol—4.6% [88]; 2.5% [105]; oct-1-en-3-yl acetate—3.8% [88]; geranyl acetate—2.6% [88]; camphor—4. 7% [105]; borneol—11% [105], and new compounds were formed, such as pinocarvone—0.1% [88]; isobornyl formate—0.2% [88] and nopinone—0.1% [88], etc., and the experiment with fresh flowers, resulted in volatile oil at 1.35% [105], in which 73 compounds were identified [88], the most important of which were linalool—34.7% [88]; 34.2% [105]; linalyl acetate—19.7% [88]; 3.1% [105]; α-te pineol—5.1% [88]; lavandulol acetate—4.5% [88]; oct-1-en-3-yl acetate—3.6% [88]; geranyl acetate—2.3% [88]; 1,8-cineole—18.9% [105]; camphor—4.6% [105]; and borneol—12.1% [105].
3.9.2. Utilization and Activity of Essential Oil
Lavender essential oil is used to remove bacteria [106], as an insecticide and in cosmetics, perfumery and household chemicals [7].
The most recent and popular use of essential oils is in aromatherapy, due to the analgesic properties of the essential oil. It has been found that it has beneficial effects on sleep, thus reducing sleep disorders and insomnia; has beneficial effects on states of anxiety and depression, both though inhalation and ingestion; and has beneficial effects for menstrual or labour pains, etc. [107].
For a variety of reasons, essential oils are utilized in the cosmetics sector in products such as shampoos, soaps, sunscreen creams, body lotions and perfumes. These products are typically preserved using harmful preservatives, such as parabens, thus there is a growing market desire for products that are as natural as possible or that employ natural preservatives to avoid these disadvantages [107].
In the agricultural industry, lavender oil is used against insects or other pests. Synthetic pesticides cause damage to the environment and after several uses result in pathogens resistance. In order to maintain a healthy environment, it is recommended to use biopesticides obtained from plants. Lavender essential oil acts as an insecticide on potato beetles and bean weevils [107].
3.10. Lavender Floral Water
Lavender floral water (hydrosol) is a by-product from the steam distillation process of lavender flowers and stems. This constituent may be odourless or have a pungent odour [108]. Aromatic lavender floral waters have additional active elements in their composition, which is why they are starting to be used as often as possible in the cosmetic industry as well as in food. Cosmetic hydrolates can be used directly on the skin without diluting, they are used in lotions, creams, soaps, as deodorants or tonics. Lavender floral water has antioxidant and antimicrobial properties [109].
3.11. Plant Residues from Lavander
Plant residues from Lavender are fragments of matter that remain, after the extraction process, from the stems, leaves, flowers of the plant [110,111], having in their composition antioxidant substances that can be used by humans to treat various diseases, and the process of obtaining them is a simple one, being recommended to use the appropriate solvent for the extraction of compounds [112]. After the completion of this process, it is recommended for plant residues to be further processed because both large and small amounts of waste, over time, can pose negative environmental problems due to increased humidity and microbial load [110], or socio-economic issues [111] and, for example, a final processing can be carried out in order to obtain energy [111].
According to the experimental results carried out via steam distillation and supercritical CO2 extraction on lavender plant residues, Slavov et al. concluded that the final products obtained (processed using ethanol 70%) were flavonoids, total phenolic compounds and low doses of α-linolenic acid, caffeic acid, malic acid, linoleic acid, gluconic acid, stearic acid and others [110].
4. Conclusions
Medicinal and aromatic plants are of particular importance globally because they contain an extensive range of active compounds that are used both in the pharmaceutical, cosmetic, food and therapeutic industries. Lavender is part of this category of plants and has been increasingly sought after in recent years. The optimal requirements for the harmonious development of lavender are neither many nor expensive. The plant needs the sun the most, as little humidity as possible and loose and airy soil. The land surface area used to cultivate lavender is constantly increasing, especially in the countries that already produce considerable quantities but also in the other regions that do not produce as much, because there are increasing demands on the market for lavender essential oil, which has multiple uses.
Lavender essential oil has bactericidal, antifungal, antiseptic, hypoallergenic, carminative and antioxidant properties, among others. It can also be used in agriculture to combat plant pests or as an herbicide—especially the oil obtained from Lavandula angustifolia, which presents an alternative to synthetic herbicides, as it inhibits the germination of plant species such as Rough cocklebur (Xanthium strumarium L.) and Confused Canary grass (Phalaris brachystachys).
Over time, new techniques for extracting active compounds from plants have been developed, such as hydrodistillation, steam distillation and supercritical CO2 extraction, which are more efficient and provide much better final yields, as well as having lower energy and equipment production costs and a lower negative impact on the environment (by reducing organic solvent requirements).
Essential oils are mainly used in aromatherapy due to linalool and linalyl acetate compounds because they are effective in reducing sleep disorders and psychological disorders, such as depression and anxiety, and also have beneficial effects on cardiovascular diseases. In the cosmetics industry, due to the components of the essential oils, namely linalool, linalyl acetate, geraniol and lavandulyl acetate, they are used in personal care products such as toothpaste and mouthwash (where they reduce oral odour), in creams (where they act to relieve acne and moisturize the skin) and in lotions and hairsprays, etc. (where they are used for their scents).
Author Contributions
A.-M.T., D.-N.A., I.G., S.-Ș.B. and N.-V.V. have equal rights and contributed evenly to the study design, collecting the data, measurements, modelling, data processing and the interpretation of results and preparation of the paper. All authors have read and agreed to the published version of the manuscript.
Funding
This research received no external funding.
Informed Consent Statement
Not applicable.
Data Availability Statement
Not applicable.
Acknowledgments
All authors have equal rights and contributed evenly to this paper. This work was supported by a grant of the Romanian Research and Innovation Ministry, through Programme 1—Development of the national research-development system, sub-programme 1.2—Institutional performance—Projects for financing excellence in RDI, contract no. 1 PFE/2021. This work was supported by the NUCLEU Programme, carried out with the support of ANCSI, Project PN 23 04 02 05, Contr. 9N/1 January 2023—“Innovative technology for the superior utilization of inflorescences and seeds of medicinal plants”.
Conflicts of Interest
The authors declare no conflict of interest.
References
- Katarzyna, S.-L.; Romuald, M.; Wojciech, K.; Bogdan, K.; Jan, B. Yielding and quality of lavender flowers (Lavandula angustifolia Mill.) from organic cultivation. Acta Sci. Pol. Hortorum Cultus 2014, 13, 173–183. [Google Scholar]
- Fakhriddinova, D.K.; Rakhimova, T.R.; Dusmuratova, F.M.; Duschanova, G.M.; Abdinazarov, S.H.; Samadov, I.N. The Anatomical Structure of Vegetative Organs Lavandula officinalis Chaix in the Introduction of Tashkent Botanical Garden. Am. J. Plant Sci. 2020, 11, 578–588. [Google Scholar] [CrossRef]
- Saadatian, M.; Aghaei, M.; Farahpour, M.; Balouchi, Z. Chemical composition of lavender (Lavandula officinallis L.) extraction extracted by two solvent concentrations. Glob. J. Med. Plant Res. 2013, 1, 214–217. [Google Scholar]
- Aprotosoaie, A.C.; Gille, E.; Trifan, A.; Luca, V.S.; Miron, A. Essential oils of Lavandula genus: A systematic review of their chemistry. Phytochem. Rev. 2017, 16, 761–799. [Google Scholar] [CrossRef]
- Vijulie, I.; Lequeux-Dincă, A.-I.; Preda, M.; Mareci, A.; Matei, E. Could Lavender Farming Go from a Niche Crop to a Suitable Solution for Romanian Small Farms? Land 2022, 11, 662. [Google Scholar] [CrossRef]
- Giray, F.H. An Analysis of World Lavender Oil Markets and Lessons for Turkey. J. Essent. Oil Bear. Plants 2018, 21, 1612–1623. [Google Scholar] [CrossRef]
- Prusinowska, R.; Śmigielski, K.B. Composition, biological properties and therapeutic effects of lavender (Lavandula angustifolia L.). A review. Kerba Pol. 2014, 60, 56–66. [Google Scholar] [CrossRef]
- Costea, T.; Străinu, A.-M.; Gîrd, C.E. Botanical characterization, chemical composition and antioxidant activity of romanian lavender (Lavandula angustifolia Mill.) Flowers, Studia Universitatis “Vasile Goldiș”. Ser. Științele Vieții 2019, 29, 159–167. [Google Scholar]
- Adam, K.L. Lavender Production, Markets and Agritourism. ATTRA Sustain. Agric. 2018, 1–8. Available online: https://ccsmallfarms.ucanr.edu/files/294700.pdf (accessed on 13 March 2023).
- Kimbrough, K.A.; Swift, C.E. Growing Lavender in Colorado; Colorado State University: Fort Collins, CO, USA, 2006. [Google Scholar]
- Giannoulis, K.D.; Evangelopoulos, V.; Gougoulias, N.; Wogiatzi, E. Lavender organic cultivation yield and essential oil can be improved by using bio-stimulants. Acta Agric. Scand. 2020, 70, 648–656. [Google Scholar] [CrossRef]
- Gonceariuc, M.; Zbancă, A.; Panuța, S. A Practical Guide to Growing Lavender and Managing the Business/Ghid Practic Privind Cultivarea Lavandei și Administrarea Afacerii; Lavanda.MD: Chișinău, Moldova, 2019; 128p, ISBN 978-9975-56-687-2. Available online: https://www.ecovisio.org/images/articles/Resources/WEB_Ghid_practic_lavanda_.pdf (accessed on 13 March 2023).
- Aziz, Z.A.A.; Ahmad, A.; Setapar, S.H.M.; Karakucuk, A.; Azim, M.M.; Lokhat, D.; Rafatullah, M.; Ganash, M.; Kamal, M.A.; Ashraf, G.M. Essential Oils: Extraction Techniques, Pharmaceutical and Therapeutic Potential—A Review. NIH Curr. Drug Metab. 2018, 19, 1100–1110. [Google Scholar] [CrossRef] [PubMed]
- Hrnčič, M.K.; Cör, D.; Verboten, M.T.; Knez, Z. Application of Supercritical and Subcritical Fluids in Food Processing. Food Qual. Saf. 2018, 2, 59–67. [Google Scholar]
- Kapadia, P.; Newell, A.S.; Cunningham, J.; Roberts, M.R.; Hardy, J.G. Extraction of High-Value Chemicals from Plants for Technical and Medical Applications. Int. J. Mol. Sci. 2022, 23, 10334. [Google Scholar] [CrossRef] [PubMed]
- Rassem, H.H.; Nour, A.H.; Yunus, R.M. Techniques for Extraction of Essential Oils from Plants: A Review. Aust. J. Basic Appl. Sci. 2016, 10, 117–127. [Google Scholar]
- Chikezie, P.C.; Chiedozie, O.I.; Mbagwu, F.N. Bioactive principles from medicinal plants. Res. J. Phytochem. 2015, 9, 88–115. [Google Scholar] [CrossRef]
- Saboon; Chaudhari, S.K.; Arshad, S.; Amjad, M.S.; Akhtar, M.S. Natural compounds extracted from medicinal plants and their applications. Nat. Bio-Act. Compd. 2019, 1, 193–207. [Google Scholar]
- Grigore, I.; Sorica, C.; Vladut, V.; Matache, M.; Cujbescu, D.; Sorica, E.; Muscalu, A.; Marin, E.; Kabas, O.; Lazar, S. Superior capitalization of lavender by obtaing volatile oils applying the steam distillation method. ANNALS Fac. Eng. Hunedoara-Int. Jpurnal Eng. 2016, XIV, 87–91. [Google Scholar]
- Lee, Y.-T. A study of the effect of lavender floral-water eye mask aromatherapy on the autonomous nervous system. Eur. J. Integr. Med. 2016, 8, 781–788. [Google Scholar] [CrossRef]
- Wells, R.S.; Adal, A.M.; Bauer, L.; Najafianashrafi, E.; Mahmoud, S.S. Cloning and functional characterization of a foral repressor gene from Lavandula angustifolia. Planta 2020, 251, 41. [Google Scholar] [CrossRef]
- Stanev, S.; Zagorcheva, T.; Atanassov, I. Lavender cultivation in Bulgaria—21st century developments, breeding challenges and opportunities. Bulg. J. Agric. Sci. 2016, 22, 584–590. [Google Scholar]
- Volume of the Production of Essential Oil of Lavender in France from 2012 to 2018. Available online: https://www.statista.com/statistics/975529/essential-oil-lavender-production-volume-france/ (accessed on 12 September 2022).
- Increasing Lavender Production and Oil Producers through the Use of Hoop Housing and Soil Amendments. Available online: https://projects.sare.org/sare_project/fnc10-819/ (accessed on 2 May 2023).
- Purple Plant Is on the Defensive. Lavender Is More than Just a Nice Smelling and Calming Plant. Available online: https://www.sciencedaily.com/releases/2017/09/170927093310.htm (accessed on 2 May 2023).
- Tongnuanchan, P.; Benjakul, S. Essential Oils: Extraction, Bioactivities, and Their Uses for Food Preservation. J. Food Sci. 2014, 79, 1231–1249. [Google Scholar] [CrossRef]
- Lesage-Meessen, L.; Bou, M.; Sigoillot, J.-C.; Faulds, C.B.; Lomascolo, A. Essential oils and distilled straws of lavender and lavandin: A review of current use and potential application in white biotechnology. Appl. Microbiol. Biotechnol. 2015, 99, 3375–3385. [Google Scholar] [CrossRef]
- Moradi-kheibari, N.; Ahmadzadeh, H.; Talebi, A.F.; Hosseini, M.; Murry, M.A. Recent Advances in Lipid Extraction for Biodiesel Production. In Advances in Feedstock Conversion Technologies for Alternative Fuels and Bioproducts: New Technologies, Challenges and Opportunities; Woodhead Publishing: Duxford, UK, 2019; pp. 179–198. [Google Scholar]
- Harris, J.; Viner, K.; Champagne, P.; Jessop, P.G. Advances in microalgal lipid extraction for biofuel production: A review. Soc. Chem. Ind. John Wiley Sons Ltd./Biofuels Bioprod. Biorefining 2018, 12, 1118–1135. [Google Scholar] [CrossRef]
- Danh, L.T.; Han, L.N.; Triet, N.D.A.; Zhao, J.; Mammucari, R.; Foster, N. Comparison of chemical composition, antioxidant and antimicrobial activity of lavender (Lavandula angustifolia L.) essential oils extracted by supercritical CO2, hexane and hydrodistillation. Food Bioprocess Technol. 2013, 6, 3481–3489. [Google Scholar] [CrossRef]
- Djilani, A.; Dicko, A. The Therapeutic Benefits of Essential Oils. In Nutrition, Well-Being and Health; Bouayed, J., Ed.; IntechOpen: London, UK, 2012. [Google Scholar] [CrossRef]
- Cerón-Martínez, L.J.; Hurtado-Benavides, A.M.; Ayala-Aponte, A.; Serna-Cock, L.; Tirado, D.F. A Pilot-Scale Supercritical Carbon Dioxide Extraction to Valorize Colombian Mango Seed Kernel. Molecules 2021, 26, 2279. [Google Scholar] [CrossRef]
- Cucu, I. Study of the functional properties of lavender (Lavandula) cultivated in the Republic of Moldova/Studiul proprietăților funcționale lavandei (Lavandula) cultivate în Republica Moldova. Tech.-Sci. Conf. Undergrad. Master Phd Stud. 2021, I, 463–466. [Google Scholar]
- Chikezie, P.C.; Ibegbulem, C.O.; Mbagwu, F.N. Medicinal Potentials and Toxicity Concerns of Bioactive Principles. Med. Aromat. Plants 2015, 4, 1000202. [Google Scholar] [CrossRef]
- Takuo, O.; Hideyuki, I. Tannins of Constant Structure in Medicinal and Food Plants—Hydrolyzable Tannins and Polyphenols Related to Tannins. Molecules 2011, 16, 2191–2217. [Google Scholar] [CrossRef]
- Hagerman, A.E.; Riedl, K.M.; Jones, G.A.; Sovik, K.N.; Ritchard, N.T.; Hartzfeld, P.W.; Riechel, T.L. High Molecular Weight Plant Polyphenolics (Tannins) as Biological Antioxidants. J. Agric. Food Chem. 1998, 46, 1887–1892. [Google Scholar] [CrossRef]
- Pereira, A.V.; Santana, G.M.; Góis, M.B.; Sant’Ana, D.M.G. Tannins obtained from medicinal plants extracts against pathogens: Antimicrobial potential. In The Battle Against Microbial Pathogens: Basic Science, Technological Advances and Educational Programs; Méndez-Vilas, A., Ed.; Formatex Microbiology Series No 5; Formatex Research Center: Badajoz, Spain, 2015; Volume 1, pp. 228–235. [Google Scholar]
- Szczurek, A. Perspectives on Tannins. Biomolecules 2021, 11, 442. [Google Scholar] [CrossRef]
- Guangcheng, Z.; Yunlu, L.; Yazaki, Y. Extractive yields, Stiasny values and polyflavonoid contents in barks from six Acacia species in Australia. Aust. For. 1991, 54, 154–156. [Google Scholar] [CrossRef]
- Fraga-Corral, M.; Otero, P.; Cassani, L.; Echave, J.; Garcia-Oliveira, P.; Carpena, M.; Chamorro, F.; Laurenco-Lopes, C.; Prieto, M.A.; Simal-Gandara, J. Traditional applications of tannin rich extracts supported by scientific data: Chemical composition, bioavability and bioaccessibility. Foods 2021, 10, 251. [Google Scholar] [CrossRef] [PubMed]
- Singh, A.P.; Kumar, S. Applications of Tannins in Industry; IntechOpen Tannins: London, UK, 2019. [Google Scholar] [CrossRef]
- Castañeda-Ovando, A.; de Lourdes Pacheco-Hernández, M.; Páez-Hernández, M.E.; Rodríguez, J.A.; Galán-Vidal, C.A. Chemical studies of anthocyanins: A review. Food Chem. 2009, 113, 859–871. [Google Scholar] [CrossRef]
- Khoo, H.E.; Azlan, A.; Tang, S.T.; Lim, S.M. Anthocyanidins and anthocyanins: Colored pigments as food, pharmaceutical ingredients, and the potential health benefits. Food Nutr. Res. 2017, 61, 1361779. [Google Scholar] [CrossRef] [PubMed]
- Bakowska-Barczak, A. Acylated anthocyanins as stable, natural food colorants—A review. Pol. J. Food Nutr. Sci. 2005, 14, 107–116. [Google Scholar]
- Jaiswal, Y.S.; Guan, Y.; Moon, K.H.; Williams, L.L. Anthocyanins: Natural Sources and Traditional Therapeutic Uses; IntechOpen Flavonoids: London, UK, 2019. [Google Scholar] [CrossRef]
- Mattioli, R.; Francisco, A.; Mosca, L.; Silva, P. Anthocyanins: A comprehensive review of their chemical properties and health effects on cardiovascular and neurodegenerative diseases. Molecules 2020, 25, 3809. [Google Scholar] [CrossRef]
- Mohammed, H.A.; Khan, R.A. Anthocyanins: Traditional uses, structural and functional variations, approaches to increase yields and products’ quality, hepatoprotection, liver longevity, and commercial products. Int. J. Mol. Sci. 2022, 23, 2149. [Google Scholar] [CrossRef]
- Daotong, L.; Pengpu, W.; Yinghua, L.; Mengyao, Z.; Fang, C. Health benefits of anthocyanins and molecular mechanism: Update from recent decade. Food Sci. Nutr. 2017, 57, 1729–1741. [Google Scholar] [CrossRef]
- Moses, T.; Papadopoulou, K.K.; Osbourn, A. Metabolic and functional diversity of saponins, biosynthetic intermediates and semi-synthetic derivatives. Crit. Rev. Biochem. Mol. Biol. 2014, 49, 439–462. [Google Scholar] [CrossRef]
- Nguyen, L.T.; Fărcaș, A.C.; Socaci, S.A.; Tofană, M.; Diaconeasa, Z.M.; Pop, O.L.; Salanță, L.C. An Overview of Saponins—A Bioactive Group. Bull. UASVM Food Sci. Technol. 2020, 77, 25–36. [Google Scholar] [CrossRef]
- Rai, S.; Acharya-Siwakoti, E.; Kafle, A.; Devkota, H.P.; Bhattarai, A. Plant-Derived Saponins: A Review of Their Surfactant Properties and Applications. Sci 2021, 3, 44. [Google Scholar] [CrossRef]
- Böttcher, S.; Drusch, S. Saponins—Self-assembly and behavior at aqueous interfaces. Adv. Colloid Interface Sci. 2017, 243, 105–113. [Google Scholar] [CrossRef]
- Yu, X.L.; He, Y. Tea saponins: Effective natural surfactants beneficial for soil remediation, from preparation to application. RSC Adv. 2018, 8, 24312–24321. [Google Scholar] [CrossRef]
- Savage, G.P. Saponins. In Encyclopedia of Food and Health; Academic Press: Cambridge, MA, USA, 2016. [Google Scholar]
- Ashour, A.S.; Abed El Aziz, M.M.; Al Sadek, G.M. A review on saponins from medicinal plants: Chemistry, isolation, and determination. J. Nanomed. Res. 2019, 8, 282–288. [Google Scholar] [CrossRef]
- Tao, W.; Duan, J.; Zhao, R.; Li, X.; Yan, H.; Li, J.; Guo, S.; Yang, N.; Tang, Y. Comparison of three officinal Chinese pharmacopoeia species of Glycyrrhiza based on separation and quantification of triterpene saponins and chemometrics analysis. Food Chem. 2013, 141, 1681–1689. [Google Scholar] [CrossRef]
- Isoda, H.; Motojima, H.; Onaga, S.; Samet, I.; Villareal, M.O.; Han, J. Analysis of the erythroid differentiation effect of flavonoid apigenin on K562 human chronic leukemia cells. Chem. Interact. 2014, 220, 269–277. [Google Scholar] [CrossRef]
- Wang, T.-Y.; Li, Q.; Bi, K.-S. Bioactive flavonoids in medicinal plants: Structure, activity and biological fate. Asian J. Pharm. Sci. 2018, 13, 12–23. [Google Scholar] [CrossRef]
- Dias, M.C.; Pinto, D.C.G.A.; Silva, A.M.S. Plant Flavonoids: Chemical Characteristics and Biological Activity. Molecules 2021, 26, 5377. [Google Scholar] [CrossRef]
- Roy, A.; Khan, A.; Ahmad, I.; Alghamdi, S.; Rajab, B.S.; Babalghith, A.O.; Alshahrani, M.Y.; Islam, S.; Islam, R. Flavonoids a Bioactive Compound from Medicinal Plants and Its Therapeutic Applications. BioMed Res. Int. 2022, 2022, 5445291. [Google Scholar] [CrossRef]
- Kisiriko, M.; Anastasiadi, M.; Terry, L.A.; Yasri, A.; Beale, M.H.; Ward, J.L. Phenolics from Medicinal and Aromatic Plants: Characterisation and Potential as Biostimulants and Bioprotectants. Molecules 2021, 26, 6343. [Google Scholar] [CrossRef] [PubMed]
- Kumar, S.; Pandey, A.K. Chemistry and Biological Activities of Flavonoids: An Overview; Hindawi Publishning Corporation: London, UK, 2013. [Google Scholar] [CrossRef]
- Panche, A.N.; Diwan, A.D.; Chandra, S.R. Flavonoids: An overview. J. Nutr. Sci. 2016, 5, e47. [Google Scholar] [CrossRef] [PubMed]
- Yu, O.; Jez, J.M. Nature’s assembly line: Biosynthesis of simple phenylpropanoids and polyketides. Plant J. 2008, 54, 750–762. [Google Scholar] [CrossRef] [PubMed]
- Wang, Y.; Chen, S.; Yu, O. Metabolic engineering of flavonoids in plants and microorganisms. Appl. Microbiol. Biotechnol. 2011, 91, 949–956. [Google Scholar] [CrossRef] [PubMed]
- Russo, D. Flavonoids and the Structure-Antioxidant Activity Relationship. J. Pharmacogn. Nat. Prod. 2018, 4, e109. [Google Scholar] [CrossRef]
- Ekalu, A.; Habila, J.D. Flavonoids: Isolation, characterization, and health benefits. Beni-Suef Univ. J. Basic Appl. Sci. 2020, 9, 45. [Google Scholar] [CrossRef]
- Santos, E.L.; Maia, B.H.L.N.; Ferriani, A.P.; Teixeira, S.D. Flavonoids: Classification, biosynthesis and chemical ecology. IntechOpen 2017, 23, 3–16. [Google Scholar] [CrossRef]
- Molfenter, T.D.; Bhattacharya, A.; Gustafson, D.H. The roles of past behavior and health beliefs in predicting medication adherence to a statin regimen. Patient Prefer. Adherence 2012, 6, 643–651. [Google Scholar] [CrossRef]
- Nisar, A. Medicinal Plants and Phenolic Compounds. In Phenolic Compounds; IntechOpen: London, UK, 2022. [Google Scholar] [CrossRef]
- Al Mamari, H.H. Phenolic Compounds: Classification, Chemistry, and Updated Techniques of Analysis and Synthesis. In Phenolic Compounds; IntechOpen: London, UK, 2021. [Google Scholar] [CrossRef]
- Randhir, R.; Lin, Y.-T.; Shetty, K. Phenolics, their antioxidant and antimicrobial activity in dark germinated fenugreek sprouts in response to peptide and phytochemical elicitors. Asia Pac. J. Clin. Nutr. 2004, 13, 295–307. [Google Scholar]
- Bera, A.; Roy, B. Polyphenols in medicinal plants: An overview. In Polyphenols in Health and Diseases; Academic Press: Cambridge, MA, USA, 2022. [Google Scholar]
- Rao, U.S.M.; Abdurrazak, M.; Mohd, K.S. Phytochemical screening, total flavonoid and phenolic content assays of various solvent extracts of tepal of Musa paradisiaca. Malays. J. Anal. Sci. 2016, 20, 1181–1190. [Google Scholar] [CrossRef]
- Harborne, J.B. General procedures and measurement of total phenolics. In Methods in Plant Biochemistry; Harborne, J.B., Ed.; Plant Phenolics; Academic Press: London, UK, 1989; Volume 1, pp. 1–28. [Google Scholar] [CrossRef]
- Harborne, J.B.; Baxter, H.; Moss, G.P. Phytochemical Dictionary: Handbook of Bioactive Compounds from Plants, 2nd ed.; Taylor & Francis: London, UK, 1999. [Google Scholar]
- Shahidi, F.; Naczk, M. Food Phenolics: Sources, Chemistry, Effects, Applications; Technomic Publishing Company Inc.: Lancaster, PA, USA, 1995. [Google Scholar]
- Reis Giada, M.L. Food Phenolic Compounds: Main Classes, Sources and Their Antioxidant Power. In Oxidative Stress and Chronic Degenerative Diseases—A Role for Antioxidants; IntechOpen: London, UK, 2012. [Google Scholar] [CrossRef]
- Sambangi, P. Phenolic Compounds in the Plant Development and Defense: An Overview. In Plant Stress Physiology; IntechOpen: London, UK, 2022. [Google Scholar] [CrossRef]
- Foss, K.; Przybyłowicz, K.E.; Sawicki, T. Antioxidant Activity and Profile of Phenolic Compounds in Selected Herbal Plants. Plant Foods Hum. Nutr. 2022, 77, 383–389. [Google Scholar] [CrossRef]
- Goldberg, I.; Rokem, J.S. Organic and fatty acid production, microbial. In Reference Module in Life Sciences; Elsevier: Amsterdam, The Netherlands, 2009. [Google Scholar]
- Pironi, A.M.; de Araújo, P.R.; Fernandes, M.A.; Salgado, H.R.N.; Chorilli, M. Characteristics, Biological Properties and Analytical Methods of Ursolic Acid: A Review. Crit. Rev. Anal. Chem. 2018, 48, 86–93. [Google Scholar] [CrossRef] [PubMed]
- Huaman, M.A.L.; Quispe, R.I.H.; Quispe, A.L.T.; Flores, C.A.S. Ursolic acid: An overview including research performed in Peru. Rev. Bases Cienc. 2021, 6, 19–32. [Google Scholar] [CrossRef]
- Sharifiyan, F.; Mirjalili, S.A.; Fazilati, M.; Poorazizi, E.; Habibollahi, S. Variation of ursolic acid content in flowers of ten Iranian pomegranate (Punica granatum L.) cultivars. BMC Chem. 2019, 13, 13–80. [Google Scholar] [CrossRef]
- Chizzola, R. Metallic Mineral Elements and Heavy Metals in Medicinal Plants. Med. Aromat. Plant Sci. Bio-Technol. 2012, 6, 39–53. [Google Scholar]
- Florescu, M.; Stihi, C.; Radulescu, C.; Dulama, I.D.; Bute, O.C.; Stirbescu, R.M.; Teodorescu, S.; Serban, A. Mineral composition of Lavandula angustifolia flowers and hippophae rhamnoides fruits extracts. J. Sci. Arts 2017, 4, 789–794. [Google Scholar]
- Marschner, H. Mineral Nutrition of Higher Plants; Academic Press: Cambridge, MA, USA, 1995; p. 889. [Google Scholar]
- Smigielski, K.; Prusinowska, R.; Raj, A.; Sikora, M.; Woliñska, K.; Gruska, R. Effect of Drying on the Composition of Essential Oil from Lavandula angustifolia. J. Essent. Oil Bear. Plants 2011, 14, 532–542. [Google Scholar] [CrossRef]
- Vaze, S.V. Indian essential oil industry: Present and future. J. Med. Aromat. Plant Sci. 2000, 22, 186–191. [Google Scholar]
- Babu, G.D.K.; Sharma, A.; Singh, B. Volatile composition of Lavandula angustifolia produced by different extraction techniques*. J. Essent. Oil Res. 2016, 28, 489–500. [Google Scholar] [CrossRef]
- Lawrence, B.M. Progress in essential oils. Perf. Flav. 2009, 34, 48–57. Available online: https://img.perfumerflavorist.com/files/base/allured/all/document/2008/12/pf.PF_34_01_048_10.pdf (accessed on 1 November 2022).
- Dobreva, A. Essential oil content and composition of lavender origins, introduced in Bulgaria. Agric. Sci. 2021, 13, 23–25. [Google Scholar] [CrossRef]
- Nedeltcheva-Antonova, D.; Gechovska, K.; Bozhanov, S.; Antonov, L. Exploring the Chemical Composition of Bulgarian Lavender Absolute (Lavandula Angustifolia Mill.) by GC/MS and GC-FID. Plants 2022, 11, 3150. [Google Scholar] [CrossRef] [PubMed]
- Białoń, M.; Krzyśko-Łupicka, T.; Nowakowska-Bogdan, E.; Wieczorek, P.P. Chemical Composition of Two Different Lavender Essential Oils and Their Effect on Facial Skin Microbiota. Molecules 2019, 24, 3270. [Google Scholar] [CrossRef] [PubMed]
- Da Porto, C.; Decorti, D.; Kikic, I. Flavour compounds of Lavandula angustifolia L. to use in food manufacturing: Comparison of three different extraction methods. Food Chem. 2009, 112, 1072–1078. [Google Scholar] [CrossRef]
- Shellie, R.; Mondello, L.; Marriott, P.; Dugo, G. Characterization of lavender essential oils by using gas chroma-tography–mass spectrometry with correlation of linear retentionindices and comparison with comprehensive two-dimensional gaschromatography. J. Chromatogr. A 2002, 970, 225–234. [Google Scholar] [CrossRef]
- Steltenkamp, R.J.; Casazza, W.T. Composition of the Essential Oil of Lavandin. J. AGR Food Chem. 1967, 15, 1063–1069. [Google Scholar] [CrossRef]
- Kiran Babu, G.D.; Singh, B. Characteristics Variation of Lavender Oil Produced by Different Hydrodistillation Techniques. In Comprehensive Bioactive Natural Products: Quality Control & Standardizationvol; Studium Press LLC: Houston, TX, USA, 2010; Volume 8. [Google Scholar]
- Wainer, J.; Thomas, A.; Chimhau, T.; Harding, K.G. Extraction of Essential Oils from Lavandula × intermedia ‘Margaret Roberts’ Using Steam Distillation, Hydrodistillation, and Cellulase-Assisted Hydrodistillation: Experimentation and Cost Analysis. Plants 2022, 11, 3479. [Google Scholar] [CrossRef]
- Sahraoui, N.; Vian, M.A.; Bornard, I.; Boutekedjiret, C.; Chemat, F. Improved microwave steam distillation apparatus for isolation of essential oils. Comparison with conventional steamdistillation. J. Chromatogr. A 2008, 1210, 229–233. [Google Scholar] [CrossRef]
- Chemat, F.; Lucchesi, M.E.; Smadja, J.; Favretto, L.; Colnaghi, G.; Visinoni, F. Microwave accelerated steam distillation ofessential oil from lavender: A rapid, clean and environmentally friendly approach. Anal. Chim. Acta 2006, 555, 157–160. [Google Scholar] [CrossRef]
- Fakhari, A.R.; Salehi, P.; Heydari, R.; Ebrahimi, S.N.; Haddad, P.R. Hydrodistillation-headspace solvent microextraction, a new method for analysis of the essential oil components of Lavandula angustifolia Mill. J. Chromatogr. 2005, 1098, 14–18. [Google Scholar] [CrossRef]
- Filly, A.; Fabiano-Tixier, A.S.; Louis, C.; Fernandez, X.; Chemat, F. Water as a green solvent combined with different techniques for extraction of essential oil from lavender flowers. Comptes Rendus Chim. 2016, 19, 707–717. [Google Scholar] [CrossRef]
- Hassiotis, C.N.; Lazari, D.M.; Vlachonasios, K.E. The effects of habitat type and diurnal harvest of Lavandula angustifolia Mill. Fresenius Environ. Bull. 2010, 19, 1491–1498. [Google Scholar]
- Ihsan, S.A. Essential oil composition of Lavandula officinalis L. Grown in Jordan. J. Kerbala Univ. 2007, 5, 18–21. [Google Scholar]
- Pokajewicz, K.; Białoń, M.; Svydenko, L.; Fedin, R.; Hudz, N. Chemical Composition of the Essential Oil of the New Cultivars of Lavandula angustifolia Mill. Bred in Ukraine. Molecules 2021, 26, 5681. [Google Scholar] [CrossRef]
- Wells, R.; Truong, F.; Adal, A.M.; Sarker, L.S.; Mahmoud, S.S. Lavandula essential oils: A current review of applications in medicinal, food, and cosmetic industries of Lavender. NPC 2018, 13, 1403–1417. [Google Scholar] [CrossRef]
- Lavender Floral Water (Hydrolat). Available online: https://woldswaylavender.co.uk/lavender-floral-water.pdf (accessed on 1 November 2022).
- Prusinowska, R.; Smigielski, K.; Kunica-Styczynska, A. Hydrolates from lavender (Lavandula angustifolia)—Chemical composition, antimicrobial and antioxidant properties. PhD Interdiscip. J. 2013, 3, 33–39. [Google Scholar] [CrossRef]
- Slavov., A.M.; Karneva, K.B.; Vasileva, I.N.; Denev, P.N.; Denkova, R.S.; Shikov, V.T.; Manolova, M.N.; Lazarova, Y.L.; Ivanova, V.N. Valorization of lavender waste—Obtaining and characteristics of polyphenol rich extracts. Food Sci. Appl. Biotechnol. 2018, 1, 11–18. [Google Scholar] [CrossRef]
- González-Moreno, M.-G.; Gracianteparaluceta, B.G.; Sádaba, S.M.; Cobo, E.P.; Meneses, A.S. Vermicomposting of Lavender Waste: A Biological Laboratory Investigation. Agronomy 2022, 12, 2957. [Google Scholar] [CrossRef]
- Chilev, C.; Simeonov, E.; Dimitrova, B.; Yonkova, V.; Pietsch, S.; Heinrich, S.; Peshev, D. Valorization of waste lavender residue from the essential oil industry for production of rosmarinic acid—A study on the solid-liquid extraction. J. Chem. Technol. Metall. 2022, 57, 522–532. [Google Scholar]
Disclaimer/Publisher’s Note: The statements, opinions and data contained in all publications are solely those of the individual author(s) and contributor(s) and not of MDPI and/or the editor(s). MDPI and/or the editor(s) disclaim responsibility for any injury to people or property resulting from any ideas, methods, instructions or products referred to in the content. |
© 2023 by the authors. Licensee MDPI, Basel, Switzerland. This article is an open access article distributed under the terms and conditions of the Creative Commons Attribution (CC BY) license (https://creativecommons.org/licenses/by/4.0/).







