Abstract
Parking choice models proposed over recent years have been aimed at choosing the relevant variables and pricing policies affecting said choice. In our analyses, we have encountered some gaps to cover; for this reason, we introduce a methodology for addressing user parking choices, including the availability of parking alternatives in each of the studied zones presenting pivoted scenarios. This methodology has been developed based on a stated preferences survey design to define user behaviour when making parking choices through discrete-choice models. Furthermore, the estimated models have considered systematic and random variations in user tastes and the correlation between similar or related parking alternatives. This methodology has made it possible to provide greater realism in generating fictitious parking scenarios. The results show the importance of the fee attribute and the differences in the users’ preferences depending on whether they live inside or outside the study area and their arrival time at the destination. Several scenarios have been simulated, and in these scenarios, it is found that removing free parking areas or restricting free parking in favour of parking fee regulation in congested zones can be an efficient policy measure to promote other parking alternatives and reduce the number of vehicles searching for a parking space.
1. Introduction
Urban and transport planning during much of the 20th century favoured free parking of private vehicles along city streets [1]. However, the intense growth in car ownership and motorisation seen in the latter half of the 20th century in many countries, especially in the United States, whose motorisation rate grew from 300 vehicles per 1000 inhabitants in 1950 to over 800 vehicles in the 2000s [2], meant that the supply of parking space had to be expanded. However, in the 1990s, this approach had to be reconsidered due to the impossibility of cities absorbing an increasing number of vehicles.
The main line of research into the parking subject has concentrated on determining willingness to pay (WTP) for parking in residents-only parking schemes. The main result of this line of research has supported parking policies more based on restrictions and paying for parking. Various studies are available in the international bibliography which have tried to change the established urban and mobility policies, such as was discussed by Azari, et al. [3], Chang, et al. [4], and Pierce and Shoup [5] who studied fee charging as a way of correcting the problems resulting from an excessive demand for too little parking supply. Further examples of research into WTP for parking can be found in the work of authors such as Dell’Olio, et al. [6].
However, the high concentration of population and economic activities found in cities has caused the demand for parking to continue to rise. This has led to an increase in traffic and discomfort, both for vehicle users and pedestrians. Studies such as Shoup [7] and Barham, et al. [8] indicate that about a third of city traffic is looking for parking. Therefore, behavioural research needs to be developed around different parking alternatives to design and implement policies to mitigate the adverse effects of traffic flows caused by drivers cruising for parking.
This research introduces a methodology for analysing user behaviour in choosing parking options based on available alternatives, utilising a stated preference survey (SP survey). The methodological contribution lies in a substantial advancement in the state of the art, as the study integrates two factors that enhance the model’s plausibility into a single model. Firstly, the availability of alternatives is uniquely considered, and secondly, biases are minimised by conducting a stated preference study, aligning available options with user characterisation. Moreover, a notable aspect of the proposed methodology, in contrast to previous approaches, is the consideration of diverse parking alternatives in each survey area during both the survey design and modelling phases. This aspect is crucial, as it leads to more realistic scenarios for respondents and allows the resulting models to better simulate user behaviour. The research has three specific objectives:
- Develop a methodology which provides more realism when simulating parking scenarios. The hypothetical scenarios were obtained by adapting them to the drivers’ actual journeys (pivot design).
- Define the most influential variables affecting user parking choice.
- Simulate which policies could increase the use of more efficient and sustainable parking alternatives.
The paper is structured in the following way: Section 2 reviews the relevant literature about the subject. This is followed in Section 3 by describing the methodology applied to obtain the data and the variables, the experimental design of the SP survey and its application in the data collection process. Section 4 describes the models calibrated using the data obtained in the study, followed by the comment about the variables affecting parking choices in Section 5 and the simulation of different scenarios in Section 6. Finally, the main conclusions drawn from this research are presented in Section 7.
2. Literature Review
As was explained beforehand, the critical growth of motorisation rates over the last decades has resulted in the saturation of the parking systems available in urban areas. In addition, as was stated by Donald Shoup in 2005 and updated in 2011 and 2017, we can no longer continue with the belief that street parking should be accessible as all urban land areas have an opportunity cost. In addition to the high price of land used to provide parking spaces in urban areas, there are also associated negative externalities generated by those drivers looking for somewhere to park [2]. In 2006, it was calculated that at certain times of day in city centres, around 30% of traffic was due to cruising for parking [7]. Moreover, recently, the problem has increased with the electric vehicles’ power supply location [9,10] and user behaviour [11].
Derived from this problem and aimed at introducing efficient payment policies to reduce traffic circulation and the use of parking systems in cities, further research is needed into a willingness to pay and driver behaviour when choosing where to park.
Within the parking choice models available in the international literature, there are two types of highly applied, linear regression models and discrete choice models. Initially, linear regression models were used, as is the case of the Institute of Transport Engineers [12,13], to relate different variables of land use with the demand for parking. A method that has been criticized given its tendency to oversupply parking spaces that will be unused most of the day [14,15]. Regression models can be made more complex in order to consider the effects of spatial diffusion or spatial heterogeneity that may be present between different parking zones [16]. For this reason, spatial econometric models, which consider relations between parking alternatives, can be useful [17].
Subsequently, due to the weaknesses of traditional linear regression models, an important development of discrete choice models has been carried out. Some of the studies that have relied on this methodology are Axhausen and Polak [18] using multinomial logit (MNL) to simulate the choice of parking type, Hensher and King [19] and Coppola [20] considering the possible correlation between parking alternatives using nested logit and dell’Olio, et al. [21] or Khaliq, et al. [22] considering the existence of heterogeneity in the preferences of certain variables through mixed logit (ML) models. This kind of model can also consider, as is the case of the nested logit, the existence of correlation structures in the errors, where specific alternatives can be better substitutes than others. Therefore, the hypothesis of the independence of irrelevant alternatives (IIA) of the MNL model can be violated.
Several studies are available in the international literature addressing new policies for introducing payment systems to improve urban parking. An example is the work of Azari, Arintono, Hamid, and Rahmat [3], who studied how the different park-pricing policies influenced the choice of parking in Montreal, Canada. In Nanning, China, Wang, et al. [23] quantified the user’s impact after a price increase; 85% of users decreased parking duration or changed parking location. Another recent study has been developed by Lehner and Peer [24] who found that price elasticity should be studied considering the available choice alternatives. Other examples of research aimed at exploring how parking policy affects modal change are Kuppam, et al. [25], Bianco [26], Shiftan and Burd-Eden [27], and Kelly and Clinch [28].
The international literature provides various studies to analyse user parking behaviour. Authors such as Hensher and King [19], Kelly and Clinch [28], Sattayhatewa and Smith [29], Hess and Polak [30], and Chaniotakis and Pel [31] among others, have developed discrete choice models to predict user behaviour when parking. These studies were designed considering variables such as parking fees, length of stay, proximity to the final destination, and the availability of public transport. Shoup [7] included the variables of time spent looking for a parking space and the number of occupants in each vehicle. Kelly and Clinch [28] added the variables of frequency of parking using the alternative chosen, journey purpose, and monthly income. In contrast, Campo Hess and Polak [32] included the consideration of illegal parking and the risk of receiving a fine in the parking choice.
All the studies mentioned above have developed, as has the research presented in this paper, discrete choice models using data from SP surveys. However, the models developed in the study mentioned above have not considered the availability of each parking alternative in the city’s different zones within the choice set. To solve this limitation, the research presented here proposes a methodology that considers the other options available in each survey area to generate the scenarios shown to each driver in the SP survey.
3. Methodology
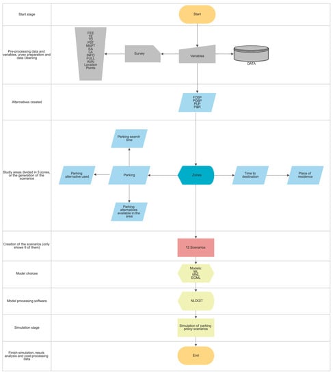
The methodology developed in this research stems from designing an SP survey and estimating various discrete choice models, analysing their differences. Figure 1 presents a schematic representation of the phases followed in the methodology proposed in this research. In the following sections, each step of the methodology is exposed.
Figure 1.
Scheme of the methodology proposed.
3.1. Selection of Attributes
Various sources were used to choose the variables introduced into the models. Firstly, a thorough bibliographic review was carried out to determine which variables had a greater statistical significance and had been most applied in parking choice modelling. After studying the work of authors such as Dell’Orco, et al. [33] and Ruisong, et al. [34], it was seen that all the experiments included the following attributes: parking fee, walking distance to destination/access time to destination, and time spent searching for parking. Parking fees are one of the more significant variables in recent studies [35]. Furthermore, authors such as Ruisong, Meiping, and Xiaoguang [34] and Van der Waerden [36] included the time parked and vehicle age in their research. Another highlighted attribute in the research of Dell’Orco, Ottomanelli, and Sassanelli [33] and Van der Waerden [36] was the trip purpose. Other authors such as Khaliq, der Waerden, Janssens, and Wets [22] also consider parking search time, origin, and destination in their studies.
Secondly, a focus group (FG) was organised to develop a citizen involvement process with frequent users of different parking alternatives in the study area. The aim of this FG was also to complete the list of attributes obtained from the bibliography with others suggested by the users themselves, including both in the experimental design. In addition, the work with the FG provided information about the possible location of the survey places in the city and suggestions about the levels of variation that the attributes should have in the experimental design.
The FG involved bringing together a group of frequent drivers in the study area. Eight users formed this group, and its main objective was to extract the most important attributes involved when a user makes a parking choice, following a methodology similar to previous research developed by Ibeas, et al. [37].
A very interesting conclusion is the differences in parking behaviour and perceptions between residents in the city centre and those living in the outskirts. It was found that those living in the central areas with long-established parking policies (time restrictions and a fee for on-street parking) were more prepared to pay for parking. Whereas the participants living in residential areas without established parking policies were more willing to invest more time looking for somewhere to park and to park for free further away from their actual destination. In addition, it was found that many users varied their parking choice depending on whether they arrived at their destination before or after the time they had planned. Therefore, the difference between the users coming from the city centre or other areas must be considered in the experimental design as the effect of arriving early or late to the final destination.
3.2. Survey Design
The survey was designed to consist of three different parts. In the first part (Figure 2), socioeconomic questions were asked of the interviewees: gender, age, educational level, income level, and place of residence. The second part of the survey was applied to ask about specific variables of the trip made by the user to create the scenarios that will be shown later. Questions were asked at this point about journey purpose, type of vehicle, vehicle age, traffic conditions, and the parking conditions at their present location. Furthermore, specifically for this research, they were asked about the parking alternative they had chosen and the available alternatives in their present location. Clicking on the question opened a pop-up window offering users help on the question. For example, it explained how to determine traffic conditions based on the number of vehicles perceived in an area.
Figure 2.
Socioeconomic and trip characteristics (a) and choice situations in the survey (b).
Finally, the interviewees were shown the scenarios in the third part of the survey (Figure 2), two by two: the alternative the user had chosen in their journey and the possible hypothetical alternatives. It was noted that the interviewees found it easier to choose from two alternatives various times than only once from several alternatives. This was because, with the two-by-two system, the interviewees had a better appreciation of the variables involved in each scenario.
The survey was asked using an application created specifically for this purpose and was performed with the assistance of Android tablets in locations near the main parking zones in the study area. This application was used because it allowed the automatic calculation of the variables of the alternatives that would be presented from the values of the data provided by the interviewees to characterise the trip, they had just made.
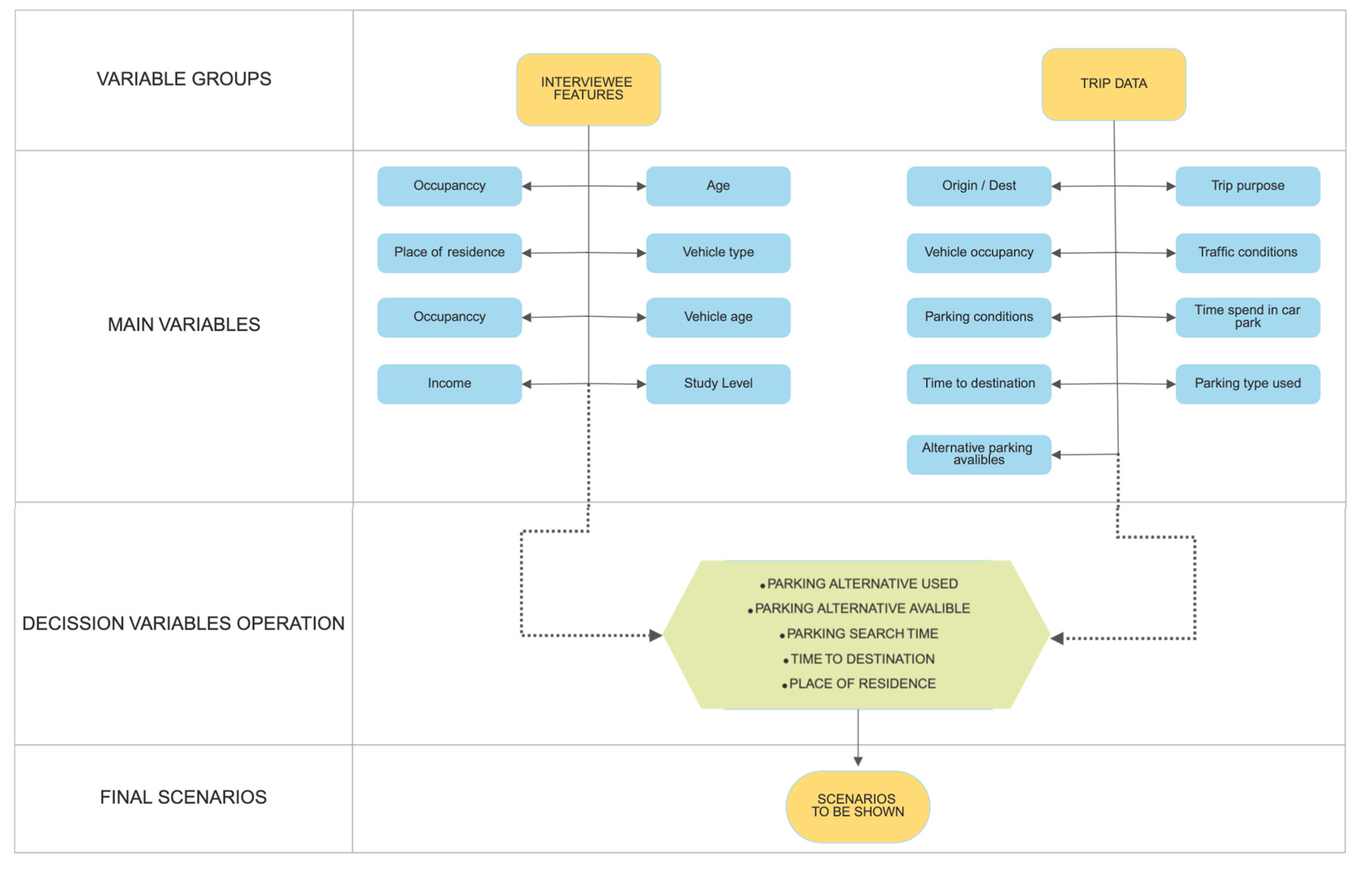
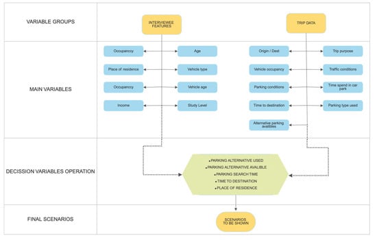
Figure 3 explains graphically how the developed application works during the survey, indicating the process for creating the fictitious scenarios to be shown to each of the interviewees whose processes are shown in Figure 4. These variations in the survey were carried out, for example, depending on the origin or destination, the different parking options available to users in those areas were loaded, and their response to traffic conditions determined the options of time to the destination or search time, which increases with the amount of traffic. Another conditioning factor was the trip purpose; for example, those trips that require more time (work, errands…) showed more frequently the paid parking or the park and ride if available, as they are more reliable options a priori than the search for free parking. Table 1 shows the effect of these changes. The information collected in the survey has been divided into two parts, interviewee features and data related to the trip. Subsequently, from the variables: “parking alternative used”, “parking alternatives available in the area”, “parking search time”, “time to destination”, and “place of resident” have been estimated in the scenarios independently for each user.
Figure 3.
Operation of the application when asking the survey.
Figure 4.
Flow of operation of the scenario-pivoting mechanism proposed.
Table 1.
Attributes and levels used in the SP survey. (TE) Time spent in the car park, (PST) Cruising Time, and (TD) Time to Destination.
3.3. Efficient Design
With the attributes most applied in the literature, the results obtained in the FG described in Section 3.1 and the survey designed in Section 3.2, an SP survey experiment was created consisting of 12 choice scenarios based on the following four alternatives:
- Free on-street parking (FOSP)
- Paid on-street parking (POSP)
- Paid underground parking (PUP)
- Park and Ride (P&R)
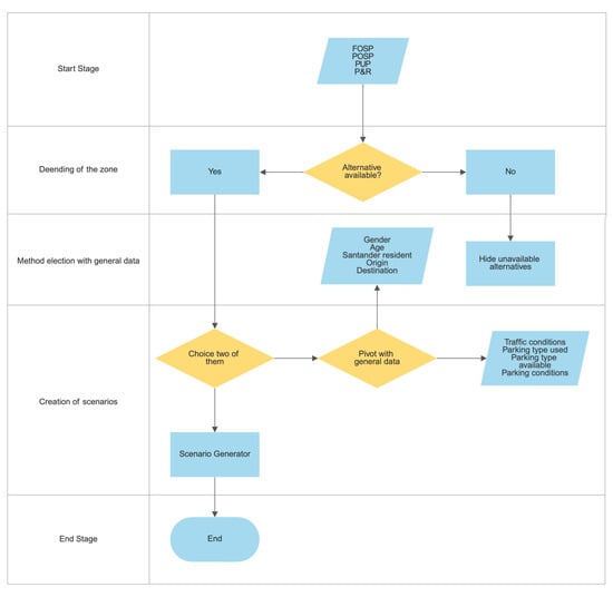
The FOSP, POSP, and PUP parking alternatives are currently available in the study area. In addition, although there is no P&R system currently in service, it has been included as part of the experimental design because it is an important alternative that could be introduced soon. This alternative was not available for all users but only to those residing outside the study area who are making a journey that started outside the city.
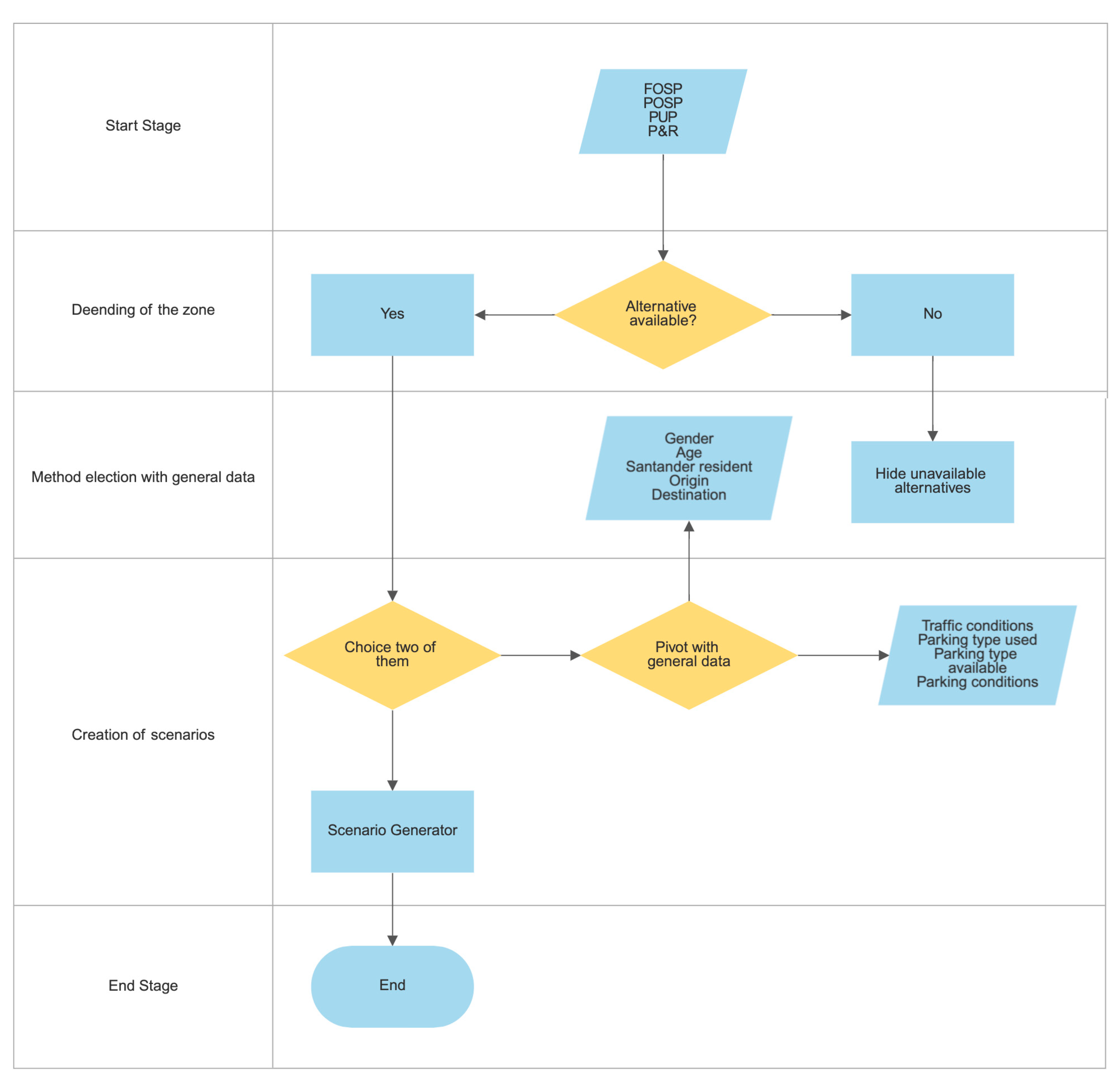
During the design of the experiment, the study area was divided into five zones for the generation of the scenarios to be shown during the SP survey. Each driver was only asked about the scenarios with the parking alternatives available in the zone where they were currently parked (see Figure 5) so they could only choose from the natural parking alternatives available in their zone and possibly the fictitious P&R alternative.
Figure 5.
Locations of the survey points in the study area of Santander.
- The designed SP survey contained the following choice variables;
- Parking fee (FEE): the price paid for parking, present in the parking alternatives of paid street parking, paid underground parking, and park and ride;
- Time spent in the car park (TE): the time that the car is parked in the car park;
- Time to destination (TD): the time taken to travel from the parking place to the destination of the drivers;
- Parking search time (PST): the time to find somewhere to park once they have reached their destination area;
- Maximum allowed parking time (MAPT): the maximum allowed parking time present in paid street parking and park-and-ride alternatives;
- The arrival time depends on the desired time (EA, LA): a variable introduced into the experiment to represent the cases of an early arrival (EA) or late arrival (LA);
- Available information about the park-and-ride alternative (INFO): variable of information about the characteristics of the park-and-ride installation, if there are available parking slots (AVAI) or if the car park is full (FULL).
The inclusion of the new variables, EA (early arrival) and LA (late arrival), was developed as a temporal context that has the potential to shape decision-making. These variables consider the duration drivers might devote at their destination after securing a parking spot. The decision to incorporate these variables stemmed from insights gathered from aFG, which revealed that the timing of arrival could significantly sway a driver’s parking choice.
The D-Error technique was applied in the design of the SP survey [38] and produced 12 scenarios divided into two blocks which made the survey easier to manage for the interviewees who do not usually have much time available. The scenarios shown to each of the drivers were created as a function of the parking alternative they chose beforehand in the survey, the characteristics of the journey made and the availability of each parking alternative in the zone where they were currently parked. Therefore, the alternatives being shown varied depending on the fee, the cruising time, the time parked and the place of residence.
Table 1 shows the variation levels for each of the variables used in the traditional survey design. The values for time spent in the car park (TE), cruising time (PST), and time to destination (TD) shown in the scenario are calculated from the multiplication of the factors by the actual time spent by the user. The choice of the variables defining the survey and their corresponding levels of variation was made considering previous research experience [37,39] as well as the analysis of the information obtained from the FG and the literature review.
3.4. Pilot and Definitive Surveys
An initial pilot survey was asked to optimize the results obtained from the final survey design. The main objectives of this pilot survey were to analyse the proper functioning of the application designed for the survey. This was of great importance due to the need to create scenarios based on the characteristics of the journey made by each user.
Check that the survey was correctly designed to fulfil the research goals.
Obtain more robust a priori parameters for the design of the definitive survey.
The sample size required for the definitive survey was calculated after the pilot survey. It was done using the Ngene v1.3 software [40], a package that optimises the design of the scenarios and estimates the minimum number of questionnaires required for the most critical variable in the survey using the D-Error indicator. Therefore, it was determined that 80 questionnaires were required for the FOSP alternative, while 65 were required for the POSP and 60 for the PUP alternative.
The interviewees were approached in the street or at the exits of car parks (in the case of underground car parks) where the surveys were being asked. The moment chosen to approach the user was when he had just finished the parking manoeuvres.
To overcome the difficulty of obtaining a random sample of drivers in each zone, each interviewer was assigned a stretch of street and was asked to interview one of every three parking drivers.
Data collection
The study area of this research can be seen in Figure 5. This area corresponds to the centre of Santander (Cantabria), a medium-sized city in the north of Spain. In Figure 5, five zones are shown in three different colours; these zones were where the survey was asked. The zones coloured magenta are zones where FOSP and POSP are available, the blue-coloured zones have POSP and PUP available, and, finally, the yellow zone has FOSP, POSP, and PUP available. These zones were chosen from an analysis of the main destinations of private-transport users.
A total of 2148 observations (1050 observations of FOSP, 528 observations of POSP, and 570 observations of PUP) were obtained from the interviews asked during weekday-morning peak hours in the parking zones indicated. The morning peak hour was chosen as this is the time when parking is most saturated in the area, and more meaningful results could be obtained for the purpose of the study to be able to assess the impact of other parking options.
Table 2 shows the composition of the sample of drivers interviewed. In addition, to better understand the behaviour of each of the three types of users available to be surveyed, the results are disaggregated for the FOSP, POSP, and PUP parking options in the survey area. This makes the characterisation more comprehensive.
Table 2.
Statistical analysis of the data.
4. Estimated Discrete Choice Models
Three models are presented in this section estimated from the data collected in the SP pseudo-experiment. An MNL model was estimated which considered the different parking alternatives. To study the heterogeneity between users and alternatives and to consider the correlation between the replies of the users, this was followed by estimating an ML model with panel effects. Finally, to take into account the possible correlation between parking alternatives, an error component ML model with panel effects was estimated. All the models presented have been estimated using the NLOGIT v6 software [41].
- The following variables were found to be significant and presented the expected sign in the estimated models;
- : Specific constant for the alternative FOSP;
- : Specific constant for the alternative POSP;
- : Specific constant for the alternative PUP;
- : Specific constant for the alternative P&R;
- : Parking fare, specific parameter for each alternative;
- : Cruising time for parking, specific parameter for the alternatives FOSP and POSP;
- : Walking time to the destination from parking space, specific parameter for each alternative;
- : Maximum allowed parking time, specific parameter for the alternatives POSP and P&R;
- : Dummy variable relative to the age of the vehicle (equals 1 if the vehicle is under three years and 0 in other cases);
- TE: Dummy variable associated with parking duration (equals 1 for longer than 6 h and 0 in other cases);
- : Annual permit for parking in the area of POSP where his home is located;
- : Variable indicative of the scenario representing the case of arriving later than the desired time;
- : Variable indicative of the scenario representing the case of arriving earlier than the desired time;
- : Variable for trips with a health purpose;
- : Variable for trips with a work purpose;
- : Interaction of the socioeconomic variable, resident in the study area, and the fare associated with the parking alternative PUP;
- : Interaction of the socioeconomic variable, a trip of work purpose, and the fare associated with the parking alternative POSP;
- : Interaction of the trip variables parking duration and cruising time for parking for the parking alternative FOSP.
Firstly, the Table 3 shows the result of the estimated MNL model. This model considered specific variables of parking alternatives (fee, cruising time, time to destination …), socioeconomic variables (vehicle age under three years), and trip purpose. Furthermore, the model also included the two variables representing the effect of arriving before (EA, specific to P&R) or after the estimated time (LA, specific to PUP). All the parameters estimated in the MNL model have been obtained with the expected sign and a t-test was performed to study the significance level of the studied variables with absolute values above 1.96 showing a significance level of 95% [42].
Table 3.
Coefficients and statistical test for the discrete choice models.
The best specification of the ML model with panel effects is also shown. Specific variables for the parking alternative were considered along with the variables that take into account the drivers’ arrival before or after their expected time. Furthermore, three variables were specified considering their heterogeneity using normal distributions (POSP fee, PUP fee, and cruising time for FOSP), along with the interaction of a specific parking variable and a socioeconomic or trip variable (—interaction of the PUP fee and resident in Santander, —the interaction of the POSP fee and work purpose, and —interaction of the parking search time and parking duration). The variables RC and AGE clearly ceased to be significant in the model and were removed from the specification of the utility functions.
Finally, the error component ML model with panel effects is presented in the third column to analyse the correlation between parking alternatives. As in the other cases, specific variables of each parking alternative have been considered, and, in a similar way to the previous ML model, the interactions between the specific variables for each parking alternative with socioeconomic factors have been included. However, the specification of this model has been found to be evidence showing the presence of a correlation between the errors of FOSP and POSP alternatives and between the POSP and PUP alternatives. It has also been shown that the error term of the P&R alternative does not correlate with any other alternative.
This shows that the error component ML model (ECML) provides the best goodness of fit with the choices of the drivers when parking. In addition, a likelihood ratio (LR) test was performed to ensure the improvement in the goodness of fit of ECML over the ML model. The LR test showed a value of 80.64 with a confidence level of 99% being, therefore, a better goodness of fit of the ECML model.
From the best of the estimated models (ECML), both the direct-point and the cross-point elasticities have been obtained for each one of the variables associated with each utility function, as shown in Table 4. This calculation of the elasticities has allowed for getting the effect of the variables in each alternative.
Table 4.
Direct-point and Cross-point elasticities for the ECML model.
5. Findings on Parking Choice Behaviour
The experiment carried out through an SP survey has provided relevant information about driver behaviour when choosing among available parking alternatives. Firstly, the estimated MNL model showed a high significance of the parameter of cruising time for parking, for both the FOSP and the POSP options, which highlights the importance this variable has for users as it is precisely these two parking alternatives that have the most extended searching times associated. The direct-point elasticities estimated for the ECML model were also around −0.2 in the FOSP and POSP alternatives. Furthermore, high-significance and direct elasticities were also found for the parameters associated with the variables representing the fee (for POSP, PUP, and P&R), showing the importance users place on the cost of parking, especially in the case of the P&R alternative (elasticity: −0.6).
Based on the MNL model results, the ML model with panel effects was estimated on the user responses which allowed random parameters to be considered (, , and ). A normal distribution was found to represent the most appropriate form; this has been corroborated by an analysis of research in other study cases [43].
As previously explained, to analyse the randomness of the underground car parking fee variable, it was interacted with the socioeconomic variable representing residence in Santander, resulting in the interaction variable. The parameter of this variable was significant and negative, meaning the residents were more unwilling to pay for parking in underground car parks. On the other hand, evidence has been found of the influence of the trip for work purposes in explaining the randomness of the variable parking fee in paid on-street parking, resulting in the interaction variable. This variable presented a positive sign, i.e., the disutility of the fee was less important for the work purpose. Finally, to explain the randomness of parking search time in free on-street parking, the interaction with the alternative parking duration was studied, resulting in .
Secondly, important results were found about the relevance other variables have on the different parking alternatives used in the experiment. One of the highlights in this sense is the significance of the RC parameter in the MNL model, associated with the ownership of a parking permit in the POSP zone near to their home, along with the MAPT parameter limiting the maximum allowed time of stay. The significance of the RC parameter shows the increased willingness of POSP users to choose this system in a different zone of the city. The MAPT variable shows the greater willingness of drivers to use POSP if the maximum allowed parking time increases. This variable presented a direct elasticity in the ECML model of 0.13.
To determine the influence of the trip purpose in the choice of parking, the variables trip-purpose work and trip-purpose health have been included when dealing with trips in the morning peak hour. Among these variables, only WORK in alternative P&R was significant. On the other hand, the parameter associated with the variable HEALTH has been significant in the alternatives PUP and POSP. In both cases, the parameters presented a positive sign.
In the case of paid underground parking (PUP), significance was found for the parameters (associated with the age of the vehicle being under three years), only in the MNL model, and LA (associated with arriving late at their destination). The case of the LA variable shows the willingness of users to park in underground car parks if they think they are going to arrive late at their destination, having an increased desire to pay in order to reduce their access time to destination. This statement is also supported by the relevant direct elasticity of the TD variable.
In the case of park and ride, clear significance was found for the parameters (associated with parking for longer than 6 h), however, only in the MNL and ML models, and EA (associated with arriving earlier than the expected time of arrival). The EA variable shows that drivers could use the P&R system with greater probability if they come before they expected.
Furthermore, due to evidence pointing to the correlation between the different parking alternatives considered in the survey, it was decided to improve this ML model by introducing error components in the specification. The application of the error component model allowed us to show the correlation between the different parking alternatives.
This shows a correlation between the on-street parking alternatives (FOSP and POSP). The potential correlation between the three alternatives that required payment for parking was then addressed. Although this correlation was found not to be significant, the correlation was found between the POSP and PUP alternatives. In addition, the P&R system was found not to correlate with any of the other alternatives. Modelling these correlations allow for the simulation of changes in the demand for the alternatives more realistically.
Using the results obtained from the models, it can be determined that users observe a correlation of greater importance among the errors of street parking alternatives. This is mainly due to the configuration that both alternatives present, in many cases with little defined spatial limitations and present jointly in the same area.
On the other hand, the correlation between POSP and PUP may have a lower value because these alternatives have greater physical segregation, while the POSP is on public roads, the PUP alternative is segregated in private enclosures.
Finally, in the case of P&R, no evidence of correlation was found with the other alternatives, which may be due to the characteristics of this alternative since it is normally located in a segregated precinct but outside the city and away from the rest of the parking alternatives.
6. Discussion of Simulation of Different Scenarios
In order to obtain evidence about the effects of different parking policies on user choices, in this section, five policy scenarios are simulated by applying the estimated ECML model. These simulations have been carried out in their entirety using the NLOGIT software and their simulation-tool framework [44], which allows to change the value of the different attributes in order to calculate the effects on users’ choices These scenarios are based on the idea of restricting the use of the FOSP alternative in favour of POSP, PUP, and, especially, P&R alternatives. The main aim of these policies would be to avoid an inefficient use of parking spaces and the presence of additional traffic due to drivers searching for free on-street parking spaces. In addition, the P&R alternative can reduce the number of cars inside the urban core. The scenarios simulated are:
- Scenario 1: This parking scenario involves a 100% increase in the destination time for the free on-street parking (FOSP) alternative. This means that the time it takes for someone to reach their destination after parking is doubled in this scenario. This could represent an increased distance from parking spaces to the destination given that some free parking spaces are removed;
- Scenario 2: Building on Scenario 1, this scenario also includes a 50% increase in the parking fee for the paid on-street parking (POSP) alternative. This means that the cost of using paid on-street parking options is increased by half, making this option more expensive for users;
- Scenario 3: This scenario adds to Scenario 2 by introducing a 50% increase in the parking fee for the paid underground parking (PUP) alternative. Thus, in this scenario, both paid on-street parking and paid underground parking become more expensive by 50%;
- Scenario 4: This scenario starts with the changes made in Scenario 1 (i.e., a 100% increase in the destination time for FOSP) and then adds a 75% increase in the parking fees for both POSP and PUP. This represents a significant increase in the cost of both paid on-street and underground parking options;
- Scenario 5: This final scenario builds on Scenario 4 but also includes a 25% decrease in the fee for the park and ride (P&R) alternative. This means that in addition to the changes in the previous scenarios, the cost of using the park-and-ride option is reduced by a quarter, making this option more attractive for users.
In each scenario, the changes in these variables (i.e., destination time for FOSP, parking fees for POSP, PUP, and P&R) are likely to influence the choices that individuals make about where to park, and these changes can provide insights into the potential impacts of different parking policies.
The results of the simulations show (Table 5) that the proposed parking policies can incentivise the adoption of a more sustainable mobility. The aim of Scenario 1 is to restrict the presence of FOSP near the destination area of the drivers. In the case that the time to the destination of FOSP would be doubled, almost 7% of the drivers would prefer to use other parking alternatives, mainly POSP. If the fee of the POSP and PUP alternatives raises by 50% or 75%, the use of the P&R alternative could increase, capturing up to 2.6% additional trips of the total parking demand. In addition, 4% of the drivers could change to the P&R alternative if a discount of 25% is made. However, the most important reduction of users in the FOSP alternative are obtained in scenario 1, i.e., limiting the possibility of parking in a free on-street space near the destination. Comparing the results of Scenario 1 with those obtained in Scenarios 2 to 5, the increase in the use of the P&R alternative in the latter implied an important increase in the fees of the POSP and PUP alternatives as well as a significant reduction in the cost of the P&R. Previous research has highlighted the importance of parking fees in discouraging drivers from searching free parking spaces and encouraging the use of other modes of transport [23,24,28,29,30,44]. This research also supports this result. In addition, the elimination of areas of free parking that may exist near high-demand areas, thereby increasing walking times, may also help to promote more efficient uses of the urban space and the choice of other modes of transport. In this sense, compared to the previous research, the model and simulations carried out support the idea that a sufficient increase in walking times to relevant destinations from the nearest free parking spaces can be an effective and efficient measure to incentivize the use of paid parking alternatives and even the choice of public transport through services such as P&R [3]. This type of policy could be complemented, through the revenue obtained from paid parking, with fare reductions in public transport that would allow, in a coordinated manner, to obtain even better results, as previous research has also shown [28]. The correct design of paid parking areas is therefore essential to avoid the existence of free parking spaces too close to relevant destinations that lead some drivers to spend time trying to park in such spaces, generating more traffic and pollution.
Table 5.
Changes in the demand of the parking scenarios (%).
7. Conclusions
This research focuses on understanding user behaviour in choosing parking options in urban areas, considering the availability of alternatives within specific zones. The findings have practical implications for developing parking policies in targeted areas. To ensure realism, a survey was designed using user data such as fees, cruising time, length of stay, and residence. By considering parking alternatives in each zone, the study analyses user behaviour based on available options and presented specific options taking into account user characterization.
Using discrete choice models, accounting for taste heterogeneity and correlation between errors, revealed significant findings. Fees had a negative impact on demand for paid parking. Nonresidents showed a greater willingness to pay for underground car parks compared to residents.
Arrival time context played a crucial role in parking decisions. When arriving late, drivers preferred paid underground car parks for quicker parking, despite higher fees. Conversely, early arrival led to a higher preference for the park-and-ride system, indicating its potential usefulness.
Simulations demonstrated that reducing free on-street parking near destinations effectively increased demand for other paid options. This policy can promote paid parking and combined public transport use cost-effectively.
In conclusion, this research’s proposed methodology can simulate the impacts of parking policies in different urban zones, promoting a sustainable parking system. The model’s variables can be applied to tourist cities [45]. Infrastructure managers and decision makers can use these findings to develop parking-management policies in congested cities. The research also facilitates testing new strategies and evaluating their impact in specific areas. Further studies are encouraged to validate the findings of this research by implementing the proposed changes to the parking policy and examining their impact on various aspects of urban mobility.
Author Contributions
A.R.: Literature search and review, manuscript writing and editing. L.d.: survey design and funding acquisition. J.L.M.: Manuscript model definition, funding acquisition. B.A.: Manuscript reviewing. R.C.: Literature search and review, Formal Analysis and Manuscript reviewing. All authors have read and agreed to the published version of the manuscript.
Funding
This research was funded by Spanish Ministerio de Ciencia, Innovación y Universidades|Agencia Estatal de Investigación, grant number PLEC2021–007824 and grant number TED2021-130673B-C21 and Spanish Ministerio de Ciencia, Innovación y Universidades, grant number PID2019–110355RB-I00 and Ministerio de Asuntos Económicos y Transformación Digital y por la Unión Europea Next GenerationEU/PRTR: SUM+Cloud: COCREACION Y COMPATIBILIZACION DE LA INFORMACION EN LA NUBE-BORDE.
Institutional Review Board Statement
Not applicable.
Informed Consent Statement
Not applicable.
Data Availability Statement
The data presented in this study are available on request from the corresponding author. The data are not publicly available due to providers’ privacy.
Conflicts of Interest
The authors declare no conflict of interest. The funders had no role in the design of the study; in the collection, analyses, or interpretation of data; in the writing of the manuscript; or in the decision to publish the results.
References
- Shoup, D.C. The trouble with minimum parking requirements. Transp. Res. Part A Policy Pract. 1999, 33, 549–574. [Google Scholar] [CrossRef]
- Shoup, D. The High Cost of Free Parking: Updated Edition; Routledge: London, UK, 2017. [Google Scholar]
- Azari, K.A.; Arintono, S.; Hamid, H.; Rahmat, R.A.O. Modelling demand under parking and cordon pricing policy. Transp. Policy 2013, 25, 1–9. [Google Scholar] [CrossRef]
- Chang, F.; Xie, B.; Wang, Z. Simulation study of parking choice behavior based on multi-agent. J. Wuhan Univ. Technol. (Transp. Sci. Eng.) 2012, 36, 1283–1287. [Google Scholar]
- Pierce, G.; Shoup, D. Getting the Prices Right. J. Am. Plan. Assoc. 2013, 79, 67–81. [Google Scholar] [CrossRef]
- Dell’Olio, L.; Ibeas, A.; Moura, J.L. Paying for parking: Improving stated-preference surveys. In Proceedings of the Institution of Civil Engineers-Transport; ICE Publishing: London, UK, 2009; pp. 39–45. [Google Scholar]
- Shoup, D.C. Cruising for parking. Transp. Policy 2006, 13, 479–486. [Google Scholar] [CrossRef]
- Barham, S.; Bejcek, B.; Pundle, A.; Stus, O.; Vlah, M. Can Traffic Sensors Detect Vehicle Cruising? Report. Data Science for Social Good Project 2017. Available online: https://escience.washington.edu/wp-content/uploads/2018/2001/Traffic-Cruising-Summary.pdf (accessed on 10 November 2022).
- Kong, C.; Jovanovic, R.; Bayram, I.S.; Devetsikiotis, M. A Hierarchical Optimization Model for a Network of Electric Vehicle Charging Stations. Energies 2017, 10, 675. [Google Scholar] [CrossRef]
- Boucetta, M.; Hossain, N.U.I.; Jaradat, R.; Keating, C.; Tazzit, S.; Nagahi, M. The Architecture Design of Electrical Vehicle Infrastructure Using Viable System Model Approach. Systems 2021, 9, 19. [Google Scholar] [CrossRef]
- Wei, W.; Gu, C.; Yang, C. Examining the Influence of Moral Norms on Dockless Shared Bicycle Users’ Parking Behavior—An Exploratory Study Based on the Theory of Planned Behavior. Systems 2022, 10, 11. [Google Scholar] [CrossRef]
- ITE. Parking Generation; Institute of Transportation Engineers: Washington, DC, USA, 2004. [Google Scholar]
- ITE. Parking Generation; Institute of Transportation Engineers: Washington, DC, USA, 2010. [Google Scholar]
- Clifton, K.J.; Currans, K.M.; Muhs, C.D. Adjusting ITE’s Trip Generation Handbook for urban context. J. Transp. Land Use 2015, 8, 5–29. [Google Scholar] [CrossRef]
- Handy, S.L. Trip generation: Introduction to the special section. J. Transp. Land Use 2015, 8, 1–4. [Google Scholar] [CrossRef]
- Ibeas, A.; Cordera, R.; Dell’olio, L.; Moura, J.L. Modelling demand in restricted parking zones. Transp. Res. Part A Policy Pract. 2011, 45, 485–498. [Google Scholar] [CrossRef]
- Anselin, L.; Rey, S.J. Modern Spatial Econometrics in Practice: A Guide to GeoDa, GeoDaSpace and PySAL; GeoDa Press LLC: Chicago, IL, USA, 2014. [Google Scholar]
- Axhausen, K.W.; Polak, J.W. Choice of parking: Stated preference approach. Transportation 1991, 18, 59–81. [Google Scholar] [CrossRef]
- Hensher, D.; King, J. Parking demand and responsiveness to supply, pricing and location in the Sydney central business district. Transp. Res. Part A Policy Pract. 2001, 35, 177–196. [Google Scholar] [CrossRef]
- Coppola, P. A Joint Model of Mode/Parking Choice with Elastic Parking Demand. In Transportation Planning; Springer: Boston, MA, USA, 2006; pp. 85–104. [Google Scholar] [CrossRef]
- Dell’olio, L.; Cordera, R.; Ibeas, A.; Barreda, R.; Alonso, B.; Moura, J.L. A methodology based on parking policy to promote sustainable mobility in college campuses. Transp. Policy 2019, 80, 148–156. [Google Scholar] [CrossRef]
- Khaliq, A.; van der Waerden, P.; Janssens, D.; Wets, G. A Conceptual Framework for Forecasting Car Driver’s On-Street Parking Decisions. Transp. Res. Procedia 2019, 37, 131–138. [Google Scholar] [CrossRef]
- Wang, H.; Li, R.; Wang, X.; Shang, P. Effect of on-street parking pricing policies on parking characteristics: A case study of Nanning. Transp. Res. Part A Policy Pract. 2020, 137, 65–78. [Google Scholar] [CrossRef]
- Lehner, S.; Peer, S. The price elasticity of parking: A meta-analysis. Transp. Res. Part A Policy Pract. 2019, 121, 177–191. [Google Scholar] [CrossRef]
- Kuppam, A.R.; Pendyala, R.; Gollakoti, M.A.V. Stated Response Analysis of the Effectiveness of Parking Pricing Strategies for Transportation Control. Transp. Financ. Econ. Manag. 1998, 1649, 39–46. [Google Scholar] [CrossRef]
- Bianco, M.J. Effective Transportation Demand Management: Combining Parking Pricing, Transit Incentives, and Transportation Management in a Commercial District of Portland, Oregon. Transp. Res. Rec. J. Transp. Res. Board 2000, 1711, 46–54. [Google Scholar] [CrossRef]
- Shiftan, Y.; Burd-Eden, R. Modeling Response to Parking Policy. Transp. Res. Rec. J. Transp. Res. Board 2001, 1765, 27–34. [Google Scholar] [CrossRef]
- Kelly, J.A.; Clinch, J.P. Influence of varied parking tariffs on parking occupancy levels by trip purpose. Transp. Policy 2006, 13, 487–495. [Google Scholar] [CrossRef]
- Sattayhatewa, P.; Smith, R.L. Development of Parking Choice Models for Special Events. Transp. Res. Rec. J. Transp. Res. Board 2003, 1858, 31–38. [Google Scholar] [CrossRef]
- Hess, S.; Polak, J. Mixed Logit Modelling of Parking Type Choice Behaviour. Transportation Statistics; JD Ross Publishing: London, UK, 2009; pp. 77–102. [Google Scholar]
- Chaniotakis, E.; Pel, A.J. Drivers’ parking location choice under uncertain parking availability and search times: A stated preference experiment. Transp. Res. Part A Policy Pract. 2015, 82, 228–239. [Google Scholar] [CrossRef]
- Hess, S.; Polak, J.W. Mixed Logit estimation of parking type choice. In Proceedings of the 83rd Annual Meeting of the Transportation Research Board, Washington, DC, USA, 11–15 January 2004; pp. 1–23. [Google Scholar]
- Dell’Orco, M.; Ottomanelli, M.; Sassanelli, D. Modelling uncertainty in parking choice behaviour. In Proceedings of the 82nd Annual Meeting of the Transportation Research Board, Washington, DC, USA, 12–16 January 2003. [Google Scholar]
- Ruisong, Y.; Meiping, Y.; Xiaoguang, Y. Study on driver’s parking location choice behavior considering drivers’ information acquisition. In Proceedings of the 2009 Second International Conference on Intelligent Computation Technology and Automation, Changsha, China, 10–11 October 2009; pp. 764–770. [Google Scholar]
- Zong, F.; Yu, P.; Tang, J.; Sun, X. Understanding parking decisions with structural equation modeling. Phys. A Stat. Mech. Appl. 2019, 523, 408–417. [Google Scholar] [CrossRef]
- Van der Waerden, P. Pamela, a Parking Analysis Model for Predicting Effects in Local Areas. Ph.D. Thesis, Eindhoven University of Technology, Eindhoven, The Netherlands, 9 October 2012. [Google Scholar]
- Ibeas, A.; Dell’olio, L.; Montequín, R.B. Citizen involvement in promoting sustainable mobility. J. Transp. Geogr. 2011, 19, 475–487. [Google Scholar] [CrossRef]
- Rose, J.M.; Bliemer, M.C.J. Constructing Efficient Stated Choice Experimental Designs. Transp. Rev. 2009, 29, 587–617. [Google Scholar] [CrossRef]
- San Martín, G.A.; Berodia, J.L.M.; Portilla, Á.I. Modelo de comportamiento del usuario en la búsqueda de aparcamiento. Ing. Transp. 2016, 19, 50–75. [Google Scholar]
- ChoiceMetrics. Ngene 1.1. 1 User Manual & Reference Guide; ChoiceMetrics: Sydney, Australia, 2012; Volume 19, p. 20. [Google Scholar]
- Greene, W. Nlogit. Student Reference Guide; Econometric Software, Inc.: Plainview, NY, USA, 2012; Volume 11. [Google Scholar]
- Mishra, P.; Singh, U.; Pandey, C.M.; Mishra, P.; Pandey, G. Application of student’s t-test, analysis of variance, and covariance. Ann. Card. Anaesth. 2019, 22, 407. [Google Scholar] [CrossRef]
- Sillano, M.; Ortúzar, J.D.D. Willingness-to-Pay Estimation with Mixed Logit Models: Some New Evidence. Environ. Plan. A Econ. Space 2005, 37, 525–550. [Google Scholar] [CrossRef]
- Greene, W.H. Nlogit 6 Software; Econometric Software, Inc.: Plainview, NY, USA, 2016. [Google Scholar]
- Anderson, C.M.; Das, C.; Tyrrell, T.J. Parking preferences among tourists in Newport, Rhode Island. Transp. Res. Part A Policy Pract. 2006, 40, 334–353. [Google Scholar] [CrossRef]
Disclaimer/Publisher’s Note: The statements, opinions and data contained in all publications are solely those of the individual author(s) and contributor(s) and not of MDPI and/or the editor(s). MDPI and/or the editor(s) disclaim responsibility for any injury to people or property resulting from any ideas, methods, instructions or products referred to in the content. |
© 2023 by the authors. Licensee MDPI, Basel, Switzerland. This article is an open access article distributed under the terms and conditions of the Creative Commons Attribution (CC BY) license (https://creativecommons.org/licenses/by/4.0/).




