Abstract
The construction industry faces a significant challenge in addressing both the housing crisis and climate change. To mitigate this challenge, there has been a push toward the incorporation of industrialization in the construction process to improve product quality, reduce execution times, and lower production costs. However, it is also crucial to implement materials with sustainable characteristics to decrease the environmental impact of housing. In light of this, the present study analyzes the environmental and economic impacts through the development(design) of a modular construction system using materials with low environmental impact. Specifically, the structural components of the system are constructed using plywood boards, thermal insulation is provided by wheat straw, and the interior finish is made of clay plaster. The Skylark 250 model served as the chassis for the structure, with the wheat straw being applied through a blowing process and the clay plaster applied manually. Thermal transmittance, energy demand, environmental impact, and economic analysis were all evaluated for this solution. The study results yielded a modular housing solution with an energy demand of 55 (kWh/m2/year), which, when paired with photovoltaic panels, meets the Net Zero challenge. In terms of construction time, the proposed system requires 44% less time than traditional construction methods and is 29% less expensive economically, making it an attractive option for the housing market.
1. Introduction
The main accelerators of climate change are human influence and the high levels of greenhouse gases (GHG) released into the atmosphere [1], which are mainly attributed to the activity of the construction sector [2]. By 2021, it was estimated that this sector would consume nearly 40% of the available energy worldwide, generating one-third of global greenhouse gas emissions during the construction and operation of buildings [3,4]. Based on this, the sector’s efforts are focused on reducing the energy demand and environmental impact of buildings, improving the design phase, and taking advantage of energy conservation measures [5].
In Chile, 66.2% of homes have energy efficiency problems, attributed to the fact that 66% of these homes were built before the implementation of thermal regulations in 2000 [6]. In addition, multidimensional poverty has prevented many families from accessing better-quality materials [7], and this situation has recently been aggravated by the increase in prices in the market [8]. According to the Chilean Chamber of Construction, the housing construction cost indicator (ICE) for housing increased by 8.8% at the beginning of the second quarter of 2022 (compared to the previous quarter), while the costs associated with the construction of buildings (ICEA) increased by 17.2% annually in the same period, causing an increase in the sales value [9]. The average value of houses and apartments in Chile increased by 11.7% in the fourth quarter of 2021 compared to the same period in 2020, ranking 23rd among countries with the highest increase in housing prices [10]. This situation increased the housing deficit, which currently affects more than 640,000 families, equivalent to 10% of the country’s households [11]. Ministerio de Vivienda y Urbanismo (MINVU) presented the Emergency Housing Plan, which establishes the construction of 260,000 housing units in four years [12]. This plan proposes several alternatives to meet the housing demand, one of them being updating the construction method to improve the sector’s productivity indexes. This update consists of incorporating industrialization in the housing construction process, which improves product quality, reduces execution times, and reduces production costs [13], in addition to achieving a 15.6% actual carbon and a 3.2% reduction in operational carbon [14].
In North America, a construction system known as “Quick House” has been implemented, which is based on the use of standardized metal modules for the construction of the walls of a building. This method allows for a significant reduction, up to 60%, in execution time compared to conventional systems [15]. It offers excellent versatility, durability, and a warranty of up to 30 years [16]. Despite its benefits, to date, no studies have been carried out analyzing the environmental impact that the “Quick House” construction system may generate. On the other hand, there is the Dutch brand of modular buildings adapted to different environments and occupations, known as Finch Buildings. This construction solution is based on plywood panels joined with an ecological adhesive, which gives it high quality and a low execution time. In addition, it adapts to different structural requirements [17]. The construction proposal of Finch Buildings aims to offer high-quality housing with low CO2 emissions into the atmosphere during all construction stages. This solution is similar to the proposal of WikiHouse, although without an analysis of the construction system that compares the cost-benefit with respect to conventional systems.
WikiHouse is an open-source system that aims to design and build homes efficiently by optimizing the use of materials and reducing assembly times. Additionally, this system offers affordable and creative housing designs [18]. The WikiHouse digital platform has a block library that makes up a home, allowing the user to make cuts of the pieces through subtractive manufacturing and then assemble them quickly and easily. A study carried out by the Leeds Sustainability Institute of Leeds Beckett University has shown that the “WikiHouse” system can significantly reduce construction time compared to traditional brick or block construction systems, with a reuse rate of parts close to 80%. Furthermore, according to studies carried out in the application of WikiHouse Den Bosh (Netherlands) in response to the housing crisis, the construction of a 44 (m2) home with second-hand materials requires an approximate cost of 38,000 euros [19], which represents a pretty attractive figure compared to the national situation, in which the construction cost has increased considerably in recent times, surpassing the value of the Quick House system. Another relevant factor is that WikiHouse generates less than half of the greenhouse gases (CO2eq) compared to conventional construction systems, thanks to its low demand for air conditioning, estimated at around 2000 kWh/year, in contrast to the 4200 kWh/year of conventional systems.
In the current context, it is essential to address the housing issue in an efficient and sustainable manner. The WikiHouse construction system offers an attractive solution by providing fast construction and low cost while also meeting high standards of energy efficiency necessary to achieve the European Union’s goals of reducing greenhouse gas emissions by 55% by 2030 and achieving carbon neutrality by 2050 [20,21,22]. To this end, using high-performance thermal insulation materials within construction solutions is fundamental in reducing energy consumption for heating and cooling during the operational stage of the housing units [23,24,25]. However, it is also necessary to consider the environmental impacts associated with manufacturing these materials. For instance, an element composed of OSB panels with expanded polystyrene requires 256 (MJ/m2), while a material made from wheat waste only requires 7 (MJ/m2) [26].
In summary, the construction industry faces several challenges that provide opportunities for improvement and possibilities for innovation, research, and entrepreneurship. Although solutions have been proposed, they have yet to be evaluated under Chile’s specific standards and conditions, including their environmental impact and economic cost. In this study, different components were analyzed to manufacture a modular construction system that contributes to reducing the housing deficit problem while minimizing environmental impact and simultaneously achieving the Sustainable Development Goals, particularly Goal nine on building resilient infrastructure, promoting sustainable industrialization, and fostering innovation; Goal 11 on making cities inclusive, safe, resilient, and sustainable, and Goal 13 on taking urgent action to combat climate change and its impacts. The concept of industrialized construction was used to create a quickly executable, accessible, and low-energy-consumption housing solution. The WikiHouse system was proposed as the structure of the system to be developed through subtractive manufacturing. To give it a sustainable and low environmental impact approach, wheat straw insulation and clay plaster finishing were incorporated.
2. Methods
The methodology considered thematic areas associated with subtractive manufacturing, thermal modeling, environmental impacts, and economic analysis. For this, the equipment of the Sustainable Construction 4.0 laboratory of the Universidad de La Frontera was used for the manufacture of prototypes using CNC laser and CNC router equipment, in addition to the equipment and tools necessary for the analysis of the final product.
2.1. Modular System Construction
The present project focuses on the design and construction of a building solution based on the WikiHouse Skylark 250 model, which was adapted to a useful surface of 14.88 (m2). To carry out the design, a dimensional adjustment was made to each section of the Skylark 250 model of “M” size, reducing it to a scale of 1:10 using the AutoCAD software. Subsequently, the information was transferred to RD Works V8 to configure the cut that had to be made on 3 (mm) thick MDF boards with 80 (W) laser CNC equipment.
Once a first approximation of the design was obtained, a scale model of the building system was elaborated to verify its functionality and the correct assembly of its pieces. Once the correct functioning of the scale prototype was verified, the cuts were made at full scale using the Fusion 360 software, in which the configuration was adjusted for cutting with a 3 (W) power CNC Router equipment. This configuration includes the trajectory of the mill, with a feed rate through rotary and translational movements at a spindle speed of 18,000 (rpm). In addition, the characteristics of the elements to be used were incorporated, such as the dimensions of the 8 (mm) thick carbide mill and the 18 (mm) thick structural plywood board.
Finally, the necessary pieces were obtained to form the different blocks that make up the building solution. The assembly was done manually, starting with the floor, consisting of 6 floor blocks of dimensions 0.38 × 0.60 × 0.5436 (m) each. Next, 23 2.40 × 0.60 × 0.318 (m) wall blocks were installed on the 4 facades, a door block of 2.40 × 1.20 × 0.318 (m), a window of 2.40 × 0.60 (m), and a large window of 3.60 × 1.80 (m). The ceiling, on the other hand, has the same characteristics as the floor, and on top of it, IPV pine pieces were installed on which the structural plywood and Zinc sheets were supported.
2.1.1. Thermal Insulation
To install the wheat straw using the blowing technique, it was necessary to process the material with two passes through a biomass chopper; it consists of a mechanism of rotating blades mounted on a metal chassis with an electric motor of 11 (kW) power. In this way, a more homogeneous material was obtained, with fibers of a length of less than 5 (cm) [27].
Tests were carried out on a 60 × 42 × 9 (cm) specimen, to which wheat straw was blown with an X-Floc M99 DS, a machine designed to install loose-fill insulation materials inside the internal spaces of a construction element with pressurized air. This machine can inject the wheat straw fibers tested in this study inside the test panel, reaching densities between 80 and 100 (kg/m3); it uses different percentages of power of blowing, aperture of the airlock feed gat, and the RPM of airlock speed to determine which parameters of the blowing machine are optimal for wheat straw blowing, according to the thermal conductivity, the blowing time and the final density of each sample. Each sample’s thermal conductivity was measured three times at different points of the volume of material with a KD2 Pro, a device used in other studies to analyze the thermal insulation properties of construction materials based on natural fibers [28,29,30]. This device uses an interchangeable sensor that is inserted into the material to analyze the behavior of the insulating material variables and delivers the sample’s thermal conductivity in a time between 2 and 10 min. The measuring principle is based on the transient heat source method, according to the specifications of the IEEE 442-1981 and ASTM D5334-0 standards [31,32].
2.1.2. Clay Plaster
The following elements were considered for preparing the plaster: clay, sand with a maximum diameter of 0.2 cm, wheat straw with a length of less than 5 cm, and water. In order to verify that the soil sample used had clay characteristics, a soil hydrometry test was carried out according to the specifications of standard NCh 3236-2010. This test allowed the determination of the quantity of material of different particle sizes in the soil sample, specifically the capture of the percentage of particles smaller than 0.002 mm in diameter.
Once the clayey nature of the soil was confirmed, the clay was prepared, which in its natural state was dry and hard. For this purpose, a 3 kg sample was taken, and 2 L of water was added to it, achieving a thick mixture.
Subsequently, the missing elements were incorporated in different proportions. Firstly, a ratio of 1:2:0.15 of clay, sand, and wheat straw was used [33]. In the following samples, the amount of wheat straw was increased by 2.5% and 5%, respectively, compared to the first sample. The resulting mixtures were placed in rilem test tubes with dimensions of 40 × 40 × 160 mm and left to dry for a period of 7 days at a temperature of 20 °C ± 3. Subsequently, the thermal conductivity of the samples was measured using a KD2 Pro device, and the dosage to be used was selected based on this parameter and the final appearance of the plaster (neat finish).
2.2. Hygrothermal Analysis of Modular System and Energy Required for Heating and Cooling Energy
The hygrothermal analysis of the constructive solution was carried out using the Ubakus tool. To this end, the components of each section of the modular system, including the structural plywood, insulation, clay coating, and hydrophobic membrane, were entered together with the climatic details of Temuco, Chile. In this way, it was possible to determine the thermal transmittance of the structure in units of (W/(m2K)), as well as the thermal behavior of the interior of the dwelling in relation to the temperature changes outside.
On the other hand, a modeling of the energy demand required for the climate control of the module was performed, in units of (kWh/year), using the thermal transmittance obtained to verify compliance with the Net Zero or equivalent energy consumption challenge. For this purpose, the data corresponding to the modular system, including the thermal transmittance of each element, the surfaces, and the location of the placement in Temuco with a Southwest orientation, were entered into the energy rating calculation tool for housing of the Ministry of Housing and Urban Development.
2.3. Life Cycle Analysis
A life cycle assessment (LCA) allows for the visualization and reporting of the environmental impacts of a product throughout its entire life cycle [34]. The principles of a Life Cycle Assessment (LCA) were considered under the guidelines of ISO 14040 and 14044 [35,36], considering the energy consumption, the different construction materials, and the transportation required in each stage.
This LCA study follows the standard process indicated by ISO 14044.
2.3.1. Definition of Objective and Scope
This study aims to evaluate the environmental impacts generated by the modular construction system under a high thermal standard. For this purpose, the WikiHouse Skylark 250 model in size “M” was considered, which contemplated thermal insulation based on wheat straw and an interior lining of clay plaster in the interior of the blocks.
The functional unit was set at 1 m2 of living area for a period of 50 years, and the limits of the system covered the set of materials that make up the construction element, the off-site manufacturing stage, assembly, use and end of life, also considering the transport of materials between stages.
2.3.2. Life Cycle Inventory Analysis
A life cycle inventory is a collection of input and output data that links the system’s processes under study. Often, this information is extracted from LCA databases; however, given that the new construction system incorporates uncommon materials in the real estate market, it was decided to generate the inventory from scratch. For this purpose, data on materials and energy required to manufacture and transport elements were collected. The inventory reflected the conditions of Temuco, Chile, considering the climate and the feasibility of raw materials for its manufacturing.
- (A)
- Material production phase
The production phase of the material was considered from the extraction of raw material for processing to its transportation to the destination where it will be used. The amount of structural plywood required was obtained according to the design plans, the thermal insulation according to the calculation of the volume of the blocks to be filled, and the clay plaster according to the surface area to be covered. Table 1 shows the inventory to manufacture the modular construction system.
Table 1.
Materials required to build 1 m2 module.
- (B)
- Construction phase
The materials were transported from the factory or sales center to the Universidad de La Frontera, where the modular construction system parts were cut.
The energy considered for the manufacture of the structure is that required by the CNC router for the manufacture of the block pieces and the dust extraction system; in contrast, for the insulation, the energy consumed by the biomass grinder for crushing the wheat straw and by the X-floc M99 DS insufflator for inserting the insulating material into the blocks, was considered. Table 2 shows the energy consumption required by the equipment to construct the module.
Table 2.
Equipment required to build 1m2 of module.
Finally, the blocks were transported to the site where the project was assembled. In the Pueblo Nuevo sector, Temuco.
- (C)
- Use phase
For the use phase, the energy demand necessary to achieve a comfortable temperature inside the module throughout its useful life was considered.
- (D)
- End of useful life
The assigned useful life was based on values indicated in the literature for houses with high thermal standards; a period of 50 years was designated for this study [37]. After this time, the subsequent disassembly of the structure and transportation to the dump is required.
2.3.3. Life Cycle Impact Assessment
The life cycle impact assessment (LCIA) translates the inventory data into potential environmental impact indicators. Its analysis has several methodologies such as CML 2001, Eco-indicator 99, Ecological Scarcity Method 2013, ILCD 2011, ReCiPe 8, TRACI 2.1, and USEtox 2.0 [38], each covering different areas of interest. However, for the purposes of this study, the ReCiPe 2016 method was considered, adopting the Midpoint indicator, which evaluates the environmental impact at a cause-effect chain level from the release of substances or resource consumption to the endpoint level [39], which allowed accounting for the embodied carbon emissions during the entire life of the modular system [40].
The procedure was carried out in the SimaPro 9.2.0.2 software, using mainly Agri-footprint 5 and Ecoinvent databases, which allow for the inclusion of data from different sectors such as energy, transportation, building materials, etc.
2.4. Economic Analysis of Modular System
A budget was made for the module based on an initial quantification of the required materials guided mainly by design plans. For the structure, 18 (mm) structural plywood was used, wheat straw was used as insulation, clay plaster was considered for the interior finishing, and the roof was made of 2 × 8” SPF trusses with corrugated zinc sheeting. The module also featured a 2 × 0.9 (m) pine door and two hermetically sealed double-glazed windows with PVC frames, one measuring 1.2 × 1.4 (m) and the other 2.4 × 0.6 (m). The budget also included the energy required by the equipment, including a 3 (KW) CNC router connected to a 2.2 (KW) dust extractor, an 11 (KW) biomass cutter, and a 3.6 (KW) blower, which was used at 80% of its total power. As for off-site labor, one person was required to prepare cuts and four for assembly.
In order to reduce the environmental impact, two photovoltaic panels were installed for energy generation. Additionally, the budget included the installation of a floating floor to compare construction costs with those of a wooden house.
3. Results
3.1. Modular System Construction
3.1.1. Modular System Chassis
Once the scale model is built, it is decided not to install “End” and “Corner” blocks to save time and material; however, it is observed that there is complexity in connecting the side walls with the rear and front facade. Figure 1 shows the scale model in detail. Therefore, the side piece of the wall was modified, which consists of incorporating the notch for joining with the adjacent wall. In Figure 2, the modification can be observed, which allowed for improved assembly and structural stability of the element.
Figure 1.
1:10 scale model of Skylark 250. The front view of the module is shown in (a), and the rear view in (b).
Figure 2.
Modification of Skylark 250 wall block. (a) Shows the original joint, and (b) shows the modified joint.
During the assembly process of the full-scale construction system, the benefit resulting from the aforementioned modification was evidenced, which is directly related to the reduction of raw material consumption by using fewer blocks and the consequent decrease in execution time. This fact is illustrated in Figure 3, which shows the progress in the assembly process of the full-scale house using the Skylark 250 construction system with the corner joint modifications implemented. The data collected during this process are detailed in the corresponding Table 3 and Table 4.
Figure 3.
Skylark 250 assemblies with modifications. In (a), there is progress up to the beginning of the ceiling installation, and in (b), there is only one missing facade.
Table 3.
18 (mm) structural plywood boards required for the modular system.
Table 4.
Execution time of the modular system.
The non-inclusion of the END and CORNER blocks translates into a quantifiable benefit regarding raw material and execution time savings. Specifically, a decrease in consumption of 11 plates has been achieved, resulting in a significant reduction of 8.22 h between the manufacturing and assembly stages, resulting in a total time of 4.10 h per square meter. This result demonstrates excellent potential for competing with existing prefabricated construction solutions, as their execution times are surpassed by the solution under study [41].
3.1.2. Thermal Insulation
For the chopping of the material, it is fed into the biomass cutter. In Figure 4, the difference between passing the material through the equipment once and twice can be clearly seen. By making two passes, the size of the material is further reduced, which in turn allows for a more uniform final product for use in blowing.
Figure 4.
(a) 1 pass of the material, (b) 2 passes of the material. Source: Matías Soto Acuña.
Once the material was ready to be used, preliminary blowing tests were carried out.
The X-floc M99 DS blowing machine has three modifiable parameters, the blowing power, the opening of the gate through which the material exits and the revolutions per minute (RPM) that adjust the speed of the rotary valve that feeds the material blowing system. The parameters that allow the material to be injected are shown in Table 5.
Table 5.
Wheat straw insufflation results.
Through the blown-in tests, it was possible to verify that the material’s thermal conductivity does not vary significantly between different trials. However, a higher density was achieved when the equipment was used at 80% of its capacity. It can be inferred that increasing the amount of material in the volume reduces air spaces and increases the thermal conductivity of the sample, although the values remain close to 0.04 (W/mK). When comparing this value with conventional insulation materials available on the current market, it is observed that the thermal capacity of the material is similar [42,43]. However, in terms of performance, it was found that wheat straw achieves a blowing rate of up to 0.40 m³/h (ratio between the volume of the tested sample and the minimum blowing time), which is relatively low if a fast execution system is sought [44].
3.1.3. Clay Plaster
Despite the slight variation in the weight of the material in each sample, its lightness results in a significant increase in added volume, leading to a clear difference in thermal conductivity between samples 1 and 3 (Detail in Table 6), but even so, they all markedly decrease the conductivity of the clay alone (0.93 (W/mK) [43]), benefiting in thermal issues the use of this mixture.
Table 6.
Thermal conductivity of quarry mixes.
On the other hand, regarding the appearance of the finish, Figure 5 shows that sample two is more balanced since it does not have a completely smooth finish and is not as robust. Therefore, this is the selected dosage for its use as an interior coating.
Figure 5.
Samples (a–c) of clay plaster with their respective proportions.
3.2. Hygrothermal Analysis of Modular System and Energy Required for Heating and Cooling Energy
The materials used in the modular construction system were evaluated using Ubakus, as shown in Figure 6. The results of thermal transmittance, presented in Table 7, indicate that values much lower than those required by the corresponding regulations were achieved. In the case of Temuco, the applicable thermal regulations are specified by the Atmospheric Decontamination Plan (PDA), which establishes a maximum thermal transmittance of 0.50 (W/m2K) for the floor elements, 0.45 (W/m2K) for the walls, and 0.28 (W/m2K) for the ceiling [45]. The results obtained comply with this regulation, providing a comfortable indoor environment with minimal temperature variation, regardless of external weather conditions. The detail is shown in Figure 7.
Figure 6.
Construction outline of the modular construction system.
Table 7.
Thermal transmittance and condensation per module section.
Figure 7.
Temperature variation in the interior and exterior of the house during one day.
By modeling the construction system in the tool for calculating the energy rating of houses, the result of the energy demand for heating and cooling energy shown in Table 8 was obtained. The result showed that the largest amount of energy required is for cooling, mainly due to the dimensions of the construction system, generating overheating in the interior. This, added to the heating demand, gives a total of 127.6 (kWh/m2/year), a rather high value if the objective is to approach an energy consumption close to zero. For this reason, it is proposed to reduce the window’s dimensions to a Skylark 250 standard size, which would result in a demand of only 55 (kWh/m2year).
Table 8.
The annual energy demand of modular building systems.
Despite the modular construction system evaluated having reduced thermal transmittance values, the integration of photovoltaic panels is proposed to reduce the energy consumption provided by the public grid and only rely on the self-generation of energy. To achieve this, the characteristics of the dwelling are entered into the Solar Explorer of the Ministerio de Energía, the characteristics of the dwelling are entered, considering the use of two JAM72s20-465 photovoltaic panels, resulting in the outcome shown in Figure 8.
Figure 8.
Monthly Average Photovoltaic Generation.
Out of the 818.4 (kWh/year) required for heating, 1.028 (kWh/year) are generated by photovoltaic panels. Additionally, it is observed that the highest amount of energy is generated during the spring and summer seasons, being able to meet the high energy demand for cooling.
3.3. Life Cycle Analysis
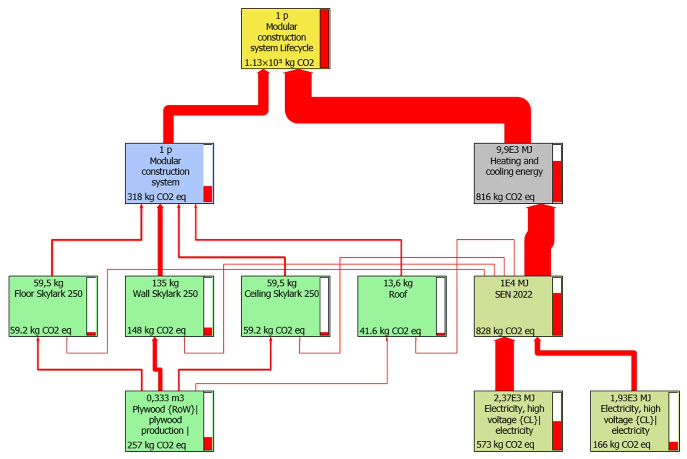
The information regarding the building system, including energy consumption during the usage phase with and without photovoltaic panels, was entered into SimaPro to compare the environmental impact of incorporating energy self-generation systems. Figure 9 presents the diagram of impacts per square meter of the useful surface of the modular building system during a lifespan of 50 years, considering the material production stage, off-site construction, assembly, usage phase without photovoltaic panels, and end-of-life disposal in a landfill, with a total of 1.13 × 103 (KgCO2eq).
Figure 9.
Life Cycle Analysis Diagram of Modular Construction System.
The 82% of the total impact of the modular construction system is found in the usage stage, due to the high energy demand required for climate control over the 50-year lifespan of the dwelling. This situation can be addressed by incorporating photovoltaic panels for energy generation, which would enable achieving zero atmospheric emissions during the usage stage. This is because the production of clean and renewable energy reduces de-pendence on the electrical grid, which often relies on non-renewable energy sources.
Figure 10 displays the diagram with the corresponding modification, illustrating how the installation of photovoltaic panels significantly reduces greenhouse gas emissions throughout the life cycle of the dwelling, leaving only those generated up to its construc-tion stage.
Figure 10.
Life cycle analysis diagram of modular construction system with photovoltaic panels.
3.4. Economic Analysis of Modular System
In Table 9, the detailed budget for the proposed construction system execution is presented. This budget includes the cost of each section of the module, including the insulation and corresponding finishing of each block, as well as an additional 15% for general expenses, which is intended to cover unforeseen expenses or costs not included in the unit price analysis.
Table 9.
Budget for modular construction system.
Upon analyzing the budget, it is observed that the construction cost per square meter is 622.8 USD. This value is below the average cost of a traditional housing unit built with materials such as masonry or wood, which is around 877 USD per square meter [46].
4. Discussion
The implementation of the proposed construction system has been identified as a suitable solution to meet the current need for rapid construction. The analyses show that the time required to use this system is significantly less than more traditional systems, such as conventional reinforced concrete or brick construction, which averages 7.3 h per square meter. Even compared to relatively fast prefabricated steel or wood construction, which requires 4.5 h per square meter on average [41].
In terms of thermal conductivity, the analyses demonstrate that the average value of 0.04 (W/mK) of the insulation material used in the project can compete with the most common thermal insulators on the market, such as expanded polystyrene or glass wool, whose values range from 0.026 to 0.03 (W/mK) and 0.035 to 0.040 (W/mK), respectively [42,43]. However, regarding performance, it has been determined that the application of glass wool on a surface of the modular system thickness has an installation rate of up to approximately 3 (m³/h) [44], while the insufflation of wheat straw achieves a yield of up to 0.40 (m³/h) (ratio between the volume of the tested sample and the shortest insufflation time). Although the installation time of the material using the insufflation technique is longer, this technique allows the material to be installed within the structure uniformly and without leaving gaps that can generate a thermal bridge.
Regarding the clay plaster, the mixture presents a balanced finish to use as a coating. In addition, its thermal conductivity of 0.32 (W/mK), along with the structure and insulation, allows for obtaining a construction solution with a low thermal transmittance, allowing very low values according to the most demanding current regulations [45].
A life cycle analysis has been conducted, considering all stages of the construction system, from raw material extraction to waste disposal. The results indicate that, under the established initial parameters, constructing a dwelling using this construction system emits a significant amount of greenhouse gases, of which, until the construction stage, the majority can be attributed to the substantial amount of raw material used, such as struc-tural plywood, which is a highly processed material. However, despite these emissions, constructing a dwelling using this modular construction system offers significant ad-vantages in terms of sustainability and energy efficiency during the usage phase. In par-ticular, the high-quality thermal insulation of this system significantly reduces the energy demand for heating and cooling. Additionally, by incorporating photovoltaic panels, it is possible to generate clean and renewable energy for the household, further contributing to the reduction of CO2 emissions. Ultimately, constructing a dwelling with high thermal and energy standards using the proposed construction system can even meet the Net Zero challenge.
After an exhaustive cost analysis, it has been determined that the construction cost per square meter of the modular construction system is 622.9 USD a value that is significantly lower than the average cost of traditional masonry or wood houses, which is around 877 USD per square meter [46], This clearly demonstrates that the modular construction system is an attractive option from an economic standpoint to establish in the market. Additionally, this construction system offers significant benefits in terms of speed and ease of construction, which can translate into significant cost savings in terms of labor and construction time. In summary, the modular construction system presents itself as a highly profitable and viable alternative for constructing sustainable and high-quality homes at affordable prices.
5. Conclusions
The present study has shown that implementing the Skylark 250 model in the construction of modular homes has excellent potential to improve efficiency and sustainability in the construction industry. Using subtractive manufacturing techniques for block fabrication has proven to be highly precise and efficient, significantly reducing construction time. Additionally, incorporating materials such as wheat straw as thermal insulation has been highly effective in creating an optimal indoor thermal environment, combined with the implementation of clay plaster, which reduces energy consumption for heating and cooling. However, due to the low performance in the application of wheat straw, it is recommended to explore other techniques for more efficient application.
Another important feature of the proposed construction system is using photovoltaic panels for energy supply, significantly reducing greenhouse gas emissions. This sustainable construction approach represents an important opportunity to advance toward carbon neutrality in Chile by 2030.
In addition to the environmental and sustainability benefits, implementing the Skylark 250 model in the construction of modular homes is also significantly cheaper than traditional options. The study results show that the cost of executing a home with this construction system is almost 30% lower than that of a conventional home, making it a highly competitive alternative in the Chilean market to address the housing deficit. However, it is important to thoroughly analyze user acceptance and perception of using this construction system.
In summary, this study provides solid evidence that implementing the Skylark 250 model in the construction of modular homes is a viable and sustainable alternative for the construction industry in Chile. The environmental and efficiency benefits, as well as the lower construction cost, make this construction system a promising alternative to address current challenges in the construction industry and advance toward a more sustainable future.
Author Contributions
Methodology, G.R.Q., M.J.S.A., C.J.R.H. and J.P.C.-R.; research, G.R.Q. and M.J.S.A.; writing G.R.Q.; review and editing, C.J.R.H., K.R.N. and J.P.C.-R.; conceptualization, J.P.C.-R. All authors have read and agreed to the published version of the manuscript.
Funding
This research was funded by the Macro Faculty of the University of La Frontera through the Fifth Exploratory Contest 2021-22. Project 14ENI2-26866. This fund is an internal grant of the University of La Frontera.
Institutional Review Board Statement
Not applicable.
Informed Consent Statement
Not applicable.
Data Availability Statement
Not applicable.
Acknowledgments
The authors thank the Civil Works Department of the Universidad de La Frontera for allowing the use of their equipment and facilities for the execution of this project and also the team of the Sustainable Construction 4.0 laboratory for their collaboration.
Conflicts of Interest
The authors declare no conflict of interest. The funders had no role in the design of the study; in the collection, analyses, or interpretation of data; in the writing of the manuscript; or in the decision to publish the results.
References
- Intergovernmental Panel on Climate Change. Climate Change 2021. In The Physical Science Basis; Intergovernmental Panel on Climate Change: Geneva, Switzerland, 2021. [Google Scholar]
- European Union. EU Climate Action and the European Green Deal: Making Our Homes and Buildings Fit for a Greener Future; European Union: Brussels, Belgium, 2021. [Google Scholar]
- Shirinbakhsh, M.; Harvey, L.D. Net-zero energy buildings: The influence of definition on greenhouse gas emissions. Energy Build. 2021, 247, 111118. [Google Scholar] [CrossRef]
- Taylor, C.; Roy, K.; Dani, A.A.; Lim, J.B.P.; De Silva, K.; Jones, M. Delivering Sustainable Housing through Material Choice. Sustainability 2023, 15, 3331. [Google Scholar] [CrossRef]
- Martínez-De-Alegría, I.; Río, R.-M.; Zarrabeitia, E.; Álvarez, I. Heating demand as an energy performance indicator: A case study of buildings built under the passive house standard in Spain. Energy Policy 2021, 159, 112604. [Google Scholar] [CrossRef]
- Red de Pobreza Energética (RedPE) y Generadoras de Chile. Una Mirada Multidimensional a la Pobreza Energética en Chile; Reporte N°1; Red de Pobreza Energética (RedPE): Santiago, Chile, 2022. [Google Scholar]
- Pérez-Fargallo, A.; Leyton-Vergara, M.; Wegertseder, P.; Castaño-Rosa, R. Energy Poverty Evaluation Using a Three-Dimensional and Territorial Indicator: A Case Study in Chile. Buildings 2022, 12, 1125. [Google Scholar] [CrossRef]
- Mauricio, H. Evolución de Precios de Materiales Para la Construcción: Antecedentes de Oferta y Demanda; Biblioteca del Congreso Nacional de Chile: Valparaíso, Chile, 2021. [Google Scholar]
- Cámara Chilena de la Construcción. Informe MACh 61. Macroeconomía y Construcción; Cámara Chilena de la Construcción: Las Condes, Chile, 2022. [Google Scholar]
- Knight Frank LLP. Global House Price Index. 2021. Available online: knightfrank.com/research (accessed on 18 November 2022).
- Centro UC. Déficit Cero. In Estimación y Caracterización del Déficit Habitacional en Chile; Centro UC: Santiago, Chile, 2022. [Google Scholar]
- Ministerio de Vivienda y Urbanismo. Plan de Emergencia Habitacional 2022–2025; Ministerio de Vivienda y Urbanismo: Santiago, Chile, 2022.
- Ho, C.; Kim, Y.-W.; Zabinsky, Z.B. Prefabrication supply chains with multiple shops: Optimization for job allocation. Autom. Constr. 2022, 136, 104155. [Google Scholar] [CrossRef]
- Shi, J.; Sun, J. Prefabrication Implementation Potential Evaluation in Rural Housing Based on Entropy Weighted TOPSIS Model: A Case Study of Counties in Chongqing, China. Sustainability 2023, 15, 4906. [Google Scholar] [CrossRef]
- Ocampo, J.A.S. Vivienda industrializada: Antecedentes en el mundo y propuesta al déficit de vivienda social en Colombia. Cuad. Vivienda Urban. 2017, 10, 18. [Google Scholar] [CrossRef]
- Bucklin, O.; Menges, A.; Amtsberg, F.; Drexler, H.; Rohr, A.; Krieg, O.D. Mono-material wood wall: Novel building envelope using subtractive manufacturing of timber profiles to improve thermal performance and airtightness of solid wood construction. Energy Build. 2021, 254, 111597. [Google Scholar] [CrossRef]
- Finch Buildings BV. Finch Buildings. 2023. Available online: www.finchbuildings.com (accessed on 8 December 2022).
- Open Systems Lab. WikiHouse. 2022. Available online: https://www.wikihouse.cc/start (accessed on 8 December 2022).
- Priavolou, C.; Niaros, V. Assessing the Openness and Conviviality of Open Source Technology: The Case of the WikiHouse. Sustainability 2019, 11, 4746. [Google Scholar] [CrossRef]
- Dräger, P.; Letmathe, P. Value losses and environmental impacts in the construction industry—Tradeoffs or correlates? J. Clean. Prod. 2022, 336, 130435. [Google Scholar] [CrossRef]
- Tori, F.; Bustamante, W.; Vera, S. Analysis of Net Zero Energy Buildings public policies at the residential building sector: A comparison between Chile and selected countries. Energy Policy 2021, 161, 112707. [Google Scholar] [CrossRef]
- Rodríguez Vidal, I.; Otaegi, J.; Oregi, X. Thermal Comfort in NZEB Collective Housing in Northern Spain. Sustainability 2020, 12, 9630. [Google Scholar] [CrossRef]
- Asdrubali, F.; D’Alessandro, F.; Schiavoni, S. A review of unconventional sustainable building insulation materials. Sustain. Mater. Technol. 2015, 4, 1–17. [Google Scholar] [CrossRef]
- Füchsl, S.; Rheude, F.; Röder, H. Life cycle assessment (LCA) of thermal insulation materials: A critical review. Clean. Mater. 2022, 5, 100119. [Google Scholar] [CrossRef]
- Schiavoni, S.; D’Alessandro, F.; Bianchi, F.; Asdrubali, F. Insulation materials for the building sector: A review and comparative analysis. Renew. Sustain. Energy Rev. 2016, 62, 988–1011. [Google Scholar] [CrossRef]
- Juanicó, L.E.; González, A.D. Thermal insulators with multiple air gaps: Performance, cost and embodied impacts. J. Build. Eng. 2017, 12, 188–195. [Google Scholar] [CrossRef]
- Soto, M.; Rojas, C.; Cárdenas-Ramírez, J.P. Characterization of a Thermal Insulating Material Based on a Wheat Straw and Recycled Paper Cellulose to Be Applied in Buildings by Blowing Method. Sustainability 2022, 15, 58. [Google Scholar] [CrossRef]
- Barbieri, V.; Gualtieri, M.L.; Siligardi, C. Wheat husk: A renewable resource for bio-based building materials. Constr. Build. Mater. 2020, 251, 118909. [Google Scholar] [CrossRef]
- Pianella, A.; Clarke, R.E.; Williams, N.S.; Chen, Z.; Aye, L. Steady-state and transient thermal measurements of green roof substrates. Energy Build. 2016, 131, 123–131. [Google Scholar] [CrossRef]
- Wonorahardjo, S.; Sutjahja, I.M.; Mardiyati, Y.; Andoni, H.; Achsani, R.A.; Steven, S.; Thomas, D.; Tunçbilek, E.; Arıcı, M.; Rahmah, N.; et al. Effect of different building façade systems on thermal comfort and urban heat island phenomenon: An experimental analysis. Build. Environ. 2022, 217, 109063. [Google Scholar] [CrossRef]
- D5334-00; Standard Test Method for Determination of Thermal Conductivuty of Soil ans Soft Rock by Thermal Needle Prode Procedure. ASTM International: West Conshohocken, PA, USA, 2017.
- Std 442-1981; IEEE Guide for Soil Thermal Resistivity Measurements. IEEE: Piscataway, NJ, USA, 1980; pp. 1–16. [CrossRef]
- Romina, A.; Jorge, B.; Carrillo, O. Construcción en Quincha Liviana. Sistemas Constructivos Sustentables de Reinterpretación Patrimonial; TierraLab: Concepción, Chile, 2019. [Google Scholar]
- Dahlstrøm, O.; Sørnes, K.; Eriksen, S.T.; Hertwich, E.G. Life cycle assessment of a single-family residence built to either conventional- or passive house standard. Energy Build. 2012, 54, 470–479. [Google Scholar] [CrossRef]
- ISO 14040; Environmental Stewardship—Life Cycle Assessment—Principles and Framework. Organización Internacional de Normalización: Geneva, Switzerland, 2006.
- ISO 14044; Environmental Management. Life Cycle Assessment. Requirements and Guidelines. Organización Internacional de Normalización: Geneva, Switzerland, 2006.
- Li, X.-J.; Xie, W.-J.; Xu, L.; Li, L.-L.; Jim, C.; Wei, T.-B. Holistic life-cycle accounting of carbon emissions of prefabricated buildings using LCA and BIM. Energy Build. 2022, 266, 112136. [Google Scholar] [CrossRef]
- Li, P.; Froese, T.M.; Cavka, B.T. Life cycle assessment of magnesium oxide structural insulated panels for a smart home in Vancouver. Energy Build. 2018, 175, 78–86. [Google Scholar] [CrossRef]
- Dong, Y.; Ng, S.T. Comparing the midpoint and endpoint approaches based on ReCiPe—A study of commercial buildings in Hong Kong. Int. J. Life Cycle Assess. 2014, 19, 1409–1423. [Google Scholar] [CrossRef]
- Robati, M.; Daly, D.; Kokogiannakis, G. A method of uncertainty analysis for whole-life embodied carbon emissions (CO2-e) of building materials of a net-zero energy building in Australia. J. Clean. Prod. 2019, 225, 541–553. [Google Scholar] [CrossRef]
- Tavares, V.; Gregory, J.; Kirchain, R.; Freire, F. What is the potential for prefabricated buildings to decrease costs and contribute to meeting EU environmental targets? Build. Environ. 2021, 206, 108382. [Google Scholar] [CrossRef]
- Wang, Y.; Liu, K.; Liu, Y.; Wang, D.; Liu, J. The impact of temperature and relative humidity dependent thermal conductivity of insulation materials on heat transfer through the building envelope. J. Build. Eng. 2021, 46, 103700. [Google Scholar] [CrossRef]
- Instituto Nacional de Normalización. NCh 853. Acondicionamiento Térmico—Envolvente Térmica de Edificios—Cálculo de Resistencias y Transmitancias Térmicas; Instituto Nacional de Normalización: Santiago, Chile, 2007. [Google Scholar]
- López, R. Sistemas de Aislamiento de Cavidades Insufladas con Celulosa, Lana de Roca y Bolitas EPS; Aisla y Ahorra, S.L.: Colmenarejo, Spain, 2014. [Google Scholar]
- Ministerio del Medio Ambiente. Decreto 8. Plan de Descontaminación Atmosférica por MP2,5 Para las Comunas de Temuco y Padre Las Casas Actualización del Plan de Descontaminación por MP10, Para las Mismas Comunas; Ministerio del Medio Ambiente: Santiago, Chile, 2015.
- Centro UC de Innovación en Madera. Los Costos que Rodean la Construcción con Madera en Chile: Números, Efectos y Acciones; Centro UC de Innovación en Madera: Santiago, Chile, 2021. [Google Scholar]
Disclaimer/Publisher’s Note: The statements, opinions and data contained in all publications are solely those of the individual author(s) and contributor(s) and not of MDPI and/or the editor(s). MDPI and/or the editor(s) disclaim responsibility for any injury to people or property resulting from any ideas, methods, instructions or products referred to in the content. |
© 2023 by the authors. Licensee MDPI, Basel, Switzerland. This article is an open access article distributed under the terms and conditions of the Creative Commons Attribution (CC BY) license (https://creativecommons.org/licenses/by/4.0/).









