Assessment of Psychological Zone of Optimal Performance among Professional Athletes: EGA and Item Response Theory Analysis
Abstract
1. Introduction
2. Method
A Qualitative Approach to Initial Item Generation
- -
- What are the most common problems that you encounter during competition?
- -
- What do you consider to be the most important factors for performing optimally?
- -
- Could you describe a typical psychological process using an example from your experience?
- -
- How would you deal with a stressful or high-pressure situation?
- -
- What strategies do you use to handle challenges during competition?
- -
- What factors may debilitate you from delivering an optimal performance?
- -
- What would be the decision-making process during the competition? Could you outline the factors that would go into your decision?
3. Psychometric Study
3.1. Participants
3.2. Procedure
3.3. Measures
3.4. Data Analysis
4. Results
4.1. Factor Analysis
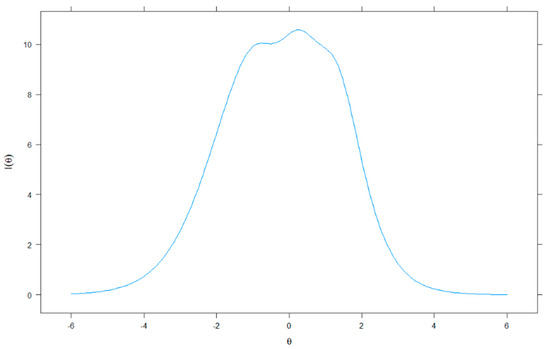
4.2. IRT Model
4.3. DIF Analysis
4.4. Predictive Validity
5. Discussion
Supplementary Materials
Author Contributions
Funding
Institutional Review Board Statement
Informed Consent Statement
Data Availability Statement
Conflicts of Interest
References
- Ravizza, K. Peak experience in sport. J. Humanist. Psychol. 1977, 17, 35–40. [Google Scholar] [CrossRef]
- Chiodo, S.; Tessitore, A.; Cortis, C.; Cibelli, G.; Lupo, C.; Ammendolia, A.; De Rosas, M.; Capranica, L. Stress-related hormonal and psychological changes to official youth taekwondo competitions. Scand. J. Med. Sci. Sports 2011, 1, 111–119. [Google Scholar] [CrossRef] [PubMed]
- Harmison, R.J. Peak performance in sport: Identifying ideal performance states and developing athletes’ psychological skills. Prof. Psychol. Res. Pract. 2006, 37, 233–243. [Google Scholar] [CrossRef]
- Beall, B. The overtraining syndrome. Am. Rowing 1986, 40–42. [Google Scholar]
- Casolino, E.; Cortis, C.; Lupo, C.; Chiodo, S.; Minganti, C.; Capranica, L. Physiological Versus Psychological Evaluation in Taekwondo Elite Athletes. Int. J. Sport. Physiol. Perform. 2012, 7, 322–331. [Google Scholar] [CrossRef] [PubMed]
- Henschen, K.P. Athletic staleness and burnout: Diagnosis, prevention, and treatment. In Applied Sport Psychology: Personal Growth to Peak Performance; Williams, J.M., Ed.; Mayfield: Palo Alto, CA, USA, 1986; pp. 327–342. [Google Scholar]
- Morgan, W.P.; Brown, D.R.; Raglin, J.S.; O’Connor, P.J.; Ellickson, K.A. Psychological monitoring of overtraining and staleness. Br. J. Sport. Med. 1987, 21, 107–114. [Google Scholar] [CrossRef]
- Gardner, F.L. Efficacy, mechanisms of change, and the scientific development of sport psychology. J. Clin. Sport. Psychol. 2009, 3, 139–155. [Google Scholar] [CrossRef]
- Krane, V.; Williams, J.M. Psychological characteristics of peak performance. In Applied Sport Psychology: Personal Growth to Peak Performance; Williams, J.M., Ed.; McGraw-Hill: New York, NY, USA, 2006; pp. 207–227. [Google Scholar]
- Anderson, R.; Hanrahan, S.J.; Mallett, C.J. Investigating the Optimal Psychological State for Peak Performance in Australian Elite Athletes. J. Appl. Sport Psychol. 2014, 26, 318–333. [Google Scholar] [CrossRef]
- Swann, C.; Crust, L.; Jackman, P.; Vella, S.A.; Allen, M.S.; Keegan, R. Psychological States Underlying Excellent Performance in Sport: Toward an Integrated Model of Flow and Clutch States. J. Appl. Sport Psychol. 2017, 29, 375–401. [Google Scholar] [CrossRef]
- Toner, J.; Moran, A. Exploring the Orthogonal Relationship between Controlled and Automated Processes in Skilled Action. Rev. Philos. Psychol. 2020, 12, 577–593. [Google Scholar] [CrossRef]
- Evans, J.S.B.T.; Stanovich, K.E. Dual-process theories of higher cognition: Advancing the debate. Perspect. Psychol. Sci. 2013, 8, 223–241. [Google Scholar] [CrossRef] [PubMed]
- Harris, D.J.; Vine, S.J.; Wilson, M.R. Neurocognitive mechanisms of the flow state. Prog. Brain Res. 2017, 234, 221–243. [Google Scholar] [PubMed]
- Gardner, F.L.; Moore, Z.E. Mindfulness and acceptance models in sport psychology: A decade of basic and applied scientific methods. Can. Psychol. 2012, 53, 309–318. [Google Scholar] [CrossRef]
- Moore, Z.E. Mindfulness, Emotion Regulation, and Performance. In Mindfulness and Performance; Baltzell, A.L., Ed.; Cambridge University Press: Cambridge, UK, 2016; pp. 29–52. [Google Scholar]
- Singer, R.N. Preperformance state, routines, and automaticity: What does it take to realise expertise in self-paced events? J. Sport Exerc. Psychol. 2002, 24, 359–375. [Google Scholar] [CrossRef]
- Hanin, Y.L. Individual Zones of Optimal Functioning (IZOF) Model: An Idiographic Approach to Performance Anxiety, 3rd ed.; Movement Publications: Ithaca, NY, USA, 1994. [Google Scholar]
- Hanin, Y.L. Emotions and athletic performance: Individual zones of optimal functioning model. Eur. Yearb. Sport Psychol. 1997, 1, 29–72. [Google Scholar]
- Robazza, C.; Bortoli, L.; Hanin, Y.L. Perceived effects of emotion intensity on athletic performance: A contingency-based individualized approach. Res. Q. Exerc. Sport 2006, 77, 372–385. [Google Scholar] [CrossRef] [PubMed]
- Ruiz, M.C.; Raglin, J.S.; Hanin, Y.L. The individual zones of optimal functioning (IZOF) model (1978–2014): Historical overview of its development and use. Int. J. Sport Exerc. Psychol. 2015, 15, 41–63. [Google Scholar] [CrossRef]
- Ruiz, M.C.; Robazza, C.; Tolvanen, A.; Hanin, J. The Psychobiosocial States (PBS-S) Scale Factor: Structure and Reliability. Eur. J. Psychol. Assess. 2019, 35, 658–665. [Google Scholar] [CrossRef]
- Jackson, S.A.; Eklund, R.C. Assessing Flow in Physical Activity: The Flow State Scale-2 and Dispositional Flow Scale-2. J. Sport Exerc. Psychol. 2002, 24, 133–150. [Google Scholar] [CrossRef]
- McNair, D.; Lorr, M.; Droppleman, L.F. Manual for the Profile of Mood States; Educational and Industrial Testing Service: San Diego, CA, USA, 1971. [Google Scholar]
- Watson, D.; Clark, L.; Tellegen, A. Development and validation of brief measures of positive and negative affect: The PANAS scales. J. Personal. Soc. Psychol. 1988, 54, 1063–1070. [Google Scholar] [CrossRef]
- Spielberger, C.D. State-Trait-2 State-Trait Anger Expression Inventory-2. Professional Manual; Psychological Assessment Resources: Odessa, FL, USA, 1999. [Google Scholar]
- Russell, J.A.; Weiss, A.; Mendelsohn, G.A. Affect grid: A single-item scale of pleasure and arousal. J. Personal. Soc. Psychol. 1989, 57, 493–502. [Google Scholar] [CrossRef]
- Martens, R.; Burton, D.; Vealey, R.; Bump, L.; Smith, D. Development and validation of the competitive state anxiety inventory-2. In Competitive Anxiety in Sport; Martens, R., Vealey, R.S., Burton, D., Eds.; Human Kinetics: Champaign, IL, USA, 1990; pp. 117–190. [Google Scholar]
- Gould, D.; Dieffenbach, K.; Moffett, A. Psychological Characteristics and Their Development in Olympic Champions. J. Appl. Sport Psychol. 2002, 14, 172–204. [Google Scholar] [CrossRef]
- Wei, P.; Chen, H.B.; Song, B.P. Preliminary Establishment of Sports Sense of Self-efficacy Scale. J. Xi’an Phys. Educ. Univ. 2008, 4, 128–130. [Google Scholar]
- Allen, M.S.; Frings, D.; Hunter, S. Personality, coping, and challenge and threat states in athletes. Int. J. Sport Exerc. Psychol. 2012, 10, 264–275. [Google Scholar] [CrossRef]
- Woodman, T.; Zourbanos, N.; Hardy, L.; Beattie, S.; McQuillan, A. Do Performance Strategies Moderate the Relationship Between Personality and Training Behaviors? An Exploratory Study. J. Appl. Sport Psychol. 2010, 22, 183–197. [Google Scholar] [CrossRef]
- Ferrell, M.D.; Beach, R.L.; Szeverenyi, N.M.; Krch, M.; Fernhall, B. An fMRI analysis of neural activity during perceived zone state performance. J. Sport Exerc. Psychol. 2006, 28, 421–433. [Google Scholar] [CrossRef]
- Barlow, D.H.; Farchione, T.J.; Fairholme, C.P.; Ellard, K.K.; Boisseau, C.L.; Allen, L.B.; Ehrenreich-May, J. Unified Protocol for Transdiagnostic Treatment of Emotional Disorders; Oxford University Press: New York, NY, USA, 2011. [Google Scholar]
- Easton, G. Critical realism in case study research. Ind. Mark. Manag. 2010, 39, 118–128. [Google Scholar] [CrossRef]
- Jackson, S.A.; Marsh, H.W. Development and Validation of a Scale to Measure Optimal Experience: The Flow State Scale. J. Sport Exerc. Psychol. 1996, 18, 17–35. [Google Scholar] [CrossRef]
- Keegan, R.J.; Harwood, C.G.; Spray, C.M.; Lavallee, D.E. A qualitative investigation exploring the motivational climate in early career sports participants: Coach, parent and peer influences on sport motivation. Psychol. Sport Exerc. 2009, 10, 361–372. [Google Scholar] [CrossRef]
- Swann, C.; Piggott, D.; Crust, L.; Keegan, R.; Hemmings, B. Exploring the interactions underlying flow states: A connecting analysis of flow occurrence in European Tour golfers. Psychol. Sport Exerc. 2015, 16, 60–69. [Google Scholar] [CrossRef]
- Onwuegbuzie, A.J.; Leech, N.L. Sampling designs in qualitative research: Making the sampling process more public. Qual. Rep. 2007, 12, 238–254. [Google Scholar] [CrossRef]
- Coyne, I.T. Sampling in qualitative research. Purposeful and theoretical sampling; merging or clear boundaries? J. Adv. Nurs. 1997, 26, 623–630. [Google Scholar] [CrossRef] [PubMed]
- Braun, V.; Clarke, V. Using thematic analysis in psychology. Qual. Res. Psychol. 2006, 3, 77–101. [Google Scholar] [CrossRef]
- Ding, C. Examining item content validity using property fitting analysis via multidimensional scaling. Int. J. Methods Psychiatr. Res. 2019, 28, e1771. [Google Scholar] [CrossRef]
- de Winter, J.C.; Dodou, D.; Wieringa, P.A. Exploratory factor analysis with small sample sizes. Multivar. Behav. Res. 2009, 44, 147–181. [Google Scholar] [CrossRef]
- Kyriazos, T.A. Applied psychometrics: Sample size and sample power considerations in factor analysis (EFA, CFA) and SEM in general. Psychology 2018, 9, 2207. [Google Scholar] [CrossRef]
- Golino, H.; Shi, D.; Christensen, A.P.; Garrido, L.E.; Nieto, M.D.; Sadana, R.; Thiyagarajan, J.A.; Martinez-Molina, A. Investigating the Performance of Exploratory Graph Analysis and Traditional Techniques to Identify the Number of Latent Factors: A Simulation and Tutorial. Psychol. Methods 2020, 25, 292–320. [Google Scholar] [CrossRef] [PubMed]
- Epskamp, S.; Rhemtulla, M.; Borsboom, D. Generalized network psychometrics: Combining network and latent variable models. Psychometrika 2017, 82, 904–927. [Google Scholar] [CrossRef] [PubMed]
- Lauritzen, S. Graphical Models; Clarendon Press: Oxford, UK, 1996; Volume 17. [Google Scholar]
- Epskamp, S.; Fried, E.I. A tutorial on regularized partial correlation networks. Psychol. Methods 2018, 23, 617. [Google Scholar] [CrossRef]
- Pons, P.; Latapy, M. Computing communities in large networks using random walks. J. Graph Algorithms Appl. 2006, 10, 191–218. [Google Scholar] [CrossRef]
- Golino, H.F.; Epskamp, S. Exploratory graph analysis: A new approach for estimating the number of dimensions in psychological research. PLoS ONE 2017, 12, e0174035. [Google Scholar] [CrossRef] [PubMed]
- Christensen, A.P.; Golino, H.; Silvia, P.J. A psychometric network perspective on the validity and validation of personality trait questionnaires. Eur. J. Personal. 2020, 34, 1095–1108. [Google Scholar] [CrossRef]
- Marsh, H.W.; Hau, K.-T.; Wen, Z. In search of golden rules: Comment on hypothesis-testing approaches to setting cutoff values for fit indexes and dangers in overgeneralizing Hu and Bentler’s (1999) findings. Struct. Equ. Model. 2004, 11, 320–341. [Google Scholar] [CrossRef]
- Samejima, F. Estimation of Latent Trait Ability Using a Response Pattern of Graded Scores (Psychometric Monograph No. 17); Psychometric Society: Richmond, VA, USA, 1969. [Google Scholar]
- Samejima, F. Graded response model. In Handbook of Modern Item Response Theory; Linden, W.J.v.d., Hambleton, R.K., Eds.; Springer: New York, NY, USA, 1997; pp. 85–100. [Google Scholar]
- Ostini, R.; Nering, M.L. Polytomous Item Response Theory Models; Sage: Thousand Oaks, CA, USA, 2006. [Google Scholar]
- Kang, T.; Chen, T.T. Performance of the generalized S-X2 item fit index for the graded response model. Asian Pac. Educ. Rev. 2011, 12, 89–96. [Google Scholar] [CrossRef]
- Golino, H.; Christensen, A.P. R Package, version 1.1.1.; EGAnet: Exploratory Graph Analysis—A Framework for Estimating the Number of Dimensions in Multivariate Data Using Network Psychometrics. 2022. Available online: https://cran.r-project.org/web/packages/EGAnet/index.html (accessed on 12 December 2022).
- Rosseel, Y.; Jorgensen, T.D.; Rockwood, N. Package: Lavaan. Latent Variable Analysis. 2021. Available online: https://cran.r-project.org/web/packages/lavaan/index.html (accessed on 4 June 2022).
- Chalmers, R.P. mirt: A multidimensional item response theory package for the R environment. J. Stat. Softw. 2012, 48, 1–29. [Google Scholar] [CrossRef]
- Choi, S.W.; Gibbons, L.E.; Crane, P.K. Lordif: An R package for detecting differential item functioning using iterative hybrid ordinal logistic regression/item response theory and Monte Carlo simulations. J. Stat. Softw. 2011, 39, 1–30. [Google Scholar] [CrossRef]
- Venables, W.; Ripley, B. Package ‘nnet’: Software for Feed-Forward Neural Networks with a Single Hidden Layer, and for Multinomial log-linear Models. 2022. Available online: https://cran.r-project.org/web/packages/nnet/index.html (accessed on 9 November 2022).
- R Core Team. R: A Language and Environment for Statistical Computing; R Foundation for Statistical Computing: Vienna, Austria, 2013. [Google Scholar]





| Factor Loading | ||
|---|---|---|
| 1 | I feel my performance is effortlessly smooth. | 0.61 |
| 2 | I feel calm when I perform. | 0.65 |
| 3 | I feel confident, regardless of the outcomes. | 0.71 |
| 4 | I have a clear focus during the performance. | 0.61 |
| 5 | I am very competitive during the performance. | 0.55 |
| 6 | I can become excited before the competition. | 0.56 |
| 7 | I feel my karma during the competition. | 0.77 |
| 8 | I have clear strategies during the competition. | 0.73 |
| 9 | I enjoy the competition process. | 0.68 |
| 10 | I can capture the details that benefit me during the competition. | 0.70 |
| Slope and Threshold Parameter | Item Fit | ||||||
|---|---|---|---|---|---|---|---|
| Item | Slope | Threshold 1 | Threshold 2 | Threshold 3 | S-X2 | RMSEA | p |
| 1 | 1.65 | −1.27 | 0.44 | 1.96 | 40.97 | 0.02 | 0.19 |
| 2 | 1.78 | −1.05 | 0.39 | 1.66 | 23.23 | 0.00 | 0.89 |
| 3 | 2.13 | −1.01 | 0.17 | 1.18 | 41.57 | 0.03 | 0.17 |
| 4 | 1.69 | −2.29 | −0.80 | 0.71 | 32.94 | 0.01 | 0.42 |
| 5 | 1.43 | −2.68 | −0.68 | 0.86 | 55.17 | 0.05 | 0.01 |
| 6 | 1.44 | −2.55 | −0.85 | 0.77 | 34.56 | 0.00 | 0.63 |
| 7 | 2.68 | −0.86 | 0.35 | 1.36 | 24.62 | 0.00 | 0.59 |
| 8 | 2.33 | −1.37 | 0.03 | 1.29 | 51.94 | 0.04 | 0.01 |
| 9 | 2.08 | −1.97 | −0.56 | 0.43 | 43.16 | 0.03 | 0.07 |
| 10 | 2.09 | −1.67 | −0.06 | 1.35 | 30.59 | 0.01 | 0.44 |
| Item | Threshold 1 | Threshold 2 | Threshold 3 |
|---|---|---|---|
| 1 | 0.634 | 0.877 | 0.848 |
| 2 | 0.433 | 0.128 | 0.061 |
| 3 | 0.541 | 0.814 | 0.844 |
| 4 | 0.855 | 0.793 | 0.512 |
| 5 | 0.913 | 0.868 | 0.602 |
| 6 | 0.457 | 0.183 | 0.092 |
| 7 | 0.490 | 0.783 | 0.907 |
| 8 | 0.776 | 0.932 | 0.807 |
| 9 | 0.083 | 0.192 | 0.589 |
| 10 | 0.010 | 0.034 | 0.636 |
| β0 | β | Odds Ratio | |
|---|---|---|---|
| Tier 2 | - | - | - |
| Tier 1 | −0.35 | 0.021 | 1.23 (0.83, 1.82) |
| National Elite | −1.74 ** | 0.55 * | 1.73 (1.11, 2.69) |
| World-class Elite | −5.89 ** | 1.17 * | 3.21 (1.01, 10.17) |
Disclaimer/Publisher’s Note: The statements, opinions and data contained in all publications are solely those of the individual author(s) and contributor(s) and not of MDPI and/or the editor(s). MDPI and/or the editor(s) disclaim responsibility for any injury to people or property resulting from any ideas, methods, instructions or products referred to in the content. |
© 2023 by the authors. Licensee MDPI, Basel, Switzerland. This article is an open access article distributed under the terms and conditions of the Creative Commons Attribution (CC BY) license (https://creativecommons.org/licenses/by/4.0/).
Share and Cite
Li, B.; Ding, C.; Shi, H.; Fan, F.; Guo, L. Assessment of Psychological Zone of Optimal Performance among Professional Athletes: EGA and Item Response Theory Analysis. Sustainability 2023, 15, 7904. https://doi.org/10.3390/su15107904
Li B, Ding C, Shi H, Fan F, Guo L. Assessment of Psychological Zone of Optimal Performance among Professional Athletes: EGA and Item Response Theory Analysis. Sustainability. 2023; 15(10):7904. https://doi.org/10.3390/su15107904
Chicago/Turabian StyleLi, Bing, Cody Ding, Huiying Shi, Fenghui Fan, and Liya Guo. 2023. "Assessment of Psychological Zone of Optimal Performance among Professional Athletes: EGA and Item Response Theory Analysis" Sustainability 15, no. 10: 7904. https://doi.org/10.3390/su15107904
APA StyleLi, B., Ding, C., Shi, H., Fan, F., & Guo, L. (2023). Assessment of Psychological Zone of Optimal Performance among Professional Athletes: EGA and Item Response Theory Analysis. Sustainability, 15(10), 7904. https://doi.org/10.3390/su15107904
