Entrepreneurial Potential and Agribusiness Desirability among Youths in South Kivu, Democratic Republic of the Congo
Abstract
1. Introduction
1.1. Entrepreneurial Potential (EP)
1.2. Agribusiness Desirability (AD)
1.3. Theoretical Framework and Literature Review between EP-AD
1.4. Socio-Economics and Demographics Factors and AD
2. Methodology
Reliability and Validity of the Measurement Scales
3. Results
3.1. Sample Distribution
3.2. Results from the Exploratory Factor Analysis
3.3. Effect of Socio-Economics Factors on Agribusiness Desirability
4. Discussion
5. Theoretical and Methodological Implications
6. Limitations
7. Conclusions and Recommendations
Author Contributions
Funding
Institutional Review Board Statement
Informed consent Statement
Data Availability Statement
Acknowledgments
Conflicts of Interest
References
- Block, J.H.; Fisch, C.O.; van Praag, M. The Schumpeterian Entrepreneur: A Review of the Empirical Evidence on the Antecedents, Behaviour and Consequences of Innovative Entrepreneurship. Ind. Innov. 2017, 24, 61–95. [Google Scholar] [CrossRef]
- Krueger, N.F. Entrepreneurial Resilience: Real & Perceived Barriers to Implementing Entrepreneurial Intentions. SSRN Electron. J. 2011, 6, 5–10. [Google Scholar] [CrossRef]
- Schumpeter, J.A. The Theory of Economic Development: An Inquiry into Profits, Capita I, Credit, Interest, and the Business Cycle. Theory Econ. Dev. 2017, 212, 129–156. [Google Scholar] [CrossRef]
- Dhahri, S.; Omri, A. Entrepreneurship Contribution to the Three Pillars of Sustainable Development: What Does the Evidence Really Say? World Dev. 2018, 106, 64–77. [Google Scholar] [CrossRef]
- Kahan, D. Entrepreneurship in Farming; e Food and Agriculture Organization of the United Nations (FAO): Rome, Italy, 2012; ISBN 978-92-5-107547-0. Available online: www.fao.org/publications (accessed on 17 September 2022).
- Ataei, P.; Karimi, H.; Ghadermarzi, H.; Norouzi, A. A Conceptual Model of Entrepreneurial Competencies and Their Impacts on Rural Youth’s Intention to Launch SMEs. J. Rural Stud. 2020, 75, 185–195. [Google Scholar] [CrossRef]
- IITA 2017 Annual Report: Serving the African Farmers and Communities. 2017. Available online: https://www.iita.org/wp-content/uploads/2019/01/2017-IITA-annual-report.pdf (accessed on 17 September 2022).
- Goldberg, R.A. Agribusiness Coordination: A Systems Approach to the Wheat, Soybean, and Florida Orange Economies; Harvard University: Cambridge, MA, USA, 1968. [Google Scholar]
- Moisant, A.; Access, O.; Chen, C.; Meek, W.R.; Pacheco, D.F.; York, J.G.; García-rodríguez, F.J.; Gil-soto, E.; Cool, M.D.; Connor, A.O.; et al. Factors Influencing Agripreneurship and Their Role in Agripreneurship Performance among Young Graduate Agripreneurs. Int. J. Environ. Agric. Biotechnol. 2018, 3, 2051–2066. [Google Scholar] [CrossRef]
- Fox, L.; Senbet, L.W.; Simbanegavi, W. Youth Employment in Sub-Saharan Africa: Challenges, Constraints and Opportunities. J. Afr. Econ. 2016, 25, i3–i15. [Google Scholar] [CrossRef]
- Baah-Boateng, W. The Youth Unemployment Challenge in Africa: What Are the Drivers? Econ. Labour Relat. Rev. 2016, 27, 413–431. [Google Scholar] [CrossRef]
- Vasile, A.J.; Subic, J.; Grubor, A.; Privitera, D. Handbook of Research on Agricultural Policy, Rural Development and Entrepreneurship in Contemporary Economies; IGI Global: Hershey, PA, USA, 2020; ISBN 978-1-5225-9837-4. [Google Scholar]
- Alliance for a Green Revolution in Africa (AGRA) Africa Agriculture Status Report-2015. Available online: https://agra.org/wp-content/uploads/2021/03/africa-agriculture-status-report-2015.pdf (accessed on 15 September 2021).
- Ayele, S.; Khan, S.; Sumberg, J. Introduction: New Perspectives on Africa’s Youth Employment Challenge. IDS Bull. 2017, 48, 1–12. [Google Scholar] [CrossRef]
- Diao, X.; Harttgen, K.; McMillan, M. The Changing Structure of Africa’s Economies. World Bank Econ. Rev. 2017, 31, 412–433. [Google Scholar] [CrossRef]
- Ephrem, A.N.; Nguezet, P.M.D.; Murimbika, M.; Bamba, Z.; Manyong, V. Perceived Social Norms and Agripreneurial Intention among Youths in Eastern DRC. Sustainability 2021, 13, 3442. [Google Scholar] [CrossRef]
- PICAGL World Bank Statement on the Great Lakes Integrated Agriculture Development Project for Africa (PICAGL). Available online: https://www.worldbank.org/en/news/statement/2021/01/19/world-bank-statement-on-the-great-lakes-integrated-agriculture-development-project-for-africa-picagl (accessed on 7 April 2021).
- Cool, M.D. Entreprendre Dans l’Agro-Industrie: Choix Ou Dernier Recours Des Jeunes En R. D. Congo? 2017, pp. 1–31. Available online: https://aec.afdb.org/sites/default/files/papers/250-mangole_dadycool-entreprendre_dans_lagro-industrie-choix_ou_dernier_recours_des_jeunes_en_rd_congo.pdf (accessed on 10 October 2021).
- Ephrem, A.N.; Namatovu, R.; Basalirwa, E.M. Perceived social norms, psychological capital and entrepreneurial intention among undergraduate students in Bukavu. Educ. Train. 2019, 61, 963–983. [Google Scholar] [CrossRef]
- Nyamuhirwa, D.A.; Awotide, B.A.; Kusinza, D.B. A Comparative Analysis of Technical Efficiency and Profitability of Agribusiness and Non-Agribusiness Enterprises in Eastern DRC. Sustainability 2022, 14, 8384. [Google Scholar] [CrossRef]
- Minyangu, M.P.; Nguezet, P.M.D.; Masirika, S.A.; Adeniyi, A.; Olayide, O.E.; Kaghoma, C.K. Understanding Gender-Based Differences in the Engagement of the Youth in Agribusiness in South-Kivu Province, Democratic Republic of Congo. Bus. Strategy Dev. 2021, 4, 11–21. [Google Scholar] [CrossRef]
- Mulei, W.; Larinde, B.; Bobo, P.; Adefioye, A.; Woomer, P.L. Start Them Early Program Baseline Study: Understanding Youth Perceptions towards Careers in Agriculture. 2020, p. 26. Available online: https://idl-bnc-idrc.dspacedirect.org/bitstream/handle/10625/60550/52de3671-8de6-45c6-b4ea-f4df4ffe3585.pdf?sequence=1 (accessed on 18 September 2022).
- Sadiki, J.; Vwima, S.; Lebailly, P. Obstacles and Performance of Agribusiness Enterprises: Evidence from South-Kivu Eastern Democratic Republic of Congo. Asian Soc. Sci. 2020, 16, 7. [Google Scholar] [CrossRef]
- Urquía-Grande, E.; Cano-Montero, E.I.; Pérez-Estébanez, R.; Chamizo-González, J. Agriculture, nutrition and economics through training: A virtuous cycle in rural Ethiopia. Land Use Policy 2018, 79, 707–716. [Google Scholar] [CrossRef]
- Barau, A.A. Potentials of Rural Youth Agripreneurship in Achieving Zero Hunger. World Rural. Obs. 2017, 9, 1–11. [Google Scholar] [CrossRef]
- Feder, E. Agribusiness and the Elimination of Latin America’s Rural Proletariat. World Dev. 1977, 5, 559–571. [Google Scholar] [CrossRef]
- Lans, T.; Galen, M.A.V.; Verstegen, J.A.A.M.; Biemans, H.J.A.; Mulder, M.; Galen, M.A.V.; Verstegen, J.A.A.M.; Biemans, H.J.A.; Mulder, M. Searching for Entrepreneurs among Small Business Ownermanagers in Agriculture. NJAS-Wagening. J. Life Sci. 2021, 68, 41–51. [Google Scholar] [CrossRef]
- Sumberg, J.; Anyidoho, N.A.; Leavy, J.; Te Lintelo, D.J.H.; Wellard, K. Introduction: The Young People and Agriculture “Problem” in Africa. IDS Bull. 2012, 43, 1–8. [Google Scholar] [CrossRef]
- Mandelman, F.S.; Montes-Rojas, G.V. Is Self-Employment and Micro-Entrepreneurship a Desired Outcome? World Dev. 2009, 37, 1914–1925. [Google Scholar] [CrossRef]
- Bello, L.O.; Baiyegunhi, L.J.S.; Mignouna, D.; Adeoti, R.; Dontsop-Nguezet, P.M.; Abdoulaye, T.; Manyong, V.; Bamba, Z.; Awotide, B.A. Impact of Youth-in-Agribusiness Program on Employment Creation in Nigeria. Sustainability 2021, 13, 7801. [Google Scholar] [CrossRef]
- Ng’atigwa, A.A.; Hepelwa, A.; Yami, M.; Manyong, V. Assessment of Factors Influencing Youth Involvement in Horticulture Agribusiness in Tanzania: A Case Study of Njombe Region. Agric. Switz. 2020, 10, 287. [Google Scholar] [CrossRef]
- Osabohien, R.; Wiredu, A.N.; Nguezet, P.M.D.; Mignouna, D.B.; Abdoulaye, T.; Manyong, V.; Bamba, Z.; Awotide, B.A. Youth Participation in Agriculture and Poverty Reduction in Nigeria. Sustainability 2021, 13, 7795. [Google Scholar] [CrossRef]
- Rahman, A.; Abdul, B. Factors Influencing Generation Y Towards Agribusiness Entrepreneurial Intention. Int. J. Appl. Bus. Econ. Res. 2018, 16, 1–5. Available online: https://www.researchgate.net/profile/Ehsan_Fansuree_Surin/publication/326368725_Factors_Influencing_Generation_Y_Towards_Agribusiness_Entrepreneurial_Intention/links/5b4859b045851519b4b49849/Factors-Influencing-Generation-Y-Towards-Agribusiness-Entrepreneurial-Intention.pdf (accessed on 18 September 2022).
- Surujlal, J. Influence of Outlook towards Work on Entrepreneurial Potential of Professional Sport Coaches in South Africa. Procedia Econ. Financ. 2016, 35, 597–603. [Google Scholar] [CrossRef]
- Yunusa, P.M.; Giroh, D.Y. Determinants of youth participation in food crops production in Song local government area of Adamawa State, Nigeria. Manag. Econ. Eng. Agric. Rural Dev. 2018, 17, 427–434. [Google Scholar]
- Ajzen, I.; Kruglanski, A.W. Reasoned Action in the Service of Goal Pursuit. Psychol. Rev. 2019, 126, 774–786. [Google Scholar] [CrossRef]
- Levine, S. How to Study Livelihoods: Bringing a Sustainable Livelihoods Framework to Life. Res. Livelihoods Serv. Affect. Confl. 2014, 19, 1–23. Available online: https://securelivelihoods.org/wp-content/uploads/How-to-study-livelihoods-Bringing-a-sustainable-livelihoods-framework-to-life.pdf (accessed on 18 September 2022).
- Ahmad, N.H. A Cross Cultural Study of Entrepreneurial Competencies and Entrepreneurial Success in SMEs in Australia and Malaysia. Ph.D. Thesis, Adelaide Graduate School of Business, University of Adelaide, Adelaide, SA, Australia, 2007. Available online: https://digital.library.adelaide.edu.au/dspace/handle/2440/48199 (accessed on 18 September 2022).
- Fitz-koch, S.; Nordqvist, M.; Carter, S.; Hunter, E. Entrepreneurship in the Agricultural Sector: A Literature Review and Future Research Opportunities. Entrep. Theory Pract. 2017, 42, 129–166. [Google Scholar] [CrossRef]
- Arafat, M.Y.; Saleem, I.; Dviwedi, A.K.; Khan, A. Determinants of Agricultural Entrepreneurship: A GEM Data Based Study. Int. Entrep. Manag. J. 2018, 16, 345–370. [Google Scholar] [CrossRef]
- Sinyolo, S.; Mudhara, M.; Natal, K.; Africa, S. The Impact of Entrepreneurial Competencies on Household Food Security among Smallholder Farmers in KwaZulu Natal, South Africa Household Food Security Among Smallholder Farmers in KwaZulu Natal, South Africa. Ecol. Food Nutr. 2018, 57, 71–93. [Google Scholar] [CrossRef] [PubMed]
- African Union. African Union Youth Charter; African Union: Addis Ababa, Ethiopia, 2006; Available online: https://au.int/sites/default/files/treaties/7789-treaty-0033_-_african_youth_charter_e.pdf (accessed on 18 September 2022).
- Raab, G.; Stedham, Y.; Neuner, M. Entrepreneurial Potential: An Exploratory Study of Business Students in the US and Germany. J. Bus. Manag. 2005, 11, 71–88. [Google Scholar]
- Krueger, N.F.; Brazeal, D.V. Entrepreneurial Potential and Potential Entrepreneurs. Entrep. Theory Pract. 1994, 18, 91–104. [Google Scholar] [CrossRef]
- Baum, J.R.; Locke, E.A.; Smith, K.E.N.G. A Multidimensional Model of Venture Growth. Acad. Manag. J. 2016, 44, 292–303. [Google Scholar] [CrossRef]
- Liñán, F.; Santos, F.J.; Fernández, J. The Influence of Perceptions on Potential Entrepreneurs. Int. Entrep. Manag. J. 2011, 7, 373–390. [Google Scholar] [CrossRef]
- Santos, F.J.; Roomi, M.A.; Liñán, F. About Gender Differences and the Social Environment in the Development of Entrepreneurial Intentions. J. Small Bus. Manag. 2016, 54, 49–66. [Google Scholar] [CrossRef]
- Rivkin, S.G.; Hanushek, E.A.; John, F. Kain Econometrica. 2005, Volume 73, pp. 417–458. Available online: http://links.jstor.org/sici?sici=0012-9682%28200503%2973%3A2%3C417%3ATSAAA%3E2.0.CO%3B2-K (accessed on 18 September 2022).
- Erikson, T. Revisiting Shapero: A Taxonomy of Entrepreneurial Typologies. N. Engl. J. Entrep. 2001, 4, 9–14. [Google Scholar] [CrossRef]
- Costanigro, M.; Thilmany, D.; Kroll, S. An In-Store Valuation of Local and Organic Apples: The Role of Social Desirability An In-Store Valuation of Local and Organic Apples: The Role of Social Desirability. Agribusiness 2011, 27, 465–477. [Google Scholar] [CrossRef]
- Krueger, N.F.; Reilly, M.D.; Carsrud, A.L. Competing Models of Entrepreneurial Intentions. J. Bus. Ventur. 2000, 15, 411–432. [Google Scholar] [CrossRef]
- Păunescu, C.; Popescu, M.C.; Duennweber, M. Factors Determining Desirability of Entrepreneurship in Romania. Sustain. Switz. 2018, 10, 3887–3893. [Google Scholar] [CrossRef]
- Ahuja, V.; Akhtar, A.; Wali, O.P. Development of a Comprehensive Model of Social Entrepreneurial Intention Formation Using a Quality Tool. J. Glob. Entrep. Res. 2019, 9, 39–41. [Google Scholar] [CrossRef]
- Aphunu, A.; Atoma, C. Rural Youths’ Involvement in Agricultural Production In Delta Central Agricultural Zone: Challenge To Agricultural Extension Development In Delta State. J. Agric. Ext. 2011, 14, 46–55. [Google Scholar] [CrossRef][Green Version]
- Lyocks, J.; Lyocks, S.; Kagbu, J. Mobilizing Youth for Participation in Nigerian Agricultural Transformation Agenda: A Grassroots’ Approach. J. Agric. Ext. 2014, 17, 78. [Google Scholar] [CrossRef]
- Refrigeri, L.; Aleandri, G. Educational Policies and Youth Unemployment. Procedia-Soc. Behav. Sci. 2013, 93, 1263–1268. [Google Scholar] [CrossRef][Green Version]
- Testad, I.; Corbett, A.; Aarsland, D.; Lexow, K.; Fossey, J.; Woods, B.; Ballard, C. The value of personalized psychosocial interventions to address behavioral and psychological symptoms in people with dementia living in care home settings: A systematic review. J. Clean. Prod. 2014, 26, 1083–1098. [Google Scholar] [CrossRef]
- Goemans, C. Youth and Agriculture: Key Challenges and Concrete Solutions; Food and Agriculture Organization of the United Nations (FAO) in Collaboration with the Technical Centre for Agricultural and Rural Cooperation (CTA) and the International Fund for Agricultural Development (IFAD): Rome, Italy, 2014; pp. 98–128. ISBN 978-92-5-108475-5. Available online: https://www.fao.org/3/i3947e/i3947e.pdf (accessed on 18 September 2022).
- Sumberg, J.; Hunt, S. Are African Rural Youth Innovative? Claims, Evidence and Implications. J. Rural Stud. 2019, 69, 130–136. [Google Scholar] [CrossRef]
- Priviledge, C. Youth Participation in Agriculture in the Nkonkobe District Municipality, South Africa. 2016. Available online: https://www.econstor.eu/handle/10419/162735/ (accessed on 28 September 2021).
- Uike, D.D. The Impact of Marital Status on the Entrepreneurial Intention of People. JETIR 2019, 6, 202–212. [Google Scholar]
- Mahemba, C.M.; De Bruijn, E.J. Innovation Activities by Small and Medium-Sized Manufacturing Enterprises in Tanzania. Creat. Innov. Manag. 2003, 12, 162–173. [Google Scholar] [CrossRef]
- Figueiredo, V.; Oliveira Brochado, A. Assessing the Main Determinants of Entrepreneurship in Portugal Análise Dos Principais Determinantes Do Empreendedorismo Em Portugal. Tour. Manag. Stud. 2015, 11, 182. [Google Scholar]
- Nagalakshmi, T.; Sudhakar, A. Agri-Preneurs: A Case Study of Dharmapuri Farmers. Int. J. Sci. Res. 2013, 2, 208–214. Available online: https://www.ijsr.net/archive/v2i8/MTAwODEzMDI=.pdf (accessed on 18 September 2022).
- Singh, P.; Farhan, M.; Saajan, S.; Singh, P. A Study to Access Factors Affectingagripreneurship in Diversified Utilization of Potato Crop in State of Punjab and Himachal Pradesh. Plant Arch. 2019, 19, 2335–2342. [Google Scholar]
- Hair, J.F.; Ringle, C.M.; Marko, S. Editorial-Partial Least Squares: The Better Approach to Structural Equation Modeling? (December 1, 2012). Long Range Plan. 2012, 45, 312–319. [Google Scholar] [CrossRef]
- Guerrero, M.; Rialp, J.; Urbano, D. The Impact of Desirability and Feasibility on Entrepreneurial Intentions: A Structural Equation Model. Int. Entrep. Manag. J. 2008, 4, 35–50. [Google Scholar] [CrossRef]
- Thi Loan, L.; Quang, V.; Tuan, D.M.; Nghia, V.T.; Doanh, D.C. Exploring Factors Affecting Entrepreneurial Desirability among Vietnam Students. Int. J. Data Netw. Sci. 2020, 4, 105–114. [Google Scholar] [CrossRef]
- Minniti, M.; Lévesque, M. Recent Developments in the Economics of Entrepreneurship. J. Bus. Ventur. 2008, 23, 603–612. [Google Scholar] [CrossRef]
- Bryant, C.; Cockburn, R.; Plante, A.F.; Chia, A. The Psychological Profile of Women Presenting to a Multidisciplinary Clinic for Chronic Pelvic Pain: High Levels of Psychological Dysfunction and Implications for Practice. J. Pain Res. 2016, 9, 1049–1056. [Google Scholar] [CrossRef]
- Santos, C.S.; Caetano, A.; Curral, L. Psychosocial Aspects of Entrepreneurial Potential. J. Smalll Bus. Enterp. 2013, 26, 661–685. [Google Scholar] [CrossRef]
- Marshall, L.; Eastman, J.; Iyer, R.; Stanley, K.; Boatwright, J. Developing Entrepreneurial Competencies: A Student Business. J. Entrep. Educ. 2008, 11, 17. [Google Scholar]
- Kuckertz, A.; Kollmann, T.; Krell, P.; Stöckmann, C. Understanding, Differentiating, and Measuring Opportunity Recognition and Opportunity Exploitation. Int. J. Entrep. Behav. Res. 2017, 23, 78–97. [Google Scholar] [CrossRef]
- Henseler, J.; Ringle, C.M.; Sarstedt, M. A new criterion for assessing discriminant validity in variance-based structural equation modeling. J. Acad. Market. Sci. 2015, 43, 115–135. [Google Scholar] [CrossRef]
- Manley, S.C.; Hair, J.F.; Williams, R.I.; McDowell, W.C. Essential New PLS-SEM Analysis Methods for Your Entrepreneurship Analytical Toolbox. Int. Entrep. Manag. J. 2020, 17, 1805–1825. [Google Scholar] [CrossRef]
- Sekabira, H.; Qaim, M. Mobile Phone Technologies, Agricultural Production Patterns, and Market Access in Uganda Mobile Phone Technologies, Agricultural Production Patterns, and Market Access in Uganda. In Proceedings of the 2016 Fifth International Conference, Addis Ababa, Ethiopia, 23–26 September 2016. [Google Scholar]
- Sumberg, J. Youth and the Rural Economy in Africa: Hard Work and Hazard; CAB International: Wallingford, UK, 2021; ISBN 978-1-78924-501-1. Available online: https://opendocs.ids.ac.uk/opendocs/bitstream/handle/20.500.12413/16569/Youth%20and%20the%20Rural%20Economy%20in%20Africa%20Hard%20Work%20and%20Hazard.pdf?sequence=1 (accessed on 28 September 2021).
- Bugandwa, D.; Akonkwa, M.; Mukulu, J.B.; Bugandwa, T.C.; Mwaza, E.F. Leadership Styles and Small Enterprises ’ Performance: Is Gender an Issue? Empirical Study From Democratic Republic of Congo. J. Entrep. Innov. Emerg. Econ. 2021, 8, 60–82. [Google Scholar] [CrossRef]
- Dontsop-Nguezet, P.M.; Manyong, V.; Abdoulaye, T.; Arega, A.; Amato, M.S.; Ainembabazi, J.H.; Mignouna, D.; Okafor, C. Non-Farm Activities and Adoption of Improved Cassava and Beans Varieties in South-Kivu, DR Congo. Tropicultura 2016, 34, 262–275. [Google Scholar]
- Esfandiar, K.; Sharifi-Tehrani, M.; Pratt, S.; Altinay, L. Understanding Entrepreneurial Intentions: A Developed Integrated Structural Model Approach. J. Bus. Res. 2019, 94, 172–182. [Google Scholar] [CrossRef]
- Afthanorhan, A.; Ghazali, P.L.; Rashid, N. Discriminant Validity: A Comparison of CBSEM and Consistent PLS Using Fornell & Larcker and HTMT Approaches. J. Phys. Conf. Ser. 2021, 1874. [Google Scholar]
- Marichamy, K. Agripreneurship Education as a Tool to Upliftment of Agriculture. Afr. J. Econ. Manag. Stud. 2017, 1, 43–44. [Google Scholar]
- Vijay, L.; Ajay, V.K. Entrepreneurial Competency in SME’ S. Bonfring Int. J. Ind. Eng. Manag. Sci. 2011, 1, 5–10. [Google Scholar]
- Ezeh, P.C.; Nkamnebe, A.D.; Omodafe, U.P. Determinants of Entrepreneurial Intention among Undergraduates in a Muslim Community. Manag. Res. Rev. 2019, 43, 1013–1030. [Google Scholar] [CrossRef]
- Department of Industrial Psychology, University of Fort Hare, Private Bag X1314, Alice 5700, South Africa; Manzi, B.; Aderibigbe, J.K.; Chimucheka, T. Influence of Perceived Time and Entrepreneurial Skills Constraints on Entrepreneurship Interest among Final Year Undergraduate and Honours Students at the University of Fort Hare. J. Rev. Glob. Econ. 2019, 8, 1466–1474. [Google Scholar] [CrossRef]
- Narubodee Wathanakom1; Jintavee Khlaisang; and Noawanit Songkram A Journey to Enhance Youth in Entrepreneurship: Investigation of Entrepreneurial Competencies and Development Needs. J. Educ. Naresuan Univ. 2021, 23, 64–78.



| Site Surveyed | Area | Female | Male | Total |
|---|---|---|---|---|
| Bukavu | Town | 18 | 42 | 60 (11.7%) |
| Uvira | Town | 33 | 70 | 103 (20.0%) |
| Kabare | Rural | 62 | 139 | 201 (39.1%) |
| Walungu | Rural | 20 | 130 | 150 (29.2%) |
| Total | 133 (25.9%) | 381 (74.1%) | 514 (100%) | |
| Criteria | PsyComp | StratComp | OrgComp | ComComp | OppComp |
|---|---|---|---|---|---|
| KMO | 0.793 | 0.749 | 0.842 | 0.760 | 0.700 |
| Bartlett sphericity chi-square | 672.19 | 649.64 | 1366.61 | 582.18 | 701.11 |
| Significance (p-value) | 0.000 | 0.000 | 0.000 | 0.000 | 0.000 |
| Communality ranges | 0.517–0.729 | 0.537–0.752 | 0.572–0.686 | 0.562–0.641 | 0.601–0.756 |
| Variable’s Description and Modalities | Acronyms | Count (N = 514) | Mean | Std. Dev |
|---|---|---|---|---|
| Gender/Male (dummy %) | GEND | 381 | 74 | 43.8 |
| Years old (Mean year) | AGE | 514 | 25 | 3.57 |
| Married (dummy %) | MARISTAT | 109 | 79 | 40.9 |
| Years of formal education (Mean years) | EDUC | 514 | 16 | 2.08 |
| Membership community association (dummy %) | ASSOC | 216 | 42 | 49.4 |
| Monthly income (Mean USD) | INCOME | 471 | 69 | 64 |
| Parental support financially on youth income (Mean rate %) | PARSUPPORT | 373 | 53.4 | 32.5 |
| Land proportion owned (Mean ha) | OWNLAND | 223 | 0.63 | 0.520 |
| Parents involved in farming activities (dummy %) | PARENTFARM | 286 | 56 | 49.7 |
| Awareness of emerging Agriculture initiatives (dummy %) | AWAREAGRI | 424 | 83 | 38 |
| Enrolment in Agriculture training (dummy %) | AGRITRAIN | 247 | 48 | 50 |
| Living in rural area (dummy %) | RURALAREA | 351 | 68 | 46.6 |
| Agriculture as a source of youth employment (dummy %) | AGRISOURCE | 478 | 93 | 25.5 |
| Psychological competency (Mean) | PSYCOMP | 514 | 3.56 | 0.529 |
| Strategic competency (Mean) | STRCOMP | 514 | 3.27 | 0.531 |
| Organizational competency (Mean) | ORGCOMP | 514 | 3.54 | 0.511 |
| Communicative competence (Mean) | COMCOMP | 514 | 3.57 | 0.609 |
| Opportunistic competency (Mean) | OPPCOMP | 514 | 3.02 | 0.656 |
| Agribusiness desirability (Mean) | AD | 514 | 3.66 | 0.483 |
| EP competencies | Components | Communality | Eigen Values | TVD | TVC | αCronbach | |
|---|---|---|---|---|---|---|---|
| Strategic Competency. | Accountability | Planning ability | |||||
| I know how to read and analyze a balance sheet and draw conclusions | 0.800 | 0.657 | 2.579 | 35.40 | 63.21 | 0.733 | |
| I can use ratios, indicators, and operating reports to analyze firm performance | 0.754 | 0.611 | |||||
| I can calculate costs, cost prices, and margins | 0.803 | 0.673 | |||||
| I usually work toward specific goals I have set for myself | 0.867 | 0.752 | 1.214 | 27.81 | |||
| I often visualize the successfully performing of a task before I do it | 0.620 | 0.537 | |||||
| I always plan before doing anything | 0.747 | 0.563 | |||||
| Psychological competency | Self-efficacy | Motivation to progress | |||||
| If someone opposes me, I can find the means and ways to get what I want | 0.842 | 0.729 | 2.737 | 42.59 | 62.38 | 0.758 | |
| I am confident that I could deal efficiently with unexpected events | 0.754 | 0.605 | |||||
| I can remain calm when facing difficulties because | 0.737 | 0.593 | |||||
| I can usually handle whatever comes my way | 0.711 | 0.517 | |||||
| I am willing to be my boss | 0.772 | 0.612 | 1.007 | 19.79 | |||
| I am motivated to achieve my goals in life | 0.803 | 0.686 | |||||
| Organizing competency | Financial Resources | Human Resources | |||||
| It is easy for me to find money when needed | 0.762 | 0.572 | 3.578 | 44.72 | 62.47 | 0.813 | |
| I always join my needs to my income | 0.786 | 0.681 | |||||
| I can identify and meet a firm’s financial needs in the short and long term | 0.795 | 0.578 | |||||
| My friends and relatives can easily borrow money from me | 0.772 | 0.607 | |||||
| I am financially stable | 0.785 | 0.621 | |||||
| It comes to me to delegate tasks | 0.708 | 0.669 | 1.420 | 17.75 | |||
| I often invite my collaborators to give their opinions to find a solution | 0.825 | 0.647 | |||||
| I gather support from my friends anytime it’s needed | 0.742 | 0.622 | |||||
| Communicative Competence | Interaction and negotiation ability | ||||||
| I am very clear when I am presenting ideas verbally | 0.770 | 0.593 | 2.445 | ||||
| I always pay attention when someone talks to me | 0.803 | 0.645 | 71.73 | 0.788 | |||
| I am always confident when negotiating to reach an agreement | 0.803 | 0.644 | |||||
| I express my opinion when I do not understand the interlocutor | 0.750 | 0.562 | |||||
| Opportunistic competency | Opportunity recognition | Creativity | |||||
| I am always alert to business opportunities | 0.674 | 0.756 | 2.517 | 50.34 | 71.73 | 0.746 | |
| I always identify a business opportunity that is not evident to others | 0.796 | 0.741 | |||||
| I look for information about new ideas on products or services | 0.842 | 0.601 | |||||
| It happened to me to write a scientific work | 0.845 | 0.771 | 1.070 | 21.39 | 0.746 | ||
| I have initiated new things that provide satisfaction to people around me | 0.857 | 0.718 | |||||
| Agribusiness desirability | Agribusiness desirability (AD) | ||||||
| I desire agribusiness activities | 0.715 | 0.628 | 0.738 | ||||
| I desire to engage in agribusiness in the future | 0.565 | 0.573 | 63.43 | ||||
| Agribusiness is a passion for me | 0.832 | 0.704 | 5.074 | ||||
| Agriculture is an acceptable way of life to me | 0.587 | 0.601 | |||||
| I can achieve my goals thanks to agribusiness activities | 0.726 | 0.622 | |||||
| I wish to venture into agribusiness | 0.692 | 0.571 | |||||
| I can develop a successful agricultural business | 0.822 | 0.753 | |||||
| Agribusiness is a source of employment for me | 0.762 | 0.623 | |||||
| 1 | 2 | 3 | 4 | 5 | 6 | AVE | |
|---|---|---|---|---|---|---|---|
| PSYCOMP (1) | 1 | 0.5 | |||||
| STRCOMP (2) | 0.300 ** (0.09) | 1 | 0.5 | ||||
| ORGCOMP (3) | 0.539 ** (0.29) | 0.363 ** (0.13) | 1 | 0.6 | |||
| COMCOMP (4) | 0.467 ** (0.22) | 0.276 ** (0.08) | 0.533 ** (0.28) | 1 | 0.6 | ||
| OPPCOMP (5) | 0.164 ** (0.03) | 0.137 ** (0.02) | 0.260 ** (0.07) | 0.195 ** (0.04) | 1 | 0.5 | |
| AD (6) | 0.391 ** (0.15) | 0.213 ** (0.05) | 0.436 ** (0.19) | 0.293 ** (0.09) | 0.166 ** (0.03) | 1 | 0.4 |
| Variables | Obs | Min | Max | Male | Female | Urban | Rural | % | (z-Stat) |
|---|---|---|---|---|---|---|---|---|---|
| Agribusiness desirability | 514 | 3.67 | 5 | 3.66 | 3.68 | 3.84 | 3.58 | 66.75 | (23.548) *** |
| Psychological competencies | 514 | 2 | 5 | 3.56 | 3.57 | 3.86 | 3.42 | 64.25 | (23.548) *** |
| Strategic competencies | 514 | 1 | 5 | 3.27 | 3.25 | 3.41 | 3.20 | 56.75 | (10.075) *** |
| Organizing competencies | 514 | 2.25 | 5 | 3.54 | 3.54 | 3.90 | 3.37 | 63.50 | (23.681) *** |
| Communication competencies | 514 | 2 | 5 | 3.59 | 3.56 | 3.90 | 3.42 | 64.50 | (20.044) *** |
| Opportunist competencies | 514 | 1 | 5 | 3.00 | 3.07 | 3.31 | 2.89 | 50.75 | (0.895) |
| Coefficients | Standard Deviation | (T Statistics) | |
|---|---|---|---|
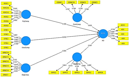
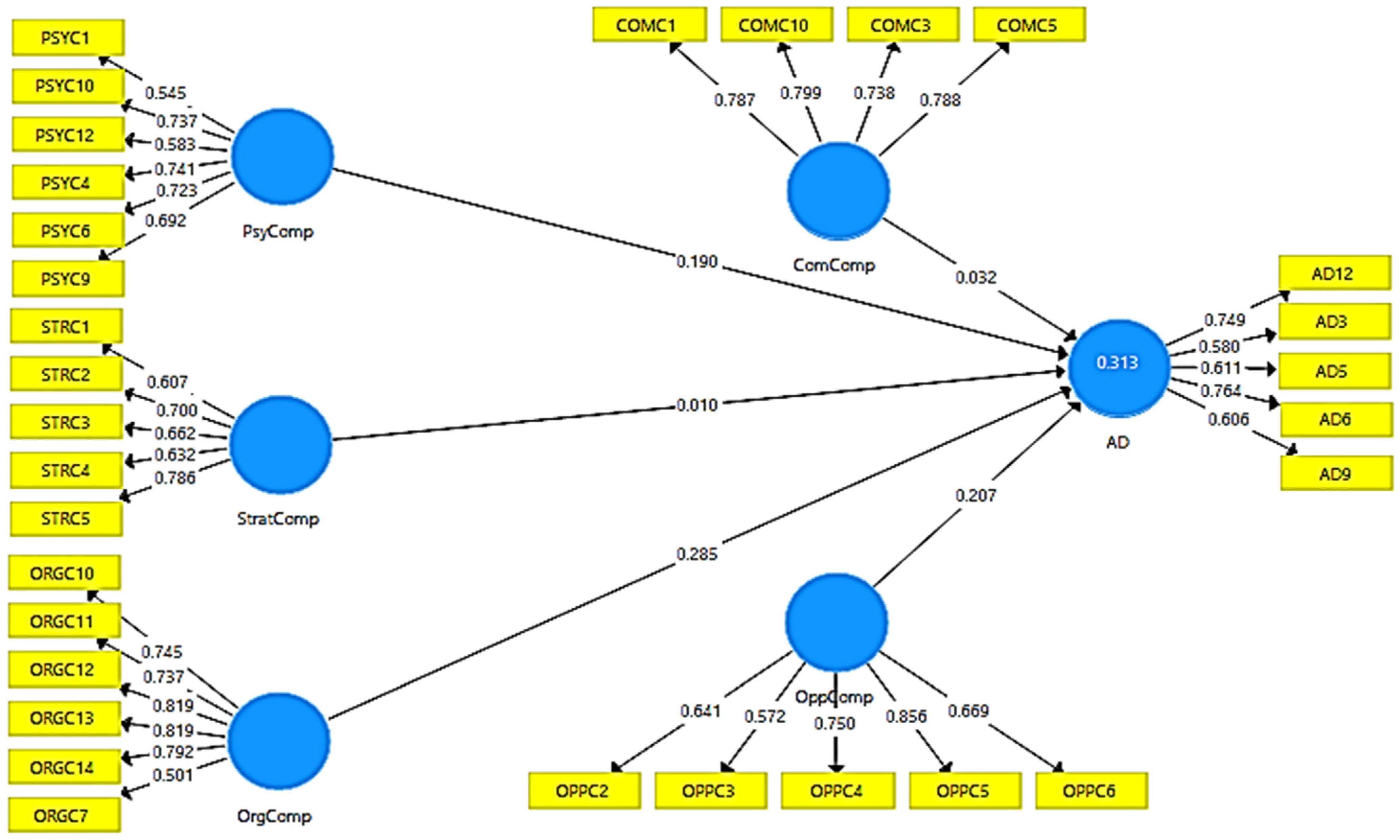
| PsyComp -> AD | 0.190 | 0.058 | (3.272) *** |
| StratComp -> AD | 0.010 | 0.049 | (0.194) |
| OrgComp -> AD | 0.285 | 0.063 | (4.519) *** |
| ComComp -> AD | 0.032 | 0.061 | (0.531) |
| OppComp -> AD | 0.207 | 0.049 | (4.215) *** |
| Saturated Model | Estimated Model | Acceptable Limit | |
|---|---|---|---|
| SRMR | 0.077 | 0.077 | <0.08 |
| Chi-square | 1763.254 | 1763.254 | |
| Chi-square/ddl | 3.464 | 3.464 | <5 |
| Normed Fit Index (NFI) | 0.698 | 0.698 | 0 (worse) to 1 (perfect fit) |
| R2 | 0.313 | Adjusted R Square | 0.307 |
| AD | Coef. | St.Err. | t-value | [95% Conf | Interval] |
|---|---|---|---|---|---|
| GEND (Male) | −0.134 | 0.041 *** | −3.27 | −0.215 | −0.054 |
| AGE | 0.008 | 0.007 | 1.26 | −0.005 | 0.022 |
| MARISTAT | −0.018 | 0.05 | −0.36 | −0.117 | 0.08 |
| EDUC | −0.026 | 0.009 *** | −2.88 | −0.044 | −0.008 |
| ASSOC | 0.049 | 0.037 | 1.33 | −0.023 | 0.122 |
| INCOME | 0 | 0 | 0.41 | 0 | 0 |
| PARSUPPORT | 0 | 0.001 | −0.77 | −0.002 | 0.001 |
| OWNLAND | 0.038 | 0.019 ** | 2.04 | 0.002 | 0.075 |
| PARENTFARM | 0.203 | 0.038 *** | 5.29 | 0.128 | 0.278 |
| AWAREAGRI | 0.178 | 0.05 *** | 3.58 | 0.081 | 0.275 |
| AGRITRAIN | −0.003 | 0.039 | −0.08 | −0.08 | 0.074 |
| AGRISOURCE | 0.232 | 0.069 *** | 3.34 | 0.096 | 0.368 |
| RURALAREA | −0.065 | 0.049 | −1.31 | −0.161 | 0.032 |
| PSYCOMP | 0.19 | 0.043 *** | 4.40 | 0.105 | 0.274 |
| STRCOMP | −0.037 | 0.036 | −1.01 | −0.108 | 0.034 |
| ORGCOMP | 0.269 | 0.054 *** | 5.02 | 0.164 | 0.374 |
| COMCOMP | −0.004 | 0.039 | −0.10 | −0.081 | 0.073 |
| OPPCOMP | 0.058 | 0.027 ** | 2.14 | 0.005 | 0.112 |
| Constant | 0.375 | 0.012 *** | 32.06 | 0.352 | 0.398 |
| Mean dependent var | 3.668 | SD dependent var | 0.483 | ||
| Number of obs | 514.000 | Chi-square | 335.408 | ||
| Prob > chi2 | 0.000 | Akaike crit. (AIC) | 490.830 | ||
Disclaimer/Publisher’s Note: The statements, opinions and data contained in all publications are solely those of the individual author(s) and contributor(s) and not of MDPI and/or the editor(s). MDPI and/or the editor(s) disclaim responsibility for any injury to people or property resulting from any ideas, methods, instructions or products referred to in the content. |
© 2023 by the authors. Licensee MDPI, Basel, Switzerland. This article is an open access article distributed under the terms and conditions of the Creative Commons Attribution (CC BY) license (https://creativecommons.org/licenses/by/4.0/).
Share and Cite
Simbeko, G.; Nguezet, P.-M.D.; Sekabira, H.; Yami, M.; Masirika, S.A.; Bheenick, K.; Bugandwa, D.; Nyamuhirwa, D.-M.A.; Mignouna, J.; Bamba, Z.; et al. Entrepreneurial Potential and Agribusiness Desirability among Youths in South Kivu, Democratic Republic of the Congo. Sustainability 2023, 15, 873. https://doi.org/10.3390/su15010873
Simbeko G, Nguezet P-MD, Sekabira H, Yami M, Masirika SA, Bheenick K, Bugandwa D, Nyamuhirwa D-MA, Mignouna J, Bamba Z, et al. Entrepreneurial Potential and Agribusiness Desirability among Youths in South Kivu, Democratic Republic of the Congo. Sustainability. 2023; 15(1):873. https://doi.org/10.3390/su15010873
Chicago/Turabian StyleSimbeko, Guy, Paul-Martin Dontsop Nguezet, Haruna Sekabira, Mastewal Yami, Serge Amato Masirika, Krishan Bheenick, Deogratias Bugandwa, Dieu-Merci Akonkwa Nyamuhirwa, Jacob Mignouna, Zoumana Bamba, and et al. 2023. "Entrepreneurial Potential and Agribusiness Desirability among Youths in South Kivu, Democratic Republic of the Congo" Sustainability 15, no. 1: 873. https://doi.org/10.3390/su15010873
APA StyleSimbeko, G., Nguezet, P.-M. D., Sekabira, H., Yami, M., Masirika, S. A., Bheenick, K., Bugandwa, D., Nyamuhirwa, D.-M. A., Mignouna, J., Bamba, Z., & Manyong, V. (2023). Entrepreneurial Potential and Agribusiness Desirability among Youths in South Kivu, Democratic Republic of the Congo. Sustainability, 15(1), 873. https://doi.org/10.3390/su15010873

