Evaluation and Prediction of Land Use Ecological Security in the Kashgar Region Based on Grid GIS
Abstract
1. Introduction
2. Materials and Methods
2.1. Study Area
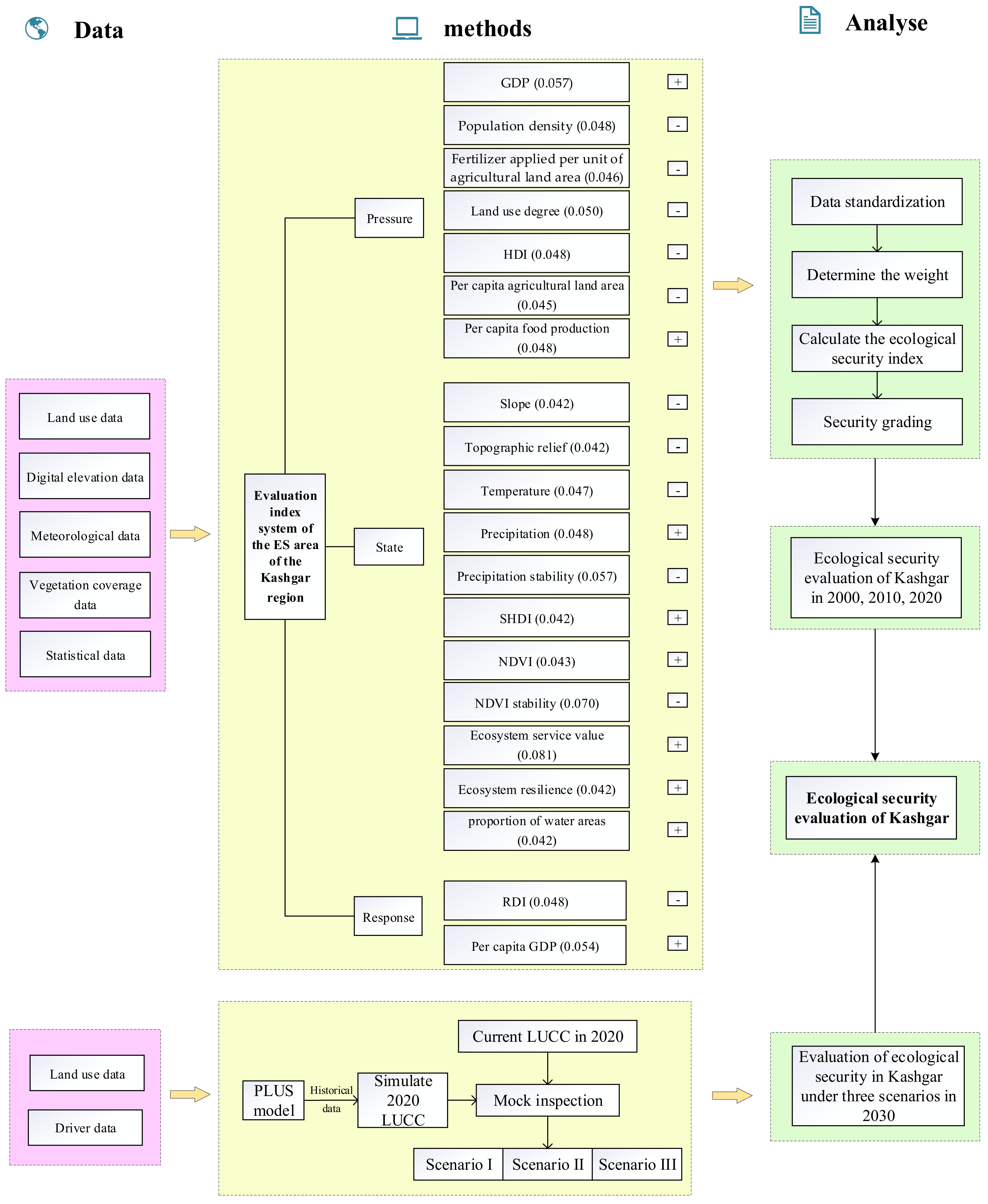
2.2. Data Sources
2.3. Methods
2.3.1. PLUS Model and Calibration
2.3.2. Scenario Simulation
2.3.3. ES Index System Construction
2.3.4. ES Evaluation
3. Results and Analysis
3.1. Dynamic Changes in LUCC from 2000 to 2020
3.2. Scenario Simulation Results
3.3. Changes in ESI in 2000–2020
3.4. Changes in ES Levels from 2000 to 2020
3.5. Prediction of ES Evaluation Results
4. Discussion
5. Conclusions
Author Contributions
Funding
Institutional Review Board Statement
Informed Consent Statement
Data Availability Statement
Conflicts of Interest
References
- Li, Z.T.; Li, M.; Xia, B.C. Spatio-temporal dynamics of ecological security pattern of the Pearl River Delta urban agglomeration based on LUCC simulation. Ecol. Indic. 2020, 114, 106319. [Google Scholar] [CrossRef]
- Hodson, M.; Marvin, S. ‘Urban ecological security’: A new urban paradigm? Int. J. Urban Reg. Res. 2009, 33, 193–215. [Google Scholar] [CrossRef]
- Pan, N.; Du, Q.; Guan, Q.; Tan, Z.; Sun, Y.; Wang, Q. Ecological security assessment and pattern construction in arid and semi-arid areas: A case study of the Hexi Region, NW China. Ecol. Indic. 2022, 138, 108797. [Google Scholar] [CrossRef]
- Ying, L.X.; Kong, L.Q.; Xiao, Y.; OuYang, Z.Y. The research progress and prospect of ecological security and its assessing approaches. Acta Ecol. Sin. 2022, 42, 1679–1692. [Google Scholar]
- Ran, Y.; Lei, D.; Li, J.; Gao, L.; Mo, J.; Liu, X. Identification of crucial areas of territorial ecological restoration based on ecological security pattern: A case study of the central Yunnan urban agglomeration, China. Ecol. Indic. 2022, 143, 109318. [Google Scholar] [CrossRef]
- Ma, L.; Bo, J.; Li, X.; Fang, F.; Cheng, W. Identifying key landscape pattern indices influencing the ecological security of inland river basin: The middle and lower reaches of Shule River Basin as an example. Sci. Total Environ. 2019, 674, 424–438. [Google Scholar] [CrossRef]
- Yu, G.; Zhang, S.; Yu, Q.; Fan, Y.; Zeng, Q.; Wu, L.; Zhou, R.; Nan, N.; Zhao, P. Assessing ecological security at the watershed scale based on RS/GIS: A case study from the Hanjiang River Basin. Stoch. Environ. Res. Risk Assess. 2014, 28, 307–318. [Google Scholar] [CrossRef]
- Liu, C.; Wang, C.; Li, Y.; Wang, Y. Spatiotemporal differentiation and geographic detection mechanism of ecological security in Chongqing, China. Glob. Ecol. Conserv. 2022, 35, e02072. [Google Scholar] [CrossRef]
- Gao, X.; Wang, G.; Innes, J.L.; Zhao, Y.; Zhang, X.; Zhang, D.; Mi, F. Forest ecological security in China: A quantitive analysis of twenty five years. Glob. Ecol. Conserv. 2021, 32, e01821. [Google Scholar] [CrossRef]
- Wolfslehner, B.; Vacik, H. Evaluating sustainable forest management strategies with the Analytic Network Process in a Pressure-State-Response framework. J. Environ. Manag. 2008, 88, 1–10. [Google Scholar] [CrossRef]
- Yu, W.B.; Cai, H.S.; Zhang, Y.; Zeng, J.Q. Land Ecological Security Dynamic Evaluation and Regionalization in Nanchang City Based on RS and GIS. Res. Soil Water Conserv. 2018, 25, 244–249, 256. [Google Scholar]
- Cheng, H.; Zhu, L.; Meng, J. Fuzzy evaluation of the ecological security of land resources in mainland China based on the Pressure-State-Response framework. Sci. Total Environ. 2022, 804, 150053. [Google Scholar] [CrossRef]
- Zhang, D.; Jing, P.; Sun, P.; Ren, H.; Ai, Z. The non-significant correlation between landscape ecological risk and ecosystem services in Xi’an Metropolitan Area, China. Ecol. Indic. 2022, 141, 109118. [Google Scholar] [CrossRef]
- Wang, D.; Li, Y.; Yang, X.; Zhang, Z.; Gao, S.; Zhou, Q.; Zhuo, Y.; Wen, X.; Guo, Z. Evaluating urban ecological civilization and its obstacle factors based on integrated model of PSR-EVW-TOPSIS: A case study of 13 cities in Jiangsu Province, China. Ecol. Indic. 2021, 133, 108431. [Google Scholar] [CrossRef]
- Dembińska, I.; Kauf, S.; Tłuczak, A.; Szopik-Depczyńska, K.; Marzantowicz, Ł.; Ioppolo, G. The impact of space development structure on the level of ecological footprint-Shift share analysis for European Union countries. Sci. Total Environ. 2022, 851, 157936. [Google Scholar] [CrossRef]
- Sorge, S.; Mann, C.; Schleyer, C.; Loft, L.; Spacek, M.; Hernández-Morcillo, M.; Kluvankova, T. Understanding dynamics of forest ecosystem services governance: A socio-ecological-technical-analytical framework. Ecosyst. Serv. 2022, 55, 101427. [Google Scholar] [CrossRef]
- Bi, M.; Xie, G.; Yao, C. Ecological security assessment based on the renewable ecological footprint in the Guangdong-Hong Kong-Macao Greater Bay Area, China. Ecol. Indic. 2020, 116, 106432. [Google Scholar] [CrossRef]
- Anley, M.A.; Minale, A.S.; Haregeweyn, N.; Gashaw, T. Assessing the impacts of land use/cover changes on ecosystem service values in Rib watershed, Upper Blue Nile Basin, Ethiopia. Trees For. People 2022, 7, 100212. [Google Scholar] [CrossRef]
- Zhang, X.; Ren, W.; Peng, H. Urban land use change simulation and spatial responses of ecosystem service value under multiple scenarios: A case study of Wuhan, China. Ecol. Indic. 2022, 144, 109526. [Google Scholar] [CrossRef]
- Tu, J.; Wan, M.; Chen, Y.; Tan, L.; Wang, J. Biodiversity assessment in the near-shore waters of Tianjin city, China based on the Pressure-State-Response (PSR) method. Mar. Pollut. Bull. 2022, 184, 114123. [Google Scholar] [CrossRef]
- Cui, W.L.; Cai, L.; Xi, H.H.; Yang, F.; Chen, M.Y. Ecological security assessment and multi-scenario simulation analysis of Zhejiang Greater Bay Area based on LUCC. Acta Ecol. Sin. 2022, 42, 2136–2148. [Google Scholar]
- Das, S.; Pradhan, B.; Shit, P.K.; Alamri, A.M. Assessment of wetland ecosystem health using the pressure–state–response (PSR) model: A case study of mursidabad district of West Bengal (India). Sustainability 2020, 12, 5932. [Google Scholar] [CrossRef]
- Grecchi, R.C.; Gwyn, Q.H.J.; Bénié, G.B.; Formaggio, A.R.; Fahl, F.C. Land use and land cover changes in the Brazilian Cerrado: A multidisciplinary approach to assess the impacts of agricultural expansion. Appl. Geogr. 2014, 55, 300–312. [Google Scholar] [CrossRef]
- Ghosh, S.; Chatterjee, N.D.; Dinda, S. Urban ecological security assessment and forecasting using integrated DEMATEL-ANP and CA-Markov models: A case study on Kolkata Metropolitan Area, India. Sustain. Cities Soc. 2021, 68, 102773. [Google Scholar] [CrossRef]
- Fang, Z.; Ding, T.; Chen, J.; Xue, S.; Zhou, Q.; Wang, Y.; Wang, Y.; Huang, Z.; Yang, S. Impacts of land use/land cover changes on ecosystem services in ecologically fragile regions. Sci. Total Environ. 2022, 831, 154967. [Google Scholar] [CrossRef] [PubMed]
- Fukushima, T.; Takahashi, M.; Matsushita, B.; Okanishi, Y. Land use/cover change and its drivers: A case in the watershed of Lake Kasumigaura, Japan. Landsc. Ecol. Eng. 2007, 3, 21–31. [Google Scholar] [CrossRef]
- Gao, Y.; Zhang, C.; He, Q.; Liu, Y. Urban ecological security simulation and prediction using an improved cellular automata (CA) approach—A case study for the city of Wuhan in China. Int. J. Environ. Res. Public Health 2017, 14, 643. [Google Scholar] [CrossRef]
- Koko, A.F.; Yue, W.; Abubakar, G.A.; Hamed, R.; Alabsi, A.A.N. Monitoring and Predicting Spatio-Temporal Land Use/Land Cover Changes in Zaria City, Nigeria, through an Integrated Cellular Automata and Markov Chain Model (CA-Markov). Sustainability 2020, 12, 10452. [Google Scholar] [CrossRef]
- Peng, K.; Jiang, W.; Deng, Y.; Liu, Y.; Wu, Z.; Chen, Z. Simulating wetland changes under different scenarios based on integrating the random forest and CLUE-S models: A case study of Wuhan Urban Agglomeration. Ecol. Indic. 2020, 117, 106671. [Google Scholar] [CrossRef]
- Liu, X.; Wei, M.; Li, Z.; Zeng, J. Multi-scenario simulation of urban growth boundaries with an ESP-FLUS model: A case study of the Min Delta region, China. Ecol. Indic. 2022, 135, 108538. [Google Scholar] [CrossRef]
- Ding, Q.; Chen, Y.; Bu, L.; Ye, Y. Multi-scenario analysis of habitat quality in the Yellow River delta by coupling FLUS with InVEST model. Int. J. Environ. Res. Public Health 2021, 18, 2389. [Google Scholar] [CrossRef]
- Liang, X.; Guan, Q.; Clarke, K.C.; Liu, S.; Wang, B.; Yao, Y. Understanding the drivers of sustainable land expansion using a patch-generating land use simulation (PLUS) model: A case study in Wuhan, China. Comput. Environ. Urban Syst. 2021, 85, 101569. [Google Scholar] [CrossRef]
- Li, C.; Wu, Y.; Gao, B.; Zheng, K.; Wu, Y.; Li, C. Multi-scenario simulation of ecosystem service value for optimization of land use in the Sichuan-Yunnan ecological barrier, China. Ecol. Indic. 2021, 132, 108328. [Google Scholar] [CrossRef]
- Gao, L.; Tao, F.; Liu, R.; Wang, Z.; Leng, H.; Zhou, T. Multi-scenario simulation and ecological risk analysis of land use based on the PLUS model: A case study of Nanjing. Sustain. Cities Soc. 2022, 85, 104055. [Google Scholar] [CrossRef]
- Wang, Z.; Li, X.; Mao, Y.; Li, L.; Wang, X.; Lin, Q. Dynamic simulation of land use change and assessment of carbon storage based on climate change scenarios at the city level: A case study of Bortala, China. Ecol. Indic. 2022, 134, 108499. [Google Scholar] [CrossRef]
- Li, Y.; Liu, W.; Feng, Q.; Zhu, M.; Yang, L.; Zhang, J.; Yin, X. The role of land use change in affecting ecosystem services and the ecological security pattern of the Hexi Regions, Northwest China. Sci. Total Environ. 2023, 855, 158940. [Google Scholar] [CrossRef]
- Li, J.; Lei, J.; Li, S.; Yang, Z.; Tong, Y.; Zhang, S.; Duan, Z. Spatiotemporal analysis of the relationship between urbanization and the eco-environment in the Kashgar metropolitan area, China. Ecol. Indic. 2022, 135, 108524. [Google Scholar] [CrossRef]
- Data Center for Resources and Environmental Sciences of the Chinese Academy of Sciences. Available online: https://www.resdc.cn/ (accessed on 20 April 2022).
- Geospatial Data Cloud. Available online: http://www.gscloud.cn/ (accessed on 4 April 2022).
- National Science and Technology Infrastructure Platform Construction-National Tibetan Plateau Science Data Center. Available online: https://data.tpdc.ac.cn/ (accessed on 24 April 2022).
- United States Geological Survey (USGS). Available online: https://glovis.usgs.gov/ (accessed on 28 April 2022).
- Statistic Bureau of Xinjiang Uygur Autonomous Region. Available online: http://tjj.xinjiang.gov.cn/ (accessed on 10 May 2022).
- Open Street Map. Available online: https://www.openstreetmap.org/ (accessed on 22 March 2022).
- Xie, G.D.; Zhen, L.; Lu, C.X.; Xiao, Y.; Chen, C. Expert knowledge based valuation method of ecosystem services in China. J. Nat. Resour. 2008, 23, 911–919. [Google Scholar]
- Seixas, H.T.; Brunsell, N.A.; Moraes, E.C.; de Oliveira, G.; Mataveli, G. Exploring the ecosystem resilience concept with land surface model scenarios. Ecol. Model. 2022, 464, 109817. [Google Scholar] [CrossRef]
- Ma, Y.; Guan, Q.; Sun, Y.; Zhang, J.; Yang, L.; Yang, E.; Li, H.; Du, Q. Three-dimensional dynamic characteristics of vegetation and its response to climatic factors in the Qilian Mountains. Catena 2022, 208, 105694. [Google Scholar] [CrossRef]
- Fan, Y.; Fang, C. Evolution process and obstacle factors of ecological security in western China, a case study of Qinghai province. Ecol. Indic. 2020, 117, 106659. [Google Scholar] [CrossRef]
- Wang, H.; Bao, C. Scenario modeling of ecological security index using system dynamics in Beijing-Tianjin-Hebei urban agglomeration. Ecol. Indic. 2021, 125, 107613. [Google Scholar] [CrossRef]
- Wen, J.; Hou, K. Research on the progress of regional ecological security evaluation and optimization of its common limitations. Ecol. Indic. 2021, 127, 107797. [Google Scholar] [CrossRef]
- Peng, C.; Li, B.; Nan, B. An analysis framework for the ecological security of urban agglomeration: A case study of the Beijing-Tianjin-Hebei urban agglomeration. J. Clean Prod. 2021, 315, 128111. [Google Scholar] [CrossRef]
- Li, Z.-T.; Yuan, M.-J.; Hu, M.-M.; Wang, Y.-F.; Xia, B.-C. Evaluation of ecological security and influencing factors analysis based on robustness analysis and the BP-DEMALTE model: A case study of the Pearl River Delta urban agglomeration. Ecol. Indic. 2019, 101, 595–602. [Google Scholar] [CrossRef]
- Wang, Y.S.; Zhang, F.; Chen, R.; Qi, Y.X.; Liu, C.J. Comprehensive ecological security assessment: A case study of Urumqi City. Arid Land Geogr. 2021, 44, 427–440. [Google Scholar]
- Yu, H.Y.; Zhang, F.; Cao, L.; Wang, J.; Yang, S.T. Spatial-temporal pattern of land ecological security at a township scale in the bortala mongolian autonomous prefecture. Acta Ecol. Sin. 2017, 37, 6355–6369. [Google Scholar]
- Hui, Y.; Die, B.; Shucheng, T.; Dajiang, S.; Jinliang, W. Evaluating the Ecological Security of Land Resources based on Multi-Source Data in the Altay Region of China. J. Resour. Ecol. 2021, 12, 757–765. [Google Scholar] [CrossRef]
- Song, Q.; Hu, B.; Peng, J.; Bourennane, H.; Biswas, A.; Opitz, T.; Shi, Z. Spatio-temporal variation and dynamic scenario simulation of ecological risk in a typical artificial oasis in northwestern China. J. Clean Prod. 2022, 369, 133302. [Google Scholar] [CrossRef]
- Zhang, S.; Yang, P.; Xia, J.; Wang, W.; Cai, W.; Chen, N.; Hu, S.; Luo, X.; Li, J.; Zhan, C. Land use/land cover prediction and analysis of the middle reaches of the Yangtze River under different scenarios. Sci. Total Environ. 2022, 833, 155238. [Google Scholar] [CrossRef]
- Gu, L.; Gong, Z.; Du, Y. Evolution characteristics and simulation prediction of forest and grass landscape fragmentation based on the “Grain for Green” projects on the Loess Plateau, PR China. Ecol. Indic. 2021, 131, 108240. [Google Scholar] [CrossRef]
- Guo, Y.; Liu, Y. Poverty alleviation through land assetization and its implications for rural revitalization in China. Land Use Policy 2021, 105, 105418. [Google Scholar] [CrossRef]
- Yin, L.; Dai, E.; Guan, M.; Zhang, B. A novel approach for the identification of conservation priority areas in mountainous regions based on balancing multiple ecosystem services–A case study in the Hengduan Mountain region. Glob. Ecol. Conserv. 2022, 38, e02195. [Google Scholar] [CrossRef]
- Gao, M.; Hu, Y.; Bai, Y. Construction of ecological security pattern in national land space from the perspective of the community of life in mountain, water, forest, field, lake and grass: A case study in Guangxi Hechi, China. Ecol. Indic. 2022, 139, 108867. [Google Scholar] [CrossRef]
- Liu, D.; Chang, Q. Ecological security research progress in China. Acta Ecol. Sin. 2015, 35, 111–121. [Google Scholar] [CrossRef]








| Scenario | Land Use Type | Agricultural Land | Forest | Rangeland | Water Areas | Urban or Built-Up Land | Barren Land |
|---|---|---|---|---|---|---|---|
| I | Agricultural land | 1 | 0 | 1 | 0 | 1 | 0 |
| Forest | 1 | 1 | 1 | 0 | 1 | 1 | |
| Rangeland | 1 | 0 | 1 | 0 | 1 | 0 | |
| Water areas | 0 | 0 | 1 | 1 | 0 | 1 | |
| Urban or built-up land | 1 | 0 | 0 | 0 | 1 | 0 | |
| Barren land | 1 | 0 | 0 | 0 | 1 | 1 | |
| II | Agricultural land | 1 | 0 | 0 | 0 | 0 | 0 |
| Forest | 1 | 1 | 1 | 0 | 0 | 1 | |
| Rangeland | 1 | 0 | 1 | 0 | 0 | 0 | |
| Water areas | 1 | 0 | 1 | 1 | 0 | 1 | |
| Urban or built-up land | 1 | 0 | 0 | 0 | 1 | 0 | |
| Barren land | 1 | 0 | 0 | 0 | 0 | 1 | |
| III | Agricultural land | 1 | 1 | 1 | 1 | 1 | 0 |
| Forest | 0 | 1 | 1 | 1 | 0 | 0 | |
| Rangeland | 0 | 1 | 1 | 1 | 0 | 0 | |
| Water areas | 0 | 1 | 1 | 1 | 0 | 0 | |
| Urban or built-up land | 1 | 1 | 1 | 1 | 1 | 0 | |
| Barren land | 1 | 1 | 1 | 1 | 0 | 1 |
| Unsafe | Relatively Unsafe | Generally Safe | Relatively Safe | Safe |
|---|---|---|---|---|
| <0.1151 | 0.1151–0.1626 | 0.1626–0.2293 | 0.2293–0.3080 | >0.3080 |
| Year | Area Changes | Agricultural Land | Forest | Rangeland | Water Areas | Urban or Built-Up Land | Barren Land |
|---|---|---|---|---|---|---|---|
| 2000 | Area/km2 | 9086.59 | 1701.48 | 34,928.96 | 5840.09 | 345.63 | 60,321.413 |
| Proportion | 8.10% | 1.52% | 31.12% | 5.20% | 0.31% | 53.75% | |
| 2010 | Area/km2 | 11,159.61 | 1086.60 | 35,049.76 | 5066.20 | 631.08 | 59,290.69 |
| Proportion | 9.94% | 0.97% | 31.22% | 4.51% | 0.52% | 52.80% | |
| 2020 | Area/km2 | 13,261.38 | 1069.14 | 33,131.21 | 5083.84 | 780.07 | 58,805.63 |
| Proportion | 11.83% | 0.95% | 29.55% | 4.53% | 0.70% | 52.44% | |
| 2000–2020 | Variation area/km2 | 4174.79 | −632.34 | −1797.75 | −756.25 | 434.44 | −1515.78 |
Disclaimer/Publisher’s Note: The statements, opinions and data contained in all publications are solely those of the individual author(s) and contributor(s) and not of MDPI and/or the editor(s). MDPI and/or the editor(s) disclaim responsibility for any injury to people or property resulting from any ideas, methods, instructions or products referred to in the content. |
© 2022 by the authors. Licensee MDPI, Basel, Switzerland. This article is an open access article distributed under the terms and conditions of the Creative Commons Attribution (CC BY) license (https://creativecommons.org/licenses/by/4.0/).
Share and Cite
Ran, H.; Ma, Y.; Xu, Z. Evaluation and Prediction of Land Use Ecological Security in the Kashgar Region Based on Grid GIS. Sustainability 2023, 15, 40. https://doi.org/10.3390/su15010040
Ran H, Ma Y, Xu Z. Evaluation and Prediction of Land Use Ecological Security in the Kashgar Region Based on Grid GIS. Sustainability. 2023; 15(1):40. https://doi.org/10.3390/su15010040
Chicago/Turabian StyleRan, Hong, Yonggang Ma, and Zhonglin Xu. 2023. "Evaluation and Prediction of Land Use Ecological Security in the Kashgar Region Based on Grid GIS" Sustainability 15, no. 1: 40. https://doi.org/10.3390/su15010040
APA StyleRan, H., Ma, Y., & Xu, Z. (2023). Evaluation and Prediction of Land Use Ecological Security in the Kashgar Region Based on Grid GIS. Sustainability, 15(1), 40. https://doi.org/10.3390/su15010040
