Evaluation of Photogrammetry Tools following Progress Detection of Rebar towards Sustainable Construction Processes
Abstract
1. Introduction
2. Literature Review
2.1. Relevant Literature Collection
2.2. Summary of the Collected Literature
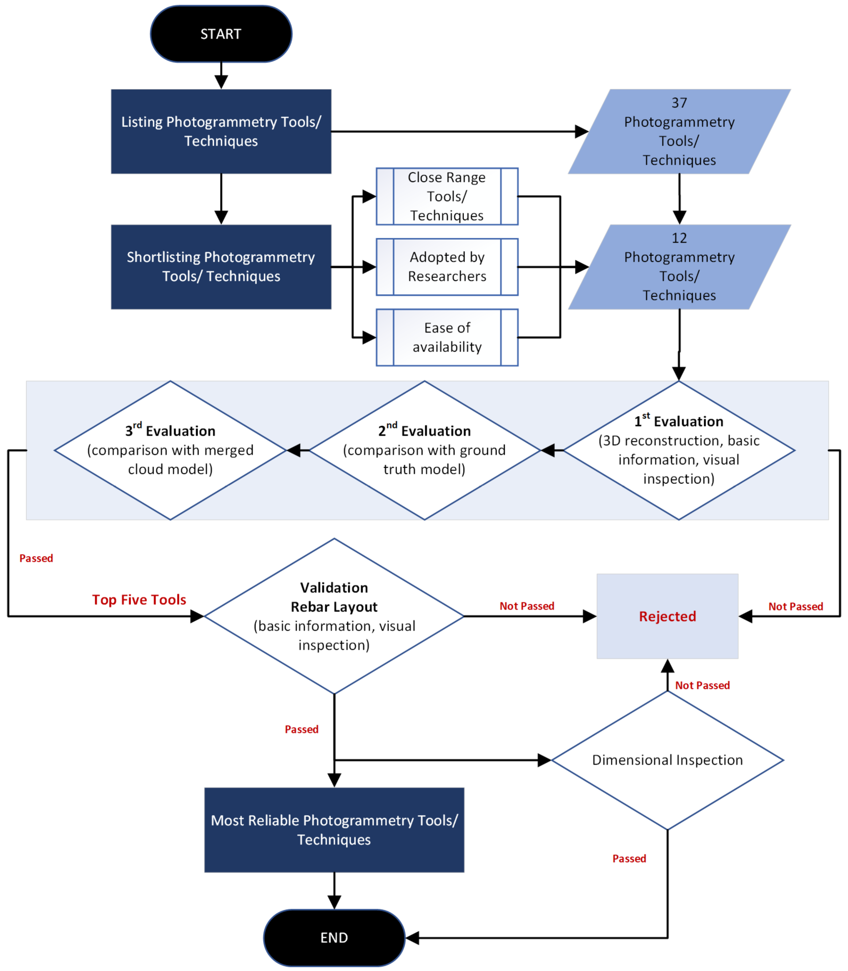
3. Methodology
3.1. Basic Metadata and Statistical Analyses
3.2. Visual Inspection
4. Results and Discussion
4.1. Metadata and Visual Inspection
4.2. Comparison with GTMs
4.3. Comparison with AMPC Models
4.4. Validation Testing
4.4.1. Validation Test 1
4.4.2. Validation Test 2
5. Conclusions
Author Contributions
Funding
Data Availability Statement
Acknowledgments
Conflicts of Interest
References
- Shao, Z.; Yang, N.; Xiao, X.; Zhang, L.; Peng, Z. A Multi-View Dense Point Cloud Generation Algorithm Based on Low-Altitude Remote Sensing Images. Remote Sens. 2016, 8, 381. [Google Scholar] [CrossRef]
- Manzoor, B.; Othman, I.; Pomares, J.C. Digital Technologies in the Architecture, Engineering and Construction (AEC) Industry—A Bibliometric—Qualitative Literature Review of Research Activities. Int. J. Environ. Res. Public Health 2021, 18, 6135. [Google Scholar] [CrossRef] [PubMed]
- Hannan Qureshi, A.; Alaloul, W.S.; Wing, W.K.; Saad, S.; Ammad, S.; Musarat, M.A. Factors Impacting the Implementation Process of Automated Construction Progress Monitoring. Ain Shams Eng. J. 2022, 13, 101808. [Google Scholar] [CrossRef]
- Mahami, H.; Nasirzadeh, F.; Hosseininaveh Ahmadabadian, A.; Nahavandi, S. Automated Progress Controlling and Monitoring Using Daily Site Images and Building Information Modelling. Buildings 2019, 9, 70. [Google Scholar] [CrossRef]
- Bianco, S.; Ciocca, G.; Marelli, D. Evaluating the Performance of Structure from Motion Pipelines. J. Imaging 2018, 4, 98. [Google Scholar] [CrossRef]
- Qureshi, A.H.; Alaloul, W.S.; Wing, W.K.; Saad, S.; Ammad, S.; Altaf, M. Characteristics-Based Framework of Effective Automated Monitoring Parameters in Construction Projects. Arab. J. Sci. Eng. 2022. [Google Scholar] [CrossRef] [PubMed]
- Alaloul, W.S.; Qureshi, A.H.; Musarat, M.A.; Saad, S. Evolution of Close-Range Detection and Data Acquisition Technologies towards Automation in Construction Progress Monitoring. J. Build. Eng. 2021, 43, 102877. [Google Scholar] [CrossRef]
- Xu, Y.; Ye, Z.; Huang, R.; Hoegner, L.; Stilla, U. Robust Segmentation and Localization of Structural Planes from Photogrammetric Point Clouds in Construction Sites. Autom. Constr. 2020, 117, 103206. [Google Scholar] [CrossRef]
- Lu, R.; Brilakis, I. Digital Twinning of Existing Reinforced Concrete Bridges from Labelled Point Clusters. Autom. Constr. 2019, 105, 102837. [Google Scholar] [CrossRef]
- Woodhead, R.; Stephenson, P.; Morrey, D. Digital Construction: From Point Solutions to IoT Ecosystem. Autom. Constr. 2018, 93, 35–46. [Google Scholar] [CrossRef]
- Zhu, H.; Wu, W.; Chen, J.; Ma, G.; Liu, X.; Zhuang, X. Integration of Three Dimensional Discontinuous Deformation Analysis (DDA) with Binocular Photogrammetry for Stability Analysis of Tunnels in Blocky Rockmass. Tunn. Undergr. Sp. Technol. 2016, 51, 30–40. [Google Scholar] [CrossRef]
- Kortaberria, G.; Mutilba, U.; Gomez-Acedo, E.; Tellaeche, A.; Minguez, R. Accuracy Evaluation of Dense Matching Techniques for Casting Part Dimensional Verification. Sensors 2018, 18, 3074. [Google Scholar] [CrossRef] [PubMed]
- Baarimah, A.O.; Alaloul, W.S.; Liew, M.S.; Al-Aidrous, A.H.M.H.; Alawag, A.M.; Musarat, M.A. Integration of Building Information Modeling (BIM) and Value Engineering in Construction Projects: A Bibliometric Analysis. 2021 3rd Int. Sustain. Resil. Conf. Clim. Chang. 2021, 362–367. [Google Scholar] [CrossRef]
- Nikolakopoulos, K.G.; Lampropoulou, P.; Fakiris, E.; Sardelianos, D.; Papatheodorou, G. Synergistic Use of UAV and USV Data and Petrographic Analyses for the Investigation of Beachrock Formations: A Case Study from Syros Island, Aegean Sea, Greece. Minerals 2018, 8, 534. [Google Scholar] [CrossRef]
- Baarimah, A.O.; Alaloul, W.S.; Liew, M.S.; Kartika, W.; Al-Sharafi, M.A.; Musarat, M.A.; Alawag, A.M.; Qureshi, A.H. A Bibliometric Analysis and Review of Building Information Modelling for Post-Disaster Reconstruction. Sustainability 2022, 14, 393. [Google Scholar] [CrossRef]
- Erena, M.; Atenza, J.F.; García-Galiano, S.; Domínguez, J.A.; Bernabé, J.M. Use of Drones for the Topo-Bathymetric Monitoring of the Reservoirs of the Segura River Basin. Water 2019, 11, 445. [Google Scholar] [CrossRef]
- Tonina, D.; McKean, J.A.; Benjankar, R.M.; Wright, C.W.; Goode, J.R.; Chen, Q.; Reeder, W.J.; Carmichael, R.A.; Edmondson, M.R. Mapping River Bathymetries: Evaluating Topobathymetric LiDAR Survey. Earth Surf. Process. Landforms 2019, 44, 507–520. [Google Scholar] [CrossRef]
- Specht, C.; Lewicka, O.; Specht, M.; Dabrowski, P.; Burdziakowski, P. Methodology for Carrying out Measurements of the Tombolo Geomorphic Landform Using Unmanned Aerial and Surface Vehicles near Sopot Pier, Poland. J. Mar. Sci. Eng. 2020, 8, 384. [Google Scholar] [CrossRef]
- Specht, M.; Specht, C.; Mindykowski, J.; Dabrowski, P.; Masnicki, R.; Makar, A. Geospatial Modeling of the Tombolo Phenomenon in Sopot Using Integrated Geodetic and Hydrographic Measurement Methods. Remote Sens. 2020, 12, 737. [Google Scholar] [CrossRef]
- Wang, Q.; Cheng, J.C.P.; Sohn, H. Automated Estimation of Reinforced Precast Concrete Rebar Positions Using Colored Laser Scan Data. Comput. Civ. Infrastruct. Eng. 2017, 32, 787–802. [Google Scholar] [CrossRef]
- Qureshi, A.H.; Alaloul, W.S.; Murtiyoso, A.; Saad, S.; Manzoor, B. Comparison of Photogrammetry Tools Considering Rebar Progress Recognition. Int. Arch. Photogramm. Remote Sens. Spat. Inf. Sci. 2022, XLIII-B2-2, 141–146. [Google Scholar] [CrossRef]
- Gabara, G.; Sawicki, P. A New Approach for Inspection of Selected Geometric Parameters of a Railway Track Using Image-Based Point Clouds. Sensors 2018, 18, 791. [Google Scholar] [CrossRef]
- Catalucci, S.; Marsili, R.; Moretti, M.; Rossi, G. Comparison between Point Cloud Processing Techniques. Measurement 2018, 127, 221–226. [Google Scholar] [CrossRef]
- Cui, H.; Shen, S.; Gao, W.; Liu, H.; Wang, Z. Efficient and Robust Large-Scale Structure-from-Motion via Track Selection and Camera Prioritization. ISPRS J. Photogramm. Remote Sens. 2019, 156, 202–214. [Google Scholar] [CrossRef]
- Zhang, Y.; Luo, X.; Yang, W.; Yu, J. Fragmentation Guided Human Shape Reconstruction. IEEE Access 2019, 7, 45651–45661. [Google Scholar] [CrossRef]
- Rahaman, H.; Champion, E. To 3D or Not 3D: Choosing a Photogrammetry Workflow for Cultural Heritage Groups. Heritage 2019, 2, 1835–1851. [Google Scholar] [CrossRef]
- Qureshi, A.H.; Alaloul, W.S.; Manzoor, B.; Musarat, M.A.; Saad, S.; Ammad, S. Implications of Machine Learning Integrated Technologies for Construction Progress Detection Under Industry 4.0 (IR 4.0). In Proceedings of the 2020 Second International Sustainability and Resilience Conference: Technology and Innovation in Building Designs(51154), Sakheer, Bahrain, 11–12 November 2020; pp. 1–6. [Google Scholar]
- Alaloul, W.S.; Liew, M.S.; Zawawi, N.A.W.A.; Mohammed, B.S. Industry Revolution IR 4.0: Future Opportunities and Challenges in Construction Industry. MATEC Web Conf. 2018, 203, 02010. [Google Scholar] [CrossRef]
- Wang, Y.; Deng, N.; Xin, B.; Wang, W.; Xing, W.; Lu, S. A Novel Three-Dimensional Surface Reconstruction Method for the Complex Fabrics Based on the MVS. Opt. Laser Technol. 2020, 131, 106415. [Google Scholar] [CrossRef]
- Peña-Villasenín, S.; Gil-Docampo, M.; Ortiz-Sanz, J. Desktop vs Cloud Computing Software for 3D Measurement of Building Façades: The Monastery of San Martín Pinario. Measurement 2020, 149, 106984. [Google Scholar] [CrossRef]
- Reljić, I.; Dunder, I.; Seljan, S. Photogrammetric 3D Scanning of Physical Objects: Tools and Workflow. TEM J. 2019, 8, 383–388. [Google Scholar] [CrossRef]
- Luo, K.; Pan, H.; Zhang, Y.; Guan, T. Partial Bundle Adjustment for Accurate Three-dimensional Reconstruction. IET Comput. Vis. 2019, 13, 666–675. [Google Scholar] [CrossRef]
- Verykokou, S.; Ioannidis, C. A photogrammetry-based structure from motion algorithm using robust iterative bundle adjustment techniques. ISPRS Ann. Photogramm. Remote Sens. Spat. Inf. Sci. 2018, VI-4/W6, 73–80. [Google Scholar] [CrossRef]
- Delgado-Vera, C.; Aguirre-Munizaga, M.; Jiménez-Icaza, M.; Manobanda-Herrera, N.; Rodríguez-Méndez, A. Aguirre-Munizaga, M.; Jiménez-Icaza, M.; Manobanda-Herrera, N.; Rodríguez-Méndez, A. A Photogrammetry Software as a Tool for Precision Agriculture: A Case Study. In Communications in Computer and Information Science; Springer: Cham, Switzerland, 2017; Volume 749, pp. 282–295. ISBN 978-3-319-67282-3. [Google Scholar]
- Alidoost, F.; Arefi, H. Comparison of uas-based photogrammetry software for 3d point cloud generation: A survey over a historical site. ISPRS Ann. Photogramm. Remote Sens. Spat. Inf. Sci. 2017, IV-4/W4, 55–61. [Google Scholar] [CrossRef]
- Murtiyoso, A.; Grussenmeyer, P. Documentation of Heritage Buildings Using Close-Range UAV Images: Dense Matching Issues, Comparison and Case Studies. Photogramm. Rec. 2017, 32, 206–229. [Google Scholar] [CrossRef]
- Eltner, A.; Schneider, D. Analysis of Different Methods for 3D Reconstruction of Natural Surfaces from Parallel-Axes UAV Images. Photogramm. Rec. 2015, 30, 279–299. [Google Scholar] [CrossRef]
- CloudCompare. Available online: https://www.danielgm.net/cc/ (accessed on 1 March 2022).
- Chen, J.; Mora, O.E.; Clarke, K.C. Assessing the accuracy and precision of imperfect point clouds for 3d indoor mapping and modeling. ISPRS Ann. Photogramm. Remote Sens. Spat. Inf. Sci. 2018, IV-4/W6, 3–10. [Google Scholar] [CrossRef]
- Besl, P.J.; McKay, N.D. Method for Registration of 3-D Shapes. In Sensor Fusion IV: Control Paradigms and Data Structures; International Society for Optics and Photonics: Bellingham, WA, USA, 1992; Volume 1611, pp. 586–606. [Google Scholar]
- DiFrancesco, P.-M.; Bonneau, D.; Hutchinson, D.J. The Implications of M3C2 Projection Diameter on 3D Semi-Automated Rockfall Extraction from Sequential Terrestrial Laser Scanning Point Clouds. Remote Sens. 2020, 12, 1885. [Google Scholar] [CrossRef]
- Takimoto, R.Y.; de Sales Guerra Tsuzuki, M.; de Castro Martins, T.; Ueda, E.K.; Gotoh, T.; Kagei, S. 3D Reconstruction Scene Error Analysis. In Proceedings of the XXII COBEM, Ribeirao Preto, Brazil, 3–7 November 2013; pp. 5499–5508. [Google Scholar]
- Lague, D.; Brodu, N.; Leroux, J. Accurate 3D Comparison of Complex Topography with Terrestrial Laser Scanner: Application to the Rangitikei Canyon (N–Z). ISPRS J. Photogramm. Remote Sens. 2013, 82, 10–26. [Google Scholar] [CrossRef]

























| S No | Name | Developer | Mode of Operation | Free/Paid |
|---|---|---|---|---|
| 1. | COLMAP | Johannes L. Schoenberger | Aerial, Close-Range | Free |
| 2. | Meshroom | Alice Vision | Aerial, Close-Range | Free |
| 3. | MicMac | Institut national de l’information géographique et forestière | Aerial, Close-Range | Free |
| 4. | Regard3D | Roman Hiestand | Aerial, Close-Range | Free |
| 5. | VisualSFM | Changchang Wu | Aerial, Close-Range | Free |
| 6. | OpenMVG | Pierre Moulon, Pascal Monasse, and Renaud Marlet | Aerial, Close-Range | Free |
| 7. | OpenMVS | Pierre Moulon | Model densification, such as, to OpenMVG | Free |
| 8. | Multi-View Environment (MVE) | Technische Universität Darmstadt Graphics, Capture and Massively Parallel Computing | Aerial, Close-Range | Free |
| 9. | Python Photogrammetry Toolbox | Pierre Moulon, Alessandro Bezz/ Code provided by steve-vincent (GitHub) | Aerial, Close-Range | Free |
| 10. | 3DF Zephyr | 3DFlow | Aerial, Close-Range | Free/Paid (Paid for more than 50 images) |
| 11. | WebODM | OpenDroneMap | Aerial | Paid |
| 12. | Agisoft Metashape | Agisoft LLC. | Aerial, Close-Range | Paid |
| 13. | RealityCapture | Capturing Reality/ Epic Games | Aerial, Close-Range | Paid |
| 14. | ReCap Pro | Autodesk | Aerial, Close-Range | Paid (provides free educational license) |
| 15. | PhotoModeler | Eos Systems Inc. | Aerial, Close-Range | Paid |
| 16. | SOCET GXP | BAE Systems | Aerial, Satellite | Paid |
| 17. | DroneDeploy | DroneDeploy | Aerial | Paid |
| 18. | Pix4D | Pix4D | Aerial | Paid |
| 19. | iWitnessPRO | Photometrix Photogrammetry Software | Aerial, Close-Range | Paid |
| 20. | Bentley Context Capture | Bentley Systems | Aerial, Close-Range | Paid |
| 21. | IMAGINE Photogrammetry | Geosystems/Hexagone | Aerial, Satellite | Paid |
| 22. | Trimble Edgewise/Trimble Inpho/Geospatial | Trimble Inc. | Aerial, Close-Range | Paid |
| 23. | SimActive Correlator3D™ software. | SimActive Inc. | Aerial, Satellite | Paid |
| 24. | Maps made easy | Drones made easy | Aerial, Satellite | Paid |
| 25. | PrecisionHawk 3D map software. | PrecisionHawk | Aerial, Satellite | Paid |
| 26. | Open Drone Map | OpenDroneMap | Aerial, Satellite | Free/Paid (Free on mobile only) |
| 27. | Drone2Map | ArcGIS | Aerial, Satellite | Paid |
| 28. | DatuSurvey | Datumate | Aerial, Satellite | Paid |
| 29. | Elcovision 10 | PMS AG | Aerial, Close-Range | Paid |
| 30. | LiMapper | GreenValley International | Aerial, Close-Range | Paid |
| 31. | AutoMeasure64 | Cognitech | Aerial, Close-Range | Paid |
| 32. | PointCab4BIMm | BIMm GmbH/Archicad | Aerial, Close-Range | Paid |
| 33. | PreVu3d | PreVu3D Inc. | Aerial, Close-Range | Paid |
| 34. | Undet | Undet Software | Aerial, Close-Range | Paid |
| 35. | Summit Evolution | DAT/EM International | Aerial, Satellite | Paid |
| 36. | WinATLAS | KLT Associates | Aerial | Paid |
| 37. | Geomatica | PCI Geomatics | Aerial, Satellite | Paid |
| References | Tools/Techniques | Object Detected | Adopted Methodology | Outcomes |
|---|---|---|---|---|
| A. H. Qureshi et al. [21] | 3DF Zephyr, VisualSFM, Meshroom, COLMAP, Regard 3D, PhotoModeler, Agisoft Metashape, RealityCapture, ReCap Pro | Rebar grid | Basic comparison information and numerical analysis for percentage model completion and percentage noise. | 3DF Zephyr and Agisoft Metashape were better options. |
| Y. Wang et al. [29] | CMVS-PMVS, MVE, and PSO (proposed methods) | Fabric | Basic comparison information and visual inspection. | The proposed PSO method was found to be better. |
| Peña-Villasenín et al. [30] | Agisoft, Pix4D, and Autodesk Remake | Building façade | Basic comparison information and visual inspection. | Autodesk Remake yields good evaluation. |
| Reljić et al. [31] | 3DF Zephyr, Meshroom, Agisoft, and RealityCapture | Face statue | Basic comparison information and visual inspection. | Photoscan and 3DF Zephyr have produced the best results. |
| Zhang et al. [25] | OpenMVS, PMVS, COLMAP, and fragmentation-based multi-view technique (proposed method) | Human figures | Metadata and visual inspection. | Fragmentation-based multi-view human reconstruction technique was found to be better. |
| Luo et al. [32] | VisualSFM, Thiea, HSFM, COLMAP, local readjustment method, and subgraph-based reconstruction pipeline (proposed method) | Buildings | Metadata and visual inspection. | A proposed subgraph-based reconstruction pipeline was found to be better. |
| Rahaman & Champion [26] | Agisoft, Regard3D, VisualSfM, COLMAP, and Python Photogrammetry Toolbox | Building and frog | Basic comparison information. | Software starting with the best one as Regard3D, COLMAP, VisualSfM, and PPT GUI. |
| Cui et al. [24] | Bundler, VisualSFM, Theia, COLMAP, HSfM, BSfM (proposed method) | Temple, sports arena, and cup | Visual inspection of models with camera positions and camera calibration-related comparisons. | BSfM outperforms in terms of efficiency and robustness to many SfM systems. |
| Catalucci et al. [23] | Agisoft, VisualSfM, and Autodesk Remake | Boat surface | Volumetric error distribution. | Results with Agisoft were found to be better. |
| Bianco et al. [5] | VisualSFM, Theia, OpenMVG, and COLMAP | Ignatius, statue, bicycle hydrant, jeep, and empire vase | Comparison with ground truth model, visual comparison. | Better average results were shown by COLMAP. |
| Verykokou & Ioannidis [33] | SfM algorithm coupled with robust iterative bundle adjustment techniques (proposed method), Agisoft (fixed IO), and Agisoft (autocalibration) | Building | Average, maximum, and minimum absolute differences between the computed and the reference exterior orientation parameters. | The proposed algorithm was found to be better. |
| Gabara & Sawicki [22] | RealityCapture, and Agisoft | Railway track | Basic information, basic model comparison. | RealityCapture results were found to be better for rail tracks. |
| Delgado-Vera et al. [34] | Qgis, Pix4d, MicMac, Ensoamic, OpenDrone Map, VisualSFM, Insight3d, and Agisoft | Aerial view | Basic subjective criteria of comparison. | OpenDroneMap software was the most suitable. |
| Alidoost & Arefi [35] | 3DSurvey, Agisoft, Pix4D, and SURE | Aerial view | General information, absolute point cloud assessments (spatial errors), and relative point cloud assessments between models (root mean square error). | Results 3DSurvey’s was found to be less effective, whereas results with SURE, Pix4D, and Agisoft were almost similar. |
| Murtiyoso & Grussenmeyer [36] | Agisoft, Pix4D, APERO-MicMac, and PhotoModeler | Buildings | Cloud to cloud comparison for root mean square errors (RMSEs). | Pix4D and Agisoft generated precise point clouds. PhotoModeler managed to provide the best aerial triangulation results. APERO-MicMac gave precise results in terms of both aerial triangulation and dense matching. |
| Eltner & Schneider [37] | VisualSfM, Bundler, Agisoft, Pix4D, and APERO | Aerial view | Basic comparison. Moreover, mean and RMSE point deviations between the photo-based reconstruction and reference measurements. | Cloud densifications by MicMac and Pix4D were found to be better. |
| Tools | No. of Images | Computational Time | Mesh | Number of Dense Points | Volume Density | % Model Completion | Shape Distortion | Noise | Level of Difficulty (Hard, Medium, Easy) |
|---|---|---|---|---|---|---|---|---|---|
| Scale for Measurement (Very High, High, Medium, Low, Very Low, Nil) | |||||||||
| VisualSFM | 50 | 5 min | No | 496,353 | 0.0048 | 90% | Low | Nil | Easy |
| 100 | 7 min | No | 8055 | 0.0971 | 40% | High | High | ||
| Meshroom | 50 | 20 min | Yes | 467,928 | 0.0109 | 95% | Nil | Nil | Easy |
| 100 | 37 min | Yes | 39,349 | 0.0697 | 95% | Very Low | Nil | ||
| COLMAP | 50 | 45 min | Yes | 955,501 | 0.0079 | 95% | Very Low | Nil | Easy |
| 100 | 1 h 40 min | Yes | 173,715 | 0.0625 | 95% | Very Low | Low | ||
| 3DF Zephyr | 50 | 8 min | Yes | 659,320 | 0.0650 | 95% | Very Low | Very Low | Easy |
| 100 | 18 min | Yes | 27,260 | 0.2716 | 85% | Medium | Very Low | ||
| Regard 3D | 50 | 13 min | Yes | 604,260 | 0.0244 | 85% | Very Low | Very Low | Easy |
| 100 | 21 min | Yes | 66,762 | 0.0860 | 70% | High | Low | ||
| MicMac | 50 | 21 min | No | 1,360,289 | 0.0151 | 75% | Medium | Very Low | Hard |
| 100 | 25 min | No | 167,068 | 0.0203 | 75% | Very Low | Very Low | ||
| OpenMVG | 50 | 3 h 23 min + 5 min (OpenMVS) | No | 41,025 | 0.0221 | 60% | Very Low | Very Low | Hard |
| 100 | 4 h 36 min + 29 min (OpenMVS) | No | 3188 | 0.7135 | 50% | Low | Low | ||
| MVE | 50 | 26 min | Yes | 5,536,179 | 0.0057 | 85% | Very Low | High | Medium |
| 100 | 1 h | Yes | 874,108 | 0.0116 | 70% | High | High | ||
| RealityCapture | 50 | 3 min | Yes | 1,201,357 | 0.0828 | 95% | Very Low | Nil | Medium |
| 100 | 5 min 30 s | Yes | 113,363 | 0.0358 | 95% | Very Low | Very Low | ||
| ReCap Pro | 50 | 45 min (processing) + 1 h 45 min (file downloading from the server) | Yes | 495,281 | 0.1092 | 90% | High | Medium | Easy |
| 100 | took more than 6 h (time may vary) | Yes | 59,152 | 0.0644 | 90% | High | High | ||
| Agisoft Metashape | 50 | 25 min | Yes | 2,028,693 | 0.0051 | 95% | Nil | Very Low | Easy |
| 100 | 45 min | Yes | 75,812 | 0.0585 | 95% | Very Low | Low | ||
| PhotoModeler | 50 | 5 min | - | - | - | - | - | - | Failed to obtain model |
| 100 | 16 min 17 s (default)/ 1 h 2 min (high) | Yes | 213 | 0.6167 | 60% | Very High | Low | Easy | |
| Tools | Number of Images | C2C | M3C2 | ||
|---|---|---|---|---|---|
| Mean (cm) | Std Dev (cm) | Mean (cm) | Std Dev (cm) | ||
| VisualSFM | 50 | 0.0316 | 0.0456 | −0.0032 | 0.0947 |
| 100 | 0.0794 | 0.0688 | −0.1031 | 0.1613 | |
| Meshroom | 50 | 0.0274 | 0.0327 | 0.0166 | 0.0600 |
| 100 | 0.0721 | 0.0253 | 0.0001 | 0.071 | |
| COLMAP | 50 | 0.0269 | 0.0308 | 0.0028 | 0.0498 |
| 100 | 0.0408 | 0.0378 | 0.0135 | 0.0691 | |
| 3DF Zephyr | 50 | 0.0493 | 0.0434 | −0.0002 | 0.1334 |
| 100 | 0.0978 | 0.0893 | −0.045 | 0.2269 | |
| Regard 3D | 50 | 0.0321 | 0.031 | 0.0079 | 0.0726 |
| 100 | 1.4066 | 1.5259 | 0.0170 | 0.1126 | |
| MicMac | 50 | 0.0907 | 0.0625 | −0.0962 | 0.1891 |
| 100 | 0.0124 | 0.0106 | −0.0118 | 0.0671 | |
| OpenMVG | 50 | 0.0204 | 0.0333 | −0.1672 | 0.1892 |
| 100 | 0.0601 | 0.4778 | −0.2077 | 0.2733 | |
| MVE | 50 | 0.0813 | 0.1121 | −0.0344 | 0.1450 |
| 100 | 0.0965 | 0.1472 | −0.1084 | 0.1254 | |
| RealityCapture | 50 | 0.0279 | 0.0253 | −0.0119 | 0.0888 |
| 100 | 5.0576 | 7.1878 | 0.0544 | 0.1590 | |
| ReCap Pro | 50 | 0.0422 | 0.0523 | −0.0033 | 0.1331 |
| 100 | 0.0743 | 0.0966 | 0.0489 | 0.1103 | |
| Agisoft Metashape | 50 | 0.0303 | 0.0265 | −0.0290 | 0.1427 |
| 100 | 0.0362 | 0.0564 | −0.0328 | 0.1262 | |
| PhotoModeler | 50 | - | - | - | - |
| 100 | 0.0697 | 0.0505 | −0.0223 | 0.2609 | |
| Tools | Number of Images | C2C | M3C2 | ||
|---|---|---|---|---|---|
| Mean (cm) | Std Dev (cm) | Mean (cm) | Std Dev (cm) | ||
| VisualSFM | 50 | 0.1431 | 0.2087 | −0.0886 | 0.9879 |
| 100 | 0.0855 | 0.2545 | −0.0372 | 0.2094 | |
| Meshroom | 50 | 0.0409 | 0.0650 | 0.0005 | 0.0895 |
| 100 | 0.0109 | 0.0548 | 0.0011 | 0.0570 | |
| COLMAP | 50 | 0.0137 | 0.0191 | −0.0252 | 0.1104 |
| 100 | 0.0080 | 0.0055 | −0.0029 | 0.0535 | |
| 3DF Zephyr | 50 | 0.5317 | 1.4125 | −0.2052 | 0.4082 |
| 100 | 0.0876 | 0.0779 | −0.0337 | 0.6281 | |
| Regard 3D | 50 | 0.0777 | 0.0547 | −0.0145 | 0.2158 |
| 100 | 0.0090 | 0.0236 | −0.0097 | 0.0688 | |
| MicMac | 50 | 0.2694 | 0.3789 | 0.2130 | 0.6055 |
| 100 | 0.0156 | 0.0558 | −0.0147 | 0.1680 | |
| OpenMVG | 50 | 0.0498 | 0.3949 | −0.0355 | 0.6027 |
| 100 | 0.0375 | 0.1160 | −0.0007 | 0.0755 | |
| MVE | 50 | 0.3529 | 0.5422 | 0.6908 | 1.5423 |
| 100 | 0.0548 | 0.0992 | −0.0653 | 0.276 | |
| RealityCapture | 50 | 0.0443 | 0.0388 | −0.0152 | 0.2085 |
| 100 | 0.0061 | 0.0037 | 0.0065 | 0.0373 | |
| ReCap Pro | 50 | 1.3477 | 1.8767 | 0.0246 | 1.2506 |
| 100 | 0.0117 | 0.0222 | 0.0278 | 0.1069 | |
| Agisoft Metashape | 50 | 0.1135 | 0.3708 | −0.0499 | 0.2535 |
| 100 | 0.0058 | 0.0059 | −0.0048 | 0.0496 | |
| PhotoModeler | 50 | - | - | - | - |
| 100 | 0.1273 | 0.2015 | −0.0019 | 0.061 | |
| Tool/Technique | Dataset | Number of Dense Points | Point Cloud Density | % Model Completion | % Noise |
|---|---|---|---|---|---|
| Meshroom | Dataset 3 | 182,786 | 0.0045 | 55.6 | 0.694 |
| Dataset 4 | 212,085 | 0.0053 | 44.2 | 0.005 | |
| COLMAP | Dataset 3 | 2669 | - | - | - |
| Dataset 4 | 1,383,521 | 0.0041 | 99.2 | 0.042 | |
| 3DF Zephyr | Dataset 3 | 534,747 | 0.0247 | 98.9 | 0.500 |
| Dataset 4 | 533,065 | 0.0227 | 99.3 | 0.004 | |
| RealityCapture | Dataset 3 | 374,413 | 0.0561 | 88.9 | 0.006 |
| Dataset 4 | 395,674 | 0.0504 | 99.2 | 0.456 | |
| Agisoft Metashape | Dataset 3 | 1,146,277 | 0.0042 | 95.3 | 0.003 |
| Dataset 4 | 1,310,706 | 0.0108 | 99.4 | 0.005 |
| Tool/Technique | Dataset | Shape Distortion |
|---|---|---|
| Scale for Measurement (Very High, High, Medium, Low, Very Low, Nil) | ||
| Meshroom | Dataset 3 | High |
| Dataset 4 | High | |
| COLMAP | Dataset 3 | - |
| Dataset 4 | Low | |
| 3DF Zephyr | Dataset 3 | Very Low |
| Dataset 4 | Low | |
| RealityCapture | Dataset 3 | Low |
| Dataset 4 | Low | |
| Agisoft Metashape | Dataset 3 | Low |
| Dataset 4 | Very Low |
Disclaimer/Publisher’s Note: The statements, opinions and data contained in all publications are solely those of the individual author(s) and contributor(s) and not of MDPI and/or the editor(s). MDPI and/or the editor(s) disclaim responsibility for any injury to people or property resulting from any ideas, methods, instructions or products referred to in the content. |
© 2022 by the authors. Licensee MDPI, Basel, Switzerland. This article is an open access article distributed under the terms and conditions of the Creative Commons Attribution (CC BY) license (https://creativecommons.org/licenses/by/4.0/).
Share and Cite
Qureshi, A.H.; Alaloul, W.S.; Hussain, S.J.; Murtiyoso, A.; Saad, S.; Alzubi, K.M.; Ammad, S.; Baarimah, A.O. Evaluation of Photogrammetry Tools following Progress Detection of Rebar towards Sustainable Construction Processes. Sustainability 2023, 15, 21. https://doi.org/10.3390/su15010021
Qureshi AH, Alaloul WS, Hussain SJ, Murtiyoso A, Saad S, Alzubi KM, Ammad S, Baarimah AO. Evaluation of Photogrammetry Tools following Progress Detection of Rebar towards Sustainable Construction Processes. Sustainability. 2023; 15(1):21. https://doi.org/10.3390/su15010021
Chicago/Turabian StyleQureshi, Abdul Hannan, Wesam Salah Alaloul, Syed Jawad Hussain, Arnadi Murtiyoso, Syed Saad, Khalid Mhmoud Alzubi, Syed Ammad, and Abdullah O. Baarimah. 2023. "Evaluation of Photogrammetry Tools following Progress Detection of Rebar towards Sustainable Construction Processes" Sustainability 15, no. 1: 21. https://doi.org/10.3390/su15010021
APA StyleQureshi, A. H., Alaloul, W. S., Hussain, S. J., Murtiyoso, A., Saad, S., Alzubi, K. M., Ammad, S., & Baarimah, A. O. (2023). Evaluation of Photogrammetry Tools following Progress Detection of Rebar towards Sustainable Construction Processes. Sustainability, 15(1), 21. https://doi.org/10.3390/su15010021

