Next Article in Journal
Research on Carbon Emissions of Road Traffic in Chengdu City Based on a LEAP Model
Next Article in Special Issue
Using Gamified Strategies in Higher Education: Relationship between Intrinsic Motivation and Contextual Variables
Previous Article in Journal
Build Back Better and Long-Term Housing Recovery: Assessing Community Housing Resilience and the Role of Insurance Post Disaster
 
 
Font Type:
Arial Georgia Verdana
Font Size:
Aa Aa Aa
Line Spacing:
Column Width:
Background:
Article

The Role of Physical Education and Sports in Modern Society Supported by IoT—A Student Perspective

by
Adin Marian Cojocaru
1,
Rocsana Bucea-Manea-Țoniș
2,
Anca Jianu
3,*,
Mihail Alexandru Dumangiu
4,
Lygia Ulpiana Alexandrescu
1 and
Marilena Cojocaru
1
1
Faculty of Physical Education and Sport, Spiru Haret University, Berceni Street, No. 24, 041905 Bucharest, Romania
2
Doctoral School, National University of Physical Education and Sport, 060057 Bucharest, Romania
3
Kinetotherapy and Special Motricity Department, Spiru Haret University, Berceni Street, No. 24, 041905 Bucharest, Romania
4
Nicolae Robanescu National Clinical Center for Neuropsychomotor Recovery for Children, Faculty of Physical Education and Sport, Spiru Haret University, Berceni Street, No. 24, 041905 Bucharest, Romania
*
Author to whom correspondence should be addressed.
Sustainability 2022, 14(9), 5624; https://doi.org/10.3390/su14095624
Submission received: 25 March 2022 / Revised: 29 April 2022 / Accepted: 2 May 2022 / Published: 6 May 2022

Abstract

:
The COVID-19 pandemic in recent years and the massive presence of information technology generate one of the biggest challenges facing humanity, namely the technological challenge. In this context, educational technologies have a positive impact on the correct and effective teaching and learning of physical education and sports (PES), with a great positive impact on future sustainable higher education (HE). Thus, various innovative techniques could be of interest, such as the use of social networks and fitness sites, e-learning platforms, computer games, and telephone applications involving video analysis and age-specific images of students and the skills taught. This study aims to establish the main means used by technology, through which it can improve the teaching, learning, and practice of PES. This paper demonstrates the positive effects of technology on the PES field in modern society through a regression model, applied to data collected from 260 students from 2 Romanian PES Universities. The pedagogical and educational elements of our model also highlight the role of technology as a facilitator of knowledge, functioning as a tool that comes to the aid of specialists in the PES field.

1. Introduction

Technological education is always changing in the age of digitalization, due to IoT extinction. The purpose of this technological education is to form a technological culture based on the development of technologies. This approach stimulates the development of students’ creative skills based on the use of active teaching–learning methods [1].
Technological education is an important factor for both high school and university students to achieve the mastery of the technological culture developed by mankind through a process ascending from technological literacy, to technological education and competence, up to the general vision of the technological world, with major influences on the life and health of the individual living in a modern and constantly changing society. Given that education and technology are two inseparable concepts that feed each other, the outcome of the implementation of technical education should be a young adult capable to participate efficiently in modern technological processes, acting independently and safely in the field for which he was trained. Physical education and sports (PES) are one of the areas where technology is increasingly integrated [2] due to its positive effects on human health, along with a further positive impact on a sustainable economy. The literature review also emphasizes a growing demand for PES in recent years, for both young people as well as seniors [3,4,5].
Education in the field of PES using technology has become increasingly attractive for the younger generation. Sport is currently a favorite activity for people of all age categories, professions, and social groups; it is a profession for some, and a great passion for others [6,7]. Moreover, physical activity is recommended, in any form, in a world where a sedentary lifestyle is increasingly common. Cultivating a sedentary lifestyle favors obesity, diabetes, cardiovascular, cerebrovascular, neurodegenerative diseases, cancer, and osteoporosis, in addition to accelerating the process of aging.
Technology can be used to stimulate interest in physical education, transmit and disseminate knowledge to young people, examine movements during physical exercise to identify possible mistakes, improve the skills of the physical education and sports practitioner, and also to assess the learning efficiency optimized by all these technologies. Thus, the use of social networks and fitness sites, e-learning platforms, computer games, and telephone applications involving video analysis and age-specific images of students, and the skills taught, can all be used to stimulate interest in physical education, to transmit and disseminate knowledge to young people, to examine movements during physical exercise to identify possible execution mistakes, to improve the skills of the physical education and sports practitioner, and also to assess the learning efficiency optimized by the above-mentioned technologies. The use of mobile digital applications and health-related portable devices by an increasing number of young people is guiding us towards new opportunities offered by technology to maintain and improve health in the long run, not just for a particular period of time.
The contemporary man has become addicted to a collection of risk factors, including sedentarism, smoking, alcohol, drugs, the exaggerated consumption of carbohydrates, fried foods, pastries, juices with sugar, etc., leading to a series of health problems. Research has experimentally shown that information technology can also produce addiction, through the synthesis of endorphins, which together with oxytocin, vasopressin, and serotonin contribute to the release of the pleasure hormone dopamine. Dopamine secretion may explain internet, social media, mobile phone, computer game, or tablet addictions. These addictions influence more and more young people. The development of technology, responsible for all of these addictions, has driven the way that people communicate with each other [8].
Online communication creates barriers in interpersonal relationships and isolates the individual from the outside world, even more so when individuals are shy and have low self-esteem. This situation is becoming more and more frequent among young people, who, by using social media, can easily hide behind the computer and create a completely different personality. Although technology brings many advantages, its excessive use could be a major threat. Addiction to technology can lead to the loss of communication skills, the inability of young people to express their feelings, as well as the development of impulsive, irascible, antisocial behavior, attention deficit disorder, anxiety, depression, poor motivation, and inefficient work habits [9].
The literature mentions that young people become more and more addicted to applications and turn to them as their preferred source of information, communication, and entertainment [10,11]. The addiction to virtual networking to the point where virtual friends become more important than real-life family and friends can become particularly dangerous. On the other hand, through the correct use of technology, students could become much more creative, develop their spatial vision, increase their speed reaction, and become better anchored in reality. Thus, technology has opened the door to various methods of communication and learning. Preferred by the younger generations, these methods that have evolved in recent years can majorly affect face-to-face communication, if they are used in a fair and disciplined way [10,11].
At the same time, we emphasize the provocative nature of information technology, capable of social consequences such as the takeover of human-executed activities by artificial intelligence (AI) and the related prospect of increasing unemployment, possible realities that no existing ideology knows how to manage [12,13].
Studies reflect that young people value technology because of its accessibility and the efficiency of modern methods, its ability to quickly provide information and feedback, its ability to provide access to personalized information that they perceive as being adapted to their individual needs [14], and the positive effects it yields, such as the stimulation of brain activity, as well as feelings of collaboration, mutual help, and solidarity at the level of the groups in which they are involved [15].
Socialization skills can become a way of transmitting and disseminating physical education and sports to young people. The increased use of the Internet, its abundance of educational tools, as well as the online learning opportunities induced by COVID-19, contribute to the need for introducing technology in educational applications and, implicitly, in the field of physical education and sports, further adding to the need of the student and teacher to learn how to use correctly use different and efficient modern teaching technologies. The application of this technology has positive aspects that contribute to the increase in technical skills and the development of the abilities of students/athletes in the process of technical and tactical training. Yet, one might also consider certain negative effects due to the lack of communication, motivation from within the team, or the spirit of mutual aid.

2. Theoretical Background

Electronic devices have become increasingly used by young people and co-workers [16]; their overuse can severely disrupt the medical condition of young people and produce children’s mental and physical disorders. Lately, the use of gadgets among young people has increased rapidly and it has gradually brought on major health problems, such as type II diabetes, asthma, sleep apnea, high cholesterol, hypertension, etc.
The research of Woessner, M.N. et al. [17] concluded that the tendency of young people to be physically inactive due to the use of modern technologies is very dangerous. Spending too much time with the excessive use of gadgets leads to the elimination of physical activity and the systematic practice of sports, with negative consequences for health. It has also been found that the use of gadgets gradually leads to a change in human behavior so that priority is no longer given to physical activity, but it is replaced by the use of modern technology to solve everyday problems.
Excessive use of the online education system over time harms the health of schoolchildren and adolescents, as it affects the central nervous system and vision. Spending a long time in front of the computer was the subject of various discussion sessions with parents, teachers, and doctors to develop methods and strategies to change the system of using ST [18].
Long-term TV or monitor watching are on the same level as reading, but not computing [19]. The time allotted for viewing homework and readings extends over a longer period and somehow, disrupts the other daily activities in the daily schedule of individuals, such as physical activity, sleep, etc.
Because not all children have the necessary motor skills, physical activity has always been a challenge. According to Goodyear, V. A. et al. [20] the frequent access and use of gadgets in the online environment in various sectors of activity, including physical activity, also had positive effects, both physically and emotionally.
Advanced technology brings advantages in different types of games and training programs, as expressed in sports videos and analytics associated with athletes and coaches, as well as with fan activity. Thus, technology might form sport networks environment that, as other authors [21] affirm, change the way sports are coached, played, and consumed, offering a cutting-edge experience for all sports.

2.1. The Activity of Logging on to Fitness Sites and Participating in Computer Games

Lack of physical activity among young people can have adverse effects on their development, exposing them to increased risks for several medical conditions [22]. In this regard, any health promotion initiative is welcome. The use of technology by adolescents can have a positive influence on their behavior regarding their choices for general health care [23]. In the context of the use of modern technologies in the field of education, each country must find the right technological means for a better endowment of the educational sector [24]. According to other authors [25], many electronic devices have been developed in recent years to help tennis coaches and players. These devices are used to provide feedback to coaches and players during training sessions and competitions. They are helping the players to see their technical mistakes, along with their strengths, and to improve their game.
Physical education and sports are increasingly practiced, and this demand from people of all ages creates many opportunities [26]. An appropriate means by which to stimulate the practice of physical education and sports is represented by computer games. These can be a solution for sports when the weather conditions do not allow it outdoors. Interactive video games such as Dance Revolution, Wii Fit, and Wii Sports have been introduced in many physical education classrooms, and their practice has led to results similar to those seen in physical exercise and outdoor sports [27].
Computer games or exergames, defined as “video games that are also a form of exercise” [28] are a solution to the current trends towards insufficient physical activity among adolescents [29] and a way to promote physical activity among different populations, especially since people’s interest in games has increased due to their entertaining nature [30]. Although the literature [31] emphasizes that offering participants active video games does not increase the level of physical activity, they find that in certain circumstances, active video games can improve insufficient physical activity and thus, health status. The positive effects of computer games on health are also confirmed [32] in a study that included 60 students, divided into two groups: an experimental group that used a mobile application-based bike exergame platform called Greedy Rabbit and a control group that played a placebo version of Greedy Rabbit; the study found increases in physical activity in students in the experimental group.
Logging on to fitness sites and social networks may become, in the future, a way to transmit and disseminate physical education to young people, and specialist teachers will play an important role in monitoring information [33]. A study conducted by interviewing 1296 young people, aged 13–18, on the involvement of young people in social networks and the influences of social networks where they report on their health-related behaviors highlighted the lack of regulation in the use of social networks and the need for supervision of the latter by professionals [34].

2.2. Application of the Technology in PES

The implementation of the technology in the form of telephone applications and video games in the gym helps physical education and sports teachers to properly evaluate and manage the process of teaching sports and the physical and mental training of students and athletes.
Educational technologies have a positive impact on teaching and learning in physical education. A study of 14 participants in two physical education teacher training programs highlights the rapid development of new technologies and their use in planning, training, and evaluating physical education classes by physical education teachers [35]. The use of technology positively influences the development of physical education classes and creates an optimal learning environment for students and athletes, who are encouraged to be more active and to train effectively to achieve goals appropriate to their particularities.
One of the most effective educational devices that can be used by physical education teachers is the mobile phone with its applications. Using the mobile phone, athletes can improve their athletic activities, while students can track their movements and learn about nutrition [27]. At the same time, mobile phones can be a powerful tool in improving some teaching parameters in many fields, including physical education, due to the increased attractiveness of the physical education and sports students to digital technologies and the possibilities of movement, working in open spaces offered by smartphones, to the future specialists in physical education [36].
To maintain and improve their state of health, more and more young people are using mobile digital applications and portable health-related devices in the areas of physical activity, diet/nutrition, body image, and sleep. A study conducted in the UK on a sample of 235 respondents found that 35% of young people currently use either an application or a portable device that they associate with their health condition. Of the 35%, 27% of respondents said they use a health-related application and 9% reported using a portable health-related wearable device, while only 5% use both a health-related wearable device, as well as a portable device [37].
Technology tools, such as smartwatches, are used in physical education classes due to capabilities such as offering access to music to listen to while training, and the ability to record both the distance and the running speed of the students [38].
Applications that involve age-specific video analysis and imaging of students and the concepts taught can be used to stimulate interest in physical education, examine athletic movements, and to help improve skills. Moreover, in the context of fast and reliable internet, video games are much more accessible. The number of scientific studies on the need to introduce video games and their effects on the physical and mental health of practitioners has increased [39]. Most scientific studies have looked at the benefits of video games, such as improving concentration and memory, and multitasking, and have even suggested a therapeutic use of video games [40]. Another study [41] confirms the positive effect of video games by providing the possibility to disconnect, distracting us from everyday worries, but also highlights the problematic potential of video games, more likely among men than women, and more common among young gamers, since video game practitioners often spend many hours a day in front of a computer screen. Excessive video game use has been associated with poor school performance, a lower level of education and career attainment, and difficult social relationships. Differentiating between the short-term and long-term consequences of physical education technology can make it easier for us to understand the differential correlations of intensive video games.
One way to learn and teach sports is through e-learning platforms. The literature [42] reveals how to learn sports through e-learning platforms and what impact they have on the people who use them. Following the analysis of 30 academic papers, we noticed an increase in the trend of using e-learning platforms in the context of COVID-19 worldwide, drawing attention to the need to implement e-learning platforms in sports and sports education, despite an insufficient analysis and possible negative implications.

2.3. Video Recording Applications

Coach My Video is one of many video recording applications that can help teachers and coaches incorporate technology into their work. The topic of implementing learning in sports training, enhanced by technology-enhanced learning (TEL), and the topic of evaluating the efficiency of learning improved by technologies available to human movement educators have been addressed, in recent years, by many specialists in the field. Following the analysis of 64 articles, the author of [43] stated that the evidence for the effectiveness of the use of technology in coaching is weak, and the use of TEL in coaching needs to be further researched, focusing on the learner and how to develop coaching for TEL. On the other hand, there are others who found [44] that students’ perceptions of digital learning have not yet been fully understood, even though video coach (VC) technology used for distance training, stimulated their motivation and led to a better observation and correction of the technical behaviors of athletes. To establish the benefits and disadvantages of a video coach (VC), through which coaches and athletes connect regularly using the video recording application, a study conducted in 2020 used a phenomenon-graphic methodology to render the variety of concepts, or understanding, of high-performance athletes in New Zealand practicing kendō martial arts [44].
Video recording applications contribute to the training of young students. In sports training, video teaching can streamline the level of training by reducing the time required to learn technical sports. Moreover, after the action is completed by the athletes, they can immediately view the action video and perform a series of image analyses. Other authors [45] support video recordings as methods of teaching physical education through which athletes can better understand technical sports as a consequence of frequent visual stimulation and the ability to mutually compare images.
In the teaching of physical education and technical sports such as swimming, the inclusion of video applications plays a role in improving the technical movements and competence of students, optimizing teaching and shortening the educational process in the rapid and effective training of students/athletes, accelerating the understanding of technical sports through frequent visual stimulation [46]. The role of the video coach plays an important part in stimulating active thinking and memory, activating student learning [47].

3. Materials and Methods

3.1. Preliminary Phase of the Research

The problem of research lies in understanding the current challenges brought on by the COVID-19 expansion in teaching, learning, and practicing PES in higher education institutions (HEIs) and private clubs. PES is a service offered to customers, meaning that customer presence and implication are necessary. As the literature review proved, the expansion of cloud technologies, the application of blockchain technology in education, and the use of MOOCs platforms and smart apps (mobile application, games, VR/AR, Coach My Video, HRM) dedicated to physical education and sports represent an important opportunity to facilitate the presence of students in online classes.
The research aims to find out which facilities offered by technology enhance PES teaching, learning, and practice. Through this study, we intended to identify the extent to which these facilities allow the course content adaptation and to what extent the role of PES is augmented.
The objectives of the article are formulated so that they should represent questions meant to elicit valuable information on the application of technology in PES. The main questions are:
  • What are the challenges of PES in the context of the pandemic?
  • Are there methodologies, course content, and the pre-existing PES practices adapted to the market requirements?
  • What are the determinants of PES and how are they reflected in schools, higher education institutions (IIS), and private clubs?
  • What are the main elements that can have a positive influence on the course content?
  • What are the most-used mobile applications that can facilitate the educational process?
To test our statistical hypothesis, we decided to set up a confirmatory factor analysis (CFA) by using structural equation modeling (SEM). The model estimates the saturations, and therefore, the calculation of a series of match indices that describe how well the data model fits (how well the model can describe the observations). In the analysis, we include absolute indices (indicators), such as the chi-squared test statistics value—the only one that also allows the application of an inferential test and lets us extrapolate the conclusions on the entire population—and RMR, SRMR, or RMSEA; relative indices/indicators, such as NFI, and comparative indices/indicators, such as AIC and BIC).
The SmartPls 3.0 software (University of South Alabama, Mobile, AL, USA) offers many tests that can be used to guarantee a factorial analysis and a coherent interpretation of the data and to calculate the results of the research. For example, the consistency of our model was based on the validation steps such us composite reliability, Cronbach’s alpha, rho A, AVE.

3.2. The Design and Research Phase

To make sure that these questions represent a statistical instrument, a survey was designed and filled out by 260 PES students. For this survey, the statistical population was almost 800 students from PES in 2 universities, Spiru Haret University and the National University of Physical Education and Sports. A similar survey was applied to teachers, but it represents the object of another study. A representative sample contains 260 persons with a standard error of 0.5 and a probability of 95%. This is preliminary research is mindful that the sample is not representative of the entire country, but it offers very important information for future extended research. The survey has three sections: (a) the role of PES, (b) technology in PES, and (c) socio-demographic questions.
The questionnaire was oriented towards students from courses related to PES, in order to have a complete perspective of the field, with 260 records validated. In this sense, one can consider the students’ opinions acceptable. The survey contains mostly multiple answer questions evaluated on a Likert scale (−2, not important at all; −1, unimportant; 0, neutral; 1, important; 2, very important) and open-ended questions to allow respondents to offer a solution and express their opinions, freely since the survey was anonymous. The data were analyzed with Smart PLs software 3.0., through structural equation modeling (SEM), which represents a factor analysis of latent variables, formative or reflective, with simultaneous interactions.
We designed our analysis on three variables, although the survey also contains other themes and questions. The PES Role is a reflexive variable, formed by ten items regarding the role of PES on different human activities (physical fitness, assimilation of movement concepts, personal, psychosocial, and moral development, promotion of tolerance, cooperation, and respect, creation of a positive attitude towards victory and defeat, removal of cultural, gender and ethnic discrimination), as shown in Table 1. The Content is a reflective variable analyzing how teachers can create meaningful content (courses tailored to the context, each type of sport), containing six items (up-to-date knowledge, interest, passion, involving new teaching methodologies, using new high-performance equipment, using new technologies—such as XR—passion), enumerated in Table 1. The Technology is also a reflexive variable, with six items (familiarizing the students with applications for PES apps, games, video, VR/AR, HRM, encouraging positive attitudes, taking the example of teammates) presented in Table 1.
The hypotheses of the research are:
Hypotheses 1 (H1).
The technology has a positive influence on the meaningful course content.
Hypotheses 2 (H2).
The technology potentiates PES’s role in modern society.

3.3. Research Results

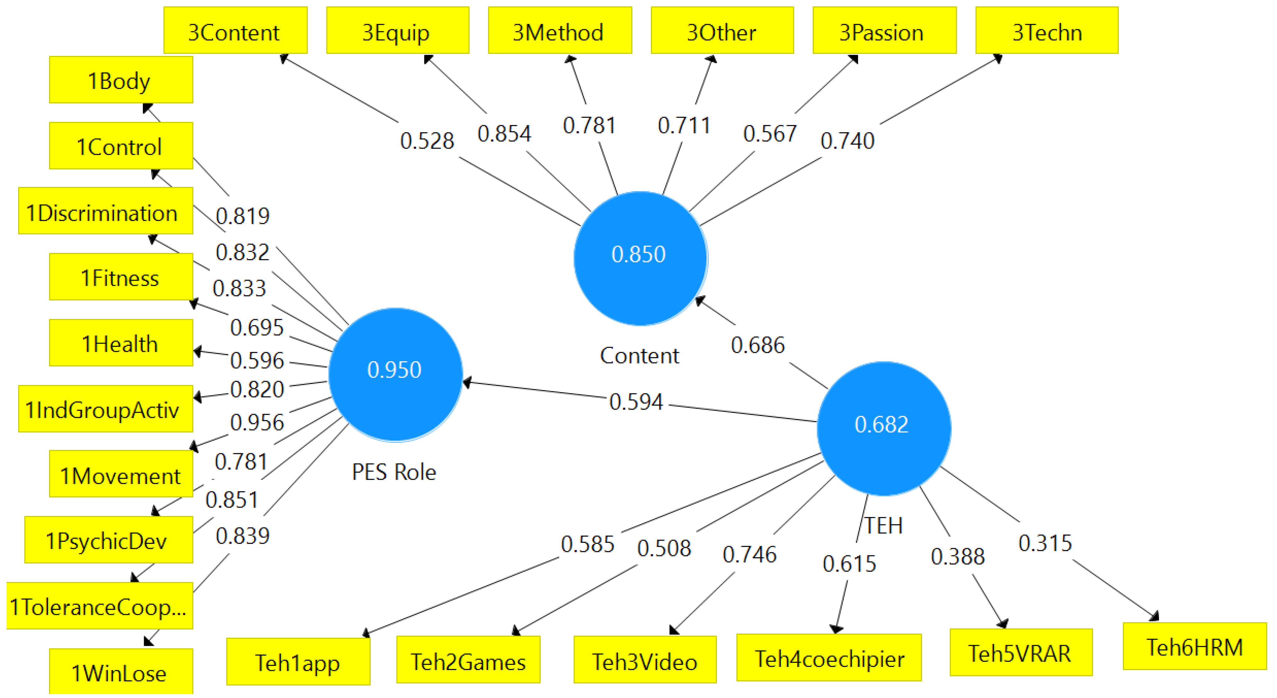
Considering these two hypotheses, the research used SmartPls [48] to evaluate the consistency through composite reliability as presented in Table 2. The minimum authorized values for a consistent model are: composite reliability (>0.6), Cronbach’s alpha and rho A (>0.7—the authorized bottom value), chi-squared, and AVE (>0.5). The Cronbach’s alpha coefficients show that the elements of the questionnaire were appropriate for our analysis, meaning that subitems that form the variable Technology are relevant for the model and have a positive and important influence. The same explanation is applicable for PES Role and Content. One may observe that all variables have very high values (higher than 0.7: the minimum level accepted PES Role −0.950, Content −0.853, Technology −0.703. The Path coefficients are also good (Figure 1). We may affirm that technology has an important influence on the PES role and meaningful course content (0.594 and 0.686).
In Figure 1, one can observe that the loading factors for most of the subitems of our variables (Technology, PES Role, and Content) have values greater than 0.6, proving their important influence on the model.
The Cronbach’s alpha analysis shows that the survey questions were very well chosen—the factors (sub-indicators) that influence PES Role (0.950), Content (0.850), and Technology (0.682) represent the analysis because they all have very high values (nearly or greater than 0.6). There are two exceptions: Teh5VR/AR and Teh6HRM, perhaps because students do not have full access to these technologies and cannot evaluate their advantages, disadvantages, and impact on student/athlete education/training. The validation process was based on the criteria/steps presented in Table 2.
The mean extracted variance (AVE) of each latent variable: (a) PES role (0.652), and (b) Content (0.499), is higher than the acceptable threshold of 0.5, so the convergent validity is confirmed. An exception is observed for (c) Technology (0.297), and we have already specified a possible reason above. The correlation coefficient R square is also higher than the minimum accepted value of 0.5 for Technology → Role (0.594), and Technology → Content (0.686). The discriminant validity is present between scales, taken two by two. This fact is proved by the Fornell–Larcker criterion and the heterotrait-monotrait ratio (Table 3). Our model is statistically very powerful because all values obtained are less than 0.70. Hair assures us that all our reflective constructs have the strongest relationships with their indicators [4]. The Fornell–Larcker criterion allows us to declare that the convergent validity of the measurement model can be assessed by the average variance extracted (AVE) and the composite reliability (CR), evaluating the shared variance between the latent variables of the model.
All the validation steps presented in Table 2, Table 3 and Table 4 allow us to consider that the indicators of the constructs, PES Role, Content, and Technology, were highly positively correlated, and the H1 and H2 hypotheses are accepted (Table 4, Figure 2).
The standardized root mean square residual (SRMR) has a value less than 0.1, explaining a good fit (Diamantopoulos, 200). The squared Euclidean distance is represented by d_ULS, and d_G represents the geodesic distance used to compute discrepancy based on the eigenvalue equivalent. The Normed Fit Index (NFI), or the Bentler–Bonett Index, is then defined as 1 minus the Chi2. The more parameters in the model, the larger (i.e., better) the NFI result (Dakduk, 2017) [XX]. The SRMR, d_ULS, d_G, and Chi-squared values for the estimated values are greater than the values for the saturated models. Thus, we may affirm that our model is consistent and that our hypotheses are accepted (Table 5). All the R Square values confirm the validity of our model (Table 3).
To evaluate the significance of the variables, the variance inflation factor (VIF) of each construct was performed with 5000 samples, and a reliability of 95% was obtained using the bootstrapping procedure, with the help of SmartPLs software. The results are summarized in Figure 2, Table 6. The two-tailed t-test in bootstrapping values are all higher than 1.96. In other words, the values are higher at the critical level, which means they are significant [49]. There are two exceptions: 1Health (1.942) and Teh6HRM (1.741). The p values are smaller than 0.01, meaning that our model is validated and representative. The path coefficients (5.759 and 4.330) have good values. All these criteria allow us to assess that our hypotheses are accepted. Thus, we may assume that technology facilitates learning performance, improves course content, and empowers the role of PES.

4. Discussions

The H1 is confirmed: the technology has a positive influence on PES role and meaningful course content. The COVID-19 pandemic and the increasingly advanced tools of technology have changed the way we learn. The implementation of technology in the form of gadgets in the online environment, telephone applications, and video games in the gym contributes to a better evaluation and adequate management of the teaching process of physical education and sports among students and athletes [50].
The introduction of VR technology in traditional physical education not only improves the effectiveness of the education, but also breaks the time and space limitations of physical education and sports training, thus encouraging students to understand more deeply the problems encountered in this domain [51].
An advantage of teaching through digital tools is to streamline the level of physical activity and training by reducing the time required to learn technical elements and tactical structures. Students and teachers (coaches) need time to find new and creative ways to use that digital tool. Often, those involved in its use can find new and ingenious uses for technology.
VR in sports is considered to be a revolutionary development of educational technology. It creates a completely different learning environment, changes traditional teaching methods, and promotes interest in new ways by bringing together knowledge and skills. [52]. Due to the relatively high degree of difficulty of computerized virtual reality technology in sports training, many aspects of virtual reality software have not been developed in more complex virtual sports training, which is confirmed by the fact that virtual reality computer technology is not applied to real sports training, underlining the importance of its introduction into physical education and sports training. [53].
As shown so far, our study reflects the positive influence/effect of this technology on the role of PES and meaningful course content. Despite the numerous reported benefits of implementing technology-enhanced learning strategies in sports coaching and advancements in the “user-friendliness” of technologies available to physical education and sports teachers and coaches, another study states that students’ perceptions of such pedagogies using technology are yet to be fully understood [44].
We consider that a problem for PES teachers is to find enough time to test, analyze, select, and reflect on the multitude of digital tools that technology and the internet can offer, considering the educational context in which each one operates and, finally, taking care of the main beneficiaries—the students.
A constant concern of the teacher (coach) is looking for new tools and new ways of teaching through which the activity becomes as efficient as possible in order to avoid monotony and to favor the involvement of students, as well as their assimilation of the theoretical and practical skills necessary for the field for which they are participating.
Regarding the H2, we find that technology potentiates PES’s role in modern society.
The new technology enables physical education and sports practitioners to communicate constructively, to execute together, without being in the same location, a variety of physical activities, giving them the feeling of belonging to a global community and connecting athletes, coaches, and lovers of physical education and sports. Technology, through its specific means, improves social relationships and online communication and favors an increase in performance by understanding more clearly the skills in the field of PES. Although technology is a means of communication and learning in many fields, it is necessary to specify the potential danger, namely the excessive use of the technology. The major disadvantage of the technology is the possible addiction to it, given that young people need socialization, communication, and, equally, the knowledge of as many applications as possible to adapt to what this century has to offer. Digital technologies applied in PES provide important opportunities to (co)produce knowledge [54], although the challenges and limitations must be mentioned.
By involving digital and media technologies in the process of socialization and learning at ever younger ages, we must consider the impact they have on the physical and mental health development of the beneficiaries.
Several clinical studies reflect the importance of technological means in optimizing the physical condition, and others highlight the beneficial role of some devices (e.g., video games) on the health of those people with chronic respiratory diseases. By playing active video games (AVG) for several weeks, individuals have improved their exercise capacity, achieving results similar to those who have performed a classic physical training program [55]. The type of digital tool used, and the duration of its use, are factors that can influence the overall development of the body, motor and mental behavior, personality, and skills of students and athletes.
The use of technologies is closely linked to the development of qualities that allow the subjects involved to know and adapt to the requirements imposed by digital life, the quality represented, and positive behaviors such, as prudence and even empathy.

5. Conclusions

Even though the present study included a small sample of subjects, we dare to state that through the specific tools of information technology and communication, teachers and coaches in the field of physical education and sports can disseminate and monitor specific information to young people, can evaluate movements during physical exercise to identify their correct execution, and can optimize the teaching and learning of specific technical and tactical elements of the physical activity practiced.
Some phone applications and computer video games offer an alternative to classic exercise-based physical training programs, which aim to maintain or improve cardiorespiratory and physical performance capacity in people of different age groups.
Given that the possible dependence on technology is also considered, and that measures are taken to avoid its occurrence, technology becomes a useful tool both for education and for maintaining health. Educating the beneficiaries of technology about the responsible use of digital tools becomes increasingly necessary for any modern person to use technology in his or her best interest and to prevent being used by it.

Author Contributions

Conceptualization, A.M.C., M.C. and R.B.-M.-Ț.; methodology, R.B.-M.-Ț., A.J., L.U.A. and M.A.D.; software, R.B.-M.-Ț.; validation, A.M.C., M.C. and A.J.; formal analysis, A.M.C., M.C., R.B.-M.-Ț., L.U.A. and M.A.D.; investigation, A.J., A.M.C. and M.C.; resources, M.A.D., A.J., A.M.C., M.C. and L.U.A.; data curation, R.B.-M.-Ț. and M.A.D.; writing—original draft preparation, A.M.C., M.C., A.J. and R.B.-M.-Ț.; writing—review and editing, A.M.C., M.C. and L.U.A.; visualization, L.U.A., A.J. and M.A.D.; supervision, R.B.-M.-Ț. and A.J.; project administration, A.M.C., M.C., A.J. and L.U.A. All authors have read and agreed to the published version of the manuscript and have an equal contribution.

Funding

This research received no external funding.

Institutional Review Board Statement

Ethical review and approval were waived for this study since the survey was anonymous, and the respondents agreed that researchers could use their answers/opinions for analysis.

Informed Consent Statement

Informed consent was obtained from all subjects involved in the study.

Data Availability Statement

The data will be provided on request.

Conflicts of Interest

The authors declare no conflict of interest.

References

  1. Rotaru, I.C. The Contribution of Technological Education to the Social and Educational Integration of Young People, Creativity and Personal development, Psychological and Philosophical Dimensions. In Proceedings of the International Scientific Conference, Iași, Moldova, 1 October 2020; Editura Performantica: Iaşi, Romania, 2020; Volume I, pp. 124–130. [Google Scholar]
  2. Baca, A. Computer Science in Sport: Research and Practice; Routledge: London, UK, 2014. [Google Scholar]
  3. Alemdag, C.; Alemdag, S.; Ozkara, A.B. Physical activity as a determinant of subjective happiness. Balt. J. Sport Health Sci. 2016, 4, 2–10. [Google Scholar] [CrossRef]
  4. Hall, E.T.; Cowan, D.T.; Vickery, W. ‘You don’t need a degree to get a coaching job’: Investigating the employability of sports coaching degree students. Sport Educ. Soc. 2019, 24, 883–903. [Google Scholar] [CrossRef]
  5. Özkara, A.B. Physical education in EU schools and Turkey: A comparative study. Comp. Prof. Pedagog. 2018, 8, 101–106. [Google Scholar] [CrossRef] [Green Version]
  6. Özbay, S.; Ulupınar, S. The effects of regular exercise on the body composition are different in trained athletes with and without fasting. Net J. 2018, 20, 60–68. [Google Scholar]
  7. Kırkbir, F. Investigating the effect of mental imagery on the success of athlete students at Trabzon University, Turkey. Eur. J. Phys. Educ. Sport Sci. 2017, 3, 286–293. [Google Scholar]
  8. Dsouza, J.M.; Chakraborty, A.; Viegas, J. Biological Connection to the Feeling of Happiness. J. Clin. Diagn. Res. 2020, 14, CP1–CP18. [Google Scholar] [CrossRef]
  9. Frunză, E. How New Technologies Influence the Personal Development, Creativity and Personal Development, Psychological and Phylosophical Dimensions. In Proceedings of the International Scientific Conference, Iași, Moldova, 1 October 2020; Editura Performantica: Iaşi, Romania; Institutul National de Inventică: Iaşi, Romania, 2020; Volume I, pp. 137–144. [Google Scholar]
  10. Beckman, K.; Bennett, S.; Lockyer, L. Understanding Students’ Use and Value of Technology for Learning. Learn. Media Technol. 2014, 39, 346–367. [Google Scholar] [CrossRef] [Green Version]
  11. Gardner, H.; Davis, K. The App Generation; Yale University Press: London, UK, 2014. [Google Scholar]
  12. Kuleto, V.; Ilić, M.P.; Dumangiu, M.; Ranković, M.; Martins, O.M.D.; Păun, D.; Mihoreanu, L. Exploring Opportunities and Challenges of Artificial Intelligence and Machine Learning in Higher Education Institutions. Sustainability 2021, 13, 10424. [Google Scholar] [CrossRef]
  13. Ilić, P.M.; Păun, D.; Popović, N.; Hadžić, A.; Jianu, A. Needs and Performance Analysis for Changes in Higher Education and Implementation of Artificial Intelligence, Machine Learning, and Extended Reality. Educ. Sci. 2021, 11, 568. [Google Scholar] [CrossRef]
  14. Third, A.; Bellerose, D.; Oliveira, J.D.D.; Lala, G.; Theakstone, G. Young and Online: Children’s Perspectives on Life in the Digital Age; Western Sydney University: Sydney, Australia, 2017. [Google Scholar]
  15. Cojocaru, A.-M.; Cojocaru, M.; Jianu, A.; Bucea-Manea-Țoniş, R.; Păun, D.G.; Ivan, P. The Impact of Agile Management and Technology in Teaching and Practicing Physical Education and Sports. Sustainability 2022, 14, 1237. [Google Scholar] [CrossRef]
  16. Rashid, S.M.M.; Mawah, J.; Banik, E.; Akter, Y.; Deen, J.I.; Jahan, A.; Khan, N.M.; Rahman, M.M.; Lipi, R.N.; Akter, F.; et al. Prevalence and impact of the use of electronic gadgets on the health of children in secondary schools in Bangladesh: A cross-sectional study. Health Sci. Rep. 2021, 4, e388. [Google Scholar] [CrossRef] [PubMed]
  17. Woessner, M.N.; Tacey, A.; Limor, A.L.; Parker, A.G.; Levinger, P.; Levinger, I. The Evolution of Technology and Physical Inactivity: The Good, the Bad, and the Way Forward. Front. Public Health 2021, 9, 672. [Google Scholar] [CrossRef] [PubMed]
  18. Buabbas, A.J.; Al-Mass, M.A.; Al-Tawari, B.A.; Buabbas, M.A. The detrimental impacts of smart technology device overuse among school students in Kuwait: A cross-sectional survey. BMC Pediatr. 2020, 20, 1–12. [Google Scholar] [CrossRef] [PubMed]
  19. Mundy, L.K.; Canterford, L.; Hoq, M.; Olds, T.; Betancur, M.M.; Sawyer, S.; Kosola, S.; Patton, G.C. Electronic media use and academic performance in late childhood: A longitudinal study. PLoS ONE 2020, 15, e0237908. [Google Scholar] [CrossRef]
  20. Goodyear, V.A.; Skinner, B.; McKeever, J.; Griffiths, M. The influence of online physical activity interventions on children and young people’s engagement with physical activity: A systematic review. Phys. Educ. Sport Pedagog. 2021, 1–15. [Google Scholar] [CrossRef]
  21. Stănescu, R. The New On-Court Tennis Software–Perspectives in Training Process. Conf. Proc. Elearning Softw. Educ. 2018, 3, 341–345. [Google Scholar]
  22. Bopp, T.; Stellefson, M.; Weatherall, B.; Spratt, S. Promoting physical literacy for disadvantaged youth living with chronic disease. Am. J. Health Educ. 2019, 50, 153–158. [Google Scholar] [CrossRef]
  23. Radovic, A.; McCarty, C.A.; Katzman, K.; Richardson, L.P. Adolescents’ Perspectives on Using Technology for Health: Qualitative Study. JMIR Pediatr. Parent. 2018, 1, e2. [Google Scholar] [CrossRef] [Green Version]
  24. Raja, R.; Nagasubramani, P.C. Impact of modern technology in education. J. Appl. Adv. Res. 2018, 3 (Suppl. 1), 33–35. [Google Scholar] [CrossRef] [Green Version]
  25. Stănescu, R. Particularities of computer-assisted learning in tennis. Conf. Proc. Elearning Softw. Educ. 2016, 12, 396–401. [Google Scholar]
  26. Wang, J.; Lv, B. Big data analysis and research on consumption demand of sports fitness leisure activities. Clust. Comput. 2019, 22, 3573–3582. [Google Scholar] [CrossRef]
  27. Suriya, P.; Arumugam, S. Technology in physical education. World Acad. Inform. Manag. Sci. 2020, 9, 9413–9416. Available online: journal.waims.co.i (accessed on 5 December 2021).
  28. Pasco, D.; Roure, C. Situational interest impacts college students’ physical activity in a design-based bike exergame. J. Sport Health Sci. 2021, 11, 172–178. [Google Scholar] [CrossRef] [PubMed]
  29. Guthold, R.; Stevens, G.A.; Riley, L.M.; Bull, F.C. Global trends in insufficient physical activity among adolescents: A pooled analysis of 298 population-based surveys with 1.6 million participants. Lancet Child Adolesc. Health 2020, 4, 23–35. [Google Scholar] [CrossRef]
  30. McDonough, D.J.; Pope, Z.C.; Zeng, N.; Liu, W.; Gao, Z. Comparison of college students’ blood pressure, perceived exertion, and psychosocial outcomes during virtual reality, exergaming, and traditional exercise: An exploratory study. Games Health J. 2020, 9, 290–296. [Google Scholar] [CrossRef]
  31. Baranowski, T.; Lyons, E.J.; Thompson, D. Experimental design to systematically develop a knowledge base for effective games for health. Games Health J. 2019, 8, 307–312. [Google Scholar] [CrossRef]
  32. Roure, C.; Pasco, D.; Benoît, N.; Deldicque, L. Impact of a design-based bike exergame on young adults’ physical activity metrics and situational interest. Res. Q. Exerc. Sport 2020, 91, 309–315. [Google Scholar] [CrossRef]
  33. Bopp, T.; Stellefson, M. Practical and Ethical Considerations for Schools Using Social Media to Promote Physical Literacy in Youth. Int. J. Environ. Res. Public Health 2020, 17, 1225. [Google Scholar] [CrossRef] [Green Version]
  34. Holmberg, C.; Berg, C.; Dahlgreen, J.; Lissner, L.; Chaplin, J.E. Health Literacy in a Complex Digital Media Landscape: Pediatric Obesity Patients’ Experiences with Online Weight, Food, and Health Information. Health Inform. J. 2019, 25, 1343–1357. [Google Scholar] [CrossRef]
  35. Phelps, A.; Colburn, J.; Hodges, M.; Knipe, R.; Doherty, B.; Keating, X. A qualitative exploration of technology use among preservice physical education teachers in a secondary methods course. Teach. Teach. Educ. 2021, 105, 103400. [Google Scholar] [CrossRef]
  36. Gómez-García, M.; Trujillo-Torres, J.M.; Aznar-Díaz, I.; Cáceres-Reche, M.P. Augment reality and virtual reality for the improvement of spatial competences in physical education. J. Hum. Sport Exerc. 2018, 13, S189–S198. [Google Scholar]
  37. Goodyear, V.A.; Armour, K.M.; Wood, H. Young people learning about health: The role of apps and wearable devices. Learn. Media Technol. 2019, 4, 193–210. [Google Scholar] [CrossRef] [Green Version]
  38. Henriksen, A.; Mikalsen, M.H.; Woldaregay, A.Z.; Muzny, M.; Hartvigsen, G.; Hopstock, L.A.; Grimsgaard, S. Using fitness trackers and martwatches to measure physical activity in research: Analysis of consumer wrist-worn wearables. J. Med. Internet Res. 2018, 20, e110. [Google Scholar] [CrossRef] [PubMed]
  39. Hamari, J.; Keronen, L. Why do people buy virtual goods: A meta-analysis. Comput. Hum. Behav. 2017, 71, 59–69. [Google Scholar] [CrossRef] [Green Version]
  40. Colder Carras, M.; Van Rooij, A.J.; Spruijit-Metz, D.; Kvedar, J.; Griffiths, M.D.; Carabas, Y.; Labrique, A. Commercial video games as therapy: A new research agenda to unlock the potential of a global pastime. Front. Psychiatry 2018, 8, 300. [Google Scholar] [CrossRef]
  41. Heiden, J.M.; Braun, B.; Müller, K.W.; Egloff, B. The Association Between Video Gaming and Psychological Functioning. Front. Psychol. 2019, 10, 1731. [Google Scholar] [CrossRef] [PubMed] [Green Version]
  42. Çelik, A. A systematic review on examination of e-learning platforms in sports education. Afr. Educ. Res. J. 2020, 8, 292–296. [Google Scholar] [CrossRef]
  43. Cushion, C.J.; Townsend, R.C. Technology-enhanced learning in coaching: A review of the literature. Educ. Rev. 2019, 71, 631–649. [Google Scholar] [CrossRef]
  44. Bennett, B. My video coach-A phenomenographic interpretation of athlete perceptions of coaching through a live video feed. Qual. Res. Sport Exerc. Health 2021, 13, 455–472. [Google Scholar] [CrossRef]
  45. Ono, Y.; Tanaka, Y.; Sako, K.; Tanaka, M.; Fujimoto, J. Association between sports-related concussion and mouthguard use among college sports players: A case-control study based on propensity score matching. Int. J. Environ. Res. Public Health 2020, 17, 4493. [Google Scholar] [CrossRef]
  46. Ma, J. Teaching Mode of Sports Swimming Video in Colleges and Universities Based on Artificial Intelligence. Math. Probl. Eng. 2021, 1–9. [Google Scholar] [CrossRef]
  47. Chauvet, P.; Botchorishvili, R.; Curinier, S.; Gremeau, A.-S.; Campagne-Loiseau, S.; Houlle, C.; Canis, M.; Rabischong, B.; Bourdel, N. What is a good teaching video? Results of an online international survey. J. Minim. Invasive Gynecol. 2020, 27, 738–747. [Google Scholar] [CrossRef] [PubMed]
  48. Gotz, O.; Liehr-Gobbers, K.; Krafft, M. Evaluation of Structural Equation Models Using the Partial Least Squares (PLS) Approach. In Handbook of Partial Least Squares: Concepts, Methods and Applications, 1st ed.; Esposito Vinzi, V., Chin, W.W., Henseler, J., Wang, H., Eds.; Springer: Berlin/Heidelberg, Germany, 2010; pp. 691–712. ISBN 978-3-540-32825-4. [Google Scholar] [CrossRef]
  49. Hair, J.F.; Risher, J.J.; Sarstedt, M.; Ringle, C.M. When to use and how to report the results of PLS-SEM. Eur. Bus. Rev. 2019, 31, 2–24. [Google Scholar] [CrossRef]
  50. Glebova, E.; Desbordes, M. Technology Sports Spectators Customer Experiences: Measuring and Identifying Impact of Mobile Applications on ASports Customer. Athens J. Sports 2020, 7, 1–26. [Google Scholar] [CrossRef]
  51. Zhang, L.; Brunnett, G.; Petri, K.; Danneberg, M.; Masik, S.; Bandow, N.; Witte, K. KaraKter: An autonomously interacting Karate Kumite character for VR-based training and research. Comput. Graph. 2018, 72, 59–69. [Google Scholar] [CrossRef]
  52. Galán, J.G. Learning historical and chronological time: Practical applications. Eur. J. Sci. Theol. 2018, 12, 5–16. [Google Scholar]
  53. Tsai Sang-Bing Wu Chia-Hui Xu Xiaolong Yuan, Y.; He, Q. AI Powered Service Optimization for Edge/Fog Computing. Math. Probl. Eng. 2021, 2021, 1. [Google Scholar] [CrossRef]
  54. Smith, R.; Danford, M.; Darnell, S.; Larazzabal, M.J.L.; Abdellatif, M. ‘Like, what even is a podcast?’ Approaching sport-for-development youth participatory action research through digital methodologies. Qual. Res. Sport Exerc. Health 2020, 13, 128–145. [Google Scholar] [CrossRef]
  55. Simmich, J.; Deacon, J.; Russell, T.G. Active Video Games for Rehabilitation in Respiratory Conditions: Systematic Review and Analysis. JMIR Serious Games 2019, 7, e10116. [Google Scholar] [CrossRef]
Figure 1. Cronbach’s Alpha Analysis and Path Coefficients.
Figure 1. Cronbach’s Alpha Analysis and Path Coefficients.
Sustainability 14 05624 g001
Figure 2. Bootstrapping significance.
Figure 2. Bootstrapping significance.
Sustainability 14 05624 g002
Table 1. The variable names, codes, and significance.
Table 1. The variable names, codes, and significance.
Variable Variable CodificationVariable Explanation/Definition
PES Role1 HealthPES is important in heath
1 Fitnessphysical fitness
1 Bodybody shaping
1 Controlphysical, educational, social control
1 Movementassimilation of movement concepts
1 PsychicDevpersonal, psychosocial, and moral development
1 IndGroupActiveducation through individual, collective (recreational) activities
1 ToleranceCoopRespectpromotes tolerance, cooperation, and respect
1 WinLosecreation of a positive attitude towards victory and defeat
1 Discriminationremoves cultural, gender, and ethnic discrimination
Course (meaningful) content 3 Contentup-to-date knowledge, interest, passion
3 Methodinvolving new teaching methodologies.
3 Equipusing new high-performance equipment
3 Technusing new technologies, such as XR
3 PassionPassion
3 OtherOther
Technology in PESTeh1appTeachers need to familiarize students with applications for PES
Teh2GamesStimulating the interest of students in PES using games (e.g., GoNoodle)
Teh3VideoVideo clips for learning a technical element, tactical structures, or maintaining their physical condition
Teh4coechipierencourage positive attitudes, taking the example of teammates
Teh5VRARUsing fitness sites, computer games, mobile apps in VR/AR
Teh6HRMMobile apps—e.g., “Instant Heart Rate- Heart Rate Monitor”
Table 2. Validation Steps/Tests.
Table 2. Validation Steps/Tests.
Reflexive ConstructComposite ReliabilityCronbach’s AlphaAVER SquarePath Coefficients
(>0.7)(>0.7)(>0.5)(>0.5)Technology—Role0.594
PES Role0.9490.9500.6520.353
Content0.8530.8500.4990.471Technology—Content0.686
Table 3. Fornell–Larcker Criterion and R Square Values.
Table 3. Fornell–Larcker Criterion and R Square Values.
Reflective
Construct
Fornell–Larcker CriterionR Square
ContentPES RoleTechnologyContentPES RoleTechnology
Content0.706
PES Role0.6310.8070.8070.650
Technology0.6860.5940.5450.6900.594
Table 4. Latent Variable Correlation.
Table 4. Latent Variable Correlation.
Reflective ConstructLatent Variable Correlation
ContentPES RoleTechnology
Content10.6310.686
PES Role0.63110.594
Technology0.6860.5941
Table 5. Model fit.
Table 5. Model fit.
Latent ConstructSaturated ModelEstimated Model
SRMR0.0930.094
d_ULS2.1883.159
d_G1.4831.498
Chi-Square703.0.73707.766
NFI0.5980.595
Table 6. Latent Variable Correlation.
Table 6. Latent Variable Correlation.
MeanSt. Dev.T Statp Values
TEH → Content0.6840.1195.7590.000
TEH → PES Role0.6020.1374.3300.000
Publisher’s Note: MDPI stays neutral with regard to jurisdictional claims in published maps and institutional affiliations.

Share and Cite

MDPI and ACS Style

Cojocaru, A.M.; Bucea-Manea-Țoniș, R.; Jianu, A.; Dumangiu, M.A.; Alexandrescu, L.U.; Cojocaru, M. The Role of Physical Education and Sports in Modern Society Supported by IoT—A Student Perspective. Sustainability 2022, 14, 5624. https://doi.org/10.3390/su14095624

AMA Style

Cojocaru AM, Bucea-Manea-Țoniș R, Jianu A, Dumangiu MA, Alexandrescu LU, Cojocaru M. The Role of Physical Education and Sports in Modern Society Supported by IoT—A Student Perspective. Sustainability. 2022; 14(9):5624. https://doi.org/10.3390/su14095624

Chicago/Turabian Style

Cojocaru, Adin Marian, Rocsana Bucea-Manea-Țoniș, Anca Jianu, Mihail Alexandru Dumangiu, Lygia Ulpiana Alexandrescu, and Marilena Cojocaru. 2022. "The Role of Physical Education and Sports in Modern Society Supported by IoT—A Student Perspective" Sustainability 14, no. 9: 5624. https://doi.org/10.3390/su14095624

APA Style

Cojocaru, A. M., Bucea-Manea-Țoniș, R., Jianu, A., Dumangiu, M. A., Alexandrescu, L. U., & Cojocaru, M. (2022). The Role of Physical Education and Sports in Modern Society Supported by IoT—A Student Perspective. Sustainability, 14(9), 5624. https://doi.org/10.3390/su14095624

Note that from the first issue of 2016, this journal uses article numbers instead of page numbers. See further details here.

Article Metrics

Back to TopTop