Price Controls and Platform Ecosystem: A Comparative Analysis of Parking Applications between Beijing and London
Abstract
1. Introduction
2. Literature Review
2.1. Platform Ecosystem
- (1)
- Platform
- (2)
- Platform ecosystem
2.2. Parking Price Controls
- (1)
- Parking policy and sustainable mobility
- (2)
- Intelligent transportation system (ITS) applications for supporting parking
- (3)
- Parking price policies
3. Data and Methods
3.1. Procedure
- (1)
- The research scope.
- (2)
- The price controls and applications.
3.2. Case Selection and Case Profiles
3.3. Data Sources
- (1)
- Related data on parking in Beijing
- (2)
- Related data on parking in London
3.4. Analysis Method
4. Results
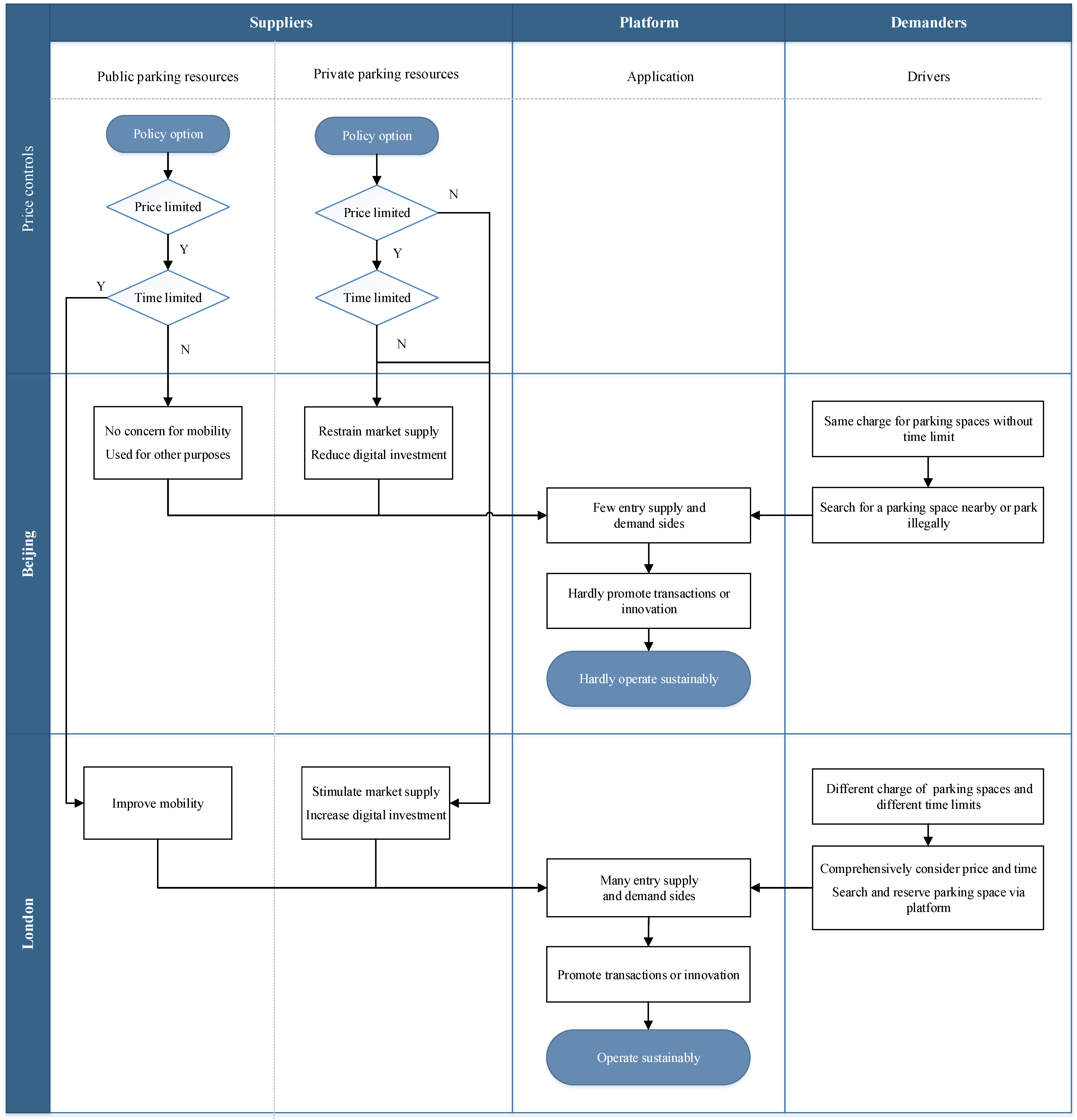
4.1. Parking Price Controls Differences between Beijing and London
4.2. Impact on the Suppliers
- (1)
- The impact of Beijing’s price controls on the supply side
- (2)
- The impact of London’s price controls on the supply side
4.3. Impact on the Demanders
- (1)
- The impact of Beijing’s price controls on the demand side
- (2)
- The impact of London’s price controls on the demand side
4.4. Impact on the Platform
- (1)
- The impact of Beijing’s price controls on the platform
- (2)
- The impact of London’s price controls on the platform
4.5. The Influence Mechanism of Price Controls on the Digital Platform Ecosystem
5. Discussion and Policy Recommendations
5.1. Theoretical Contribution
- (1)
- Enriching the literature on the digital platform ecosystem and IS
- (2)
- Accelerating the establishment and improvement of the platform ecosystem
- (3)
- Enriching the research perspectives of urban parking management
- (4)
- Expanding the research objects of digital transformation
5.2. Practical Inspiration
- (1)
- Optimize the controls of public parking resources
- (2)
- Cancel price limitation of private parking resources and encourage them to increase the supply
6. Conclusions
Author Contributions
Funding
Institutional Review Board Statement
Informed Consent Statement
Data Availability Statement
Acknowledgments
Conflicts of Interest
References
- Vial, G. Understanding digital transformation: A review and a research agenda. J. Strateg. Inf. Syst. 2019, 28, 118–144. [Google Scholar] [CrossRef]
- Tan, F.; Tan, B.; Lu, A.; Land, L. Delivering Disruption in an Emergent Access Economy: A Case Study of an E-hailing Plat-form. Commun. Assoc. Inf. Syst. 2017, 41, 497–516. [Google Scholar] [CrossRef]
- Tan, B.; Pan, S.L.; Lu, X.; Huang, L. The role of IS capabilities in the development of multi-sided platforms: The digital ecosys-tem strategy of Alibaba. com. J. Assoc. Inf. Syst. 2015, 16, 2. [Google Scholar] [CrossRef]
- Inci, E. A review of the economics of parking. Econ. Transp. 2015, 4, 50–63. [Google Scholar] [CrossRef]
- Piccioni, C.; Valtorta, M.; Musso, A. Investigating effectiveness of on-street parking pricing schemes in urban areas: An em-pirical study in Rome. Transp. Policy 2019, 80, 136–147. [Google Scholar] [CrossRef]
- Cao, J.; Menendez, M.; Waraich, R. Impacts of the urban parking system on cruising traffic and policy development: The case of Zurich downtown area, Switzerland. Transportation 2017, 46, 883–908. [Google Scholar] [CrossRef]
- Yan, X.; Levine, J.; Marans, R. The effectiveness of parking policies to reduce parking demand pressure and car use. Transp. Policy 2019, 73, 41–50. [Google Scholar] [CrossRef]
- Pierce, G.; Willson, H.; Shoup, D. Optimizing the use of public garages: Pricing parking by demand. Transp. Policy 2015, 44, 89–95. [Google Scholar] [CrossRef]
- Saharan, S.; Bawa, S.; Kumar, N. Dynamic pricing techniques for Intelligent Transportation System in smart cities: A sys-tematic review. Comput. Commun. 2020, 150, 603–625. [Google Scholar] [CrossRef]
- Armstrong, M. Competition in two-sided markets. RAND J. Econ. 2006, 37, 668–691. [Google Scholar] [CrossRef]
- Rochet, J.-C.; Tirole, J. Two-sided markets: A progress report. RAND J. Econ. 2006, 37, 645–667. [Google Scholar] [CrossRef]
- Rochet, J.-C.; Tirole, J. Platform Competition in Two-Sided Markets. J. Eur. Econ. Assoc. 2003, 1, 990–1029. [Google Scholar] [CrossRef]
- Cennamo, C. Competing in Digital Markets: A Platform-Based Perspective. Acad. Manag. Perspect. 2021, 35, 265–291. [Google Scholar] [CrossRef]
- Hermes, S.; Riasanow, T.; Clemons, E.K.; Bhm, M.; Krcmar, H. The digital transformation of the healthcare industry: Exploring the rise of emerging platform ecosystems and their influence on the role of patients. Bus. Res. 2020, 13, 1033–1069. [Google Scholar] [CrossRef]
- Turunen, T.; Eloranta, V.; Hakanen, E. Contemporary perspectives on the strategic role of information in internet of things-driven industrial services. J. Bus. Ind. Mark. 2018, 33, 837–845. [Google Scholar] [CrossRef]
- Eloranta, V.; Turunen, T. Platforms in service-driven manufacturing: Leveraging complexity by connecting, sharing, and integrating. Ind. Mark. Manag. 2016, 55, 178–186. [Google Scholar] [CrossRef]
- Nieborg, D.B.; Poell, T. The platformization of cultural production: Theorizing the contingent cultural commodity. New Media Soc. 2018, 20, 4275–4292. [Google Scholar] [CrossRef]
- Basole, R.C.; Karla, J. On the Evolution of Mobile Platform Ecosystem Structure and Strategy. Bus. Inf. Syst. Eng. 2011, 3, 313–322. [Google Scholar] [CrossRef]
- Helmond, A. The Platformization of the Web: Making Web Data Platform Ready. Soc. Media Soc. 2015, 1, 156–170. [Google Scholar] [CrossRef]
- Huo, H.; Li, Q. Influencing Factors of the Continuous Use of a Knowledge Payment Platform—Fuzzy-Set Qualitative Com-parative Analysis Based on Triadic Reciprocal Determinism. Sustainability 2022, 14, 3696. [Google Scholar] [CrossRef]
- Wang, C.; Mei, J.; Feng, J. Exploring influencing factors of offline knowledge service transactions on an online-to-offline knowledge-sharing economy platform. J. Knowl. Manag. 2020, 24, 1777–1795. [Google Scholar] [CrossRef]
- Bonina, C.; Koskinen, K.; Eaton, B.; Gawer, A. Digital platforms for development: Foundations and research agenda. Inf. Syst. J. 2021, 31, 869–902. [Google Scholar] [CrossRef]
- Duncan, M. Would the replacement of park-and-ride facilities with transit-oriented development reduce vehicle kilometers traveled in an auto-oriented US region? Transp. Policy 2019, 81, 293–301. [Google Scholar] [CrossRef]
- Meek, S.; Ison, S.; Enoch, M. UK local authority attitudes to Park and Ride. J. Transp. Geogr. 2010, 18, 372–381. [Google Scholar] [CrossRef][Green Version]
- Meek, S.; Ison, S.; Enoch, M. Stakeholder perspectives on the current and future roles of UK bus-based Park and Ride. J. Transp. Geogr. 2009, 17, 468–475. [Google Scholar] [CrossRef]
- Meek, S.; Ison, S.; Enoch, M. Role of Bus-Based Park and Ride in the UK: A Temporal and Evaluative Review. Transp. Rev. 2008, 28, 781–803. [Google Scholar] [CrossRef]
- Zhao, X.; Chen, P.; Jiao, J.; Chen, X.; Bischak, C. How does “park and ride” perform? An evaluation using longitudinal data. Transp. Policy 2019, 74, 15–23. [Google Scholar] [CrossRef]
- Lu, W.; Zhang, C.; Ni, X.; Liu, H. Do the Elderly Need Wider Parking Spaces? Evidence from Experimental and Questionnaire Surveys. Sustainability 2020, 12, 3800. [Google Scholar] [CrossRef]
- Auchincloss, A.H.; Weinberger, R.; Aytur, S.; Namba, A.; Ricchezza, A. Public Parking Fees and Fines: A Survey of U.S. Cities. Public Work. Manag. Policy 2014, 20, 49–59. [Google Scholar] [CrossRef]
- Stieffenhofer, K.E.; Barton, M.; Gayah, V.V. Assessing Park-and-Ride Efficiency and User Reactions to Parking Management Strategies. J. Public Transp. 2016, 19, 75–92. [Google Scholar] [CrossRef]
- Banister, D. The sustainable mobility paradigm. Transp. Policy 2008, 15, 73–80. [Google Scholar] [CrossRef]
- Lower, A.; Szumilas, A. Parking Policy as a Tool of Sustainable Mobility-Parking Standards in Poland vs. European Experiences. Sustainability 2021, 13, 11330. [Google Scholar] [CrossRef]
- Chester, M.; Fraser, A.; Matute, J.; Flower, C.; Pendyala, R. Parking Infrastructure: A Constraint on or Opportunity for Urban Redevelopment? A Study of Los Angeles County Parking Supply and Growth. J. Am. Plan. Assoc. 2015, 81, 268–286. [Google Scholar] [CrossRef]
- Taylor, E.J. Parking policy: The politics and uneven use of residential parking space in Melbourne. Land Use Policy 2020, 91, 103706. [Google Scholar] [CrossRef]
- Nourinejad, M.; Roorda, M.J. Parking enforcement policies for commercial vehicles. Transp. Res. Part A Policy Pract. 2017, 102, 33–50. [Google Scholar] [CrossRef]
- Chiara, G.D.; Cheah, L.; Azevedo, C.L.; Ben-Akiva, M.E. A Policy-Sensitive Model of Parking Choice for Commercial Vehicles in Urban Areas. Transp. Sci. 2020, 54, 606–630. [Google Scholar] [CrossRef]
- Guerrero-Ibáñez, J.; Zeadally, S.; Contreras-Castillo, J. Sensor Technologies for Intelligent Transportation Systems. Sensors 2018, 18, 1212. [Google Scholar] [CrossRef]
- Balasubramaniam, A.; Paul, A.; Hong, W.-H.; Seo, H.; Kim, J.H. Comparative Analysis of Intelligent Transportation Systems for Sustainable Environment in Smart Cities. Sustainability 2017, 9, 1120. [Google Scholar] [CrossRef]
- Kirschner, F.; Lanzendorf, M. Parking management for promoting sustainable transport in urban neighbourhoods. A review of existing policies and challenges from a German perspective. Transp. Rev. 2020, 40, 54–75. [Google Scholar] [CrossRef]
- Cats, O.; Zhang, C.; Nissan, A. Survey methodology for measuring parking occupancy: Impacts of an on-street parking pricing scheme in an urban center. Transp. Policy 2016, 47, 55–63. [Google Scholar] [CrossRef]
- Liu, Q.; Chen, P.; Sun, F. Parking Policies in China’s Metropolises: Rationales, Consequences, and Implications. Urban Policy Res. 2016, 36, 186–200. [Google Scholar] [CrossRef]
- Mingardo, G.; van Wee, B.; Rye, T. Urban parking policy in Europe: A conceptualization of past and possible future trends. Transp. Res. Part A Policy Pract. 2015, 74, 268–281. [Google Scholar] [CrossRef]
- Cunningham, J.B. Case study principles for different types of cases. Qual. Quant. 1997, 31, 401–423. [Google Scholar] [CrossRef]
- Eisenhardt, K.M. Building Theories from Case Study Research. Acad. Manag. Rev. 1989, 14, 532–550. [Google Scholar] [CrossRef]
- Eisenhardt, K.M.; Graebner, M.E. Theory Building from Cases: Opportunities and Challenges. Acad. Manag. J. 2007, 50, 25–32. [Google Scholar] [CrossRef]
- Yin, R.K. Discovering the future of the case study method in evaluation research. Eval. Pract. 1994, 15, 283–290. [Google Scholar]
- Del Giudice, M.; Khan, Z.; De Silva, M.; Scuotto, V.; Caputo, F.; Carayannis, E. The microlevel actions undertaken by own-er-managers in improving the sustainability practices of cultural and creative small and medium enterprises: A United Kingdom–Italy comparison. J. Organ. Behav. 2017, 38, 1396–1414. [Google Scholar] [CrossRef]
- Dezi, L.; Santoro, G.; Gabteni, H.; Pellicelli, A.C. The role of big data in shaping ambidextrous business process management: Case studies from the service industry. Bus. Process Manag. J. 2018, 24, 1163–1175. [Google Scholar] [CrossRef]
- Aberdeen, T. Case Study Research: Design and Methods, 4th ed.; Sage: Thousand Oaks, CA, USA, 2013. [Google Scholar]
- Hein, A.; Schreieck, M.; Riasanow, T.; Setzke, D.S.; Wiesche, M.; Böhm, M.; Krcmar, H. Digital platform ecosystems. Electron. Mark. 2019, 30, 87–98. [Google Scholar] [CrossRef]
- Hein, A.; Schreieck, M.; Wiesche, M.; Böhm, M.; Krcmar, H. The emergence of native multi-sided platforms and their influence on incumbents. Electron. Mark. 2019, 29, 631–647. [Google Scholar] [CrossRef]
- de Reuver, M.; Sørensen, C.; Basole, R.C. The Digital Platform: A Research Agenda. J. Inf. Technol. 2018, 33, 124–135. [Google Scholar] [CrossRef]
- Spagnoletti, P.; Resca, A.; Lee, G. A Design Theory for Digital Platforms Supporting Online Communities: A Multiple Case Study. J. Inf. Technol. 2015, 30, 364–380. [Google Scholar] [CrossRef]
- Tiwana, A.; Konsynski, B.; Bush, A.A. Research Commentary—Platform Evolution: Coevolution of Platform Architecture, Governance, and Environmental Dynamics. Inf. Syst. Res. 2010, 21, 675–687. [Google Scholar] [CrossRef]
- Nadkarni, S.; Prügl, R. Digital transformation: A review, synthesis and opportunities for future research. Manag. Rev. Q. 2021, 71, 233–341. [Google Scholar] [CrossRef]
- Peng, G.C.A.; Nunes, M.B.; Zheng, L. Impacts of low citizen awareness and usage in smart city services: The case of Lon-don’s smart parking system. Inf. Syst. e-Bus. Manag. 2017, 15, 845–876. [Google Scholar] [CrossRef]
- Antolin, G.; Ibeas, A.; Alonso, B.; dell’Olio, L. Modelling parking behaviour considering users heterogenei-ties. Transp. Policy 2018, 67, 23–30. [Google Scholar] [CrossRef]





| The Findings | Author (Time) | Main Views |
|---|---|---|
| Influencing factors of the platform ecosystem | Helmond, 2015 | Infrastructures |
| Nieborg and Poell, 2018 | Market Structures, Governance Frameworks, and Infrastructures | |
| Wang, Mei, and Feng, 2020; Huo and Li, 2022 | Use Intention | |
| Bonina et al., 2021 | Technology, Organizational Structure, and International Standards, Supply and Demand | |
| The impact of parking price policies | Cats et al., 2016 | Steer the parking market, Reduce the externalities |
| Liu et al., 2018 | Ease the pressure on parking | |
| Yan et al., 2019 | Alter travel behavior | |
| Mingardo et al., 2015 | Better regulate and use parking | |
| Saharan, Bawa, and Kumar, 2020 | Improve revenue; Make full use of the parking resources | |
| Pierce, Willson, and Shoup, 2015 | Maximize public benefits | |
| Piccioni, Valtorta, and Musso, 2019 | Not always been proven; A way to “ask for money”; Without creating tangible benefits |
| The Profiles | Beijing | London | ||||
|---|---|---|---|---|---|---|
| Population | 22 M * | 15 M | ||||
| Economic Scale | 600 B * | 700 B | ||||
| Smartphone Penetration | Above 90% | 88% ** | ||||
| Number of parking spaces | 4 M (urban area) | 1.8 M (urban area) | ||||
| Representative applications | Xiaoqiang Parking | Mengge Parking | Beijing Transportation | JustPark | RingGo | Parkopedia |
| Functions | 1. Parking space query 2. Parking fee payment 3. Parking location navigation | 1. Parking space query 2. Parking fee payment 3. Parking location navigation 4. Parking space rental | 1. Parking fee payment 2. Parking location navigation | 1. Parking reservation 2. Parking space query 3. Parking fee payment 4. Parking location navigation | 1. Parking reservation 2. Parking space query 3. Parking fee payment 4. Parking location navigation | 1. Parking reservation 2. Parking fee payment 3. Parking location navigation |
| Operation status | In operation | Cease operation | In operation | In operation | In operation | In operation |
| User number | 0.6 M | 0 | 6 M | 5.5 M *** | 16 M **** | 2 M |
| Period | Regions of Class I | Regions of Class II | Regions of Class III | ||||||
|---|---|---|---|---|---|---|---|---|---|
| On-Street | Off-Street Open | Garage | On-Street | Off-Street Open | Garage | On-Street | Off-Street Open | Garage | |
| Daytime | ¥2.5/15 min (within 1 h) ¥3.75/15 min (over 1 h) | ¥2/15 min | ¥1.5/15 min | ¥1.5/15 min (within 1 h) ¥2.25/15 min (over 1 h) | ¥1.25/15 min | ¥1.25/15 min | ¥0.5/15 min (within 1 h) ¥0.75/15 min (over 1 h) | ¥0.5/15 min | ¥0.5/15 min |
| Nighttime | ¥1/2 h | ¥1/2 h | ¥2.5/0.5 h | ¥1/2 h | ¥1/2 h | ¥2.5/0.5 h | ¥1/2 h | ¥1/2 h | ¥2.5/0.5 h |
| Monthly rates: ¥150 | Market Pricing | Monthly rates: ¥150 | Market Pricing | Monthly rates: ¥150 | Market Pricing | ||||
| Yearly rates: ¥1600 | Market Pricing | Yearly rates: ¥1600 | Market Pricing | Yearly rates: ¥1600 | Market Pricing | ||||
Publisher’s Note: MDPI stays neutral with regard to jurisdictional claims in published maps and institutional affiliations. |
© 2022 by the authors. Licensee MDPI, Basel, Switzerland. This article is an open access article distributed under the terms and conditions of the Creative Commons Attribution (CC BY) license (https://creativecommons.org/licenses/by/4.0/).
Share and Cite
Wang, Z.; Xu, R. Price Controls and Platform Ecosystem: A Comparative Analysis of Parking Applications between Beijing and London. Sustainability 2022, 14, 5485. https://doi.org/10.3390/su14095485
Wang Z, Xu R. Price Controls and Platform Ecosystem: A Comparative Analysis of Parking Applications between Beijing and London. Sustainability. 2022; 14(9):5485. https://doi.org/10.3390/su14095485
Chicago/Turabian StyleWang, Zhong, and Rui Xu. 2022. "Price Controls and Platform Ecosystem: A Comparative Analysis of Parking Applications between Beijing and London" Sustainability 14, no. 9: 5485. https://doi.org/10.3390/su14095485
APA StyleWang, Z., & Xu, R. (2022). Price Controls and Platform Ecosystem: A Comparative Analysis of Parking Applications between Beijing and London. Sustainability, 14(9), 5485. https://doi.org/10.3390/su14095485

