Next Article in Journal
The Relationships among Mindfulness, Self-Compassion, and Subjective Well-Being: The Case of Employees in an International Business
Previous Article in Journal
Interactions between Geomorphology and Production Chain of High-Quality Coffee in Costa Rica
 
 
Font Type:
Arial Georgia Verdana
Font Size:
Aa Aa Aa
Line Spacing:
Column Width:
Background:
Article

Does School-Level Instructional Quality Matter for School Mathematics Performance? Comparing Teacher Data across Seven Countries

1
Department of Educational Studies, Faculty of Psychology and Educational Sciences, Ghent University, Henri Dunantlaan 2, 9000 Ghent, Belgium
2
Department of Education and Special Education, Faculty of Education, University of Gothenburg, Västra Hamngatan 25, 40530 Gothenburg, Sweden
3
Department of Data Analysis, Faculty of Psychology and Educational Sciences, Ghent University, Henri Dunantlaan 1, 9000 Ghent, Belgium
*
Author to whom correspondence should be addressed.
Sustainability 2022, 14(9), 5267; https://doi.org/10.3390/su14095267
Submission received: 1 April 2022 / Revised: 23 April 2022 / Accepted: 26 April 2022 / Published: 27 April 2022
(This article belongs to the Section Sustainable Education and Approaches)

Abstract

:
Based on the TALIS 2013 and PISA 2012 linkage data, we examine the measurement properties of school instructional quality and study its relationship with mathematics performance, considering school context characteristics (school composition, teacher–student relationship, and teacher qualifications). The study adopts a cross-country perspective. In five of the seven countries, a three-dimensional framework has been confirmed to study mathematics instructional quality (disciplinary climate, supportive climate, and cognitive activation). As a common factor, disciplinary climate explains the variation in school mathematics achievement in four countries. The key is the interaction with socioeconomic status. Schools composed of students with favourable socioeconomic backgrounds reflect a disciplinary climate conducive to learning. Schools consisting of students with low socioeconomic backgrounds benefit more from a supportive climate, contributing to the reduction in the achievement gap. Schools with harmonious teacher–student relationships reflect differential effects on mathematics performance of schools consisting of students from lower- and higher-socioeconomic status families. Low-SES schools are more likely have less academically qualified teachers. School collective teacher qualification seems not directly related to school mathematics performance, but disciplinary climate mediates this link. Consistently, schools composed of students from high-socioeconomic status families tend to perform better.

1. Introduction

School effectiveness research attempts to identify the role of school characteristics in explaining variance in educational outcomes [1,2,3,4,5]. Examples of such characteristics are teacher–student relationships, instructional quality, or school composition. Given the fact that instructional quality reflects teacher behaviour in the classroom and positively impacts students’ learning outcomes [6,7,8,9], studies show a significant amount of variation in instructional quality between schools [10,11,12,13]. However, there are insufficient studies highlighting the relationship between instructional quality and academic performance in terms of school context features such as school composition or collective teacher qualifications or teacher–student relationship [14,15,16]. For example, some studies indicate that schools serving a relatively large percentage of low-SES students tend to employ less qualified teachers (e.g., teacher educational background, work experience) than schools serving more advantaged students [17,18,19], thereby affecting teaching behaviours and learning outcomes [20,21,22]. Some studies underline the positive mechanism between school composition and teacher–student relationships [23,24,25]. This implies that positive interpersonal relationships facilitate effective learning, which directly and indirectly enhances academic performance [24,26,27,28].
Drawing on the unique features of two international large-scale assessments, the Teaching and Learning International Survey (TALIS) and the Programme for International Student Assessment (PISA), this paper applies the linkage dataset of TALIS 2013 and PISA 2012. Linking data from TALIS 2013 and PISA 2012 helps to examine the impact of mathematics teachers’ instructional quality on learning performance in the school context [29]. While several authors have already relied on the TALIS and PISA linkage data in studying mathematics performance [30,31], there has been a lack of focus on mathematics teachers. The focus on particular subjects is important since earlier studies point at differences in conceptions of instructional quality across subjects [32,33]. Moreover, studies point at differences in perceptions about instructional quality when looking at teachers and students [34,35,36].
Therefore, in the current study, we want to establish a more nuanced view of the relationship between mathematics teachers’ instructional quality and school mathematics performance. We first explore the factor structure of school mathematics instructional quality building on TALIS 2013 mathematics teachers’ data from seven countries. When implementing TALIS 2013, participating countries could opt for an extra PISA-related survey that required all mathematics teachers to participate in the Mathematics Teacher Questionnaire. This extra option is labelled as the TALIS-PISA Link. More specifically, mathematics teachers were considered to be a subsample of teachers who did teach students in schools that participated in PISA 2012. Eight countries opted to participate in this extra survey: Australia, Finland, Latvia, Mexico, Portugal, Romania, Singapore, and Spain. The current study is a follow-up to other studies in which we applied linkage data. In the previous study, the measurement model for Mexico was different from any other country. In view of consistency, Mexico was therefore not included in the analysis in the present study. Thus, seven countries were selected in the following analysis—Australia, Finland, Latvia, Portugal, Romania, Spain, and Singapore. Secondly, we tested the measurement invariance of school mathematics instructional quality when comparing the countries. Thirdly, while considering socioeconomic status, a two-level model was adopted to study associations between performance and instructional quality. At the student level, individual socioeconomic status from PISA 2012 was used to explain the variance in student performance. At the school level, we focused on evaluating the relationships between mathematics instructional quality from TALIS 2013 and school mathematics performance derived from PISA 2012, taking into account the school’s profile of socioeconomic status, teacher qualification, and the teacher–student relationship. The reason for investigating instructional quality building on mathematics teacher data at the school level is that TALIS and PISA share one key variable: school ID. This helps to combine data from both mathematics teachers and students from the same schools. Our analyses provide insight into the variation in school effectiveness in mathematics performance that can be explained by mathematics instructional quality and how socioeconomic gaps might be reduced. A cross-country comparative perspective provides insights into diverse cultures and reflects the mathematics teaching activities of the school system.

2. Literature Review

2.1. The Construct of Instructional Quality

Instructional quality reflects teacher behaviour in the classroom and is consistently linked to cognitive and non-cognitive student outcomes [6,37,38,39]. Multiple studies underline the multi-dimensional nature of instructional quality [9,40,41,42]. A first basic framework puts forward three instructional quality dimensions: classroom management, supportive climate, and cognitive activation [39,43]. Classroom management refers to the effective use of learning time and teachers’ behaviour in dealing with disciplinary disturbances in the class [39,44]. Supportive climate describes the extra help, useful feedback, and emotional support provided by teachers in the student learning process [39,43]. Cognitive activation emphasises invoking knowledge integration and cognitive engagement in the problem solving and decision making of challenging tasks [39,45].
In educational effectiveness models, other instructional quality dimensions are being stressed that go beyond the three-dimensional framework [39]. For example, the Dynamic Model of Educational Effectiveness puts forward eight dimensions: orientation, management of time, questioning, classroom climate, structuring, application, teaching–modelling, and assessment [45,46]. The 7Cs Framework of Teaching Effectiveness consists of seven dimensions: classroom management, care, confer, captivate, clarify, consolidate, and challenge [47,48]. In international large-scale studies—such as TIMSS, PISA, and TALIS—the dimensions of cognitive activation, support climate, classroom management, and clarity of instruction are consistently used to map instructional quality [9,49,50].
The differences in conceptualising the construct of instructional quality seem to reflect differences in (1) whose perspective is being adopted, (2) whether a general or subject perspective is being employed, and (3) whether cultural differences between countries have been considered. Firstly, instructional quality dimensions seem to differ when building on data from teachers or students [34,35,51]. For instance, the dimension of student-oriented instruction is captured when building on student ratings [49,52]. Furthermore, dimensions of clarity of instruction, feedback, and assessment are put forward as critical dimensions when building on teacher and school evaluator data [50,53,54,55]. Secondly, specific school subjects seem to put forward other teaching demands, resulting in other instructional dimensions being emphasised [32,33,56]. For example, in mathematics education, studies identified the dimensions of student-oriented instruction from student data and classroom disciplinary climate from both teacher and student perspectives [49,52]. Thirdly, researchers stress that participants from different national and cultural backgrounds might interpret the concept differently [57], resulting again in different frameworks of instructional quality being characterised [40,52,58]. Most international large-scale studies adopt a generic conception of instructional quality that is considered to be independent of country-specific school characteristics. It is possible that this assumption may neglect country-specific interpretations of the latent structure. This calls for cross-cultural validation studies of the measurement properties and measurement invariance tests of the construct of school teaching quality. However, such studies are rare [9,40,41,59].
The former brings us to the specific focus adopted in the present study. We build both on teacher and student ratings of instructional quality. Next, we look at instructional quality from the mathematics subject point of view, and lastly, we check the measurement properties of instructional quality across different countries.

2.2. School-Level Instructional Quality and Academic Performance

Studies measuring instructional quality are typically conducted at the teacher/classroom level. Few studies address the nature of instructional quality from a school-level perspective [53,60]. The findings from Wenger et al. [11] and Hill et al. [10] demonstrate that schools differ systematically in their instructional quality. Moving to the school level has specific consequences. Marsh et al. [61] stated that a construct might have a distinct meaning when aggregated at higher-level units. In the specific case of instructional quality, the construct might mirror the academic framework and curriculum structure of the broader learning environment [12,13]. It embraces academic traditions and the shared perceptions about teaching from the larger school group about the organisational learning environment, which is also linked to school climate [11,14,62]. Each dimension, distinguished in the construct of instructional quality, can as such be approached from a level going beyond the classroom level.
For example, the dimension of the classroom disciplinary climate of schools refers to the stability and effectiveness of school rules and the frequency of disciplinary incidents [63,64,65]. The literature provides a compelling basis for predicting a strong connection between school-level disciplinary climate and school performance [63,66,67]. A supportive school climate relates to the availability of organisational academic and emotional supports to students, resulting in improved learning performance [68,69,70]. However, inconsistent findings have been found in the literature on whether a supportive school climate has an impact on school performance [62,71]. Regarding the dimension of cognitive activation, studies suggest that cognitive activation would be relatively independent of the school context [72]. Nevertheless, as reflected in TALIS 2013, cognitive activation can also be captured at the school level and considers shared features of teaching methods and problem-based learning [73].
In view of the present study, the former implies that the present study will incorporate a school-level perspective in studying the relationship between instructional quality and mathematics performance in a comparative cross-country setting.

2.3. Adding the Focus on School Socioeconomic Status

The importance of students’ family socioeconomic status (SES) for learning outcomes is repeated in a univocal way in the literature [74,75,76,77]. The concept of SES reflects the position of the individual or family in a hierarchical social structure [78]. Family SES is typically measured by parental education, occupation, and family income [79,80]. Collective SES is the average family SES of all membered students when adopting a multilevel perspective, e.g., classroom or school levels [81]. Collective SES represents socio-demographic characteristics of the neighbourhood school and serves and shapes the overall learning environment through its connection with contextual effects, peer effects, social stratification, educational choice, and institutional differentiation, which may impact educational outcomes [74,82,83]. The strong connection between collective SES and educational performance urges researchers to consider collective SES when analysing instructional quality and academic achievement.
Contextual effects imply that school SES influences academic performance beyond individual socioeconomic background [6,75,84,85]. There is growing interest in assessing the relationship between SES and student achievement when considering the instructional quality [86,87]. Students in low-SES schools receive less effective teaching time compared to students in high-SES schools because of more time-consuming disciplinary incidents [88,89]. Analysis of the PISA 2003 data from 28 OECD countries showed how students in low-SES schools receive more teacher support and finally attain higher mathematics scores [71]. However, research results are still inconclusive on the mediating mechanisms of specific dimensions of instructional quality in the relationship between school SES and academic achievement, especially from a cross-country perspective.

2.4. School Characteristics as Predictors of Educational Attainment

School characteristics are manifold. Besides school socioeconomic status, some studies show that schools differ in instructional quality and educational performance regarding school-average qualified teachers (e.g., years of work experience, degree of formal educational background) and teacher–student relationships [6,14,90].
Teachers are one of the vital school-related factors contributing to learning outcomes [6,91]. A growing amount of evidence suggests that certain teacher qualifications do account for part of the differences in teachers’ impact on educational attainment [20,22]. Teacher qualifications refer to teachers’ verbal and general academic skills and pedagogical content knowledge, such as the degree level of certification in specific subjects, and their years of teaching work experience [20,22]. As organisational characteristics, teachers’ collective qualifications vary among schools [92], resulting in an impact on overall teaching behaviours, instructional communication, and learning outcomes [92,93,94,95]. Some studies indicate that the employment of qualified teachers in schools is influenced by school-level socioeconomic status [17,18,19]. For example, a study conducted by Qin and Bowen [96] using TALIS 2013 data across 32 OECD countries found significantly different rates and gaps in exposure to unqualified teachers in schools with low and high SES. Specifically, low-SES schools are more likely have less qualified teachers. However, the inconsistent effect of teacher qualification in different disciplines [97,98], such as reading and mathematics, is noted. Rare studies have incorporated collective teacher qualification into the mechanism of instructional quality and academic performance regarding school SES.
Teacher–student relationship represents teachers and students going through a process of meeting one another, exchanging information, communicating academic content, adjusting expectations, and achieving goals [26,99]. A positive teacher–student relationship is related to students’ emotional, cognitive, and behavioural development [100,101,102]; furthermore, it significantly influences students’ academic performance [103,104,105]. Even though several studies have highlighted the mechanism between school collective SES and general teacher–student relationships [23,24,25], there is little empirical knowledge of the extent of the relationship between instructional quality and academic performance in terms of school SES, collective qualifications of teachers, and overall teacher–student relationship.
Given this background, the present article focuses on instructional quality at the school level and its association with mathematics performance, considering school context characteristics. The following two research questions guide the study:
(1)
What are the measurement properties of schools’ mathematics instructional quality in different countries? Is it appropriate to make a cross-country comparison?
(2)
To what extent is mathematics instructional quality related to school mathematics performance in terms of school context features (i.e., school average of socioeconomic status, teacher qualifications, and teacher–student relationship)?

3. Methods

3.1. Data and Participants

A linkage dataset of TALIS 2013 and PISA 2012 was used in the present study. Whereas TALIS investigates teachers’ learning environments and working conditions, mainly in junior secondary education [106], PISA focuses on capturing the mathematics, reading, and science literacy of 15-year-old students [107]. The primary domain of the PISA 2012 cycle was mathematics. TALIS 2013 also collected data from mathematics teachers who taught 15-year-old students from the same schools participating in the PISA 2012 cycle. A general TALIS 2013–PISA 2012 Link database is available that offers a school-level perspective on student performance [31,108,109]. On the basis of the general linkage database, we developed a specific linkage dataset containing the indicators from students’ self-reported data in PISA 2012 (e.g., socioeconomic status, mathematics achievement) and the school profile of mathematics teachers’ self-reported data in TALIS 2013 (e.g., teacher work experience, teacher collaboration, teacher self-efficacy). A description and discussion of the specific linking procedure can be found in Liu et al. [29].
From eight countries with data in the linkage database, seven were selected, excluding Mexico (The current study is a follow-up to other studies in which we applied linkage data. In the previous study, the measurement model for Mexico was different from any other country. In view of consistency, Mexico was therefore not included in the analysis in the present study). Table 1 presents the sample sizes per country, resulting in a total of 29,157 students from 1028 schools.

3.2. Indicator Selection

In PISA 2012, the SES—Economic, Social, and Cultural Status—is a composite construct derived from the students’ self-reported parental education and occupation, family wealth, and home educational and cultural resources. The first plausible value of mathematics achievement, PV1MATH, was used as the outcome variable [110].
School-level indicators for teacher qualification and teacher–student relationship were obtained from the TALIS data. Teacher qualification is an index comprising the highest level of teacher formal education and years of work experience. Teacher–student relationship is an index calculated from four items (i.e., teachers and students usually get on well with each other; most teachers in this school believe that the students’ well-being is important; most teachers in this school are interested in what students have to say; if a student from this school needs extra assistance, the school provides it) using a four-point scale, with response categories ranging from ‘strongly disagree’ to ‘strongly agree’. Related descriptive information is reported in Appendix A. For more information about each scale and related items, see TALIS 2013 and PISA 2012 technical reports [73,107].

3.3. School-Level Mathematics Instructional Quality Measurement

Twelve items from TALIS 2013 were used to measure the dimensionality of mathematics instructional quality. Four items in TT2G41 are related to the ‘learning environment’, four items in TT2G42 and TT2G43 describe the ‘supportive environment’ from teacher perspectives, and four items in TT2M13 refer to ‘cognitive activation’ in teaching mathematics (see Table 2).

3.4. Analysis Approach

All analyses were carried out with Mplus 8.3 [111]. Confirmatory factor analysis (CFA) was performed to test the construct validity of instructional quality. Multilevel Structural Equation Modelling (MSEM) estimated the latent variables—dimensions of schools’ mathematics instructional quality—from the observed indicators and helped to model the relationship between socioeconomic status, schools’ teaching qualification, instructional quality, and mathematics performance. Maximum likelihood estimation with robust standard errors (MLR) was applied to handle missing and non-normal data. To evaluate the model fit, the model fit indices with the following cut-off values have been taken into account to accept the model: comparative fit index (CFI) ≥ 0.95, root mean square error approximation (RMSEA) ≤ 0.05, and root mean square residual (SRMR) ≤ 0.08 [112].
The factor structure of school instructional quality using teachers’ self-reported data was fitted through CFA separately country by country. Next, measurement invariance helped to test the comparability of these CFA models across countries [113,114,115]. Three nested models with different degrees of equality constraints were specified when testing measurement invariance. A ‘configural invariance model’ implies that all countries have the same factor structure. A ‘metric invariance model’ holds all factor loadings equal across all countries and the identical factor structure. A ‘scalar invariance model’ sets item intercepts equal on a metric-invariant model. The changes in the goodness-of-fit statistics were examined to evaluate whether the measurement models were invariant across the seven countries. We followed related recommendations proposed by Rutkowski and Svetina [116] for a large number of groups (20 or more); the value changes in CFI (ΔCFI) are not less than −0.020, and changes in RMSEA (ΔRMSEA) and changes in SRMR (ΔSRMR) are less than 0.030. When the sample size is less than 300 in each group, Chen [117] suggested specific cut-off criteria: ΔCFI ≤ −0.005 and ΔRMSEA ≥ 0.010 or ΔSRMR ≥ 0.025 between the metric and configural invariance model, and ΔCFI ≥ −0.005 and ΔRMSEA ≥ 0.010 or ΔSRMR ≥ 0.005 between the scalar and metric invariance model. These recommended cut-off values are then used in the following research to investigate the rejection rates for different degrees of invariance within each level and for various levels of invariance.
Multilevel Structural Equation Modelling (MSEM) helped to examine how socioeconomic status, teacher qualification and characteristics, and teaching quality were related to mathematics performance at the student and school levels. In view of students’ self-reported socioeconomic status and mathematics achievement, we calculated Intraclass Correlation Coefficients (ICCs) to evaluate if they could be included in subsequent multilevel analyses. The ICCs value of socioeconomic status and mathematics achievement are provided in Table 3.
Two ICC measures can be distinguished. ICC1 represents the proportion of variance of the outcome variable explained by individuals belonging to different groups [118,119]. In the current analysis, ICC1 captures the variation in SES and mathematics achievement scores, which may be due to the fact that students belong to different schools. The higher ICC1 is, the greater the between-school differences in their students’ SES and mathematics achievement. ICC1, in many instances, is used as a measure of school segregation. ICC2, on the other hand, measures the reliability of the aggregated-level variable mean by the proportion of observed total variance in group mean scores occurring at the aggregated level [119,120]. The common guidelines for an acceptable ICC level for multilevel modelling are as follows. A value of ICC1 exceeding 0.05 indicates that a multilevel analysis is essential and meaningful to adjust for hierarchical data structure. A value of ICC2 larger than 0.60 implies the reliable aggregation of the within-group data on the group level [118,119,121,122]. The magnitudes of ICC1 and ICC2 enable researchers to assess how the clustering of individuals in higher-level units affects the observed variation in individual and aggregated scores. Take the ICCs for mathematics performance from Australia as an example. The ICC1 value of 0.31 indicates that 31% of the variance in students’ mathematics achievement scores is due to systematic between-school differences. In contrast, the value of ICC2 is 0.90, indicating that 90% of the observed total variance in the aggregated school mean mathematics score does occur at the school level.
Different values of ICC1 and ICC2 imply that schools differ in their SES and mathematics achievement in each country. It also indicates that there is substantial variation between countries. In the next step, the MSEM approach was specified to model the relationships among schools’ mathematics instructional quality, socioeconomic status, teacher–student relationship, and mathematics achievement.

4. Results

4.1. Measurement Model of Schools’ Mathematics Instructional Quality (RQ1)

A CFA model of instructional quality was estimated for each country. For five countries (Finland, Singapore, Portugal, Romania, and Spain), the established three factors of schools’ mathematics instructional quality can be identified: disciplinary climate (DC), supportive climate (SC), and cognitive activation (CA). The indicators were significantly related to its latent construct, with a majority of factor loadings exceeding 0.30, with the exception of the loading of TT2M13G in Finland, which equals 0.23. All factor loadings, in general, were higher for the DC factor in all countries than those of the other two factors. A significant correlation between SC and CA factors was found in these five countries, exceeding 0.50. However, only for Singapore, all three factors were significantly related to each other. This might explain the outstanding performance of Singapore in the international large-scale assessments.
The three-factor model structure (i.e., disciplinary climate, supportive climate, and cognitive activation) did not fit data from Australia and Latvia, where the SC factor could not be identified, and the CA factor reflected a different structure. In Latvia, TT2M13E was not significantly related to the CA factor. In Australia, two indicators, TT2G42C and TT2G43E, indicated the CA factor significantly. Higher loadings for the DC factor were observed in these two countries. Meanwhile, the factors DC and CA were significantly intercorrelated.
The model fit indices are summarised in Table 4. For all countries, excellent model fit indices are reported. The factor structure and parameter estimate of schools’ mathematics instructional quality are also presented in Table 5 for the three-factor model and Table 6 for the two-factor model in the case of Australia and Latvia.
Based on the teacher data, the three-factor model structure of schools’ mathematics instructional quality did fit well in five countries, while the same structure of the DC factor was established in all seven countries. Measurement invariance was therefore tested to ensure comparability between countries. Table 7 and Table 8 summarise these analysis results. The differences in fit indices between the configural, metric, and scalar invariance models were consistently within the cut-off values as defined by Chen [117] (Chen (2007) suggested the cut-off criteria ΔCFI ≤ −0.005 and ΔRMSEA ≥ 0.010 or ΔSRMR ≥ 0.025 between the metric and configural invariance model, and ΔCFI ≥ −0.005 and ΔRMSEA ≥ 0.010 or ΔSRMR ≥ 0.005 between the scalar and metric invariance model). The differences between the three tested levels correspond to the predetermined cut-off values. We can conclude that the scalar invariance holds within the three-factor model and latent construct of disciplinary climate. Therefore, a comparison of association and residual invariance or intercept of mathematics instructional quality can be made across the five countries. Meanwhile, the school’s disciplinary climate can be compared across the seven countries regarding correlations and mean value.

4.2. Relationship between Mathematics Instructional Quality and School Mathematics Performance (RQ2)

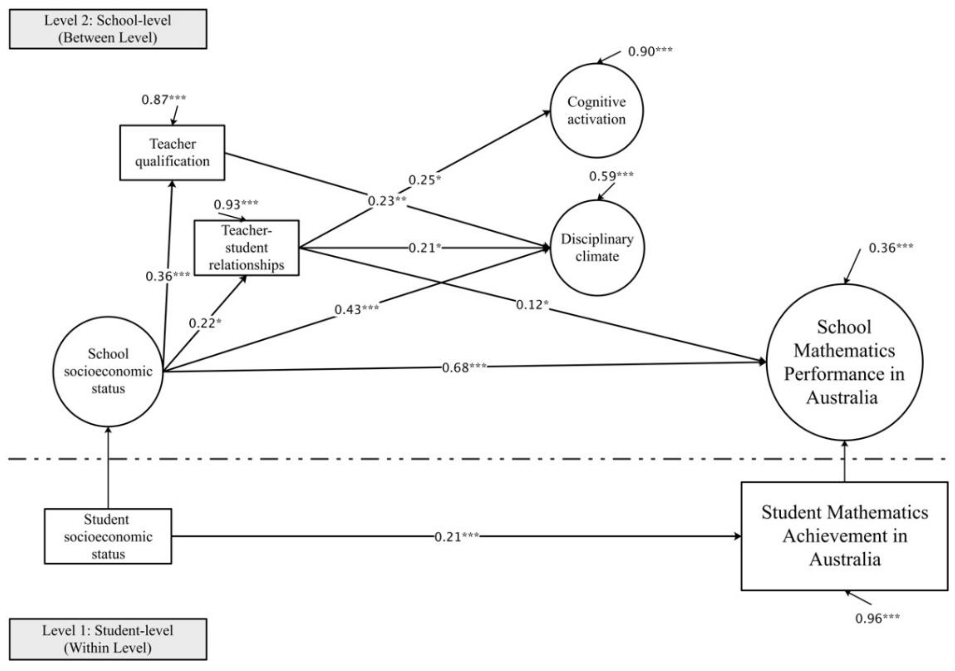
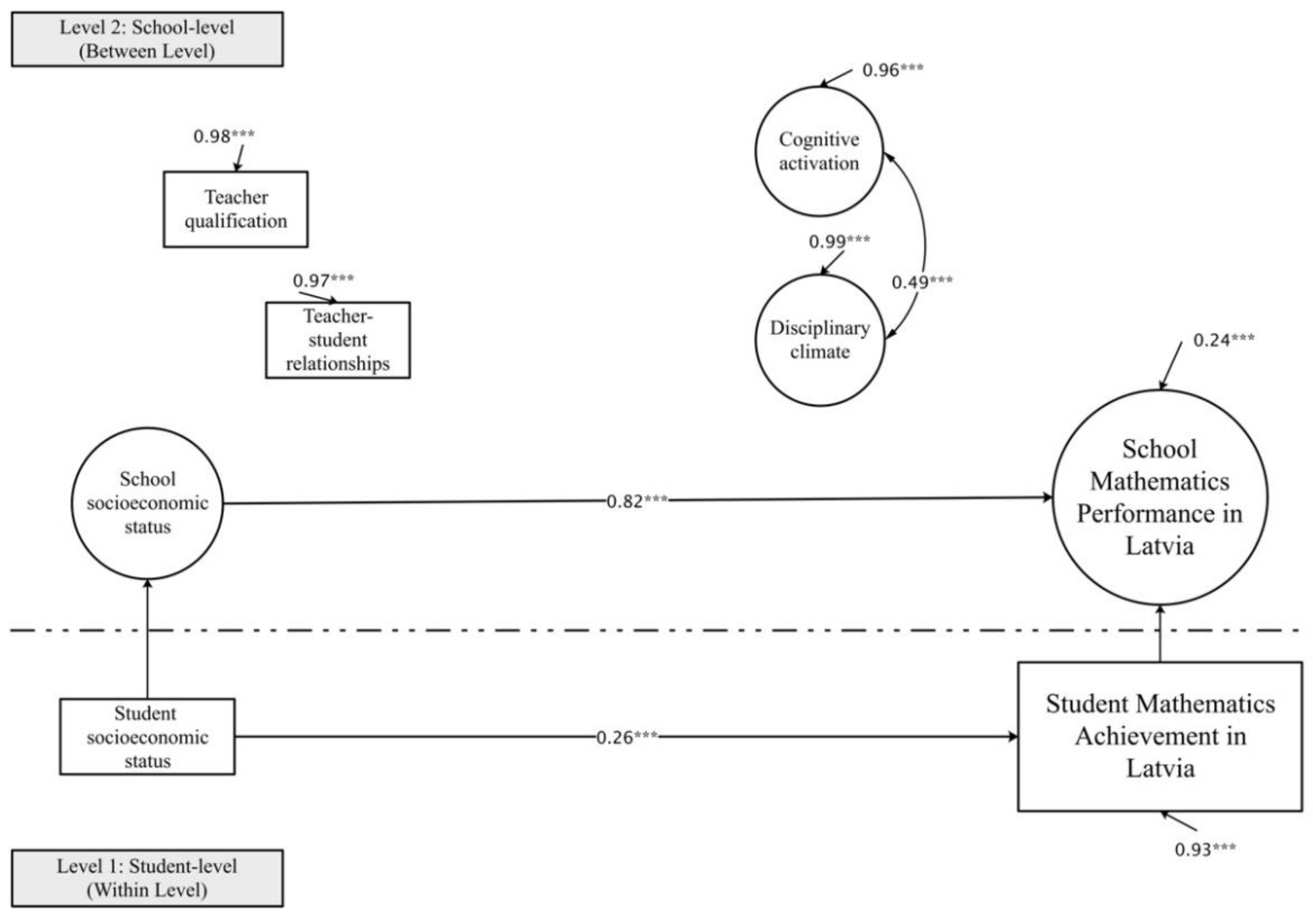
Multilevel Structural Equation Modelling was carried out to investigate the relationships between schools’ mathematics instructional quality and mathematics achievement in terms of school-based SES, teacher qualifications, and the teacher–student relationship. Table 9 presents the goodness-of-fit indices of the models in each educational system. Figure 1, Figure 2, Figure 3, Figure 4, Figure 5, Figure 6 and Figure 7 summarise the associations. In the path diagrams of Figure 1, Figure 2, Figure 3, Figure 4, Figure 5, Figure 6 and Figure 7, the observed variables are represented in boxes, and the latent factors are represented in circles. Significant relationships between factors are depicted with single arrow lines, with the head of the arrow pointing towards the variable being influenced by another factor in the current study. The path coefficients specify the relationships among the specified factors. The curved double arrow lines imply two latent factors being correlated. The residual variance or the measurement errors are the values represented next to the factor with single arrow lines.
The mechanism patterns vary across educational systems. The effects of SES on mathematics performance were significant at the student and school levels. Consistent with the previous analysis, school SES had a greater effect than student family SES, which was also the strongest predictor of school mathematics performance (from 0.55 to 0.87).
Four countries where a three-factor model structure (i.e., disciplinary climate, supportive climate, and cognitive activation) for instructional quality in school mathematics could be confirmed (i.e., Portugal, Spain, Romania, and Singapore; see Figure 1, Figure 2, Figure 3 and Figure 4), and where the factor structure for the disciplinary climate was shared (from 0.12 to 0.20), also showed positive connections to school mathematics performance. In the three European countries, schools with predominantly students from favourable socioeconomic families (school SES) reflect a stronger disciplinary climate, which is more conducive to learning and results in better performance. In Spain and Singapore, schools with a stronger disciplined climate mirror higher performance since, in these schools, we observe more students from an advantaged SES background and more harmonious teacher–student relationships. Although school collective teacher qualification—as an organisational characteristic—seems not directly related to school performance, disciplinary climate mediates this link in Spain.
The factor of supportive climate is only in Portugal a significant and negative predictor. Teacher–student relationship has a positive effect on supportive climate. The results demonstrate that positive teacher–student relationships contribute to a favourable helping environment, which in turn provides more help in low-performing schools.
Despite the fact that mathematics instructional quality in Finnish schools also reflects three dimensions, none is related to school mathematics performance, and we observe how the impact of school SES is the smallest among all seven countries. A plausible explanation is that the Finish educational policy about equality has contributed to the small differences between Finnish schools. Simultaneously, studies also point at the classroom-level explanations for the related variation in mathematics performance [123]. We discuss the findings of Finland in more detail in the next section.
In Australia and Latvia, two countries reflecting a two-factor instructional quality model, none of the dimensions of mathematics instructional quality predicts school performance (see Figure 6 and Figure 7). However, the direct and mediated relationship between teacher–student relationship and school performance is observed in Australia. This implies that schools with harmonious teacher–student relationships may have differential effects on mathematics performance in schools with students from lower- and higher-socioeconomic status families.

5. Discussion

The central aim of the present study was to investigate the measurement properties and mechanism patterns between mathematics instructional quality and school performance regarding school context characteristics (i.e., collective socioeconomic status, teacher qualification, and teacher–student relationship). The comparative perspective across seven countries provides insights into diverse cultures and reflects the activities of the school systems in teaching mathematics. The first application of TALIS 2013 and PISA 2012 linked data focused on the ‘mathematics domain’, which sheds novel light on the interpretation of mathematics performance. The current findings underline the importance of understanding socioeconomic status for academic performance and highlight the role of two dimensions of mathematics instructional quality (i.e., disciplinary climate and supportive climate) in school mathematics performance. Our results have several theoretical and practical implications that contribute to the study of mathematics instructional quality at the school level, as follows.

5.1. Multi-Dimensional Nature of School’s Mathematics Instructional Quality

The present study adopted a rather different stance in studying instructional quality for a number of reasons. The first reason is related to the nature of the data: self-reported data from TALIS 2013 were used to study mathematics teaching at the classroom and school levels. The results are largely in line with previous studies about the subject-specific impact of instructional quality [32,33,124,125]. This reiterates the importance of considering domain-specific knowledge and domain characteristics when studying instructional quality in the math domain. The authors point to the specific mathematical language and mathematical concepts that induce such differences [33].
Building on teachers’ self-reported data, earlier studies stressed mathematics instructional quality dimensions, such as cognitive activation, classroom management, supportive climate, classroom disciplinary climate, assessment and feedback, and clarity of instruction [9,39,49,53]. However, to date, most related studies have analysed this at the classroom level and less in terms of the school-level teaching quality of schools [53,60,126]. Instructional quality in school effectiveness research introduces such focus at the school level. When transferring the focus from the classroom/teacher level to a school-level setting, we expect differences in conceptualisation between individuals and groups [61,127,128].
For example, in some countries, the measurement properties of supportive climate differ at the teacher level from the school level. At the teacher level, this dimension consists of four indicators in Australia. However, at the school level, supportive climate cannot be identified in Australia, or in Latvia. In TALIS 2013, four indicators are used to describe this dimension by referring to teachers’ attentive and sensitive attempts to resolve understanding difficulties in the classroom (see Table 2). At the school level, these indicators could refer to general support mechanisms for academic learning and shared teaching approaches. Reasons that this might not be identified in, e.g., Australia and Latvia, can be due to countries’ systems and school composition differences. First, the federal educational authorities largely influence schools in Australia, implying that schools have no choice in educational policy, teacher training content, and teaching methods [129]. When looking at Latvia, the educational system has gradually moved away from a centralist Soviet system since 1991, but despite these changes, the current Ministry of Education and Science [130] remains the main policy decision-making body, responsible for setting educational standards, teaching content, and pedagogical processes [131,132]. Secondly, according to the Population Census 2011, populations in Australia [133] and Latvia [134] are characterised by a large number of diverse cultural and multilingual ethnic groups. This might lead to weaknesses in shaping uniform educational standards that do not fit the academic needs of students with a multicultural background. The former leads to our finding that a school-level supportive climate is not identified in Australia and Latvia.
Previous research suggests that choosing the appropriate level of analysis depends on the research questions [61,127]. The current study addresses how instructional quality based on teacher perception data is related to mathematics performance at the school level. This introduced the need to re-assess the construct of mathematics instructional quality at the school level. Therefore, the present study contributes to our understanding of the dimensions of schools’ mathematics instructional quality from a teacher perspective and how these factors influence school-level mathematics performance.

5.2. The Role of Disciplinary Climate

Another aim of the current study was to test how instructional quality dimensions help to predict school performance in mathematics. As a common factor, disciplinary climate helped to explain the variation in school mathematics achievement in four out of seven countries (i.e., Portugal, Spain, Romania, and Singapore). These countries can be compared in terms of shared or different cultural values. The Asian country—Singapore—can be looked at through the lens of a Confucian culture in which the teacher establishes the line of authority and clarifies students who are in charge of the learning environment [63,67]. The latter implies that a strict disciplinary climate is expected to ensure the successful transmission of knowledge. Looking at Romania, an Eastern European country, it reflects an emphasis on hierarchy and obeyance to authority [135]; this could explain the willingness of students to follow orders from superiors (e.g., teachers) and respect a disciplinary climate. This helps to understand why the disciplinary climate has a stronger impact in Romania compared to other countries. Compared to two Southern European countries, Portugal, and Spain, we also observe cultural differences. Spain reflects an intermediate level of collectivism (i.e., the degree to which individuals express pride, loyalty, and cohesiveness in their organisations or families) and individualism (i.e., inducing personal behaviour that is responsible for individual interests) [135,136,137]. In comparison, Portugal is said to mirror a collectivist and hierarchical culture [135]. Society may favour hierarchical roles to teach the citizens to obey authority, as in Romania. Meanwhile, partly as in Spain, individuals express loyalty and cohesiveness to local organisations. These country characteristics might help to explain how a school’s disciplinary climate plays a role in Spain and Portugal.
The observed positive and significant effect of disciplinary climate is in line with previous research [63,65,67,138]. Nevertheless, most of these studies conceptualise disciplinary climate based on student data and describe disciplinary climate mostly at the classroom level, independent of the school environment. They also do not consider instructional quality as a key construct [65,139,140]. Our findings enrich the study of disciplinary climate from a teacher’s perspective and extends, e.g., earlier studies—such as that by Liu, Yang Hansen [52]—that primarily identified classroom disciplinary climate as a dimension at the teacher level. For the first time, our study used TALIS teacher data to define schools’ overall mathematics instructional quality and documented the associations with school performance. In line with the acknowledged mediating role of disciplinary climate in understanding learning outcomes [63,139], our findings add the mediation mechanisms of school disciplinary climate between socioeconomic status, teacher–student relationships, and mathematics performance, while looking from a school-level perspective.
The reasonable explanation for the above is that schools composed of students with a high-SES background tend to perform well because of a shared cultural identity between their home and the school [141]. Groups of students with similar SES backgrounds typically exhibit similar communication habits, moral standards, behavioural norms, and interpersonal relationships, thus achieving similar academic results [25,142,143]. A harmonious teacher–student relationship—in this context—is beneficial in overcoming minor disciplinary incidents to form a positive disciplinary climate [144], which indirectly and directly affects academic performance [27,28].
Although the mediating mechanisms of disciplinary climate between school-level collective teacher qualifications (i.e., educational background, working experiences) and school performance are only significant in Spain, the findings further enrich the potential mediating role of school disciplinary climate. Collective teacher qualification refers to the shared characteristics of teachers in schools, such as general subject knowledge, pedagogical content knowledge in mathematics education, verbal skills, and teaching motivation [20,22]. Schools hiring and attracting more qualified teachers may adapt the teaching behaviours, enhance the factor of instructional quality, and make a difference in academic student performance [21,145,146,147]. Our findings are consistent with the previous model regarding teaching factors as inputs to teaching behaviours and instructional quality [21,45,148]. While our study found an association between the school profile of SES and teacher qualification, high-SES schools tend to hire more academically qualified teachers. We could also hypothesise that highly qualified teachers prefer working in schools with a favourable SES composition. However, we have no evidence to support whether this relationship affects learning outcomes.

5.3. Towards a Country-Specific Model or a Universal Model for Instructional Quality

Cross-cultural perspectives help us to understand the conception and dimensional structure of mathematics instructional quality, the interdependency among teacher qualification, socioeconomic status, and teacher–student relationships, and how this relates to mathematics performance in the school context. The selected seven countries in the current study are from different geographical locations and mirror diverse cultural characteristics, representing different education systems in Asia and Europe. We explored the factor structure of mathematics instructional quality more closely in each system and found that the county comparison reached a scalar invariance level. Even though some countries seem to reflect a comparable factor structure when looking at school-level instructional quality in mathematics education, the findings nevertheless reflect country-specific mechanisms and patterns. The effects of instructional quality on school mathematics performance differ across countries since the educational context influences the implementation of mathematics teacher education [149]. Teacher knowledge and skills depend on, e.g., the country-specific duration and level of teacher education, specific pre- and in-service training programmes, and other professional development activities. This leads to overlap and differences in the quality of instruction in different countries [150].
There is consistency in the results from the seven countries when looking at students from advantaged SES families that perform better in mathematics achievement and that high-SES schools also reflect better school mathematics performance. School-average SES has a strong impact on achievement, which is higher than the impact of family SES in all countries. In none of the countries could we identify the dimension of cognitive activation. This seems in accordance with our hypothesis and previous studies wherein cognitive activation is independent of the school environment and plays a role at the classroom level [72]. Although the relationship between school SES and teacher qualifications was found in some countries (i.e., Australia, Portugal, Romania, and Singapore), teacher qualifications did not affect achievement. Nevertheless, it is important to repeat that schools with high SES attract more competent teachers, resulting in the unbalanced distribution of qualified teachers among academically and economically advantaged schools and students.
The results from Finland are worth discussing since school SES only explains a relatively small proportion of the variation in school mathematics achievement compared to other countries. It was the only country where all three dimensions of mathematics instructional quality could be identified, but also where none was related to school performance. At the same time, other school context features were not related to mathematics instructional quality and achievement. Only 7% of the variation in school mathematics performance could be related to the education system in Finland. An explanation could be that Finland is one of the most equitable and top-performing countries globally, with minor differences between schools and a high level of student inclusion [151,152]. The decentralised education system and highly competent teachers might lead to more autonomy and higher quality of teaching [152,153]. Substantial classroom differences and large classroom variations in performance further help to explain why Finnish instructional quality at the school level is not related to achievement [45,123].
Another country worth discussing is Portugal, where three predictors (i.e., socioeconomic status, disciplinary climate, and supportive climate) explain a large proportion of the variation in school performance in mathematics. This could be attributed to the democratic and decentralised education system, particularly the freedom of schools to decide about ways to teach and learn [154]. Schools enjoy autonomy in terms of school pedagogy, managing teaching schedules and administration and management agencies, as well as the possibility of sharing pedagogical projects with other schools. Based on what was discussed earlier about the hierarchical and collectivist cultural values, the information about the educational system in Portugal helps to explain why a supportive climate is only found in Portugal. Firstly, teachers enjoy the autonomy in choosing the content and the help they provide to students. Secondly, it can be hypothesised that the high cohesion in schools and strong loyalty of the teachers contribute to the willingness of teaching staff to match effective support to the needs of students. Students of lower-performing schools receive more help in Portugal. Meanwhile, a supportive climate reduces the social achievement gap, as schools create a learning environment that shows patience and understanding for students experiencing difficulties, potentially reducing the disadvantage of students from lower socioeconomic backgrounds. This implies that school effectiveness in terms of equity can be evaluated by looking at the extent to which differences in academic performance between groups of students from different backgrounds are being reduced.

5.4. Strengths and Limitations

A merit of our study—from a methodological viewpoint—is the adoption of a specific design, i.e., exploring the measurement model and testing measurement invariance. To our knowledge, this is the first attempt to study the effects of mathematics instructional quality and school context features on school mathematics performance using TALIS and PISA linking data. Additionally, the cross-country comparative analysis provided fresh insights into the interplay between country differences and questioned the often taken-for-granted cultural value, school systems, teaching behaviours, and interpersonal interactions. We also expanded and complemented previous instructional quality research by focusing on the school level and by building on mathematics teacher data. This enriches our understanding of the associations between mathematics instructional quality and school characteristics and how this explains variation in school mathematics performance. Meanwhile, the current study puts the spotlight on the mediated role of disciplinary climate and supportive climate. In particular, schools composed of students with low socioeconomic backgrounds seem to benefit more from a supportive climate, potentially reducing the achievement gap.
However, our study cannot establish evidence by making causal inferences from the TALIS–PISA linkage data. We repeat that the results are based on correlations between predictors and outcome variables. Moreover, despite the switch from studying teacher instead of student data, the former have also been obtained via self-reports. The fact that we analysed data from students and teachers in the mathematics domain also limits possible generalisations. Though we build on large-scale studies, the data from some countries were collected from smaller sample sizes (e.g., Latvia). The former implies that we have underestimated the nature and strengths of relationships between variables.

6. Conclusions and Future Outlook

Drawing from a dynamic and hierarchical framework of educational effectiveness, the present study introduced innovations in studying instructional quality and using the TALIS–PISA linkage data. The key was the shift to a focus on the school level and to build on teacher data. This helped to develop and examine a multilevel model about the associations between school context features, school instructional quality, and mathematics achievement. Our study contributes to school effectiveness research by considering the school profile in mathematics instructional quality, combining diverse facets of school characteristics that help to build a more comprehensive model to explain the variation in school mathematics performance. Moreover, understanding instructional quality from mathematics teacher perceptions helps to emphasise the importance of domain-specific knowledge characteristics. The findings have a range of implications for underlining school instructional quality in mathematics education, highlighting to school leadership and education policymakers that strengthening and creating an orderly and supportive climate could be fruitful.
Taken collectively, schools differ systematically in their instructional quality and mathematics performance. Our results reveal a three-dimensional framework of schools’ mathematics instructional quality (i.e., disciplinary climate, supportive climate, and cognitive activation) in five countries and a two-dimensional model in two countries (i.e., disciplinary climate and cognitive activation). Based on the results of measurement invariance testing, a three-dimensional framework across seven countries and the dimensions of disciplinary climate between five countries reached the scalar invariance level. Different mechanisms were observed to play a role when comparing countries. Disciplinary climate could explain the variations in mathematics performance and mediate the relationship between school socioeconomic status and mathematics achievement in some countries. Schools composed of students with low socioeconomic backgrounds benefited more from a supportive climate, contributing to the reduction in the achievement gap in Portugal. Schools with harmonious teacher–student relationships may have differential effects on the mathematics performance of school composition with students from lower- and higher-socioeconomic-status families in Australia. In addition, school-level SES is the strongest predictor of academic performance.
The present research suggests that cross-cultural and subject-specific perspectives need to be considered when measuring teaching quality and setting up educational effectiveness research. It would be very informative to the policymakers and international audience to understand the concept of instructional quality and the reasons behind the effects on school performance in other cultural contexts. In future research, we suggest that multi-dimensional instructional quality needs to be supported empirically in different contexts. It is essential to differentiate the factor structure and conceptualise the dimensions of instructional quality at the group level. The linkage data also provide indicators about the school profile of teacher characteristics (e.g., school beliefs, professional development) and school climate and school culture. Future studies should examine how these factors explain the differences in mathematics performance.

Author Contributions

Conceptualization, X.L., M.V. and K.Y.H.; methodology, X.L. and K.Y.H.; software, X.L.; validation, X.L. and K.Y.H.; formal analysis, X.L.; investigation, X.L. and K.Y.H.; resources, X.L.; data curation, X.L.; writing—original draft preparation, X.L.; writing—review and editing, X.L., M.V., K.Y.H. and J.D.N.; visualization, X.L.; supervision, M.V., K.Y.H. and J.D.N.; project administration, M.V.; funding acquisition, X.L. All authors have read and agreed to the published version of the manuscript.

Funding

This research was fully funded by the China Scholarship Council (CSC), grant number CSC201807930019, and partially funded by the Fonds Wetenschappelijk Onderzoek (FWO), grant number V412020N.

Institutional Review Board Statement

Not applicable.

Informed Consent Statement

Not applicable.

Data Availability Statement

The study presents secondary public data provided by OECD. The data and materials were retrieved from the TALIS website from https://stats.oecd.org/index.aspx?datasetcode=talis_2013%20 (accessed on 31 March 2022) and the PISA website from https://www.oecd.org/pisa/pisaproducts/pisa2012database-downloadabledata.htm (accessed on 31 March 2022).

Conflicts of Interest

The authors declare no conflict of interest.

Appendix A

Table A1. Descriptive statistics of the indicators broken down by country.
Table A1. Descriptive statistics of the indicators broken down by country.
AustraliaFinlandLatviaPortugalRomaniaSingaporeSpain
MeanStd. DeviationMeanStd. DeviationMeanStd. DeviationMeanStd. DeviationMeanStd. DeviationMeanStd. DeviationMeanStd. Deviation
TT2G41A2.800.562.640.592.930.562.640.523.240.472.880.412.720.62
TT2G41B2.640.562.480.602.710.502.670.482.900.452.720.372.620.49
TT2G41C2.730.672.710.623.080.562.580.553.190.512.910.422.690.60
TT2G41D2.830.592.680.592.850.662.860.533.230.472.960.402.820.58
TT2G42C2.510.522.690.562.540.492.400.502.550.412.110.342.140.63
TT2G43D2.660.391.830.501.970.542.690.452.120.512.860.402.620.57
TT2G43E2.090.501.970.472.360.422.430.412.290.372.220.361.750.53
TT2G43F3.260.482.900.623.010.483.060.452.950.493.000.313.120.53
TT2M13C2.980.552.950.512.990.433.400.362.980.532.710.392.710.54
TT2M13E2.960.482.560.442.870.533.130.402.840.422.630.352.890.49
TT2M13F2.930.472.480.563.020.493.190.383.150.442.940.323.060.50
TT2M13G2.670.633.140.762.890.573.170.412.810.532.440.542.690.69
SES0.180.820.310.81−0.110.84−0.531.15−0.450.90−0.310.91−0.171.02
EDUBAK3.000.073.000.183.000.043.110.212.980.162.990.082.930.32
WOKEXPT7.354.4812.176.9716.647.8312.245.6315.586.527.753.3711.877.31
TSCTSTUDS13.641.6013.421.2112.581.0113.321.1012.401.1412.880.7912.951.52
PV1MATH495.9999.63511.5886.69501.5379.95484.5692.72449.4079.36569.24105.22488.9288.75
Note. SES: socioeconomic status; EDUBAK: teacher educational level; WOKEXPT: years of work experience; TSCTSTUDS: teacher–student relationship; PV1MATH: the first plausible value of mathematics achievement.

References

  1. Lee, V.E.; Croninger, R.G. The Relative Importance of Home and School in the Development of Literacy Skills for Middle-Grade Students. Am. J. Educ. 1994, 102, 286–329. [Google Scholar] [CrossRef]
  2. Opdenakker, M.C.; van Damme, J. Relationship between school composition and characteristics of school process and their effect on mathematics achievement. Br. Educ. Res. J. 2001, 27, 407–432. [Google Scholar] [CrossRef]
  3. Kyriakides, L.; Creemers, B.; Antoniou, P.; Demetriou, D. A synthesis of studies searching for school factors: Implications for theory and research. Br. Educ. Res. J. 2010, 36, 807–830. [Google Scholar] [CrossRef]
  4. Maxwell, S.; Reynolds, K.; Lee, E.; Subasic, E.; Bromhead, D. The Impact of School Climate and School Identification on Academic Achievement: Multilevel Modeling with Student and Teacher Data. Front. Psychol. 2017, 8, 2069. [Google Scholar] [CrossRef] [Green Version]
  5. Wang, M.T.; Degol, J.L. School Climate: A Review of the Construct, Measurement, and Impact on Student Outcomes. Educ. Psychol. Rev. 2016, 28, 315–352. [Google Scholar] [CrossRef]
  6. Hattie, J. Visible Learning: A Synthesis of over 800 Meta-Analyses Relating to Achievement; Taylor & Francis: Abingdon, UK, 2008. [Google Scholar]
  7. Wisniewski, B.; Zierer, K.; Dresel, M.; Daumiller, M. Obtaining secondary students’ perceptions of instructional quality: Two-level structure and measurement invariance. Learn. Instr. 2020, 66, 101303. [Google Scholar] [CrossRef]
  8. Atlay, C.; Tieben, N.; Hillmert, S.; Fauth, B. Instructional quality and achievement inequality: How effective is teaching in closing the social achievement gap? Learn. Instr. 2019, 63, 101211. [Google Scholar] [CrossRef]
  9. Scherer, R.; Nilsen, T.; Jansen, M. Evaluating Individual Students’ Perceptions of Instructional Quality: An Investigation of their Factor Structure, Measurement Invariance, and Relations to Educational Outcomes. Front. Psychol. 2016, 7, 110. [Google Scholar] [CrossRef] [Green Version]
  10. Hill, H.C.; Blazar, D.; Lynch, K. Resources for Teaching: Examining Personal and Institutional Predictors of High-Quality Instruction. Aera Open 2015, 1, 2332858415617703. [Google Scholar] [CrossRef]
  11. Wenger, M.; Lüdtke, O.; Brunner, M. Übereinstimmung, Variabilität und Reliabilität von Schülerurteilen zur Unterrichtsqualität auf Schulebene. Z. Erzieh. 2018, 21, 929–950. [Google Scholar] [CrossRef]
  12. Ditton, H. Qualitätskontrolle und Qualitätssicherung in Schule und Unterricht. Ein Überblick zum Stand der empirischen Forschung. In Qualität und Qualitätssicherung im Bildungsbereich; Schule, Sozialpädagogik, Hochschule: Weinheim, Germany, 2000; pp. 73–92. [Google Scholar]
  13. Scheerens, J.; Bosker, R. The Foundations of Educational Effectiveness; Pergamon: Oxford, UK, 1997. [Google Scholar]
  14. Holzberger, D.; Schiepe-Tiska, A. Is the school context associated with instructional quality? The effects of social composition, leadership, teacher collaboration, and school climate. Sch. Eff. Sch. Improv. 2021, 32, 465–485. [Google Scholar] [CrossRef]
  15. Reynolds, D.; Sammons, P.; De Fraine, B.; Van Damme, J.; Townsend, T.; Teddlie, C.; Stringfield, S. Educational effectiveness research (EER): A state-of-the-art review. Sch. Eff. Sch. Improv. 2014, 25, 197–230. [Google Scholar] [CrossRef] [Green Version]
  16. Creemers, B.P.M.; Reezigt, G.J. School level conditions affecting the effectiveness of instruction. Sch. Eff. Sch. Improv. 1996, 7, 197–228. [Google Scholar] [CrossRef]
  17. Peske, H.G.; Haycock, K. Teaching Inequality: How Poor and Minority Students Are Shortchanged on Teacher Quality: A Report and Recommendations by the Education Trust; Education Trust: Washington, DC, USA, 2006. [Google Scholar]
  18. Lankford, H.; Loeb, S.; Wyckoff, J. Teacher sorting and the plight of urban schools: A descriptive analysis. Educ. Eval. Policy Anal. 2002, 24, 37–62. [Google Scholar] [CrossRef] [Green Version]
  19. Clotfelter, C.; Ladd, H.F.; Vigdor, J.; Wheeler, J. High-poverty schools and the distribution of teachers and principals. NCL Rev. 2006, 85, 1345. [Google Scholar]
  20. Wayne, A.J.; Youngs, P. Teacher characteristics and student achievement gains: A review. Rev. Educ. Res. 2003, 73, 89–122. [Google Scholar] [CrossRef] [Green Version]
  21. Goe, L. The Link between Teacher Quality and Student Outcomes: A Research Synthesis; National Comprehensive Center for Teacher Quality: Washington, DC, USA, 2007. [Google Scholar]
  22. Rice, J.K. Teacher Quality: Understanding the Effectiveness of Teacher Attributes; ERIC: Washington, DC, USA, 2003.
  23. Hagenauer, G.; Hascher, T.; Volet, S.E. Teacher emotions in the classroom: Associations with students’ engagement, classroom discipline and the interpersonal teacher-student relationship. Eur. J. Psychol. Educ. 2015, 30, 385–403. [Google Scholar] [CrossRef]
  24. Xuan, X.; Xue, Y.; Zhang, C.; Luo, Y.; Jiang, W.; Qi, M.; Wang, Y. Relationship among school socioeconomic status, teacher-student relationship, and middle school students’ academic achievement in China: Using the multilevel mediation model. PLoS ONE 2019, 14, e0213783. [Google Scholar] [CrossRef]
  25. Roorda, D.L.; Jak, S.; Zee, M.; Oort, F.J.; Koomen, H.M.Y. Affective Teacher-Student Relationships and Students’ Engagement and Achievement: A Meta-Analytic Update and Test of the Mediating Role of Engagement. Sch. Psychol. Rev. 2017, 46, 239–261. [Google Scholar] [CrossRef]
  26. Frymier, A.B.; Houser, M.L. The teacher-student relationship as an interpersonal relationship. Commun. Educ. 2000, 49, 207–219. [Google Scholar] [CrossRef]
  27. Brekelmans, M.; Wubbels, T.; den Brok, P. Teacher experience and the teacher–student relationship in the classroom environment. In Studies in Educational Learning Environments: An International Perspective; World Scientific: Singapore, 2002; pp. 73–99. [Google Scholar]
  28. Witt, P.L.; Wheeless, L.R.; Allen, M. A meta-analytical review of the relationship between teacher immediacy and student learning. Commun. Monogr. 2004, 71, 184–207. [Google Scholar] [CrossRef]
  29. Liu, X.; Valcke, M.; Hansen, K.Y.; De Neve, J. A technical report on linking TALIS 2013 and PISA 2012: Developing a multi-level perspective on the student, teacher and school-level variables related to mathematics achievement. In Proceedings of the 12th International Conference on Education and New Learning Technologies, EDULEARN20 Proceedings, Virtual, 6–7 July 2020; International Academy of Technology, Education and Development (IATED): Valencia, Spain, 2020. [Google Scholar]
  30. Cordero Ferrera, J.M.; Gil-Izquierdo, M. TALIS-PISA link: Guidelines for a robust quantitative analysis. In Proceedings of the International Conference on Qualitative and Quantitative Economics Research (QQE), Singapore, 30–31 May 2016; Global Science and Technology Forum: Singapore, 2016. [Google Scholar]
  31. Gil-Izquierdo, M.; Cordero, J.M. Guidelines for data fusion with international large scale assessments: Insights from the TALIS-PISA link. Stud. Educ. Eval. 2018, 59, 10–18. [Google Scholar] [CrossRef]
  32. Schlesinger, L.; Jentsch, A.; Kaiser, G.; König, J.; Blömeke, S. Subject-specific characteristics of instructional quality in mathematics education. ZDM-Math. Educ. 2018, 50, 475–490. [Google Scholar] [CrossRef]
  33. Schlesinger, L.; Jentsch, A. Theoretical and methodological challenges in measuring instructional quality in mathematics education using classroom observations. ZDM 2016, 48, 29–40. [Google Scholar] [CrossRef]
  34. Kunter, M.; Baumert, J. Who is the expert? Construct and criteria validity of student and teacher ratings of instruction. Learn. Environ. Res. 2006, 9, 231–251. [Google Scholar] [CrossRef]
  35. Wagner, W.; Göllner, R.; Werth, S.; Voss, T.; Schmitz, B.; Trautwein, U. Student and Teacher Ratings of Instructional Quality: Consistency of Ratings Over Time, Agreement, and Predictive Power. J. Educ. Psychol. 2016, 108, 705–721. [Google Scholar] [CrossRef]
  36. Kunter, M.; Tsai, Y.-M.; Klusmann, U.; Brunner, M.; Krauss, S.; Baumert, J. Students’ and mathematics teachers’ perceptions of teacher enthusiasm and instruction. Learn. Instr. 2008, 18, 468–482. [Google Scholar] [CrossRef]
  37. Fauth, B.; Decristan, J.; Rieser, S.; Klieme, E.; Büttner, G. Student ratings of teaching quality in primary school: Dimensions and prediction of student outcomes. Learn. Instr. 2014, 29, 1–9. [Google Scholar] [CrossRef]
  38. Good, T.L.; Wiley, C.R.; Florez, I.R. Effective Teaching: An Emerging Synthesis. In International Handbook of Research on Teachers and Teaching; Springer: Berlin/Heidelberg, Germany, 2009; pp. 803–816. [Google Scholar]
  39. Klieme, E.; Pauli, C.; Reusser, K. The Pythagoras study: Investigating effects of teaching and learning in Swiss and German mathematics classrooms. Power Video Stud. Investig. Teach. Learn. Classr. 2009, 137, 160. [Google Scholar]
  40. Bellens, K.; Van Damme, J.; Noortgate, W.V.D.; Wendt, H.; Nilsen, T. Instructional quality: Catalyst or pitfall in educational systems’ aim for high achievement and equity? An answer based on multilevel SEM analyses of TIMSS 2015 data in Flanders (Belgium), Germany, and Norway. Large-Scale Assess. Educ. 2019, 7, 1. [Google Scholar] [CrossRef]
  41. Fischer, J.; Praetorius, A.K.; Klieme, E. The impact of linguistic similarity on cross-cultural comparability of students’ perceptions of teaching quality. Educ. Assess. Eval. Account. 2019, 31, 201–220. [Google Scholar] [CrossRef]
  42. Dorfner, T.C. Fortsch, and B.J. Neuhaus. Effects of three basic dimensions of instructional quality on students’ situational interest in sixth-grade biology instruction. Learn. Instr. 2018, 56, 42–53. [Google Scholar] [CrossRef]
  43. Praetorius, A.-K.; Klieme, E.; Herbert, B.; Pinger, P. Generic dimensions of teaching quality: The German framework of Three Basic Dimensions. ZDM-Math. Educ. 2018, 50, 407–426. [Google Scholar] [CrossRef]
  44. Pianta, R.C.; Hamre, B.K. Conceptualization, Measurement, and Improvement of Classroom Processes: Standardized Observation Can Leverage Capacity. Educ. Res. 2009, 38, 109–119. [Google Scholar] [CrossRef]
  45. Creemers, B.P.M.; Kyriakides, L. The Dynamics of Educational Effectiveness: A Contribution to Policy, Practice and Theory in Contemporary Schools; Routledge: London, UK; New York, NY, USA, 2008. [Google Scholar]
  46. Kyriakides, L.; Creemers, B.P.M.; Panayiotou, A.; Charalambous, E. Quality and Equity in Education: Revisiting Theory and Research on Educational Effectiveness and Improvement; Routledge: London, UK, 2020. [Google Scholar]
  47. Phillips, S.F.; Ferguson, R.F.; Rowley, J.F. Do They See What I See? Toward a Better Understanding of the 7Cs Framework of Teaching Effectiveness. Educ. Assess. 2021, 26, 69–87. [Google Scholar] [CrossRef]
  48. Ferguson, R.F.; Danielson, C. How framework for teaching and tripod 7Cs evidence distinguish key components of effective teaching. In Designing Teacher Evaluation Systems: New Guidance from the Measures of Effective Teaching Project; Wiley: New York, NY, USA, 2015; pp. 98–143. [Google Scholar]
  49. Yi, H.S.; Lee, Y. A latent profile analysis and structural equation modeling of the instructional quality of mathematics classrooms based on the PISA 2012 results of Korea and Singapore. Asia Pac. Educ. Rev. 2017, 18, 23–39. [Google Scholar] [CrossRef]
  50. Nilsen, T.; Gustafsson, J.-E. Teacher Quality, Instructional Quality and Student Outcomes: Relationships across Countries; Springer: Berlin/Heidelberg, Germany, 2016. [Google Scholar]
  51. Aditomo, A. and C. Köhler. Do student ratings provide reliable and valid information about teaching quality at the school level? Evaluating measures of science teaching in PISA 2015. Educ Assess. Eval Acc. 2020, 32, 275–310. [Google Scholar] [CrossRef]
  52. Liu, X.; Hansen, K.Y.; Valcke, M.; De Neve, J. Evaluating the factor structure and measurement invariance of instructional quality in mathematics education across countries. In Proceedings of the 15th International Technology, Education and Development Conference, Valencia, Spain, 8–10 March 2021. [Google Scholar]
  53. Taut, S.; Rakoczy, K. Observing instructional quality in the context of school evaluation. Learn. Instr. 2016, 46, 45–60. [Google Scholar] [CrossRef]
  54. OECD. TALIS 2018 Results (Volume I): Teachers and School Leaders as Lifelong Learners; OECD Publishing: Paris, France, 2019. [Google Scholar]
  55. Seidel, T.; Sturmer, K. Modeling and Measuring the Structure of Professional Vision in Preservice Teachers. Am. Educ. Res. J. 2014, 51, 739–771. [Google Scholar] [CrossRef] [Green Version]
  56. Jentsch, A.; Schlesinger, L. Measuring instructional quality in mathematics education. In CERME 10; HAL: Dublin, Ireland, 2017. [Google Scholar]
  57. Smith, P.B. Communication styles as dimensions of national culture. J. Cross-Cult. Psychol. 2011, 42, 216–233. [Google Scholar] [CrossRef]
  58. Miller, K.; Mont, D.; Maitland, A.; Altman, B.; Madans, J. Results of a cross-national structured cognitive interviewing protocol to test measures of disability. Qual. Quant. 2011, 45, 801–815. [Google Scholar] [CrossRef]
  59. O’Dwyer, L.M.; Wang, Y.; Shields, K.A. Teaching for conceptual understanding: A cross-national comparison of the relationship between teachers’ instructional practices and student achievement in mathematics. Large-Scale Assess. Educ. 2015, 3, 1. [Google Scholar] [CrossRef] [Green Version]
  60. Gaertner, H.; Pant, H.A. How valid are school inspections? Problems and strategies for validating processes and results. Stud. Educ. Eval. 2011, 37, 85–93. [Google Scholar] [CrossRef]
  61. Marsh, H.; Luedtke, O.; Nagengast, B.; Trautwein, U.; Morin, A.; Abduljabbar, A.S.; Köller, O. Classroom Climate and Contextual Effects: Conceptual and Methodological Issues in the Evaluation of Group-Level Effects. Educ. Psychol. 2012, 47, 106–124. [Google Scholar] [CrossRef]
  62. Wenger, M.; Gärtner, H.; Brunner, M. To what extent are characteristics of a school’s student body, instructional quality, school quality, and school achievement interrelated? Sch. Eff. Sch. Improv. 2020, 31, 548–575. [Google Scholar] [CrossRef]
  63. Ning, B.; Van Damme, J.; Noortgate, W.V.D.; Yang, X.; Gielen, S. The influence of classroom disciplinary climate of schools on reading achievement: A cross-country comparative study. Sch. Eff. Sch. Improv. 2015, 26, 586–611. [Google Scholar] [CrossRef]
  64. Sortkær, B.; Reimer, D. Classroom disciplinary climate of schools and gender—Evidence from the Nordic countries. Sch. Eff. Sch. Improv. 2018, 29, 511–528. [Google Scholar] [CrossRef]
  65. Ma, X.; Willms, J.D. School disciplinary climate: Characteristics and effects on eighth grade achievement. Alta. J. Educ. Res. 2004, 50, 169–188. [Google Scholar]
  66. Frenzel, A.C.; Pekrun, R.; Goetz, T. Perceived learning environment and students’ emotional experiences: A multilevel analysis of mathematics classrooms. Learn. Instr. 2007, 17, 478–493. [Google Scholar] [CrossRef] [Green Version]
  67. Shin, J.; Lee, H.; Kim, Y. Student and School Factors Affecting Mathematics Achievement International Comparisons Between Korea, Japan and the USA. Sch. Psychol. Int. 2009, 30, 520–537. [Google Scholar] [CrossRef]
  68. Turner, I.; Reynolds, K.J.; Lee, E.; Subasic, E.; Bromhead, D. Understanding aggression and victimization: Negative binomial modelling with supportive school climate, mental health, and social identity mediation. Transl. Issues Psychol. Sci. 2018, 4, 380. [Google Scholar] [CrossRef]
  69. Bottiani, J.H.; Bradshaw, C.P.; Mendelson, T. Promoting an equitable and supportive school climate in high schools: The role of school organizational health and staff burnout. J. Sch. Psychol. 2014, 52, 567–582. [Google Scholar] [CrossRef] [PubMed]
  70. Eren, Z. Investigation of safety and supportive school climate in schools according to various variables. Eur. J. Educ. Stud. 2019, 5, 56–80. [Google Scholar]
  71. Liu, H.; Van Damme, J.; Gielen, S.; Noortgate, W.V.D. School processes mediate school compositional effects: Model specification and estimation. Br. Educ. Res. J. 2015, 41, 423–447. [Google Scholar] [CrossRef]
  72. Holzberger, D.; Prestele, E. Teacher self-efficacy and self-reported cognitive activation and classroom management: A multilevel perspective on the role of school characteristics. Learn. Instr. 2021, 76, 101513. [Google Scholar] [CrossRef]
  73. OECD. TALIS 2013 Technical Report. 2014. Available online: http://www.oecd.org/education/school/TALIS-technical-report-2013.pdf (accessed on 22 April 2022).
  74. Van de Werfhorst, H.G.; Mijs, J.J.B. Achievement inequality and the institutional structure of educational systems: A comparative perspective. Annu. Rev. Sociol. 2010, 36, 407–428. [Google Scholar] [CrossRef] [Green Version]
  75. Sirin, S.R. Socioeconomic status and academic achievement: A meta-analytic review of research. Rev. Educ. Res. 2005, 75, 417–453. [Google Scholar] [CrossRef] [Green Version]
  76. White, K.R. The relation between socioeconomic status and academic achievement. Psychol. Bull. 1982, 91, 461–481. [Google Scholar] [CrossRef]
  77. Schmidt, W.H.; Burroughs, N.A.; Zoido, P.; Houang, R.T. The Role of Schooling in Perpetuating Educational Inequality: An International Perspective. Educ. Res. 2015, 44, 371–386. [Google Scholar] [CrossRef] [Green Version]
  78. Mueller, C.W.; Parcel, T.L. Measures of Socioeconomic-Status—Alternatives and Recommendations. Child. Dev. 1981, 52, 13–30. [Google Scholar] [CrossRef]
  79. Blishen, B.R. A socio-economic index for occupations in Canada. In Canadian Society; Springer: Berlin/Heidelberg, Germany, 1968; pp. 741–753. [Google Scholar]
  80. Jones, F.L. Occupational achievement in Australia and the United States: A comparative path analysis. Am. J. Sociol. 1971, 77, 527–539. [Google Scholar] [CrossRef]
  81. Yang, Y.; Gustafsson, J.-E. Measuring socioeconomic status at individual and collective levels. Educ. Res. Eval. 2004, 10, 259–288. [Google Scholar] [CrossRef]
  82. Thrupp, M.; Lauder, H.; Robinson, T. School composition and peer effects. Int. J. Educ. Res. 2002, 37, 483–504. [Google Scholar] [CrossRef]
  83. Van Ewijk, R.; Sleegers, P. The effect of peer socioeconomic status on student achievement: A meta-analysis. Educ. Res. Rev. 2010, 5, 134–150. [Google Scholar] [CrossRef]
  84. Yang Hansen, K.; Rosén, M.; Gustafsson, J.E. Changes in the Multi-Level Effects of Socio-Economic Status on Reading Achievement in Sweden in 1991 and 2001. Scand. J. Educ. Res. 2011, 55, 197–211. [Google Scholar] [CrossRef]
  85. Yang Hansen, K. Ten-year trend in SES effects on reading achievement at school and individual levels: A cross-country comparison. Educ. Res. Eval. 2008, 14, 521–537. [Google Scholar] [CrossRef]
  86. Shoulders, T.L.; Krei, M.S. Rural high school teachers’ self-efficacy in student engagement, instructional strategies, and classroom management. Am. Second. Educ. 2015, 44, 50–61. [Google Scholar]
  87. De Jong, R.; Mainhard, T.; van Tartwijk, J.; Veldman, I.; Verloop, N.; Wubbels, T. How pre-service teachers’ personality traits, self-efficacy, and discipline strategies contribute to the teacher–student relationship. Br. J. Educ. Psychol. 2014, 84, 294–310. [Google Scholar] [CrossRef]
  88. Dumay, X.; Dupriez, V. Does the School Composition Effect Matter? Evidence from Belgian Data. Br. J. Educ. Stud. 2008, 56, 440–477. [Google Scholar] [CrossRef]
  89. Willms, J.D. School Composition and Contextual Effects on Student Outcomes. Teach. Coll. Rec. 2010, 112, 1008–1037. [Google Scholar] [CrossRef]
  90. Holzberger, D.; Reinhold, S.; Lüdtke, O.; Seidel, T. A meta-analysis on the relationship between school characteristics and student outcomes in science and maths—Evidence from large-scale studies. Stud. Sci. Educ. 2020, 56, 1–34. [Google Scholar] [CrossRef]
  91. Rivkin, S.G.; Hanushek, E.A.; Kain, J.F. Teachers, schools, and academic achievement. Econometrica 2005, 73, 417–458. [Google Scholar] [CrossRef]
  92. Heck, R.H. Examining the relationship between teacher quality as an organizational property of schools and students’ achievement and growth rates. Educ. Adm. Q. 2007, 43, 399–432. [Google Scholar] [CrossRef]
  93. Beady, C.; Flood, P.; Brookover, W.B. School Social Systems and Student Achievement: Schools Can. Make a Difference; Praeger: New York, NY, USA, 1979. [Google Scholar]
  94. DeAngelis, K.J.; Presley, J.B.; White, B.R. The Distribution of Teacher Quality in Illinois. Policy Research Report: IERC 2005-1; Online Submission; 2005. [Google Scholar]
  95. Lubienski, S.T.; Lubienski, C.; Crane, C.C. Achievement Differences and School Type: The Role of School Climate, Teacher Certification, and Instruction. Am. J. Educ. 2008, 115, 97–138. [Google Scholar] [CrossRef] [Green Version]
  96. Qin, L.X.; Bowen, D.H. The distributions of teacher qualification: A cross-national study. Int. J. Educ. Dev. 2019, 70, 102084. [Google Scholar] [CrossRef]
  97. Croninger, R.G.; Rice, J.K.; Rathbun, A.; Nishio, M. Teacher qualifications and early learning: Effects of certification, degree, and experience on first-grade student achievement. Econ. Educ. Rev. 2007, 26, 312–324. [Google Scholar] [CrossRef]
  98. Rowan, B.; Correnti, R.; Miller, R.J. What Large-Scale, Survey Research Tells Us about Teacher Effects on Student Achievement: Insights from the Prospectus Study of Elementary Schools; Consortium for Policy Research in Education Research Reports, University of Pennsylvani, 2002. Available online: https://repository.upenn.edu/cgi/viewcontent.cgi?article=1048&context=cpre_researchreports (accessed on 26 April 2022).
  99. Graham, E.E.; West, R.; Schaller, K.A. The association between the relational teaching approach and teacher job satisfaction. Commun. Rep. 1992, 5, 11–22. [Google Scholar] [CrossRef]
  100. Baker, J.A.; Grant, S.; Morlock, L. The teacher-student relationship as a developmental context for children with internalizing or externalizing behavior problems. Sch. Psychol. Q. 2008, 23, 3–15. [Google Scholar] [CrossRef]
  101. Davis, H.A. Conceptualizing the role and influence of student-teacher relationships on children’s social and cognitive development. Educ. Psychol. 2003, 38, 207–234. [Google Scholar] [CrossRef]
  102. Rucinski, C.L.; Brown, J.L.; Downer, J.T. Teacher-Child Relationships, Classroom Climate, and Children’s Social-Emotional and Academic Development. J. Educ. Psychol. 2018, 110, 992–1004. [Google Scholar] [CrossRef]
  103. Roorda, D.L.; Koomen, H.M.Y.; Spilt, J.L.; Oort, F.J. The Influence of Affective Teacher-Student Relationships on Students’ School Engagement and Achievement: A Meta-Analytic Approach. Rev. Educ. Res. 2011, 81, 493–529. [Google Scholar] [CrossRef]
  104. Wang, M.T.; Brinkworth, M.; Eccles, J. Moderating effects of teacher-student relationship in adolescent trajectories of emotional and behavioral adjustment. Dev. Psychol. 2013, 49, 690–705. [Google Scholar] [CrossRef] [PubMed]
  105. Hughes, J.N.; Cavell, T.A.; Willson, V. Further support for the developmental significance of the quality of the teacher-student relationship. J. Sch. Psychol. 2001, 39, 289–301. [Google Scholar] [CrossRef]
  106. OECD. TALIS 2008 Technical Report; OECD Publishing: Paris, France, 2010; Available online: http://www.oecd.org/education/school/TALIS-2008-Technical-Report.pdf (accessed on 22 April 2022).
  107. OECD. PISA 2012 Technical Report; OECD Publishing: Paris, France, 2014; Available online: https://www.oecd.org/pisa/pisaproducts/PISA-2012-technical-report-final.pdf (accessed on 22 April 2022).
  108. Austin, B.; Adesope, O.O.; French, B.F.; Gotch, C.; Bélanger, J.; Kubacka, K. Examining School Context and Its Influence on Teachers:: Linking TALIS 2013 with PISA 2012 Student Data; OECD: Paris, France, 2015. [Google Scholar]
  109. Delprato, M.; Chudgar, A. Factors associated with private-public school performance: Analysis of TALIS-PISA link data. Int. J. Educ. Dev. 2018, 61, 155–172. [Google Scholar]
  110. OECD. PISA 2009 Assessment Framework: Key Competencies in Reading, Mathematics and Science; OECD Publishing: Paris, France, 2009. Available online: https://www.oecd.org/pisa/pisaproducts/44455820.pdf (accessed on 22 April 2022).
  111. Muthén, L.K.; Muthén, B. Mplus User’s Guide: Statistical Analysis with Latent Variables; Wiley: New York, NY, USA, 2017. [Google Scholar]
  112. Hu, L.T.; Bentler, P.M. Cutoff Criteria for Fit Indexes in Covariance Structure Analysis: Conventional Criteria Versus New Alternatives. Struct. Equ. Modeling-A Multidiscip. J. 1999, 6, 1–55. [Google Scholar] [CrossRef]
  113. Cheung, G.W.; Rensvold, R.B. Testing factorial invariance across groups: A reconceptualization and proposed new method. J. Manag. 1999, 25, 1–27. [Google Scholar] [CrossRef]
  114. Davidov, E. A cross-country and cross-time comparison of the human values measurements with the second round of the European Social Survey. Surv. Res. Methods 2008, 2, 33–46. [Google Scholar]
  115. Davidov, E.; Meuleman, B.; van de Vijver, F. Measurement invariance analysis using multiple group confirmatory factor analysis and alignment optimisation. OECD Educ. Work. Pap. 2019, 201, 15–22. [Google Scholar]
  116. Rutkowski, L.; Svetina, D. Assessing the Hypothesis of Measurement Invariance in the Context of Large-Scale International Surveys. Educ. Psychol. Meas. 2014, 74, 31–57. [Google Scholar] [CrossRef]
  117. Chen, F.F. Sensitivity of goodness of fit indexes to lack of measurement invariance. Struct. Equ. Modeling-A Multidiscip. J. 2007, 14, 464–504. [Google Scholar] [CrossRef]
  118. Hox, J.J.; Moerbeek, M.; van de Schoot, R. Multilevel Analysis: Techniques and Applications; Routledge: London, UK, 2017. [Google Scholar]
  119. Bliese, P.D. Within-Group Agreement, Non-Independence, and Reliability: Implications for Data Aggregation and Analysis. In Multilevel Theory, Research, and Methods in Organizations: Foundations, Extensions, and New Directions; Jossey-Bass, Wiley: New York, NY, USA, 2000; pp. 349–381. [Google Scholar]
  120. Shieh, G. Choosing the best index for the average score intraclass correlation coefficient. Behav. Res. Methods 2016, 48, 994–1003. [Google Scholar] [CrossRef] [PubMed] [Green Version]
  121. James, L.R. Aggregation Bias in Estimates of Perceptual Agreement. J. Appl. Psychol. 1982, 67, 219–229. [Google Scholar] [CrossRef]
  122. Dyer, N.G.; Hanges, P.J.; Hall, R.J. Applying multilevel confirmatory factor analysis techniques to the study of leadership. Leadersh. Q. 2005, 16, 149–167. [Google Scholar] [CrossRef]
  123. Yang Hansen, K.; Gustafsson, J.-E.; Rosén, M.; Sulkunen, S.; Nissinen, K.; Kupari, P.; Ólafsson, R.F.; Björnsson, J.K.; Grønmo, L.S.; Rønberg, L.; et al. Northern Lights on TIMSS and PIRLS 2011: Differences and Similarities in the Nordic Countries; Nordic Council of Ministers: Copenhagen, Denmark, 2014. [Google Scholar]
  124. Tschannen-Moran, M.; Hoy, A.W.; Hoy, W.K. Teacher efficacy: Its meaning and measure. Rev. Educ. Res. 1998, 68, 202–248. [Google Scholar] [CrossRef]
  125. Zee, M.; Koomen, H.M.Y. Teacher Self-Efficacy and Its Effects on Classroom Processes, Student Academic Adjustment, and Teacher Well-Being: A Synthesis of 40 Years of Research. Rev. Educ. Res. 2016, 86, 981–1015. [Google Scholar] [CrossRef]
  126. Pietsch, M.P. Tulowitzki, and J. Hartig. Examining the effect of principal turnover on teaching quality: A study on organizational change with repeated classroom observations. Sch. Eff. Sch. Improv. 2020, 31, 333–355. [Google Scholar] [CrossRef]
  127. Lüdtke, O.; Robitzsch, A.; Trautwein, U.; Kunter, M. Assessing the impact of learning environments: How to use student ratings of classroom or school characteristics in multilevel modeling. Contemp. Educ. Psychol. 2009, 34, 120–131. [Google Scholar] [CrossRef]
  128. Raudenbush, S.W.; Bryk, A.S. Hierarchical Linear Models: Applications and Data Analysis Methods; Sage: Palm Springs, CA, USA; London, UK; New Delhi, India, 2002; Volume 1. [Google Scholar]
  129. Cranston, N.; Kimber, M.; Mulford, B.; Reid, A.; Keating, J. Politics and school education in Australia: A case of shifting purposes. J. Educ. Adm. 2010, 48, 182–195. [Google Scholar] [CrossRef] [Green Version]
  130. Ministry of Education and Science Republic of Latvia. Education System in Latvia. 2020. Available online: https://www.izm.gov.lv/en/education-system-latvia?utm_source=https%3A%2F%2Fwww.google.com%2F (accessed on 22 April 2022).
  131. Andersone, R.; Černova, E. Latvia. In The Education Systems of Europe; Springer: Berlin/Heidelberg, Germany, 2007; pp. 418–437. [Google Scholar]
  132. Dirba, M. Education in Latvia. In Exploring Childhood in a Comparative Context: An Introductory Guide for Students; Routledge: London, UK, 2013; p. 106. [Google Scholar]
  133. Australian Bureau of Statistics. Australian Social Trends. 2013. Available online: https://www.abs.gov.au/AUSSTATS/abs@.nsf/Lookup/4102.0Main+Features30April+2013 (accessed on 22 April 2022).
  134. National Statistical System of Latvia. 2011. Available online: https://data.stat.gov.lv/pxweb/en/OSP_PUB/START__POP__IR/ (accessed on 22 April 2022).
  135. Hofstede, G. Culture’s Consequences: Comparing Values, Behaviors, Institutions and Organizations across Nations; Sage: Palm Springs, CA, USA; London, UK; New Delhi, India, 2001. [Google Scholar]
  136. Hofstede, G.J.; Pedersen, P.B.; Hofstede, G. Exploring Culture: Exercises, Stories and Synthetic Cultures; Nicholas Brealey: London, UK, 2002. [Google Scholar]
  137. House, R.J.; Hanges, P.J.; Javidan, M.; Dorfman, P.W.; Gupta, V. Culture, Leadership, and Organizations: The GLOBE Study of 62 Societies; Sage: Palm Springs, CA, USA; London, UK; New Delhi, India, 2004. [Google Scholar]
  138. Jennings, P.A.; Greenberg, M.T. The Prosocial Classroom: Teacher Social and Emotional Competence in Relation to Student and Classroom Outcomes. Rev. Educ. Res. 2009, 79, 491–525. [Google Scholar] [CrossRef]
  139. Cheema, J.R.; Kitsantas, A. Influences of Disciplinary Classroom Climate on High School Student Self-Efficacy and Mathematics Achievement: A Look at Gender and Racial-Ethnic Differences. Int. J. Sci. Math. Educ. 2014, 12, 1261–1279. [Google Scholar] [CrossRef]
  140. Rowe, E.W.; Kim, S.; Baker, J.A.; Kamphaus, R.W.; Horne, A.M. Student Personal Perception of Classroom Climate: Exploratory and Confirmatory Factor Analyses. Educ. Psychol. Meas. 2010, 70, 858–879. [Google Scholar] [CrossRef]
  141. OECD. PISA 2009 Results: What Makes a School Successful?: Resources, Policies and Practices (Vol. IV); OECD Publishing: Paris, France, 2010; Available online: https://www.oecd.org/pisa/pisaproducts/48852721.pdf (accessed on 22 April 2022).
  142. Dreeben, R.; Barr, R. Classroom Composition and the Design of Instruction. Sociol. Educ. 1988, 61, 129–142. [Google Scholar] [CrossRef]
  143. Manski, C.F. Identification of Endogenous Social Effects—The Reflection Problem. Rev. Econ. Stud. 1993, 60, 531–542. [Google Scholar] [CrossRef] [Green Version]
  144. Murray, C.; Malmgren, K. Implementing a teacher-student relationship program in a high-poverty urban school: Effects on social, emotional, and academic adjustment and lessons learned. J. Sch. Psychol. 2005, 43, 137–152. [Google Scholar] [CrossRef]
  145. Linnakyla, P.; Malin, A.; Taube, K. Factors behind low reading literacy achievement. Scand. J. Educ. Res. 2004, 48, 231–249. [Google Scholar] [CrossRef]
  146. Hu, J.; Peng, Y.; Ma, H. Examining the contextual factors of science effectiveness: A machine learning-based approach. Sch. Eff. Sch. Improv. 2021, 22, 21–50. [Google Scholar] [CrossRef]
  147. Reynolds, D.; Packer, A. School effectiveness and school improvement in the 1990s. In School Effectiveness; Bloomsbury Publishing: London, UK, 1992; pp. 171–187. [Google Scholar]
  148. Scheerens, J. Conceptual Framework for the Background Questionnaires and Thematic Reports for PISA 2009; University of Twente: Enschede, The Netherlands, 2006. [Google Scholar]
  149. Blömeke, S.; Suhl, U.; Kaiser, G.; Döhrmann, M. Family background, entry selectivity and opportunities to learn: What matters in primary teacher education? An international comparison of fifteen countries. Teach. Teach. Educ. 2012, 28, 44–55. [Google Scholar] [CrossRef]
  150. Schwille, J.; Ingvarson, L.; Holdgreve-Resendez, R. TEDS-M Encyclopedia: A Guide to Teacher Education Context, Structure, and Quality Assurance in 17 Countries. In IEA Teacher Education and Development Study in Mathematics (TEDS-M); ERIC: Washington, DC, USA, 2013. [Google Scholar]
  151. Pont, B.; Yee, H.J.; Etienne, A.; Juliana, Z.; Sylvain, F. Education Policy Outlook: Finland; OECD Publishing: Paris, France, 2013. [Google Scholar]
  152. Halinen, I.; Järvinen, R. Towards inclusive education: The case of Finland. Prospects 2008, 38, 77–97. [Google Scholar] [CrossRef]
  153. Mullis, I.V.S.; Martin, M.O. TIMSS 2015 Assessment Frameworks; Mullis, I.V.S., Martin, M.O., Eds.; TIMSS & PIRLS International Study Center, Lynch School of Education, Boston College: Chestnut Hill, MA, USA, 2013. [Google Scholar]
  154. Eurydice, E.C. European Commission, National Educartional System of Portugal. 2017. Available online: https://eacea.ec.europa.eu/national-policies/eurydice/content/portugal_en (accessed on 22 April 2022).
Figure 1. Path diagram for Portugal. Note. Only significant paths are shown (*** p < 0.001, ** p < 0.01, * p < 0.05).
Figure 1. Path diagram for Portugal. Note. Only significant paths are shown (*** p < 0.001, ** p < 0.01, * p < 0.05).
Sustainability 14 05267 g001
Figure 2. Path diagram for Spain. Note. Only significant paths are shown (*** p < 0.001, ** p < 0.01, * p < 0.05).
Figure 2. Path diagram for Spain. Note. Only significant paths are shown (*** p < 0.001, ** p < 0.01, * p < 0.05).
Sustainability 14 05267 g002
Figure 3. Path diagram for Romania. Note. Only significant paths are shown (*** p < 0.001, ** p < 0.01, * p < 0.05).
Figure 3. Path diagram for Romania. Note. Only significant paths are shown (*** p < 0.001, ** p < 0.01, * p < 0.05).
Sustainability 14 05267 g003
Figure 4. Path diagram for Singapore. Note. Only significant paths are shown (*** p < 0.001, ** p < 0.01, * p < 0.05).
Figure 4. Path diagram for Singapore. Note. Only significant paths are shown (*** p < 0.001, ** p < 0.01, * p < 0.05).
Sustainability 14 05267 g004
Figure 5. Path diagram for Finland. Note. Only significant paths are shown (*** p < 0.001, ** p < 0.01).
Figure 5. Path diagram for Finland. Note. Only significant paths are shown (*** p < 0.001, ** p < 0.01).
Sustainability 14 05267 g005
Figure 6. Path diagram for Latvia. Note. Only significant paths are shown (*** p < 0.001).
Figure 6. Path diagram for Latvia. Note. Only significant paths are shown (*** p < 0.001).
Sustainability 14 05267 g006
Figure 7. Path diagram for Australia. Note. Only significant paths are shown (*** p < 0.001, ** p < 0.01, * p < 0.05).
Figure 7. Path diagram for Australia. Note. Only significant paths are shown (*** p < 0.001, ** p < 0.01, * p < 0.05).
Sustainability 14 05267 g007
Table 1. The sample size of students and schools in each educational system.
Table 1. The sample size of students and schools in each educational system.
AustraliaFinlandLatvia PortugalRomaniaSingapore Spain
Students2205394219973832409452757812
Schools11313385131131164271
Table 2. Item information of mathematics teaching quality from teacher perspectives in TALIS 2013.
Table 2. Item information of mathematics teaching quality from teacher perspectives in TALIS 2013.
VariableItem WordingResponse Category
Disciplinary climate
TT2G41AI lose quite a lot of time because of students interrupting the lessonFour-point scale:
1 strongly disagree

4 strongly agree
TT2G41BWhen the lesson begins, I have to wait quite a long time for students to quiet down
TT2G41CStudents in this class take care to create a pleasant learning atmosphere
TT2G41DThere is much disruptive noise in this classroom
Support climate
TT2G42CI give different work to the students who have difficulties learning and/or to those who can advance fasterFour-point scale:
1 never or almost never

4 in all or nearly all lessons
TT2G43DI provide written feedback on student work in addition to a mark, i.e., numeric score or letter grade
TT2G43EI let students evaluate their own progress
TT2G43FI observe students when working on particular tasks and provide immediate feedback
Cognitive activation
TT2M13CI expect students to explain their thinking on complex problemsFour-point scale:
1 never or almost never

4 in all or nearly all lessons
TT2M13EI connect mathematics concepts I teach to uses of those concepts outside of school
TT2M13FI encourage students to solve problems in more than one way
TT2M13GI require students to provide written explanations of how they solve problems
Table 3. ICCs for socioeconomic status and mathematics achievement from students’ self-reported data in the PISA2012.
Table 3. ICCs for socioeconomic status and mathematics achievement from students’ self-reported data in the PISA2012.
AustraliaFinlandLatviaPortugalRomaniaSingaporeSpain
ICC1ICC2ICC1ICC2ICC1ICC2ICC1ICC2ICC1ICC2ICC1ICC2ICC1ICC2
SES 0.270.880.080.720.190.850.260.910.330.940.200.890.250.91
PV1MATH0.310.900.070.690.210.860.310.930.450.960.370.950.180.86
Note. SES: socioeconomic status, PV1MATH: the first plausible value for mathematics achievement.
Table 4. Fit statistics of the measurement model for each country.
Table 4. Fit statistics of the measurement model for each country.
AustraliaFinlandLatviaPortugalRomaniaSingaporeSpain
CFI0.951.001.001.001.000.990.99
RMSEA0.020.000.000.000.000.000.00
SRMR0.080.060.030.060.070.050.04
Chi-square52.1251.408.5152.7752.6554.4756.72
df.33511351515151
Table 5. Three-factor model structures of schools’ mathematics teaching quality from teacher perspectives for five countries.
Table 5. Three-factor model structures of schools’ mathematics teaching quality from teacher perspectives for five countries.
ScaleVariableFinlandPortugalRomaniaSingaporeSpain
Disciplinary Climate
(DC)
* TT2G41A0.860.800.790.730.79
TT2G41B0.600.820.580.610.63
* TT2G41C0.880.950.910.900.87
* TT2G41D0.910.860.870.910.89
Supportive
Climate
(SC)
TT2G42C0.380.580.530.600.45
TT2G43D0.500.370.450.570.44
TT2G43E0.740.610.550.610.61
TT2G43F0.360.610.840.480.59
Cognitive Activation
(CA)
TT2M13C0.600.680.620.560.46
TT2M13E0.620.380.560.540.53
TT2M13F0.550.710.710.670.54
TT2M13G0.230.770.550.360.51
Correlation Coefficient
SC with CA0.600.640.560.580.51
SC with DC0.220.11−0.180.28−0.12
CA with DC0.260.140.070.330.10
Note. Italic font indicates insignificant estimates. * Item was reverse-coded.
Table 6. Two-factor model structures of schools’ mathematics teaching quality from teacher perspectives in Australia and Latvia.
Table 6. Two-factor model structures of schools’ mathematics teaching quality from teacher perspectives in Australia and Latvia.
ScaleVariableAustraliaLatvia
Disciplinary Climate
(DC)
* TT2G41A0.880.83
TT2G41B0.790.81
* TT2G41C0.940.78
* TT2G41D0.880.81
Cognitive Activation
(CA)
TT2G42C0.35
TT2G43E0.41
TT2M13C0.750.64
TT2M13E0.38
TT2M13F0.510.54
TT2M13G0.570.77
Correlation Coefficient
CA with DC0.280.48
Note. * Item was reverse-coded. Insignificant measurable indicator.
Table 7. The measurement invariance model fit indices of the three-factor model of schools’ mathematics instructional quality across five countries.
Table 7. The measurement invariance model fit indices of the three-factor model of schools’ mathematics instructional quality across five countries.
CFIRMSEASRMRχ2dfΔCFIΔRMSEAΔSRMR
Instructional qualityConfigural0.9830.0050.058285.112255
Metric0.9780.0050.096332.202291−0.0050.0000.038
Scalar0.5790.0220.2311119.342327−0.3990.0170.135
Table 8. The results for the measurement invariance test of disciplinary climate between seven countries.
Table 8. The results for the measurement invariance test of disciplinary climate between seven countries.
CFIRMSEASRMRχ2dfΔCFIΔRMSEAΔSRMR
Disciplinary climate
(DC)
Configural1.0000.0000.01210.73216
Metric0.9960.0060.13141.99037−0.0040.0060.119
Scalar0.9290.0210.157158.74958−0.0670.0150.026
Table 9. The model fit indices of the two-level model analysis.
Table 9. The model fit indices of the two-level model analysis.
AustraliaFinlandLatviaPortugalRomaniaSingaporeSpain
CFI0.950.971.000.980.970.980.99
RMSEA0.020.010.000.010.010.010.00
SRMR-within0.000.000.000.000.000.000.00
SRMR-between0.080.070.040.060.070.060.04
Chi-square95.39108.9227.40102.69107.38108.2098.68
df.65873387878787
Publisher’s Note: MDPI stays neutral with regard to jurisdictional claims in published maps and institutional affiliations.

Share and Cite

MDPI and ACS Style

Liu, X.; Valcke, M.; Yang Hansen, K.; De Neve, J. Does School-Level Instructional Quality Matter for School Mathematics Performance? Comparing Teacher Data across Seven Countries. Sustainability 2022, 14, 5267. https://doi.org/10.3390/su14095267

AMA Style

Liu X, Valcke M, Yang Hansen K, De Neve J. Does School-Level Instructional Quality Matter for School Mathematics Performance? Comparing Teacher Data across Seven Countries. Sustainability. 2022; 14(9):5267. https://doi.org/10.3390/su14095267

Chicago/Turabian Style

Liu, Xin, Martin Valcke, Kajsa Yang Hansen, and Jan De Neve. 2022. "Does School-Level Instructional Quality Matter for School Mathematics Performance? Comparing Teacher Data across Seven Countries" Sustainability 14, no. 9: 5267. https://doi.org/10.3390/su14095267

APA Style

Liu, X., Valcke, M., Yang Hansen, K., & De Neve, J. (2022). Does School-Level Instructional Quality Matter for School Mathematics Performance? Comparing Teacher Data across Seven Countries. Sustainability, 14(9), 5267. https://doi.org/10.3390/su14095267

Note that from the first issue of 2016, this journal uses article numbers instead of page numbers. See further details here.

Article Metrics

Back to TopTop