Prolonged Emergency Remote Teaching: Sustainable E-Learning or Human Capital Stuck in Online Limbo?
Abstract
:1. Introduction
- Describe engineering students’ personal impressions and the feelings that they experience while attending PERT courses—study 1.
- Describe engineering teachers’ personal impressions and the feelings that they experience while conducting PERT courses—study 2.
2. Literature Review
2.1. Sustainable E-Learning and E-Learning in Higher Engineering Education
- A learning design has been developed and implemented within the course of study, and judged to be beneficial to teaching and learning (i.e., for both sides of the process).
- E-learning resources, design, and concept have the potential to be adapted and adopted for use beyond the original environment in which they were developed.
- Further use and further development of the e-learning resources, design, and concept should not remain dependent on the individuals who created them.
2.2. COVID-19 Pandemic and Higher Education
3. Research Setting: Timeframe, Study Site, Pre-Pandemic Classroom Scenario, and Remote Teaching during the COVID-19 Pandemic
4. Methods
4.1. Data Collection and Participants
4.1.1. Study 1
4.1.2. Study 2
4.2. Data Analysis
4.2.1. Psychological Phenomenological Analysis
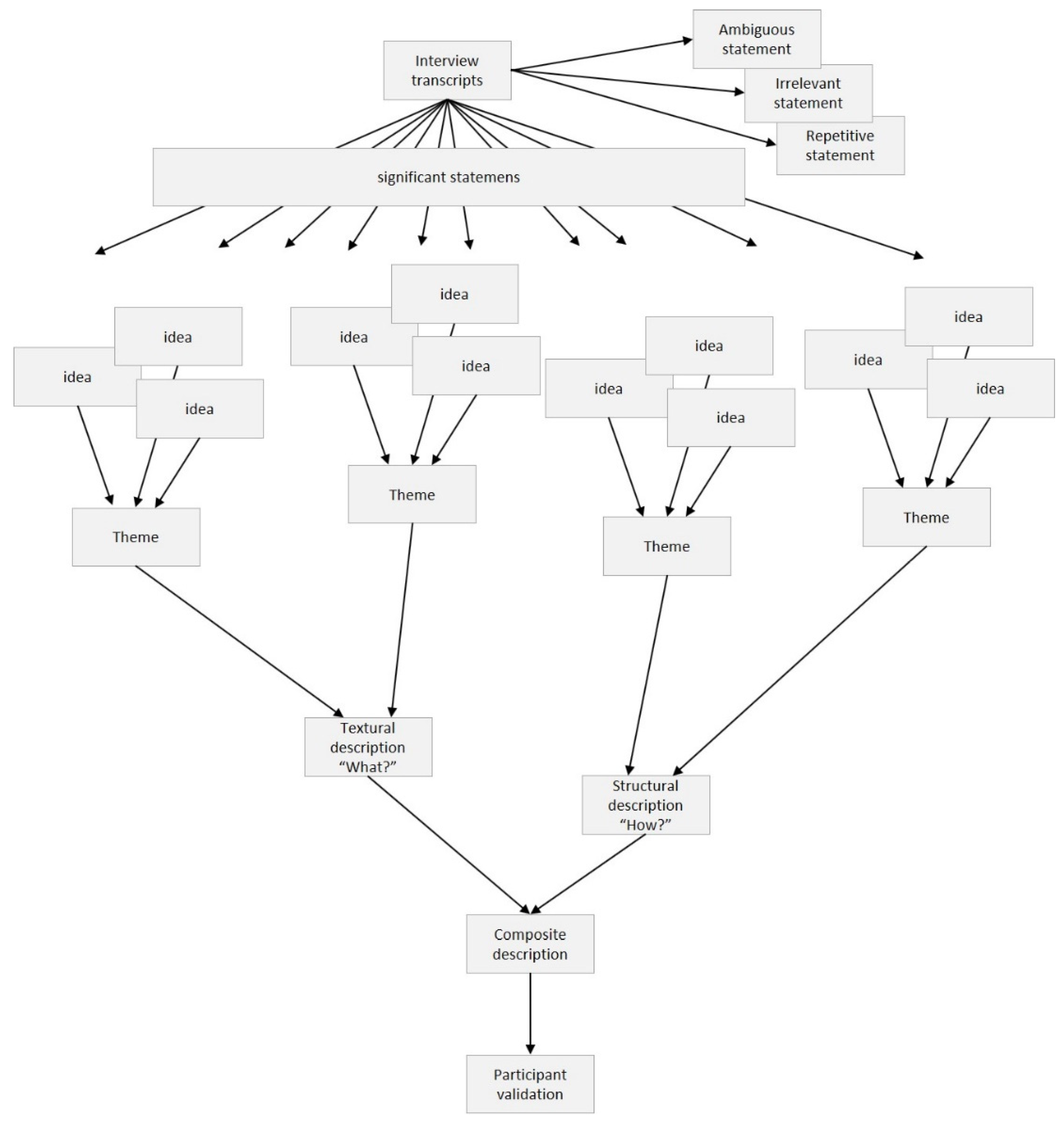
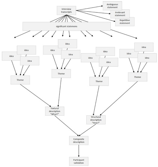
- All three principal researchers PR1, PR2, and PR3 (being university professors themselves) filtered out their own experiences of the observed phenomenon, in order to reduce potential bias during the interpretation stage, a process called “bracketing” [58,68]. Here, these principal researchers individually reflected on their own experiences, and wrote short essays about their personal impressions on teaching online during the COVID-19 pandemic, thus aiming to set aside their experiences, as much as possible, and to take fresh perspective toward the phenomenon under examination [15].
- Researchers PR1 and PR2 independently read interview transcripts multiple times. During the reading, relevant content units were identified, marked, and extracted by both of them separately. All of these “significant statements” were observed as having an equal value, without any judgement or value attribution, being perceived as parts of the same “horizon” of the phenomenon, which is a process named “horizontalization” [68], crucial for phenomenological analysis. Similar “significant statements” have been identified as repeating ideas [70], and they were written in the third person (for example, three similar statements: “at the start of the semester I felt enthusiastic, but a few months later I felt drained”, “as the semester unfolded I had less and less motivation to work”, “the initial optimism soon gave way to some form of apathy” have been identified as the following idea: “Teachers’ levels of motivation decrease during the semester”). This step resulted in lists of relevant, non-repetitive, and non-overlapping ideas of all participants from the same study.
- The identified ideas were then grouped into larger meaningful units called “themes” by employing axial coding, where each axis gathers around itself ideas of similar meaning [71] (for clarification, in other types of qualitative analysis these meaningful units are also named “codes”, “categories” or “indices” [72]). This was achieved by writing all of the identified ideas on “sticky notes”, and then by arranging them on different axis based on their thematic similarities, thus forming “clusters of meaning” [15] p. 61 (for example, three similar ideas: “Teachers’ levels of work engagement decrease as the semester unfolds”, “Lack of feedback and students’ engagement is detrimental for teachers’ work morale”, and “Teachers have a lot of enthusiasm at the start of the semester” have been clustered on the theme “Motivation decreases the semester unfolds”). Researchers PR1 and PR2 conducted this step independently from each other.
- Researcher PR3, the one that did not participate in the previous two steps, had then compared, combined, and unified reports on themes from the first two researchers, reconciling the differences and finding mutual patterns. Then, PR1 and PR2 together commented on the PR3′s work, which resulted in the final list of themes that were identified from the interviews, together with the associated ideas.
- Using segments of identified themes that talk about participants’ thoughts, feelings, impressions, and ideas that “portray what comprises an experience” [68] (p. 44), a description of “what” the participants in the study experienced with the phenomenon was written within every theme, explaining what happened to the participants and how they felt about it—producing what is in phenomenology known as “textural description”.
- Using segments of identified themes that allow for insights into the dynamics, surroundings, conditions, place, and various external factors, a description of “how” the experience happened within the phenomenon was written related to every theme, describing the setting and context in which the phenomenon was experienced, which resulted in what is in phenomenology known as “structural description”.
- A “composite description” of the phenomenon was written by incorporating both the textural and structural descriptions, producing the description of the “essence” of the experience.
4.2.2. Validation of Studies’ Results
5. Results
5.1. Study 1—Engineering Students
5.1.1. Identified Themes—What Did the Students Experience and How Did These Experiences Happen
- Theme 1: Self-discipline, motivation, and workflow
- Theme 2: Learning experience and outcomes
- Theme 3: Affective reactions
- Theme 4: Peer communication and lack of social interaction
- Theme 5: Support by the teaching staff
- Theme 6: Attention and active engagement during a class
- Theme 7: Hoping to return to classrooms soon
5.1.2. Composite Description—The Essence of Being Involved in PERT as an Engineering Student
5.2. Study 2—The Teachers
5.2.1. Identified Themes—What Did the Teachers Experience and How Did These Experiences Happen
- Theme 1: Motivation decreases the semester unfolds
- Theme 2: Having to adapt and overcome, accepting the inevitable
- Theme 3: Feeling uncomfortable due to the lack of any visual feedback while talking
- Theme 4: Students’ active participation as the most important motivation and work satisfaction factor
- Theme 5: Work pressure was significantly experienced due to various challenges
- Theme 6: Remote teaching has some benefits
- Theme 7: Communication with the students during the class
- Theme 8: Nostalgia and hoping that things will soon return to normal
5.2.2. Composite Description—The Essence of Being Involved in PERT as a Teacher in an Engineering Curriculum
5.3. Benchmarking PERT Sustainability
6. Discussion and Conclusions
Author Contributions
Funding
Institutional Review Board Statement
Informed Consent Statement
Data Availability Statement
Acknowledgments
Conflicts of Interest
Appendix A. Study 1. Engineering Students’ Verbatim Examples
- Theme 1: Self-discipline, motivation, and workflow
- Theme 2: Learning experience and outcomes
- Theme 3: Affective reactions
- Theme 4: Peer communication and lack of social interaction
- Theme 5: Support by the teaching staff
- Theme 6: Attention and active engagement during a class
- Theme 7: Hoping to return to classrooms soon
Appendix B. Study 2. The Teachers’ Verbatim Examples
- Theme 1: Motivation decreases the semester unfolds
- Theme 2: Having to adapt and overcome, accepting the inevitable
- Theme 3: Feeling uncomfortable, due to the lack of any visual feedback while talking
- Theme 4: Students’ active participation as the most important motivation and work satisfaction factor
- Theme 5: Work pressure was significantly experienced due to various challenges
- Theme 6: Remote teaching does have some benefits
- Theme 7: Communication with the students during the class
- Theme 8: Nostalgia and hoping that things will soon return to normal
Appendix C
| Students | Teachers |
|---|---|
| Technical aspects (internet, devices used) | Technical aspects (internet, devices used) |
| Physical location | Physical location |
| Positive aspects of learning online | Positive aspects of teaching online |
| How the teachers explain | How the teaching process develops |
| What makes them engaged | Issues regarding students’ engagement |
| Self-discipline | Motivation and organization of work |
| Absorbed knowledge | Teaching outcomes |
| Stress | Stress |
| Communication problems | Communication problems |
| Feeling of nostalgia | Feeling of nostalgia |
| Thematic units that did not match in both studies | |
| Peer communication | — |
| Teachers’ support | — |
| — | New challenges on how to teach |
| — | Technical support from the institution |
References
- Marinoni, G.; van’t Land, H.; Jensen, T. The Impact of COVID-19 on Higher Education around the World-IAU Global Survey Report 2020; International Association of Universities: Paris, France, 2020. [Google Scholar]
- Bozkurt, A.; Jung, I.; Xiao, J.; Vladimirschi, V.; Schuwer, R.; Egorov, G.; Lambert, S.; Al-Freih, M.; Pete, J.; Olcott, D.A., Jr. Global Outlook to the Interruption of Education Due to COVID-19 Pandemic: Navigating in a Time of Uncertainty and Crisis. Asian J. Distance Educ. 2020, 15, 1–126. [Google Scholar]
- Hodges, C.; Moore, S.; Lockee, B.; Trust, T.; Bond, A. The Difference between Emergency Remote Teaching and Online Learning. Available online: https://er.educause.edu/articles/2020/3/the-difference-between-emergency-remote-teaching-and-online-learning (accessed on 20 December 2020).
- Trentin, G. A Multidimensional Approach to E-Learning Sustainability. Educ. Technol. 2007, 47, 36–40. [Google Scholar]
- Gunn, C. Sustainability Factors for E-Learning Initiatives. ALT-J. Res. Learn. Technol. 2010, 18, 89–103. [Google Scholar] [CrossRef]
- Prasetyanto, D.; Rizki, M.; Sunitiyoso, Y. Online Learning Participation Intention after COVID-19 Pandemic in Indonesia: Do Students Still Make Trips for Online Class? Sustainablity 2022, 14, 1982. [Google Scholar] [CrossRef]
- Marlay, B.; Attenborough, J.; Kutcher, V. “Living in Limbo” The Views and Experiences of Young People in Australia at the Start of the COVID-19 Pandemic and National Response 2020; UNICEF: New York, NY, USA, 2020. [Google Scholar]
- Kale, S. “I’m Stuck in Limbo”: Will the Covid Generation of Young People Face Long-Term Fallout? Available online: https://www.theguardian.com/society/2020/may/30/im-stuck-in-limbo-will-the-covid-generation-of-young-people-face-long-term-fallout (accessed on 14 December 2020).
- Flaherty, C. Working from Home during COVID-19 Proves Challenging for Faculty Members. Available online: https://www.insidehighered.com/news/2020/03/24/working-home-during-covid-19-proves-challenging-faculty-members (accessed on 5 December 2020).
- Butler-Henderson, K.; Crawford, J.; Rudolph, J.; Lalani, K.; Sabu, K.M. COVID-19 in Higher Education Literature Database (CHELD V1): An Open Access Systematic Literature Review Database with Coding Rules. J. Appl. Learn. Teach. 2020, 3, 1–6. [Google Scholar]
- Saikat, S.; Dhillon, J.S.; Wan Ahmad, W.F.; Jamaluddin, R.A. A Systematic Review of the Benefits and Challenges of Mobile Learning during the COVID-19 Pandemic. Educ. Sci. 2021, 11, 459. [Google Scholar] [CrossRef]
- Kuleto, V.; Ilić, M.P.; Šević, N.P.; Ranković, M.; Stojaković, D.; Dobrilović, M. Factors Affecting the Efficiency of Teaching Process in Higher Education in the Republic of Serbia during COVID-19. Sustainablity 2021, 13, 12935. [Google Scholar] [CrossRef]
- Jeffery, K.A.; Bauer, C.F. Students’ Responses to Emergency Remote Online Teaching Reveal Critical Factors for All Teaching. J. Chem. Educ. 2020, 97, 2472–2485. [Google Scholar] [CrossRef]
- Hattingh, T.; van Niekerk, W.; Marais, H.; Geldenhuys, Y. Engineering Student Experiences of a Remotely Accessed, Online Learning Environment. In Proceedings of the 2020 IFEES World Engineering Education Forum-Global Engineering Deans Council (WEEF-GEDC), Cape Town, South Africa, 16–19 November 2020; pp. 1–6. [Google Scholar]
- Creswell, J.W. Qualitative Inquiry and Research Design: Choosing among Five Approaches, 2nd ed.; Sage Publications, Inc.: London, UK, 2007. [Google Scholar]
- World Bank. The Human Capital Index 2020 Update: Human Capital in the Time of COVID-19; The World Bank: Washington, DC, USA, 2021. [Google Scholar]
- Yarovaya, L.; Mirza, N.; Abaidi, J.; Hasnaoui, A. Human Capital Efficiency and Equity Funds’ Performance during the COVID-19 Pandemic. Int. Rev. Econ. Financ. 2021, 71, 584–591. [Google Scholar] [CrossRef]
- Corral, P.; Gatti, R. 21 Accumulation Interrupted: COVID-19 and Human Capital among the Young. In COVID-19 in Developing Economies; Djankov, S., Panizza, U., Eds.; Centre for Economic Policy Research: London, UK, 2020; pp. 286–302. [Google Scholar]
- Alharthi, A.D.; Spichkova, M.; Hamilton, M. Sustainability Requirements for ELearning Systems: A Systematic Literature Review and Analysis. Requir. Eng. 2019, 24, 523–543. [Google Scholar] [CrossRef]
- Szymkowiak, A.; Melović, B.; Dabić, M.; Jeganathan, K.; Kundi, G.S. Information Technology and Gen Z: The Role of Teachers, the Internet, and Technology in the Education of Young People. Technol. Soc. 2021, 65, 101565. [Google Scholar] [CrossRef]
- Dabbagh, N.H. The Challenges of Interfacing between Face-to-Face and Online Instruction. TechTrends 2000, 44, 37–42. [Google Scholar] [CrossRef]
- Makarova, I.; Shubenkova, K.; Antov, D.; Pashkevich, A. Digitalization of Engineering Education: From E-Learning to Smart Education BT-Smart Industry & Smart Education. In Lecture Notes in Networks and Systems, Proceedings of the 15th International Conference on Remote Engineering and Virtual Instrumentation, REV 2018, Dusseldorf, Germany, 21–23 March 2018; Auer, M.E., Langmann, R., Eds.; Springer International Publishing: Cham, Switzerland, 2019; Volume 47, pp. 32–41. [Google Scholar]
- Banday, M.T.; Ahmed, M.; Jan, T.R. Applications of E-Learning in Engineering Education: A Case Study. Procedia-Soc. Behav. Sci. 2014, 123, 406–413. [Google Scholar] [CrossRef] [Green Version]
- Potkonjak, V.; Vukobratović, M.; Jovanović, K.; Medenica, M. Virtual Mechatronic/Robotic Laboratory–A Step Further in Distance Learning. Comput. Educ. 2010, 55, 465–475. [Google Scholar] [CrossRef]
- Abumandour, E.-S.T. Applying E-Learning System for Engineering Education—Challenges and Obstacles. J. Res. Innov. Teach. Learn. 2021. [Google Scholar] [CrossRef]
- Heller, R.S.; Beil, C.; Dam, K.; Haerum, B. Student and Faculty Perceptions of Engagement in Engineering. J. Eng. Educ. 2010, 99, 253–261. [Google Scholar] [CrossRef]
- Izumi, T.; Sukhwani, V.; Surjan, A.; Shaw, R. Managing and Responding to Pandemics in Higher Educational Institutions: Initial Learning from COVID-19. Int. J. Disaster Resil. Built Environ. 2021, 12, 51–66. [Google Scholar] [CrossRef]
- Orakci, Ş.; Gelişli, Y. Educational Policy Actions in the Times of Covid-19 and Suggestions for Future Applications in Turkey. In Handbook of Research on Inequities in Online Education During Global Crises; Kyei-Blankson, L., Blankson, J., Ntuli, E., Eds.; IGI Global: Hershey, PA, USA, 2021; pp. 475–493. [Google Scholar]
- Melović, B. Educational Management and Leadership in Montenegro. In Educational Leadership in Policy: Challenges and Implementation Within Europe; Ingþórsson, Á.H., Alfirević, N., Pavičić, J., Vican, D., Eds.; Palgrave Macmillan: Cham, Switzerland, 2019; pp. 245–264. [Google Scholar]
- Mackey, K.R.M.; Freyberg, D.L. The Effect of Social Presence on Affective and Cognitive Learning in an International Engineering Course Taught via Distance Learning. J. Eng. Educ. 2010, 99, 23–34. [Google Scholar] [CrossRef]
- Roman-Sanchez, D.I.; Lopez-Arenas, T.; Sales-Cruz, M. An Interactive Virtual Laboratory for Process Engineering Education. In Computer Aided Chemical Engineering; Elsevier: Amsterdam, The Netherlands, 2018; Volume 43, pp. 1707–1708. [Google Scholar]
- Budai, T.; Kuczmann, M. Towards a Modern, Integrated Virtual Laboratory System. Acta Polytech. Hungarica 2018, 15, 191–204. [Google Scholar]
- Kapilan, N.; Vidhya, P.; Gao, X.-Z. Virtual Laboratory: A Boon to the Mechanical Engineering Education during Covid-19 Pandemic. High. Educ. Futur. 2021, 8, 31–46. [Google Scholar] [CrossRef]
- Mohammed, A.K.; El Zoghby, H.M.; Elmesalawy, M.M. Remote Controlled Laboratory Experiments for Engineering Education in the Post-COVID-19 Era: Concept and Example. In Proceedings of the 2020 2nd Novel Intelligent and Leading Emerging Sciences Conference (NILES), Giza, Egypt, 24–26 October 2020; pp. 629–634. [Google Scholar]
- Koretsky, M.; Kelly, C.; Gummer, E. Student Perceptions of Learning in the Laboratory: Comparison of Industrially Situated Virtual Laboratories to Capstone Physical Laboratories. J. Eng. Educ. 2011, 100, 540–573. [Google Scholar] [CrossRef]
- Lawton, D.; Vye, N.; Bransford, J.; Sanders, E.; Richey, M.; French, D.; Stephens, R. Online Learning Based on Essential Concepts and Formative Assessment. J. Eng. Educ. 2012, 101, 244–287. [Google Scholar] [CrossRef]
- Wong, E.T.T. Impact of E-Learning during SARS Outbreak in Hong Kong. In The Social and Cognitive Impacts of E-Commerce on Modern Organizations; IGI Global: Hershey, PA, USA, 2004; pp. 185–203. [Google Scholar]
- Abdelhamid, H.; Ghali, H.; Attia, A.M.; Badran, W.; Fahim, S.; Fakhreldin, H.; Hassan, M.; Karam, O.H.; Khalil, R.M.R.; Khalil, S. Pedagogy of the Pandemic: A Case Study of Emergency Remote Education in a Private Higher Education Institution in Egypt. In Proceedings of the ICERI 2020 Conference, Online, 9–10 November 2020; Volume 9, pp. 618–627. [Google Scholar]
- Patricia Aguilera-Hermida, A. College Students’ Use and Acceptance of Emergency Online Learning Due to COVID-19. Int. J. Educ. Res. Open 2020, 1, 100011. [Google Scholar] [CrossRef] [PubMed]
- Aristovnik, A.; Keržič, D.; Ravšelj, D.; Tomaževič, N.; Umek, L. Impacts of the COVID-19 Pandemic on Life of Higher Education Students: A Global Perspective. Sustainability 2020, 12, 8438. [Google Scholar] [CrossRef]
- Gonzalez, T.; De La Rubia, M.A.; Hincz, K.P.; Comas-Lopez, M.; Subirats, L.; Fort, S.; Sacha, G.M. Influence of COVID-19 Confinement on Students’ Performance in Higher Education. PLoS ONE 2020, 15, e0239490. [Google Scholar] [CrossRef] [PubMed]
- Althunibat, A.; Almaiah, M.A.; Altarawneh, F. Examining the Factors Influencing the Mobile Learning Applications Usage in Higher Education during the COVID-19 Pandemic. Electronics 2021, 10, 2676. [Google Scholar] [CrossRef]
- Naji, K.K.; Du, X.; Tarlochan, F.; Ebead, U.; Hasan, M.A.; Al-Ali, A.K. Engineering Students’ Readiness to Transition to Emergency Online Learning in Response to COVID-19: Case of Qatar. EURASIA J. Math. Sci. Technol. Educ. 2020, 16, em1886. [Google Scholar]
- Gelles, L.A.; Lord, S.M.; Hoople, G.D.; Chen, D.A.; Mejia, J.A. Compassionate Flexibility and Self-Discipline: Student Adaptation to Emergency Remote Teaching in an Integrated Engineering Energy Course during COVID-19. Educ. Sci. 2020, 10, 304. [Google Scholar] [CrossRef]
- Asgari, S.; Trajkovic, J.; Rahmani, M.; Zhang, W.; Lo, R.C.; Sciortino, A. An Observational Study of Engineering Online Education during the COVID-19 Pandemic. PLoS ONE 2021, 16, e0250041. [Google Scholar] [CrossRef]
- Piyatamrong, T.; Derrick, J.; Nyamapfene, A. Technology-Mediated Higher Education Provision during the COVID-19 Pandemic: A Qualitative Assessment of Engineering Student Experiences and Sentiments. J. Eng. Educ. Transform. 2021, 34, 290–297. [Google Scholar] [CrossRef]
- Kruger, K.; Wolff, K.; Cairncross, K. Real, Virtual, or Simulated: Approaches to Emergency Remote Learning in Engineering. Comput. Appl. Eng. Educ. 2022, 30, 93–105. [Google Scholar] [CrossRef]
- Clark, R.M.; Kaw, A.K.; Braga Gomes, R. Adaptive Learning: Helpful to the Flipped Classroom in the Online Environment of COVID? Comput. Appl. Eng. Educ. 2021, 30, 517–531. [Google Scholar] [CrossRef]
- Vergara, D.; Fernández-Arias, P.; Extremera, J.; Dávila, L.P.; Rubio, M.P. Educational Trends Post COVID-19 in Engineering: Virtual Laboratories. Mater. Today Proc. 2022, 49, 155–160. [Google Scholar] [CrossRef] [PubMed]
- El Said, G.R. How Did the COVID-19 Pandemic Affect Higher Education Learning Experience? An Empirical Investigation of Learners’ Academic Performance at a University in a Developing Country. Adv. Hum.-Comput. Interact. 2021, 2021, 1–10. [Google Scholar] [CrossRef]
- Hjelsvold, R.; Nykvist, S.S.; Lorås, M.; Bahmani, A.; Krokan, A. Educators’ Experiences Online: How COVID-19 Encouraged Pedagogical Change in CS Education. In Proceedings of the Norsk IKT-Konferanse for Forskning Og Utdanning; 2020. Available online: https://ojs.bibsys.no/index.php/NIK/article/view/817 (accessed on 12 December 2021).
- Popa, D.; Repanovici, A.; Lupu, D.; Norel, M.; Coman, C. Using Mixed Methods to Understand Teaching and Learning in COVID 19 Times. Sustainability 2020, 12, 8726. [Google Scholar] [CrossRef]
- Durak, G.; Çankaya, S. Emergency Distance Education Process from the Perspectives of Academicians. Asian J. Distance Educ. 2020, 15, 2020. [Google Scholar]
- Mohmmed, A.O.; Khidhir, B.A.; Nazeer, A.; Vijayan, V.J. Emergency Remote Teaching during Coronavirus Pandemic: The Current Trend and Future Directive at Middle East College Oman. Innov. Infrastruct. Solut. 2020, 5, 72. [Google Scholar] [CrossRef]
- Bojović, Ž.; Bojović, P.D.; Vujošević, D.; Šuh, J. Education in Times of Crisis: Rapid Transition to Distance Learning. Comput. Appl. Eng. Educ. 2020, 28, 1467–1489. [Google Scholar] [CrossRef]
- Luburić, N.; Slivka, J.; Sladić, G.; Milosavljević, G. The Challenges of Migrating an Active Learning Classroom Online in a Crisis. Comput. Appl. Eng. Educ. 2021, 29, 1617–1641. [Google Scholar] [CrossRef]
- Polkinghorne, D.E. Phenomenological Research Methods. In Existential-Phenomenological Perspectives in Psychology: Exploring the Breadth of Human Experience; Valle, R.S., Halling, S., Eds.; Springer: Boston, MA, USA, 1989; pp. 41–60. [Google Scholar]
- Merriam, S.B.; Tisdell, E.J. Qualitative Research: A Guide to Design and Implementation; John Wiley & Sons, Inc.: San Francisco, CA, USA, 2016. [Google Scholar]
- Browning, M.H.E.M.; Larson, L.R.; Sharaievska, I.; Rigolon, A.; McAnirlin, O.; Mullenbach, L.; Cloutier, S.; Vu, T.M.; Thomsen, J.; Reigner, N. Psychological Impacts from COVID-19 among University Students: Risk Factors across Seven States in the United States. PLoS ONE 2021, 16, e0245327. [Google Scholar] [CrossRef]
- Hussein, E.; Daoud, S.; Alrabaiah, H.; Badawi, R. Exploring Undergraduate Students’ Attitudes towards Emergency Online Learning during COVID-19: A Case from the UAE. Child. Youth Serv. Rev. 2020, 119, 105699. [Google Scholar] [CrossRef]
- Flanigan, A.E.; Babchuk, W.A. Social Media as Academic Quicksand: A Phenomenological Study of Student Experiences in and out of the Classroom. Learn. Individ. Differ. 2015, 44, 40–45. [Google Scholar] [CrossRef]
- Tavakol, S.; Dennick, R.; Tavakol, M. Medical Students’ Understanding of Empathy: A Phenomenological Study. Med. Educ. 2012, 46, 306–316. [Google Scholar] [CrossRef] [PubMed]
- Lee, C.S.; McNeill, N.J.; Douglas, E.P.; Koro-Ljungberg, M.E.; Therriault, D.J. Indispensable Resource? A Phenomenological Study of Textbook Use in Engineering Problem Solving. J. Eng. Educ. 2013, 102, 269–288. [Google Scholar] [CrossRef]
- Shafiei Sarvestani, M.; Mohammadi, M.; Afshin, J.; Raeisy, L. Students’ Experiences of e-Learning Challenges; a Phenomenological Study. Interdiscip. J. Virtual Learn. Med. Sci. 2019, 10, 1–10. [Google Scholar]
- Chattaraj, D.; Vijayaraghavan, A.P. The Mobility Paradigm in Higher Education: A Phenomenological Study on the Shift in Learning Space. Smart Learn. Environ. 2021, 8, 15. [Google Scholar] [CrossRef]
- Delgado, J.E.; Arellano, J. A Phenomenological Study of the Lived Experiences of Graduate Students Adapting Flexible Learning Modality Due to COVID-19 Pandemic. Asian J. Educ. Soc. Stud. 2021, 15, 7–16. [Google Scholar] [CrossRef]
- Shaw, S.C.K.; Hennessy, L.R.; Anderson, J.L. The Learning Experiences of Dyslexic Medical Students during the COVID-19 Pandemic: A Phenomenological Study. Adv. Health Sci. Educ. 2021. [Google Scholar] [CrossRef]
- Moustakas, C. Phenomenological Research Methods; Sage Publications, Inc: Thousand Oaks, CA, USA, 1994. [Google Scholar]
- British Educational Research Association Ethical Guidelines for Educational Research, 4th ed.; 2018; Available online: https://www.bera.ac.uk/publication/ethical-guidelines-for-educational-research-2018-online (accessed on 20 January 2021).
- Auerbach, C.F.; Silverstein, L.B. Qualitative Data: An Introduction to Coding and Analysis; New York University Press: New York, NY, USA, 2003. [Google Scholar]
- Lune, H.; Berg, B.L. Qualitative Research Methods for the Social Sciences; Pearson Education Limited: Harlow, UK, 2017. [Google Scholar]
- Gibbs, G.R. Analyzing Qualitative Data; SAGE Publications Ltd.: London, UK, 2007. [Google Scholar]
- Patton, M.Q. Qualitative Research & Evaluation Methods: Integrating Theory and Practice, 4th ed.; SAGE Publications Inc.: Thousand Oaks, CA, USA, 2015. [Google Scholar]
- Maxwell, J.A. Qualitative Research Design: An Interactive Approach, 3rd ed.; SAGE Publications Inc.: Thousand Oaks, CA, USA, 2013. [Google Scholar]
- Cameron-Standerford, A.; Menard, K.; Edge, C.; Bergh, B.; Shayter, A.; Smith, K.; VandenAvond, L. The Phenomenon of Moving to Online/Distance Delivery as a Result of Covid-19: Exploring Initial Perceptions of Higher Education Faculty at a Rural Midwestern University. Front. Educ. 2020, 5, 203. [Google Scholar] [CrossRef]
- Erlam, G.D.; Garrett, N.; Gasteiger, N.; Lau, K.; Hoare, K.; Agarwal, S.; Haxell, A. What Really Matters: Experiences of Emergency Remote Teaching in University Teaching and Learning During the COVID-19 Pandemic. Front. Educ. 2021, 6, 397. [Google Scholar] [CrossRef]
- Stepanyan, K.; Littlejohn, A.; Margaryan, A. Sustainable E-Learning: Toward a Coherent Body of Knowledge. J. Educ. Technol. Soc. 2013, 16, 91–102. [Google Scholar]
- Coker, D. The Canary in the Mine: Remote Learning in the Time of COVID-19. J. Curric. Teach. 2020, 9, 76–87. [Google Scholar] [CrossRef]

| Sample Property | % of the Sample * | n | |
|---|---|---|---|
| Gender | Male | 53.5% | 23 |
| Female | 46.5% | 20 | |
| Employed | Yes | 32.6% | 14 |
| No | 67.4% | 29 | |
| Year of study | 1st | 11.6% | 5 |
| 2nd | 11.6% | 5 | |
| 3rd | 16.3% | 7 | |
| 4th | 20.9% | 9 | |
| 1st Master’s | 37.2% | 16 | |
| 1st PhD | 2.3% | 1 | |
| study Programs | Information Systems Engineering | 44.2% | 19 |
| Computing and Control Engineering | 18.6% | 8 | |
| Electronics, Energetics and Telecommunications | 14.0% | 6 | |
| Applied Software Engineering | 4.7% | 2 | |
| Industrial Engineering | 2.3% | 1 | |
| Biomedical Engineering | 2.3% | 1 | |
| Engineering Management | 2.3% | 1 | |
| Information Systems Engineering | 2.3% | 1 | |
| Geodesy and Geomatics | 2.3% | 1 | |
| Mechatronics | 2.3% | 1 | |
| Software Engineering and IT | 2.3% | 1 | |
| Architecture and Urbanism | 2.3% | 1 | |
| Sample Property | % of the Sample * | n | |
|---|---|---|---|
| Gender | Male | 56.0% | 14 |
| Female | 40.0% | 10 | |
| Undisclosed | 4.0% | 1 | |
| Position | Full Professor | 16.0% | 4 |
| Associate Professor | 36.0% | 9 | |
| Assistant Professor | 12.0% | 3 | |
| Teaching Assistant | 32.0% | 8 | |
| Undisclosed | 4.0% | 1 | |
| Study programs taught in (any teacher may teach in more than one study program) | Industrial Engineering | 17.0% | 9 |
| Mechatronics | 15.1% | 8 | |
| Engineering Management | 13.2% | 7 | |
| Mechanical Engineering | 11.3% | 6 | |
| Information Systems Engineering | 7.5% | 4 | |
| Information Engineering | 5.7% | 3 | |
| Software Engineering and IT | 5.7% | 3 | |
| Computing and Control Engineering | 5.7% | 3 | |
| Traffic and Transport Engineering | 3.8% | 2 | |
| Applied Software Engineering | 3.8% | 2 | |
| Biomedical Engineering | 1.9% | 1 | |
| Clean Energy Technologies | 1.9% | 1 | |
| Architecture | 1.9% | 1 | |
| Applied Computer Sciences | 1.9% | 1 | |
| Geodesy and Geomatics | 1.9% | 1 | |
| Undisclosed | 1.9% | 1 | |
| Dimensions of Sustainable E-Learning Systems * | Perspective | Positive Aspect | Negative Aspect |
|---|---|---|---|
| Human—Individual needs should be protected and supported with dignity | Student | Online communication 1on1 | Individuality is lost during classes |
| Teacher | More privacy and working from home | Lack of clear distinction between professional and private life | |
| Social—Relationships of people within society should be equitable, diverse, connected and democratic | Student | No data for most | Lack of peer communication |
| Teacher | No data for most | Lack of feedback from the other side, poor interaction | |
| Technical—Technology must cope with changes and evolution in a fair manner, respecting natural resources | Student | Learning platform available on all devices, teaching materials and class recordings allow for individual pacing | Overwhelmed with technology |
| Teacher | All materials and data on one platform | High dependence on technology to deliver teaching content | |
| Environmental—Natural resources have to be protected from human needs and wastes | Student | Less commuting | No data for most |
| Teacher | Less commuting | No data for most | |
| Economic dimensions—A positive economic value and capital should be ensured and preserved | Student | Less expenses due to distance learning | Less worth in gained knowledge |
| Teacher | No data for most | Unable to fully deliver knowledge that is appreciated |
Publisher’s Note: MDPI stays neutral with regard to jurisdictional claims in published maps and institutional affiliations. |
© 2022 by the authors. Licensee MDPI, Basel, Switzerland. This article is an open access article distributed under the terms and conditions of the Creative Commons Attribution (CC BY) license (https://creativecommons.org/licenses/by/4.0/).
Share and Cite
Vrgović, P.; Pekić, J.; Mirković, M.; Anderla, A.; Leković, B. Prolonged Emergency Remote Teaching: Sustainable E-Learning or Human Capital Stuck in Online Limbo? Sustainability 2022, 14, 4584. https://doi.org/10.3390/su14084584
Vrgović P, Pekić J, Mirković M, Anderla A, Leković B. Prolonged Emergency Remote Teaching: Sustainable E-Learning or Human Capital Stuck in Online Limbo? Sustainability. 2022; 14(8):4584. https://doi.org/10.3390/su14084584
Chicago/Turabian StyleVrgović, Petar, Jasmina Pekić, Milan Mirković, Andraš Anderla, and Bojan Leković. 2022. "Prolonged Emergency Remote Teaching: Sustainable E-Learning or Human Capital Stuck in Online Limbo?" Sustainability 14, no. 8: 4584. https://doi.org/10.3390/su14084584
APA StyleVrgović, P., Pekić, J., Mirković, M., Anderla, A., & Leković, B. (2022). Prolonged Emergency Remote Teaching: Sustainable E-Learning or Human Capital Stuck in Online Limbo? Sustainability, 14(8), 4584. https://doi.org/10.3390/su14084584

