Groundwater Potentiality Assessment of Ain Sefra Region in Upper Wadi Namous Basin, Algeria Using Integrated Geospatial Approaches
Abstract
:1. Introduction
Study Area
2. Materials and Methods
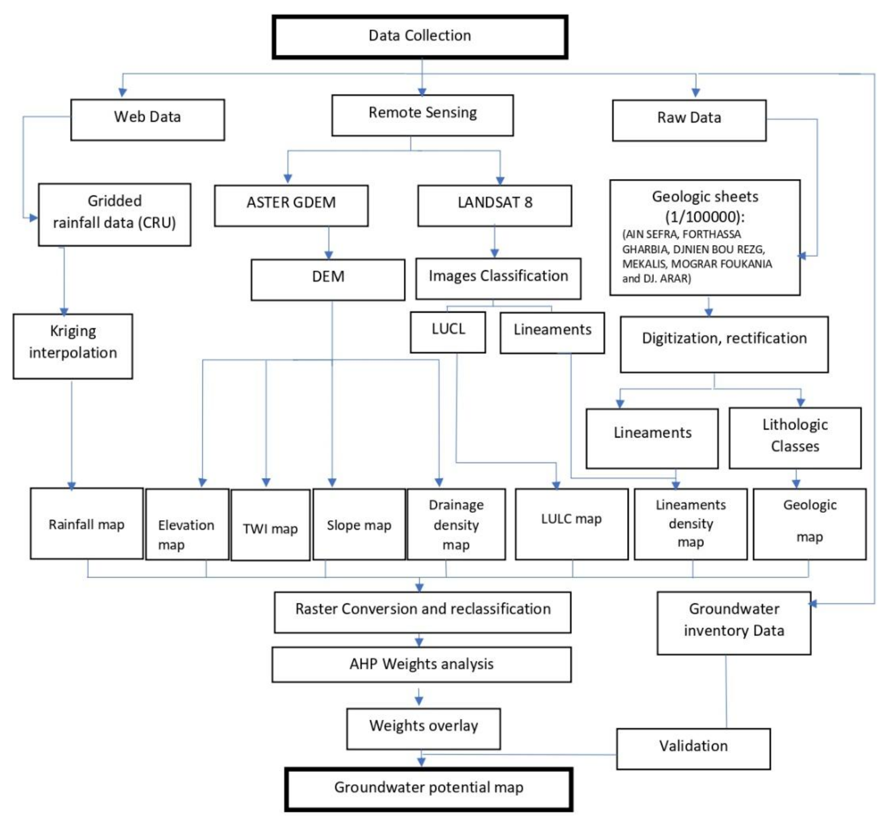
2.1. Data Collection
2.2. Assigning Rank and Weight
2.3. Groundwater Potential Zones Delineation
2.4. Validation Process
3. Results and Discussion
3.1. Geology
3.2. Drainage Density
3.3. Rainfall
3.4. Slope
3.5. Elevation and Morphometric Parameters
3.6. Land Use and Land Cover (LULC)
3.7. Lineament Density
3.8. TWI
3.9. Analytical Hierarchical Process Results
3.10. Groundwater Potential Areas
3.11. Validation
4. Conclusions
Author Contributions
Funding
Institutional Review Board Statement
Informed Consent Statement
Data Availability Statement
Conflicts of Interest
References
- Connor, R. The United Nations World Water Development Report 2015: Water for A Sustainable World; UNESCO Publishing: Paris, France, 2015; Volume 1. [Google Scholar]
- Drouiche, N.; Ghaffour, N.; Naceur, M.W.; Lounici, H.; Drouiche, M. Towards sustainable water management in Algeria. Desalin. Water Treat. 2012, 50, 272–284. [Google Scholar] [CrossRef]
- Vallee, D.; Margat, J.; Eliasson, Å.; Hoogeveen, J. Review of World Water Resources by Country; Food and Agricultural Organization of the United Nations: Rome, Italy, 2003. [Google Scholar]
- FAO. Groundwater Management in Algeria, Draft Synthesis Report; Food and Agriculture Organization of the United Nations: Rome, Italy, 2009. [Google Scholar]
- Gonçalvès, J.; Petersen, J.; Deschamps, P.; Hamelin, B.; Baba-Sy, O. Quantifying the modern recharge of the “fossil” Sahara aquifers. J. Geophys. Res. Lett. 2013, 40, 2673–2678. [Google Scholar] [CrossRef]
- Kherbache, N. Water policy in Algeria: Limits of supply model and perspectives of water demand management (WDM). Desalin. Water Treat. 2020, 180, 141–155. [Google Scholar] [CrossRef]
- APS. Water Consumption in Algeria. 2020. Available online: http://www.aps.dz/economie (accessed on 5 August 2020).
- Boretti, A.; Rosa, L. Reassessing the projections of the World Water Development Report. NPJ Clean Water 2019, 2, 15. [Google Scholar] [CrossRef]
- Hajkowicz, S.; Collins, K. A Review of Multiple Criteria Analysis for Water Resource Planning and Management. Water Resour. Manag. 2007, 21, 1553–1566. [Google Scholar] [CrossRef]
- Hanjra, M.A.; Qureshi, M.E. Global water crisis and future food security in an era of climate change. Food Policy 2010, 35, 365–377. [Google Scholar] [CrossRef]
- Elbeih, S. An overview of integrated remote sensing and GIS for groundwater mapping in Egypt. Ain Shams Eng. J. 2015, 6, 1–15. [Google Scholar] [CrossRef] [Green Version]
- Chakrabortty, R.; Roy, P.; Chowdhuri, I.; Pal, S.C. Groundwater Vulnerability Assessment Using Random Forest Approach in a Water-Stressed Paddy Cultivated Region of West Bengal, India. In Groundwater Geochemistry: Pollution and Remediation Methods; Wiley-Blackwell Publishing: Hoboken, NJ, USA, 2021; pp. 392–410. [Google Scholar] [CrossRef]
- Prasad, R.K.; Mondal, N.; Banerjee, P.; Nandakumar, M.V.; Singh, V.S. Deciphering potential groundwater zone in hard rock through the application of GIS. Environ. Earth Sci. 2007, 55, 467–475. [Google Scholar] [CrossRef]
- Singh, P.; Thakur, J.K.; Kumar, S. Delineating groundwater potential zones in a hard-rock terrain using geospatial tool. Hydrol. Sci. J. 2013, 58, 213–223. [Google Scholar] [CrossRef] [Green Version]
- Fashae, O.A.; Tijani, M.N.; Talabi, A.O.; Adedeji, O.I. Delineation of groundwater potential zones in the crystalline basement terrain of SW-Nigeria: An integrated GIS and remote sensing approach. Appl. Water Sci. 2014, 4, 19–38. [Google Scholar] [CrossRef] [Green Version]
- Gogu, R.C.; Hallet, V.; Dassargues, A. Comparison of aquifer vulnerability assessment techniques. Application to the Néblon river basin (Belgium). Environ. Earth Sci. 2003, 44, 881–892. [Google Scholar] [CrossRef]
- Hodlur, R.M.P.G.; Prakash, R.M.; Deshmukh, S.; Singh, V.S.; Hodlur, G. Role of some salient geophysical, geochemical, and hydrogeological parameters in the exploration of fresh groundwater in a brackish terrain. Environ. Earth Sci. 2002, 41, 861–866. [Google Scholar] [CrossRef]
- Jaiswal, R.K.; Mukherjee, S.; Krishnamurthy, J.; Saxena, R. Role of remote sensing and GIS techniques for generation of groundwater prospect zones towards rural development—An approach. Int. J. Remote Sens. 2003, 24, 993–1008. [Google Scholar] [CrossRef]
- Das, S.; Pardeshi, S.D. Integration of different influencing factors in GIS to delineate groundwater potential areas using IF and FR techniques: A study of Pravara basin, Maharashtra, India. Appl. Water Sci. 2018, 8, 197. [Google Scholar] [CrossRef] [Green Version]
- Das, B.; Pal, S.C.; Malik, S.; Chakrabortty, R. Modeling groundwater potential zones of Puruliya district, West Bengal, India using remote sensing and GIS techniques. Geol. Ecol. Landsc. 2019, 3, 223–237. [Google Scholar] [CrossRef] [Green Version]
- Ekwok, S.E.; Akpan, A.E.; Kudamnya, E.A.; Ebong, E.D. Assessment of groundwater potential using geophysical data: A case study in parts of Cross River State, south-eastern Nigeria. Appl. Water Sci. 2020, 10, 1–17. [Google Scholar] [CrossRef]
- Sreedevi, P.D.; Subrahmanyam, K.; Ahmed, S. Integrated approach for delineating potential zones to explore for groundwater in the Pageru River basin, Cuddapah District, Andhra Pradesh, India. Appl. Hydrogeol. 2005, 13, 534–543. [Google Scholar] [CrossRef]
- Bhuvaneswaran, C.; Ganesh, A.; Nevedita, S. Spatial analysis of groundwater potential zones using remote sensing, GIS and MIF techniques in uppar Odai sub-watershed, Nandiyar, Cauvery basin, Tamilnadu. J. Int. J. Curr. Res. 2015, 7, 20765–20774. [Google Scholar]
- Jasmin, I.; Mallikarjuna, P. Delineation of groundwater potential zones in Araniar River basin, Tamil Nadu, India: An integrated remote sensing and geographical information system approach. Environ. Earth Sci. 2015, 73, 3833–3847. [Google Scholar] [CrossRef]
- Shah, R.A.; Lone, S.A. Hydrogeomorphological mapping using geospatial techniques for assessing the groundwater potential of Rambiara river basin, western Himalayas. Appl. Water Sci. 2019, 9, 64. [Google Scholar] [CrossRef] [Green Version]
- Bhunia, G.S. An approach to demarcate groundwater recharge potential zone using geospatial technology. Appl. Water Sci. 2020, 10, 1–12. [Google Scholar] [CrossRef]
- Kebir, L.W.; Bennia, A.; Mahi, H. Groundwater Potential Evaluation Using Remote Sensing And Gis Techniques In Tindouf Basin. Algeria. In Proceedings of the 2020 Mediterranean and Middle-East Geoscience and Remote Sensing Symposium (M2GARSS), Tunis, Tunisia, 9–11 March 2020; pp. 281–284. [Google Scholar]
- Maizi, D.; Boufekane, A.; Ouali, A.A.; Aoudia, M. Identification of potential area of recharge using geospatial and multi-criteria decision analysis in the Macta watershed. Arab. J. Geosci. 2020, 13, 127. [Google Scholar] [CrossRef]
- Kessar, C.; Benkesmia, Y.; Blissag, B.; Beldjilali, B. Gis Based Analytical Hierarchical Process for the Assessment of Groundwater Potential Zones in Wadi Saida Watershed. In Proceedings of the 2020 Mediterranean and Middle-East Geoscience and Remote Sensing Symposium (M2GARSS), Tunis, Tunisia, 9–11 March 2020; pp. 277–280. [Google Scholar]
- Mallick, J.; Khan, R.A.; Ahmed, M.; Alqadhi, S.D.; Alsubih, M.; Falqi, I.; Hasan, M.A. Modeling Groundwater Potential Zone in a Semi-Arid Region of Aseer Using Fuzzy-AHP and Geoinformation Techniques. Water 2019, 11, 2656. [Google Scholar] [CrossRef] [Green Version]
- Saranya, T.; Saravanan, S. Groundwater potential zone mapping using analytical hierarchy process (AHP) and GIS for Kancheepuram District, Tamilnadu, India. Model. Earth Syst. Environ. 2020, 6, 1105–1122. [Google Scholar] [CrossRef]
- Das, S. Comparison among influencing factor, frequency ratio, and analytical hierarchy process techniques for groundwater potential zonation in Vaitarna basin, Maharashtra. Groundw. Sustain. Dev. 2019, 8, 617–629. [Google Scholar] [CrossRef]
- Arulbalaji, P.; Padmalal, D.; Sreelash, K. GIS and AHP Techniques Based Delineation of Groundwater Potential Zones: A case study from Southern Western Ghats, India. Sci. Rep. 2019, 9, 2082. [Google Scholar] [CrossRef]
- Chakrabortty, R.; Pal, S.C.; Malik, S.; Das, B. Modeling and mapping of groundwater potentiality zones using AHP and GIS technique: A case study of Raniganj Block, Paschim Bardhaman. Model. Earth Syst. Environ. 2018, 4, 1085–1110. [Google Scholar] [CrossRef]
- Derdour, A.; Bouanani, A. Coupling HEC-RAS and HEC-HMS in rainfall–runoff modeling and evaluating floodplain inundation maps in arid environments: Case study of Ain Sefra city, Ksour Mountain. SW of Algeria. J. Environ. Earth Sci. 2019, 78, 586. [Google Scholar]
- Rahmani, A.; Bounani, A.; Kacemi, A.; Baba Hamed, K. Contribution of GIS for the survey and the management of water resources in the basin “Benhandjir–Tirkount”(Ain Sefra)–mounts of Ksour-Saharian Atlas–Algeria. J. Fundam. Appl. Sci. 2017, 9, 829–846. [Google Scholar] [CrossRef] [Green Version]
- ONS. Distribution of the Resident Population of Ordinary and Collective Households, According to the Municipality of Residence and the Dispersion. Available online: http://www.ons.dz/collections/population.html (accessed on 15 March 2020).
- Bensaïd, A. Sig et Télédétection Pour L’étude de L’ensablement Dans Une Zone Aride: Le cas de la Wilaya de Naâma (Algérie). Ph.D. Thesis, Université Joseph-Fourier-Grenoble I, Saint-Martin-d’Hères, France, 2006. [Google Scholar]
- Bouarfa, S.; Bellal, S.A. Assessment of the Aeolian sand dynamics in the region of Ain Sefra (Western Algeria), using wind data and satellite imagery. Arab. J. Geosci. 2018, 11, 56. [Google Scholar] [CrossRef]
- EARTHDATA. The ASTER Global Digital Elevation Model (GDEM) Version 3. 2020. Available online: https://search.earthdata.nasa.gov/search/granules?p=C1711961296-LPCLOUD&pg[0][v]=f&pg[0][gsk]=-start_date&fi=ASTER&tl=1649463419.746!3!!&lat=-0.140625 (accessed on 13 May 2020).
- Arheimer, B.; Dahne, J.; Lindström, G.; Marklund, L.; Stromqvist, J. Multi-variable evaluation of an integrated model system covering Sweden (S-HYPE). J. IAHS-AISH 2011, 345, 145–150. [Google Scholar]
- Pourghasemi, H.R.; Pradhan, B.; Gokceoglu, C. Application of fuzzy logic and analytical hierarchy process (AHP) to landslide susceptibility mapping at Haraz watershed. Nat. Hazards 2012, 63, 965–996. [Google Scholar] [CrossRef]
- CRU. Rainfall Data. 2020. Available online: http://www.cru.uea.ac.uk/data (accessed on 6 January 2020).
- EARTHDATA. Landsat Data Access. 2020. Available online: https://search.earthdata.nasa.gov (accessed on 6 January 2020).
- Yeh, H.-F.; Lee, C.-H.; Hsu, K.-C.; Chang, P.-H. GIS for the assessment of the groundwater recharge potential zone. Environ. Geol. 2009, 58, 185–195. [Google Scholar] [CrossRef]
- Henriksen, H.; Braathen, A. Effects of fracture lineaments and in-situ rock stresses on groundwater flow in hard rocks: A case study from Sunnfjord, western Norway. Appl. Hydrogeol. 2005, 14, 444–461. [Google Scholar] [CrossRef]
- Waikar, M.; Nilawar, A.P. Identification of groundwater potential zone using remote sensing and GIS technique. Int. J. Innov. Res. Sci. Eng. Technol. 2014, 3, 12163–12174. [Google Scholar]
- Abijith, D.; Saravanan, S.; Singh, L.; Jennifer, J.J.; Saranya, T.; Parthasarathy, K. GIS-based multi-criteria analysis for identification of potential groundwater recharge zones—A case study from Ponnaniyaru watershed, Tamil Nadu, India. HydroResearch 2020, 3, 1–14. [Google Scholar] [CrossRef]
- Şener, E.; Şener, Ş.; Davraz, A. Groundwater potential mapping by combining fuzzy-analytic hierarchy process and GIS in Beyşehir Lake Basin, Turkey. Arab. J. Geosci. 2018, 11, 187. [Google Scholar] [CrossRef]
- Agarwal, E.; Agarwal, R.; Garg, R.D.; Garg, P.K. Delineation of groundwater potential zone: An AHP/ANP approach. J. Earth Syst. Sci. 2013, 122, 887–898. [Google Scholar] [CrossRef] [Green Version]
- Razandi, Y.; Pourghasemi, H.R.; Neisani, N.S.; Rahmati, O. Application of analytical hierarchy process, frequency ratio, and certainty factor models for groundwater potential mapping using GIS. Earth Sci. Inform. 2015, 8, 867–883. [Google Scholar] [CrossRef]
- Goepel, K.D. Implementation of an Online Software Tool for the Analytic Hierarchy Process (AHP-OS). Int. J. Anal. Hierarchy Process 2018, 10, 469–487. [Google Scholar] [CrossRef] [Green Version]
- Saaty, T.L. How to make a decision: The analytic hierarchy process. Eur. J. Oper. Res. 1990, 48, 9–26. [Google Scholar] [CrossRef]
- Derdour, A.; Guerine, L.; Allali, M. Assessment of drinking and irrigation water quality using WQI and SAR method in Maâder sub-basin, Ksour Mountains, Algeria. Sustain. Water Resour. Manag. 2021, 7, 1–14. [Google Scholar] [CrossRef]
- Derdour, A.; Ali, M.M.M.; Sari, S.M.C. Evaluation of the quality of groundwater for its appropriateness for drinking purposes in the watershed of Naâma, SW of Algeria, by using water quality index (WQI). SN Appl. Sci. 2020, 2, 1951. [Google Scholar] [CrossRef]
- Melalih, A.; Mazour, M. Analysis of water and soil conservation techniques at the Ain Sefra arid watershed. Environ. Monit. Assess. 2021, 193, 1–18. [Google Scholar] [CrossRef] [PubMed]
- Abrams, W.; Ghoneim, E.; Shew, R.; LaMaskin, T.; Al-Bloushi, K.; Hussein, S.; AbuBakr, M.; Al-Mulla, E.; Al-Awar, M.; El-Baz, F. Delineation of groundwater potential (GWP) in the northern United Arab Emirates and Oman using geospatial technologies in conjunction with Simple Additive Weight (SAW), Analytical Hierarchy Process (AHP), and Probabilistic Frequency Ratio (PFR) techniques. J. Arid Environ. 2018, 157, 77–96. [Google Scholar] [CrossRef]
- Arabameri, A.; Pal, S.C.; Rezaie, F.; Chakrabortty, R.; Chowdhuri, I.; Blaschke, T.; Ngo, P.T.T. Comparison of multi-criteria and artificial intelligence models for land-subsidence susceptibility zonation. J. Environ. Manag. 2021, 284, 112067. [Google Scholar] [CrossRef]
- Galmier, D. Photogeology of the Region of Ain Sefra (Algeria); Universite de Paris: Paris, France, 1972; Volume 320. [Google Scholar]
- Kolli, O. Copper Mineralization in the Aïn Sefra Area (West of Algeria). In Mineral Deposits of the Alps and of the Alpine Epoch in Europe; Springer Science and Business Media LLC: Berlin/Heidelberg, Germany, 1983; pp. 291–297. [Google Scholar]
- Bassoullet, J.-P. Contribution à l’étude Stratigraphique du Mésozoïque de l’Atlas Saharien Occidental, Algérie. Ph.D. Thesis, Universite Pierre et Marie Curie, Paris, France, 1973. Available online: https://bibliotheques.mnhn.fr/medias/detailstatic.aspx?INSTANCE=EXPLOITATION&RSC_BASE=HORIZON&RSC_DOCID=446203 (accessed on 6 January 2020).
- Mekahli, L. Evolution des Monts des Ksour (Algérie) de l’Hettangien au Bajocien: Biostratigraphie, sédimentologie, paléogéographie et stratigraphie séquentielle. J. Doc. Des. Lab. Géologie 1998, 147, 3–319. [Google Scholar]
- Kumar, P.K.D.; Gopinath, G.; Seralathan, P. Application of remote sensing and GIS for the demarcation of groundwater potential zones of a river basin in Kerala, southwest coast of India. Int. J. Remote Sens. 2007, 28, 5583–5601. [Google Scholar] [CrossRef]
- Thapa, R.; Gupta, S.; Guin, S.; Kaur, H. Assessment of groundwater potential zones using multi-influencing factor (MIF) and GIS: A case study from Birbhum district. Appl. Water Sci. 2017, 7, 4117–4131. [Google Scholar] [CrossRef]
- Gupta, M.; Srivastava, P.K. Integrating GIS and remote sensing for identification of groundwater potential zones in the hilly terrain of Pavagarh, Gujarat, India. Water Int. 2010, 35, 233–245. [Google Scholar] [CrossRef]
- Lerner, D.N.; Issar, A.S.; Simmers, I. Groundwater Recharge: A Guide to Understanding and Estimating Natural Recharge; Heinz Heise: Hannover, Germany, 1990. [Google Scholar]
- Schumm, S.A. Evolution of Drainage Systems and Slopes in Badlands at Perth Amboy. GSA Bull. 1956, 67, 597–646. [Google Scholar] [CrossRef]
- Horton, R.E. Erosional development of streams and their drainage basins; hydrophysical approach to quantitative morphology. J. Geol. Soc. Am. Bull. 1945, 56, 275–370. [Google Scholar] [CrossRef] [Green Version]
- Strahler, A.N. Part II—Quantitative geomorphology of drainage basins and channel networks. In Handbook of Applied Hydrology; McGraw-Hill: New York, NY, USA, 1964; pp. 4–39. [Google Scholar]
- Gravelius, H. Flusskunde. Goschen Verlagshan dlug Berlin. In Morphometry of Drainage Bassins; Elsevier: Amsterdam, The Netherlands, 1914. [Google Scholar]
- Melton, M.A. An Analysis of the Relations Among Elements of Climate, Surface Properties, and Geomorphology; Columbia University: New York, NY, USA, 1957. [Google Scholar]
- Patton, P.C.; Baker, V.R. Morphometry and floods in small drainage basins subject to diverse hydrogeomorphic controls. Water Resour. Res. 1976, 12, 941–952. [Google Scholar] [CrossRef] [Green Version]
- Wentworth, C.K. A simplified method of determining the average slope of land surfaces. Am. J. Sci. 1930, s5-20, 184–194. [Google Scholar] [CrossRef]
- Chorley, R.J.; Malm, D.E.G.; Pogorzelski, H.A. A new standard for estimating drainage basin shape. Am. J. Sci. 1957, 255, 138–141. [Google Scholar] [CrossRef]
- MacDonald, A.M.; O Dochartaigh, B.E.; Bonsor, H.C.; Davies, J.; Key, R. Developing Quantitative Aquifer Maps for Africa; British Geological Survey: Nottingham, UK, 2010; 28p, Available online: http://nora.nerc.ac.uk/id/eprint/501779 (accessed on 6 January 2020).





| No | Data Collected | Source of Data | Generated Variable Layer |
|---|---|---|---|
| 1 | ASTER DEM (30 m resolution) | Accessed on 6 June 2020 from https://earthexplorer.usgs.gov/ | DEM map Density of drainage map Slope map Topographic Wetness Index map |
| 2 | Grid-based rainfall data | Accessed on 6 June 2020 from Climatic Research Unit, website: https://sites.uea.ac.uk/cru/data | Areal rainfall map |
| 3 | Landsat satellite images (Landsat 8 OLI and TIRS Level-1 Data Products) | Accessed on 11 June 2020 from https://earthexplorer.usgs.gov/ | LULC map Lineament density map |
| 4 | Existing maps | Algerian Geological Service Agency. | Geological map |
| 5 | Existing wells/springs | Department of Water Resources of Wilaya of Naâma. High Commission for the Development of rangelands, Naâma. | Groundwater inventory data map. |
| AHP Scale | Description |
|---|---|
| 1 | Equal |
| 3 | Moderate |
| 5 | Strong |
| 7 | Very strong |
| 9 | Extreme |
| N° | Water Points | Names | X (UTM) | Y (UTM) | Yield (L/s) |
|---|---|---|---|---|---|
| 1 | Skhouna | W1 | 721,352.44 | 3,621,944.54 | 17.00 |
| 2 | Slih | W2 | 734,714.32 | 3,628,682.85 | 85.00 |
| 3 | Mehisserat 1 | W3 | 732,853.98 | 3,627,880.30 | 13.00 |
| 4 | Mouillah | W4 | 723,522.18 | 3,626,270.89 | 30.00 |
| 5 | Tirkount 2 | W5 | 723,271.12 | 3,634,574.08 | 8.00 |
| 6 | Ain ‘Tirkount | W6 | 723,271.12 | 3,634,574.08 | 6.00 |
| 7 | Tirkount 1 | W7 | 716,957.36 | 3,636,435.03 | 7.00 |
| 8 | Hammar | W8 | 722,633.88 | 3,626,022.21 | 6.00 |
| 9 | Mehisserat 2 | W9 | 731,849.42 | 3,627,925.91 | 12.00 |
| 10 | Skhouna 2 | W10 | 721,136.34 | 3,622,233.40 | 20.00 |
| 11 | Slih 2 | W11 | 733,053.80 | 3,627,891.15 | 13.00 |
| 12 | Hopital1 | W12 | 725,522.94 | 3,626,700.28 | 5.00 |
| 13 | Mekalis | W13 | 736,075.26 | 3,651,003.74 | 2.00 |
| 14 | Ain-Sefra F2 | W14 | 718,005.92 | 3,628,560.22 | 22.00 |
| 15 | Ain-Sefra F3 | W15 | 716,552.69 | 3,627,294.86 | 28.00 |
| 16 | Benhandjir 3 | W16 | 713,111.52 | 3,622,398.54 | 6.00 |
| 17 | skhouna 3 | W17 | 720,685.00 | 3,621,734.00 | 10.00 |
| 18 | Matlag | W18 | 743,023.65 | 3,628,833.75 | 20.00 |
| 19 | Tiout 2 | W19 | 746,359.00 | 3,628,313.47 | 8.00 |
| 20 | Maader 1 | W20 | 738,462.21 | 3,629,788.43 | 18.00 |
| 21 | Maader 2 | W21 | 740,980.75 | 3,633,232.33 | 18.00 |
| 22 | Maader 3 | W22 | 738,682.65 | 3,633,107.39 | 15.00 |
| 23 | Sam | W23 | 752,346.08 | 3,617,714.92 | 14.00 |
| 24 | Maader 4 | W24 | 743,972.88 | 3,633,495.20 | 30.00 |
| 25 | Sfissifa 2 | W25 | 700,346.35 | 3,621,303.96 | 7.00 |
| 26 | Sfissifa 3 | W26 | 700,288.75 | 3,624,206.33 | 15.00 |
| 27 | Benhandjir 1 | W27 | 711,306.72 | 3,616,889.95 | 14.00 |
| 28 | Mekhizene | W28 | 702,474.37 | 3,628,232.63 | 5.00 |
| 29 | Sfissifa 4 | W29 | 703,581.00 | 3,620,778.45 | 5.00 |
| 30 | Sfissifa 5 | W30 | 704,358.00 | 3,620,152.00 | 8.00 |
| 31 | Belgoured | W31 | 709,156.00 | 3,619,537.00 | 30.00 |
| 32 | Moghrar 4 | W32 | 726,957.20 | 3,599,904.19 | 15.00 |
| 33 | Moghrar Fougani | W33 | 728,901.16 | 3,601,011.54 | 4.00 |
| 34 | Nessissa | W34 | 741,913.67 | 3,583,679.74 | 12.00 |
| 35 | Zaouche 1 | W35 | 733,900.54 | 3,588,256.34 | 13.00 |
| 36 | Zaouche 2 | W36 | 732,955.54 | 3,587,203.22 | 13.00 |
| 37 | Draa Saa | W37 | 736,305.22 | 3,601,212.37 | 7.00 |
| 38 | Moghrar Fougani | W38 | 728,439.54 | 3,600,285.12 | 12.00 |
| 39 | Sidi Brahim | W39 | 722,422.74 | 3,583,727.58 | 4.00 |
| 40 | Oglat 1 | W40 | 718,830.68 | 3,594,554.22 | 15.00 |
| 41 | Oglat 2 | W41 | 717,051.19 | 3,595,960.67 | 14.00 |
| 42 | Rhouiba | W42 | 741,280.86 | 3,609,371.01 | 2.50 |
| 43 | Ain Aissa | S1 | 736,155.00 | 3,644,892.00 | 2.00 |
| 44 | Ain El Beida | S2 | 729,863.00 | 3,634,970.00 | 2.00 |
| 45 | Ain Srera | S3 | 732,319.00 | 3,625,181.00 | 2.00 |
| 46 | Biri | S4 | 708,839.00 | 3,640,412.00 | 2.00 |
| Morphometric Parameters | Formula | References | Results | |
|---|---|---|---|---|
| A. Basin geometry | ||||
| 1 | Area (A) | GIS analysis/DEM | [67] | 4590.20 km2 |
| 2 | Perimeter (P) | GIS analysis/DEM | [67] | 410.95 km |
| 3 | Length (Lb) | GIS analysis/DEM | [67] | 168.92 km |
| 4 | Mean Basin Width (Wb) | Wb= A/Lb | [68] | 11.16 km |
| 5 | Constant of Channel Maintenance (C) | C = 1/Dd | [67] | 2.27 km/km2 |
| 6 | Form factor (Ff) | Ff = A/Lb2 | [68] | 0.16 |
| 7 | Elongation ratio (Re) | Re = 1.128 √A/L | [68] | 0.45 |
| 8 | Circularity ratio (Rc) | Rc = 4πA/P2 | [69] | 0.34 |
| 9 | Compactness coefficient (Cc) | Cc = 0.2841·P/A0.5 | [70] | 1.72 |
| B. Drainage network | ||||
| 10 | Stream order (So) | Hierarchical rank | [69] | 1–5 |
| 11 | Stream Number (Nu) | Nu = N1 + N2 + … + Nn | [68] | 1510 |
| 12 | Stream Length (Lu) | Lu = L1 + L2 + … + Ln | [69] | 2016.7 km |
| 13 | Mean Stream Length (Lum) | Lsm = Lu/Nu | [68] | 2.35 |
| 14 | Mean Stream Length Ratio (Lurm) | Lurm = Lu/Lu−1 | [68] | 0.91 |
| 15 | Weighted Mean Stream Length Ratio (Lurwm) | [68] | 0.86 | |
| 16 | Bifurcation Ratio (Rb) | Rb = Nu/Nu+1 | [69] | 1.75 |
| 17 | Rho Coefficient (ρ) | ρ = Lur/Rb | [68] | 0.51 |
| 18 | Drainage Texture (Dt) | Dt = Nu/P | [68] | 1.88 |
| 19 | Stream Frequency (Fs) | Fs = Nu/A | [68] | 0.16/km2 |
| 20 | Drainage density (Dd) | Dd = Lu/A | [68] | 0.43 km/km2 |
| C. Relief characteristics | ||||
| 21 | The maximum height | GIS analysis/DEM | - | 2219.4 m |
| 22 | The minimum height | GIS analysis/DEM | - | 804.5 m |
| 23 | Basin relief (R) | R = H − h | [69] | 1414.9 m |
| 24 | Relief ratio (Rhl) | Rhl = H/Lb | [67] | 8.37 |
| 25 | Relative relief ratio, (Rhp) | Rhp = H.100/P | [71] | 275 |
| 26 | Ruggedness Number (Rn) | Rn = Dd.(H/1000) | [72] | 0.60 |
| 27 | Total contour length (Ctl) | GIS analysis/DEM | - | 5182.2 km |
| 28 | Slope analysis (Sa) | GIS analysis/DEM | [73] | 0–42.2° |
| 29 | Average slope (S) % | S = (Z × (Ctl/H))/(10.A) | [73] | 0.17% |
| 30 | Mean Slope of Overall Basin (Ѳs) | Ѳs = (Ctl . Cin)/A | [74] | 0.11% |
| Factors | Subclasses | Influence (%) | Rank | Area (km2) |
|---|---|---|---|---|
| Geology | Quaternary | 36.80 | 5 | 1483.28 |
| Tertiary | 3 | 785.64 | ||
| Cretaceous (Upper) | 3 | 38.00 | ||
| Cretaceous (Friable sandstones) | 4 | 38.41 | ||
| Cretaceous (Sandstones with clays) | 3 | 218.59 | ||
| Upper Jurassic (Hard sandstones) | 2 | 1920.58 | ||
| Lower Jurassic (Hard sandstones) | 2 | 102.13 | ||
| Trias (Clay, Gypsum) | 1 | 3.57 | ||
| Drainage density | Very low (0–29) | 18.40 | 1 | 1042.71 |
| Low (30–57) | 2 | 1136.49 | ||
| Moderate (58–86) | 3 | 1121.26 | ||
| High (87–110) | 4 | 917.86 | ||
| Very high (120–140) | 5 | 371.88 | ||
| Rainfall | 135–139 mm | 12.25 | 1 | 77.77 |
| 140–159 mm | 2 | 651.15 | ||
| 160–179 mm | 3 | 1270.08 | ||
| 180–199 mm | 4 | 2277.72 | ||
| 200–220 mm | 5 | 313.48 | ||
| TWI | 0–7.47 | 9.20 | 1 | 1247.1689 |
| 7.47–9.36 | 2 | 1906.5952 | ||
| 9.36–11.82 | 3 | 931.86453 | ||
| 11.82–15.51 | 4 | 389.59978 | ||
| 15.52–28.76 | 5 | 114.97162 | ||
| Slope | Very low slope (0–3.31%) | 7.35 | 5 | 2723.68 |
| Low slope (3.32–8.44%) | 4 | 756.3 | ||
| Moderate slope (8.45–14.6%) | 3 | 560.92 | ||
| Relative steep slope (14.7–21.7%) | 2 | 378.45 | ||
| Steep slope (21.8–42.2%) | 1 | 170.85 | ||
| LULC | Water bodies | 6.10 | 5 | 3.94 |
| Pastoral lands | 4 | 2438.85 | ||
| Forest lands | 1 | 48.72 | ||
| Dunes | 3 | 106.47 | ||
| Bare lands | 2 | 1934.54 | ||
| Agricultural lands | 3 | 57.68 | ||
| Altitude | 804–1015 m | 5.30 | 5 | 791.1 |
| 1015–1209 m | 4 | 1579.25 | ||
| 1209–1409 m | 3 | 1561.88 | ||
| 1409–1658 m | 2 | 466.43 | ||
| 1658–2219 m | 1 | 191.54 | ||
| Lineament density | 0.26 | 4.60 | 1 | 1345.768 |
| 0.27–0.53 | 2 | 1388.146 | ||
| 0.54–0.79 | 3 | 1085.723 | ||
| 0.8–1.1 | 4 | 586.473 | ||
| 1.2–1.3 | 5 | 184.09 |
| Sr. No. | Potential Zones | Area (km2) | % |
|---|---|---|---|
| 1 | Very low | 25.54 | 0.56 |
| 2 | Low | 1212.27 | 26.41 |
| 3 | Moderate | 2052.55 | 44.72 |
| 4 | Good | 1157.66 | 25.22 |
| 5 | Excellent | 142.18 | 3.10 |
| Yield Range (L/s) | Class | Number of Existing Water Points | Wells Falling in the Corresponding Zones | Agreement | |
|---|---|---|---|---|---|
| Very low | <0.1 | 01 | 00 | 00 | - |
| Low | 0.1–2 | 02 | 04 | 03 | 75% |
| Moderate | 2–5 | 03 | 06 | 05 | 83.33% |
| Good | 5–20 | 04 | 29 | 23 | 79.31% |
| Excellent | >20 | 05 | 06 | 04 | 66.67% |
| Sum | 45 | 35 | 77.78% |
Publisher’s Note: MDPI stays neutral with regard to jurisdictional claims in published maps and institutional affiliations. |
© 2022 by the authors. Licensee MDPI, Basel, Switzerland. This article is an open access article distributed under the terms and conditions of the Creative Commons Attribution (CC BY) license (https://creativecommons.org/licenses/by/4.0/).
Share and Cite
Derdour, A.; Bouanani, A.; Kaid, N.; Mukdasai, K.; Algelany, A.M.; Ahmad, H.; Menni, Y.; Ameur, H. Groundwater Potentiality Assessment of Ain Sefra Region in Upper Wadi Namous Basin, Algeria Using Integrated Geospatial Approaches. Sustainability 2022, 14, 4450. https://doi.org/10.3390/su14084450
Derdour A, Bouanani A, Kaid N, Mukdasai K, Algelany AM, Ahmad H, Menni Y, Ameur H. Groundwater Potentiality Assessment of Ain Sefra Region in Upper Wadi Namous Basin, Algeria Using Integrated Geospatial Approaches. Sustainability. 2022; 14(8):4450. https://doi.org/10.3390/su14084450
Chicago/Turabian StyleDerdour, Abdessamed, Abderrazak Bouanani, Noureddine Kaid, Kanit Mukdasai, A. M. Algelany, Hijaz Ahmad, Younes Menni, and Houari Ameur. 2022. "Groundwater Potentiality Assessment of Ain Sefra Region in Upper Wadi Namous Basin, Algeria Using Integrated Geospatial Approaches" Sustainability 14, no. 8: 4450. https://doi.org/10.3390/su14084450
APA StyleDerdour, A., Bouanani, A., Kaid, N., Mukdasai, K., Algelany, A. M., Ahmad, H., Menni, Y., & Ameur, H. (2022). Groundwater Potentiality Assessment of Ain Sefra Region in Upper Wadi Namous Basin, Algeria Using Integrated Geospatial Approaches. Sustainability, 14(8), 4450. https://doi.org/10.3390/su14084450

