Modelling Land Use and Land Cover in the Transboundary Mono River Catchment of Togo and Benin Using Markov Chain and Stakeholder’s Perspectives
Abstract
:1. Introduction
2. Materials and Methods
2.1. Study Area
2.2. Data Source and Processing
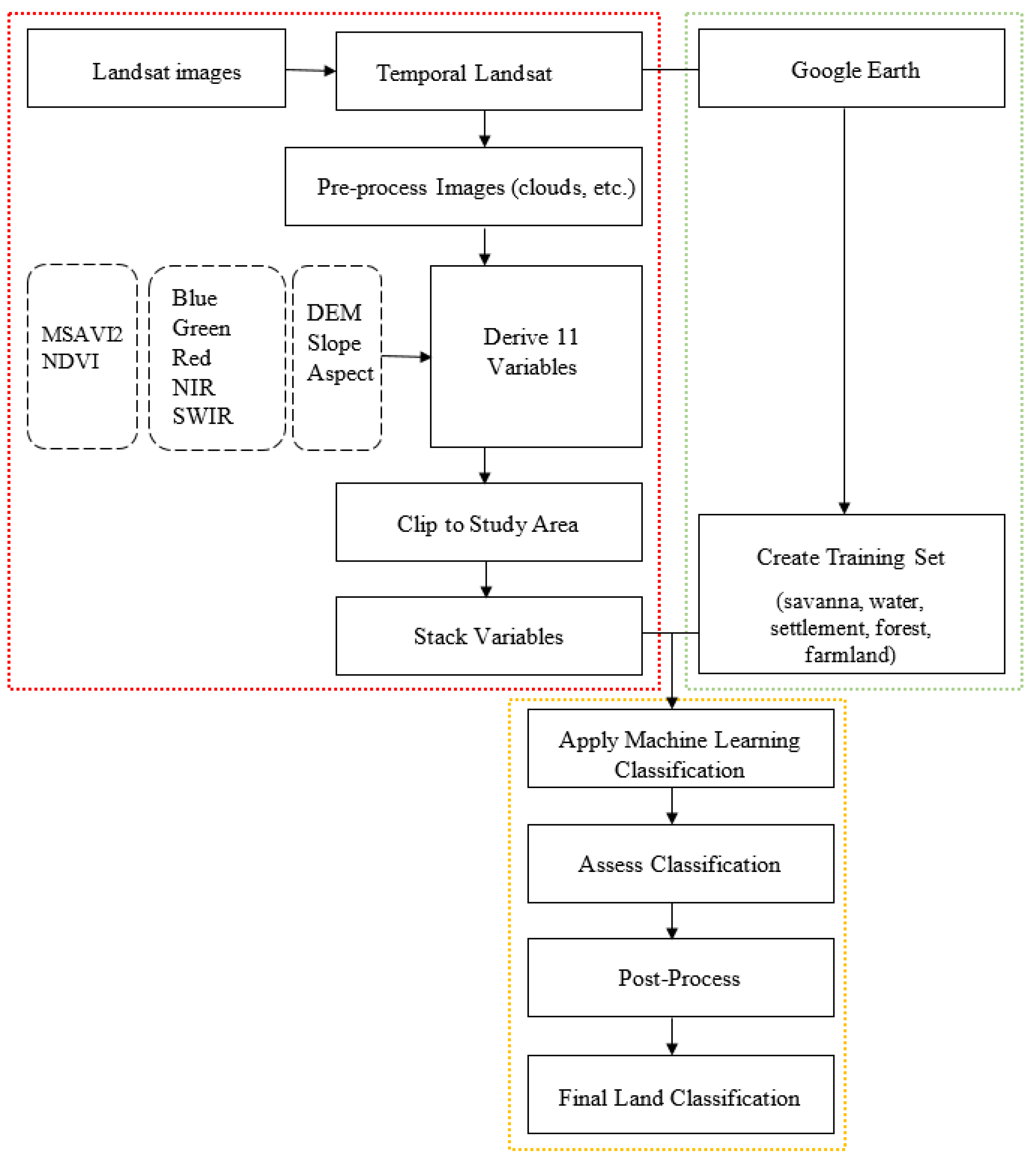
2.2.1. Image Processing
2.2.2. Predictors
2.2.3. Machine Learning Classification and Assessment
2.3. Land Use Scenarios Development and Model Implementation
2.3.1. Land Use Scenario Workshop
2.3.2. Identification of Drivers and Probable Transitions
2.3.3. Model Validation
3. Results
3.1. Land Use Land Cover (LULC) Changes
3.2. Stakeholders’ Perception on Land Use Scenarios
3.2.1. Drivers of LULC Changes According to Stakeholders
3.2.2. Feasible Land Use Scenarios According to Stakeholders
3.3. Modelling of LULC
3.3.1. Explanatory Variables and Transitions Sub-Models
3.3.2. Simulated LULC Maps and Area of Changes
3.3.3. Model Accuracy Assessment
4. Discussion
5. Conclusions and Recommendations
Author Contributions
Funding
Institutional Review Board Statement
Informed Consent Statement
Data Availability Statement
Acknowledgments
Conflicts of Interest
Appendix A
| Land Use/Cover Types | References (Pixels) | Accuracy Assessment | |||||||
|---|---|---|---|---|---|---|---|---|---|
| Savanna | Water Bodies | Forest | Settlement | Cropland | Prod. Acc. (%) | Users Acc. (%) | Ov. Acc. (%) | Kappa | |
| 1986 classified data | |||||||||
| Savanna | 3584 | 23 | 52 | 86 | 535 | 83.74 | 87.59 | 86.34 | 80 |
| Water bodies | 13 | 832 | 3 | 9 | 5 | 96.52 | 96.97 | ||
| Forest | 87 | 0 | 628 | 1 | 21 | 85.21 | 89.21 | ||
| Settlement | 89 | 0 | 10 | 869 | 113 | 80.39 | 85.36 | ||
| Cropland | 319 | 3 | 11 | 53 | 3148 | 89.08 | 82.37 | ||
| 2000 classified data | |||||||||
| Savanna | 3676 | 11 | 67 | 63 | 466 | 85.83 | 89.83 | 87.94 | 82 |
| Water bodies | 14 | 850 | 0 | 0 | 0 | 98.38 | 98.72 | ||
| Forest | 24 | 0 | 630 | 8 | 20 | 92.38 | 89.49 | ||
| Settlement | 9 | 0 | 1 | 861 | 124 | 86.53 | 84.58 | ||
| Cropland | 369 | 0 | 6 | 86 | 3232 | 87.52 | 84.12 | ||
| 2010 classified data | |||||||||
| Savanna | 3616 | 9 | 47 | 57 | 656 | 82.46 | 88.37 | 87.59 | 81 |
| Water bodies | 5 | 827 | 0 | 8 | 2 | 98.22 | 96.05 | ||
| Forest | 10 | 0 | 630 | 14 | 15 | 94.17 | 89.49 | ||
| Settlement | 15 | 2 | 0 | 863 | 85 | 89.43 | 84.77 | ||
| Cropland | 446 | 23 | 27 | 76 | 4626 | 88.99 | 85.92 | ||
| 2020 classified data | |||||||||
| Savanna | 3667 | 10 | 31 | 51 | 721 | 81.85 | 90.01 | 86.37 | 80 |
| Water bodies | 1 | 827 | 0 | 0 | 0 | 99.88 | 96.05 | ||
| Forest | 6 | 0 | 637 | 0 | 5 | 98.3 | 95.36 | ||
| Settlement | 24 | 0 | 0 | 880 | 89 | 88.62 | 86.44 | ||
| Cropland | 376 | 24 | 0 | 87 | 3025 | 86.13 | 78.78 | ||
Appendix B
| Sub-Models | Skill Measure | Accuracy Rate (%) | Requested Samples per Class | RMS | Selected Variables | Cramer’s Values | |
|---|---|---|---|---|---|---|---|
| Training | Testing | ||||||
| Deforestation | 0.4247 | 61.65 | 10,000 | 0.4164 | 0.4151 | Population growth | 0.56 |
| Elevation | 0.45 | ||||||
| Distance to river | 0.56 | ||||||
| Slope | 0.34 | ||||||
| Agricultural land expansion | 0.2843 | 64.22 | 9348 | 0.4855 | 0.4841 | Population growth | 0.54 |
| Elevation | 0.28 | ||||||
| Distance to river | 0.54 | ||||||
| Settlement expansion/urbanization | 0.0904 | 41.78 | 9348 | 0.4293 | 0.4292 | Population growth | 0.57 |
| Elevation | 0.05 | ||||||
Appendix C
| Land Use/Cover Types | Probability to Changing | ||||
|---|---|---|---|---|---|
| Savanna | Water Bodies | Forest | Settlement | Cropland | |
| Simulated map 2030 | |||||
| Savanna | 0.9938 | 0.0005 | 0.0031 | 0.0019 | 0.0007 |
| Water bodies | 0.1452 | 0.7532 | 0.0000 | 0.0006 | 0.1010 |
| Forest | 0.1136 | 0.0000 | 0.8734 | 0.0001 | 0.0129 |
| Settlement | 0.0387 | 0.0001 | 0.0022 | 0.9310 | 0.0280 |
| Cropland | 0.2873 | 0.0006 | 0.0004 | 0.0065 | 0.7052 |
| Simulated map 2050 | |||||
| Savanna | 0.9836 | 0.0012 | 0.0081 | 0.0052 | 0.0019 |
| Water bodies | 0.4057 | 0.4276 | 0.0014 | 0.0037 | 0.1615 |
| Forest | 0.3070 | 0.0002 | 0.6672 | 0.0011 | 0.0245 |
| Settlement | 0.1295 | 0.0003 | 0.0057 | 0.8077 | 0.0568 |
| Cropland | 0.6293 | 0.0013 | 0.0031 | 0.0145 | 0.3517 |
References
- Meyer, W.B.; Turner, B.L. Human population growth and global land-use/cover change. Annu. Rev. Ecol. Syst. 1992, 23, 39–61. [Google Scholar] [CrossRef]
- Winkler, K.; Fuchs, R.; Rounsevell, M.; Herold, M. Global land use changes are four times greater than previously estimated. Nat. Commun. 2021, 12, 2501. [Google Scholar] [CrossRef] [PubMed]
- Carvalho-Santos, C.; Nunes, J.P.; Monteiro, A.T.; Hein, L.; Honrado, J.P. Assessing the effects of land cover and future climate conditions on the provision of hydrological services in a medium-sized watershed of Portugal. Hydrol. Process. 2016, 30, 720–738. [Google Scholar] [CrossRef]
- Shang, X.; Jiang, X.; Jia, R.; Wei, C. Land use and climate change effects on surface runoff variations in the upper Heihe River basin. Water 2019, 11, 344. [Google Scholar] [CrossRef] [Green Version]
- Mezger, G.; De Stefano, L.; Gonz, M. Analysis of the Evolution of Climatic and Hydrological Variables in the Tagus River Basin, Spain. Water 2022, 14, 818. [Google Scholar] [CrossRef]
- Apollonio, C.; Balacco, G.; Novelli, A.; Tarantino, E.; Piccinni, A.F. Land use change impact on flooding areas: The case study of Cervaro Basin (Italy). Sustainability 2016, 8, 996. [Google Scholar] [CrossRef] [Green Version]
- Jia, G.; Shevliakova, E.; Artaxo, P.; De Noblet-Ducoudré, N.; Houghton, R.; House, J.; Kitajima, K.; Lennard, C.; Popp, A.; Sirin, A.; et al. Land-climate interactions. In Climate Change and Land: An IPCC Special Report on Climate Change, Desertification, Land Degradation, Sustainable Land Management, Food Security, and Greenhouse Gas Fluxes in Terrestrial Ecosystems; Shukla, P., Skea, J., Calvo Buendia, E., Masson-Delmotte, V., Pörtner, H., Roberts, D., Zhai, P., Slade, R., Connors, S., van Diemen, R., et al., Eds.; IPCC: Geneva, Switzerland, 2019; pp. 131–248. [Google Scholar]
- Burkett, V.R.; Suarez, A.G.; Bindi, M.; Conde, C.; Mukerji, R.; Prather, M.J.; St Clair, A.L.; Yohe, G.W. Point of Departure. In Impacts, Adaptation, and Vulnerability. Part A: Global and Sectoral Aspects. Contribution of Working Group II to the Fifth Assessment Report of the Intergovernmental Panel on Climate Change; Field, C.B., Barros, V.R., Dokken, D.J., Mach, K.J., Mastrandrea, M.D., Bilir, T.E., Chatterjee, M., Ebi, K.L., Estrada, Y.O., Genova, R.C., et al., Eds.; Cambridge University Press: Cambridge, UK; New York, NY, USA, 2014; pp. 169–194. [Google Scholar]
- IPCC. Summary for Policymakers. In Climate Change and Land: An IPCC Special Report on Climate Change, Desertification, Land Degradation, Sustainable Land Management, Food Security, and Greenhouse Gas Fluxes in Terrestrial Ecosystems; Shukla, P.R., Skea, J., Buendia, E.C., Masson-Delmotte, V., Pörtner, H.-O., Roberts, D.C., Zhai, P., Slade, R., Connors, S., van Diemen, R., et al., Eds.; IPCC: Geneva, Switzerland, 2019; ISBN 9789291691548. [Google Scholar]
- Guha-Sapir, D.; Below, R.; Hoyois, P. Annual Disaster Statistical Review 2015: The Numbers and Trends. EM-DAT: The CRED/OFDA International Disaster Database. 2016. Available online: https://reliefweb.int/report/world/annual-disaster-statistical-review-2015-numbers-and-trends (accessed on 24 March 2022).
- UNDP. Evaluation des Dommages, Pertes et Besoins de Reconstruction Post Catastrophes des Inondations de 2010 au Togo; UNDP: Lomé, Togo, 2010. [Google Scholar]
- Floodlist.com. Togo and Benin—Mono River Flooding Affects 50,000. 2019. Available online: https://floodlist.com/africa/togo-benin-mono-river-floods-october-november-2019 (accessed on 15 September 2021).
- Djan’na Koubodana, H.; Adounkpe, J.G.; Atchonouglo, K.; Djaman, K.; Larbi, I.; Lombo, Y.; Kpemoua, K.E. Modelling of streamflow before and after dam construction in the Mono River Basin in Togo-Benin, West Africa. Int. J. River Basin Manag. 2021, 1, 1–17. [Google Scholar] [CrossRef]
- Djan’na Koubodana, H.; Adounkpe, J.; Tall, M.; Amoussou, E.; Atchonouglo, K.; Mumtaz, M. Trend Analysis of Hydro-climatic Historical Data and Future Scenarios of Climate Extreme Indices over Mono River Basin in West Africa. Am. J. Rural Dev. 2020, 8, 37–52. [Google Scholar]
- Wetzel, M.; Schudel, L.; Almoradie, A.; Komi, K.; Adounkpè, J.; Walz, Y.; Hagenlocher, M. Assessing Flood Risk Dynamics in Data-Scarce Environments—Experiences from Combining Impact Chains with Bayesian Network Analysis in the Lower Mono River Basin, Benin. Front. Water 2022, 4, 16. [Google Scholar] [CrossRef]
- UN. Water and Climate Change Adaptation in Transboundary Basins: Lessons Learned and Good Practices; United Nations: Geneva, Switzerland, 2015; ISBN 9789211170832. [Google Scholar]
- WMO. The Role of Land-Use Planning in Flood Management; Flood Management Tools Series; WMO: Geneva, Switzerland, 2007. [Google Scholar]
- DIE. Transboundary Water Management in Africa: Challenges for Development Cooperation; Scheumann, W., Neubert, S., Eds.; Deutsches Institut für Entwicklungspolitik: Bonn, Germany, 2006; ISBN 9783889853264. [Google Scholar]
- Rogger, M.; Agnoletti, M.; Alaoui, A.; Bathurst, J.C.; Bodner, G.; Borga, M.; Chaplot, V.; Gallart, F.; Glatzel, G.; Hall, J.; et al. Land use change impacts on floods at the catchment scale: Challenges and opportunities for future research. Water Resour. Res. 2016, 53, 5209–5219. [Google Scholar] [CrossRef] [PubMed] [Green Version]
- Hewitt, R.; van Delden, H.; Escobar, F. Participatory land use modelling, pathways to an integrated approach. Environ. Model. Softw. 2013, 52, 149–165. [Google Scholar] [CrossRef]
- Kariuki, R.W.; Munishi, L.K.; Courtney-mustaphi, C.J.; Capitani, C.; Shoemaker, A.; Lane, P.J.; Marchant, R. Integrating stakeholders’ perspectives and spatial modelling to develop scenarios of future land use and land cover change in northern Tanzania. PLoS ONE 2021, 16, e0245516. [Google Scholar] [CrossRef]
- Sandker, M.; Campbell, B.M.; Ruiz-pérez, M.; Sayer, J.A.; Cowling, R.; Kassa, H.; Knight, A.T. The Role of Participatory Modeling in Landscape Approaches to Reconcile Conservation and Development. Ecol. Soc. 2010, 15, 13. [Google Scholar] [CrossRef] [Green Version]
- Mather, P.M.; Koch, M. Computer Processing of Remotely-Sensed Images; John Wiley & Sons: Hoboken, NJ, USA, 2011; ISBN 9780470742396. [Google Scholar]
- Vanselow, K.A.; Samimi, C. Predictive Mapping of Dwarf Shrub Vegetation in an Arid High Mountain Ecosystem Using Remote Sensing and Random Forests. Remote Sen. 2014, 2, 6709–6726. [Google Scholar] [CrossRef] [Green Version]
- Mohajane, M.; Essahlaoui, A.; Oudija, F.; El Hafyani, M.; El Hmaidi, A.; El Ouali, A.; Randazzo, G.; Teodoro, A.C. Land Use/Land Cover (LULC) Using Landsat Data Series (MSS, TM, ETM+ and OLI) in Azrou Forest, in the Central Middle Atlas of Morocco. Environments 2018, 5, 131. [Google Scholar] [CrossRef] [Green Version]
- Rajani, A.; Varadarajan, S. LU/LC Change Detection Using NDVI & MLC Through Remote Sensing and GIS for Kadapa Region. In Cognitive Informatics and Soft Computing. Advances in Intelligent Systems and Computing; Mallick, P., Balas, V., Bhoi, A., Chae, G.S., Eds.; Springer: Singapore, 2020; Volume 1040. [Google Scholar]
- Chaves, M.E.D.; Picoli, M.C.A.; Sanches, I.D. Recent Applications of Landsat 8/OLI and Sentinel-2/MSI for Land Use and Land Cover Mapping: A Systematic Review. Remote Sens. 2020, 12, 3062. [Google Scholar] [CrossRef]
- Maxwell, A.E.; Warner, T.A.; Fang, F.; Maxwell, A.E.; Warner, T.A.; Implementation, F.F.; Maxwell, A.E.; Warner, T.A. Implementation of machine-learning classification in remote sensing: An applied review sensing: An applied review. Int. J. Remote Sens. 2018, 39, 2784–2817. [Google Scholar] [CrossRef] [Green Version]
- Tatsumi, K.; Yamashiki, Y.; Angel, M.; Torres, C.; Leonidas, C.; Taipe, R. Crop classification of upland fields using Random forest of time-series Landsat 7 ETM + data. Comput. Electron. Agric. 2015, 115, 171–179. [Google Scholar] [CrossRef]
- Koubodana, D.H.; Diekkrüger, B.; Näschen, K.; Adounkpe, J.; Atchonouglo, K. Impact of the Accuracy of Land Cover Data sets on the Accuracy of Land Cover Change Scenarios in the Mono River Basin, Togo, West Africa. Int. J. Adv. Remote Sens. GIS 2019, 8, 3073–3095. [Google Scholar] [CrossRef]
- Koranteng, A.; Zawila-niedzwiecki, T.; Adu-poku, I. Remote Sensing Study of Land Use/Cover Change in West Africa. J. Environ. Prot. Sustain. Dev. 2016, 2, 17–31. [Google Scholar]
- Barnieh, B.A.; Jia, L.; Menenti, M.; Zhou, J.; Zeng, Y. Mapping Land Use Land Cover Transitions at Different Spatiotemporal Scales in West Africa. Sustainability 2020, 12, 8565. [Google Scholar] [CrossRef]
- Foody, G.M. Status of land cover classification accuracy assessment. Remote Sens. Environ. 2002, 80, 185–201. [Google Scholar] [CrossRef]
- Aldwaik, S.Z.; Pontius, G.R.J. Landscape and Urban Planning Intensity analysis to unify measurements of size and stationarity of land changes by interval, category, and transition. Landsc. Urban Plan. 2012, 106, 103–114. [Google Scholar] [CrossRef]
- Villamor, G.B.; Gilmore, R.; Van Noordwijk, M. Agroforest’s growing role in reducing carbon losses from Jambi (Sumatra), Indonesia. Reg. Environ. Chang. 2013, 14, 825–834. [Google Scholar] [CrossRef]
- Thiam, S.; Villamor, G.B.; Faye, L.C.; Sène, J.H.B.; Diwediga, B.; Kyei-Baffour, N. Monitoring land use and soil salinity changes in coastal landscape: A case study from Senegal. Environ. Monit. Assess. 2021, 193, 259. [Google Scholar] [CrossRef]
- Mugdal, S.; Benito, P.; Koomen, E. Modelling of EU land-use choices and environmental impacts-Scoping study. Final report and appendices. EC-DG Environ. Intell. Serv. 2008, 33, 1–91. [Google Scholar]
- Quevauviller, P. Water sustainability and climate change in the EU and global context—Policy and research responses. Issues Environ. Sci. Technol. 2011, 31, 1–24. [Google Scholar]
- Sabree Ali, A.H.; Amany, A.K.; Jalil, M.A. Predicting the future growth depending on GIS and IDRISI program, city of Najaf-Iraq. IOP Conf. Ser. Mater. Sci. Eng. 2020, 881, 012031. [Google Scholar] [CrossRef]
- Hamad, R.; Balzter, H.; Kolo, K. Predicting land use/land cover changes using a CA-Markov model under two different scenarios. Sustainability 2018, 10, 3421. [Google Scholar] [CrossRef] [Green Version]
- Regmi, R.R.; Saha, S.K.; Subedi, D.S. Geospatial Analysis of Land Use Land Cover Change Modeling in Phewa Lake Watershed of Nepal by Using GEOMOD Model. Himal. Phys. 2017, 6, 65–72. [Google Scholar] [CrossRef] [Green Version]
- Megahed, Y.; Cabral, P.; Silva, J.; Caetano, M. Land cover mapping analysis and urban growth modelling using remote sensing techniques in greater Cairo region-Egypt. ISPRS Int. J. Geo-Inf. 2015, 4, 1750–1769. [Google Scholar] [CrossRef] [Green Version]
- Malek, Ž.; Boerboom, L. Participatory scenario development to address potential impacts of land use change: An example from the Italian alps. Mt. Res. Dev. 2015, 35, 126–138. [Google Scholar] [CrossRef] [Green Version]
- Griewald, Y.; Clemens, G.; Kamp, J.; Gladun, E.; Hölzel, N.; von Dressler, H. Developing land use scenarios for stakeholder participation in Russia. Land Use Policy 2017, 68, 264–276. [Google Scholar] [CrossRef]
- Koo, H.; Kleemann, J.; Fürst, C. Land use scenario modeling based on local knowledge for the provision of ecosystem services in northern Ghana. Land 2018, 7, 59. [Google Scholar] [CrossRef] [Green Version]
- Eastman. IDRISI Selva Tutorial. Idrisi Prod. Clark Labs-Clark Univ. 2012, 45, 51–63. [Google Scholar]
- Hakim, A.M.Y.; Baja, S.; Rampisela, D.A.; Arif, S. Spatial dynamic prediction of landuse/landcover change (case study: Tamalanrea sub-district, makassar city). IOP Conf. Ser. Earth Environ. Sci. 2019, 280, 012023. [Google Scholar] [CrossRef] [Green Version]
- Gibson, L.; Münch, Z.; Palmer, A.; Mantel, S. Future land cover change scenarios in South African grasslands—Implications of altered biophysical drivers on land management. Heliyon 2018, 4, e00693. [Google Scholar] [CrossRef] [Green Version]
- Eastman, J.R. Guide to GIS and Image Processing; Idrisi Prod.Clark University: Worcester, MA, USA, 2006. [Google Scholar]
- Bernetti, I.; Marinelli, N. Evaluation of landscape impacts and land use change: A Tuscan case study for CAP reform scenarios. Aestimum 2010, 56, 1–29. [Google Scholar]
- Mosammam, H.M.; Nia, J.T.; Khani, H.; Teymouri, A.; Kazemi, M. Monitoring land use change and measuring urban sprawl based on its spatial forms: The case of Qom city. Egypt. J. Remote Sens. Space Sci. 2017, 20, 103–116. [Google Scholar]
- Leta, M.K.; Demissie, T.A.; Tränckner, J. Modeling and prediction of land use land cover change dynamics based on land change modeler (Lcm) in nashe watershed, upper blue nile basin, Ethiopia. Sustainability 2021, 13, 3740. [Google Scholar] [CrossRef]
- Kim, I.; Jeong, G.; Park, S.; Tenhunen, J. Predicted Land Use Change in the Soyang River Basin, South Korea. In Proceedings of the 2011 TERRECO Science Conference, Karlsruhe Institute of Technology, Garmisch-Partenkirchen, Germany, 2–7 October 2011; pp. 17–24. [Google Scholar]
- Nadoushan, M.A.; Soffianian, A.; Alebrahim, A. Predicting urban expansion in arak metropolitan area using two land change models. World Appl. Sci. J. 2012, 18, 1124–1132. [Google Scholar]
- Zadbagher, E.; Becek, K.; Berberoglu, S. Modeling land use/land cover change using remote sensing and geographic information systems: Case study of the Seyhan Basin, Turkey. Environ. Monit. Assess. 2018, 190, 494. [Google Scholar] [CrossRef] [PubMed]
- Judex, M.; Menz, G. Modelling of land-use changes in a West African catchment. ISPR Arch. 2006, 36, 18. [Google Scholar]
- Imorou, I.T.; Arouna, O.; Zakari, S.; Djaouga, M.; Thomas, O.; Kinmadon, G. Évaluation de la déforestation et de la dégradation des forêts dans les aires protégées et terroirs villageois du bassin cotonnier du Bénin. In Proceedings of the Conférence OSFACO: Des Images Satellites Pour la Gestion Durable des Territoires en Afrique, Cotonou, Bénin, 13–15 March 2019. [Google Scholar]
- Lavigne Delville, P. Les marchés fonciers ruraux au Bénin: Dynamiques, conflits, enjeux de régulation. Pôle Foncier Montpel. 2018, 19, 53. Available online: http://horizon.documentation.ird.fr/exl-doc/pleins_textes/divers21-04/010081553.pdf (accessed on 24 March 2022).
- Bawa, A. Mutations Des Périphéries Urbaines au sud du Togo: Des Espaces Ruraux à l’Épreuve du Peuplement et de la Marchandisation des Terres, Université Montpellier. 2017. Available online: https://tel.archives-ouvertes.fr/tel-01692114 (accessed on 24 March 2022).
- Gbaguidi, L. Achat/Accaparement des Terres en Afrique: Opportunités ou Menaces? Cas du Bénin en Afrique de l’Ouest. Cotonou. 2010. Available online: https://www.fondation-farm.org/IMG/pdf/foncier_benin.pdf (accessed on 24 March 2022).
- Kadjegbin, T.R.G.; Yabi, I.; Adjakpa, T.; Kotchare, P.; Sewade, S.G.; Houssou, C.S. Influences des modes d’accès à la terre sur la production agricole dans les communes de Dassa-Zoumé et de Glazouè au centre Du Bénin. Eur. Sci. J. ESJ 2018, 14, 412. [Google Scholar]
- Republique Togolaise. Troisième Communication Nationale sur les Changements Climatiques au Titre de la CCNUCC; Republique Togolaise: Lomé, Togo, 2015; pp. 39–93. [Google Scholar]
- Badjana, M.H.; Olofsson, P.; Woodcock, C.E.; Helmschrot, J.; Wala, K.; Akpagana, K. Mapping and estimating land change between 2001 and 2013 in a heterogeneous landscape in West Africa: Loss of forestlands and capacity building opportunities. Int. J. Appl. Earth Obs. Geoinf. 2017, 63, 15–23. [Google Scholar] [CrossRef]
- Atsri, K.H.; Konko, Y.; Cuni-sanchez, A.; Abotsi, K.E.; Kokou, K. Changes in the West African forest-savanna mosaic, insights from central Togo. PLoS ONE 2018, 13, e0203999. [Google Scholar] [CrossRef] [PubMed] [Green Version]
- Badjana, H.M. River Basins Assessment and Hydrologic Processes Modeling for Integrated Land and Water Resources Management (Ilwrm) in West Africa; University of Abomey-Calavi: Godomey, Bénin, 2015. [Google Scholar]
- Koglo, Y.S.; Agyare, W.A.; Diwediga, B.; Sogbedji, J.M.; Adden, A.K.; Gaiser, T. Remote Sensing-Based and Participatory Analysis of Forests, Agricultural Land Dynamics, and Potential Land Conservation Measures in Kloto District (Togo, West Africa). Soil Syst. 2018, 2, 49. [Google Scholar] [CrossRef] [Green Version]
- Nyoni, T.; Thabani, M.C. Prediction of total population in Togo using ARIMA models. Munich Pers. RePEc Arch. 2019, 93983. [Google Scholar]
- Kidane, Y.; Stahlmann, R.; Beierkuhnlein, C. Vegetation dynamics, and land use and land cover change in the Bale Mountains, Ethiopia. Environ. Monit. Assess. 2012, 184, 7473–7489. [Google Scholar] [CrossRef]
- Kindu, M.; Schneider, T.; Teketay, D.; Knoke, T. Drivers of land use/land cover changes in Munessa-Shashemene landscape of the south-central highlands of Ethiopia. Environ. Monit. Assess. 2015, 187, 452. [Google Scholar] [CrossRef] [PubMed]
- Munthali, M.G.; Davis, N.; Adeola, A.M.; Botai, J.O.; Kamwi, J.M.; Chisale, H.L.W.; Orimoogunje, O.O.I. Local perception of drivers of Land-Use and Land-Cover change dynamics across Dedza district, Central Malawi region. Sustainability 2019, 11, 832. [Google Scholar] [CrossRef] [Green Version]
- Dessie, G.; Kleman, J. Pattern and magnitude of deforestation in the south central Rift Valley region of Ethiopia. Mt. Res. Dev. 2007, 27, 162–168. [Google Scholar] [CrossRef] [Green Version]
- Zoungrana, B.J.B.; Conrad, C.; Amekudzi, L.K.; Thiel, M.; Da, E.D.; Forkuor, G.; Löw, F. Multi-temporal landsat images and ancillary data for land use/cover change (LULCC) detection in the Southwest of Burkina Faso, West Africa. Remote Sens. 2015, 7, 12076–12102. [Google Scholar] [CrossRef] [Green Version]
- Celio, E.; Brunner, S.H.; Grêt-Regamey, A. Participatory land use modeling with Bayesian networks: A focus on subjective validation. In Proceedings of the 6th International Congress on Environmental Modelling and Software, Leipzig, Germany, 1–5 July 2012; pp. 1827–1834. [Google Scholar]
- Mas, J.; Kolb, M.; Paegelow, M.; Camacho, M.T.; Houet, T.; Mas, J.; Kolb, M.; Paegelow, M.; Teresa, M.; Olmedo, C.; et al. Inductive Pattern-Based Land Use/Cover Change Models: A Comparison of Four Software Packages; Elsevier: Amsterdam, The Netherlands, 2014; pp. 94–111. [Google Scholar]
- Nahib, I.; Turmudi, T.; Windiastuti, R.; Suryanta, J.; Dewi, R.S.; Lestari, S. Comparing of Land Change Modeler and Geomod Modeling for the Assessment of Deforestation (Case Study: Forest Area at Poso Regency, Central Sulawesi Province). Int. J. Adv. Eng. Manag. Sci. 2018, 4, 597–607. [Google Scholar] [CrossRef] [Green Version]
- Diwediga, B.; Agodzo, S.; Wala, K. Assessment of multifunctional landscapes dynamics in the mountainous basin of the Mo River (Togo, West Africa). J. Geogr. Sci. 2017, 27, 579–605. [Google Scholar] [CrossRef]
- Raj Khanal, N.; Watanabe, T. Abandonment of Agricultural Land and Its Consequences. Mt. Res. Dev. 2006, 26, 32–40. [Google Scholar] [CrossRef] [Green Version]
- Lambert, D.P. Crop diversity and fallow management in a tropical deciduous forest shifting cultivation system. Hum. Ecol. 1996, 24, 427–453. [Google Scholar] [CrossRef]
- Ali, E. Impact of climate variability on staple food crops production in Northern Togo. J. Agric. Environ. Int. Dev. 2018, 112, 321–342. [Google Scholar]
- Lawin, A.E.; Hounguè, N.R.; Biaou, C.A.; Badou, D.F. Statistical analysis of recent and future rainfall and temperature variability in the Mono River watershed (Benin, Togo). Climate 2019, 7, 8. [Google Scholar]









| Path/Row | Sensor/Satellite | |||
|---|---|---|---|---|
| 1986 | 2000 | 2010 | 2020 | |
| 192/054 | LM05 | LE07 | LE07 | LC08 |
| 192/055 | LM05 | LE07 | LE07 | LC08 |
| 193/054 | LM05 | LE07 | LE07 | LC08 |
| 193/055 | LM05 | LE07 | LE07 | LC08 |
| 192/056 | LT05 | LE07 | LE07 | LC08 |
| LULC Classes | Description | No. of Samples |
|---|---|---|
| Savanna | Vegetation composed of tree savannahs, shrubs, and grasslands. Generally, tree height is lower than 5 m | 5037 |
| Water bodies | Waterbody surfaces such as reservoirs, ponds, lagoons, and river | 946 |
| Settlement | Industrial, commercial services, residential, communications, transportation, commercial and industrial, mixed urban or built-up land, built-up land or other urban land | 1069 |
| Forest | Areas dominated by tree clusters resulting from natural regeneration or planting; Woodland or protected areas with trees height higher than 5 m | 706 |
| Cropland | Areas dominated by crop production such as cereal crops and vegetables | 4727 |
| Class | 1986 | 2000 | 2010 | 2020 | ||||
|---|---|---|---|---|---|---|---|---|
| UA (%) | PA (%) | UA (%) | PA (%) | UA (%) | PA (%) | UA (%) | PA (%) | |
| Savanna | 87.59 | 83.74 | 89.83 | 85.83 | 88.37 | 82.46 | 90.01 | 81.85 |
| Water | 96.97 | 96.52 | 98.72 | 98.38 | 96.05 | 98.22 | 96.05 | 99.88 |
| Forest | 89.21 | 85.21 | 89.49 | 92.38 | 89.49 | 94.17 | 95.36 | 98.3 |
| Settlement | 85.36 | 80.39 | 84.58 | 86.53 | 84.77 | 89.43 | 86.44 | 88.62 |
| Cropland | 82.37 | 89.08 | 84.12 | 87.52 | 85.92 | 88.99 | 78.78 | 86.13 |
| OA (%) | 86.3 | 87.9 | 87.6 | 86.4 | ||||
| KA (%) | 80.4 | 82.6 | 81.4 | 80.3 | ||||
| Drivers of Land Use Change | Ranking (1 = Most Important; 11 = Least Important) | Percentage of Times Mentioned |
|---|---|---|
| Rapid population growth | 1 | 18% |
| Overexploitation of forest products | 2 | 15% |
| Rainfall variability/flood impacts | 3 | 12% |
| Urbanization | 4 | 10% |
| Agricultural expansion | 5 | 9% |
| Soil types, soil loss | 6 | 9% |
| Lack of environmental management and political commitment | 7 | 14% |
| Proximity to the river | 8 | 4% |
| Existence of environmental protection measures | 9 | 7% |
| Elevation | 10 | 1% |
| Abusive exploitation of sand mining | 11 | 1% |
| Land Use Scenarios | Description | Ranking (1 = Most Important; 5 = Least Important) | % of Times Mentioned | Feasibility |
|---|---|---|---|---|
| Deforestation | Vegetation converted to other land covers | 1 | 21% | Yes |
| Afforestation | The other land covers are converted to vegetation | 5 | 15% | No |
| Agricultural land reduction | Croplands converted to other land cover | 2 | 21% | Yes |
| Agricultural land expansion | The other land covers are converted to croplands | 4 | 16% | No |
| Settlement expansion/Urbanization | The other land covers are converted into settlements | 3 | 28% | Yes |
| 2030 | 2050 | |||
|---|---|---|---|---|
| LULC | ha | % | ha | % |
| Savanna | 1,720,830 | 72.51 | 1,958,633 | 82.53 |
| Water bodies | 11,110.53 | 0.47 | 11,110.53 | 0.47 |
| Forests | 215,016.2 | 9.06 | 164,554.4 | 6.93 |
| Settlements | 25,569.53 | 1.08 | 30,061.62 | 1.27 |
| Croplands | 400,785.2 | 16.89 | 208,951.9 | 8.80 |
| Total | 2,373,311 | 100.00 | 2,373,311 | 100.00 |
| Statistics | Kappa Index |
|---|---|
| Kno | 0.9178 |
| Klocation | 0.9518 |
| KlocationStrata | 0.9518 |
| Kstandard | 0.8929 |
Publisher’s Note: MDPI stays neutral with regard to jurisdictional claims in published maps and institutional affiliations. |
© 2022 by the authors. Licensee MDPI, Basel, Switzerland. This article is an open access article distributed under the terms and conditions of the Creative Commons Attribution (CC BY) license (https://creativecommons.org/licenses/by/4.0/).
Share and Cite
Thiam, S.; Salas, E.A.L.; Hounguè, N.R.; Almoradie, A.D.S.; Verleysdonk, S.; Adounkpe, J.G.; Komi, K. Modelling Land Use and Land Cover in the Transboundary Mono River Catchment of Togo and Benin Using Markov Chain and Stakeholder’s Perspectives. Sustainability 2022, 14, 4160. https://doi.org/10.3390/su14074160
Thiam S, Salas EAL, Hounguè NR, Almoradie ADS, Verleysdonk S, Adounkpe JG, Komi K. Modelling Land Use and Land Cover in the Transboundary Mono River Catchment of Togo and Benin Using Markov Chain and Stakeholder’s Perspectives. Sustainability. 2022; 14(7):4160. https://doi.org/10.3390/su14074160
Chicago/Turabian StyleThiam, Sophie, Eric Ariel L. Salas, Nina Rholan Hounguè, Adrian Delos Santos Almoradie, Sarah Verleysdonk, Julien G. Adounkpe, and Kossi Komi. 2022. "Modelling Land Use and Land Cover in the Transboundary Mono River Catchment of Togo and Benin Using Markov Chain and Stakeholder’s Perspectives" Sustainability 14, no. 7: 4160. https://doi.org/10.3390/su14074160
APA StyleThiam, S., Salas, E. A. L., Hounguè, N. R., Almoradie, A. D. S., Verleysdonk, S., Adounkpe, J. G., & Komi, K. (2022). Modelling Land Use and Land Cover in the Transboundary Mono River Catchment of Togo and Benin Using Markov Chain and Stakeholder’s Perspectives. Sustainability, 14(7), 4160. https://doi.org/10.3390/su14074160

