Modeling Multistep Ahead Dissolved Oxygen Concentration Using Improved Support Vector Machines by a Hybrid Metaheuristic Algorithm
Abstract
:1. Introduction
2. Materials and Methods
2.1. Case Study
2.2. Support Vector Machine (SVM)
2.3. SVM–FFA (Firefly Algorithm)
- (a)
- Unisex fireflies;
- (b)
- Increase in attractiveness of the fireflies;
- (c)
- All fireflies have unique brightness.
2.4. SVM–Particle Swarm Optimization (PSO)
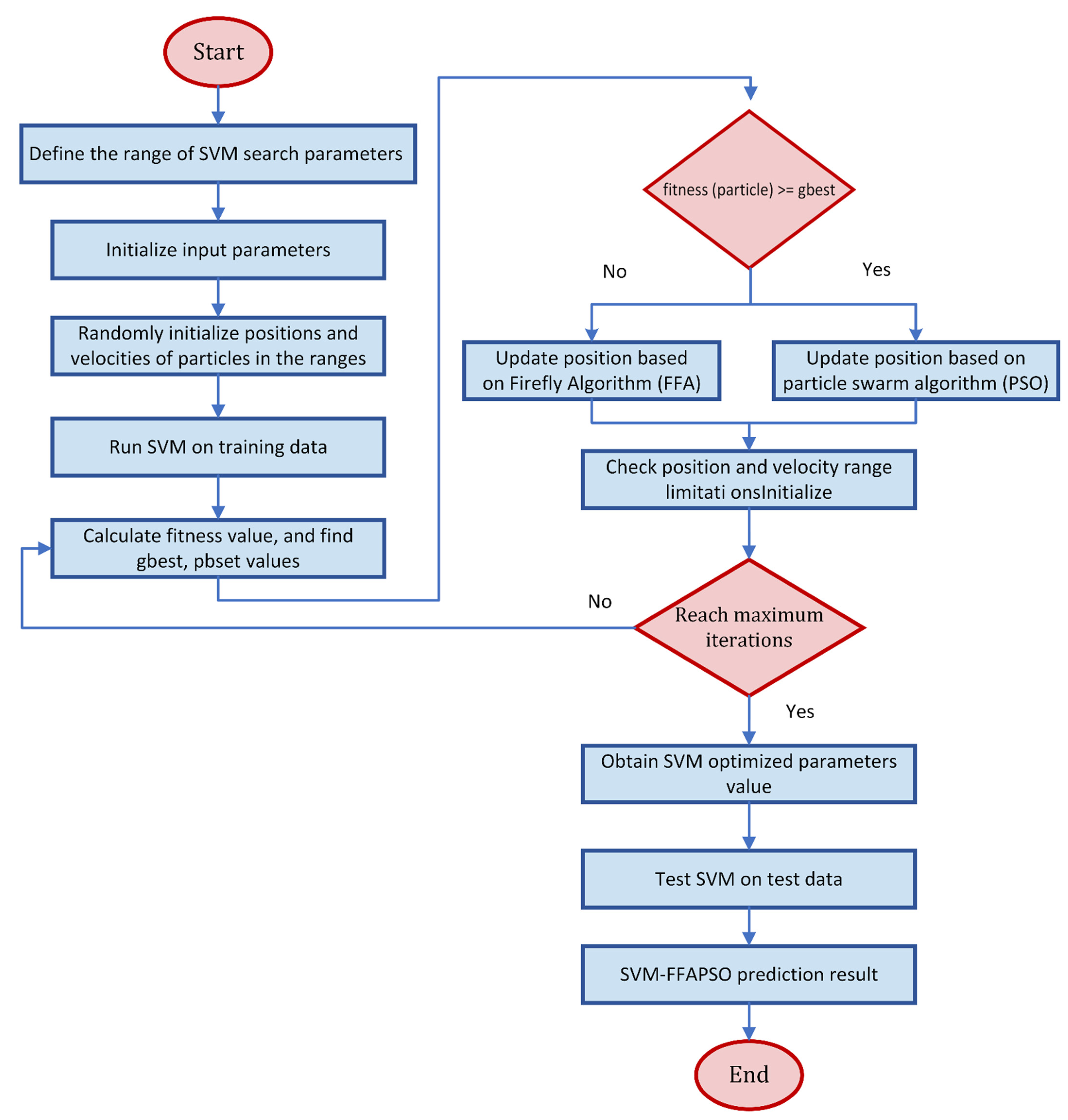
2.5. Proposed New Hybrid Model (Support Vector Machines Tuned with Firefly Algorithm Particle Swarm Optimization (SVR–FFAPSO))
2.6. Model Performance Evaluation Matrices
3. Application and Results
4. Conclusions
Author Contributions
Funding
Institutional Review Board Statement
Informed Consent Statement
Data Availability Statement
Conflicts of Interest
References
- Gupta, S.; Gupta, S.K. A critical review on water quality index tool: Genesis, evolution and future directions. Ecol. Inform. 2021, 63, 101299. [Google Scholar] [CrossRef]
- Hmoud Al-Adhaileh, M.; Waselallah Alsaade, F. Modelling and Prediction of Water Quality by Using Artificial Intelligence. Sustainability 2021, 13, 4259. [Google Scholar] [CrossRef]
- Yin, L.; Fu, L.; Wu, H.; Xia, Q.; Jiang, Y.; Tan, J.; Guo, Y. Modeling dissolved oxygen in a crab pond. Ecol. Model. 2021, 440, 109385. [Google Scholar] [CrossRef]
- Alizamir, M.; Kisi, O.; Adnan, R.M.; Kuriqi, A. Modelling reference evapotranspiration by combining neuro-fuzzy and evolutionary strategies. Acta Geophys. 2020, 68, 1113–1126. [Google Scholar] [CrossRef]
- Adnan, R.; Parmar, K.; Heddam, S.; Shahid, S.; Kisi, O. Suspended Sediment Modeling Using a Heuristic Regression Method Hybridized with Kmeans Clustering. Sustainability 2021, 13, 4648. [Google Scholar] [CrossRef]
- Kisi, O.; Shiri, J.; Karimi, S.; Adnan, R.M. Three Different Adaptive Neuro Fuzzy Computing Techniques for Forecasting Long-Period Daily Streamflows. In Big Data in Engineering Applications; Springer: Singapore, 2018; pp. 303–321. [Google Scholar]
- Adnan, R.M.; Mostafa, R.R.; Kisi, O.; Yaseen, Z.M.; Shahid, S.; Zounemat-Kermani, M. Improving streamflow prediction using a new hybrid ELM model combined with hybrid particle swarm optimization and grey wolf optimization. Knowl. Based Syst. 2021, 230, 107379. [Google Scholar] [CrossRef]
- Yuan, X.; Chen, C.; Lei, X.; Yuan, Y.; Adnan, R.M. Monthly runoff forecasting based on LSTM–ALO model. Stoch. Environ. Res. Risk Assess. 2018, 32, 2199–2212. [Google Scholar] [CrossRef]
- Tao, H.; Al-Sulttani, A.O.; Ameen, A.M.S.; Ali, Z.H.; Al-Ansari, N.; Salih, S.Q.; Mostafa, R.R. Training and Testing Data Division Influence on Hybrid Machine Learning Model Process: Application of River Flow Forecasting. Complexity 2020, 2020, 8844367. [Google Scholar] [CrossRef]
- Adnan, R.M.; Mostafa, R.R.; Islam, A.R.M.T.; Gorgij, A.D.; Kuriqi, A.; Kisi, O. Improving Drought Modeling Using Hybrid Random Vector Functional Link Methods. Water 2021, 13, 3379. [Google Scholar] [CrossRef]
- Sha, J.; Li, X.; Zhang, M.; Wang, Z.L. Comparison of Forecasting Models for Real-Time Monitoring of Water Quality Parameters Based on Hybrid Deep Learning Neural Networks. Water 2021, 13, 1547. [Google Scholar] [CrossRef]
- Fijani, E.; Barzegar, R.; Deo, R.; Tziritis, E.; Skordas, K. Design and implementation of a hybrid model based on two-layer decomposition method coupled with extreme learning machines to support real-time environmental monitoring of water quality parameters. Sci. Total Environ. 2019, 648, 839–853. [Google Scholar] [CrossRef] [PubMed]
- Chia, S.L.; Chia, M.Y.; Koo, C.H.; Huang, Y.F. Integration of advanced optimization algorithms into least-square support vector machine (LSSVM) for water quality index prediction. Water Supply 2021, 22, 951–1963. [Google Scholar] [CrossRef]
- Heddam, S.; Kim, S.; Danandeh Mehr, A.; Zounemat-Kermani, M.; Malik, A.; Elbeltagi, A.; Kisi, O. Predicting dissolved oxygen concentration in river using new advanced machines learning: Long-short term memory (LSTM) deep learning. Comput. Earth Environ. Sci. 2021, 1, 1–20. [Google Scholar] [CrossRef]
- Zhi, W.; Feng, D.; Tsai, W.P.; Sterle, G.; Harpold, A.; Shen, C.; Li, L. From hydrometeorology to river water quality: Can a deep learning model predict dissolved oxygen at the continental scale? Environ. Sci. Technol. 2021, 55, 2357–2368. [Google Scholar] [CrossRef] [PubMed]
- Tasnim, B.; Jamily, J.A.; Fang, X.; Zhou, Y.; Hayworth, J.S. Simulating diurnal variations of water temperature and dissolved oxygen in shallow Minnesota lakes. Water 2021, 13, 1980. [Google Scholar] [CrossRef]
- Dabrowski, J.J.; Rahman, A.; Pagendam, D.E.; George, A. Enforcing mean reversion in state space models for prawn pond water quality forecasting. Comput. Electron. Agric. 2020, 168, 105120. [Google Scholar] [CrossRef]
- Cao, X.; Liu, Y.; Wang, J.; Liu, C.; Duan, Q. Prediction of dissolved oxygen in pond culture water based on K-means clustering and gated recurrent unit neural network. Aquac. Eng. 2020, 91, 102122. [Google Scholar] [CrossRef]
- Zhao, N.; Fan, Z.; Zhao, M. A New Approach for Estimating Dissolved Oxygen Based on a High-Accuracy Surface Modeling Method. Sensors 2021, 21, 3954. [Google Scholar] [CrossRef] [PubMed]
- Salih, S.Q.; Alakili, I.; Beyaztas, U.; Shahid, S.; Yaseen, Z.M. Prediction of dissolved oxygen, biochemical oxygen demand, and chemical oxygen demand using hydrometeorological variables: Case study of Selangor River, Malaysia. Environ. Dev. Sustain. 2021, 23, 8027–8046. [Google Scholar] [CrossRef]
- Heddam, S. New modelling strategy based on radial basis function neural network (RBFNN) for predicting dissolved oxygen concentration using the components of the Gregorian calendar as inputs: Case study of Clackamas River, Oregon, USA. Model. Earth Syst. Environ. 2016, 2, 1–5. [Google Scholar] [CrossRef] [Green Version]
- Rozario, A.P.; Devarajan, N. Monitoring the quality of water in shrimp ponds and forecasting of dissolved oxygen using Fuzzy C means clustering based radial basis function neural networks. J. Ambient Intell. Humaniz. Comput. 2021, 12, 4855–4862. [Google Scholar] [CrossRef]
- Keshtegar, B.; Heddam, S.; Hosseinabadi, H. The employment of polynomial chaos expansion approach for modeling dissolved oxygen concentration in river. Environ. Earth Sci. 2019, 78, 34. [Google Scholar] [CrossRef]
- Tiyasha, T.; Tung, T.M.; Bhagat, S.K.; Tan, M.L.; Jawad, A.H.; Mohtar, W.H.M.W.; Yaseen, Z.M. Functionalization of remote sensing and on-site data for simulating surface water dissolved oxygen: Development of hybrid tree-based artificial intelligence models. Mar. Pollut. Bull. 2021, 170, 112639. [Google Scholar] [CrossRef] [PubMed]
- Heddam, S. Intelligent Data Analytics Approaches for Predicting Dissolved Oxygen Concentration in River: Extremely Randomized Tree versus Random Forest, MLPNN and MLR. In Intelligent Data Analytics for Decision-Support Systems in Hazard Mitigation; Springer: Singapore, 2021; pp. 89–107. [Google Scholar] [CrossRef]
- Nacar, S.; Mete, B.; Bayram, A. Estimation of daily dissolved oxygen concentration for river water quality using conventional regression analysis, multivariate adaptive regression splines, and TreeNet techniques. Environ. Monit. Assess. 2020, 192, 752. [Google Scholar] [CrossRef] [PubMed]
- Yang, F.; Moayedi, H.; Mosavi, A. Predicting the Degree of Dissolved Oxygen Using Three Types of Multi-Layer Perceptron-Based Artificial Neural Networks. Sustainability 2021, 13, 9898. [Google Scholar] [CrossRef]
- Zhu, C.; Liu, X.; Ding, W. Prediction model of dissolved oxygen based on FOA-LSSVR. In Proceedings of the 2017 36th Chinese Control Conference (CCC), Dalian, China, 26–28 July 2017; pp. 9819–9823. [Google Scholar] [CrossRef]
- Raheli, B.; Aalami, M.T.; El-Shafie, A.; Ghorbani, M.A.; Deo, R.C. Uncertainty assessment of the multilayer perceptron (MLP) neural network model with implementation of the novel hybrid MLP-FFA method for prediction of biochemical oxygen demand and dissolved oxygen: A case study of Langat River. Environ. Earth Sci. 2017, 76, 503. [Google Scholar] [CrossRef]
- Deng, C.; Wei, X.; Guo, L. Application of neural network based on PSO algorithm in prediction model for dissolved oxygen in fishpond. In Proceedings of the 2006 6th World Congress on Intelligent Control and Automation, Guilin, China, 21–23 June 2006; Volume 2, pp. 9401–9405. [Google Scholar] [CrossRef]
- Song, C.; Yao, L.; Hua, C.; Ni, Q. A novel hybrid model for water quality prediction based on synchrosqueezed wavelet transform technique and improved long short-term memory. J. Hydrol. 2021, 603, 126879. [Google Scholar] [CrossRef]
- Zhang, K.; Wu, L. Using a fractional order grey seasonal model to predict the dissolved oxygen and pH in the Huaihe River. Water Sci. Technol. 2021, 83, 475–486. [Google Scholar] [CrossRef]
- Cao, S.; Zhou, L.; Zhang, Z. Prediction of Dissolved Oxygen Content in Aquaculture Based on Clustering and Improved ELM. IEEE Access 2021, 9, 40372–40387. [Google Scholar] [CrossRef]
- Dehghani, R.; Torabi Poudeh, H.; Izadi, Z. Dissolved oxygen concentration predictions for running waters with using hybrid machine learning techniques. Modeling Earth Syst. Environ. 2021, 6, 1–15. [Google Scholar] [CrossRef]
- Miao, X.; Deng, C.; Li, X.; Gao, Y.; He, D. A hybrid neural network and genetic algorithm model for predicting dissolved oxygen in an aquaculture pond. In Proceedings of the 2010 International Conference on Web Information Systems and Mining, Sanya, China, 23–24 October 2010; Volume 1, pp. 415–419. [Google Scholar] [CrossRef]
- Shah, M.I.; Javed, M.F.; Alqahtani, A.; Aldrees, A. Environmental assessment based surface water quality prediction using hyper-parameter optimized machine learning models based on consistent big data. Process Saf. Environ. Prot. 2021, 151, 324–340. [Google Scholar] [CrossRef]
- Zhou, X.; Li, D.; Zhang, L.; Duan, Q. Application of an adaptive PID controller enhanced by a differential evolution algorithm for precise control of dissolved oxygen in recirculating aquaculture systems. Biosyst. Eng. 2021, 208, 186–198. [Google Scholar] [CrossRef]
- Jiang, J.; Tang, S.; Liu, R.; Sivakumar, B.; Wu, X.; Pang, T. A hybrid wavelet-Lyapunov exponent model for river water quality forecast. J. Hydroinform. 2021, 23, 864–878. [Google Scholar] [CrossRef]
- Huang, J.; Huang, Y.; Hassan, S.G.; Xu, L.; Liu, S. Dissolved oxygen content interval prediction based on auto regression recurrent neural network. J. Ambient. Intell. Humaniz. Comput. 2021, 12, 1–10. [Google Scholar] [CrossRef]
- Li, W.; Wei, Y.; An, D.; Jiao, Y.; Wei, Q. LSTM-TCN: Dissolved oxygen prediction in aquaculture, based on combined model of long short-term memory network and temporal convolutional network. Environ. Sci. Pollut. Res. 2022, 29, 1–12. [Google Scholar] [CrossRef] [PubMed]
- Yang, H.; Liu, S. A prediction model of aquaculture water quality based on multiscale decomposition. Math. Biosci. Eng. 2021, 18, 7561–7579. [Google Scholar] [CrossRef] [PubMed]
- Moghadam, S.V.; Sharafati, A.; Feizi, H.; Marjaie, S.M.S.; Asadollah, S.B.H.S.; Motta, D. An efficient strategy for predicting river dissolved oxygen concentration: Application of deep recurrent neural network model. Environ. Monit. Assess 2021, 193, 798. [Google Scholar] [CrossRef] [PubMed]
- Song, C.; Yao, L. Application of artificial intelligence based on synchrosqueezed wavelet transform and improved deep extreme learning machine in water quality prediction. Environ. Sci. Pollut. Res. 2022, 17, 1–17. [Google Scholar] [CrossRef] [PubMed]
- Wu, Y.; Sun, L.; Sun, X.; Wang, B. A hybrid XGBoost-ISSA-LSTM model for accurate short-term and long-term dissolved oxygen prediction in ponds. Environ. Sci. Pollut. Res. 2021, 29, 18142–18159. [Google Scholar] [CrossRef] [PubMed]
- Cortes, C.; Vapnik, V. Support-vector networks. Mach. Learn. 1995, 20, 273–297. [Google Scholar] [CrossRef]
- Kisi, O.; Parmar, K.S. Application of least square support vector machine and multivariate adaptive regression spline models in long term prediction of river water pollution. J. Hydrol. 2016, 534, 104–112. [Google Scholar] [CrossRef]
- Kisi, O.; Parmar, K.S.; Soni, K.; Demir, V. Modeling of air pollutants using least square support vector regression, multivariate adaptive regression spline, and M5 model tree models. Air Qual. Atmos. Heal. 2017, 10, 873–883. [Google Scholar] [CrossRef]
- Singh, S.; Parmar, K.S.; Makkhan, S.J.S.; Kaur, J.; Peshoria, S.; Kumar, J. Study of ARIMA and least square support vector machine (LS-SVM) models for the prediction of SARS-CoV-2 confirmed cases in the most affected countries. Chaos Solitons Fractals 2020, 139, 110086. [Google Scholar] [CrossRef] [PubMed]
- Suykens, J.A.K.; Vandewalle, J. Least squares support vector machine classifiers. Neural. Process. Lett. 1999, 9, 293–300. [Google Scholar] [CrossRef]
- Yang, X.S. Firefly algorithm, stochastic test functions and design optimization. Int. J. Bio-Inspired Comput. 2010, 2, 78–84. [Google Scholar] [CrossRef]
- Gandomi, A.H.; Yang, X.S.; Alavi, A.H. Mixed variable structural optimization using Firefly Algorithm. Comput. Struct. 2011, 89, 2325–2336. [Google Scholar] [CrossRef]
- Poursalehi, N.; Zolfaghari, A.; Minuchehr, A.; Moghaddam, H.K. Continuous firefly algorithm applied to PWR core pattern enhancement. Nucl. Eng. Des. 2013, 258, 107–115. [Google Scholar] [CrossRef]
- Kennedy, J.; Eberhart, R.C. Particle swarm optimization. In Proceedings of the IEEE International Conference on Neural Networks, (Perth, Australia); IEEE Service Center: Piscataway, NJ, USA, 1995; pp. 1942–1948. [Google Scholar]
- Eberhart, R.C.; Kennedy, J. A new optimizer using particle swarm theory. In Proceedings of the Sixth International Symposium on Micro Machine and Human Science (Nagoya, Japan); IEEE Service Center: Piscataway, NJ, USA, 1995; pp. 39–43. [Google Scholar]
- Poli, R.; Kennedy, J.; Blackwell, T. Particle swarm optimization. Swarm Intell. 2007, 1, 33–57. [Google Scholar] [CrossRef]
- Wang, D.; Tan, D.; Liu, L. Particle swarm optimization algorithm: An overview. Soft Comput. 2018, 22, 387–408. [Google Scholar] [CrossRef]
- Aydilek, I.B. A hybrid firefly and particle swarm optimization algorithm for computationally expensive numerical problems. Appl. Soft Comp. 2018, 66, 232–249. [Google Scholar] [CrossRef]
- Adnan, R.M.; Jaafari, A.; Mohanavelu, A.; Kisi, O.; Elbeltagi, A. Novel Ensemble Forecasting of Streamflow Using Locally Weighted Learning Algorithm. Sustainability 2021, 13, 5877. [Google Scholar] [CrossRef]
- Adnan, R.M.; Liang, Z.; El-Shafie, A.; Zounemat-Kermani, M.; Kisi, O. Prediction of Suspended Sediment Load Using Data-Driven Models. Water 2019, 11, 2060. [Google Scholar] [CrossRef] [Green Version]
- Banadkooki, F.B.; Singh, V.P.; Ehteram, M. Multi-timescale drought prediction using new hybrid artificial neural network models. Nat. Hazards 2021, 106, 2461–2478. [Google Scholar] [CrossRef]
- Başakın, E.E.; Ekmekcioğlu, Ö.; Özger, M. Drought prediction using hybrid soft-computing methods for semi-arid region. Model. Earth Syst. Environ. 2021, 7, 2363–2371. [Google Scholar] [CrossRef]
- Adnan, R.M.; Petroselli, A.; Heddam, S.; Santos, C.A.G.; Kisi, O. Short term rainfall-runoff modelling using several machine learning methods and a conceptual event-based model. Stoch. Environ. Res. Risk Assess. 2021, 35, 597–616. [Google Scholar] [CrossRef]
- Singh, K.P.; Basant, A.; Malik, A.; Jain, G. Artificial neural network modeling of the river water quality—A case study. Ecol. Model. 2009, 220, 888–895. [Google Scholar] [CrossRef]
- Ranković, V.; Radulović, J.; Radojević, I.; Ostojić, A.; Čomić, L. Neural network modeling of dissolved oxygen in the Gruža reservoir, Serbia. Ecol. Model. 2010, 221, 1239–1244. [Google Scholar] [CrossRef]
- Heddam, S. Generalized regression neural network-based approach for modelling hourly dissolved oxygen concentration in the Upper Klamath River, Oregon, USA. Environ. Technol. 2014, 35, 1650–1657. [Google Scholar] [CrossRef] [PubMed]
- Elkiran, G.; Nourani, V.; Abba, S.I. Multi-step ahead modeling of river water quality parameters using ensemble artificial intelligence-based approach. J. Hydrol. 2019, 577, 123962. [Google Scholar] [CrossRef]











| SVM | 10 | |
| 0.1 | ||
| 0.01 | ||
| Kernel type | Radial basis function (RBF) | |
| PSO | Cognitive component () | 1.49445 |
| Social component () | 1.49445 | |
| inertia weight | 0.5–0.9 | |
| FFA | Initial value of randomization parameter () | 0.5 |
| Absorption coefficient () | 1.0 | |
| FFAPSO | As in both PSO and FFA | |
| All algorithms | Population | 25 |
| Number of iterations | 100 | |
| Number of runs for each algorithm | 25 |
| No. of Inputs | Input Combinations | Training | Testing | ||||||
|---|---|---|---|---|---|---|---|---|---|
| RMSE | MAE | R2 | NSE | RMSE | MAE | R2 | NSE | ||
| 1 | T | 0.631 | 0.456 | 0.802 | 0.802 | 0.360 | 0.274 | 0.931 | 0.923 |
| pH | 0.391 | 0.311 | 0.942 | 0.924 | 0.331 | 0.282 | 0.961 | 0.935 | |
| EC | 1.383 | 1.177 | 0.05 | 0.05 | 1.302 | 1.134 | 0.022 | 0.009 | |
| Q | 1.417 | 1.206 | 0.002 | 0.002 | 1.296 | 1.14 | 0.006 | 0.004 | |
| 2 | T, pH | 0.379 | 0.297 | 0.93 | 0.929 | 0.362 | 0.285 | 0.955 | 0.922 |
| T, EC | 0.634 | 0.456 | 0.801 | 0.8 | 0.36 | 0.275 | 0.927 | 0.92 | |
| T, Q | 0.647 | 0.47 | 0.793 | 0.792 | 0.357 | 0.272 | 0.931 | 0.924 | |
| pH, EC | 0.356 | 0.279 | 0.942 | 0.937 | 0.32 | 0.263 | 0.965 | 0.939 | |
| Q, EC | 1.372 | 1.167 | 0.065 | 0.065 | 1.33 | 1.133 | 0.078 | 0.053 | |
| pH, Q | 0.394 | 0.306 | 0.94 | 0.923 | 0.317 | 0.269 | 0.961 | 0.94 | |
| 3 | T, pH, EC | 0.326 | 0.245 | 0.948 | 0.947 | 0.225 | 0.179 | 0.97 | 0.961 |
| T, pH, Q | 0.432 | 0.336 | 0.914 | 0.907 | 0.366 | 0.288 | 0.942 | 0.92 | |
| T, EC, Q | 0.648 | 0.478 | 0.792 | 0.791 | 0.404 | 0.32 | 0.93 | 0.903 | |
| pH, Q, EC | 0.356 | 0.278 | 0.942 | 0.937 | 0.304 | 0.234 | 0.966 | 0.945 | |
| 4 | T, pH, EC, Q | 0.316 | 0.237 | 0.951 | 0.95 | 0.223 | 0.176 | 0.978 | 0.97 |
| No. of Inputs | Input Combinations | Training | Testing | ||||||
|---|---|---|---|---|---|---|---|---|---|
| RMSE | MAE | R2 | NSE | RMSE | MAE | R2 | NSE | ||
| 1 | T | 0.628 | 0.453 | 0.805 | 0.804 | 0.345 | 0.26 | 0.936 | 0.927 |
| pH | 0.344 | 0.267 | 0.94 | 0.94 | 0.316 | 0.24 | 0.965 | 0.941 | |
| EC | 1.381 | 1.176 | 0.051 | 0.051 | 1.298 | 1.131 | 0.02 | 0.002 | |
| Q | 1.414 | 1.201 | 0.007 | 0.007 | 1.295 | 1.139 | 0.007 | 0.002 | |
| 2 | T, pH | 0.313 | 0.235 | 0.951 | 0.951 | 0.205 | 0.157 | 0.98 | 0.975 |
| T, EC | 0.631 | 0.456 | 0.801 | 0.801 | 0.359 | 0.274 | 0.93 | 0.923 | |
| T, Q | 0.629 | 0.457 | 0.803 | 0.803 | 0.351 | 0.266 | 0.933 | 0.927 | |
| pH, EC | 0.34 | 0.261 | 0.943 | 0.943 | 0.303 | 0.232 | 0.966 | 0.945 | |
| Q, EC | 1.331 | 1.114 | 0.121 | 0.121 | 1.321 | 1.127 | 0.083 | 0.039 | |
| pH, Q | 0.341 | 0.262 | 0.942 | 0.942 | 0.307 | 0.238 | 0.967 | 0.944 | |
| 3 | T, pH, EC | 0.317 | 0.238 | 0.942 | 0.942 | 0.225 | 0.177 | 0.972 | 0.967 |
| T, pH, Q | 0.314 | 0.235 | 0.952 | 0.952 | 0.221 | 0.173 | 0.975 | 0.971 | |
| T, EC, Q | 0.629 | 0.455 | 0.804 | 0.804 | 0.355 | 0.269 | 0.93 | 0.925 | |
| pH, Q, EC | 0.341 | 0.263 | 0.942 | 0.942 | 0.301 | 0.231 | 0.966 | 0.946 | |
| 4 | T, pH, EC, Q | 0.308 | 0.231 | 0.954 | 0.954 | 0.219 | 0.172 | 0.978 | 0.973 |
| No. of Inputs | Input Combinations | Training | Testing | ||||||
|---|---|---|---|---|---|---|---|---|---|
| RMSE | MAE | R2 | NSE | RMSE | MAE | R2 | NSE | ||
| 1 | T | 0.624 | 0.444 | 0.807 | 0.807 | 0.344 | 0.259 | 0.939 | 0.93 |
| pH | 0.341 | 0.263 | 0.942 | 0.942 | 0.301 | 0.232 | 0.966 | 0.946 | |
| EC | 1.38 | 1.175 | 0.051 | 0.053 | 1.295 | 1.129 | 0.022 | 0.003 | |
| Q | 1.411 | 1.204 | 0.005 | 0.005 | 1.293 | 1.138 | 0.018 | 0.002 | |
| 2 | T, pH | 0.308 | 0.231 | 0.953 | 0.953 | 0.209 | 0.162 | 0.979 | 0.974 |
| T, EC | 0.63 | 0.455 | 0.803 | 0.803 | 0.358 | 0.273 | 0.931 | 0.924 | |
| T, Q | 0.626 | 0.453 | 0.806 | 0.806 | 0.341 | 0.258 | 0.938 | 0.931 | |
| pH, EC | 0.338 | 0.256 | 0.946 | 0.946 | 0.301 | 0.23 | 0.968 | 0.946 | |
| Q, EC | 1.329 | 1.11 | 0.123 | 0.123 | 1.327 | 1.132 | 0.075 | 0.048 | |
| pH, Q | 0.338 | 0.259 | 0.943 | 0.943 | 0.305 | 0.236 | 0.969 | 0.947 | |
| 3 | T, pH, EC | 0.31 | 0.233 | 0.952 | 0.952 | 0.218 | 0.171 | 0.978 | 0.972 |
| T, pH, Q | 0.311 | 0.234 | 0.952 | 0.952 | 0.222 | 0.174 | 0.978 | 0.974 | |
| T, EC, Q | 0.618 | 0.441 | 0.811 | 0.811 | 0.343 | 0.259 | 0.935 | 0.93 | |
| pH, Q, EC | 0.34 | 0.26 | 0.943 | 0.943 | 0.298 | 0.23 | 0.967 | 0.947 | |
| 4 | T, pH, EC, Q | 0.299 | 0.225 | 0.956 | 0.956 | 0.204 | 0.157 | 0.981 | 0.975 |
| No. of Inputs | Input Combinations | Training | Testing | ||||||
|---|---|---|---|---|---|---|---|---|---|
| RMSE | MAE | R2 | NSE | RMSE | MAE | R2 | NSE | ||
| 1 | T | 0.621 | 0.441 | 0.809 | 0.809 | 0.338 | 0.255 | 0.941 | 0.932 |
| pH | 0.339 | 0.261 | 0.943 | 0.943 | 0.285 | 0.22 | 0.966 | 0.952 | |
| EC | 1.378 | 1.17 | 0.058 | 0.058 | 1.291 | 1.127 | 0.025 | 0.008 | |
| Q | 1.4 | 1.181 | 0.027 | 0.026 | 1.29 | 1.125 | 0.019 | 0.01 | |
| 2 | T, pH | 0.294 | 0.222 | 0.957 | 0.957 | 0.206 | 0.167 | 0.981 | 0.977 |
| T, EC | 0.623 | 0.451 | 0.807 | 0.807 | 0.354 | 0.27 | 0.934 | 0.927 | |
| T, Q | 0.618 | 0.442 | 0.81 | 0.81 | 0.339 | 0.256 | 0.939 | 0.933 | |
| pH, EC | 0.334 | 0.246 | 0.949 | 0.949 | 0.3 | 0.228 | 0.97 | 0.949 | |
| Q, EC | 1.327 | 1.107 | 0.126 | 0.126 | 1.315 | 1.119 | 0.093 | 0.069 | |
| pH, Q | 0.335 | 0.256 | 0.946 | 0.946 | 0.303 | 0.233 | 0.972 | 0.949 | |
| 3 | T, pH, EC | 0.309 | 0.232 | 0.952 | 0.952 | 0.206 | 0.165 | 0.979 | 0.975 |
| T, pH, Q | 0.295 | 0.224 | 0.954 | 0.954 | 0.212 | 0.161 | 0.98 | 0.976 | |
| T, EC, Q | 0.616 | 0.44 | 0.812 | 0.812 | 0.34 | 0.257 | 0.936 | 0.931 | |
| pH, Q, EC | 0.335 | 0.256 | 0.944 | 0.944 | 0.295 | 0.223 | 0.972 | 0.949 | |
| 4 | T, pH, EC, Q | 0.293 | 0.22 | 0.957 | 0.957 | 0.202 | 0.155 | 0.985 | 0.977 |
| Model | Time Scale | Time Step | Training | Testing | ||||||
|---|---|---|---|---|---|---|---|---|---|---|
| RMSE | MAE | NSE | R2 | RMSE | MAE | NSE | R2 | |||
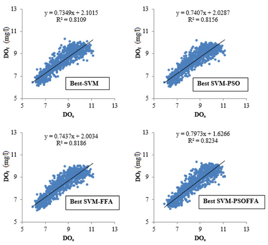
| Best SVM | Daily | I | 0.511 | 0.379 | 0.870 | 0.870 | 0.378 | 0.285 | 0.915 | 0.920 |
| Ii | 0.625 | 0.463 | 0.806 | 0.806 | 0.479 | 0.359 | 0.864 | 0.868 | ||
| Iii | 0.678 | 0.508 | 0.772 | 0.772 | 0.520 | 0.396 | 0.839 | 0.846 | ||
| Iv | 0.704 | 0.526 | 0.754 | 0.754 | 0.527 | 0.406 | 0.835 | 0.844 | ||
| V | 0.725 | 0.545 | 0.739 | 0.739 | 0.540 | 0.420 | 0.827 | 0.842 | ||
| Vi | 0.746 | 0.565 | 0.724 | 0.724 | 0.557 | 0.437 | 0.815 | 0.830 | ||
| Vii | 0.764 | 0.581 | 0.710 | 0.710 | 0.586 | 0.461 | 0.795 | 0.811 | ||
| Best SVM–PSO | Daily | I | 0.511 | 0.378 | 0.871 | 0.871 | 0.378 | 0.284 | 0.917 | 0.923 |
| Ii | 0.622 | 0.462 | 0.808 | 0.808 | 0.480 | 0.360 | 0.866 | 0.869 | ||
| Iii | 0.673 | 0.504 | 0.775 | 0.775 | 0.517 | 0.394 | 0.841 | 0.847 | ||
| Iv | 0.700 | 0.523 | 0.757 | 0.757 | 0.523 | 0.401 | 0.837 | 0.846 | ||
| V | 0.719 | 0.541 | 0.743 | 0.743 | 0.535 | 0.414 | 0.830 | 0.843 | ||
| Vi | 0.739 | 0.560 | 0.729 | 0.729 | 0.550 | 0.432 | 0.820 | 0.832 | ||
| Vii | 0.756 | 0.576 | 0.716 | 0.716 | 0.585 | 0.459 | 0.798 | 0.816 | ||
| Best SVM–FFA | Daily | I | 0.500 | 0.371 | 0.876 | 0.876 | 0.367 | 0.278 | 0.920 | 0.925 |
| Ii | 0.619 | 0.459 | 0.810 | 0.810 | 0.469 | 0.358 | 0.867 | 0.873 | ||
| Iii | 0.673 | 0.504 | 0.775 | 0.775 | 0.513 | 0.390 | 0.843 | 0.848 | ||
| Iv | 0.698 | 0.522 | 0.758 | 0.758 | 0.529 | 0.410 | 0.834 | 0.846 | ||
| V | 0.717 | 0.539 | 0.744 | 0.744 | 0.528 | 0.407 | 0.832 | 0.845 | ||
| Vi | 0.737 | 0.559 | 0.730 | 0.730 | 0.546 | 0.427 | 0.823 | 0.835 | ||
| Vii | 0.751 | 0.572 | 0.720 | 0.720 | 0.581 | 0.456 | 0.802 | 0.819 | ||
| Best SVM–FFAPSO | Daily | I | 0.495 | 0.365 | 0.878 | 0.878 | 0.362 | 0.275 | 0.922 | 0.927 |
| Ii | 0.613 | 0.454 | 0.813 | 0.813 | 0.469 | 0.355 | 0.869 | 0.875 | ||
| Iii | 0.661 | 0.492 | 0.783 | 0.783 | 0.507 | 0.387 | 0.847 | 0.853 | ||
| Iv | 0.690 | 0.515 | 0.763 | 0.763 | 0.521 | 0.402 | 0.839 | 0.850 | ||
| V | 0.706 | 0.529 | 0.752 | 0.752 | 0.519 | 0.401 | 0.840 | 0.844 | ||
| Vi | 0.725 | 0.546 | 0.739 | 0.739 | 0.536 | 0.420 | 0.829 | 0.838 | ||
| Vii | 0.742 | 0.564 | 0.727 | 0.727 | 0.562 | 0.441 | 0.808 | 0.823 | ||
Publisher’s Note: MDPI stays neutral with regard to jurisdictional claims in published maps and institutional affiliations. |
© 2022 by the authors. Licensee MDPI, Basel, Switzerland. This article is an open access article distributed under the terms and conditions of the Creative Commons Attribution (CC BY) license (https://creativecommons.org/licenses/by/4.0/).
Share and Cite
Adnan, R.M.; Dai, H.-L.; Mostafa, R.R.; Parmar, K.S.; Heddam, S.; Kisi, O. Modeling Multistep Ahead Dissolved Oxygen Concentration Using Improved Support Vector Machines by a Hybrid Metaheuristic Algorithm. Sustainability 2022, 14, 3470. https://doi.org/10.3390/su14063470
Adnan RM, Dai H-L, Mostafa RR, Parmar KS, Heddam S, Kisi O. Modeling Multistep Ahead Dissolved Oxygen Concentration Using Improved Support Vector Machines by a Hybrid Metaheuristic Algorithm. Sustainability. 2022; 14(6):3470. https://doi.org/10.3390/su14063470
Chicago/Turabian StyleAdnan, Rana Muhammad, Hong-Liang Dai, Reham R. Mostafa, Kulwinder Singh Parmar, Salim Heddam, and Ozgur Kisi. 2022. "Modeling Multistep Ahead Dissolved Oxygen Concentration Using Improved Support Vector Machines by a Hybrid Metaheuristic Algorithm" Sustainability 14, no. 6: 3470. https://doi.org/10.3390/su14063470
APA StyleAdnan, R. M., Dai, H.-L., Mostafa, R. R., Parmar, K. S., Heddam, S., & Kisi, O. (2022). Modeling Multistep Ahead Dissolved Oxygen Concentration Using Improved Support Vector Machines by a Hybrid Metaheuristic Algorithm. Sustainability, 14(6), 3470. https://doi.org/10.3390/su14063470

