Smart Agricultural Futures Market: Blockchain Technology as a Trust Enabler between Smallholder Farmers and Buyers
Abstract
:1. Introduction
- Empowering farmers to establish trustworthy relationships with a buyer who offers higher prices, reducing transaction-related risks.
- Enabling farmers to sell their expected harvest using futures contracts, mitigating future price uncertainties, using social capital as collateral.
- Establishing MoM market linkages, providing high bargaining power to farmers, enabling them to access bigger markets, leading to better prices.
- Facilitating farmers to receive some cash in advance to be used in the cultivation process to produce a high-quality harvest that helps to attract higher rates, mitigating financial risks.
2. Background: The Building Blocks
2.1. Trust
2.2. Community Trust and Social Capital
2.3. Blockchain Technology
2.3.1. Smart Contracts
2.3.2. How Blockchain Technology Enables Trust in Digital Environments
2.4. Agriculture-Related Risks
2.5. Related Works
3. Smart Agricultural Futures Market (SAFM)
3.1. Research Approach—Creating SAFM
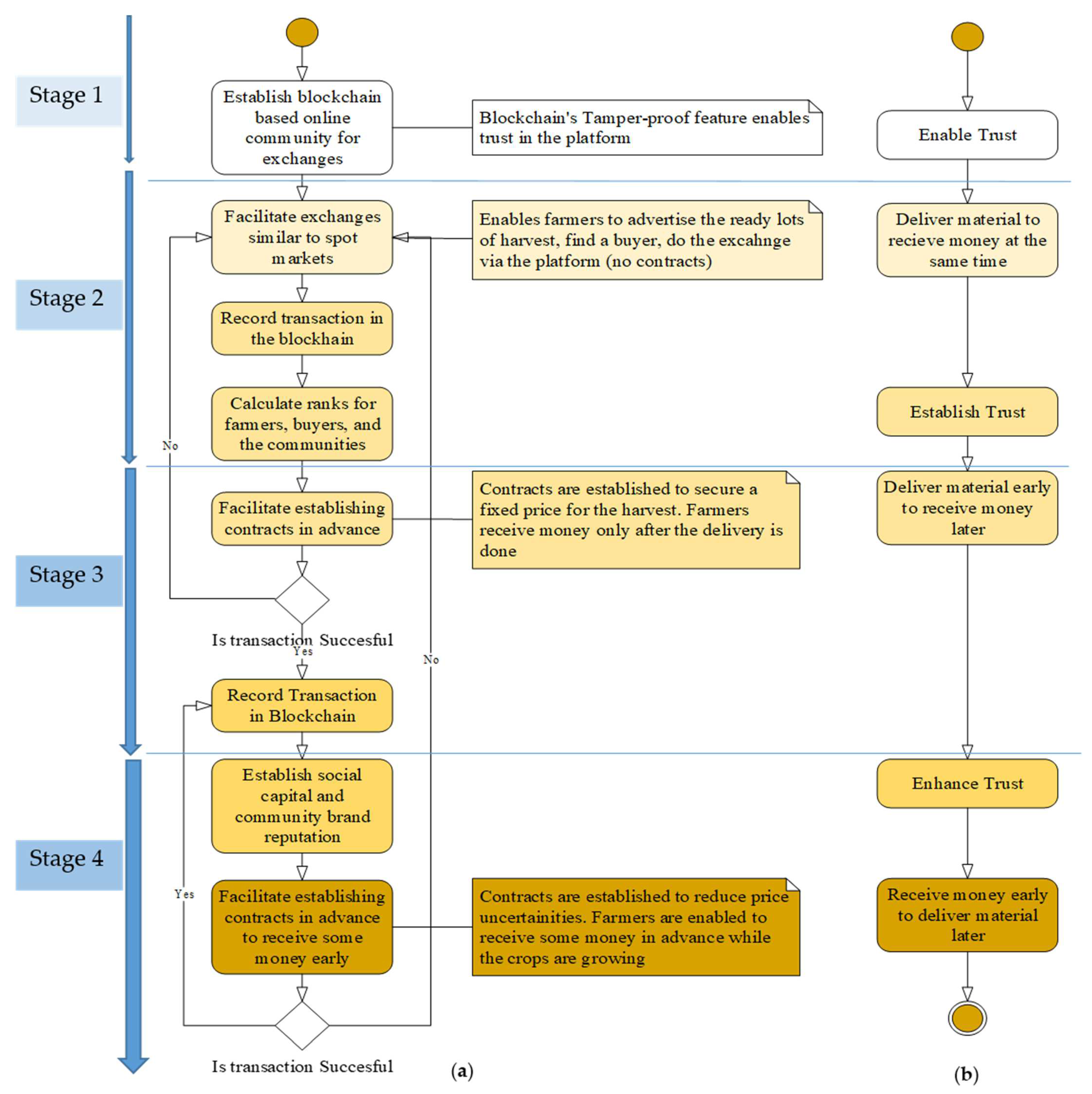
3.2. Evolution of Trust in SAFM
- Innovators: They are risk-takers and only need a little motivation to try the innovation first.
- Early adopters: People who enjoy leadership roles and are comfortable trying innovations when manuals or information sheets are available.
- Early majority: They embrace new ideas before ordinary people do with success stories and evidence that innovation works.
- Late majority: They will try only when the majority has adopted the innovation successfully.
- Laggards: They are the most challenging group to adopt an innovation.
- Stage 1:
- Stage 2:
- Stage 3:
- Stage 4:
3.3. SAFM
3.3.1. Digital Agrifood Ecosystem (DAE)
3.3.2. Contract Negotiator Module (CNM)
3.3.3. Mobile App for Buyers
3.3.4. Mobile App for Farmers
- 1
- Accept the offer;
- 2
- Provide a counter offer;
- 3
- Reject the offer.
- farmer’s rank ≥9: can trade three-quarters of the expected harvest in advance;
- 5 ≤ farmer’s rank <9: can trade half of the anticipated harvest in advance;
- 3 ≤ farmer’s rank <5: can trade one-third of the expected harvest in advance;
- 1 ≤ farmer’s rank <3: can trade one-fourth of the anticipated harvest of advance.
- The total quantity of accepted offers = buyer’s requirement (quantity)
- The total quantity of accepted offers < buyer’s requirement (quantity)
3.3.5. Blockchain Platform
- A normal contract where farmer receives money when the harvest is collected by the buyer
- Futures contract where farmer receives some money in advance
3.3.6. Database
4. Discussion
Future Research Directions
5. Conclusions
Author Contributions
Funding
Institutional Review Board Statement
Informed Consent Statement
Data Availability Statement
Conflicts of Interest
References
- Wolfenson, K.D.M. Coping with the Food and Agriculture Challenge: Smallholders’ Agenda; Food and Agriculture Organisation of the United Nations: Rome, Italy, 2013. [Google Scholar]
- Ferris, S.; Robbins, P.; Best, R.; Seville, D.; Buxton, A.; Shriver, J.; Wei, E. Linking Smallholder Farmers to Markets and the Implications for Extension and Advisory Services; United States Agency for International Development: Washington, DC, USA, 2014.
- Somashekhar, I.; Raju, J.; Patil, H. Agriculture Supply Chain Management: A Scenario in India. Res. J. Soc. Sci. Manag. 2014, 4, 89–99. [Google Scholar]
- Mitra, S.; Mookherjee, D.; Torero, M.; Visaria, S. Asymmetric Information and Middleman Margins: An Experiment with Indian Potato Farmers. Rev. Econ. Stat. 2018, 100, 1–13. [Google Scholar] [CrossRef]
- Hamangoda, I.; Pushpakumari, P. AgStat; Department of Agriculture: Peradeniya, Sri Lanka, 2020; Volume XVII.
- Negi, D.S.; Birthal, P.S.; Roy, D.; Khan, M.T. Farmers’ choice of market channels and producer prices in India: Role of transportation and communication networks. Food Policy 2018, 81, 106–121. [Google Scholar] [CrossRef]
- Ranjan, R. Challenges to Farm Produce Marketing: A Model of Bargaining between Farmers and Middlemen under Risk. J. Agric. Resour. Econ. 2017, 42, 386–405. [Google Scholar]
- Kumarathunga, M.; Calheiros, R.; Ginige, A. Technology-Enabled Online Aggregated Market for Smallholder Farmers to Obtain Enhanced Farm-gate Prices. In Proceedings of the International Research Conference in Smart Computing and Systems Engineering, Colombo, Sri Lanka, 16 September 2021. [Google Scholar]
- Sako, M. Price, Quality and Trust: Inter-Firm Relations in Britain and Japan; Cambridge University Press: Cambridge, UK, 1992. [Google Scholar]
- Bourdieu, P. The Forms of Capital; Routledge: Cambridge, UK, 2018. [Google Scholar]
- Hull, J.; Treepongkaruna, S.; Colwell, D.; Heaney, R.; Pitt, D. Fundamentals of Futures and Options Markets; Pearson Higher Education AU: Melbourne, VIC, Australia, 2013. [Google Scholar]
- Blank, S.C.; Carter, C.A.; McDonald, J. Is the market failing agricultural producers who wish to manage risks? Contemp. Econ. Policy 1997, 15, 103–112. [Google Scholar] [CrossRef]
- Schaffnit-Chatterjee, C.; Schneider, S.; Peter, M.; Mayer, T. Risk management in agriculture. In Deutsche Bank Reseach; 2010; Available online: https://www.farm-d.org/app/uploads/2019/05/Deutsche-Bank-Research-Risk-Management-in-Agriculture-091710.pdf (accessed on 1 January 2022).
- Dey, K.; Gandhi, V.P.; Debnath, K. Literature on Farmers’ Participation in Futures. In Farmers’ Participation in India’s Futures Markets: Potential, Experience, and Constraints; Dey, K., Gandhi, V.P., Debnath, K., Eds.; Springer: Singapore, 2021; pp. 23–31. [Google Scholar]
- Meijerink, G.; Bulte, E.; Alemu, D. Formal institutions and social capital in value chains: The case of the Ethiopian Commodity Exchange. Food Policy 2014, 49, 1–12. [Google Scholar] [CrossRef]
- Roy, D.; Thorat, A. Success in high value horticultural export markets for the small farmers: The case of Mahagrapes in India. World Dev. 2008, 36, 1874–1890. [Google Scholar] [CrossRef]
- Fischer, E.; Qaim, M. Linking Smallholders to Markets: Determinants and Impacts of Farmer Collective Action in Kenya. World Dev. 2012, 40, 1255–1268. Available online: https://www.sciencedirect.com/science/article/abs/pii/S0305750X11003020 (accessed on 1 January 2022). [CrossRef] [Green Version]
- Markelova, H.; Meinzen-Dick, R.; Hellin, J.; Dohrn, S. Collective action for smallholder market access. Food Policy 2009, 34, 1–7. [Google Scholar] [CrossRef] [Green Version]
- Hevner, A.; Chatterjee, S. Design science research in information systems. In Design Research in Information Systems; Springer: Berlin/Heidelberg, Germany, 2010; pp. 9–22. [Google Scholar]
- Mayer, R.C.; Davis, J.H.; Schoorman, F.D. An integrative model of organizational trust. Acad. Manag. Rev. 1995, 20, 709–734. [Google Scholar] [CrossRef]
- Laeequddin, M.; Sahay, B.S.; Sahay, V.; Abdul Waheed, K. Trust building in supply chain partners relationship: An integrated conceptual model. J. Manag. Dev. 2012, 31, 550–564. [Google Scholar] [CrossRef] [Green Version]
- Tan, Y.-H.; Thoen, W. Formal aspects of a generic model of trust for electronic commerce. Decis. Support Syst. 2002, 33, 233–246. [Google Scholar] [CrossRef] [Green Version]
- Bressler, S.E.; Grantham, C.; Grantham, C.E. Communities of Commerce; McGraw-Hill Trade: Blacklick, OH, USA, 2000. [Google Scholar]
- Putnam, R.D. Making Democracy Work: Civic Traditions in Modern Italy; Princeton University Press: Princeton, NJ, USA, 1993. [Google Scholar]
- Geleta, E.B.A. The Microfinance Mirage: The Politics of Poverty, Social Capital and Women’s Empowerment in Ethiopia; Ashgate: Farnham, UK; Burlington, VT, USA, 2015. [Google Scholar]
- Macaulay, L.A.; Keeling, K.; McGoldrick, P.; Dafoulas, G.; Kalaitzakis, E.; Keeling, D. Co-evolving e-tail and on-line communities: Conceptual framework. Int. J. Electron. Commer. 2007, 11, 53–77. [Google Scholar] [CrossRef]
- Bagozzi, R.P.; Dholakia, U.M. Antecedents and purchase consequences of customer participation in small group brand communities. Int. J. Res. Mark. 2006, 23, 45–61. [Google Scholar] [CrossRef]
- Bagozzi, R.P.; Dholakia, U.M. Intentional social action in virtual communities. J. Interact. Mark. 2002, 16, 2–21. [Google Scholar] [CrossRef]
- Hsu, C.P.; Chiang, Y.F.; Huang, H.C. How experience-driven community identification generates trust and engagement. Online Inf. Rev. 2012, 36, 72–88. [Google Scholar] [CrossRef] [Green Version]
- Di Pierro, M. What is the blockchain? Comput. Sci. Eng. 2017, 19, 92–95. [Google Scholar] [CrossRef]
- Szabo, N. Smart Contracts. Available online: http://www.fon.hum.uva.nl/rob/Courses/InformationInSpeech/CDROM/Literature/LOTwinterschool2006/szabo.best.vwh.net/smart.contracts.html (accessed on 24 July 2019).
- Kubac, L. RFID Technology and Blockchain in Supply Chain. In Transactions of the VŠB—Technical University of Ostrava, Mechanical Series; 2018; Volume LXIV, Available online: http://transactions.fs.vsb.cz/2018-1/2042.pdf (accessed on 1 January 2022).
- Alharby, M.; van Moorsel, A. Blockchain-based Smart Contracts: A Systematic Mapping Study. arXiv 2017, arXiv:1710.06372. [Google Scholar] [CrossRef]
- Verma, A.; Garg, A. Blockchain: An Analysis on next-generation internet. Int. J. Adv. Res. Comput. Sci. 2017, 8, 429–432. [Google Scholar] [CrossRef]
- Caro, M.P.; Ali, M.S.; Vecchio, M.; Giaffreda, R. Blockchain-based traceability in Agri-Food supply chain management: A practical implementation. In Proceedings of the IoT Vertical and Topical Summit on Agriculture—Tuscany (IOT Tuscany), Tuscany, Italy, 8–9 May 2018; pp. 1–4. [Google Scholar]
- Mik, E. Smart contracts: Terminology, technical limitations and real world complexity. Law Innov. Technol. 2017, 9, 269–300. [Google Scholar] [CrossRef]
- Xu, X.; Weber, I.; Staples, M.; Zhu, L.; Bosch, J.; Bass, L.; Pautasso, C.; Rimba, P. A taxonomy of blockchain-based systems for architecture design. In Proceedings of the 2017 IEEE International Conference on Software Architecture (ICSA), Gothenburg, Sweden, 3–7 April 2017; pp. 243–252. [Google Scholar]
- Fang, W.; Chen, W.; Zhang, W.; Pei, J.; Gao, W.; Wang, G. Digital signature scheme for information non-repudiation in blockchain: A state of the art review. EURASIP J. Wirel. Commun. Netw. 2020, 2020, 56. [Google Scholar] [CrossRef] [Green Version]
- Savelyev, A. Copyright in the blockchain era: Promises and challenges. Comput. Law Secur. Rev. 2018, 34, 550–561. [Google Scholar] [CrossRef] [Green Version]
- Katz, J. Digital signatures: Background and definitions. In Digital Signatures; Springer: Berlin/Heidelberg, Germany, 2010; pp. 3–33. [Google Scholar]
- Kim, J.-S.; Shin, N. The impact of blockchain technology application on supply chain partnership and performance. Sustainability 2019, 11, 6181. [Google Scholar] [CrossRef] [Green Version]
- Kim, I.-H. The task and view of records and archives management reform-Governance of records and archives management. Korean J. Arch. Stud. 2005, 3–14. [Google Scholar] [CrossRef]
- Kraus, J.M.; Forster, Y.; Hergeth, S.; Baumann, M. Two routes to trust calibration: Effects of reliability and brand information on trust in automation. Int. J. Mob. Hum. Comput. Interact. 2019, 11, 1–17. [Google Scholar] [CrossRef]
- Komarek, A.M.; De Pinto, A.; Smith, V.H. A review of types of risks in agriculture: What we know and what we need to know. Agric. Syst. 2020, 178, 102738. [Google Scholar] [CrossRef]
- Thompson, N.M.; Bir, C.; Widmar, N.J.O. Farmer perceptions of risk in 2017. Agribusiness 2019, 35, 182–199. [Google Scholar] [CrossRef]
- Patrick, G.R.; Wilson, P.N.; Barry, P.J.; Boggess, W.G.; Young, D.L. Risk perceptions and management responses: Producer-generated hypotheses for risk modeling. J. Agric. Appl. Econ. 1985, 17, 231–238. [Google Scholar] [CrossRef] [Green Version]
- Jose, H.D.; Valluru, R.S. Insights from the crop insurance reform act of 1994. Agribus. Int. J. 1997, 13, 587–598. [Google Scholar] [CrossRef]
- Harwood, J.L. Managing Risk in Farming: Concepts, Research, and Analysis; US Department of Agriculture, ERS: Washington, DC, USA, 1999.
- Meuwissen, M.P.; Huirne, R.; Hardaker, J. Risk and risk management: An empirical analysis of Dutch livestock farmers. Livest. Prod. Sci. 2001, 69, 43–53. [Google Scholar] [CrossRef]
- Akcaoz, H.; Kizilay, H.; Ozcatalbas, O. Risk management strategies in dairy farming: A case study in Turkey. J. Anim. Vet. Adv. 2009, 8, 949–958. [Google Scholar]
- Nadezda, J.; Dusan, M.; Stefania, M. Risk factors in the agriculture sector. Agric. Econ. 2017, 63, 247–258. [Google Scholar] [CrossRef] [Green Version]
- Lemeilleur, S.; Codron, J.-M. Marketing cooperative vs. commission agent: The Turkish dilemma on the modern fresh fruit and vegetable market. Food Policy 2011, 36, 272–279. [Google Scholar] [CrossRef]
- Jaffee, S.; Siegel, P.; Andrews, C. Rapid agricultural supply chain risk assessment: A conceptual framework. Agric. Rural. Dev. Discuss. Pap. 2010, 47, 1–64. [Google Scholar]
- Guirkinger, C.; Boucher, S.R. Credit constraints and productivity in Peruvian agriculture. Agric. Econ. 2008, 39, 295–308. [Google Scholar] [CrossRef]
- Zuberi, H.A. Production function, institutional credit and agricultural development in Pakistan. Pak. Dev. Rev. 1989, 28, 43–55. [Google Scholar] [CrossRef] [Green Version]
- Bank, T.W. Sri Lanka Improving Access to Financial Services Selected Issues. Available online: http://documents1.worldbank.org/curated/en/432531468303077756/pdf/349580CE0white10to0Finance01PUBLIC1.pdf (accessed on 29 December 2020).
- Colombage, S. The potential of using mobile money systems for enhancing financial inclusion in Sri Lanka. Sri Lanka J. Adv. Soc. Stud. 2012, 1, 1–24. [Google Scholar] [CrossRef]
- Banerjee, S.B.; Jackson, L. Microfinance and the business of poverty reduction: Critical perspectives from rural Bangladesh. Hum. Relat. 2017, 70, 63–91. [Google Scholar] [CrossRef] [Green Version]
- Hammill, A.; Matthew, R.; McCarter, E. Microfinance and Climate Change Adaptation. IDS Bull. 2008, 39, 113–122. [Google Scholar] [CrossRef] [Green Version]
- Mersland, R.; Strøm, R.Ø. Microfinance: Costs, lending rates, and profitability. Handb. Key Glob. Financ. Mark. Inst. Infrastruct. 2012, 489–499. [Google Scholar] [CrossRef]
- Sridhar, V. Why do farmers commit suicide? The case of Andhra Pradesh. Econ. Political Wkly. 2006, 41, 1559–1565. [Google Scholar]
- Hundreds of Suicides in India Linked to Microfinance Organizations; Associated Press: New York, NY, USA, 2012; Available online: https://www.businessinsider.com/hundreds-of-suicides-in-india-linked-to-microfinance-organizations-2012-2?r=AU&IR=T (accessed on 1 January 2022).
- Wipulasena, A. Debt Drives Women to Suicide in North and East. Sunday Observer, 17 March 2019. Available online: https://www.sundayobserver.lk/2019/03/17/news-features/debt-drives-women-suicide-north-and-east (accessed on 1 January 2022).
- The Bangladesh Poor Selling Organs to Pay Debts. BBC, 28 October 2013. Available online: https://www.bbc.com/news/world-asia-24128096 (accessed on 1 January 2022).
- Melik, J. Microcredit ‘Death Trap’ for Bangladesh’s Poor. BBC, 3 November 2010. Available online: https://www.bbc.com/news/business-11664632 (accessed on 1 January 2022).
- Liao, C.-H.; Lin, H.-E.; Yuan, S.-M. Blockchain-Enabled Integrated Market Platform for Contract Production. IEEE Access 2020, 8, 211007–211027. [Google Scholar] [CrossRef]
- Paul, S.; Joy, J.I.; Sarker, S.; Ahmed, S.; Das, A.K. An Unorthodox Way of Farming without Intermediaries Through Blockchain. In Proceedings of the 2019 International Conference on Sustainable Technologies for Industry 4.0 (STI), Dhaka, Bangladesh, 24–25 December 2019; pp. 1–6. [Google Scholar]
- Hevner, A.R. A three cycle view of design science research. Scand. J. Inf. Syst. 2007, 19, 4. [Google Scholar]
- Simon, H.A. The Sciences of the Artificial; MIT Press: Cambridge, MA, USA, 2019. [Google Scholar]
- Rosson, M.B.; Carroll, J.M. Scenario based design. In Human-Computer Interaction; CRC Press: Boca Raton, FL, USA, 2009; pp. 145–162. [Google Scholar]
- Widya. Available online: https://widya.io/ (accessed on 22 February 2022).
- Rogers, E.M.A. Diffusion of Innovations, 5th ed.; Free Press: New York, NY, USA, 2003. [Google Scholar]
- Lu, H.; Trienekens, J.H.; Omta, S.W.F.; Feng, S. Influence of guanxi, trust and farmer-specific factors on participation in emerging vegetable markets in China. NJAS Wagening. J. Life Sci. 2008, 56, 21–38. [Google Scholar] [CrossRef] [Green Version]
- Ginige, A.; Walisadeera, A.I.; Ginige, T.; De Silva, L.; Di Giovanni, P.; Mathai, M.; Goonetillake, J.; Wikramanayake, G.; Vitiello, G.; Sebillo, M.; et al. Digital Knowledge Ecosystem for Achieving Sustainable Agriculture Production: A Case Study from Sri Lanka. In Proceedings of the 3rd IEEE International Conference on Data Science and Advanced Analytics, Montreal, QC, Canada, 17–19 October 2016; pp. 602–611. [Google Scholar]
- Ginige, A.; Sivagnanasundaram, J. Enhancing Agricultural Sustainability through Crowdsensing: A Smart Computing Approach. J. Adv. Agric. Technol. 2019, 6, 161–165. [Google Scholar] [CrossRef]
- Ginige, A. Digital knowledge ecosystems: Empowering users through context specific actionable information. In Proceedings of the 10th IADIS Multi Conference on Computer Science and Information Systems, Funchal, Portugal, 1–4 July 2016; pp. 57–65. [Google Scholar]
- Ginige, T.; Richards, D.; Ginige, A.; Hitchens, M. Design for empowerment: Empowering Sri Lankan farmers through mobile-based information system. Commun. Assoc. Inf. Syst. 2020, 46, 19. [Google Scholar] [CrossRef]
- Strauss, A.; Corbin, J. Basics of Qualitative Research Techniques: Techniques and procedures for developing grounded theory, 2nd ed.; Sage Publications; Citeseer: Thousand Oaks, CA, USA, 1998. [Google Scholar]
- Tomaschek, K.; Olechowski, A.; Eppinger, S.; Joglekar, N. A survey of technology readiness level users. INCOSE Int. Symp. 2016, 26, 2101–2117. [Google Scholar] [CrossRef]
- Forkast. Central and Southeast Asia among Fastest-Growing Regions in Global Crypto Adoption: Chainalysis. Available online: https://forkast.news/central-southeast-asia-fastest-growing-regions-cryptocurrency/ (accessed on 31 January 2022).
- AON. Aon, Oxfam, and Etherisc Launch First Blockchain-Based Agricultural Insurance Policies for Smallholder Farmers in Sri Lanka. Available online: https://aon.mediaroom.com/2019-07-01-Aon-Oxfam-and-Etherisc-launch-first-blockchain-based-agricultural-insurance-policies-for-smallholder-farmers-in-Sri-Lanka (accessed on 31 January 2021).






| Reason | Outcome | Source |
|---|---|---|
| Inability to fulfill the financial needs from a single loan | obtain loans from several microfinance institutions (MFIs) or borrow a new loan to pay the previous loan, leading to a spiraling level of indebtedness | [58] |
| sell their assets or use other types of earnings to pay the loans back | Reduce their ability to fulfill vital consumption requirements | [58,59] |
| microfinance institutions target prompt repayments | use aggressive loan recovery tactics using a field worker from the same community deteriorated social relations with other families in the community | [58] |
| microfinance is associated with higher transaction costs and interest rates | the loan plus interest causes severe indebtedness lead to tragic incidents such as suicides organ trafficking selling income-generating assets such as farmlands and livestock, and sending the children to work | [60,61,62,63] [64] [65] |
| Finding | Design Move | Mechanism |
|---|---|---|
| Farmers often choose a broker or buyer with pre-established trust, although they receive money 2/3 weeks later and the prices are low. They sell to unknown brokers only if they receive money on the spot due to the risk of not getting paid since now there is no pre-established trust. | the system requires a mechanism to minimize the risk of not getting paid and establish trust between farmers and unknown brokers to enable farmers to choose any broker who offers comparative rates without relying on known brokers | Establishing contracts between farmers and brokers in the form of smart contracts in a blockchain platform to minimize the risk of not getting paid, leading to trust Integrating rating and ranking system—to build online trust |
| The quantities produced by smallholder farmers are little due to the small extent of the farmlands. Thus, the cumulative of both observable and unobservable transaction costs can result in lower margins for marginal and smallholder farmers. | the system requires a mechanism to support a market linkage that facilitates aggregated marketing for farmers to obtain better rates | Integrating with the Digital Agribusiness Ecosystem (DAE) since it has the capability of predicting expected harvesting period and expected harvest for each farmer for each crop according to the season. So, we can create farmer groups aggregating harvest according to the geographical proximity, crop type, and buyer’s expected buying period (expected harvesting period) |
| Prototype1 | Prototype2 (SAFM) |
|---|---|
| Facilitates only one form of exchange: deliver material early to receive money later. | Facilitates three forms of exchanges: deliver material to receive money on the spot, deliver material early to receive money later, and receive money early to deliver material later. |
| Farmer pays 10% as collateral. | Farmer’s social capital is used as collateral |
| Farming community concept is not included. | Blockchain-based farming communities are introduced and ranks are assigned to the community. |
| Harvest is aggregated according to the geographical proximity, crop type and expected harvesting period. | Harvest is aggregated according to the farming community, crop type, and expected harvesting period. |
| Does not address buyer’s quality concerns. | Addresses buyer’s quality concerns. |
| Does not support trading smart futures contracts. | Supports trading smart futures contracts. |
| Does not address any issues related to financial risks (microfinance issues). | Addresses issues related to financial risks (microfinance issues). |
| Tries to build trust via smart contracts enforcement. | Allows building trust gradually, forming sustainable system. |
| No | Requirements Identified by Experts | Feature in Prototype2 to Address these Requirements |
|---|---|---|
| 1 | Farmers will not willingly pay 10% of the agreed total amount as a deposit. | The concept of social capital is introduced, thus, farmers do not pay a deposit. |
| 2 | The contract will be established while the crops are still growing, thus, they should be able to check the quality of the product. | farmers are enabled to upload photos, and community members are enabled to certify their genuineness |
| 3 | Uploading photos of growing crops in certain stages to address the quality concerns of buyer. | As mentioned in raw 2, farmers are enabled to upload photos, and community members are enabled to certify their genuineness. |
| 4 | Buyers would prefer a mobile app rather than a website. | Mobile app for buyers is designed. |
| 5 | Buyers would prefer if the app displayed both expected harvest and ready lots of harvest. | Facilitated farmers to advertise both existing harvest and expected harvest in the mobile app. |
| 6 | Buyers would prefer a map view or list view rather than a graph view. | Prototype2 provides map view, list view and graph view. |
| 7 | Buyers would prefer to see the current market prices in the bid form. | The bid form displays the current market price at the bottom. |
| 8 | farmers would prefer to see current market prices in the offer acceptance form. | Offer acceptance form displays the current market price at the bottom. |
| 9 | Buyers would prefer to see the preferred districts and preferred crops in a distinct format. | Preferred districts are marked with different color and preferred crops are given in a separate section in the UI. |
| Data Point | Source |
|---|---|
| Farmer’s personal data and community data | Farmer |
| Farm location | Farmer |
| List of crops that can be grown on the farm | DAE |
| List of crops farmer plans to grow | Farmer |
| Farm extent for each crop | Farmer |
| Expected planting date for each crop | Farmer |
| Detailed cost of cultivation for each crop | DAE |
| Crop calendar for each crop | DAE |
| Updates on tasks | Farmer |
| Photos of growing crops | Farmer |
| Yield per unit for each crop according to season and location | DAE |
Publisher’s Note: MDPI stays neutral with regard to jurisdictional claims in published maps and institutional affiliations. |
© 2022 by the authors. Licensee MDPI, Basel, Switzerland. This article is an open access article distributed under the terms and conditions of the Creative Commons Attribution (CC BY) license (https://creativecommons.org/licenses/by/4.0/).
Share and Cite
Kumarathunga, M.; Calheiros, R.N.; Ginige, A. Smart Agricultural Futures Market: Blockchain Technology as a Trust Enabler between Smallholder Farmers and Buyers. Sustainability 2022, 14, 2916. https://doi.org/10.3390/su14052916
Kumarathunga M, Calheiros RN, Ginige A. Smart Agricultural Futures Market: Blockchain Technology as a Trust Enabler between Smallholder Farmers and Buyers. Sustainability. 2022; 14(5):2916. https://doi.org/10.3390/su14052916
Chicago/Turabian StyleKumarathunga, Malni, Rodrigo N. Calheiros, and Athula Ginige. 2022. "Smart Agricultural Futures Market: Blockchain Technology as a Trust Enabler between Smallholder Farmers and Buyers" Sustainability 14, no. 5: 2916. https://doi.org/10.3390/su14052916
APA StyleKumarathunga, M., Calheiros, R. N., & Ginige, A. (2022). Smart Agricultural Futures Market: Blockchain Technology as a Trust Enabler between Smallholder Farmers and Buyers. Sustainability, 14(5), 2916. https://doi.org/10.3390/su14052916

