Next Article in Journal
Research on Platform Operation Strategy Considering Consumers’ Hassle Costs
Next Article in Special Issue
Purchase Intention and Satisfaction of Online Shop Users in Developing Countries during the COVID-19 Pandemic
Previous Article in Journal
Electricity Consumption and Operational Carbon Emissions of European Telecom Network Operators
 
 
Font Type:
Arial Georgia Verdana
Font Size:
Aa Aa Aa
Line Spacing:
Column Width:
Background:
Article

PERVAINCONSA Scale to Measure the Consumer Behavior of Online Stores of MSMEs Engaged in the Sale of Clothing

by
Elizabeth Emperatriz García-Salirrosas
1 and
Ángel Acevedo-Duque
2,*
1
Faculty of Management Science, Universidad Autónoma del Perú, Lima 15842, Peru
2
Public Policy Observatory, Universidad Autónoma de Chile, Santiago 7500912, Chile
*
Author to whom correspondence should be addressed.
Sustainability 2022, 14(5), 2638; https://doi.org/10.3390/su14052638
Submission received: 28 January 2022 / Revised: 16 February 2022 / Accepted: 18 February 2022 / Published: 24 February 2022
(This article belongs to the Special Issue Sustainable Small Business Development and Digital Transformation)

Abstract

The objective of the research was to validate an instrument designed to measure the variables value perception, purchase intention, trust, and satisfaction of Micro, Small and Medium Enterprises (MSMEs) dedicated to selling clothing. The PERVAINCONSA Scale (acrostic formed with the initial letters of the Spanish words “Percepción de Valor”, “Intención de Compra”, “Confianza” and “Satisfacción”) was constructed. A total of 238 questionnaires were collected from users of online clothing stores in Peru, Mexico, and Colombia (38.7% men and 61.3% women) with an average age of 24.29 years (SD = 8.04). The KMO and Barlett’s test was 0.958. Confirmatory factor analysis provided an excellent model (χ2 = 372.76, gl = 164; χ2/df = 2.27; CFI = 0.956; RMSEA = 0.073, SRMR = 0.035; and Pclose = 0.00). The model showed good scale reliability given that the composite reliability index (CFI), and all values exceeded the minimum threshold of 0.6. The results suggest that this first version of the PERVAINCONSA presents adequate psychometric evidence to measure value perception, purchase intention, trust and satisfaction in consumers of online stores in Peru, Mexico and Colombia. Thus, it seeks to contribute to the advancement of the scientific study of these important variables in the study of consumer behavior in Latin America.

1. Introduction

Consumer behavior has faced several crises, such as the Great Depression of the 1930s, the financial crisis of the early 2000s, and, currently, COVID-19, which have led to changes in consumer consumption patterns [1,2]. One of the most obvious changes was the use of digital technology to perform different activities of daily life, with consumer resistance to the use of technology being as important an aspect of such behavior as acceptance and adoption [3].
In this sense, e-commerce has long generated great social and economic benefits in countries, leading them to add productive processes towards sustainable development [4], while in developing countries, the lack of technology and knowledge has limited its adoption [5]; however, the impact of the coronavirus pandemic (COVID-19) accelerated the growth of e-commerce [6] and sales have adapted to the 4.0 era, which has become a need for adaptation and resilience for large, medium, and small companies worldwide to remain sustainable with their businesses [7].
According to Ref. [3], consumer resistance to the use of technology is one of the main reasons for the failure of market innovations; however, digital technology is increasingly essential for children, young people, adults, and the elderly, as it facilitates communication with others through mobile devices or computers that connect to the Internet [8,9].
The new reality forces countries and their companies not only to adapt to e-commerce to sell, but also to maintain a good relationship with their consumers [10]. Offering a good online shopping experience to consumers allows them to generate repurchase and recommend the store [6,11]. Consumers’ purchase decision is mediated by different factors, including perceived value, purchase intention, trust, and satisfaction [11].
Therefore, the importance of this research is to measure these variables for companies to improve their business management and increase their competitiveness and sustainability in their production processes [12]. Identifying and analyzing aspects such as perceived value, purchase intention, trust, and satisfaction of the different stakeholders involved in a commercial process helps organizations to validate representative aspects in customers and to know their perception of the products offered and the quality of the service that is part of the value offer; it also helps to know the intention of consumers, buyers or users of a brand when making a decision and carrying out the commercial transaction [13].
Perceived value is one of the factors that make consumers evaluate products or services after weighing the perceived benefits and sacrifices [1,14]. When comparing price with what they are going to get, consumers choose the option that offers the highest perceived value [15,16]. Consumers evaluate an online store from a hedonic or utilitarian aspect [5]; concerning the hedonic aspect, this encompasses the emotional and affective part of the buying process [15], whereas the utilitarian aspect is based on the cognitive and rational evaluation of the consumer [17].
As for online purchase intention, this refers to the consumer’s willingness to make a purchase from an online store [5]. According to economic theory, consumers choose an item to purchase rationally and according to their limited resources [18]; however, from the psychological perspective, Ref. [19] considers purchase intention as the will that the consumer manifests in terms of effort and action to perform a certain behavior. According to Ref. [20], this is associated with a set of variables such as previous experience, preferences, and external environment to gather information, evaluate alternatives and finally make a purchase decision [17].
In the shopping experience, trust is a fundamental factor, a key strategy for marketing and long-term relationship success [5]. Ref. [21] defines trust as the perception that a party has towards its interlocutor in terms of reliability and integrity. In relation to e-trust, e-trust is defined as an attitude of confident expectation in an online risk situation that one’s vulnerabilities will not be exploited. In this sense, trust emerges as a potentially central element leading to the acceptance of information technologies and is especially necessary for online marketers [22,23].
Today’s business environment, specifically in Latin America, is highly competitive, and repeat purchases are a necessary phenomenon to ensure the survival of organizations of this type, leading to customer retention [24]. In this sense, satisfaction is an important indicator of increasing customer loyalty [25]. Satisfaction of customer needs is the key to exchanges between companies and markets, and since the origins of marketing, satisfaction has been considered the determinant of success in markets [24]. According to customer value theory, satisfaction is the result of the perception of the value received by the customer over the expected value, so that loyalty is the result of customers’ belief that the amount of value received is superior to what they can obtain from other sellers [26].
This highlights the research question of how the PERVAINCONSA Scale could measure the consumer behavior of online stores of MSMEs engaged in the sale of clothing, and the importance of the research objective in understanding the variables associated with the online purchase decision. Having an instrument to articulately measure value perception, purchase intention, trust, and consumer satisfaction is necessary for the consolidation of an organizational culture that improves marketing and management conditions in the competitive context of the markets. There are several instruments that evaluate the factors that determine the purchase decision of consumers in an online store, for example, the PERVAL scale of Ref. [27], SERVQUAL of Ref. [28], SERVPERF of Ref. [29], and WebQuall of Ref. [30], among others, serve as a basis for the authors to adapt them according to their research.
The scales are indistinct and focus on some of the variables that have been described, but there is no scale that is oriented to measure these variables jointly, focused on online stores of Latin American MSMEs. This generates our research question of understanding that the exponential introduction of Micro, Small, and Medium Enterprises (MSMEs) to e-commerce started last year, after the restrictions that governments put in place to curb the pandemic, it is essential to have an instrument that adapts to the current reality of MSME online stores in Peru, Mexico, and Colombia. In the post-pandemic context, it is very relevant to validate an instrument designed to measure the variables’ value perception, purchase intention, trust, and satisfaction of online store consumers.

2. Background

2.1. Consumer Behavior in Developing Countries Seeking Sustainability

The use of technology in the current era has become an integral part of the consumer’s daily life, where it is not only used for social communication, information seeking, education, commerce, and entertainment but is also immediately available to consumers [14]. Consumer behaviors are understood as all those internal and external activities of an individual or group of individuals aimed at satisfying their needs.
In the case of Latin American developing countries, in the last seven years, collaborative models have been emerging through startups, and have been taking a market position as a substitute for traditional capitalist business models [31,32]; however, the pace of growth and number of existing collaborative models is not the same in other countries of the world.
For the authors of Ref. [33], they refer to the fact that the study of consumer behavior is of interest to the whole society since we are all consumers. From the perspective of the company in developing Latin American countries, marketing managers must know everything that affects their market in order to design successful commercial policies [34,35]. Knowing consumers’ tastes and preferences will help to correctly segment the market and make it more sustainable.
New consumer behavior refers to the internal and external dynamics of the individual, which takes place when seeking to satisfy their needs with goods and services [36,37]. Applied to the realization that is found in these countries, it is the decision process and the physical activity to search, evaluate and acquire goods and services to satisfy the needs has been a very dynamic issue that projects sustainable actions in the productive processes of business.
This behavior starts with the existence of an area which is lacking, the recognition of a need, the search for satisfaction alternatives, the purchase decision, and the subsequent evaluation (before, during, and after) [38]. The above shows that consumer behavior is the exchange of goods between individuals, groups, and companies, to satisfy their needs, involving aspects such as individual consumers, children, men, adults, housewives, groups, families, companies and groups, internal and external phenomena, the brand, perception, advertising, search, and purchase [39,40,41].
In recent years, several studies have proposed new ways of classifying consumers, taking into consideration their concern for environmental conservation, i.e., the quality and price of the product is no longer enough to satisfy the needs of customers, but also the level of trust and commitment to the organizations and products that these consumers perceive at the time of making the purchase. Trust is the level at which the customer considers that a product solves a problem, and commitment shows the level of sacrifice that the customer is willing to make to acquire the product or service. In this sense, four groups of customers can be identified: (1) those who make win-win purchases, i.e., the customer, the company and the environment; (2) those who buy to feel good, when the customer makes a small sacrifice at the time of purchase; (3) those who question “why not buy” when the consumer’s sacrifice and confidence is low; (4) those who question why they should buy the product, which occurs when the consumer feels insecure about the quality [42,43,44].
Consumers who are concerned about caring for the environment are reluctant to consume products that require a high use of energy and resources to produce them, that generate intensive waste due to packaging or short shelf life, that use materials that negatively affect the inhabitants of the area, and also endanger their health or the health of others [45]. In recent years, a group of consumers committed to health and sustainability “LOHAS” has emerged, who are differentiating themselves by their healthy lifestyle and also try to satisfy their needs by acquiring products and/or services that do not harm the environment and society [45,46]; however, there is another sector of consumers who are not willing to spend time to read the description of the composition of the products they purchase, so a company that wants to contribute to sustainable development and launch eco-friendly products, should carry out efforts to educate consumers so that they are willing to buy environmentally friendly products [47].

2.2. Perception of Value in the Purchase Intention of the Online Consumer

The authors [48,49] explain how in recent decades the advance of the Internet and social networks has modified consumer habits and how consumers rigorously manage their value when acquiring goods or services. More and more information is being exchanged through these networks [50]. In any campaign, it is necessary to know the target audience to which the strategy actions are addressed in order to generate actions that encourage purchases.
The author of Ref. [49], mentions in his work that human beings are alternatively irrational; that is, we combine periods of rationality with unexpected irrational irruptions. We often act without thinking, and do things wrongly or mistakenly [51]. Today’s online purchasing decisions are highly influenced by the emotional and personal, and can be mixed with lapses of irrationality. Thus, sometimes, we opt for a product for no reason at all, since we do not make all decisions rationally, especially when making purchasing decisions [52,53,54,55,56,57,58]. Purchasing decisions are wrapped in subjectivity, which makes it difficult to build models to predict consumer behavior, since when irrationality interrupts, there is no model that will work.
According to authors such as Refs. [53,54,59], the perception of value in the purchase intention in the online consumer is that the subject gives the object a meaning, and thus when making a purchase, it generates satisfaction or momentary pleasure; it is also seen by others as a phenomenon that shows a feeling of weak self-esteem: it is more important the action derived from the purchase than the actual possession of the goods [55].
Finally, most of the things that consumers buy, they do not need [56]. For this reason, the branches of commercial strategies aim to create needs in the subject so that they feel the need to buy by any means, the current one being online shopping [57], i.e., they must know the consumer behavior to carry out a good business, which sustains the companies to satisfy the needs of consumers. These cannot be satisfied correctly if we do not understand the people who would use the products and services [58].

2.3. PERVAINCONSA Scale to Measure Consumer Behavior

The PERVAINCONSA Scale (acrostic formed with the initial letters of the Spanish words (“Perception of Value”, “Purchase Intention”, “Confidence” and “Satisfaction”), was created due to the need to measure the three variables together, such as satisfaction, loyalty, value perception, and purchase intention, focused on the online stores of MSMEs dedicated to the sale of clothing in developing countries. Currently, there is no instrument in the scientific literature that allows the joint evaluation of these three variables to understand the behavior of current and potential customers in virtual environments of these types of companies, which make an important contribution to the economies of developing countries. It is, therefore, necessary to design instruments that facilitate decision-making and efficient business and marketing management, for the sustainability of companies in these times of global economic crisis produced by COVID-19, which has generated new lifestyles and behavior among consumers.
In the elaboration of the scale, various works found in the scientific literature were considered as a basis, among which are the PERVAL scale to measure perceived value, proposed by [27], which is composed of 4 dimensions such as quality, price, social value, and emotional value; the technology acceptance model (TAM) presented by [60], a model that is related on the basis of a consecutive influential relationship (belief, attitude, intention) [8,10,61] and the model of [17] that contrasts the influence of perceived value and trust with online purchase intention.
The scale measures satisfaction in relation to the quality of the service offered and the positive emotions generated by the product [54,62]. Regarding loyalty, this is related to the quality of the product, the experience of browsing the website, and trust in the brand, because loyalty can be measured in terms of visits and interaction with the website over time [54]; finally, the perception of value is evaluated according to the functionality of the product (utilitarian, emotional and social) [17,24,27,62].
Becker [63,64,65], incorporates into the theory of consumer behavior the influence that becomes, replacing the individual, the decision unit. For this author, the consumer group behaves like a small-scale factory in which it is a question of allocating the time of its different members and the basic capital—housing, electrical appliances, automobiles—and raw materials, such as food and clothing, to obtain the greatest amount of assets: good food, healthy children, leisure or social relations, among others [66] (See Figure 1).
As consumer behaviors, we understand all those internal and external activities of an individual or group of individuals directed towards the satisfaction of their needs. This behavior starts from the existence of a lack, the recognition of a need, the search for satisfaction alternatives, the purchase decision, and the subsequent evaluation (before, during and after) [67].

2.3.1. Value Perception

Value perception is defined as the judgment made by the consumer regarding the feeling he/she experiences (positive or negative), after buying online and comparing the price paid with the product received [16]. The value perceived by customers is affected by the expectations created by the benefits offered by the use of a product and what it actually provides, according to the values pursued; so that, in the electronic channel, ref. [5] consider that the values that best explain the personal decision to buy or not a certain product are the perceived symbolic value and the functional value. The symbolic value of a product allows reflecting the type of person the consumer is or what he wants to be since this value brings together social, emotional, aesthetic, and reputational aspects experienced by the consumer [68]; while the functional value is based on the consumers’ perception of the utilitarian or economic benefits or sacrifices, he experiences in relation to the quality, price and convenience features he obtains from a product [14,69]. This study focused mainly on the perceived value from the emotional, social, and convenience aspects.

2.3.2. Purchase Intention

The purchase intention of an online consumer refers to the openness of the consumer to make a purchase in a particular online store [17]. According to the theory of action reasoning [70], the purchase intention precedes the immediate action of carrying it out, which can be long-lasting and associated with the emotions and attitudes of the consumer [71]. Studies show that online purchase intention is affected by product value, brand trust and the expectations that consumers want to satisfy [5,14].

2.3.3. Satisfaction

It is the evaluation of the characteristics of a product or the product itself that meets consumers’ expectations [72,73], and includes the virtual interaction with the store and the feeling of having had a good online shopping experience [73,74].

2.3.4. Trust

Trust is defined as the confidence that the consumer has in a store, based on the positive expectations generated after perceiving the intentions and behavior of the seller [69] In online shopping, trust refers to the positive image that people create regarding the quality, integrity, and reliability that a brand provides after interacting with the online store or having made a purchase [17,22] being integrity an attribute of a socially responsible brand highly valued in the new normality [75].
Figure 1 PERVAINCONSA Scale to measure consumer behavior.

3. Materials and Methods

The objective of the research was to evaluate the validity and reliability of the PERVAINCONSA Scale, which has been designed to take into account the scientific literature of recent years. This scale aims to evaluate the behavior of online store consumers.
The PERVAINCONSA Scale measures 4 variables, value perception, purchase intention, trust, and customer satisfaction. Each of the variables is composed of 5 items, which are evaluated by means of a Likert scale, consisting of 20 items, valued in a range of 1 to 5 points, with 1 meaning “Total disagreement” and 5 “Total agreement”. This same range of values is used to assess all the latent variables considered in the model. Thus, to measure value perception, online purchase intention, trust, and consumer satisfaction, a 5-item scale was developed for each variable, based on the analysis of the literature and paying special attention to the works of Refs. [27,28,29,30,76,77]. The items were validated, both the construct and the clarity of the questions, by 4 professional marketing specialists from the countries of Peru, Mexico, and Colombia. This validation was carried out through a focus group session via videoconference using Zoom.

3.1. Validation of the Instrument

The items of the instrument were formulated by the authors, considering the existing literature for each variable; the objective was to develop a questionnaire that was user-friendly and short, that is, that had the minimum number of questions but also had the necessary and sufficient elements to measure the desired constructs “perception of value”, “purchase intention”, “trust” and “satisfaction” [27,28,29,30,76,77]. To evaluate the content validity of the 4 scales, 2 focus group sessions were carried out using videoconferencing through the Zoom platform; the first focus group was carried out with 4 professional marketing specialists from Peru, Mexico and Colombia, who evaluated and discussed the suitability of each of the items together; after the researchers took into account the suggestions for improvement to the questionnaire made by the marketing specialists, they confirmed the content validity of the constructs [27,28,29,30,76,77]. The second focus group was conducted with 6 users (2 from Mexico, 2 from Peru and 2 from Colombia) of the MSME dedicated to the online clothing line, the purpose of the focus group was to perform the semantic validity, that is, to verify that consumers from the three countries understood the true meaning of the statements given the homogeneity of Latin America. The questionnaire was fully understood by the consumers of the three countries, not being necessary to make further adjustments, thus the instrument was validated both in terms of content and semantics, and then proceed with the collection of data to perform reliability analysis of the PERVAINCONSA Scale. In Appendix A. you can see each of the items of the final scale.

3.2. Data Collection

The questionnaire was hosted in Google Form and distributed virtually, the link to which was distributed to a convenience sample through e-mails and social networks to the different young people in each city. At the beginning of the questionnaire, an informed consent form was provided, where it was made clear to the participants the objective of the study, that their participation was voluntary, and that their data would be treated anonymously. At the end of the informed consent, participants had to click on the acceptance option to enter the questionnaire.
Table 1 shows the data sheet of the research, it can be seen that 638 questionnaires were collected; however, only 238 responses have been considered for data processing, since, to achieve the purpose of this study, it was necessary that the participants had had shopping experience and/or knew an online store of an MSME dedicated to the sale of clothing in Mexico, Colombia, and Peru.
The SPSS-22 and AMOS-24 software were used for data analysis. The data were analyzed using structural equation modeling (SEM), and since the re-copied data complied with normality, the maximum similarity technique was used, since this technique provides results of statistical significance.

4. Results

Sociodemographic characteristics included gender, age, and country, as shown in Table 2.
A sample was identified where the female gender predominated (61.3%), the predominant age was 21 to 25 years (42.0%), and a predominant number of participants of the three Latin American countries were Peruvian (47.5%); it should be noted that this sample corresponds to 37.3% of the total number of young people surveyed (638), who were selected because they claimed to know or be a user of an online clothing store that qualified as an MSME. The fact that women answered the questionnaire more than men leads us to reflect that perhaps it is women who have a greater inclination towards online shopping, as well as greater participation in commercial research; however, the literature does not show reliable data that would allow us to support a position in relation to gender. On the other hand, the age range with the highest percentage was between 16 and 25 years old, a young population that belongs to generation Z and that adapts to new technologies with great ease, the fact that they have not interacted with the online store of an MSME dedicated to the sale of clothing shows us that companies are not applying correct digital strategies or simply do not know the use of digital marketing tools [78].
Table 3 shows the descriptive statistics of the PERVAINCONSA items (mean, standard deviation, skewness, and kurtosis). It is observed that the skewness and kurtosis all values are less than +/− 1.5 [79], thus allowing the multivariate normality assumption to be met.
Table 4 shows the exploratory factor analysis (EFA) of the items, where it can be seen that the items are distributed in four factors according to the variables analyzed. It is observed that there is a clear difference between the four variables. The KMO and Barlett’s test came out (Kaiser–Meyer–Olkin measure of sampling adequacy = 0.958), which is greater than 0.7 which is high, and Bartlett’s (Sig = 0.000), which is highly significant, therefore, factorial analysis can be performed. The total variance explained in the model is 73.864%, which is greater than 50%, being Purchase Intention (PI) = 61.21%; confidence (CO) = 6.826%, Perceived Value (PV) = 2.765% and Satisfaction (SA) = 3.063%. All the items were grouped according to the study variables, thus confirming the theories on which the variables are based. We then proceeded with the confirmatory factor analysis (CFA).
Table 5 presents the validation of the final measurement model with convergent reliability and validity.
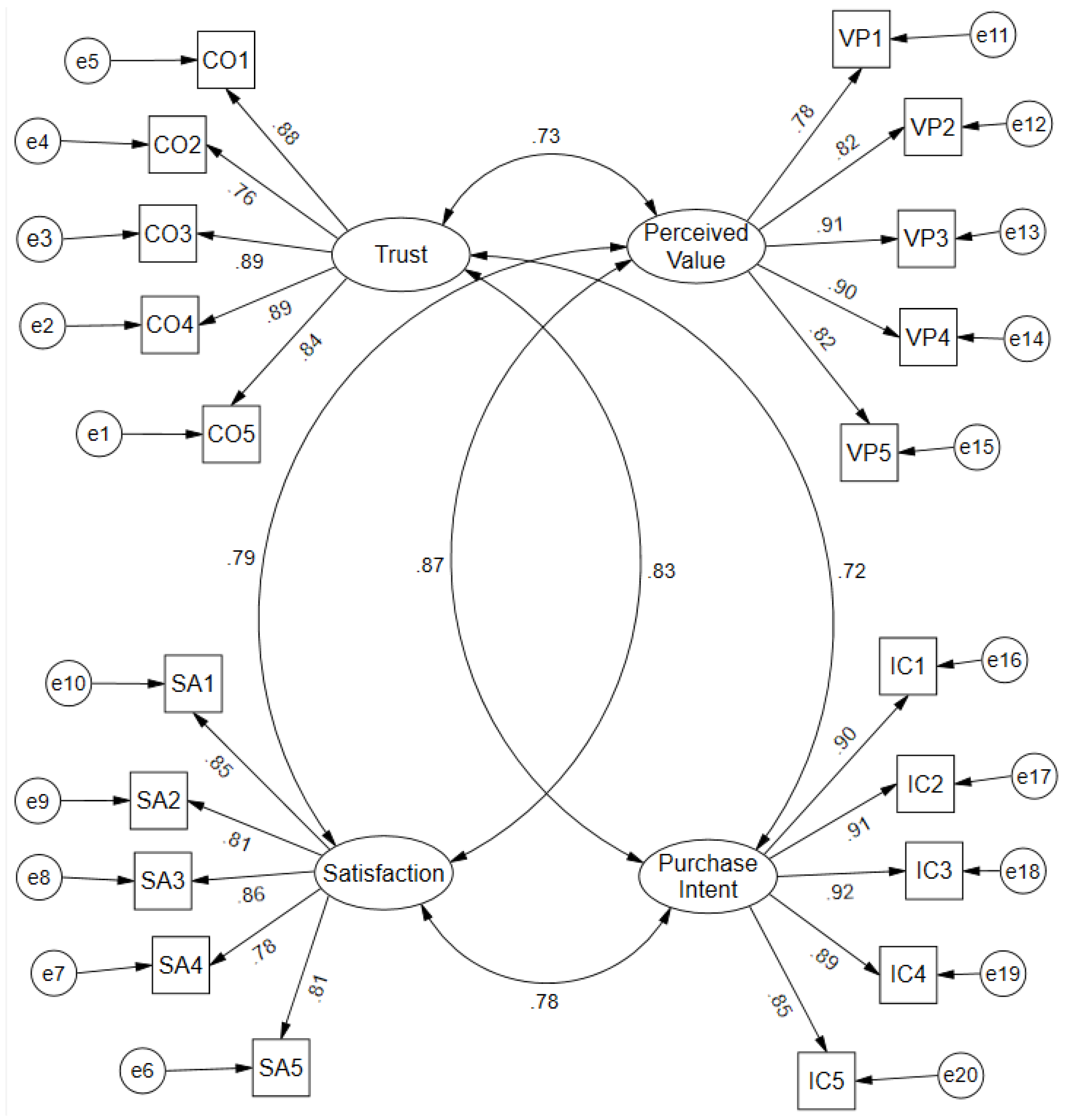
Figure 2 shows the factorial structure of the PERVAINCONSA scale in the study population, in this case they are young people from the countries of Colombia, Mexico and Peru.
Table 6 shows the indicators of the adjustment of the measurement model of the PERVAINCONSA scale, and it is observed that it meets all the indicators adequately.
Table 7 presents the discriminant validity, which validates the measurement model as long as the confidence intervals do not reach unity and the covariances to the quantile do not exceed the AVE. All these requirements are met in the proposed model.

5. Discussion

This study constructs a scale that measures the variables: value perception, purchase intention, trust, and consumer satisfaction of online stores, with evidence of validity and reliability in Peru, Mexico, and Colombia [11]. The PERVAINCONSA Scale was constructed from traditional models and standardized scales as commented by authors, such as Refs. [27,28,29,30,76,77]. This scale was named PERVAINCONSA, and it represents in an articulated manner the four variables mentioned in the model that can generate value for organizations in aspects of brand building and consolidation of trust so that the company’s consumers feel satisfied and lead to an adequate loyalty and fidelity index [80,81,82,83].
Thus, PERVAINCONSA is a scale that provides reliable scores and valid interpretations of the behavior of a young consumer of an online store [12,84]. Since for these consumers, online shopping is not a simple activity oriented to obtain a specific product or service, what they value is browsing from one page to another, viewing products, and placing them in a shopping cart, even virtual shopping can be a form of entertainment for this type of online consumers [85,86], which makes it relevant to know and constantly evaluate their perception about the products of an online store.
The findings provide evidence of validity based on the internal structure and reliability of the PERVAINCONSA Scale, which can be used not only in the countries studied but also in other Latin American countries [87]. The confirmatory factor analysis provided an excellent model (χ2 = 372.76, gl = 164; χ2/df = 2.27; CFI = 0.956; RMSEA = 0.073, SRMR = 0.035; the Pclose = 0.00), in addition to showing good reliability of the measurement scale, given that the composite reliability index (CFI) all values exceeded the minimum threshold of 0.6, the average variance extracted (AVE) values were all above 0.5.
Understanding consumer behavior is a very relevant line of research for any industry at this time of transition [88], which is why understanding the variables that make up the PERVAINCONSA Scale, such as purchase intention, perceived value, trust and satisfaction in virtual environments, is necessary for the development and maintenance of long-term relationships with one of the most relevant stakeholders for all these variables in MSMEs in developing countries, which will allow them to establish strategies focused on strengthening the link between the target public and the companies in this sector, thus achieving their sustainability [89]. The scale of the present research can be applied to decision-making in relationship marketing since it allows analyzing the management of small businesses in relation to their consumers, shaped by the various variables in the explanation of the behavior of young users of online stores in terms of purchase intention, trust, satisfaction, and perceived value.

6. Conclusions

The new reality forces nations and their companies not only to adapt to e-commerce in order to sell, but also to maintain a good relationship with their consumers. This research offers an overview of consumer behavior when using the Internet to purchase products and services during the COVID-19 pandemic. This scale measures four variables: value perception, purchase intention, trust, and customer satisfaction, allowing us to provide to those interested in the subject knowledge of the variables that should be considered when creating digital applications for their current and future customers.
The company is interested in offering its products and services through e-commerce, either on the company’s website or in mobile applications. The present research shows in its results the opportunities for new knowledge; online stores are positive for the sustainability of MSMEs in developing countries, where the results help those interested in the subject to create commercial strategies aimed at offering a better shopping experience based on the variables that were studied.
The results of the study have some theoretical implications in the field of adoption of technology-related businesses and companies. First, it helps to develop a theoretical and conceptual framework to examine its effect on individuals’ intention to adopt the use of digital technology in their daily activities by testing a predictive model based on the existing literature of behavioral intention theory. Second, the study encourages the creation of new lines of research that show actions to target research gaps in developing countries with emerging economies, where the use of digital technology was not the main option for use in daily activities and, therefore, gives an overview of the changes that occurred in that market, considering it as a new opportunity to predict their purchase intentions through digital media.

Limitations and Future Directions

Among the limitations of the study, we can point out that the sample consisted of only 238 people, since for the development of the theoretical model, only people who knew an online store were considered; this propitiates a prospective interest for our future research, addressing new objectives, and other countries as study universes; therefore, future research should confirm its validity in samples with a larger sample size.
Moreover, the occurrence of biases related to gender and age should be explored for a more complete interpretation of the PERVAINCONSA Scale’s ability to measure consumer behavior in different contexts.
Despite the limitations, the findings allow us to demonstrate that the PERVAINCONSA Scale has adequate psychometric evidence of validity and reliability to measure value perception, online purchase intention in developing countries, trust, and satisfaction of young consumers in Peru, Mexico, and Colombia for this first part of the research.
In addition, its ease of application and interpretation allows it to be used as a measure of the purchase decision behavior of the young consumer of an MSME online store in the Latin American context. This represents an important advance in the development of scientific evidence of the marketing and administrative conditions surrounding the competitiveness of MSMEs in the context of e-commerce and digital marketing.

Author Contributions

Conceptualization, E.E.G.-S. and Á.A.-D.; methodology, E.E.G.-S. and Á.A.-D.; software, E.E.G.-S. and Á.A.-D.; validation, E.E.G.-S. and Á.A.-D.; formal analysis, E.E.G.-S. and Á.A.-D.; investigation, E.E.G.-S. and Á.A.-D.; resources, E.E.G.-S. and Á.A.-D.; data curation, E.E.G.-S. and Á.A.-D.; writing—original draft preparation, E.E.G.-S. and Á.A.-D.; writing—review and editing, E.E.G.-S. and Á.A.-D.; visualization, E.E.G.-S. and Á.A.-D.; supervision, E.E.G.-S. and Á.A.-D.; project administration, E.E.G.-S. and Á.A.-D.; funding acquisition, E.E.G.-S. and Á.A.-D. All authors have read and agreed to the published version of the manuscript.

Funding

This research has received funding from the Universidad Autónoma del Perú.

Institutional Review Board Statement

Not applicable.

Informed Consent Statement

Not applicable.

Data Availability Statement

Data are available on request from the authors.

Conflicts of Interest

The authors declare no conflict of interest.

Appendix A

This scale measures 4 variables, value perception, purchase intention, trust and customer satisfaction. Each of the variables is composed of 5 items, which are evaluated by means of a Likert scale, consisting of 20 items, valued in a range of 1 to 5 points, 1 means “Total disagreement” and 5 means “Total agreement”.
Table A1. PERVAINCONSA Scale Reagents.
Table A1. PERVAINCONSA Scale Reagents.
Variable Question
TrustCOThe online stores of MSMEs:
CO1They strive for consumer satisfaction
CO2They are honest and serious about refunding or exchanging garments.
CO3They strive to provide quality service
CO4The information provided is truthful and ethical
CO5They provide confidence to make payments through electronic transactions.
Purchase intentionICIn the MySMEs’ online stores:
IC1I would buy clothes
IC2I would consider buying clothes
IC3I hope to buy clothes
IC4I intend to buy clothes
IC5I plan to buy clothes
SatisfactionSAI am very satisfied with the online stores of MSMEs, with respect to:
SA1The quality of the garments offered
SA2Prices of purchased garments
SA3The customer service they offer
SA4Delivery times
SA5The designs of the garments offered
Perceived valueVPBuying garments in MSMEs’ online stores:
VP1Improve the way I am perceived
VP2I feel fashionable
VP3I feel good
VP4It is a good choice
VP5It suits me
On a scale of 1 to 5 (1 = Strongly Disagree and 5 = Strongly Agree)

References

  1. González-Díaz, R.R.; Acevedo-Duque, Á.E.; Guanilo-Gómez, S.L.; Cachicatari-Vargas, E. Business counterintelligence as a protection strategy for SMEs. Entrep. Sustain. Issues 2021, 8, 340–352. [Google Scholar] [CrossRef]
  2. Portuguez Castro, M.; Gómez Zermeño, M.G. Being an entrepreneur post-COVID-19—Resilience in times of crisis: A systematic literature review. J. Entrep. Emerg. Econ. 2020, 13, 721–746. [Google Scholar] [CrossRef]
  3. Talwar, S.; Talwar, M.; Kaur, P.; Dhir, A. Consumers’ resistance to digital innovations: A systematic review and framework development. Australas Mark. J. 2020, 28, 286–299. [Google Scholar] [CrossRef]
  4. Baabdullah, A.M. Consumer adoption of Mobile Social Network Games (M-SNGs) in Saudi Arabia: The role of social influence, hedonic motivation and trust. Technol Soc. 2018, 53, 91–102. [Google Scholar] [CrossRef]
  5. Peña-García, N.; Gil-Saura, I.; Rodríguez-Orejuela, A. Emoción y razón: El efecto moderador del género en el comportamiento de compra online. Innovar 2018, 28, 117–132. [Google Scholar] [CrossRef]
  6. Palomino Pita, A.F.; Carolina, M.V.; Oblitas Cruz, J.F. E-commerce and its importance in times of covid-19 in Northern Peru. Rev. Venez. Gerenc. 2020, 25, 253–266. [Google Scholar]
  7. Sun, L.; Zhao, Y.; Ling, B. The joint influence of online rating and product price on purchase decision: An EEG study. Psychol. Res. Behav. Manag. 2020, 13, 291–301. [Google Scholar] [CrossRef]
  8. Guner, H.; Acarturk, C. The use and acceptance of ICT by senior citizens: A comparison of technology acceptance model (TAM) for elderly and young adults. Univers. Access Inf. Soc. 2020, 19, 311–330. [Google Scholar] [CrossRef]
  9. Bencsik, A.; Machová, R.; Zsigmond, T. Analysing customer behaviour in mobile app usage among the representatives of generation X and generation Y. J. Appl. Econ. Sci. 2018, 13, 1668–1677. [Google Scholar]
  10. Fu, S.; Yan, Q.; Feng, G.C. Who will attract you? Similarity effect among users on online purchase intention of movie tickets in the social shopping context. Int. J. Inf. Manag. 2018, 40, 88–102. [Google Scholar] [CrossRef]
  11. Kamal, M.; Aljohani, A.; Alanazi, E. Iot Meets Covid-19: Status, Challenges, and Opportunities. arXiv 2020, arXiv:2007.12268. [Google Scholar]
  12. Müller, J.; Acevedo-Duque, Á.; Müller, S.; Kalia, P.; Mehmood, K. Predictive sustainability model based on the theory of planned behavior incorporating ecological conscience and moral obligation. Sustainablity 2021, 13, 4248. [Google Scholar] [CrossRef]
  13. Poole, S.M.; Campos, N.M. Transfer of marketing knowledge to Catholic primary schools. Int. J. Nonprofit. Volunt. Sect. Mark. 2017, 22, e1579. [Google Scholar] [CrossRef]
  14. Suo, L.; Lu, R.C.; Lin, G.D.i. Analysis of factors inuencing consumers’ purchase intention based on perceived value in e-commerce clothing pre-sale model. J. Fiber Bioeng. Inform. 2020, 13, 23–36. [Google Scholar]
  15. Acquila-Natale, E.; Iglesias-Pradas, S. A matter of value? Predicting channel preference and multichannel behaviors in retail. Technol. Forecast. Soc. Chang. 2021, 162, 120401. [Google Scholar] [CrossRef]
  16. Yin, J.; Qiu, X. Ai technology and online purchase intention: Structural equation model based on perceived value. Sustainability 2021, 8, 5671. [Google Scholar] [CrossRef]
  17. Peña García, N. El valor percibido y la confianza como antecedentes de la intención de compra online: El caso colombiano. Cuad Adm. 2014, 30, 15–24. [Google Scholar] [CrossRef]
  18. Alonso Rivas, J.; Grande Esteban, I. Comportamiento del Consumidor. Decisiones y Estrategias de Marketing, 8th ed.; ESIC Editorial: Madrid, Spain, 2017; pp. 27–29. [Google Scholar]
  19. Ajzen, I. The social psychology of decision making. In Social Psychology: Handbook of Basic Principles; Higgins, E.T., Kruglanski, A.W., Eds.; Guilford Press: New York, NY, USA, 1996; pp. 297–325. [Google Scholar]
  20. Zeithaml, V.A. Consumer Perceptions of Price, Quality, and Value: A Means-End Model and Synthesis of Evidence. J. Mark. 1988, 52, 2–22. [Google Scholar] [CrossRef]
  21. Morgan, R.M.; Hunt, S.D. The Commitment-Trust Theory of Relationship Marketing. J. Mark. 1994, 58, 20. [Google Scholar] [CrossRef]
  22. Bhat, S.A.; Darzi, M.A. Online Service Quality Determinants and E-trust in Internet Shopping: A Psychometric Approach. J. Decis. Makers 2020, 45, 207–222. [Google Scholar] [CrossRef]
  23. Chen, T. Personality Traits Hierarchy of Online Shoppers. Int. J. Mark. Stud. 2011, 3, 23–39. [Google Scholar] [CrossRef]
  24. Sánchez Pérez, M.; GGallarza, M.; Berenguer Contrí, G.; Gil Saura, I. Encuentro de servicio, valor percibido y satisfacción del cliente en la relación entre empresas. Cuad. Estud. Empres. 2005, 15, 47–72. [Google Scholar]
  25. Segoro, W.; Limakrisna, N. Model of customer satisfaction and loyality. Utop. Y Prax. Latinoam. 2020, 25, 166–175. [Google Scholar]
  26. Foroudi, P.; Cuomo, M.T.; Foroudi, M.M. Continuance interaction intention in retailing: Relations between customer values, satisfaction, loyalty, and identification. Inf. Technol. People 2020, 33, 1303–1326. [Google Scholar] [CrossRef]
  27. Sweeney, J.C.; Soutar, G.N. Consumer perceived value: The development of a multiple item scale. J. Retail. 2001, 77, 203–220. [Google Scholar] [CrossRef]
  28. Parasuraman, A.A.; Zeithaml, V.A.; Berry, L.L. Refinement and reassessment of the SERVQUAL instrument. J. Retail. 1991, 67, 420–450. [Google Scholar]
  29. Cronin, J.J.; Taylor, S.A. Measuring Service Quality: A Reexamination and Extension. J. Mark. 1992, 56, 55. [Google Scholar] [CrossRef]
  30. Barnes, S.; Vidgen, R. An Integrative Approach to the Assessment of E-Commerce Quality. J. Electron. Commer. Res. 2002, 3, 114–127. [Google Scholar]
  31. Foxall, G.R. Theoretical and conceptual advances in consumer behavior analysis: Invitation to consumer behavior analysis. J. Organ. Behav. Manag. 2010, 30, 92–109. [Google Scholar]
  32. Benites, M.; González-Díaz, R.R.; Acevedo-Duque, Á.; Becerra-Pérez, L.A.; Tristancho Cediel, G. Latin American microentrepreneurs: Trajectories and meanings about informal work. Sustainability 2021, 13, 5449. [Google Scholar] [CrossRef]
  33. Rivera, J.; Arellano, R.; Molero, V.M. Conducta del Consumidor, Estrategias y Políticas Aplicadas al Marketing; ESIC Editorial: Madrid, Spain, 2013; Volume 53, pp. 1689–1699. [Google Scholar]
  34. Hernandez, B.; Jimenez, J.; Martín, M.J. Adoption vs. acceptance of e-commerce: Two different decisions. Eur. J. Mark. 2009, 43, 1232–1245. [Google Scholar] [CrossRef]
  35. Acevedo-Duque, Á.; Gonzalez-Diaz, R.; Cachicatari Vargas, E.; Paz-Marcano, A.; Muller-Pérez, S.; Salazar-Sepúlveda, G.; Caruso, G.; D’Adamo, I. Resilience, leadership and female entrepreneurship within the context of smes: Evidence from latin america. Sustainability 2021, 13, 8129. [Google Scholar] [CrossRef]
  36. Reed, A.; Forehand, M.R.; Puntoni, S.; Warlop, L. Identity-based consumer behavior. Int. J. Res. Mark. 2012, 29, 310–321. [Google Scholar] [CrossRef]
  37. Hermann, E. Anthropomorphized artificial intelligence, attachment, and consumer behavior. Mark. Lett. 2021, 0123456789. [Google Scholar] [CrossRef]
  38. Balova, S.; Firsova, I.; Osipova, I. Market leading marketing concepts in the management of consumer behaviour on the energy market. Adv. Soc. Sci. Educ. Humanit. Res. 2019, 318, 354–360. [Google Scholar] [CrossRef]
  39. Puplampu, G.L.; Fenny, A.P.; Mensah, G. Consumers and consumer behaviour. Health Serv. Mark. Manag. Afr. Taylor Fr. 2019, 57–70. [Google Scholar] [CrossRef]
  40. Pushkar, O.; Kurbatova, Y.; Druhova, O. Innovative methods of managing consumer behaviour in the economy of impressions, or the experience economy. Econ. Ann. 2017, 165, 114–118. [Google Scholar] [CrossRef]
  41. Wray, A. Communication Processes. In The Dynamics of Dementia Communication; Oxford University Press: New York, NY, USA, 2020; pp. 137–158. [Google Scholar]
  42. Tseng, C.H.; Chang, K.H.; Chen, H.W. Strategic orientation, environmental management systems, and eco-innovation: Investigating the moderating effects of absorptive capacity. Sustainability 2021, 13, 12147. [Google Scholar] [CrossRef]
  43. Graa, A.; Abdelhak, S. The determinants of electronic word of mouth’ influence in Algerian consumer choice: The case of restaurant industry. Acta Oeconomica Univ. Selye. 2020, 9, 35–47. [Google Scholar] [CrossRef]
  44. Blok, V.; Long, T.B.; Gaziulusoy, A.I.; Ciliz, N.; Lozano, R.; Huisingh, D.; Csutora, M.; Boks, C. From best practices to bridges for a more sustainable future: Advances and challenges in the transition to global sustainable production and consumption: Introduction to the ERSCP stream of the Special volume. J. Clean. Prod. 2015, 108, 19–30. [Google Scholar] [CrossRef]
  45. Lubowiecki-Vikuk, A.; Dąbrowska, A.; Machnik, A. Responsible consumer and lifestyle: Sustainability insights. Sustain. Prod. Consum. 2021, 25, 91–101. [Google Scholar] [CrossRef] [PubMed]
  46. Szakály, Z.; Popp, J.; Kontor, E.; Kovács, S.; Peto, K.; Jasák, H. Attitudes of the Lifestyle of Health and Sustainability segment in Hungary. Sustainability 2017, 9, 1763. [Google Scholar] [CrossRef]
  47. Machová, R.; Ambrus, R.; Zsigmond, T.; Bakó, F. The Impact of Green Marketing on Consumer Behavior in the Market of Palm Oil Products. Sustainability 2022, 14, 1364. [Google Scholar] [CrossRef]
  48. Robinson-O’Brien, R.; Burgess-Champoux, T.; Haines, J.; Hannan, P.; Neumark-Sztainer, D. Through the National School Lunch Program and the School Breakfast Program and Fruit and Vegetable Intake Among Ethnically Diverse, Low-Income Children. Wiley Online Libr. 2010, 80, 487–492. [Google Scholar]
  49. Sharma, A.P. Consumers’ purchase behaviour and green marketing: A synthesis, review and agenda. Int. J. Consum. Stud. 2021, 45, 1217–1238. [Google Scholar] [CrossRef]
  50. Santos, V.; Ramos, P.; Sousa, B.; Almeida, N.; Valeri, M. Factors influencing touristic consumer behaviour. J. Organ. Change Manag. 2021. [Google Scholar] [CrossRef]
  51. Lee, C.; Brennan, S.; Wyllie, J. Consumer collecting behaviour: A systematic review and future research agenda. Int. J. Consum Stud. 2021. [Google Scholar] [CrossRef]
  52. Rosokhata, A.; Rahmanov, F.; Mursalov, M. Consumer behavior in digital era: Impact of Covid 19. Mark. Manag. Innov. 2021, 6718, 243–251. [Google Scholar]
  53. Htun, S.N.N.; Zin, T.T.; Yokota, M.; Tun, K.M.M. User-intent visual information ranking system. In Proceedings of the 2016 IEEE 5th Global Conference on Consumer Electronics, Kyoto, Japan, 11–14 October 2016; pp. 3–4. [Google Scholar]
  54. Pizzi, G.; Scarpi, D.; Pichierri, M.; Vannucci, V. Virtual reality, real reactions? Comparing consumers’ perceptions and shopping orientation across physical and virtual-reality retail stores. Comput. Hum. Behav. 2019, 96, 1–12. [Google Scholar] [CrossRef]
  55. Ranasinghe, N.; Jain, P.; Karwita, S.; Do, E.Y.L. Virtual lemonade: Let’s teleport your lemonade! In Proceedings of the Eleventh International Conference on Tangible, Embedded, and Embodied Interaction, Yokohama, Japan, 20–23 March 2017; pp. 183–190. [Google Scholar]
  56. Rodriguez-Raecke, R.; Sommer, M.; Brünner, Y.F.; Müschenich, F.S.; Sijben, R. Virtual grocery shopping and cookie consumption following intranasal insulin or placebo application. Exp. Clin. Psychopharmacol. 2020, 28, 495–500. [Google Scholar] [CrossRef]
  57. Schnack, A.; Wright, M.J.; Holdershaw, J.L. An exploratory investigation of shopper behaviour in an immersive virtual reality store. J. Consum. Behav. 2020, 19, 182–195. [Google Scholar] [CrossRef]
  58. Torrico, D.D.; Han, Y.; Sharma, C.; Fuentes, S.; Gonzalez Viejo, C.; Dunshea, F.R. Effects of context and virtual reality environments on the wine tasting experience, acceptability, and emotional responses of consumers. Foods 2020, 9, 191. [Google Scholar] [CrossRef]
  59. Kim, K.J.; Lim, C.H.; Heo, J.Y.; Lee, D.H.; Hong, Y.S.; Park, K. An evaluation scheme for product–service system models: Development of evaluation criteria and case studies. Serv. Bus. 2016, 10, 507–530. [Google Scholar] [CrossRef]
  60. Davis, F. A Technology Acceptance Model for Empirically Testing New End-User Information Systems: Theory and Results. Ph.D. Thesis, Massachusetts Institute of Technology, Cambridge, MA, USA, 1986. [Google Scholar]
  61. Kim, J.B. An empirical study on consumer first purchase intention in online shopping: Integrating initial trust and TAM. Electron. Commer. Res. 2012, 12, 125–150. [Google Scholar] [CrossRef]
  62. Sánchez, R.; Bonillo, M.Á.I.; Taulet, A.C.; Schlesinger Díaz, M.W. Modelo integrado de antecedentes y consecuencias del valor percibido por el egresado. Rev. Venez Gerenc. 2012, 16, 519–543. [Google Scholar] [CrossRef][Green Version]
  63. Hopkins, C.D.; Alford, B.L. Pioneering the Development of a Scale to Measure ETailer Image. J. Internet Commer. 2005, 4, 79–99. [Google Scholar] [CrossRef]
  64. Becker, G. A theory of the allocation of time. Econ. J. 1965, 75, 493–517. [Google Scholar] [CrossRef]
  65. Becker, G. Tratado Sobre la Familia; Alianza Editorial: Madrid, Spain, 1987. [Google Scholar]
  66. Becker, G. La Distribución del Tiempo: Conferencia Anual de IDELCO; Instituto de Estudios del Libre Comercio: Madrid, Spain, 1995; p. 36. [Google Scholar]
  67. Becker, G. A Theory of Marriage: Part I. J. Polit Econ. 1973, 81, 813–846. [Google Scholar] [CrossRef]
  68. Chen, P.-T.; Hu, H.-H. International Journal of Contemporary Hospitality Management How determinant attributes of service quality influence customer-perceived value: An empirical investigation of the Australian coffee outlet industry. Int. J. Contemp. Hosp. Manag. 2010, 22, 535–551. [Google Scholar] [CrossRef]
  69. Marathe, A.; Shrivastava, A.K.; Upadhyaya, R.K. Studies on interesterified products of mustard oil. Indian J. Hosp. Pharm. 2014, 18, 17–20. [Google Scholar]
  70. Fishbein, M.; Ajzen, I. Belief, Attitude, Intention and Behavior: An Introduction to Theory and Research. Contemp. Sociol. 1975, 6, 244. [Google Scholar]
  71. Vargas Rocha, F.R.; De Esteban Curiel, J.; Luiz Rodrigo, M.C. La relación entre la confianza y el compromiso y sus efectos en la lealtad de marca. Rev. Metod Cuantitativos Econ. Empres. 2020, 29, 131–151. [Google Scholar]
  72. Sarmiento, J.R. La experiencia de la calidad de servicio online como antecedente de la satisfacción online: Estudio empírico en los sitios web de viajes. Rev. Investig. Turísticas. 2017, 30–53. [Google Scholar] [CrossRef]
  73. Sasono, I.; Jubaedi, A.D.; Novitasari, D.; Wiyono, N.; Riyanto, R.; Oktabrianto, O.; Jainuri, J.; Waruwu, H. The Impact of E-Service Quality and Satisfaction on Customer Loyalty: Empirical Evidence from Internet Banking Users in Indonesia. J. Asian Financ. Econ. Bus. 2021, 8, 465–473. [Google Scholar]
  74. Fang, Y.H.; Chiu, C.M.; Wang, E.T.G. Understanding customers’ satisfaction and repurchase intentions: An integration of IS success model, trust, and justice. Internet Res. 2011, 21, 479–503. [Google Scholar] [CrossRef]
  75. García-Salirrosas, E.E.; Gordillo, J.M. Brand personality as a consistency factor in the pillars of csr management in the new normal. J. Open Innov. Technol. Mark. Complex. 2021, 7, 134. [Google Scholar] [CrossRef]
  76. Cai, S.; Jun, M. Internet users’ perceptions of online service quality: A comparison of online buyers and information searchers. Manag. Serv. Qual. An. Int. J. 2003, 13, 504–519. [Google Scholar] [CrossRef]
  77. Churchill, G.A.; Surprenant, C. An Investigation into the Determinants of Customer Satisfaction. J. Mark. Res. 1982, 19, 491–504. [Google Scholar] [CrossRef]
  78. Armijos Delgado, N.M. Marketing Digital: Una herramienta para potenciar y promocionar las Mypimes en el ámbito internacional. Innova Res. J. 2019, 4, 1–8. [Google Scholar] [CrossRef][Green Version]
  79. Ferrando, P.J.; Anguiano-Carrasco, C. El análisis factorial como técnica de investigación en psicología. Pap. Del. Psicol. 2010, 31, 18–33. [Google Scholar]
  80. Hu, L.T.; Bentler, P.M. Cutoff criteria for fit indexes in covariance structure analysis: Conventional criteria versus new alternatives. Struct. Equ. Model. 1999, 6, 1–55. [Google Scholar] [CrossRef]
  81. Cabral, S.; Mahoney, J.T.; McGahan, A.M.; Potoski, M. Value creation and value appropriation in public and nonprofit organizations. Strat. Manag. J. 2019, 40, 465–475. [Google Scholar] [CrossRef]
  82. Donner, M.; Fort, F. Stakeholder value-based place brand building. J. Prod. Brand Manag. 2018, 27, 807–818. [Google Scholar] [CrossRef]
  83. Naseem, M.H.; Yang, J.; Xiang, Z. Prioritizing the solutions to reverse logistics barriers for the e-commerce industry in pakistan based on a fuzzy ahp-topsis approach. Sustainability 2021, 13, 12743. [Google Scholar] [CrossRef]
  84. Deev, M.; Gamidullaeva, L.; Finogeev, A.; Finogeev, A.; Vasin, S. The convergence model of education for sustainability in the transition to digital economy. Sustainability 2021, 13, 11441. [Google Scholar] [CrossRef]
  85. Shin, Y.H.; Im, J.; Jung, S.E.; Severt, K. The theory of planned behavior and the norm activation model approach to consumer behavior regarding organic menus. Int. J. Hosp. Manag. 2018, 69, 21–29. [Google Scholar] [CrossRef]
  86. Croes, E.; Bartels, J. Young adults’ motivations for following social influencers and their relationship to identification and buying behavior. Comput. Hum. Behav. 2021, 124, 106910. [Google Scholar] [CrossRef]
  87. Martins, J.; Costa, C.; Oliveira, T.; Gonçalves, R.; Branco, F. How smartphone advertising influences consumers’ purchase intention. J. Bus. Res. 2019, 94, 378–387. [Google Scholar] [CrossRef]
  88. Katuoka, S.; Motuzienė, I. Shareholders’ rights in international law: (Con)temporary reflections in the diallo case. Entrep. Sustain. Issues. 2020, 8, 249–260. [Google Scholar] [CrossRef]
  89. Fu, B.; Kurisu, K.; Hanaki, K.; Che, Y. Influential factors of public intention to improve the air quality in China. J. Clean. Prod. 2019, 209, 595–607. [Google Scholar] [CrossRef]
Figure 1. PERVAINCONSA model: Source: own elaboration.
Figure 1. PERVAINCONSA model: Source: own elaboration.
Sustainability 14 02638 g001
Figure 2. PERVAINCOSA measurement model: Own elaboration.
Figure 2. PERVAINCOSA measurement model: Own elaboration.
Sustainability 14 02638 g002
Table 1. Technical datasheet of the research, Source: Own elaboration.
Table 1. Technical datasheet of the research, Source: Own elaboration.
ItemDescription
UniverseYoung citizens using ICTs
Geographic scopeMexico, Colombia, and Peru.
Answered questionnaires638
Questionnaires eliminated 400
Sample size238
Sample designVia Internet through Google Form
Data collection period 5 June to 28 July 2021
Type of samplingFor convenience
Statistical techniques AFC-SEM
Table 2. Sociodemographic Characteristics (N = 238): Own elaboration.
Table 2. Sociodemographic Characteristics (N = 238): Own elaboration.
CharacteristicsCategoryFrequencyPercentage
GenderFemale14661.3%
Male9238.7%
Age16–20 8334.9%
21–2510042.0%
26–302410.1%
More than 303113.0%
CountryMexico5824.4%
Colombia6728.2%
Perú11347.5%
Table 3. Previous exploration of the items: Own elaboration.
Table 3. Previous exploration of the items: Own elaboration.
MeanStandard DeviationAsymmetryKurtosis
SA13.75211.015−0.7300.291
SA23.66391.013−0.491−0.171
SA33.61341.072−0.443−0.471
SA43.51261.097−0.332−0.506
SA53.84031.039−0.8130.308
IC13.72271.197−0.715−0.435
IC23.78571.114−0.750−0.096
IC33.69331.111−0.487−0.508
IC43.61761.202−0.552−0.615
IC53.50421.265−0.463−0.806
VP13.33191.115−0.409−0.352
VP23.45801.108−0.400−0.369
VP33.78151.057−0.7210.047
VP43.71011.065−0.7080.073
VP53.61341.080−0.600−0.061
CO13.67231.115−0.578−0.344
CO23.05461.103−0.033−0.517
CO33.58821.047−0.448−0.362
CO43.50421.090−0.395−0.474
CO53.51261.124−0.211−0.842
Table 4. Exploratory Factor Analysis (EFA) Pattern Matrix: Own elaboration.
Table 4. Exploratory Factor Analysis (EFA) Pattern Matrix: Own elaboration.
ItemFactors
1234
IC30.862
IC40.852
IC50.840
IC20.837
IC10.672
CO2 0.854
CO5 0.841
CO3 0.837
CO4 0.791
CO1 0.648
VP5 0.835
VP4 0.784
VP3 0.715
VP2 0.607
VP1 0.574
SA1 0.86
SA5 0.807
SA2 0.766
SA3 0.631
SA4 0.565
Extraction method: maximum likelihood.
Rotation method: Promax with Kaiser normalization.
Table 5. Validation of the measurement model and convergent validity: Own elaboration.
Table 5. Validation of the measurement model and convergent validity: Own elaboration.
Variable EstimateC.R.pAlfa de Cronbach (α)IFCAVE
TrustCO50.84215.864***0.9290.9300.727
CO40.88817.279***
CO30.88817.297***
CO20.76113.613***
CO10.87816.965***
SatisfactionSA50.81414.991***0.9130.9130.678
SA40.78014.059***
SA30.86516.476***
SA20.80714.783***
SA10.84815.980***
Perceived ValueVP10.77614.044***0.9260.9270.718
VP20.81915.223***
VP30.91218.135***
VP40.90317.819***
VP50.81815.180***
Purchase
Intention
IC10.90317.887***0.9500.9510.755
IC20.90617.984***
IC30.92018.477***
IC40.88817.408***
IC50.84516.045***
Cronbach’s Alpha (α) is for all variables > 0.8, Composite Reliability (CFI) > 0.70 and Average Variance Extracted (AVE) > 0.50; *** p < 0.001 (significance level); indicating significant model validity and reliability.
Table 6. PERVAINCONSA Model Adjustment: Own elaboration.
Table 6. PERVAINCONSA Model Adjustment: Own elaboration.
MeasureEstimateThresholdInterpretation
CMIN372.763----
DF164.000----
CMIN/DF2.273Between 1 and 3Excellent
CFI0.956>0.95Excellent
SRMR0.035<0.08Excellent
RMSEA0.073<0.06Acceptable
PClose0.000>0.05Not Estimated
Congratulations, your model fit is excellent!
Note: (80) recommend combinations of measures. Personally, I prefer a combination of CFI > 0.95 and SRMR < 0.08. To further solidify evidence, add the RMSEA < 0.06.
Table 7. Validation of measurement model discriminant validity: Own elaboration.
Table 7. Validation of measurement model discriminant validity: Own elaboration.
CRAVETrustSatisfactionPerceived ValuePurchase Intent
Trust0.9300.7270.853
Satisfaction0.9130.6780.833 ***0.823
Perceived value0.9270.7180.733 ***0.795 ***0.847
Purchase Intent0.9510.7970.719 ***0.780 ***0.869 ***0.893
Note: *** p < 0.001 (significance level).
Publisher’s Note: MDPI stays neutral with regard to jurisdictional claims in published maps and institutional affiliations.

Share and Cite

MDPI and ACS Style

García-Salirrosas, E.E.; Acevedo-Duque, Á. PERVAINCONSA Scale to Measure the Consumer Behavior of Online Stores of MSMEs Engaged in the Sale of Clothing. Sustainability 2022, 14, 2638. https://doi.org/10.3390/su14052638

AMA Style

García-Salirrosas EE, Acevedo-Duque Á. PERVAINCONSA Scale to Measure the Consumer Behavior of Online Stores of MSMEs Engaged in the Sale of Clothing. Sustainability. 2022; 14(5):2638. https://doi.org/10.3390/su14052638

Chicago/Turabian Style

García-Salirrosas, Elizabeth Emperatriz, and Ángel Acevedo-Duque. 2022. "PERVAINCONSA Scale to Measure the Consumer Behavior of Online Stores of MSMEs Engaged in the Sale of Clothing" Sustainability 14, no. 5: 2638. https://doi.org/10.3390/su14052638

APA Style

García-Salirrosas, E. E., & Acevedo-Duque, Á. (2022). PERVAINCONSA Scale to Measure the Consumer Behavior of Online Stores of MSMEs Engaged in the Sale of Clothing. Sustainability, 14(5), 2638. https://doi.org/10.3390/su14052638

Note that from the first issue of 2016, this journal uses article numbers instead of page numbers. See further details here.

Article Metrics

Back to TopTop