The ResourcePlan—An Instrument for Resource-Efficient Development of Urban Neighborhoods
Abstract
:1. Introduction
- (i)
- The resource efficiency evaluation should consider the three pillars of sustainable development (Ecological–Social–Economic) as well as the relevant urban building and infrastructural resource management sectors (water, building materials, energy, and land), which can be supplemented modularly on demand.
- (ii)
- Resource efficiency evaluation should be possible inter- as well as intra-disciplinarily, including all necessary internal and external drivers.
- (iii)
- For multi-functional use in the development of comprehensive strategies on the one hand, and specific decision making on the other hand, the instrument should be scalable from the neighborhood to the parcel level.
- (iv)
- In addition, the results should be the basis for a legal realization within the existing municipal structures. The development is completed based on German law.
2. Materials and Methods
2.1. Conceptual Approach
2.1.1. Analysis of Legal Implementation (Legal Instrument)
- Permanent task: Resource efficiency and resource protection are to become a permanent municipal task within medium- and long-term planning;
- Inter-/trans-disciplinarity: Early and integrative cooperation of all disciplines;
- Future ability: Ensure updatability and transferability;
- Communication: Transparent communication to addressees: internal administration, citizens, investors;
- Practical orientation: Comprehensible and user-oriented structure;
- Integration: Integrating resource planning as a major concern in municipal management structures.
2.1.2. Inter-Disciplinary Evaluation Framework (Planning Instrument)
- Transferability: The evaluation framework must be transferable to other neighborhoods and municipalities;
- Practical relevance: Results must be application-oriented and easy to understand. Planning targets and solution strategies that can be used for orientation and success control in future projects are helpful;
- Relative assessment: Due to the different conditions of different neighborhoods, a relative assessment is preferable to an absolute assessment;
- Adaptability: Due to the different parameters (qualitative, quantitative) of the various sectors, an open and flexible approach is sought;
- National guidance: Criteria must be aligned to nationwide objectives;
- Updateability: The approach must be adaptable to new scientific knowledge or changing objectives;
- Effort: The procedure should be resource-saving, regarding financial and human resources of the municipal administration.
2.2. Underlying Definitions
2.2.1. Balance Area: Urban Neighborhoods
2.2.2. Resource Management under Consideration
2.2.3. Resource Efficiency
2.3. Case Study
3. Results
3.1. ResourcePlan—Definition
3.2. ResourcePlan as Legal Instrument
3.2.1. Empirical Study on the Integration of Resource Protection in Current Legal Structures
- Consistent integration of climate protection at all legal sources;
- Close coordination between the individual climate-related legal sources;
- Development of a strategy for climate protection and recommendations for action on federal and regional level to promote climate protection;
- Transfer of knowledge from the federal and regional levels to the municipal level.
- Consistent integration: The target of resource protection should be laid down in all legal sources. Building on one another, resource protection is to be anchored in law on the federal, regional, and municipal level. Finally, the operationalization level is the municipal level, on which resource protection is implemented in various strands and procedures as part of the district transformation. In addition, resource protection must be integrated much more closely into existing procedures on the neighborhood level. In urban planning, there are various options for integrating resource protection and resource efficiency more firmly. Similar to climate protection, in Section 1 (5) of the Federal Building Code of Germany [37], the protection of resources could be inserted as a principle in the land-use planning.
- Close coordination: Close coordination between the individual resource-related legal sources is necessary for easy application. Furthermore, new, additional procedures in the context of urban land use planning are to be avoided in order to conserve human and financial resources on the municipal level. Since the task of resource protection exists in many environmental and economic areas, there should also be an effort to develop the existing laws in a way that is suitable for resource protection.
- Recommendations for action: At the same time, the required increase in resource efficiency should be implemented through a resource (protection) plan on a federal or regional level, similar to the climate protection plan. This does not contain any obligations but recommends a large number of measures and supports the implementation with funding offers.
- Transfer of knowledge: Together with the recommendations and the promotion of measures, an organized transfer of knowledge on the follow-up costs of resource consumption and cost savings through targeted measures should be conveyed in training courses. The municipalities ultimately decide on the specific measures for resource efficiency. This ensures long-term resilience and enables the site-specific requirements to be adapted at the neighborhood level.
3.2.2. Implementation Options for Increasing Resource Protection in Municipal Legal Structures
3.3. ResourcePlan as Planning Instrument
3.3.1. Definition of Multi-Methodological ResourcePlan Evaluation Framework
- (Eco)system Services: good ecological conditions, resilient systems, high livability at a local (neighborhood) scale;
- Life Cycle Assessment: low environmental and human health impacts of the applied technologies on global scale;
- Economy: economic efficiency and transparency.
- I.
- Systemic–sectoral analysis: sectoral analysis in the neighborhood;
- II.
- Functional–local analysis: merging evaluation on local scale;
- III.
- Life Cycle Assessment: low environmental and human health impacts on a global scale;
- IV.
- Economic Assessment: economic efficiency and transparency.
- i.
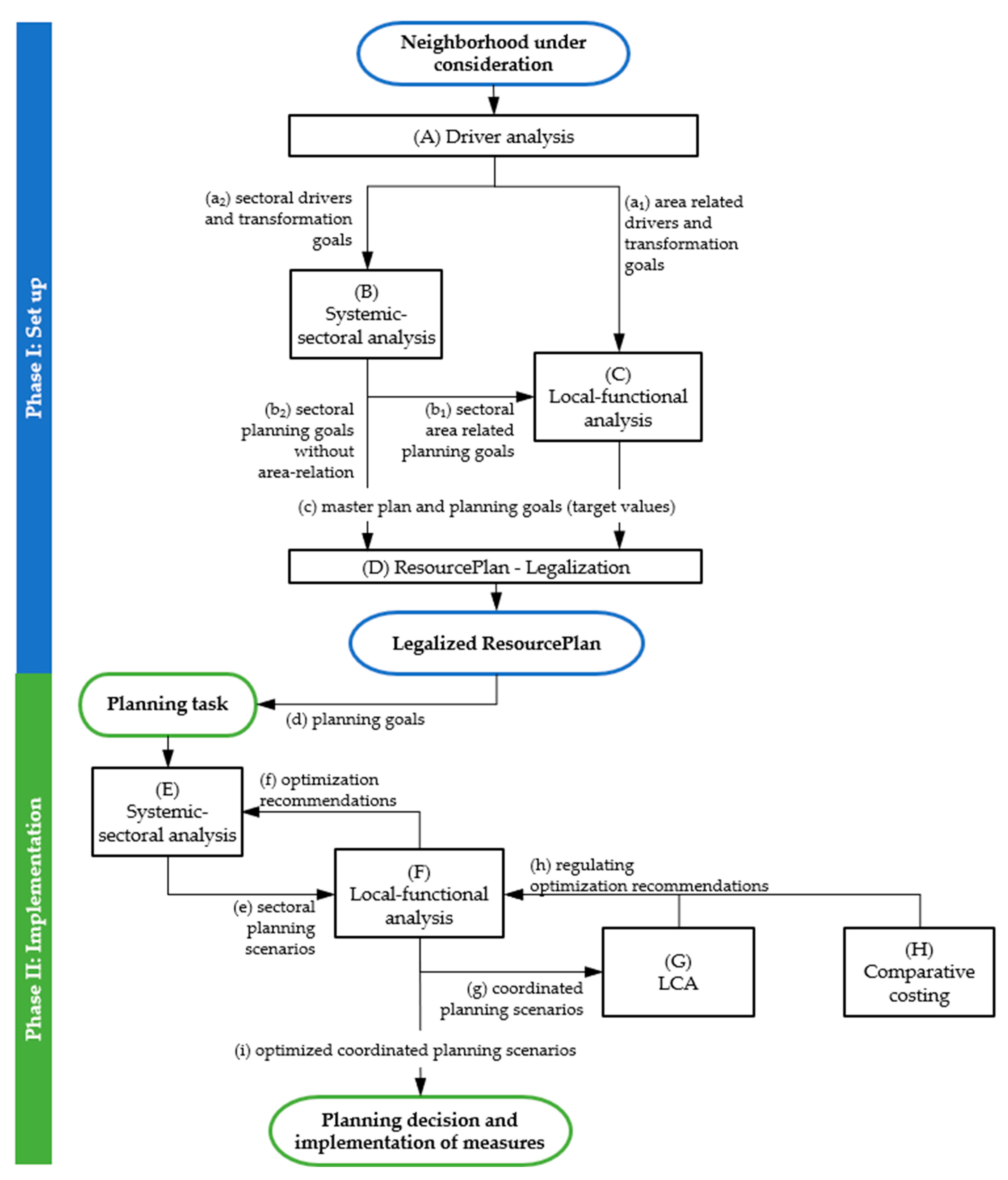
- Target/actual comparison for systemic–sectoral analysis (Element I) and local–functional analysis (Element II): The evaluation of (eco)system services is split into the two elements systemic–sectoral analysis (Element I) and local–functional analysis (Element II). The systemic–sectoral analysis is performed individually for water (storm- and wastewater), building materials, and energy. The local–functional analysis is the merging analysis projected onto the resource land (Figure 5). All five evaluation procedures are based on the same evaluation method—the “target/actual comparison”. The method can be used both in the set up (Phase I) and the implementation (Phase II) of the ResourcePlan. Figure 6 summarizes the target/actual comparison as a three-step process. The first step (1) aims to derive the TARGET function. The basis for the basic needs in a neighborhood are the concerns of urban land use planning, which are defined in §1 BauGB, paragraph 6 [37]. They can be formulated as tasks—such as securing space and areas for housing, recreation, transport, or water for irrigation, waste disposal, etc.—but also responses to trends—such as climate change and species extinction and much more. For target/actual comparison, these basic services and trends are defined as drivers. In addition, site-specific drivers in the neighborhoods are considered, which are not always transferable to other municipalities. From the drivers, the transformation goals, which determine the requirements for the use of resources in a neighborhood, can be derived, such as climate protection, climate adaptation, health protection, nature conservation, preservation, and further development of the basic functions of existence. The goals can be achieved with a certain use of resources, called TARGET functions. The second step (2) analyzes the actual state. According to the TARGET values, ACTUAL values in the neighborhood are surveyed on a sectoral basis. For this purpose, availability, location of availability, and type/properties of the resource at hand are surveyed to determine the functions that the resource assumes in the ACTUAL state. The third step (3) concludes to derive planning goals. To identify the neighborhood’s deficits, TARGET and ACTUAL values are compared based on indicators. For this reason, conflicting targets may arise for different indicators. The conflicting goals must be weighed individually according to the above-mentioned needs of the neighborhood.
- ii.
- Life cycle assessment (Element III): Life Cycle Assessment (LCA) is an environmental management tool that evaluates products or services along their supply chain [44,45]. Typically, LCA is used to assess the environmental impacts of products to optimize them from an environmental point of view, but it is also used to compare products that perform the same function. It is also increasingly used in the context of urban planning (see, e.g., [56,57,91]). In the ResourcePlan, the neighborhood’s provisioning functions such as energy supply and waste and stormwater treatment are defined as the functional unit. These functions can change over time. The LCAs are conducted at a sectoral level, i.e., one LCA is conducted for the changing neighborhood’s energy supply, one for the stormwater management, etc. It is therefore applied to the desired planning scenarios of Elements I and II and assesses the sectoral changes. Through the described application, the complex interaction between the production of technologies within the neighborhood and the global environment can be made visible. In order to make the results interpretable for non-LCA experts, the ecological impacts are monetized with the help of the German Federal Environment Agency’s cost factors [92].
- iii.
- Comparative costing (Element IV): As a fourth element, the economic characteristics of the desired planning decision or change are analyzed. The revenue streams and expenditures related to the ACTUAL state in relation to the potential outcome are compared and have to be evaluated regarding the available budget of the commune. Both investment and operating costs should be considered using comparative costing methods such as the dynamic cost comparison calculation provided by [93]. The results are not convertible from municipality to municipality due to regional differences of costs and ownership structures.
3.3.2. Element-Specific Evaluation Procedures and Synthesis
- —
- End of Phase I—The ResourcePlan is set up.
- —
- Beginning of Phase II—A new planning task has come up.
3.4. Exemplary Case Study
3.4.1. ResourcePlan Set Up (Phase I)
- Climate change—transformation goal: climate adaptation/elimination of heat islands;
- Need for garden space—transformation goal: biodiversity, health protection, nature conservation, basic function recreation/recreation.
3.4.2. ResourcePlan Implementation and Decision Making (Phase II)
4. Discussion
5. Conclusions
Supplementary Materials
Author Contributions
Funding
Institutional Review Board Statement
Informed Consent Statement
Data Availability Statement
Conflicts of Interest
References
- WBGU. Humanity on the Move: Unlocking the Transformative Power of Cities: Flagship Report; German Advisory Council on Global Change (WGBU), Ed.; WGBU: Berlin/Heidelberg, Germany, 2016; ISBN 978-3-936191-45-5. [Google Scholar]
- Honrado, J.P.; Vieira, C.; Soares, C.; Monteiro, M.B.; Marcos, B.; Pereira, H.M.; Partidário, M.R. Can We Infer about Ecosystem Services from EIA and SEA Practice? A Framework for Analysis and Examples from Portugal. Environ. Impact Assess. Rev. 2013, 40, 14–24. [Google Scholar] [CrossRef]
- Węziak-Białowolska, D. Quality of Life in Cities—Empirical Evidence in Comparative European Perspective. Cities 2016, 58, 87–96. [Google Scholar] [CrossRef]
- MEA. Living Behind Our Means: Natural Assets and Human Well-Being. Statement from the Board; Millennium Ecosystem Assessment Board, Ed.; Millennium Ecosystem Assessment Board: Washington, DC, USA, 2005. [Google Scholar]
- Rockström, J.; Steffen, W.; Noone, K.; Persson, Å.; Chapin, F.S.; Lambin, E.F.; Lenton, T.M.; Scheffer, M.; Folke, C.; Schellnhuber, H.J.; et al. A Safe Operating Space for Humanity. Nature 2009, 461, 472–475. [Google Scholar] [CrossRef] [PubMed]
- Steffen, W.; Richardson, K.; Rockstrom, J.; Cornell, S.E.; Fetzer, I.; Bennett, E.M.; Biggs, R.; Carpenter, S.R.; de Vries, W.; de Wit, C.A.; et al. Planetary Boundaries: Guiding Human Development on a Changing Planet. Science 2015, 347, 1259855. [Google Scholar] [CrossRef] [Green Version]
- Seto, K.C.; Fragkias, M.; Güneralp, B.; Reilly, M.K. A Meta-Analysis of Global Urban Land Expansion. PLoS ONE 2011, 6, e23777. [Google Scholar] [CrossRef]
- Grimm, N.B.; Faeth, S.H.; Golubiewski, N.E.; Redman, C.L.; Wu, J.; Bai, X.; Briggs, J.M. Global Change and the Ecology of Cities. Science 2008, 319, 756–760. [Google Scholar] [CrossRef] [Green Version]
- IEA. World Energy Outlook 2018; International Energy Agency (IEA), Ed.; IEA Publications: Paris, France, 2018; ISBN 978-92-64-30677-6.
- Zommers, Z.; Wrathall, D.; van der Geest, K. Loss and Damage to Ecosystem Services; UNU-EHS Working Paper Series; United Nations University Institute of Environment and Human Security: Bonn, Germany, 2014; Volume 2. [Google Scholar]
- Costanza, R.; de Groot, R.; Sutton, P.; van der Ploeg, S.; Anderson, S.J.; Kubiszewski, I.; Farber, S.; Turner, R.K. Changes in the Global Value of Ecosystem Services. Glob. Environ. Change 2014, 26, 152–158. [Google Scholar] [CrossRef]
- UCCRN. The Future We Don’t Want. How Climate Change Could Impact the World’s Greatest Cities; Urban Climate Change Research Network (UCCRN), Ed.; UCCRN Technical Report; Urban Climate Change Research Network: London, UK, 2018. [Google Scholar]
- C40. Deadline 2020: How Cities Will Get the Job Done. An Analysis of the Contribution C40 Cities Can Make to Delivering the Paris Agreement Objective of Limiting Global Temperature Rise to 1.5 Degrees; C40 Cities Climate Leadership Group, Ed.; C40 Cities Climate Leadership Group (C40): London, UK, 2016. [Google Scholar]
- Adams, W.M. The Future of Sustainability: Re-Thinking Environment and Development in the Twenty-First Century. Report of the IUCN Renowned Thinkers Meeting, 29–31 January 2006; The World Conservation Union, Ed.; The World Conservation Union: Cambridge, UK, 2006. [Google Scholar]
- The World Conservation Union. The IUCN Programme 2005-2008: Many Voices, One Earth, Adopted at the World Conservation Congress, Bangkok, Thailand, 17–25 November 2004; The World Conservation Union: Bangkok, Thailand, 2005. [Google Scholar]
- United Nations (UN). Resolution Adopted by the General Assembly on 25 September 2015: Transforming Our World: The 2030 Agenda for Sustainable Development; United Nations: New York, NY, USA, 2015.
- Leipzig Charter. Leipzig Charter on Sustainable European Cities; Ministerial Meeting on Urban Development and Territorial Cohesion, Ed.; Ministerial Meeting on Urban Development and Territorial Cohesion: Leipzig, Germany, 2007. [Google Scholar]
- Leipzig Charter. The New Leipzig Charter—The Transformative Power of Cities for the Common Good; Ministerial Meeting on Urban Development and Territorial Cohesion, Ed.; Ministerial Meeting on Urban Development and Territorial Cohesion: Leipzig, Germany, 2020. [Google Scholar]
- United Nations (UN). New Urban Agenda; United Nations, Habitat III Secretariat: Quito, Ecuador, 2017; ISBN 978-92-1-132731-1.
- United Nations (UN). Paris Agreement. Int. Leg. Mater. 2016, 55, 740–755. [Google Scholar] [CrossRef]
- European Comission. The European Green Deal; European Comission: Brussels, Belgium, 2019.
- Kosmol, J.; Kanthak, J.; Herrmann, F.; Golde, M.; Alsleben, C.; Penn-Bressel, G.; Schmitz, S.; Gromke, U. Resource Protection Glossary; Federal Environment Agency, Ed.; Federal Environment Agency Press Office: Dessau-Rosslau, Germany, 2012.
- Arnfield, A.J. Two Decades of Urban Climate Research: A Review of Turbulence, Exchanges of Energy and Water, and the Urban Heat Island. Int. J. Climatol. 2003, 23, 1–26. [Google Scholar] [CrossRef]
- IWA. The IWA Principles for Water-Wise Cities—For Urban Stakeholders to Develop a Shared Vision and Act towards Sustainable Urban Water in Resilient and Liveable Cities, 2nd ed.; International Water Association (IWA): London, UK, 2016. [Google Scholar]
- Fletcher, T.D.; Shuster, W.; Hunt, W.F.; Ashley, R.; Butler, D.; Arthur, S.; Trowsdale, S.; Barraud, S.; Semadeni-Davies, A.; Bertrand-Krajewski, J.-L.; et al. SUDS, LID, BMPs, WSUD and More—The Evolution and Application of Terminology Surrounding Urban Drainage. Urban Water J. 2015, 12, 525–542. [Google Scholar] [CrossRef]
- DWA. DWA Positions: Watersensitive Development of Our Cities; German Association for Water, Wastewater and Waste e. V. (DWA), Ed.; DWA-Positionen; German Association for Water, Wastewater and Waste e. V. (DWA): Hennef, Germany, 2021.
- Otterpohl, R.; Braun, U.; Oldenburg, M. Innovative Technologies for Decentralised Water-, Wastewater and Biowaste Management in Urban and Peri-Urban Areas. Water Sci. Technol. 2004, 48, 23–32. [Google Scholar] [CrossRef]
- Bosteels, T.; Sweatman, P.; Buckley, N.; Frankel, A.; Gray-Donald, J.; Griffin, R.; Hovorka, F.; Kamelgarn, Y.; Lorenz, D.; Reid, N.; et al. Sustainable Real Estate Investment: Implementing the Paris Climate Agreement: An Action Framework; CERES, IIGCC, IGCC, PRI, RICS, UNEP FI: New York, NY, USA, 2016. [Google Scholar]
- Blasenbauer, D.; Bogush, A.; Carvalho, T.; Cleall, P.; Cormio, C.; Guglietta, D.; Fellner, J.; Fernández-Alonso, M.; Heuss-Aßbichler, S.; Huber, F.; et al. Knowledge Base to Facilitate Anthropogenic Resource Assessment; Technische Universität Wien Research Center for Waste and Resource Management: Vienna, Austria, 2020. [Google Scholar] [CrossRef]
- Deetman, S.; Marinova, S.; van der Voet, E.; van Vuuren, D.P.; Edelenbosch, O.; Heijungs, R. Modelling Global Material Stocks and Flows for Residential and Service Sector Buildings towards 2050. J. Clean. Prod. 2020, 245, 118658. [Google Scholar] [CrossRef]
- Huber, R. Environmental Asessment of Management Options of the Urban Minaeral Building Stock. Available online: https://www.irbnet.de/daten/iconda/CIB2738.pdf (accessed on 15 November 2021).
- Bach, V.; Berger, M.; Henßler, M.; Kirchner, M.; Leiser, S.; Mohr, L.; Rother, E.; Ruhland, K.; Schneider, L.; Tikana, L.; et al. Integrated Method to Assess Resource Efficiency—ESSENZ. J. Clean. Prod. 2016, 137, 118–130. [Google Scholar] [CrossRef] [Green Version]
- Patterson, M.G. What Is Energy Efficiency? Concepts, Indicators and Methodological Issues. Energy Policy 1996, 24, 377–390. [Google Scholar] [CrossRef]
- Brischke, L.-A.; Thomas, S.; Baedeker, C.; Duscha, M.; Jacobsen, S.; Schmitt, C.; Spitzner, M.; Thema, J. Energy Sufficiency in the Context of Sustainability. Definition and Theory. Working Paper in the Context of the Project “Strategies and Instruments for a Technical, Systemic and Cultural Transformation to Sustainably Limit Energy Demand in the Consumer Field of Construction/Housing”; Institut für Energie- und Umweltforschung Heidelberg: Dortmund, Germany, 2014. [Google Scholar]
- Darby, S.; Fawcett, T. Energy Sufficiency: An Introduction. Concept Paper; Environmental Change Institute, University of Oxford, Ed.; European Council for an Energy-Efficient Economy: Oxford, UK, 2018. [Google Scholar]
- Samadi, S.; Gröne, M.-C.; Schneidewind, U.; Luhmann, H.-J.; Venjakob, J.; Best, B. Sufficiency in Energy Scenario Studies: Taking the Potential Benefits of Lifestyle Changes into Account. Technol. Forecast. Soc. Chang. 2017, 124, 126–134. [Google Scholar] [CrossRef] [Green Version]
- Federal Ministry of Justice and Consumer Protection Germany. Federal Building Code; Federal Ministry of Justice and Consumer Protection Germany: Berlin/Heidelberg, Germany, 2017. [Google Scholar]
- Federal Ministry of Justice and Consumer Protection Germany. Federal Nature Conservation Act; Federal Ministry of Justice and Consumer Protection Germany: Berlin/Heidelberg, Germany, 2009. [Google Scholar]
- German Parliament. Scientific Services 7: Civil, criminal and procedural law, environmental protection law, construction and urban development. In Biotope Value Method in Germany; WD 7-3000-236-18; Scientific Services; German Parliament: Berlin/Heidelberg, Germany, 2018. [Google Scholar]
- Dryzek, J.S. The Politics of the Earth; Oxford University Press: Oxford, UK, 2021; ISBN 0-19-885174-X. [Google Scholar]
- Adams, B. Green Development: Environment and Sustainability in a Developing World, 4th ed.; Routledge: London, UK, 2019; ISBN 0-203-38603-5. [Google Scholar]
- Jones, P. Growing Pacific Towns and Cities: Samoa’s New Planning and Urban Management System. Aust. Plan. 2002, 39, 186–193. [Google Scholar] [CrossRef]
- Bellamy, J.A.; Mcdonald, G.T.; Syme, G.J.; Butterworth, J.E. Policy Review Evaluating Integrated Resource Management. Soc. Nat. Resour. 1999, 12, 337–353. [Google Scholar] [CrossRef]
- ISO 14044; 2006 Environmental Management—Life Cycle Assessement—Requirements and Guidelines. International Standard Organization: Geneva, Switzerland, 2006.
- ISO 14040; Environmental Management—Life Cycle Assessment—Principles and Framework. International Standard Organization: Geneva, Switzerland, 2006.
- Daxbeck, H.; Buschmann, H.; Gassner, A.; Kapfenberger-Pock, A. The Anthropogenic Stock in Styria—Development of an Urban Mining Cadastre. Province of Styria Including Case Study Graz. Project UMKAT. Final Report; Ressourcen Management Argentur: Vienna, Austria, 2015. [Google Scholar]
- Kleemann, F. Buildings as Potential Urban Mines: Quantitative, Qualitative and Spatial Analysis for Vienna; Faculty of Civil Engineering, Technische Universität Wien: Vienna, Austria, 2016. [Google Scholar]
- Augiseau, V.; Barles, S. Studying Construction Materials Flows and Stock: A Review. Resour. Conserv. Recycl. 2016, 123, 153–164. [Google Scholar] [CrossRef]
- Meneses, M.; Pasqualino, J.C.; Castells, F. Environmental Assessment of Urban Wastewater Reuse: Treatment Alternatives and Applications. Chemosphere 2010, 81, 266–272. [Google Scholar] [CrossRef]
- European Environmental Agency. Performance of Water Utilities beyond Compliance; European Environmental Agency: København, Denmark, 2014.
- Lautenschläger, S.; Laforet, L.; Schimpke, J.; Holländer, R.; Töws, I.; Böttger, S.; Stich, G.; Lange, A. Analysis and Evaluation of the Sustainability and Eco-Efficiency of Small Wastewater Treatment Plants with Derivation of Product Improvements. Final Report; Tilia GmbH: Leipzig, Germany, 2016. [Google Scholar]
- Matzinger, A.; Riechel, M.; Remy, C.; Schwarzmüller, H.; Rouault, P.; Schmidt, M.; Offermann, M.; Strehl, C.; Nickel, D.; Pallasch, M.; et al. Target-Oriented Planning of Stormwater Management Measures—Results of the KURAS Project; KURAS-Leitfaden; Kompetenzzentrum Wasser Berlin gGmbH (KWB): Berlin/Heidelberg, Germany, 2017. [Google Scholar]
- Norman, J.; MacLean, H.L.; Kennedy, C.A. Comparing High and Low Residential Density: Life-Cycle Analysis of Energy Use and Greenhouse Gas Emissions. J. Urban Plan. Dev. 2006, 132, 10–21. [Google Scholar] [CrossRef]
- Lotteau, M.; Loubet, P.; Pousse, M.; Dufrasnes, E.; Sonnemann, G. Critical Review of Life Cycle Assessment (LCA) for the Built Environment at the Neighborhood Scale. Build. Environ. 2015, 93, 165–178. [Google Scholar] [CrossRef]
- Lotteau, M.; Yepez-Salmon, G.; Salmon, N. Environmental Assessment of Sustainable Neighborhood Projects through NEST, a Decision Support Tool for Early Stage Urban Planning. Procedia Eng. 2015, 115, 69–76. [Google Scholar] [CrossRef] [Green Version]
- Cremer, A.; Berger, M.; Müller, K.; Finkbeiner, M. The First City Organizational LCA Case Study: Feasibility and Lessons Learned from Vienna. Sustainability 2021, 13, 5062. [Google Scholar] [CrossRef]
- Cremer, A.; Müller, K.; Berger, M.; Finkbeiner, M. A Framework for Environmental Decision Support in Cities Incorporating Organizational LCA. Int. J. Life Cycle Assess 2020, 25, 2204–2216. [Google Scholar] [CrossRef]
- Mirabella, N.; Allacker, K.; Sala, S. Current Trends and Limitations of Life Cycle Assessment Applied to the Urban Scale: Critical Analysis and Review of Selected Literature. Int. J. Life Cycle Assess 2019, 24, 1174–1193. [Google Scholar] [CrossRef]
- Susca, T.; Pomponi, F. Heat Island Effects in Urban Life Cycle Assessment: Novel Insights to Include the Effects of the Urban Heat Island and UHI-mitigation Measures in LCA for Effective Policy Making. J. Ind. Ecol. 2020, 24, 410–423. [Google Scholar] [CrossRef]
- Della Spina, L.; Lorè, I.; Scrivo, R.; Viglianisi, A. An Integrated Assessment Approach as a Decision Support System for Urban Planning and Urban Regeneration Policies. Buildings 2017, 7, 85. [Google Scholar] [CrossRef] [Green Version]
- Guarini, M.R.; Chiovitti, A.; Battisti, F.; Morano, P. An Integrated Approach for the Assessment of Urban Transformation Proposals in Historic and Consolidated Tissues; Springer International Publishing: Cham, Switzerland, 2017; pp. 562–574. [Google Scholar]
- Berg, P.G.; Nycander, G. Sustainable Neighbourhoods—A Qualitative Model for Resource Management in Communities. Landsc. Urban Plan. 1997, 39, 117–135. [Google Scholar] [CrossRef]
- Sprecher, B.; Verhagen, T.J.; Sauer, M.L.; Baars, M.; Heintz, J.; Fishman, T. Material Intensity Database for the Dutch Building Stock: Towards Big Data in Material Stock Analysis. J. Ind. Ecol. 2021. [Google Scholar] [CrossRef]
- Klemm, C.; Vennemann, P. Modeling and Optimization of Multi-Energy Systems in Mixed-Use Districts: A Review of Existing Methods and Approaches. Renew. Sustain. Energy Rev. 2021, 135, 110206. [Google Scholar] [CrossRef]
- Wu, T.; Song, H.; Wang, J.; Friedler, E. Framework, Procedure, and Tools for Comprehensive Evaluation of Sustainable Stormwater Management: A Review. Water 2020, 12, 1231. [Google Scholar] [CrossRef]
- Kuller, M.; Farrelly, M.; Deletic, A.; Bach, P.M. Building Effective Planning Support Systems for Green Urban Water Infrastructure—Practitioners’ Perceptions. Environ. Sci. Policy 2018, 89, 153–162. [Google Scholar] [CrossRef]
- Sucu, S.; van Schaik, M.O.; Esmeli, R.; Ouelhadj, D.; Holloway, T.; Williams, J.B.; Cruddas, P.; Martinson, D.B.; Chen, W.-S.; Cappon, H.J. A Conceptual Framework for a Multi-Criteria Decision Support Tool to Select Technologies for Resource Recovery from Urban Wastewater. J. Environ. Manag. 2021, 300, 113608. [Google Scholar] [CrossRef] [PubMed]
- Parsaee, M.; Joybari, M.M.; Mirzaei, P.A.; Haghighat, F. Urban Heat Island, Urban Climate Maps and Urban Development Policies and Action Plans. Environ. Technol. Innov. 2019, 14, 100341. [Google Scholar] [CrossRef]
- Nuissl, H.; Haase, D.; Lanzendorf, M.; Wittmer, H. Environmental Impact Assessment of Urban Land Use Transitions—A Context-Sensitive Approach. Land Use Policy 2009, 26, 414–424. [Google Scholar] [CrossRef]
- Shepherd, A.; Ortolano, L. Strategic Environmental Assessment for Sustainable Urban Development. Environ. Impact Assess. Rev. 1996, 16, 321–335. [Google Scholar] [CrossRef]
- Ren, C.; Spit, T.; Lenzholzer, S.; Yim, H.L.S.; Heusinkveld, B.; van Hove, B.; Chen, L.; Kupski, S.; Burghardt, R.; Katzschner, L. Urban Climate Map System for Dutch Spatial Planning. Int. J. Appl. Earth Obs. Geoinf. 2012, 18, 207–221. [Google Scholar] [CrossRef]
- Cortinovis, C.; Geneletti, D. Ecosystem Services in Urban Plans: What Is There, and What Is Still Needed for Better Decisions. Land Use Policy 2018, 70, 298–312. [Google Scholar] [CrossRef]
- Bina, O. Strategic Environmental Assessment. In Innovation in Environmental Policy? Integrating Environment for Sustainability; Jordan, A., Lenschow, A., Eds.; Edward Elgar Publishing: Cheltenham, UK, 2008; pp. 134–156. ISBN 978-1-84844-506-2. [Google Scholar]
- King, H.; Smith, L. Many Rivers to Cross: Evaluating the Benefits and Limitations of Strategic Environmental Assessment for the Koshi River Basin. J. Env. Assmt. Pol. Mgmt. 2016, 18, 1650011. [Google Scholar] [CrossRef]
- Lobos, V.; Partidario, M. Theory versus Practice in Strategic Environmental Assessment (SEA). Environ. Impact Assess. Rev. 2014, 48, 34–46. [Google Scholar] [CrossRef]
- Schnur, O.; Gebhard, D. Neighborhood Research: Between Theory and Practice; VS research. Quartiersforschung; 1. Aufl.; VS Verlag für Sozialwissenschaften: Wiesbaden, Germany, 2008; ISBN 978-3-531-16098-6. [Google Scholar]
- Grates, M.; Krön, A.; Rüßler, H. Urban Neighborhoods: Understanding Framework Conditions and Capturing the Initial Conditions; Handbuchreihe “Ältere als (Ko-)Produzenten von Quartiersnetzwerken—Impulse aus dem Projekt QuartiersNETZ”; Fachhochschule Dortmund, Forschungsinstitut Geragogik: Dortmund, Germany, 2018. [Google Scholar]
- Open Street Map. Available online: http://www.openstreetmap.org/ (accessed on 20 January 2018).
- Creative Commons Licenses CC-BY-SA 2.0. Available online: https://creativecommons.org/licenses/by-sa/2.0/ (accessed on 20 January 2018).
- Gillingham, K.; Newell, R.G.; Palmer, K. Energy Efficiency Economics and Policy. Annu. Rev. Resour. Econ. 2009, 1, 597–620. [Google Scholar] [CrossRef]
- Jaccard, M. Sustainable Fossil Fuels: The Unusual Suspect in the Quest for Clean and Enduring Energy; Cambridge University Press: Cambridge, UK; New York, NY, USA, 2006; ISBN 1-139-44905-2. [Google Scholar]
- National Geographic Society; Rutledge, K.; Ramroop, T.; Boudreau, D.; McDaniel, M.; Teng, S.; Sprout, E.; Costa, H.; Hall, H. Jeff Hunt Urban Area: An Urban Area Is the Region Surrounding a City. Available online: http://www.nationalgeographic.org/encyclopedia/urban-area/ (accessed on 30 November 2021).
- Klemm, C.; Wiese, F. Indicators for the Optimization of Sustainable Urban Energy Systems Based on Energy System Modeling. Energy Sustain. Soc. 2022, 12, 3. [Google Scholar] [CrossRef]
- Carreón, J.R.; Worrell, E. Urban Energy Systems within the Transition to Sustainable Development. A Research Agenda for Urban Metabolism. Resour. Conserv. Recycl. 2018, 132, 258–266. [Google Scholar] [CrossRef]
- Suchanek, A.; Lin-Hi, N.; Piekenbrock, D. What Is “Benefit”? Available online: https://wirtschaftslexikon.gabler.de/definition/nutzen-41854/version-384756 (accessed on 30 November 2021).
- Bezirksregierung Köln Geodaten NRW. Available online: https://www.opengeodata.nrw.de/produkte/ (accessed on 1 February 2021).
- Data Licence Germany—Zero—Version 2.0. Available online: https://www.govdata.de/dl-de/zero-2-0 (accessed on 1 December 2021).
- European Union. Consolidated Version of the Treaty on the Functioning of the European Union—Part three: Union policies and internal actions—Title xx: Environment—Article 191. Off. J. Eurpean Union 2008, 115, 0132–0133. [Google Scholar]
- Federal Ministry of Environment, Nature Conservation, Building and Nuclear Safety Germany. German Resource Efficiency Programme, ProgRess; Federal Ministry of Environment, Nature Conservation, Building and Nuclear Safety Germany: Berlin/Heidelberg, Germany, 2020.
- Ministry of the Interior of the State of North Rhine-Westphalia. Recast Climate Protection Act North Rine-Westphalia; Ministry of the Interior of the State of North Rhine-Westphalia: Düsseldorf, Germany, 2021. [Google Scholar]
- Li, J.; Xiao, F.; Zhang, L.; Amirkhanian, S.N. Life Cycle Assessment and Life Cycle Cost Analysis of Recycled Solid Waste Materials in Highway Pavement: A Review. J. Clean. Prod. 2019, 233, 1182–1206. [Google Scholar] [CrossRef]
- Matthey, A.; Bünger, B. Method Convention 3.1 for the Determination of Environmental Costs. Cost Factors. Status 12/2020; Umweltbundesamt, Ed.; Umweltbundesamt: Dessau-Rosslau, Germany, 2020; ISBN 1862-4804.
- DWA; DVGW. Guidelines for Performing Dynamic Cost Comparison Calculations (KVR Guidelines); German Association for Water, Wastewater and Waste e. V. (DWA): Hennef, Germany, 2012; ISBN 978-3-941897-55-7.
- DWA-A 100. Guidelines for Integrated Urban Drainage; German Association for Water, Wastewater and Waste e. V. (DWA): Hennef, Germany, 2006; ISBN 978-3-939057-70-3. [Google Scholar]
- Henrichs, M.; Langner, J.; Uhl, M. Development of a Simplified Urban Water Balance Model (WABILA). Water Sci. Technol. 2016, 73, 1785–1795. [Google Scholar] [CrossRef]
- Hörnschemeyer, B.; Henrichs, M.; Uhl, M. SWMM-UrbanEVA: A Model for the Evapotranspiration of Urban Vegetation. Water 2021, 13, 243. [Google Scholar] [CrossRef]
- Kisser, J.; Wirth, M.; De Gusseme, B.; Van Eekert, M.; Zeeman, G.; Schoenborn, A.; Vinnerås, B.; Finger, D.C.; Kolbl Repinc, S.; Bulc, T.G.; et al. A Review of Nature-Based Solutions for Resource Recovery in Cities. Blue-Green Syst. 2020, 2, 138–172. [Google Scholar] [CrossRef] [Green Version]
- Schütze, M.; Wriege-Bechtold, A.; Zinati, T.; Söbke, H.; Wißmann, I.; Schulz, M.; Veser, S.; Londong, J.; Barjenbruch, M.; Alex, J. Simulation and Visualization of Material Flows in Sanitation Systems for Streamlined Sustainability Assessment. Water Sci. Technol. 2019, 79, 1966–1976. [Google Scholar] [CrossRef]
- Fuso Nerini, F.; Tomei, J.; To, L.S.; Bisaga, I.; Parikh, P.; Black, M.; Borrion, A.; Spataru, C.; Castán Broto, V.; Anandarajah, G.; et al. Mapping Synergies and Trade-Offs between Energy and the Sustainable Development Goals. Nat. Energy 2018, 3, 10–15. [Google Scholar] [CrossRef] [Green Version]
- Marquez-Ballesteros, M.-J.; Mora-López, L.; Lloret-Gallego, P.; Sumper, A.; Sidrach-de-Cardona, M. Measuring Urban Energy Sustainability and Its Application to Two Spanish Cities: Malaga and Barcelona. Sustain. Cities Soc. 2019, 45, 335–347. [Google Scholar] [CrossRef]
- Emec, S.; Bilge, P.; Seliger, G. Design of Production Systems with Hybrid Energy and Water Generation for Sustainable Value Creation. Clean Technol. Environ. Policy 2015, 17, 1807–1829. [Google Scholar] [CrossRef] [Green Version]
- Klemm, C.; Budde, J.; Becker, G.; Wittor, Y.; Vennemann, P. The Spreadsheet Energy System Model Generator—SESMG 0.1.1 Documentation. Available online: https://spreadsheet-energy-system-model-generator.readthedocs.io/en/latest/ (accessed on 1 December 2021).










| ID | Instrument | Formal or Informal Instrument | Sectoral Influence 1,2 | Relevance of Ownership | New Construction or Existing Building | Legal Bindingness | |||
|---|---|---|---|---|---|---|---|---|---|
| W | B | E | L | ||||||
| (1) | Zoning Plan | Formal | + | o | + | ++ | Non-existent | No relevance | Yes |
| (2) | Urban development draft | Informal | + | + | + | ++ | Existent; e.g., interim acquisition of land by the municipality | Relevance; new construction is preferably addressed | No |
| (3) | Project-related legal zoning plan | Formal | ++ | + | ++ | ++ | Existent; an investor is usually the owner of the land | Relevance; new construction is preferably addressed | Yes |
| (4) | Concept awarding | Informal | ++ | ++ | ++ | ++ | Existent; the municipality must be the owner of the land | Relevance; new construction is preferably addressed | Yes (contract) |
| (5) | Urban development contract | Formal | ++ | + | ++ | ++ | Existent; land is usually privately owned | Relevance; new construction is preferably addressed | Yes |
| (6) | Master plan | Informal | ++ | ++ | ++ | ++ | Non-existent | No relevance | No |
| (7) | Funding program | Informal | + | + | + | o | Existent; private owners are particularly addressed | No relevance | No |
| (8) | Advisory | Informal | + | + | + | o | Existent; private owners are particularly addressed | Relevance; new construction is preferably addressed | No |
| Sector | Driver | Transformation Goal | Exemplary Indicators | Methods/Instruments | Exemplary Planning Goals |
|---|---|---|---|---|---|
| stormwater | water body pollution control; disposal safety; safety in use; resource protection; national and inter-national climate protection goals | preservation of natural water balance; pollution control; flood prevention; evaporative cooling [24,26,94] | water balance; emissions of total suspended solids, heavy metals, nutrients, or biocides; flood risk; evapotranspiration | rainfall runoff-modeling; water balancing; flood modeling [95,96] | degree of sealing; degree of drainage area; recommended measures; ban on water-polluting materials; degree of urban green |
| wastewater | water body pollution control; disposal safety; safety in use; resource protection; national and international climate protection goals | water recovery; nutrient recovery; pollution control; minimization of greenhouse gas emissions; primary and end energy demand [24,97] | drinking water demand; resource recovery of nitrogen and phosphorus; emissions of COD, nitrogen, and phosphorus; end energy demand; greenhouse gas emissions | material flow analysis; life cycle assessment; life cycle costing [98] | degree of resource recovery (heat, nitrogen, phosphorus, water) |
| building materials | shortage of raw materials; resource protection; conserving natural resources; safety in use; security of supply | mapping of the anthropogenic stock; reuse; closed loops of building materials | material intensity; recycling rate; reuse rate; take-back systems; pollutant fraction | object modeling; material allocation; aging models and usage predictions | improve data; recommended measures; identification of recycling potentials |
| energy | national and international climate protection goals; demand for low-cost energy supply; conservation of fossil fuels; increase in regional value added [99,100,101] | minimization of greenhouse gas emissions; increase of renewable energies; minimization of system costs; minimization of final energy consumption [83] | greenhouse gas emissions; energy costs; final energy demand [83] | energy system modeling and optimization [102] | minimization of the applied indicators |
| Step | Systemic–Sectoral Analysis (Exemplary Stormwater) | Local–Functional Analysis |
|---|---|---|
| A | see Table 2 | climate change need for garden space |
| B | see Table 2 | climate adaptation, health protection, nature conservation, basic function recreation/recreation |
| C | no further flood risk, deficits at water balance, exceeded emissions from high frequented roads | deficit: sealed areas/traffic areas, potential: greened areas |
| D | best fit scenario including coupling of green roofs, infiltration, intensified greening, rainwater harvesting, centralized treatment, and permeable pavements. | transformation of surface design |
| E | degree of sealing as proportion of the currently sealed area, degree of drainage area as a proportion of current drainage area | transformation potential of primary, secondary, and tertiary functions |
Publisher’s Note: MDPI stays neutral with regard to jurisdictional claims in published maps and institutional affiliations. |
© 2022 by the authors. Licensee MDPI, Basel, Switzerland. This article is an open access article distributed under the terms and conditions of the Creative Commons Attribution (CC BY) license (https://creativecommons.org/licenses/by/4.0/).
Share and Cite
Hörnschemeyer, B.; Söfker-Rieniets, A.; Niesten, J.; Arendt, R.; Kleckers, J.; Klemm, C.; Stretz, C.J.; Reicher, C.; Grimsehl-Schmitz, W.; Wirbals, D.; et al. The ResourcePlan—An Instrument for Resource-Efficient Development of Urban Neighborhoods. Sustainability 2022, 14, 1522. https://doi.org/10.3390/su14031522
Hörnschemeyer B, Söfker-Rieniets A, Niesten J, Arendt R, Kleckers J, Klemm C, Stretz CJ, Reicher C, Grimsehl-Schmitz W, Wirbals D, et al. The ResourcePlan—An Instrument for Resource-Efficient Development of Urban Neighborhoods. Sustainability. 2022; 14(3):1522. https://doi.org/10.3390/su14031522
Chicago/Turabian StyleHörnschemeyer, Birgitta, Anne Söfker-Rieniets, Jan Niesten, Rosalie Arendt, Jonas Kleckers, Christian Klemm, Celestin Julian Stretz, Christa Reicher, Winona Grimsehl-Schmitz, Daniel Wirbals, and et al. 2022. "The ResourcePlan—An Instrument for Resource-Efficient Development of Urban Neighborhoods" Sustainability 14, no. 3: 1522. https://doi.org/10.3390/su14031522
APA StyleHörnschemeyer, B., Söfker-Rieniets, A., Niesten, J., Arendt, R., Kleckers, J., Klemm, C., Stretz, C. J., Reicher, C., Grimsehl-Schmitz, W., Wirbals, D., Bach, V., Finkbeiner, M., Haberkamp, J., Budde, J., Vennemann, P., Walter, G., Flamme, S., & Uhl, M. (2022). The ResourcePlan—An Instrument for Resource-Efficient Development of Urban Neighborhoods. Sustainability, 14(3), 1522. https://doi.org/10.3390/su14031522

