Characterization of Recently Planted Coffee Cultivars from Vegetation Indices Obtained by a Remotely Piloted Aircraft System
Abstract
1. Introduction
2. Materials and Methods
2.1. Area of Study
2.2. Obtaining the Aerial Images
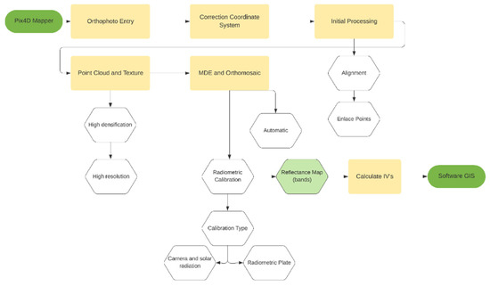
2.3. Image Processing
2.4. Field Data
2.5. Vegetation Indices
2.6. Analyses
2.7. Summary of Resources Used and Importance of Their Use
3. Results
3.1. Temporal Characterization
3.2. Spectral Characterization
3.3. Statistical Analysis
3.4. Correlation and Estimation of Exponential Equation by VIs
4. Discussion
4.1. Temporal Characterization
4.2. Spectral Characterization
4.3. Statistical Analysis
4.4. Correlation and Estimation of Exponential Equation by VIs
5. Conclusions
- -
- The analysis of the temporal behavior of the data measured in the field and the vegetation indexes followed the pattern of the periods (dry and rainy), except for the chlorophyll data, which did not follow the pattern of modification consistent with the periods considered.
- -
- The characterization of the reflectance spectrum allowed for identification between the cultivars for the dry and rainy periods, but it was not possible to differentiate and individualize the study cultivars due to the overlap in the range of the spectral reflectance values.
- -
- For statistical differences, variations between the study periods for coffee cultivars were detected, except for the chlorophyll data. Statistical similarities between the Catucaí and Catuaí cultivars were observed, which differed from the Bourbon cultivar only in the rainy period. It was possible to individualize the cultivars in the dry period for the height variable and the rainy period for the NDVI variable, thus enabling the differentiation of coffee cultivars in the field.
- -
- Low statistical correlation between the radiometric variables obtained through the VIs with the variable Chl t was observed, and it was not possible to estimate the equation between such variables.
- -
- Radiometric statistical correlation was observed for the VIs and the LAI, with higher coefficients of correlation and determination and lower RMSE, allowing the generation of exponential regression models of LAI with the GCI for the Catucaí cultivar and the CI for the cultivars Catuaí and Bourbon.
Author Contributions
Funding
Institutional Review Board Statement
Informed Consent Statement
Data Availability Statement
Acknowledgments
Conflicts of Interest
References
- Companhia Nacional de Abastecimento Acompanhamento da Safra Brasileira: Café. Boletim Safra 2021 Café 2021, 8, 59.
- Companhia Nacional de Abastecimento—(CONAB) Acompanhamento da Safra Brasileira de Café—Quarto levantamento. Brasília 2020, 5, 60.
- Tsouros, D.C.; Bibi, S.; Sarigiannidis, P.G. A review on UAV-based applications for precision agriculture. Information 2019, 10, 349. [Google Scholar] [CrossRef]
- Carrijo, G.L.A.; Oliveira, D.E.; de Assis, G.A.; Carneiro, M.G.; Guizilini, V.C.; Souza, J.R. Automatic Detection of Fruits in Coffee Crops from Aerial Images. In Proceedings of the 2017 Latin American Robotics Symposium (LARS) and 2017 Brazilian Symposium on Robotics (SBR), Curitiba, Brazil, 8–10 November 2017; IEEE: Piscataway, NJ, USA, 2017; Volume December, pp. 1–6. [Google Scholar]
- Chemura, A.; Mutanga, O.; Dube, T. Integrating age in the detection and mapping of incongruous patches in coffee (Coffea arabica) plantations using multi-temporal Landsat 8 NDVI anomalies. Int. J. Appl. Earth Obs. Geoinf. 2017, 57, 1–13. [Google Scholar] [CrossRef]
- Oliveira, A.J.; Assis, G.A.; Guizilini, V.; Faria, E.R.; Souza, J.R. Segmenting and Detecting Nematode in Coffee Crops Using Aerial Images. In Lecture Notes in Computer Science (Including Subseries Lecture Notes in Artificial Intelligence and Lecture Notes in Bioinformatics); Springer Nature: Basel, Switzerland, 2019; Volume 11754, pp. 274–283. ISBN 9783030349943. [Google Scholar]
- Da Cunha, J.P.A.R.; Neto, M.A.S.; Hurtado, S.M.C. Estimating vegetation volume of coffee crops using images from unmanned aerial vehicles. Eng. Agrícola 2019, 39, 41–47. [Google Scholar] [CrossRef]
- Dos Santos, L.M.; Ferraz, G.A.E.S.; Barbosa, B.D.D.S.; Diotto, A.V.; Maciel, D.T.; Xavier, L.A.G. Biophysical parameters of coffee crop estimated by UAV RGB images. Precis. Agric. 2020, 21, 1227–1241. [Google Scholar] [CrossRef]
- Li, G.; Wan, S.; Zhou, J.; Yang, Z.; Qin, P. Leaf chlorophyll fluorescence, hyperspectral reflectance, pigments content, malondialdehyde and proline accumulation responses of castor bean (Ricinus communis L.) seedlings to salt stress levels. Ind. Crop. Prod. 2010, 31, 13–19. [Google Scholar] [CrossRef]
- Mesquita, C.; Melo, E.; Rezende, J.; Carvalho, J.; Júnior, M.; Moraes, N.; Dias, P.; Carvalho, R.; Araújo, W. Manual Do Café: Implantação de Cafezais; EMATER: Belo Horizonte, Brazil, 2016.
- Baruqui, A.M. Levantamento de Reconhecimento de Média Intensidade dos Solos da Zona Campos das Vertentes-MG; Solos, E., Ed.; Embrapa Solos: Rio de Janeiro, Brazil, 2006; ISBN 1678-0892. [Google Scholar]
- Santos, H.G.; dos Jacomine, P.K.T.; Anjos, L.H.C.; dos Oliveira, V.A.; de Lumbreras, J.F.; Coelho, M.R.; Almeida, J.A.; de Araújo Filho, J.C.; de Oliveira, J.B.; de Cunha, T.J.F. Sistema Brasileiro de Classificação de Solos; SBCS: Brasília, Brazil, 2018; ISBN 978-85-7035-800-41. [Google Scholar]
- Ferraz, G.A.E.S.; Da Silva, F.M.; De Oliveira, M.S.; Custódio, A.A.P.; Ferraz, P.F.P. Spatial variability of plant attributes in a coffee plantation. Rev. Cienc. Agron. 2017, 48, 81–91. [Google Scholar] [CrossRef]
- Alvares, C.A.; Stape, J.L.; Sentelhas, P.C.; de Moraes Gonçalves, J.L.; Sparovek, G. Köppen’s climate classification map for Brazil. Meteorol. Z 2013, 22, 711–728. [Google Scholar] [CrossRef]
- Favarin, J.L.; Neto, D.D.; García, A.G.Y.; Nova, N.A.V.; Favarin, M.D.G.G.V. Equações para a estimativa do índice de área foliar do cafeeiro. Pesqui. Agropecuária Bras. 2002, 37, 769–773. [Google Scholar] [CrossRef]
- Padilla, F.M.; de Souza, R.; Peña-Fleitas, M.T.; Gallardo, M.; Giménez, C.; Thompson, R. Different Responses of Various Chlorophyll Meters to Increasing Nitrogen Supply in Sweet Pepper. Front. Plant Sci. 2018, 9, 1752. [Google Scholar] [CrossRef] [PubMed]
- Rouse, J.W.; Haas, R.H.; Schell, J.A.; Deering, D.W. Monitoring vegetation systems in the Great Plains with ERTS. Goddard Spec. Flight Cent. NASA 1976, 24, 309–317. [Google Scholar]
- Buschmann, C.; Nagel, E. In vivo spectroscopy and internal optics of leaves as basis for remote sensing of vegetation. Int. J. Remote Sens. 1993, 14, 711–722. [Google Scholar] [CrossRef]
- Haboudane, D.; Miller, J.R.; Pattey, E.; Zarco-Tejada, P.J.; Strachan, I.B. Hyperspectral vegetation indices and novel algorithms for predicting green LAI of crop canopies: Modeling and validation in the context of precision agriculture. Remote Sens. Environ. 2004, 90, 337–352. [Google Scholar] [CrossRef]
- Gitelson, A.A.; Viña, A.; Arkebauer, T.J.; Rundquist, D.C.; Keydan, G.; Leavitt, B. Remote estimation of leaf area index and green leaf biomass in maize canopies. Geophys. Res. Lett. 2003, 30, 1248. [Google Scholar] [CrossRef]
- Gitelson, A.A.; Viña, A.; Ciganda, V.; Rundquist, D.C.; Arkebauer, T.J. Remote estimation of canopy chlorophyll content in crops. Geophys. Res. Lett. 2005, 32, 1–4. [Google Scholar] [CrossRef]
- Carvalho, A.; Fazuoli, L.C. O Melhoramento de Plantas no Instituto Agronômico; Instituto: Campinas, Brazil, 1993. [Google Scholar]
- Darling, T.W.A.A.D.A. Asymptotic Theory of Certain “Goodness of Fit“ Criteria Based on Stochastic Processes. Ann. Math. Stat. 1952, 23, 193–212. [Google Scholar]
- Kruskal, W.H.; Wallis, W.A. Use of Ranks in One-Criterion Variance Analysis. J. Am. Stat. Assoc. 1952, 47, 583–621. [Google Scholar] [CrossRef]
- Sherman, E. A Note on Multiple Comparisons Using Rank Sums. Technometrics 1965, 7, 255–256. [Google Scholar] [CrossRef]
- Mirik, M.; Ansley, R.J.; Price, J.A.; Workneh, F.; Rush, C.M. Remote Monitoring of Wheat Streak Mosaic Progression Using Sub-Pixel Classification of Landsat 5 TM Imagery for Site Specific Disease Management in Winter Wheat. Adv. Remote Sens. 2013, 2, 16–28. [Google Scholar] [CrossRef]
- John, R. Jensen Sensoriamento Remoto do Ambiente: Uma Perspectiva em Recursos Terrestres; Parêntese; Parântese: São José dos Campos, Brazil, 2009. [Google Scholar]
- Moreira, M.A. Fundamentos do Sensoriamento Remoto e Metodologias de Aplicação; Instituto: São Paulo, Brazil, 2001; Volume 1. [Google Scholar]
- Carvalho, C.H.S. Cultivares de Café; EMBRAPA: Brasília, Brazil, 2007. [Google Scholar]
- De Freitas, Z.M.T.S.; De Oliveira, F.J.; De Carvalho, S.P.; Dos Santos, V.F.; Santos, J.P.D.O. Avaliação de caracteres quantitativos relacionados com o crescimento vegetativo entre cultivares de café arábica de porte baixo. Bragantia 2007, 66, 267–275. [Google Scholar] [CrossRef][Green Version]
- Aparecido, L.E.D.O.; Rolim, G.D.S.; De Souza, P.S. Épocas de florescimento e colheita da nogueira-macadâmia para áreas cafeícolasda regiäo sudeste. Rev. Bras. Frutic. 2014, 36, 170–178. [Google Scholar] [CrossRef][Green Version]
- Oliveira, K.M.G.; De Carvalho, L.G.; Lima, L.A.; Gomes, R.C.C. Modelagem para a estimativa da orientação de linhas de plantio de cafeeiros. Eng. Agrícola 2012, 32, 293–305. [Google Scholar] [CrossRef]
- De Camargo, M.B.P. The impact of climatic variability and climate change on arabic coffee crop in Brazil. Bragantia 2010, 69, 239–247. [Google Scholar] [CrossRef]
- Pereira, A.R.; De Camargo, M.B.P.; Nova, N.A.V. Coffee crop coefficient for precision irrigation based on leaf area index. Bragantia 2011, 70, 946–951. [Google Scholar] [CrossRef]
- Alègre, C. Climats et caféiers d’Arabie. Agron. Trop. 1959, 14, 23–58. [Google Scholar]
- Amaral, J.A.T.D.; Rena, A.B.; Amaral, J.F.T.D. Crescimento vegetativo sazonal do cafeeiro e sua relação com fotoperíodo, frutificação, resistência estomática e fotossíntese. Pesqui. Agropecuária Bras. 2006, 41, 377–384. [Google Scholar] [CrossRef]
- Peloso, A.F.; Tatagiba, S.D.; Reis, E.F.; Pezzopane, J.E.M.; Amaral, J.F.T. Limitações fotossintéticas em folhas de cafeeiro arábica promovidas pelo déficit hídrico. Coffee Sci. 2017, 12, 389–399. [Google Scholar] [CrossRef]
- Araujo, W.L.; Dias, P.C.; Moraes, G.A.; Celin, E.F.; Cunha, R.L.; Barros, R.S.; DaMatta, F.M. Limitations to photosynthesis in coffee leaves from different canopy positions. Plant Physiol. Biochem. 2008, 46, 884–890. [Google Scholar] [CrossRef]
- Braga, C.C.; Brito, J.I.B.; De Sansigolo, C.A.; Rao, T.V.R. Response time of vegetation to the seasonal variation of precipitation in the Northeast Brazil. Rev. Bras. Agrometeorol. 2003, 11, 149–157. [Google Scholar]
- Volpato, M.M.L.; Grossi, T.; Vieira, C.; Maria, H.; Alves, R.; Júnior, W. Imagens do sensor Modis para monitoramento agrometeorológico de áreas cafeeiras. Coffee Sci. 2013, 8, 176–182. [Google Scholar]
- Almeida, T.S.; Sediyama, G.C.; De Alencar, L.P. Estimativa da produtividade de cafeeiros irrigados pelo método zona agroecológica espectral. Rev. Eng. NA Agric.-REVENG 2017, 25, 1–11. [Google Scholar] [CrossRef][Green Version]
- Hatfield, J.L.; Gitelson, A.A.; Schepers, J.S.; Walthall, C.L. Application of Spectral Remote Sensing for Agronomic Decisions. Agron. J. 2008, 100, S-117–S-131. [Google Scholar] [CrossRef]













| Vegetation Index | Acronyms | Equations | References |
|---|---|---|---|
| Normalized Difference Vegetation Index | NDVI | [17] | |
| Index of the Standardized Difference—Red Edge | NDRE | [18] | |
| First Modification to the Chlorophyll Absorption Ratio | MCARI1 | [19] | |
| Red Edge Chlorophyll Index | CI | [20] | |
| Canopy Chlorophyll Content Index | GCI | [21] |
| Variables | Periods of the Year | |||||
|---|---|---|---|---|---|---|
| May | July | September | November | January | March | |
| Catucaí | ||||||
| Height | 0.36 | 0.38 | 0.43 | 0.52 | 0.56 | 0.70 |
| Diameter | 0.36 | 0.39 | 0.38 | 0.54 | 0.64 | 0.82 |
| LAI | 0.05 | 0.06 | 0.06 | 0.13 | 0.19 | 0.38 |
| Chl a | 33.42 | 58.15 | 27.92 | 45.99 | 33.97 | 57.79 |
| Chl b | 22.90 | 39.35 | 19.28 | 31.28 | 23.26 | 39.12 |
| Chl t | 56.32 | 97.50 | 47.20 | 77.27 | 57.22 | 96.92 |
| NDVI | 0.66 | 0.52 | 0.47 | 0.79 | 0.84 | 0.87 |
| NDRE | 0.29 | 0.14 | 0.14 | 0.19 | 0.24 | 0.25 |
| MCARI | 0.60 | 0.37 | 0.18 | 0.52 | 0.79 | 0.80 |
| CI | 0.36 | 0.29 | 0.19 | 0.35 | 0.56 | 0.61 |
| GCI | 3.83 | 2.93 | 1.63 | 2.31 | 4.40 | 7.72 |
| Catuaí | ||||||
| Height | 0.29 | 0.34 | 0.36 | 0.47 | 0.50 | 0.65 |
| Diameter | 0.38 | 0.40 | 0.36 | 0.52 | 0.61 | 0.79 |
| LAI | 0.05 | 0.06 | 0.05 | 0.11 | 0.15 | 0.32 |
| Chl a | 36.99 | 72.89 | 45.29 | 38.20 | 33.77 | 53.47 |
| Chl b | 25.28 | 49.07 | 30.81 | 26.08 | 23.13 | 36.26 |
| Chl t | 62.27 | 121.96 | 76.11 | 64.29 | 56.90 | 89.73 |
| NDVI | 0.61 | 0.49 | 0.20 | 0.79 | 0.84 | 0.89 |
| NDRE | 0.14 | 0.10 | 0.12 | 0.17 | 0.22 | 0.27 |
| MCARI | 0.40 | 0.33 | 0.01 | 0.58 | 0.61 | 0.85 |
| CI | 0.23 | 0.32 | 0.27 | 0.41 | 0.56 | 0.73 |
| GCI | 3.75 | 2.97 | 1.41 | 4.94 | 6.44 | 7.74 |
| Bourbon | ||||||
| Height | 0.39 | 0.45 | 0.50 | 0.67 | 0.71 | 0.93 |
| Diameter | 0.36 | 0.42 | 0.39 | 0.68 | 0.72 | 0.94 |
| LAI | 0.05 | 0.07 | 0.08 | 0.25 | 0.30 | 0.64 |
| Chl a | 49.35 | 65.99 | 82.45 | 49.55 | 37.88 | 42.77 |
| Chl b | 33.52 | 44.53 | 55.31 | 33.63 | 25.87 | 29.13 |
| Chl t | 82.87 | 110.52 | 97.76 | 83.18 | 63.76 | 71.89 |
| NDVI | 0.64 | 0.55 | 0.36 | 0.83 | 0.91 | 0.91 |
| NDRE | 0.12 | 0.05 | 0.13 | 0.21 | 0.22 | 0.27 |
| MCARI | 0.43 | 0.10 | 0.13 | 0.73 | 0.77 | 0.87 |
| CI | 0.29 | 0.14 | 0.30 | 0.52 | 0.64 | 1.04 |
| GCI | 4.47 | 1.16 | 1.84 | 4.74 | 6.89 | 8.03 |
| Period | Rainy Period | Dry Period | ||||
|---|---|---|---|---|---|---|
| Cultivars | Catucaí | Catuaí | Bourbon | Catucaí | Catuaí | Bourbon |
| Height | 39.00 B | 34.00 C | 43.50 A | 55.00 B | 53.00 B | 74.00 A |
| Diameter | 38.50 ns | 38.50 ns | 38.50 ns | 61.00 B | 62.50 B | 75.00 A |
| LAI | 0.06 AB | 0.05 B | 0.06 A | 0.16 B | 0.16 B | 0.30 A |
| Chl t | 60.11 B | 76.23 B | 107.55 A | 62.43 B | 67.35 B | 72.30 A |
| NDVI | 0.53 A | 0.49 B | 0.53 A | 0.83 C | 0.85 B | 0.89 A |
| NDRE | 0.16 A | 0.12 B | 0.11 B | 0.21 B | 0.21 B | 0.22 A |
| MCARI1 | 0.35 A | 0.29 B | 0.15 B | 0.77 B | 0.66 B | 0.81 A |
| CI | 0.30 A | 0.27 B | 0.25 B | 0.54 B | 0.54 B | 0.64 A |
| GCI | 2.67 ns | 2.71 ns | 2.75 ns | 4.25 B | 6.36 A | 6.95 A |
| Vis | Chl t | LAI | ||||
|---|---|---|---|---|---|---|
| RMSE | R2 | rho | RMSE | R2 | rho | |
| Catucaí | ||||||
| NDVI | 26.52 | 0.06 | −0.05 | 0.07 | 0.64 | 0.54 |
| NDRE | 26.74 | 0.01 | −0.23 | 0.10 | 0.08 | 0.32 |
| MCARI1 | 26.32 | 0.09 | −0.09 | 0.08 | 0.51 | 0.68 |
| CI | 25.48 | 0.09 | −0.05 | 0.09 | 0.47 | 0.63 |
| GCI | 23.32 | 0.13 | −0.09 | 0.09 | 0.74 | 0.72 |
| Catuaí | ||||||
| NDVI | 28.60 | 0.01 | −0.15 | 0.09 | 0.56 | 0.63 |
| NDRE | 28.72 | 0.01 | −0.13 | 0.06 | 0.77 | 0.85 |
| MCARI1 | 28.87 | 0.01 | −0.04 | 0.07 | 0.65 | 0.74 |
| CI | 28.84 | 0.01 | −0.08 | 0.08 | 0.81 | 0.87 |
| GCI | 28.89 | 0.01 | −0.11 | 0.05 | 0.73 | 0.79 |
| Bourbon | ||||||
| NDVI | 21.79 | 0.49 | −0.18 | 0.18 | 0.60 | 0.66 |
| NDRE | 27.85 | 0.24 | −0.48 | 0.15 | 0.70 | 0.77 |
| MCARI1 | 23.31 | 0.44 | −0.68 | 0.17 | 0.64 | 0.69 |
| CI | 25.64 | 0.26 | −0.49 | 0.15 | 0.82 | 0.84 |
| GCI | 23.56 | 0.41 | −0.66 | 0.19 | 0.60 | 0.73 |
Publisher’s Note: MDPI stays neutral with regard to jurisdictional claims in published maps and institutional affiliations. |
© 2022 by the authors. Licensee MDPI, Basel, Switzerland. This article is an open access article distributed under the terms and conditions of the Creative Commons Attribution (CC BY) license (https://creativecommons.org/licenses/by/4.0/).
Share and Cite
Bento, N.L.; Ferraz, G.A.e.S.; Barata, R.A.P.; Soares, D.V.; Santos, L.M.d.; Santana, L.S.; Ferraz, P.F.P.; Conti, L.; Palchetti, E. Characterization of Recently Planted Coffee Cultivars from Vegetation Indices Obtained by a Remotely Piloted Aircraft System. Sustainability 2022, 14, 1446. https://doi.org/10.3390/su14031446
Bento NL, Ferraz GAeS, Barata RAP, Soares DV, Santos LMd, Santana LS, Ferraz PFP, Conti L, Palchetti E. Characterization of Recently Planted Coffee Cultivars from Vegetation Indices Obtained by a Remotely Piloted Aircraft System. Sustainability. 2022; 14(3):1446. https://doi.org/10.3390/su14031446
Chicago/Turabian StyleBento, Nicole Lopes, Gabriel Araújo e Silva Ferraz, Rafael Alexandre Pena Barata, Daniel Veiga Soares, Luana Mendes dos Santos, Lucas Santos Santana, Patrícia Ferreira Ponciano Ferraz, Leonardo Conti, and Enrico Palchetti. 2022. "Characterization of Recently Planted Coffee Cultivars from Vegetation Indices Obtained by a Remotely Piloted Aircraft System" Sustainability 14, no. 3: 1446. https://doi.org/10.3390/su14031446
APA StyleBento, N. L., Ferraz, G. A. e. S., Barata, R. A. P., Soares, D. V., Santos, L. M. d., Santana, L. S., Ferraz, P. F. P., Conti, L., & Palchetti, E. (2022). Characterization of Recently Planted Coffee Cultivars from Vegetation Indices Obtained by a Remotely Piloted Aircraft System. Sustainability, 14(3), 1446. https://doi.org/10.3390/su14031446

