Identification of Causal Relationship between Attitudinal Factors and Intention to Use Transportation Mode
Abstract
1. Introduction
2. Research Model Development
2.1. Literature Review
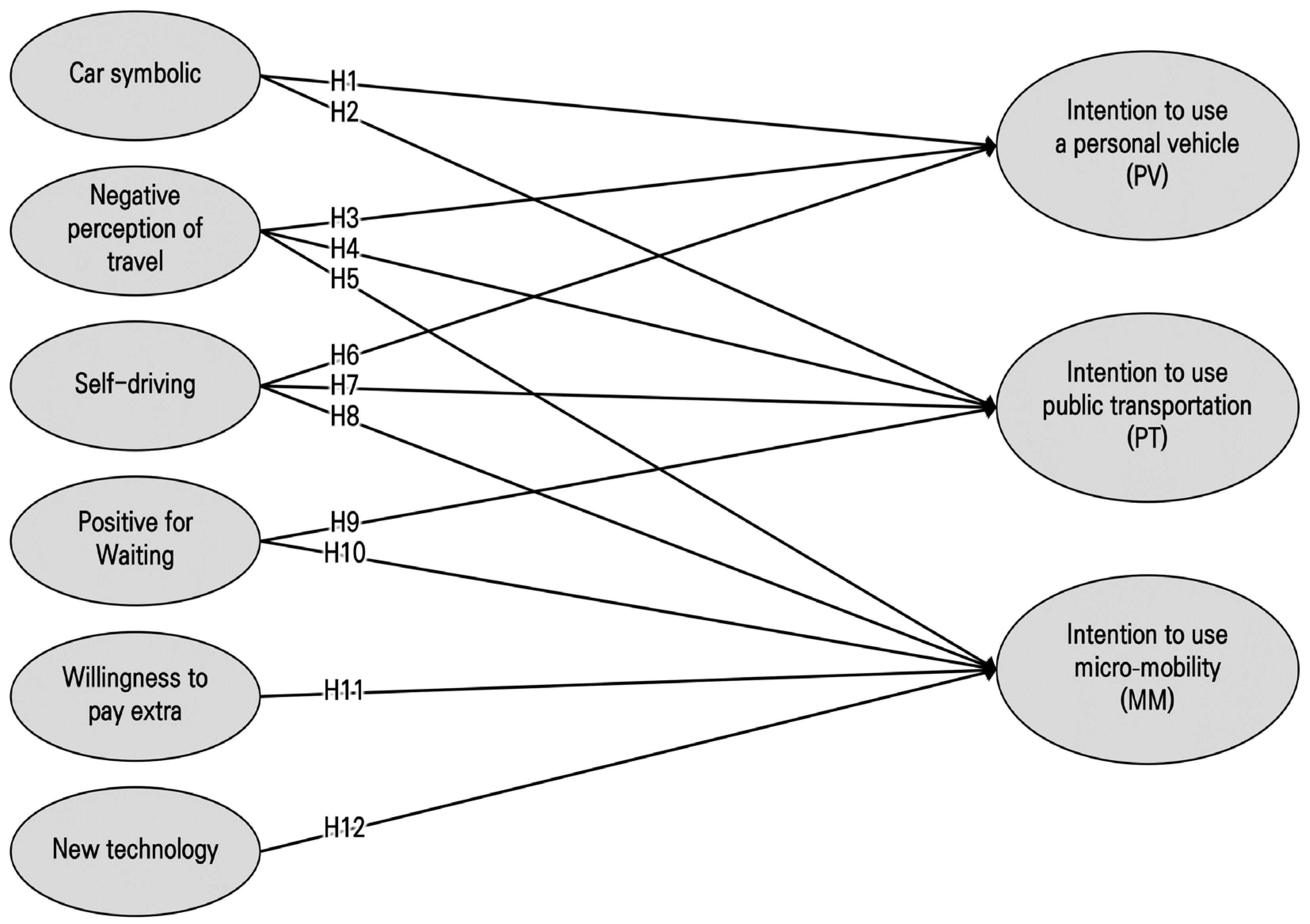
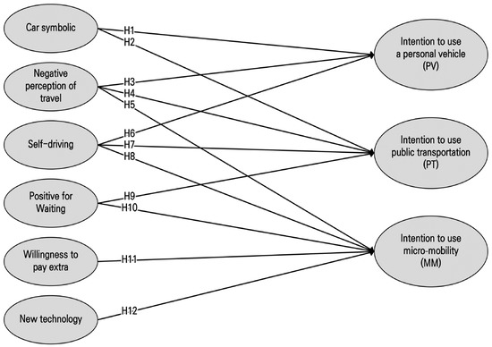
2.2. Hypotheses Development
3. Data
3.1. Attitudes and Personal Preferences
3.2. Characteristics of Transportation
4. Methodology
Structural Equation Model
5. Result
5.1. Exploratory Factor Analysis
5.2. Goodness-of-Fit of SEM
5.3. Hypotheses Test
6. Conclusions
6.1. Discussion and Implications
6.2. Limitations and Future Research
Author Contributions
Funding
Institutional Review Board Statement
Informed Consent Statement
Data Availability Statement
Conflicts of Interest
References
- Liu, Y.; Chen, J.; Wu, W.; Ye, J. Typical Combined Travel Mode Choice Utility Model in Multimodal Transportation Network. Sustainability 2019, 11, 549. [Google Scholar] [CrossRef]
- Asgari, H.; Jin, X. Incorporating habitual Behavior into Mode Choice Modeling in Light of Emerging Mobility Services. Sustain. Cities Soc. 2020, 52, 101735. [Google Scholar] [CrossRef]
- Feneri, A.M.; Rasouli, S.; Timmermans, H.J.P. Modeling the effect of Mobility-as-a-Service on Mode Choice Decisions. Transp. Lett. 2022, 14, 324–331. [Google Scholar] [CrossRef]
- Acker, V.V.; Wee, B.V.; Witlox, F. When Transport Geography Meets Social Psychology: Toward a Conceptual Model of Travel Behaviour. Transp. Rev. 2010, 30, 219–240. [Google Scholar] [CrossRef]
- Cao, X.; Mokhtarian, P.L.; Handy, S.L. Examining the Impacts of Residential Self-Selection on Travel Behaviour: A Focus on Empirical Findings. Transp. Rev. 2009, 29, 359–395. [Google Scholar] [CrossRef]
- Ewing, R.; Cervero, R. Travel and the Built Environment: A Meta-Analysis. J. Am. Plan. Assoc. 2010, 76, 265–294. [Google Scholar] [CrossRef]
- Choo, S.H.; Mokhtarian, P.L. What Type of Vehicle Do People Drive? The Role of Attitude and Lifestyle in Influencing Vehicle Type Choice. Transp. Res. Part A 2004, 38, 201–222. [Google Scholar] [CrossRef]
- LaPiere, R.T. Attitudes vs. Actions. Soc. Forces 1934, 13, 230–237. [Google Scholar] [CrossRef]
- Ajzen, I.; Fishbein, M. Attitude-Behavior Relations: A Theoretical Analysis and Review of Empirical Research. Psychol. Bull. 1977, 84, 888–918. [Google Scholar] [CrossRef]
- Fishbein, M.; Ajzen, I. Attitudes and Opinions. Annu. Rev. Psychol. 1972, 487–544. [Google Scholar] [CrossRef]
- Trafimow, D. The Theory of Reasoned Action: A Case Study of Falsification in Psychology. Theory Psychol. 1980, 19, 501–518. [Google Scholar] [CrossRef]
- Ajzen, I. The Theory of Planned Behavior. Organ. Behav. Hum. Decis. Process. 1991, 50, 179–211. [Google Scholar]
- Jia, N.; Li, L.; Ling, S.; Ma, S.; Yao, W. Influence of Attitudinal and Low-carbon Factors on Behavioral Intention of Commuting Mode Choice – A Cross-city Study in China. Transp. Res. Part A 2018, 111, 108–118. [Google Scholar] [CrossRef]
- Cheng, G.; Zhao, S.; Li, J. The Effects of Latent Attitudinal Variables and Sociodemographic Differences on Travel Behavior in Two Small, Underdeveloped Cities in China. Sustainability 2019, 11, 1306. [Google Scholar] [CrossRef]
- Tao, S.; He, S.Y.; Thogersen, J. The Role of Car Ownership in Attitudes Towards Public Transport: A Comparative Study of Guangzhou and Brisbane. Transp. Res. Part F 2019, 60, 685–699. [Google Scholar]
- Carreiro, I.L.; Monzon, A.; Lois, D.; Lambas, M.E.L. Are Travellers Wiling to Adopt Maas? Exploring Attitudinal and Personality Factors in the Case of Madrid, Spain. Travel Behav. Soc. 2021, 36, 246–261. [Google Scholar] [CrossRef]
- Szaruga, E.; Zaloga, E. Qualitative-Quantitative Warning Modeling of Energy Consumption Processes in Inland Waterway Freight Transport on River Sections for Environmental Management. Energies 2022, 15, 4660. [Google Scholar] [CrossRef]
- Atasoy, B.; Glerum, A.; Bierlaire, M. Mode Choice with Attitudinal Latent Class: A Swiss Case-Study. In Proceedings of the Second International Choice Modeling Conference, Leeds, UK, 4–6 July 2011. [Google Scholar]
- Heinen, E.; Maat, K.; Wee, B.V. The Role of Attitudes Toward Characteristics of Bicycle Commuting on the Choice to Cycle to Work over Various Distances. Transp. Res. Part D 2011, 16, 102–109. [Google Scholar] [CrossRef]
- Chen, J.; Li, S. Mode Choice Model for Public Transport with Categorized Latent Variables. Math. Probl. Eng. 2017, 2017, 7861945. [Google Scholar] [CrossRef]
- He, S.Y.; Thogersen, J. The Impact of Attitudes and Perceptions on Travel Mode Choice and Car Ownership in a Chinese Megacity: The Case of Guangzhou. Res. Transp. Econ. 2017, 62, 57–67. [Google Scholar] [CrossRef]
- Acheampong, R.A.; Cugurullo, F. Capturing the behavioural Determinants Behind the Adoption of Autonomous Vehicles: Conceptual Frameworks and Measurement Models to Predict Public Transport, Sharing and Ownership Trends of Self-Driving Cars. Transp. Res. Part F 2019, 62, 349–375. [Google Scholar] [CrossRef]
- Asgari, H.; Jin, X. Incorporating Attitudinal Factors to Examine Adoption of and Willingness to Pay for Autonomous Vehicles. Transp. Res. Rec. 2019, 2673, 418–429. [Google Scholar] [CrossRef]
- Ashkrof, P.; Correia, G.H.A.; Cats, O.; Arem, B.V. Impact of Automated Vehicles on Travel Mode Preference for Different Trip Purposes and Distances. Transp. Res. Rec. 2019, 2673, 607–616. [Google Scholar] [CrossRef]
- Goldbach, C.; Sickmann, J.; Pitz, T.; Zimasa, T. Toward Autonomous Public Transportation: Attitudes and Intentions of the Local Population. Transp. Res. Interdiscip. Perspect. 2022, 13, 100504. [Google Scholar] [CrossRef]
- Steg, L. Car use: Lust and Must. Instrumental, Symbolic and Affective Motives for Car Use. Transp. Res. Part A 2005, 39, 147–162. [Google Scholar] [CrossRef]
- Van, H.T.; Fujii, S. A Cross Asian Country Analysis in Attitudes Toward Car and Public Transport. Proc. East. Asia Soc. Transp. Stud. 2011, 8, 8. [Google Scholar]
- Linda, S.T.E.G. Can Public Transport Compete with the Private Car? IATTS Res. 2003, 27, 27–35. [Google Scholar]
- Buehler, R. Determinants of Transport Mode Choice: A Comparison of Germany and the USA. J. Transp. Geogr. 2011, 19, 644–657. [Google Scholar] [CrossRef]
- Idris, A.O.; Habib, K.M.N.; Shalaby, A. Dissecting the Role of Transit Service Attributes in Attracting Commuters: Lessons from a Comprehensive Revealed Preference-Stated Preference Study on Commuting Mode-Switching Behavior in Toronto, Ontario, Canada. Transp. Res. Rec. 2014, 2415, 107–117. [Google Scholar] [CrossRef]
- Rasouli, S.; Timmermans, H. Activity-based Models of Travel Demand: Promises, Progress and Prospects. Int. J. Urban Sci. 2014, 18, 31–60. [Google Scholar] [CrossRef]
- Hafezi, M.H.; Millward, H.; Liu, L. Activity-based Travel Demand Modeling: Progress and Possibilities. Int. Conf. Transp. Dev. 2018, 138–147. [Google Scholar]
- Hafezi, M.H.; Liu, L.; Millward, H. A Time-use Activity-pattern Recognition Model for Activity-based Travel Demand Modeling. Transportation 2019, 46, 1369–1394. [Google Scholar] [CrossRef]
- Li, Z.; Hensher, D. Understanding Risky Choice Behaviour with Travel Time Variability: A Review of Recent Empirical Contributions of Alternative Behavioural Theories. Transp. Lett. 2020, 12, 580–590. [Google Scholar] [CrossRef]
- Poudel, N.; Singleton, P.A. Analyzing Simple Work Time and Commute Time Tradeoffs for Insights into Components of the Value of Travel Time Savings. Travel Behav. Soc. 2022, 28, 330–337. [Google Scholar] [CrossRef]
- Outwater, M.L.; Castleberry, S.; Shiftan, Y.; Akiva, M.B.; Zhou, Y.S.; Kuppam, A. Use of Structural Equation Modeling for an Attitudinal Market Segmentation Approach to Mode Choice and Ridership Forecasting. In Proceedings of the 10th International Conference Travel Behaviour Research, Lucerne, Switzerland, 10–15 August 2003. [Google Scholar]
- Shiftan, Y.; Outwater, M.L.; Zhou, Y. Transit Market Research Using Structural Equation Modeling and Attitudinal Market Segmentation. Transport Policy 2008, 15, 186–195. [Google Scholar] [CrossRef]
- Mohammed, A.A.; Shakir, A.A. Factors that Affect Transport Mode Preference for Graduate Students in the National University of Malaysia by Logit Method. J. Eng. Sci. Technol. 2013, 8, 352–363. [Google Scholar]
- Jin, X.; Hossan, S.; Asgari, H.; Shams, K. Incorporating Attitudinal Aspects in Roadway Pricing Analysis. Transp. Policy 2018, 62, 38–47. [Google Scholar] [CrossRef]
- Kim, S.J.; Choo, S.H.; Lee, G.J.; Kim, S.H. Predicting Demand for Shared E-Scooter Using Community Structure and Deep Learning Method. Sustainability 2022, 14, 2564. [Google Scholar] [CrossRef]
- Wardman, M.; Lyons, G. The Digital Revolution and Worthwhile use of Travel Time: Implications for Appraisal and Forecasting. Transportation 2016, 43, 507–530. [Google Scholar] [CrossRef]
- Jiao, J.; Bai, S. Understanding the Shared E-Scooter Travels in Austin, TX. Int. J. Geo-Inf. 2020, 9, 135. [Google Scholar] [CrossRef]
- Cao, Z.; Zhang, X.; Chua, K.; Yu, H.; Zhao, J. E-Scooter Sharing to Serve Short-Distance Transit Trips: A Singapore Case. Transp. Res. Part A 2021, 147, 177–196. [Google Scholar] [CrossRef]
- Hu, L.; Bentler, P.M. Cutoff Criteria for Fit Indexes in Covariance Structure Analysis: Conventional Criteria Versus New Alternatives. Struct. Equ. Model. A Multidiscip. J. 1991, 6, 1–55. [Google Scholar] [CrossRef]
- Schumacker, R.E.; Lomax, R.G. A Beginner’s Guide to Structural Equation Modeling; Routledge: New York, NY, USA, 2004. [Google Scholar]
- Morgan, S.L. Handbook of Causal Analysis for Social Research; Springer: Berlin/Heidelberg, Germany, 2007. [Google Scholar]
- Mueller, R.O. Basic Principles of Structural Equation Modeling: An Introduction to LISREL and EQS; Springer Science & Business Media: Berlin/Heidelberg, Germany, 1999. [Google Scholar]
- Byrne, B.M. Structural Equation Modeling with LISREL, PRELIS, and SIMPLIS: Basic Concepts, Applications, and Programming; Lawrence Erlbaum Associates: New York, NY, USA, 2013. [Google Scholar]
- Baglin, J. Improving Your Exploratory Factor Analysis for Ordinal Data: A Demonstration Using FACTOR. Pract. Assess. Res. Eval. 2014, 19, 5. [Google Scholar]
- Kaiser, H.F. The Varimax Criterion for Analytic Rotation in Factor Analysis. Psychometrika 1958, 23, 187–200. [Google Scholar] [CrossRef]
- Bartlett, M.S. Tests of Significance in Factor Analysis. Br. J. Psychol. 1950, 3, 77–85. [Google Scholar] [CrossRef]
- Bartlett, M.S. A Further Note on Tests of Significance in Factor Analysis. Br. J. Psychol. 1951, 4, 87. [Google Scholar] [CrossRef]
- Kaiser, H.F. An Index of Factorial Simplicity. Psychometrika 1974, 39, 31–36. [Google Scholar] [CrossRef]
- Nunnally, J.C.; Vernstein, I.H. Psychometric Theory-Third Edition; Tate McGraw-Hill Education: Monterey, VI, USA, 1994. [Google Scholar]
- Golob, T.F.; McNally, M.G. A Model of Activity Participation and Travel Interactions Between Household Heads. Transp. Res. Part B Methodol. 1997, 31, 177–194. [Google Scholar] [CrossRef]
- Lu, X.; Pas, E.I. Socio-demographics, Activity Participation and Travel Behavior. Transp. Res. Part A 1999, 33, 1–18. [Google Scholar] [CrossRef]
- Chung, J.H.; Ahn, Y.S. Structural Equation Models of Day-to-Day Activity Participation and Travel Behavior in a Developing Country. Transp. Res. Rec. 2002, 1807, 109–118. [Google Scholar] [CrossRef]
- Browne, M.W.; Cudek, R. Alternative Ways of Assessing Model Fit. Sociol. Method Res. 1992, 21, 230–258. [Google Scholar] [CrossRef]
- Domarchi, C.; Tudela, A.; Gonzalez, A. Effect of Attitudes, Habit and Affective Appraisal on Mode Choice: An Application to University Workers. Transportation 2008, 35, 585–599. [Google Scholar] [CrossRef]
- Azimi, G.; Rahimi, A.; Asgari, H.; Jin, X. Role of Attitudes in Transit and Auto Users’ Mode Choice of Ridesourcing. Transp. Res. Rec. 2020, 2674, 1–16. [Google Scholar] [CrossRef]
- Buehler, R.; Broaddus, A.; Sweeney, T.; Zhang, W.; White, E.; Mollenhauer, M. Changes in Travel Behavior, Attitudes, and Preferences Among E-Scooter Riders and Nonriders: First Look at Results from Pre and Post E-Scooter System Launch Surveys as Virginia Tech. Transp. Res. Rec. 2021, 2675, 335–345. [Google Scholar] [CrossRef]
- Liu, M.; Seeder, S.; Li, H. Analysis of E-Scooter Trips and Their Temporal Usage Patterns. Inst. Transp. Eng. ITE J. 2019, 89, 44–49. [Google Scholar]
- Caspi, O.; Smart, M.J.; Noland, R.B. Spatial Associations of Dockless Shared E-Scooter Usage. Transp. Res. Part D 2020, 86, 102396. [Google Scholar] [CrossRef]
- Li, A.; Gao, K.; Zhao, P.; Qu, X.; Axhausen, K.W. High-Resolution Assessment of Environmental Benefits of Dockless Bike-Sharing Systems Based on Transaction Data. J. Clean. Prod. 2021, 296, 126423. [Google Scholar] [CrossRef]
- Gkolias, K.; Vlahogianni, E.I. Convolutional Neural Networks for On-Street Parking Space Detection in Urban Networks. IEEE Trans. Intell. Transp. Syst. 2019, 20, 4318–4327. [Google Scholar] [CrossRef]
- Bock, F.; Martino, S.D.; Origlia, A. Smart Parking: Using a Crowd of Taxis to Sense On-Street Parking Space Availability. IEEE Trans. Intell. Transp. Syst. 2020, 21, 496–508. [Google Scholar] [CrossRef]
- Stiglic, M.; Agatz, N.; Savelsbersh, M.; Gradisar, M. Making Dynamic Ride-Sharing Work: The Impact of Driver and Rider Flexibility. Transp. Res. Part E 2016, 91, 190–207. [Google Scholar] [CrossRef]
- Ye, L.; Yamamoto, T. Evaluating the Impact of Connected and Autonomous Vehicles on Traffic Safety. Psysica A Stat. Mech. Its Appl. 2019, 526, 121009. [Google Scholar] [CrossRef]
- Zheng, F.; Liu, C.; Liu, X.; Jabari, S.E.; Lu, L. Analyzing the Impact of Automated Vehicles on Uncertainty and Stability of the Mixed Traffic Flow. Transp. Res. Part C 2020, 112, 203–219. [Google Scholar] [CrossRef]


| Variables | Sample Size | Ratio (%) | 2016 Survey Ratio (%) | |
|---|---|---|---|---|
| Gender | Male | 190 | 62.7% | 62.7% |
| Female | 113 | 37.3% | 37.3% | |
| Age | 20~29 | 45 | 14.9% | 14.4% |
| 30~39 | 106 | 35.0% | 34.7% | |
| 40~49 | 85 | 28.1% | 28.0% | |
| 50~59 | 63 | 20.8% | 22.9% | |
| 60+ | 4 | 1.3% | 1.3% | |
| Main travel mode | Car | 84 | 27.7% | 28.7% |
| Bus | 99 | 32.7% | 33.2% | |
| Subway | 107 | 35.3% | 36.4% | |
| Others | 13 | 4.3% | 1.7% | |
| Items | 1 | 2 | 3 | 4 | 5 |
|---|---|---|---|---|---|
| Car symbolic | |||||
| CS1: A car represents a driver’s inclination | 0.7% | 6.6% | 28.4% | 49.8% | 14.5% |
| CS2: I want to have my car | 2.3% | 7.6% | 31.4% | 36.6% | 22.1% |
| CS3: To me, cars aren’t just a vehicle for transportation | 4.6% | 32.3% | 31.4% | 28.7% | 3.0% |
| CS4: I am self-conscious about what people think of my car | 5.6% | 28.7% | 35.0% | 28.4% | 2.3% |
| Negative perception of travel | |||||
| NP1: Travel for work is an unproductive activity | 2.6% | 22.8% | 38.6% | 28.7% | 7.3% |
| NP2: Travel time itself is a waste of time | 5.3% | 27.1% | 41.9% | 22.1% | 3.6% |
| NP3: The trip itself is boring | 3.0% | 23.8% | 41.3% | 28.7% | 3.3% |
| NP4: The purpose of the trip is just to arrive at the destination | 3.3% | 26.7% | 24.4% | 38.3% | 7.3% |
| Fun-driving | |||||
| FD1: It is fun to drive | 4.3% | 17.2% | 44.6% | 28.4% | 5.6% |
| FD2: I think it is safer for me to drive myself than to use other transportation | 5.9% | 23.4% | 45.5% | 21.8% | 3.3% |
| FD3: I prefer driving myself to being in a vehicle driven by someone else | 6.9% | 21.1% | 38.3% | 26.7% | 6.9% |
| Positive for waiting | |||||
| PW1: Waiting time is a short break in a busy day | 5.3% | 20.5% | 46.2% | 24.4% | 3.6% |
| PW2: Waiting time is not boring | 0.7% | 12.2% | 30.0% | 46.5% | 10.6% |
| PW3: I don’t try to reduce the waiting time | 14.5% | 57.4% | 24.1% | 4.0% | 0.0% |
| PW4: Waiting is a good opportunity to get something | 2.6% | 22.8% | 46.9% | 24.8% | 3.0% |
| Willingness to pay extra | |||||
| WP1: I am willing to pay extra for better service | 1.0% | 7.3% | 32.0% | 51.5% | 8.3% |
| WP2: I am willing to pay extra to reduce travel time | 3.0% | 12.2% | 39.6% | 40.6% | 4.6% |
| WP3: I am willing to pay extra to meet the scheduled Time | 1.3% | 4.6% | 28.4% | 53.8% | 11.9% |
| New technology | |||||
| NT1: When a new product or service is released, I use it before anyone else | 6.3% | 23.4% | 42.2% | 24.8% | 3.3% |
| NT2: I am willing to use a service that I have not used in the past | 0.0% | 8.9% | 35.6% | 45.5% | 9.9% |
| NT3: I have no problem using the new technology | 0.0% | 7.3% | 34.0% | 47.5% | 11.2% |
| NT4: I buy a new product before anyone else | 10.9% | 42.9% | 26.7% | 10.2% | 9.2% |
| Preference by transportation | |||||
| I prefer driving a car to other means of transportation | 3.3% | 21.1% | 42.9% | 25.1% | 7.6% |
| I don’t have any reluctance to transfer | 4.3% | 18.2% | 31.4% | 33.0% | 13.2% |
| It is not inconvenient to move with strangers | 3.6% | 18.8% | 35.3% | 30.7% | 11.6% |
| I prefer to use public transportation | 2.6% | 9.2% | 41.9% | 38.0% | 8.3% |
| I prefer micro-mobility | 3.3% | 20.1% | 33.0% | 34.3% | 9.2% |
| Variables | Sample Size | The Number of Trip (trip/week) | Total Travel Time (min/week) | ||||
|---|---|---|---|---|---|---|---|
| Avg | Min | Max | Avg | Min | Max | ||
| Total Mode | 303 | 10.78 | 1.00 | 70.00 | 420.45 | 10.00 | 2373.00 |
| Personal vehicle | 215 | 4.00 | 1.00 | 50.00 | 183.91 | 10.00 | 1000.00 |
| Public transportation | 267 | 8.11 | 1.00 | 56.00 | 302.79 | 2.00 | 2100.00 |
| Micro-mobility | 72 | 3.36 | 1.00 | 20.00 | 97.35 | 1.00 | 540.00 |
| Variables | 1 | 2 | 3 | 4 | 5 | 6 | |
|---|---|---|---|---|---|---|---|
| Car symbolic | CS1 | 0.767 | |||||
| CS2 | 0.618 | ||||||
| CS3 | 0.675 | ||||||
| CS4 | 0.658 | ||||||
| Negative perception of travel | NP1 | 0.828 | |||||
| NP2 | 0.829 | ||||||
| NP3 | 0.621 | ||||||
| NP4 | 0.603 | ||||||
| Fun-driving | FD1 | 0.751 | |||||
| FD2 | 0.733 | ||||||
| FD3 | 0.768 | ||||||
| Positive for waiting | PW1 | 0.825 | |||||
| PW2 | 0.731 | ||||||
| PW3 | 0.646 | ||||||
| PW4 | 0.816 | ||||||
| Willingness to pay extra | WP1 | 0.748 | |||||
| WP3 | 0.767 | ||||||
| WP4 | 0.750 | ||||||
| New technology | NT1 | 0.778 | |||||
| NT2 | 0.762 | ||||||
| NT3 | 0.643 | ||||||
| NT4 | 0.816 | ||||||
| Cronbach | 0.737 | 0.758 | 0.706 | 0.761 | 0.0.761 | 0.767 | |
| Kaiser-Meyer-Olkin | 0.715 | ||||||
| Bartlett’s test of Sphericity | 1616.796 (p < 0.001) | ||||||
Publisher’s Note: MDPI stays neutral with regard to jurisdictional claims in published maps and institutional affiliations. |
© 2022 by the authors. Licensee MDPI, Basel, Switzerland. This article is an open access article distributed under the terms and conditions of the Creative Commons Attribution (CC BY) license (https://creativecommons.org/licenses/by/4.0/).
Share and Cite
Koo, J.; Choo, S. Identification of Causal Relationship between Attitudinal Factors and Intention to Use Transportation Mode. Sustainability 2022, 14, 16806. https://doi.org/10.3390/su142416806
Koo J, Choo S. Identification of Causal Relationship between Attitudinal Factors and Intention to Use Transportation Mode. Sustainability. 2022; 14(24):16806. https://doi.org/10.3390/su142416806
Chicago/Turabian StyleKoo, Jahun, and Sangho Choo. 2022. "Identification of Causal Relationship between Attitudinal Factors and Intention to Use Transportation Mode" Sustainability 14, no. 24: 16806. https://doi.org/10.3390/su142416806
APA StyleKoo, J., & Choo, S. (2022). Identification of Causal Relationship between Attitudinal Factors and Intention to Use Transportation Mode. Sustainability, 14(24), 16806. https://doi.org/10.3390/su142416806

