Multidimensional Indicators to Assess the Sustainability of Demersal Small-Scale Fishery in the Azores
Abstract
1. Introduction
1.1. Sustainability Indicators for Fisheries Assessment
1.2. Demersal Fisheries in the Azores
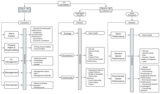
2. Materials and Methods
2.1. Methodological Approach
2.2. Species Selection Procedure
3. Results
3.1. Outputs Indicator
3.1.1. Triple Bottom Line (TBL) Performance
Ecological Performance
Economics Performance
Community Performance
3.1.2. Sector Performance
Stock Performance
Harvest Sector Performance Indicator
Post-Harvest Sector Performance Indicator
3.2. Input Indicators
3.2.1. Macro Factors Performance
3.2.2. Property Rights and Responsibility Performance
3.2.3. Co-Management Performance
3.2.4. Management Performance
3.2.5. Post-Harvest Performance
4. Discussion
4.1. Triple Bottom Line and Sector Performance
4.1.1. Ecology Indicator Performance
4.1.2. Economy Indicator Performance
4.1.3. Community Indicator Performance
4.2. Inputs Performance
4.2.1. Macro Factors Performance
4.2.2. Property Rights and Responsibility Performance
4.2.3. Co-Management Performance
4.2.4. Management Performance
4.2.5. Post-Harvest Performance
5. Conclusions
Supplementary Materials
Author Contributions
Funding
Institutional Review Board Statement
Informed Consent Statement
Data Availability Statement
Acknowledgments
Conflicts of Interest
References
- Brander, K. Demersal Species Fisheries. In Encyclopedia of Ocean Sciences; Steele, J., Thorpe, S., Turekian, K., Eds.; Academic Press: Cambridge, MA, USA, 2008; pp. 90–97. [Google Scholar]
- Suuronen, P.; Chopin, F.; Glass, C.; Løkkeborg, S.; Matsushita, Y.; Queirolo, D.; Rihan, D. Low Impact and Fuel Efficient Fishing-Looking beyond the Horizon. Fish. Res. 2012, 119, 135–146. [Google Scholar] [CrossRef]
- FAO Fishing Gear Type. Available online: https://www.fao.org/fishery/en/geartype/search?page=1&f=code%3D03*#search (accessed on 7 August 2022).
- Smith, T.D. A History of Fisheries and Their Science and Management. Handb. Fish Biol. Fish. Fish. 2002, 2, 61–83. [Google Scholar]
- Rosenberg, A.A. Managing to the Margins the Overexploitation of Fisheries. Front. Ecol. Environ. 2003, 1, 102–106. [Google Scholar] [CrossRef]
- Tsikliras, A.C.; Dinouli, A.; Tsiros, V.Z.; Tsalkou, E. The Mediterranean and Black Sea Fisheries at Risk from Overexploitation. PLoS ONE 2015, 10, e0121188. [Google Scholar] [CrossRef] [PubMed]
- FAO. Worldwide Review of Bottom Fisheries in the High Seas in 2016; FAO Fisheries and Aquaculture Technical Paper No. 657; FAO: Rome, Italy, 2020. [Google Scholar]
- Coleman, F.C.; Williams, S.L. Overexploiting Marine Ecosystem Engineers: Potential Consequences for Biodiversity. Trends Ecol. Evol. 2002, 17, 40–44. [Google Scholar] [CrossRef]
- Scheffer, M.; Carpenter, S.; Young, B. Cascading Effects of Overfishing Marine Systems. Trends Ecol. Evol. 2005, 20, 579–581. [Google Scholar] [CrossRef]
- Coll, M.; Libralato, S.; Tudela, S.; Palomera, I.; Pranovi, F. Ecosystem Overfishing in the Ocean. PLoS ONE 2008, 3, e3881. [Google Scholar] [CrossRef]
- Emanuelsson, A.; Ziegler, F.; Pihl, L.; Sköld, M.; Sonesson, U. Accounting for Overfishing in Life Cycle Assessment: New Impact Categories for Biotic Resource Use. Int. J. Life Cycle Assess. 2014, 19, 1156–1168. [Google Scholar] [CrossRef]
- Sumaila, U.R.; Bellmann, C.; Tipping, A. Fishing for the Future: An Overview of Challenges and Opportunities. Mar. Policy 2016, 69, 173–180. [Google Scholar] [CrossRef]
- Stobutzki, I.C.; Silvestre, G.T.; Abu Talib, A.; Krongprom, A.; Supongpan, M.; Khemakorn, P.; Armada, N.; Garces, L.R. Decline of Demersal Coastal Fisheries Resources in Three Developing Asian Countries. Fish. Res. 2006, 78, 130–142. [Google Scholar] [CrossRef]
- Dickey-Collas, M.; Link, J.S.; Snelgrove, P.; Roberts, J.M.; Anderson, M.R.; Kenchington, E.; Bundy, A.; Brady, M.M.; Shuford, R.L.; Townsend, H.; et al. Exploring Ecosystem-Based Management in the North Atlantic. J. Fish Biol. 2022, 101, 342–350. [Google Scholar] [CrossRef]
- Marshall, K.N.; Koehn, L.E.; Levin, P.S.; Essington, T.E.; Jensen, O.P. Inclusion of Ecosystem Information in US Fish Stock Assessments Suggests Progress toward Ecosystem-Based Fisheries Management. ICES J. Mar. Sci. 2019, 76, 1–9. [Google Scholar] [CrossRef]
- Pitcher, T.J.; Preikshot, D. RAPFISH: A Rapid Appraisal Technique to Evaluate the Sustainability Status of Fisheries. Fish. Res. 2001, 49, 255–270. [Google Scholar] [CrossRef]
- Licuanan, W.; Aliño, P.M.; Campos, W.; Juinio-Meñez, M.A.; Castillo, G.B. A Decision Support Model for Determining Sizes of Marine A Decision Support Model for Determining Sizes of Marine Protected Areas: Biophysical Considerations Reproductive Development and Early Life Growth of Sardinela Gibbosa in the Visayan Sea View Project. Philipp. Agric. Sci. 2006, 89, 34. [Google Scholar]
- Pelletier, D.; Mahevas, S.; Drouineau, H.; Vermard, Y.; Thebaud, O.; Guyader, O.; Poussin, B. Evaluation of the Bioeconomic Sustainability of Multi-Species Multi-Fleet Fisheries under a Wide Range of Policy Options Using ISIS-Fish. Ecol. Model. 2009, 220, 1013–1033. [Google Scholar] [CrossRef]
- Tesfamichael, D.; Pitcher, T.J. Multidisciplinary Evaluation of the Sustainability of Red Sea Fisheries Using Rapfish. Fish. Res. 2006, 78, 227–235. [Google Scholar] [CrossRef]
- Lessa, R.P.; Monteiro, A.; Duarte-Neto, P.J.; Vieira, A.C. Multidimensional Analysis of Fishery Production Systems in the State of Pernambuco, Brazil. J. Appl. Ichthyol. 2009, 25, 256–268. [Google Scholar] [CrossRef]
- Zuboy, J.R. A New Tool for Fishery Managers: The Delphi Technique. N. Am. J. Fish. Manag. 1981, 1, 55–59. [Google Scholar] [CrossRef]
- Bastardie, F.; Nielsen, J.R.; Andersen, B.S.; Eigaard, O.R. Effects of Fishing Effort Allocation Scenarios on Energy Efficiency and Profitability: An Individual-Based Model Applied to Danish Fisheries. Fish. Res. 2010, 106, 501–516. [Google Scholar] [CrossRef]
- Ding, Q.; Shan, X.; Jin, X.; Gorfine, H. A Multidimensional Analysis of Marine Capture Fisheries in China’s Coastal Provinces. Fish. Sci. 2021, 87, 297–309. [Google Scholar] [CrossRef]
- Anderson, J.L.; Anderson, C.M.; Chu, J.; Meredith, J. Fishery Performance Indicators Manual, version 1.3. Available online: http://isfs.institute.ifas.ufl.edu/projects/new-metrics/fpi-manual (accessed on 22 July 2022).
- Chu, J.; Garlock, T.M.; Sayon, P.; Asche, F.; Anderson, J.L. Impact Evaluation of a Fisheries Development Project. Mar. Policy 2017, 85, 141–149. [Google Scholar] [CrossRef]
- Anderson, J.L.; Anderson, C.M.; Chu, J.; Meredith, J.; Asche, F.; Sylvia, G.; Smith, M.D.; Anggraeni, D.; Arthur, R.; Guttormsen, A.; et al. The Fishery Performance Indicators: A Management Tool for Triple Bottom Line Outcomes. PLoS ONE 2015, 10, e0122809. [Google Scholar] [CrossRef] [PubMed]
- Araújo, J.G.; Filho, A.d.S.M.; Peixoto, U.I.; Bentes, B.; dos Santos, M.A.S.; Dutka-Gianelli, J.; Isaac, V. Multidimensional Evaluation of Brown Shrimp Trawling Fisheries on the Amazon Continental Shelf. Front. Mar. Sci. 2022, 9, 801758. [Google Scholar] [CrossRef]
- Arowoshegbe, A.O.; Emmanuel, U. Sustainability and triple bottom line: An overview of two interrelated concepts. Igbinedion Univ. J. Account. 2016, 2, 88. [Google Scholar]
- Alhaddi, H. Triple Bottom Line and Sustainability: A Literature Review. Bus. Manag. Stud. 2015, 1, 6–10. [Google Scholar] [CrossRef]
- Brundtland, G. World Comission on Environment and Development. In Our Common Future; Oxford University Press: Berlin, Germany, 1987. [Google Scholar]
- Slaper, T.F.; Hall, T.J. The Triple Bottom Line: What Is It and How Does It Work? The Triple Bottom Line Defined. Indian Bus. Rev. 2011, 86, 4–8. [Google Scholar]
- Eggert, H.; Anderson, C.M.; Anderson, J.L.; Garlock, T.M. Assessing Global Fisheries Using Fisheries Performance Indicators: Introduction to Special Section. Mar. Policy 2021, 125, 104253. [Google Scholar] [CrossRef]
- ICES. Azores Ecoregion—Ecosystem Overview. In Report of the ICES Advisory Committee; ICES: Copenhagen, Denmark, 2020. [Google Scholar]
- Santos, R.V.S.; Silva, W.M.M.L.; Novoa-Pabon, A.M.; Silva, H.M.; Pinho, M.R. Long-Term Changes in the Diversity, Abundance and Size Composition of Deep Sea Demersal Teleosts from the Azores Assessed through Surveys and Commercial Landings. Aquat. Living Resour. 2019, 32, 25. [Google Scholar] [CrossRef]
- Santos, R.; Medeiros-Leal, W.; Novoa-Pabon, A.; Silva, H.; Pinho, M. Demersal Fish Assemblages on Seamounts Exploited by Fishing in the Azores (NE Atlantic). J. Appl. Ichthyol. 2021, 37, 198–215. [Google Scholar] [CrossRef]
- Santos, R.; Medeiros-Leal, W.; Pinho, M. Stock Assessment Prioritization in the Azores: Procedures, Current Challenges and Recommendations. Arquipel. Life Mar. Sci. 2020, 37, 45–64. [Google Scholar]
- Menezes, G.M.; Diogo, H.; Giacomello, E. Reconstruction of Demersal Fisheries History on the Condor Seamount, Azores Archipelago (Northeast Atlantic). Deep Sea Res. 2 Top Stud. Oceanogr. 2013, 98, 190–203. [Google Scholar] [CrossRef]
- Pham, C.K.; Vandeperre, F.; Menezes, G.; Porteiro, F.; Isidro, E.; Morato, T. The Importance of Deep-Sea Vulnerable Marine Ecosystems for Demersal Fish in the Azores. Deep Sea Res. 1 Oceanogr. Res. Pap. 2015, 96, 80–88. [Google Scholar] [CrossRef]
- Pinho, M.; Medeiros-Leal, W.; Sigler, M.; Santos, R.; Novoa-Pabon, A.; Menezes, G.; Silva, H. Azorean Demersal Longline Survey Abundance Estimates: Procedures and Variability. Reg. Stud. Mar. Sci. 2020, 39, 101443. [Google Scholar] [CrossRef]
- Schrank, W.E. The Newfoundland Fishery: Ten Years after the Moratorium. Mar. Policy 2005, 29, 407–420. [Google Scholar] [CrossRef]
- Danielsen, R.; Anderson, C.M.; Agnarsson, S. Trawling for Triple Bottom Line Results: Applying the Fishery Performance Indicators in the Faroe Islands. Mar. Policy 2021, 125. [Google Scholar] [CrossRef]
- Finegold, C. The Importance of Fisheries and Aquaculture to Development; The Royal Swedish Academy of Agriculture and Forestry: Stockholm, Sweden, 2009. [Google Scholar]
- Anderson, J.L.; Anderson, C.M. Fishery Performance Indicators: With Test Cases Alaska Salmon, New England Groundfish, and Guyana Fisheries; International Coalition of Fisheries Associations: McLean, VA, USA, 2010. [Google Scholar]
- Asche, F.; Garlock, T.M.; Anderson, J.L.; Bush, S.R.; Smith, M.D.; Anderson, C.M.; Chu, J.; Garrett, K.A.; Lem, A.; Lorenzen, K.; et al. Three Pillars of Sustainability in Fisheries. Proc. Natl. Acad. Sci. USA 2018, 115, 11221–11225. [Google Scholar] [CrossRef]
- Pham, C.K.; Diogo, H.; Menezes, G.; Porteiro, F.; Braga-Henriques, A.; Vandeperre, F.; Morato, T. Deep-Water Longline Fishing Has Reduced Impact on Vulnerable Marine Ecosystems. Sci. Rep. 2014, 4, 4837. [Google Scholar] [CrossRef]
- ICES. Azores Ecoregion–Fisheries Overview. In Report of the ICES Advisory Committee; ICES: Copenhagen, Denmark, 2020. [Google Scholar]
- Santos, R.; Medeiros-Leal, W.; Pinho, M. Synopsis of Biological, Ecological and Fisheries-Related Information on Priority Marine Species in the Azores Region. Arquipel. Life Mar. Sci. 2020, 1 (Suppl. 12). [Google Scholar] [CrossRef]
- Fauconnet, L.; Pham, C.K.; Canha, A.; Afonso, P.; Diogo, H.; Machete, M.; Silva, H.M.; Vandeperre, F.; Morato, T. An Overview of Fisheries Discards in the Azores. Fish. Res. 2019, 209, 230–241. [Google Scholar] [CrossRef]
- Pham, C.K.; Canha, A.; Diogo, H.; Pereira, J.G.; Prieto, R.; Morato, T. Total Marine Fishery Catch for the Azores (1950-2010). ICES J. Mar. Sci. 2013, 70, 564–577. [Google Scholar] [CrossRef]
- Connolly, P.L.; Kelly, C.J. Catch and Discards from Experimental Trawl and Longline Fishing in the Deep Water of the Rockall Trough. J. Oj’fish Biol. 1996, 49, 132–144. [Google Scholar] [CrossRef]
- Pierre, J.P.; Goad, D.W.; Thompson, F.N.; Abraham, E.R. Reducing Seabird Bycatch in Bottom-Longline Fisheries; Final Report Prepared for the Department of Conservation: Conservation Services Programme Projects MIT2011-03 and MIT2012-01; Department of Conservation: Wellington, New Zealand, 2013. [Google Scholar]
- Coelho, R.; Erzini, K. Effects of Fishing Methods on Deep Water Shark Species Caught as By-Catch off Southern Portugal. In Challenges to Marine Ecosystems. Developments in Hydrobiology; Springer: Dordrecht, The Netherlands, 2008; Volume 202, ISBN 978-1-4020-8808-7. [Google Scholar]
- Snyder, H.T.; Erbaugh, J.T. Fishery Observers Address Arctic Fishery Discards. Environ. Res. Lett. 2020, 15, 0940c4. [Google Scholar] [CrossRef]
- Agnew, D.J. Who Determines Sustainability? J. Fish Biol. 2019, 94, 952–957. [Google Scholar] [CrossRef] [PubMed]
- Samy-Kamal, M. Fishery Improvement Projects (FIPs): A Global Analysis of Status and Performance. Fish. Res. 2021, 240, 105987. [Google Scholar] [CrossRef]
- Diogo, H.; Pereira, J.G.; Higgins, R.M.; Canha, Â.; Reis, D. History, Effort Distribution and Landings in an Artisanal Bottom Longline Fishery: An Empirical Study from the North Atlantic Ocean. Mar. Policy 2015, 51, 75–85. [Google Scholar] [CrossRef]
- Food and Agriculture Organization of the United Nations. Increasing the Contribution of Small-Scale Fisheries to Poverty Alleviation and Food Security; Food and Agriculture Organization of the United Nations: Rome, Italy, 2005; ISBN 9251054185. [Google Scholar]
- Camara, F. Export and Social Networking as a Resource Control Strategy: A Case Study from the Azores. J. Small Bus. Entrep. 2006, 19, 395–407. [Google Scholar] [CrossRef]
- dos Santos, R.M. Análise Da Evolução Recente Do Setor Das Pescas Nos Açores Gestão de Empresas (MBA). Ph.D. Thesis, Universidade dos Acores, Ponta Delgada, Portugal, 2018. [Google Scholar]
- Bellmann, C.; Tipping, A.; Sumaila, U.R. Global Trade in Fish and Fishery Products: An Overview. Mar. Policy 2016, 69, 181–188. [Google Scholar] [CrossRef]
- Sathiadhas, R.; Narayanakumar, R. Price Policy and Fish Marketing System in India. J. Biol. Educ. 1994, 11, 225–241. [Google Scholar]
- Béné, C.; Tewfik, A. Style File Version. Hum. Ecol. 2001, 29, 157–186. [Google Scholar] [CrossRef]
- Deb, P.; Dey, M.M.; Surathkal, P. Fish Price Volatility Dynamics in Bangladesh. Aquac. Econ. Manag. 2022, 1–21. [Google Scholar] [CrossRef]
- Huppert, D.D. Risk Assessment, Economics, And Precautionary Fishery Management; FAO Fisheries Technical Paper; FAO: Rome, Italy, 1996; pp. 103–128. [Google Scholar]
- Teixeira, S.F.; Mariz, D.; de Souza, A.C.F.F.; Campos, S.S. Effects of Urbanization and the Sustainability of Marine Artisanal Fishing: A Study on Tropical Fishing Communities in Brazil. In Sustainable Urbanization; Ergen, M., Ed.; Intech Open: London, UK, 2016; pp. 87–114. [Google Scholar]
- Garaway, C. Fish, Fishing and the Rural Poor. A Case Study of the Household Importance of Small-Scale Fisheries in the Lao PDR. Aquat. Resour. Cult. Dev. 2005, 2005, 14. [Google Scholar]
- Doria, C.R.C.; Dutka-Gianelli, J.; de Sousa, S.T.B.; Chu, J.; Garlock, T.M. Understanding Impacts of Dams on the Small-Scale Fisheries of the Madeira River through the Lens of the Fisheries Performance Indicators. Mar. Policy 2021, 125, 104261. [Google Scholar] [CrossRef]
- Srea Agricultura, Pecuária e Pesca. Available online: https://srea.azores.gov.pt/Conteudos/Relatorios/lista_relatorios.aspx?idc=6194&idsc=6707&lang_id=1 (accessed on 29 August 2022).
- Pita, C.; Gaspar, M. Small-Scale Fisheries in Portugal: Current Situation, Challenges and Opportunities for the Future. In Small-Scale Fisheries in Europe: Status, Resilience and Governance; Pascual-Fernández, J., Pita, C., Bavinck, M., Eds.; MARE Publication Series; The University of Amsterdam: Amsterdam, Netherlands, 2020; Volume 23, pp. 283–305. [Google Scholar]
- Guillen, J.; Boncoeur, J.; Carvalho, N.; Frangoudes, K.; Guyader, O.; Macher, C.; Maynou, F. Remuneration Systems Used in the Fishing Sector and Their Consequences on Crew Wages and Labor Rent Creation. Marit. Stud. 2017, 16, 1–36. [Google Scholar] [CrossRef]
- McConnell, K.E.; Price, M. The Lay System in Commercial Fisheries: Origin and Implications. J. Environ. Econ. Manag. 2006, 51, 295–307. [Google Scholar] [CrossRef]
- Lotaçor Gestão de Operações Portuárias. Available online: https://www.lotacor.pt/portos-santa-maria (accessed on 14 September 2022).
- Lotaçor Rede de Lotas e Entrepostos. Available online: https://www.lotacor.pt/rede-santa-maria (accessed on 14 September 2022).
- Angola—Fisheries Sector Support Project (FSSP)—ESMP Summary. Available online: www.ices.dk (accessed on 15 August 2022).
- Sumaila, U.R.; Lam, V.; le Manach, F.; Swartz, W.; Pauly, D. Global Fisheries Subsidies: An Updated Estimate. Mar. Policy 2016, 69, 189–193. [Google Scholar] [CrossRef]
- Cutler, M.; Silva, A.; Gentile, L.; Colburn, L. Tracking Shifts in the Vulnerability and Resiliency of Commercial Fishing Vessel Crew and Hired Captains in New England and the Mid-Atlantic. Mar. Policy 2022, 138, 104980. [Google Scholar] [CrossRef]
- Rodríguez, Y.; Pham, C.K. Marine Litter on the Seafloor of the Faial-Pico Passage, Azores Archipelago. Mar. Pollut. Bull. 2017, 116, 448–453. [Google Scholar] [CrossRef]
- Herrera, A.; Raymond, E.; Martínez, I.; Álvarez, S.; Canning-Clode, J.; Gestoso, I.; Pham, C.K.; Ríos, N.; Rodríguez, Y.; Gómez, M. First Evaluation of Neustonic Microplastics in the Macaronesian Region, NE Atlantic. Mar. Pollut. Bull. 2020, 153, 110999. [Google Scholar] [CrossRef]
- Pham, C.K.; Pereira, J.M.; Frias, J.P.G.L.; Ríos, N.; Carriço, R.; Juliano, M.; Rodríguez, Y. Beaches of the Azores Archipelago as Transitory Repositories for Small Plastic Fragments Floating in the North-East Atlantic. Environ. Pollut. 2020, 263, 114494. [Google Scholar] [CrossRef]
- Pieper, C.; Ventura, M.A.; Martins, A.; Cunha, R.T. Beach Debris in the Azores (NE Atlantic): Faial Island as a First Case Study. Mar. Pollut. Bull. 2015, 101, 575–582. [Google Scholar] [CrossRef]
- Pieper, C.; Amaral-Zettler, L.; Law, K.L.; Loureiro, C.M.; Martins, A. Application of Matrix Scoring Techniques to Evaluate Marine Debris Sources in the Remote Islands of the Azores Archipelago. Environ. Pollut. 2019, 249, 666–675. [Google Scholar] [CrossRef]
- Pieper, C.; Loureiro, C.M.; Law, K.L.; Amaral-Zettler, L.A.; Quintino, V.; Rodrigues, A.M.; Ventura, M.A.; Martins, A. Marine Litter Footprint in the Azores Islands: A Climatological Perspective. Sci. Total Environ. 2021, 761, 143310. [Google Scholar] [CrossRef]
- Woodall, L.C.; Sanchez-Vidal, A.; Canals, M.; Paterson, G.L.J.; Coppock, R.; Sleight, V.; Calafat, A.; Rogers, A.D.; Narayanaswamy, B.E.; Thompson, R.C. The Deep Sea Is a Major Sink for Microplastic Debris. R. Soc. Open Sci. 2014, 1, 140317. [Google Scholar] [CrossRef]
- Taylor, M.L.; Gwinnett, C.; Robinson, L.F.; Woodall, L.C. Plastic Microfibre Ingestion by Deep-Sea Organisms. Sci. Rep. 2016, 6, 33997. [Google Scholar] [CrossRef]
- Chiba, S.; Saito, H.; Fletcher, R.; Yogi, T.; Kayo, M.; Miyagi, S.; Ogido, M.; Fujikura, K. Human Footprint in the Abyss: 30 Year Records of Deep-Sea Plastic Debris. Mar. Policy 2018, 96, 204–212. [Google Scholar] [CrossRef]
- Pereira, J.M.; Pham, C.K. Plastic Ingestion by Commercial Fish of Contrasting Ecology off the Azores Region. Master’s Thesis, Universidade Dos Açores, Ponta Delgada, Portugal, 2016. [Google Scholar]
- Pereira, J.M.; Rodríguez, Y.; Blasco-Monleon, S.; Porter, A.; Lewis, C.; Pham, C.K. Microplastic in the Stomachs of Open-Ocean and Deep-Sea Fishes of the North-East Atlantic. Environ. Pollut. 2020, 265, 115060. [Google Scholar] [CrossRef]
- Hsu, A.; Zomer, A. Environmental Performance Index. In Wiley StatsRef: Statistics Reference Online; Balakrishnan, N., Colton, T., Everitt, B., Piegorsch, W., Ruggeri, F., Teugels, J.L., Eds.; John Wiley & Sons, Ltd.: Hoboken, NJ, USA, 2016; pp. 1–5. [Google Scholar] [CrossRef]
- Wolf, M.J.; Emerson, J.W.; Esty, D.C.; de Sherbinin, A.; Wendling, Z.A. 2022 Environmental Performance Index; Yale Center for Environmental Law and Policy: New Haven, CT, USA, 2022. [Google Scholar]
- Dimech, M.; Darmanin, M.; Smith, I.P.; Kaiser, M.J.; Schembri, P.J. Fishers’ Perception of a 35-Year Old Exclusive Fisheries Management Zone. Biol. Conserv. 2009, 142, 2691–2702. [Google Scholar] [CrossRef]
- Arnason, R. Property Rights in Fisheries: How Much Can Individual Transferable Quotas Accomplish? Rev. Environ. Econ. Policy 2012, 6, 217–236. [Google Scholar] [CrossRef]
- Hentrich, S.; Salomon, M. Flexible Management of Fishing Rights and a Sustainable Fisheries Industry in Europe. Mar. Policy 2006, 30, 712–720. [Google Scholar] [CrossRef]
- Neilson, A.L.; Marcos, R.S.; Sempere, K.; Sousa, L.; Canha, C. A Vision at Sea: Women in Fisheries in the Azores Islands, Portugal. Marit. Stud. 2019, 18, 385–397. [Google Scholar] [CrossRef]
- FAO. The State of World Fisheries and Aquaculture 2020. Sustainability in Action; FAO: Rome, Italy, 2020. [Google Scholar]
- FAO. The State of World Fisheries and Aquaculture 2022. Towards Blue Transformation; FAO: Rome, Italy, 2022. [Google Scholar]
- Kawarazuka, N.; Locke, C.; McDougall, C.; Kantor, P.; Morgan, M. Bringing Analysis of Gender and Social–Ecological Resilience Together in Small-Scale Fisheries Research: Challenges and Opportunities. Ambio 2017, 46, 201–213. [Google Scholar] [CrossRef] [PubMed]
- Evans, L.; Cherrett, N.; Pemsl, D. Assessing the Impact of Fisheries Co-Management Interventions in Developing Countries: A Meta-Analysis. J. Environ. Manag. 2011, 92, 1938–1949. [Google Scholar] [CrossRef] [PubMed]
- Huhmarniemi, A.; Salmi, J. Attitudes and Opinions of Commercial Fishermen on Whitefish Management in the Gulf of Bothnia, Finland. Fish. Manag. Ecol. 1999, 6, 221–232. [Google Scholar] [CrossRef]
- Ostrom, E. Governing the Commons: The Evolution of Institutions for Collective Action; Cambridge University Press: Cambridge, UK, 1990; ISBN 9780511807763. [Google Scholar]
- Holland, D.S. Integrating Spatial Management Measures into Traditional Fishery Management Systems: The Case of the Georges Bank Multispecies Groundfish Fishery. ICES J. Mar. Sci. 2003, 60, 915–929. [Google Scholar] [CrossRef]
- Christy, F.T., Jr. Territorial Use Rights in Marine 1982 Fisheries: Definitions and Conditions; FAO: Rome, Italy, 1982; Volume 227. [Google Scholar]
- Quynh, C.N.T.; Schilizzi, S.; Hailu, A.; Iftekhar, S. Territorial Use Rights for Fisheries (TURFs): State of the Art and the Road Ahead. Mar. Policy 2017, 75, 41–52. [Google Scholar] [CrossRef]
- Villanueva-Poot, R.; Seijo, J.C.; Headley, M.; Arce, A.M.; Sosa-Cordero, E.; Lluch-Cota, D.B. Distributional Performance of a Territorial Use Rights and Co-Managed Small-Scale Fishery. Fish. Res. 2017, 194, 135–145. [Google Scholar] [CrossRef]
- Franco-Meléndez, M.; Cubillos, L.A.; Tam, J.; Hernández Aguado, S.; Quiñones, R.A.; Hernández, A. Territorial Use Rights for Fisheries (TURF) in Central-Southern Chile: Their Sustainability Status from a Transdisciplinary Holistic Approach. Mar. Policy 2021, 132, 104644. [Google Scholar] [CrossRef]
- Carvalho, N.; Rege, S.; Fortuna, M.; Isidro, E.; Edwards-Jones, G. Estimating the Impacts of Eliminating Fisheries Subsidies on the Small Island Economy of the Azores. Ecol. Econ. 2011, 70, 1822–1830. [Google Scholar] [CrossRef]
- Clark, C.W.; Munro, G.R.; Sumaila, U.R. Subsidies, Buybacks, and Sustainable Fisheries. J. Environ. Econ. Manag. 2005, 50, 47–58. [Google Scholar] [CrossRef]
- Clark, C.W. The Worldwide Crisis in Fisheries: Economic Models and Human Behavior; Cambridge University Press: Cambridge, UK, 2006. [Google Scholar]
- Sumaila, U.R.; Teh, L.; Watson, R.; Tyedmers, P.; Sumaila, D.P. Fuel Price Increase, Subsidies, Overcapacity, and Resource Sustainability. ICES J. Mar. Sci. 2008, 65, 832–840. [Google Scholar] [CrossRef]
- Skerritt, D.J.; Sumaila, U.R. Broadening the Global Debate on Harmful Fisheries Subsidies through the Use of Subsidy Intensity Metrics. Mar. Policy 2021, 128, 104507. [Google Scholar] [CrossRef]
- Hannesson, R. Subsidy Reform in the Norwegian Fisheries Sector. In Subsidy Reform and Sustainable Development; OECD Publications: Paris, France, 2006; pp. 85–107. [Google Scholar]
- Cisneros-Montemayor, A.M.; Sumaila, U.R. Busting Myths That Hinder an Agreement to End Harmful Fisheries Subsidies. Mar. Policy 2019, 109, 103699. [Google Scholar] [CrossRef]
- Cisneros-Montemayor, A.M.; Ota, Y.; Bailey, M.; Hicks, C.C.; Khan, A.S.; Rogers, A.; Sumaila, U.R.; Virdin, J.; He, K.K. Changing the Narrative on Fisheries Subsidies Reform: Enabling Transitions to Achieve SDG 14.6 and Beyond. Mar. Policy 2020, 117, 103970. [Google Scholar] [CrossRef]
- Glenn, H.; Tingley, D.; Maroño, S.S.; Holm, D.; Kell, L.; Padda, G.; Edvardsson, I.R.; Asmundsson, J.; Conides, A.; Kapiris, K.; et al. Trust in the Fisheries Scientific Community. Mar. Policy 2012, 36, 54–72. [Google Scholar] [CrossRef]
- Seafish. Tariffs on Seafood Imported into the EU. 2018. Available online: https://www.seafish.org/document/?id=0921b159-abdc-43c5-8543-4df7eb9a2e93 (accessed on 15 September 2022).
- Bradshaw, M. The Market, Marx and Sustainability in a Fishery. Antipode 2004, 36, 66–85. [Google Scholar] [CrossRef]
- Alcock, F. Property Rights and Equity in Fisheries Management: The Significance of Vertical Integration. 2006. Available online: https://www.fishallocation.com/papers/pdf/papers/FrankAlcock.pdf (accessed on 23 October 2022).
- Dawson, R.; Peterson, E.; Ball, S.; Lutz, N.; Shobe, W.; Stephenson, K. Vertical Integration in Commercial Fisheries. Ph.D. Thesis, Virginia Polytechnic Institute and State University, Blacksburg, VA, USA, 2003. [Google Scholar]






Publisher’s Note: MDPI stays neutral with regard to jurisdictional claims in published maps and institutional affiliations. |
© 2022 by the authors. Licensee MDPI, Basel, Switzerland. This article is an open access article distributed under the terms and conditions of the Creative Commons Attribution (CC BY) license (https://creativecommons.org/licenses/by/4.0/).
Share and Cite
Pereira, I.; Peixoto, U.I.; Medeiros-Leal, W.; Casal-Ribeiro, M.; Santos, R. Multidimensional Indicators to Assess the Sustainability of Demersal Small-Scale Fishery in the Azores. Sustainability 2022, 14, 16585. https://doi.org/10.3390/su142416585
Pereira I, Peixoto UI, Medeiros-Leal W, Casal-Ribeiro M, Santos R. Multidimensional Indicators to Assess the Sustainability of Demersal Small-Scale Fishery in the Azores. Sustainability. 2022; 14(24):16585. https://doi.org/10.3390/su142416585
Chicago/Turabian StylePereira, Inês, Ualerson Iran Peixoto, Wendell Medeiros-Leal, Morgan Casal-Ribeiro, and Régis Santos. 2022. "Multidimensional Indicators to Assess the Sustainability of Demersal Small-Scale Fishery in the Azores" Sustainability 14, no. 24: 16585. https://doi.org/10.3390/su142416585
APA StylePereira, I., Peixoto, U. I., Medeiros-Leal, W., Casal-Ribeiro, M., & Santos, R. (2022). Multidimensional Indicators to Assess the Sustainability of Demersal Small-Scale Fishery in the Azores. Sustainability, 14(24), 16585. https://doi.org/10.3390/su142416585

