Factors of the Adoption of O2O Service Platforms: Evidence from Small Businesses in Korea
Abstract
1. Introduction
2. Theoretical Background
2.1. O2O Service Platform
2.2. Characteristics of Small Business in Korea
2.3. Models and Theories of Technology Acceptance and Adoption
2.4. Organizational Information Systems Adoption
3. Hypothesis Development
3.1. Perceived Usefulness, Perceived Ease of Use, and Subjective Norms
3.2. Technological Context
3.3. Environmental Context
3.4. Characteristics of Small Business Owners
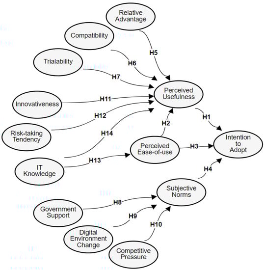
3.5. Research Model
4. Methodology
4.1. Data Collection
4.2. Measurement Items
5. Data Analysis and Results
5.1. Measurement Model
5.2. Structural Model
6. Discussion
7. Conclusions
7.1. Managerial Implications
7.2. Limitations and Recommendations for Future Research
Author Contributions
Funding
Institutional Review Board Statement
Informed Consent Statement
Data Availability Statement
Conflicts of Interest
Appendix A
Appendix A.1. Compatibility
- A1.
- The O2O service platform fits well with our company’s industry.
- A2.
- The O2O service platform fits well with our company’s work style.
- A3.
- The O2O service platform will be compatible with the existing environment of our company.
Appendix A.2. Relative Advantage
- A4.
- The O2O service platform can be used to perform work in a more efficient manner.
- A5.
- The use of the O2O service platform promotes innovation in our company’s products or services.
- A6.
- Using the O2O service platform will reduce the time required for orders and customer response.
- A7.
- The O2O service platform will provide new opportunities.
Appendix A.3. Trialability
- A8.
- The O2O service platform companies provide many opportunities for pilot use.
- A9.
- The O2O service platform can be easily used on a trial basis.
- A10.
- You can feel free to use the O2O service platform before receiving the official service.
Appendix A.4. Perceived Usefulness
- A11.
- The O2O service platform can improve work efficiency.
- A12.
- The O2O service platform can increase work productivity.
- A13.
- Overall, the O2O service platform is useful.
Appendix A.5. Perceived Ease of Use
- A14.
- The O2O service platform is easy to use.
- A15.
- It is easy to use the O2O service platform skillfully.
- A16.
- The process of using the O2O service platform is easy.
Appendix A.6. Subjective Norms
- A17.
- People who influence my behavior will think that I should use the O2O service platform.
- A18.
- People who are important to me will think that I should use the O2O service platform.
- A19.
- People around me will say that it is good to use O2O service platforms.
Appendix A.7. Government Support
- A20.
- The government is implementing various support policies for the introduction of O2O service platforms to small businesses.
- A21.
- The government considers the spread of O2O service platforms an important policy for small business owners.
- A22.
- The government policy for the spread of O2O service platforms is specific and well implemented.
Appendix A.8. Digital Environment Change
- A23.
- Having an online business using the internet and mobile technology is a trend of the times.
- A24.
- The use of cutting-edge IT is being actively discussed in small businesses.
- A25.
- Internet-based e-commerce is an essential business activity today.
Appendix A.9. Competitive Pressure
- A26.
- If competitors used the O2O service platform, the competitiveness of our business would be affected.
- A27.
- Competition among companies is intensifying, and some competitors are already using the O2O service platform.
- A28.
- Customers/partners are asking our company to introduce its O2O service platform.
Appendix A.10. Innovativeness
- A29.
- When solving problems related to business, I choose a creative method rather than a conventional method.
- A30.
- I try to improve management performance by introducing innovative management techniques.
- A31.
- When improving management performance, I try to find a new method rather than use the existing one.
Appendix A.11. Risk-Taking Tendency
- A32.
- Even in uncertain situations, I boldly invest when I need to invest.
- A33.
- Rather than waiting for the uncertainty to get better, I actively work through it.
- A34.
- I enjoy dangerous things or taking risks.
Appendix A.12. IT Knowledge
- A35.
- I have a relatively good understanding of IT.
- A36.
- I have the ability to learn or apply IT skills quickly.
- A37.
- Overall, I have high IT skills and knowledge.
Appendix A.13. Intention to Adopt
- A38.
- I will adopt the O2O service platform sooner or later.
- A39.
- I will actively utilize the O2O service platform.
- A40.
- I would recommend that the people around you actively use the O2O service platform.
References
- Hwang, J. O2O, Beyond Commerce to On-Demand Economy, Digieco Report, KT Economic Management Institute. 2015. Available online: http://cfono1.tistory.com/attachment/cfile7.uf@2763033E5645962B01126B.pdf (accessed on 4 October 2021).
- Hsu, C.L.; Lin, J.C.C. Understanding continuance intention to use online to offline (O2O) apps. Electron. Mark. 2020, 30, 883–897. [Google Scholar] [CrossRef]
- Moon, Y.; Armstrong, D.J. Service quality factors affecting customer attitudes in online-to-offline commerce. Inf. Syst. e-Bus. Manag. 2020, 18, 1–34. [Google Scholar] [CrossRef]
- Ram, J.; Manoharan, A.; Sun, S. Online-To-Offline (O2O) Business: Empirically Examining the Adoption Vs. Non-adoption. J. Eur. Des Systèmes Autom. 2019, 52, 189–198. [Google Scholar] [CrossRef][Green Version]
- Davis, F.D. Perceived usefulness, perceived ease of use, and user acceptance of information technology. MIS Q. 1989, 13, 319–340. [Google Scholar] [CrossRef]
- Tornatzky, L.; Fleischer, M. The Process of Technology Innovation; Lexington Books: Lexington, MA, USA, 1990. [Google Scholar]
- National IT Industry Promotion Agency. 2019 O2O Service Market Research. 2019. Available online: https://www.nipa.kr/main/downloadBbsFile.do?key=113&bbsNo=9&atchmnflNo=11113 (accessed on 15 October 2021).
- Zhang, S.; Lee, J. The effect of O2O on behavioral intention and preference. Int. J. Res. Surv. 2015, 6, 1189–1195. [Google Scholar]
- Hwang, S.; Kim, S. Does mIM experience affect satisfaction with and loyalty toward O2O services? Comput. Hum. Behav. 2018, 82, 70–80. [Google Scholar] [CrossRef]
- Technology & Information Promotion Agency for SMEs. Technology Roadmap for SME 2019–2021 O2O. 2018. Available online: https://www.smtech.go.kr/front/comn/AtchFileDownload.do?atchFileId=175BA2835DF4D04949EDEC6197D63D9C&bitmSeq=216253 (accessed on 25 October 2021).
- Korea Internet & Security Agency. A Survey on the Internet Economic Activities in 2015; Korea Internet & Security Agency: Seoul, Republic of Korea, 2015. [Google Scholar] [CrossRef]
- Park, D. Relationship between Personal Characteristics and Business Performance of Business Start-up Small Businessmen. Korean Ind. Manag. Soc. 2000, 25, 35–54. [Google Scholar]
- Hong, H.; Kim, N.; Kim, C. Examining the success factors of start-ups of small businessmen in qualitative perspective. Korean Content Soc. Pap. 2019, 19, 229–237. [Google Scholar]
- Bin, B.; Park, J. Evident Study on the Success Factors of Small Business Start-up. Small Bus. Res. 2002, 24, 135–158. [Google Scholar]
- Small and Medium Business Institute. Small and Medium Business Focus: 2019 Small and Medium Business Economic Outlook and Policy Issues. 2019. Available online: https://db.kosi.re.kr/kosbiDB/front/pdfViewer?path=MjAxOeuFhCDspJHshozquLDsl4Ug7KCE66edX%2BuwsO2PrOyaqSAoMDAyKS5wZGY= (accessed on 21 October 2021).
- Fishbein, M.; Ajzen, I. Belief, Attitude, Intention and Behavior: An Introduction to Theory and Research. Philos. Rhetor. 1975, 10, 177–188. [Google Scholar]
- Ajzen, I. The theory of planned behavior. Organ. Behav. Hum. Decis. Processes 1991, 50, 179–211. [Google Scholar] [CrossRef]
- Rogers, E.M. Diffusion of Innovations, 5th ed.; Free Press: New York, NY, USA, 2003. [Google Scholar]
- Venkatesh, V.; Morris, M.G.; Davis, G.B.; Davis, F.D. User acceptance of information technology: Toward a unified view. MIS Q. 2003, 27, 425–478. [Google Scholar] [CrossRef]
- Oliveira, T.; Martins, M.F. Literature review of information technology adoption models at firm level. Electron. J. Inf. Syst. Eval. 2011, 14, 110–121. [Google Scholar]
- Kuan, K.K.; Chau, P.Y. A perception-based model for EDI adoption in small businesses using a technology–organization–environment framework. Inf. Manag. 2001, 38, 507–521. [Google Scholar] [CrossRef]
- Chau, P.Y.; Tam, K.Y. Factors affecting the adoption of open systems: An exploratory study. MIS Q. 1997, 20, 1–24. [Google Scholar] [CrossRef]
- Oliveira, T.; Martins, M.F. A Comparison of Web Site Adoption in Small and Large Portuguese Firms. In Proceedings of the International Conference on e-Business, Porto, Portugal, 26–29 July 2008; pp. 370–377. [Google Scholar]
- Zhu, K.; Kraemer, K.; Xu, S. Electronic business adoption by European firms: A Cross-country assessment of the Facilitators and Inhibitors. Eur. J. Inf. Syst. 2003, 12, 251–268. [Google Scholar] [CrossRef]
- Zhu, K.; Kraemer, K.L. Post-adoption variations in usage and value of e-business by organizations: Cross-country evidence from the retail industry. Inf. Syst. Res. 2005, 16, 61–84. [Google Scholar] [CrossRef]
- Oliveira, T.; Martins, M.F. Understanding e-business adoption across industries in European countries. Ind. Manag. Data Syst. 2010, 110, 1337–1354. [Google Scholar] [CrossRef]
- Pan, M.J.; Jang, W.Y. Determinants of the adoption of enterprise resource planning within the technology-organization-environment framework: Taiwan\’s communications industry. J. Comput. Inf. Syst. 2008, 48, 94–102. [Google Scholar]
- Ruivo, P.; Oliveira, T.; Neto, M. Examine ERP post-implementation stages of use and value: Empirical evidence from Portuguese SMEs. Int. J. Account. Inf. Syst. 2014, 15, 166–184. [Google Scholar] [CrossRef]
- Alshamaila, Y.; Papagiannidis, S.; Li, F. Cloud computing adoption by SMEs in the north east of England: A multi-perspective framework. J. Enterp. Inf. Manag. 2013, 26, 250–275. [Google Scholar] [CrossRef]
- Lee, O.K.; Wang, M.; Lim, K.H.; Peng, Z. Knowledge management systems diffusion in Chinese enterprises: A multistage approach using the technology-organization-environment framework. J. Glob. Inf. Manag. 2009, 17, 70–84. [Google Scholar] [CrossRef]
- Chan, F.T.; Chong AY, L. Determinants of mobile supply chain management system diffusion: A structural equation analysis of manufacturing firms. Int. J. Prod. Res. 2013, 51, 1196–1213. [Google Scholar] [CrossRef]
- Ahani, A.; Rahim NZ, A.; Nilashi, M. Forecasting social CRM adoption in SMEs: A combined SEM-neural network method. Comput. Hum. Behav. 2017, 75, 560–578. [Google Scholar] [CrossRef]
- Lin, C.Y.; Ho, Y.H. RFID technology adoption and supply chain performance: An empirical study in China’s logistics industry. Supply Chain. Manag. Int. J. 2009, 14, 369–378. [Google Scholar] [CrossRef]
- Yoon, C.; Lim, D.; Park, C. Factors affecting adoption of smart farms: The case of Korea. Comput. Hum. Behav. 2020, 108, 106309. [Google Scholar] [CrossRef]
- Wang, Y.M.; Wang, Y.S.; Yang, Y.F. Understanding the determinants of RFID adoption in the manufacturing industry. Technol. Forecast. Soc. Change 2010, 77, 803–815. [Google Scholar] [CrossRef]
- Ramdani, B.; Kawalek, P.; Lorenzo, O. Predicting SMEs’ adoption of enterprise Systems. J. Enterp. Inf. Manag. 2009, 22, 10–24. [Google Scholar] [CrossRef]
- Zhu, K.; Dong, S.; Xu, S.X.; Kraemer, K.L. Innovation diffusion in global contexts: Determinants of post-adoption digital transformation of European companies. Eur. J. Inf. Syst. 2006, 15, 601–616. [Google Scholar] [CrossRef]
- Thong, J.Y. An integrated model of information systems adoption in small businesses. J. Manag. Inf. Syst. 1999, 15, 187–214. [Google Scholar] [CrossRef]
- Godoe, P.; Johansen, T. Understanding adoption of new technologies: Technology readiness and technology acceptance as an integrated concept. J. Eur. Psychol. Stud. 2012, 3, 38–52. [Google Scholar] [CrossRef]
- Van der Heijden, H. User acceptance of hedonic information systems. MIS Q. 2004, 28, 695–704. [Google Scholar] [CrossRef]
- Yoon, C. Extending the TAM for Green IT: A normative perspective. Comput. Hum. Behav. 2018, 83, 129–139. [Google Scholar] [CrossRef]
- Yoon, C.; Lim, D. An empirical study on factors affecting customers’ acceptance of internet-only banks in Korea. Cogent Bus. 2020, 7, 1792259. [Google Scholar] [CrossRef]
- Jeon, B.N.; Han, K.S.; Lee, M.J. Determining factors for the adoption of e-business: The case of SMEs in Korea. Appl. Econ. 2006, 38, 1905–1916. [Google Scholar] [CrossRef]
- Low, C.; Chen, Y.; Wu, M. Understanding the determinants of cloud computing adoption. Ind. Manag. Data Syst. 2011, 111, 1006–1023. [Google Scholar] [CrossRef]
- Ghobakhloo, M.; Arias-Aranda, D.; Benitez-Amado, J. Adoption of e-commerce applications in SMEs. Ind. Manag. Data Syst. 2011, 111, 1238–1269. [Google Scholar] [CrossRef]
- Ozaralli, N.; Rivenburgh, N.K. Entrepreneurial intention: Antecedents to entrepreneurial behavior in the USA and Turkey. J. Glob. Entrep. Res. 2016, 6, 3. [Google Scholar] [CrossRef]
- Oliveira, T.; Thomas, M.; Espadanal, M. Assessing the determinants of cloud computing adoption: An analysis of the manufacturing and services sectors. Inf. Inf. Manag. 2014, 51, 497–510. [Google Scholar] [CrossRef]
- Taylor, S.; Todd, P. Decomposition and crossover effects in the theory of planned behavior: A study of consumer adoption intentions. Int. J. Res. Mark. 1995, 12, 137–155. [Google Scholar] [CrossRef]
- Hair, J.F.; Sarstedt, M.; Hopkins, L.; Kuppelwieser, V.G. Partial least squares structural equation modeling (PLS-SEM): An emerging tool in business research. Eur. Bus. Rev. 2014, 26, 106–121. [Google Scholar] [CrossRef]
- Pavlou, P.A.; Liang, H.; Xue, Y. Understanding and mitigating uncertainty in online exchange relationships: A principal–agent perspective. MIS Q. 2007, 31, 105–136. [Google Scholar] [CrossRef]
- Sanchez, G.; Trinchera, L.; Russolillo, G. plspm: Tools for Partial Least Squares Path Modeling (PLS-PM); R Package Version 0.4. Available online: https://rdrr.io/cran/plspm/ (accessed on 1 July 2021).
- Bagozzi, R.P.; Yi, Y. On the evaluation of structural equation models. J. Acad. Mark. Sci. 1988, 16, 74–94. [Google Scholar] [CrossRef]
- Fornell, C.; Larcker, D.F. Evaluating structural equation models with unobservable variables and measurement error. J. Mark. Res. 1981, 18, 39–50. [Google Scholar] [CrossRef]
- Venkatesh, V.; Davis, F.D. A theoretical extension of the technology acceptance model: Four longitudinal field studies. Manag. Sci. 2000, 46, 186–204. [Google Scholar] [CrossRef]
- Gangwar, H.; Date, H.; Ramaswamy, R. Understanding determinants of cloud computing adoption using an integrated TAM-TOE model. J. Enterp. Inf. Manag. 2015, 28, 107–130. [Google Scholar] [CrossRef]


| Measure | Value | Frequency | Percentage |
|---|---|---|---|
| Gender | Male | 171 | 61.3 |
| Female | 108 | 38.7 | |
| - | 279 | 100.0 | |
| Age | Younger than 20 | 2 | 0.7 |
| 20–29 | 32 | 11.5 | |
| 30–34 | 70 | 25.1 | |
| 40–44 | 106 | 38.0 | |
| Older than 50 | 69 | 24.7 | |
| - | 279 | 100.0 | |
| Industry | Food industry | 96 | 34.4 |
| Wholesale and retail | 45 | 16.1 | |
| manufacturing | 29 | 10.4 | |
| Service industry | 72 | 25.8 | |
| Construction | 9 | 3.2 | |
| Other | 28 | 10.0 | |
| - | 279 | 100.0 | |
| Number of employees | 1 person | 75 | 26.9 |
| 2 | 93 | 33.3 | |
| 3–4 | 60 | 21.5 | |
| 5–6 | 27 | 9.7 | |
| More than 7 people | 24 | 8.6 | |
| - | 279 | 100.0 | |
| Business period | Less than 1 year | 32 | 11.5 |
| 1–2 | 74 | 26.5 | |
| 3–6 | 99 | 35.5 | |
| 7–9 | 35 | 12.5 | |
| 10–19 | 34 | 12.2 | |
| More than 20 years | 5 | 1.8 | |
| - | 279 | 100.0 | |
| Annual sales | Less than 50,000 dollars | 51 | 18.3 |
| 50,000–100,000 | 77 | 27.6 | |
| 100,000–300,000 | 82 | 29.4 | |
| 300,000–500,000 | 36 | 12.9 | |
| 500,000 or more | 33 | 11.8 | |
| - | 279 | 100.0 |
| Construct | Item No. | C. Alpha * | CR ** | AVE *** |
|---|---|---|---|---|
| Compatibility | 3 | 0.937 | 0.960 | 0.888 |
| Relative Advantage | 4 | 0.906 | 0.934 | 0.779 |
| Trialability | 3 | 0.913 | 0.945 | 0.853 |
| Perceived Usefulness | 3 | 0.921 | 0.950 | 0.864 |
| Perceived Ease of use | 3 | 0.902 | 0.939 | 0.835 |
| Subjective Norms | 3 | 0.915 | 0.947 | 0.855 |
| Government Support | 3 | 0.838 | 0.903 | 0.753 |
| Digital Environment Change | 3 | 0.875 | 0.923 | 0.800 |
| Competitive Pressure | 3 | 0.837 | 0.902 | 0.754 |
| Innovativeness | 3 | 0.901 | 0.938 | 0.835 |
| Risk-taking Tendency | 3 | 0.873 | 0.922 | 0.798 |
| IT Knowledge | 3 | 0.923 | 0.951 | 0.867 |
| Intention to Adopt | 3 | 0.915 | 0.946 | 0.855 |
| Construct | IK | PEOU | CA | RA | TP | RTT | INV | PU | GS | DEC | CP | SN | AI |
|---|---|---|---|---|---|---|---|---|---|---|---|---|---|
| IK | (0.93) | ||||||||||||
| PEOU | 0.59 | (0.91) | |||||||||||
| CA | 0.43 | 0.52 | (0.94) | ||||||||||
| RA | 0.49 | 0.58 | 0.8 | (0.88) | |||||||||
| TP | 0.5 | 0.63 | 0.6 | 0.73 | (0.92) | ||||||||
| RTT | 0.64 | 0.59 | 0.42 | 0.4 | 0.45 | (0.89) | |||||||
| INV | 0.66 | 0.62 | 0.52 | 0.52 | 0.51 | 0.8 | (0.91) | ||||||
| PU | 0.53 | 0.68 | 0.71 | 0.76 | 0.71 | 0.57 | 0.63 | (0.93) | |||||
| GS | 0.51 | 0.64 | 0.52 | 0.54 | 0.61 | 0.57 | 0.51 | 0.57 | (0.87) | ||||
| DEC | 0.54 | 0.64 | 0.52 | 0.66 | 0.54 | 0.54 | 0.59 | 0.69 | 0.59 | (0.89) | |||
| CP | 0.54 | 0.6 | 0.66 | 0.7 | 0.6 | 0.43 | 0.49 | 0.61 | 0.6 | 0.58 | (0.87) | ||
| SN | 0.54 | 0.71 | 0.66 | 0.75 | 0.71 | 0.51 | 0.52 | 0.71 | 0.66 | 0.61 | 0.72 | (0.86) | |
| AI | 0.64 | 0.64 | 0.64 | 0.71 | 0.66 | 0.59 | 0.62 | 0.71 | 0.6 | 0.64 | 0.67 | −0.26 | (0.98) |
| Mean | 4.89 | 5.27 | 5.03 | 5.21 | 5.19 | 5.11 | 4.91 | 5.57 | 5.06 | 5.00 | 5.12 | 4.93 | 5.20 |
| SD | 1.62 | 1.41 | 1.60 | 1.61 | 1.48 | 1.48 | 1.42 | 1.36 | 1.45 | 1.43 | 1.49 | 1.48 | 1.62 |
| Hypothesis | Sign | Path Coefficient | t-Value | p-Value | |
|---|---|---|---|---|---|
| H1. | Perceived Usefulness → Intention to Adopt | (+) | 0.336 | 4.021 | 0.000 |
| H2. | Perceived Ease of use → Perceived Usefulness | (+) | 0.184 | 2.337 | 0.010 |
| H3. | Perceived Ease of use → Intention to Adopt | (+) | 0.117 | 1.854 | 0.032 |
| H4. | Subjective Norms → Intention to Adopt | (+) | 0.417 | 5.040 | 0.000 |
| H5. | Relative Advantage → Perceived Usefulness | (+) | 0.280 | 2.357 | 0.010 |
| H6. | Compatibility → Perceived Usefulness | (+) | 0.189 | 1.896 | 0.029 |
| H7. | Trialability → Perceived Usefulness | (+) | 0.180 | 2.049 | 0.021 |
| H8. | Government Support → Subjective Norms | (+) | 0.297 | 4.908 | 0.000 |
| H9. | Competitive Pressure → Subjective Norms | (+) | 0.441 | 6.009 | 0.000 |
| H10. | Digital Environment Change → Subjective Norms | (+) | 0.177 | 3.315 | 0.001 |
| H11. | Innovativeness → Perceived Usefulness | (+) | 0.081 | 1.030 | 0.152 |
| H12. | Risk-taking Tendency → Perceived Usefulness | (+) | 0.148 | 2.009 | 0.023 |
| H13. | IT Knowledge → Perceived Ease of use | (+) | 0.589 | 14.052 | 0.000 |
| H14. | IT Knowledge → Perceived Usefulness | (+) | −0.033 | −0.577 | 0.282 |
Publisher’s Note: MDPI stays neutral with regard to jurisdictional claims in published maps and institutional affiliations. |
© 2022 by the authors. Licensee MDPI, Basel, Switzerland. This article is an open access article distributed under the terms and conditions of the Creative Commons Attribution (CC BY) license (https://creativecommons.org/licenses/by/4.0/).
Share and Cite
Lee, S.; Yoon, C. Factors of the Adoption of O2O Service Platforms: Evidence from Small Businesses in Korea. Sustainability 2022, 14, 15813. https://doi.org/10.3390/su142315813
Lee S, Yoon C. Factors of the Adoption of O2O Service Platforms: Evidence from Small Businesses in Korea. Sustainability. 2022; 14(23):15813. https://doi.org/10.3390/su142315813
Chicago/Turabian StyleLee, Sangho, and Cheolho Yoon. 2022. "Factors of the Adoption of O2O Service Platforms: Evidence from Small Businesses in Korea" Sustainability 14, no. 23: 15813. https://doi.org/10.3390/su142315813
APA StyleLee, S., & Yoon, C. (2022). Factors of the Adoption of O2O Service Platforms: Evidence from Small Businesses in Korea. Sustainability, 14(23), 15813. https://doi.org/10.3390/su142315813

