Skills Demand in Energy Intensive Industries Targeting Industrial Symbiosis and Energy Efficiency
Abstract
1. Introduction
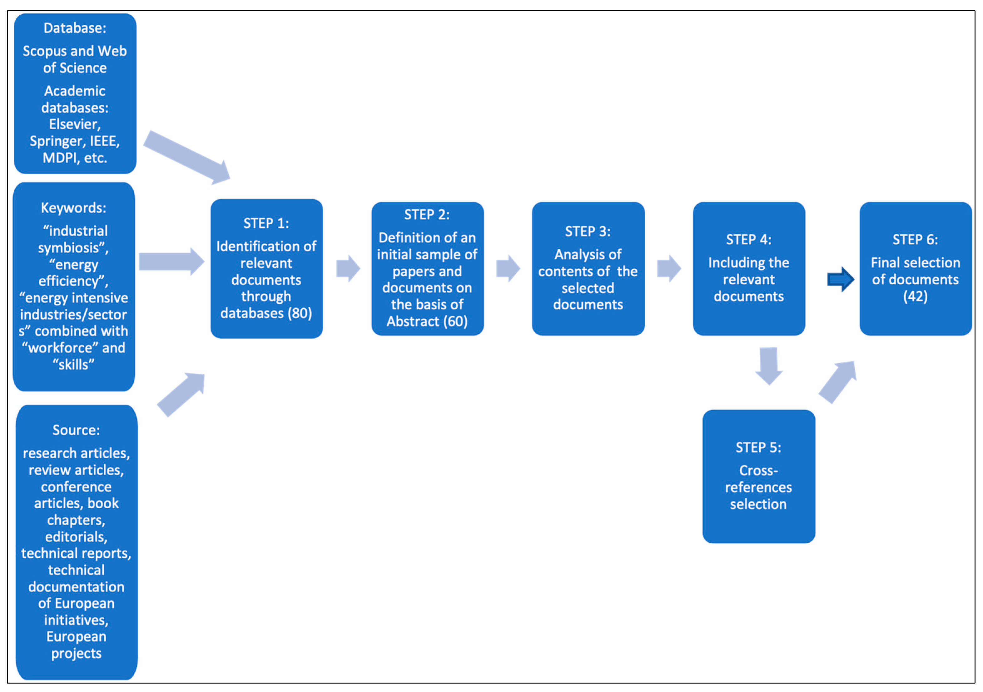
2. Methodological Approach for the Pursued Analysis
3. Skills Demand and Opportunities Related to Sustainable Energy Intensive Industries
- Due to the green transformation, industrial activities are moving toward more efficient and less polluting processes and practices. This process, indicated as “green restructuring”, can lead to structural shifts in economic activity and therefore in employment.
- Structural changes, new regulations, and new practices and technologies lead to some completely new occupations. This implies the need to provide new training courses and an adjustment of qualification and training systems.
- New skills will be required in many existing occupations and industries in the process of greening existing jobs. This implies stronger efforts to revise existing curricula, qualification standards and training programs of education and training.
4. Results and Discussion
4.1. The Workforce in Industrial Symbiosis
- Strategic: openness to participate in a multi-stakeholder approach, flexibility and creativity;
- Financial: the creation of new funding opportunities for new business models and innovative projects;
- Legal: different and flexible approach to overcome legal barriers for new business models and cooperation agreements;
- Commercial: engaging in CE offers new selling opportunities to companies.
- Openness for information sharing;
- Co-creation and cooperation to involve different stakeholders;
- Knowledge of the composition and development of products (e.g., in developing innovative products based on secondary raw materials, residual waste or recycled materials);
- Management of a diversity of tasks;
- Application of innovative management tools to favor the transition to CE.
- Networking—collaboration facilitation: developing the cooperation and commitment of stakeholders to establish and maintain strong relationships among companies and with local institutions and public bodies. In this context, the facilitator should bring the different actors together, establish contacts, gather opinions and ways for actions. These activities aim at implementing concrete synergies.
- System thinking: the IS facilitator work is based on cross-sectorial and multi-stakeholder approaches. As IS networks are complex systems, the general approach consists in subdividing problems into smaller or subproblems, despite being aware of the general framework. In addition, using system thinking approaches, it aims at solving possible problems or discovering possible “hidden” shared value. This can be obtained by defining common and realistic circular roadmaps, visions, interests and action plans at territorial level.
- Legislation (and environmental economics and policy): facilitators should be familiar with EU, national and regional regulations, legislation and policy on waste management and circular economy to develop regulatory compliance, and, consequently, to lead the project in the right direction.
- Waste and recycling, environmental skills: IS facilitators should have competences on waste management, waste prevention, re-use and recycling issues to assess impacts of the project. This is fundamental for helping facilitators to make bridges between different sectors.
- Soft skills: the most important soft skills for facilitators are team management, the ability to question oneself, change management, active listening skills, thinking outside the box, being willing to learn, creativity and negotiation skills.
- Entrepreneurship: this skill category includes significant competences, such as the ability to manage interpersonal relationships, creativity and innovation, goal setting, adaptability and flexibility (resilience), time management, willingness to take risks and to learn, leadership and teamwork.
- Financial management skills: information on the main relevant co-financing instruments available at regional, national and European level is very important for the facilitator, who should be able to prepare and submit different kinds of funding proposals.
- Material flow analysis (MFA) and life cycle assessment (LCA): these competences usually require technical skills. However, facilitators should essentially be able to understand the results of MFA and LCA analyses and to be confident with data collection and management.
- Marketing—communication: in order to gain trust and convince companies and public authorities of the relevance and importance of IS, facilitators should be able to have effective and empathetic communication skills. Furthermore, they have to promote the project and disseminate best practice processes in an effective way.
- IT skills: IT tools and skills are important for helping facilitators to be more efficient and organized in different tasks (e.g., data management and ecosystem mapping).
- Increasing the companies’ biodiversity and involving underrepresented companies;
- Providing technical information for the potential use of available resources to companies to improve their abilities in reusing residues in their production processes in a sustainable way;
- Increasing the local stakeholders and control authorities’ participation in operative meetings to ensure a greater confidence in the symbiotic approach as well as a greater awareness of stakeholders of the approach potentialities;
- Encouraging paths not financially attractive but that can have a significant positive impact on the environment.
- Trust, openness and cooperation among firm(s) personnel;
- Strong social network ties or social capital;
- Knowledge creation and sharing;
- Embeddedness (cognitive and social).
4.2. The Workforce in Energy Efficiency
- The development of educational and awareness programs, that can influence individual energy consumption patterns;
- The implementation of policies and regulations that aim at applying the adaptation of EE practices;
- The introduction of incentive programs that promote the implementation of EE measures.
- Update or realign skills in the existing workforce, and those increasingly in demand (upskilling and reskilling);
- Develop training capacity and equip the young, and disadvantaged people with relevant skills, for their integration into the workforce (skilling);
- Develop supporting activities for the effective matching of supply and demand of skills.
- Education and training courses for technical skills development through vocational training and education colleges and apprenticeship;
- University level courses changing the existing content or adding new ones to meet sector skill demand;
- Continuous education and training on technological advancements and a basic understanding of technological problems, and regulatory and legal implications;
- International linkages in renewable energy qualifications to standardize skills and qualifications requirements across countries and to allow international mobility.
4.3. Training and Education Examples
- Getting attractive and up-to-date training adapted to needs and with a hands-on methodology, based on European cooperation;
- Benefitting from a more adaptive market-oriented learning process;
- Learning about Circular Societies sectors skills requirements and being able to reach a knowledge of existing different jobs and careers offered by CE in Europe;
- Having the learning opportunity in close contact with industries and through in-company training;
- Getting an organized and certified training in CE issues, that is not currently available outside the university curricula;
- Increasing the possibilities of employability due to business and academy connections, and VET figures;
- Obtaining the validation of learning units and achieved learning outcomes, up to the recognition of credits in the case of attendance of further training courses, thanks to the coherence of the training program with EU standard and templates of ECVET.
- The introduction of the training with module on basic knowledge and concepts: IS core concepts, basic understandings, theoretical frameworks and methodologies;
- The most important skills are: interpersonal skills—the ability to network, collaborate, think systemically, develop an entrepreneurship mindset and other soft skills. These help to overcome social barriers;
- The trainees should have effective communication competences, and facilitation and collaboration tools;
- Legal barriers can be overcome by an in-depth knowledge of legislation (e.g., waste management, waste prevention, re-use and recycling) at EU, national and regional levels;
- Political support and financial incentives: the training should also take into consideration the development of a module on financial considerations, funding opportunities and business model skills.
5. Conclusions
Author Contributions
Funding
Institutional Review Board Statement
Informed Consent Statement
Data Availability Statement
Acknowledgments
Conflicts of Interest
References
- Chertow, M.R. Industrial symbiosis: Literature and taxonomy. Annu. Rev. Energy Environ. 2000, 25, 313–337. [Google Scholar] [CrossRef]
- Lombardi, D.R.; Laybourn, P. Redefining industrial symbiosis: Crossing academic–practitioner boundaries. J. Ind. Ecol. 2012, 16, 28–37. [Google Scholar] [CrossRef]
- Neves, A.; Godina, R.; G. Azevedo, S.; Pimentel, C.; CO Matias, J. The potential of industrial symbiosis: Case analysis and main drivers and barriers to its implementation. Sustainability 2019, 11, 7095. [Google Scholar] [CrossRef]
- Albino, V.; Fraccascia, L. The industrial symbiosis approach: A classification of business models. Procedia Environ. Sci. Eng. Manag. 2015, 2, 217–223. [Google Scholar]
- Axelson, M.; Oberthür, S.; Nilsson, L.J. Emission reduction strategies in the EU steel industry: Implications for business model innovation. J. Ind. Ecol. 2021, 25, 390–402. [Google Scholar] [CrossRef]
- Branca, T.A.; Fornai, B.; Colla, V.; Pistelli, M.I.; Faraci, E.L.; Cirilli, F.; Schröder, A.J. Industrial symbiosis and energy efficiency in European process Industries: A review. Sustainability 2021, 13, 9159. [Google Scholar] [CrossRef]
- Branca, T.A.; Colla, V.; Fornai, B.; Petrucciani, A.; Pistelli, M.I.; Faraci, E.L.; Cirilli, F.; Schröder, A.J. Current state of Industrial Symbiosis and Energy Efficiency in the European energy intensive sectors. Matériaux Tech. 2021, 109, 504. [Google Scholar] [CrossRef]
- European Commission. Roadmap to a Resource Efficient Europe; European Commission: Brussels, Belgium, 2011. [Google Scholar]
- International Energy Agency: World Energy Outlook 2017. Available online: https://www.iea.org/reports/world-energy-outlook-2017 (accessed on 7 November 2022).
- Intergovernmental Panel on Climate Change. Global warming of 1.5 °C: An IPCC Special Report on the Impacts of Global Warming of 1.5 °C above Pre-Industrial Levels and Related Global Greenhouse Gas Emission Pathways, in the Context of Strengthening the Global Response to the Threat of Climate Change, Sustainable Development, and Efforts to Eradicate Poverty; Intergovernmental Panel on Climate Change: Geneva, Switzerland, 2018. [Google Scholar]
- European Commission. The Road from Paris: Assessing the Implications of the Paris Agreement and Accompanying the Proposal for a Council Decision on the Signing, on Behalf of the European Union, of the Paris Agreement Adopted under the United Nations Framework Convention on Climate Change (Communication from the Commission to the European Parliament and the Council); European Commission: Brussels, Belgium, 2016. [Google Scholar]
- European Commission. Roadmap for Moving to a Competitive Low-Carbon Economy in 2050. 2011. Available online: https://eur-lex.europa.eu/LexUriServ/LexUriServ.do?uri=COM:2011:0112:FIN:EN:PDF (accessed on 7 November 2022).
- European Commission. Energy Roadmap 2050; European Commission: Brussels, Beligium, 2011; Available online: https://eur-lex.europa.eu/legal-content/EN/TXT/PDF/?uri=CELEX:52011DC0885&from=EN (accessed on 7 November 2022).
- European Commission. Communication No. 2020, Europe 2020—A Strategy for Smart, Sustainable and Inclusive Growth; (COM No. 2020, 2010); Commission of European Communities: Brussels, Belgium, 2010; Available online: https://ec.europa.eu/eu2020/pdf/COMPLET%20EN%20BARROSO%20%20%20007%20-%20Europe%202020%20-%20EN%20version.pdf (accessed on 7 November 2022).
- European Commission. Communication No. 640, 2019. The European Green Deal; (COM no. 640, 2019); Commission of European Communities: Brussels, Belgium, 2019; Available online: https://ec.europa.eu/info/sites/default/files/european-green-deal-communication_en.pdf (accessed on 7 November 2022).
- European Commission. Regulation of the European Parliament and of the Council Establishing the Framework for Achieving Climate Neutrality and Amending Regulation (EU) 2018/1999 (European Climate Law); (Proposal No. COM(2020) 80 Final); European Commission: Brussels, Belgium, 2020; Available online: https://eur-lex.europa.eu/legal-content/EN/TXT/PDF/?uri=CELEX:32021R1119&from=EN (accessed on 7 November 2022).
- European Commission. Communication from the Commission to the European Parliament, the Council, the European Economic and Social Committee and the Committee of the Regions: A New Circular Economy Action Plan for a Cleaner and More Competitive Europe; European Commission: Brussels, Belgium, 2020; Available online: https://eur-lex.europa.eu/resource.html?uri=cellar:9903b325-6388-11ea-b735-01aa75ed71a1.0017.02/DOC_1&format=PDF (accessed on 7 November 2022).
- HLGEEIs. Masterplan for a Competitive Transformation of EU Energy-Intensive Industries Enabling a Climate-Neutral, Circular Economy by 2050; Publications Office of the European Union: Brussels, Belgium, 2019. [Google Scholar]
- Wyns, T.; Khandekar, G.; Robson, I. A Bridge towards a Carbon Neutral Europe (Commissioned Report); Vrije Universiteit Brussel (VUB)—Institute for European Studies (IES): Bruxelles, Belgium, 2018. [Google Scholar]
- European Commission. Eurostat—Data Explorer Air Emiss. Acc. NACE. 2020. Available online: https://appsso.eurostat.ec.europa.eu/nui/show.do?dataset=env_ac_ainah_r2&lang=en (accessed on 25 March 2022).
- de Bruyn, S.; Jongsma, C.; Kampman, B.; Görlach, B.; Thie, J.-E. Energy-Intensive Industries—Challenges and Opportunities in Energy Transition, Study for the Committee on Industry, Research and Energy (ITRE). In Policy Department for Economic, Scientific and Quality of Life Policies; European Parliament: Luxembourg, 2020. [Google Scholar]
- European Commission. National energy and climate plans (NECPs); European Commission: Brussels, Belgium, 2019; Available online: https://ec.europa.eu/info/energy-climate-change-environment/implementation-eu-countries/energy-and-climate-governance-and-reporting/national-energy-and-climate-plans_en (accessed on 7 November 2022).
- Skills for the Energy Transition—A Policy Brief from the Policy Learning Platform on Low-Carbon Economy. Available online: https://www.interregeurope.eu/sites/default/files/inline/Skills_for_the_energy_transition_-_Policy_brief.pdf (accessed on 7 November 2022).
- Skills Alliance for Industrial Symbiosis—A Cross-sectoral Blueprint for a Sustainable Process Industry. Available online: https://www.aspire2050.eu/sais (accessed on 30 September 2022).
- Yeung, L.H. Challenges in Implementing Green Workforce Development Training. Ph.D. Thesis, Massachusetts Institute of Technology, Cambridge, MA, USA, 2013. [Google Scholar]
- Renner, M.; Sweeney, S.; Kubit, J. Green Jobs: Towards Decent Work in a Sustainable, Low-Carbon World: Report for United Nations Environment Programme; UNEP: Nairobi, Kenya, 2008. [Google Scholar]
- CEDEFOP. Skills for Green Jobs: European Synthesis Report; Publications Office of the European Union: Luxembourg, 2010. [Google Scholar]
- Jiao, W.; Boons, F. Toward a research agenda for policy intervention and facilitation to enhance industrial symbiosis based on a comprehensive literature review. J. Clean. Prod. 2014, 67, 14–25. [Google Scholar] [CrossRef]
- Akyazi, T.; Goti, A.; Oyarbide-Zubillaga, A.; Alberdi, E.; Carballedo, R.; Ibeas, R.; Garcia-Bringas, P. Skills Requirements for the European Machine Tool Sector Emerging from Its Digitalization. Metals 2020, 10, 1665. [Google Scholar] [CrossRef]
- Branca, T.A.; Fornai, B.; Colla, V.; Murri, M.M.; Streppa, E.; Schröder, A.J. The Challenge of Digitalization in the Steel Sector. Metals 2020, 10, 288. [Google Scholar] [CrossRef]
- Colla, V.; Pietrosanti, C.; Malfa, E.; Peters, K. Environment 4.0: How digitalization and machine learning can improve the environmental footprint of the steel production processes. Matériaux Tech. 2021, 108, 507. [Google Scholar] [CrossRef]
- Matino, I.; Dettori, S.; Colla, V.; Weber, V.; Salame, S. Forecasting blast furnace gas production and demand through echo state neural network-based models: Pave the way to off-gas optimized management. Appl. Energy 2019, 253, 113578. [Google Scholar] [CrossRef]
- Colla, V.; Schroeder, A.J.; Buzzelli, A.; Abb, D.; Faes, A.; Romaniello, L. Introduction of symbiotic human-robot-cooperation in the steel sector: An example of social innovation. Matériaux Tech. 2017, 105, 505. [Google Scholar] [CrossRef]
- Colla, V.; Matino, R.; Schroeder, A.J.; Schivalocchi, M.; Romaniello, L. Human-Centered Robotic Development in the Steel Shop: Improving Health, Safety and Digital Skills at the Workplace. Metals 2021, 11, 647. [Google Scholar] [CrossRef]
- Centro Sviluppo Materiali S.p.A.; Gibellieri, E.; Schröder, A.; Stroud, D. Blueprint for Sectoral Cooperation on Skills: Towards an EU Strategy Addressing the Skills Needs of the Steel Sector. European Vision on Steel-Related Skills and Supporting Actions to Solve the Skills Gap Today and Tomorrow in Europe. 2020. Available online: https://orca.cardiff.ac.uk/id/eprint/133365/1/CKP-0271850_Steel-skills_Technical-offer_Final.pdf (accessed on 10 October 2022).
- Rotatori, D.; Lee, E.J.; Sleeva, S. The evolution of the workforce during the fourth industrial revolution. Hum. Resour. Dev. Int. 2021, 24, 92–103. [Google Scholar] [CrossRef]
- Kumar, P.; Singh, R.K.; Kumar, V. Managing supply chains for sustainable operations in the era of industry 4.0 and circular economy: Analysis of barriers. Resour. Conserv. Recycl. 2021, 164, 105215. [Google Scholar] [CrossRef]
- Akyazi, T.; Oyarbide, A.; Goti, A.; Gaviria, J.; Bayon, F. Creating a roadmap for professional skills in industry 4.0. Hydrocarb. Process 2020, 99. Available online: https://www.hydrocarbonprocessing.com/magazine/2020/november-2020/digitalization/creating-a-roadmap-for-professional-skills-in-industry-40 (accessed on 10 October 2022).
- Larsson, A.; Lindfred, L. Digitalization, circular economy and the future of labor: How circular economy and digital transformation can affect labor. In The Digital Transformation of Labor: Automation, The Gig Economy and Welfare, 1st ed.; Routledge: London, UK, 2020; pp. 280–315. [Google Scholar] [CrossRef]
- Antonazzo, L.; Stroud, D.; Weinel, M.; Dearden, K.; Mowbray, A. Preparing for a Just Transition: Meeting Green Skills Needs for a Sustainable Steel Industry. 2021. Available online: https://orca.cardiff.ac.uk/145353/ (accessed on 29 March 2022).
- Ranieri, A. Skills for a Low-Carbon Europe: The Role of VET in a Sustainable Energy Scenario. Synthesis Report. Research Paper; No 34; Cedefop-European Centre for the Development of Vocational Training: Thessaloniki, Greece, 2013. [Google Scholar]
- Social Strategies for FISSAC: Strategies for Social Engagement and Acceptance. Available online: https://ec.europa.eu/research/participants/documents/downloadPublic?documentIds=080166e5b08925ab&appId=PPGMS (accessed on 7 November 2022).
- Industrial Symbiosis Facilitator—Key Study Based on Current Knowledge, Skills and Qualifications Regarding Industrial Symbiosis (INSIGHT). Available online: https://www.insight-erasmus.eu/results/report-on-industrial-symbiosis-skills-competences-and-critical-knowledge/ (accessed on 7 November 2022).
- Luciano, A.; Barberio, G.; Mancuso, E.; Sbaffoni, S.; La Monica, M.; Scagliarino, C.; Cutaia, L. Potential improvement of the methodology for industrial symbiosis implementation at regional scale. Waste Biomass Valorization 2016, 7, 1007–1015. [Google Scholar] [CrossRef]
- de Groen, F. The Interaction between an Industry Revitalised through Industrial Symbiosis and Its Local Workforce: A Socially Aware Exploratory Agent-Based Model of the Sugar Industry in Norte Fluminense, Brazil. Master’s Thesis, Delft University of Technology and Leiden University, Delft, The Netherlands, 2018. [Google Scholar]
- Ashton, W.S.; Chopra, S.S.; Kashyap, A.R. Life and Death of Industrial Ecosystems. Sustainability 2017, 9, 605. [Google Scholar] [CrossRef]
- Vladimirova, D.; Miller, K.; Evans, S. Lessons Learnt and Best Practices for Enhancing Industrial Symbiosis in the Process Industry; Scaler: Brussels, Belgium, 2018. [Google Scholar]
- Sooriyaarachchi, T.M.; Tsai, I.T.; El Khatib, S.; Farid, A.M.; Mezher, T. Job creation potentials and skill requirements in, PV, CSP, wind, water-to-energy and energy efficiency value chains. Renew. Sustain. Energy Rev. 2015, 52, 653–668. [Google Scholar] [CrossRef]
- Desha, C.; Hargroves, K. Higher Education and Sustainable Development. In A Model for Curriculum Renewal; Routledge: New York, NY, USA, 2014. [Google Scholar]
- Glatt, S.; Cox, D.; Nimbalkar, S.U.; Wenning, T.J.; Thirumaran, K.; Guo, W. Industrial energy training and certification. Plant Eng. 2017, 2017, 31–38. [Google Scholar]
- Abele, E.; Bauerdick, C.J.; Strobel, N.; Panten, N. ETA learning factory: A holistic concept for teaching energy efficiency in production. Procedia CIRP 2016, 54, 83–88. [Google Scholar] [CrossRef]
- Sucic, B.; Lah, P.; Visocnik, B.P. An education and training program for energy managers in Slovenia–Current status, lessons learned and future challenges. J. Clean. Prod. 2017, 142, 3360–3369. [Google Scholar] [CrossRef]
- Goldman, C.A.; Peters, J.S.; Albers, N.; Stuart, E.; Fuller, M.C. Energy Efficiency Services Sector: Workforce Education and Training Needs; (No. LBNL-3163E); Lawrence Berkeley National Lab (LBNL): Berkeley, CA, USA, 2010. [Google Scholar]
- IFTS CIRCULAR SOCIETY|EU Higher Technician for Regenerative Circular Society. Available online: https://www.aster.it/en/ifts-circular-society-eu-higher-technician-regenerative-circular-society (accessed on 1 April 2022).
- Pears, A. Energy Efficiency Education and Training: Australian Lessons on What Employers Want—Or Need. Energies 2020, 13, 2386. [Google Scholar] [CrossRef]
- GT-VET. Available online: https://www.estep.eu/estep-at-a-glance/involvement/gt-vet/ (accessed on 1 April 2022).
- GREEN STAR (GREEN Skills for Enterprises Sustainable Training for Automotive Suppliers clusteR). Available online: http://www.greenskills-project.eu/ (accessed on 1 April 2022).
- ENACT. Available online: http://www.enactplus.eu/eng-home (accessed on 31 March 2022).
- Recycle Art. Available online: https://erasmus-plus.ec.europa.eu/projects/search/details/2015-2-IT03-KA105-006111 (accessed on 7 November 2022).
- KATCH-e. Available online: http://www.katche.eu/ (accessed on 1 April 2022).
- SUPERMAT. Available online: https://cordis.europa.eu/project/id/692216 (accessed on 1 April 2022).
- Howaldt, J.; Kaletka, C.; Schröder, A. A Research Agenda for Social Innovation-the emergence of a research field. In A Research Agenda for Social Innovation; Edward Elgar Publishing: Cheltenham, UK, 2021. [Google Scholar]
- European Parliament, Directorate-General for Internal Policies. Industry 4.0. Available online: https://www.europarl.europa.eu/RegData/etudes/STUD/2016/570007/IPOL_STU(2016)570007_EN.pdf (accessed on 7 November 2022).
- UN-Sustainable Development Goals. Available online: https://www.un.org/sustainabledevelopment/blog/2020/09/united-nations-releases-special-2020-broadcast-calling-for-collective-action/ (accessed on 7 November 2022).
- Rezessy, S.; Bertoldi, P. Voluntary agreements in the field of energy efficiency and emission reduction: Review and analysis of experiences in the European Union. Energy Policy 2011, 39, 7121–7129. [Google Scholar] [CrossRef]
- Bunse, K.; Vodicka, M.; Schönsleben, P.; Brülhart, M.; Ernst, F.O. Integrating energy efficiency performance in production management–gap analysis between industrial needs and scientific literature. J. Clean. Prod. 2011, 19, 667–679. [Google Scholar] [CrossRef]





Publisher’s Note: MDPI stays neutral with regard to jurisdictional claims in published maps and institutional affiliations. |
© 2022 by the authors. Licensee MDPI, Basel, Switzerland. This article is an open access article distributed under the terms and conditions of the Creative Commons Attribution (CC BY) license (https://creativecommons.org/licenses/by/4.0/).
Share and Cite
Branca, T.A.; Fornai, B.; Colla, V.; Pistelli, M.I.; Faraci, E.L.; Cirilli, F.; Schröder, A.J. Skills Demand in Energy Intensive Industries Targeting Industrial Symbiosis and Energy Efficiency. Sustainability 2022, 14, 15615. https://doi.org/10.3390/su142315615
Branca TA, Fornai B, Colla V, Pistelli MI, Faraci EL, Cirilli F, Schröder AJ. Skills Demand in Energy Intensive Industries Targeting Industrial Symbiosis and Energy Efficiency. Sustainability. 2022; 14(23):15615. https://doi.org/10.3390/su142315615
Chicago/Turabian StyleBranca, Teresa Annunziata, Barbara Fornai, Valentina Colla, Maria Ilaria Pistelli, Eros Luciano Faraci, Filippo Cirilli, and Antonius Johannes Schröder. 2022. "Skills Demand in Energy Intensive Industries Targeting Industrial Symbiosis and Energy Efficiency" Sustainability 14, no. 23: 15615. https://doi.org/10.3390/su142315615
APA StyleBranca, T. A., Fornai, B., Colla, V., Pistelli, M. I., Faraci, E. L., Cirilli, F., & Schröder, A. J. (2022). Skills Demand in Energy Intensive Industries Targeting Industrial Symbiosis and Energy Efficiency. Sustainability, 14(23), 15615. https://doi.org/10.3390/su142315615

