Application of a Decision-Making Tool for Ranking Wellness Tourism Destinations
Abstract
1. Introduction
- −
- Health Tourism—a type of tourism which has the contribution to physical, mental and/or spiritual health through medical and wellness-based activities as a primary motivation, which increase the capacity of individuals to satisfy their own needs and function better as individuals in their environment and society. Health tourism is the umbrella term for the following subtypes: wellness tourism and medical tourism.
- −
- Medical Tourism—a kind of tourism activity which involves the use of evidence-based medical healing resources and services (both invasive and non-invasive). This may include diagnosis, treatment, cure, prevention, and rehabilitation.
- −
- Wellness Tourism—a type of tourism activity that aims to improve and balance all of the main domains of human life, including the physical, mental, emotional, occupational, intellectual, and spiritual domains. The primary motivation for the wellness tourist is to engage in preventive, proactive, lifestyle-enhancing activities such as fitness, healthy eating, relaxation, pampering, and healing treatments.
- −
- Lack of infrastructure in areas such as communication, professional health tourism training, medical equipment and facilities, wellness services, and tourist accommodation.
- −
- Problems in managing procedures and creating standard service packages that can be offered to wellness tourists, including the foggy cost of services, which is sometimes not tabulated, especially in the private sector, and the absence of insurance in this area, since there is no medical tourism insurance coverage.
- −
- The absence of marketing organizations, the absence of international marketing research, the absence of an international advertising system, an inadequate understanding of target markets, and unsatisfactory marketing initiatives.
- −
- Which sustainable criteria are the best for wellness tourism destination competitiveness purposes is important to define.
- −
- The diversification of the offer and cross-selling with other tourist products are currently important trends in the management of thermal spas.
- −
- The therapeutic quality of the thermal water is an important distinguishing element for the choice of health and wellness tourism destinations.
- −
- Satisfaction and overcoming visitors’ issues with the results of treatments carried out by thermal spas promotes customer loyalty.
- −
- The reorganization and diversification of the offer, as well as the requalification of equipment, are investment priorities for thermal spas to become competitive in the tourist sector.
- −
- Which tourist thermal spa presents a weak or strong performance in terms of the defined criteria is important to define.
2. Literature Review
2.1. Health, Medical and Wellness Tourism
2.2. PROMETHEE-GAIA Approach
- −
- Indifference threshold (qj)—two alternatives are indifferent when the difference between evaluations is smaller than the indifference threshold.
- −
- Strict preference threshold (pj)—the second alternative is preferred to the first one if the difference between their evaluations is bigger than the preference threshold (pj).
3. Methodology
- −
- Amarante Thermal Spa (Website: https://www.termasdeamarante.pt—accessed on 8 September 2022)
- −
- Caldelas Thermal Spa (Website: http://www.termasdecaldelas.com—accessed on 8 September 2022)
- −
- Chaves Thermal Spa (Website: http://www.termasdechaves.com—accessed on 6 September 2022)
- −
- Gerês Thermal Spa (Website: www.aguasdogeres.pt—accessed on 6 September 2022)
- −
- Melgaço Thermal Spa (Website: www.termasdemelgaco.pt—accessed on 4 September 2022)
- −
- Monção Thermal Spa (Website: http://www.termasdemoncao.com—accessed on 6 September 2022)
- −
- Pedras Salgadas Thermal Spa (Website: www.pedrassalgadaspark.com—accessed on 8 September 2022)
- −
- S. Vicente Thermal Spa (Website: www.termasdesaovicente.pt—accessed on 7 September 2022)
- −
- Vizela Thermal Spa (Website: www.hotelbienestarvizela.com—accessed on 2 September 2022)
- −
- Vidago Palace Thermal Spa (Website: www.balneariopedagogicovidago.com—accessed on 3 September 2022)
4. Results and Discussion
5. Conclusions
Author Contributions
Funding
Institutional Review Board Statement
Informed Consent Statement
Data Availability Statement
Conflicts of Interest
References
- Kumar, S.; Dhir, A. Associations between travel and tourism competitiveness and culture. J. Destin. Mark. Manag. 2020, 18, 100501. [Google Scholar] [CrossRef]
- Andrades, L.; Dimanche, F. Destination competitiveness and tourism development in Russia: Issues and challenges. Tour. Manag. 2017, 62, 360–376. [Google Scholar] [CrossRef]
- Goffi, G.; Cucculelli, M.; Masiero, L. Fostering tourism destination competitiveness in developing countries: The role of sustainability. J. Clean. Prod. 2018, 209, 101–115. [Google Scholar] [CrossRef]
- Cronjé, D.F.; du Plessis, E. A review on tourism destination competitiveness. J. Hosp. Tour. Manag. 2020, 45, 256–265. [Google Scholar] [CrossRef]
- Fernández, J.A.S.; Azevedo, P.S.; Martín, J.M.M. Determinants of tourism destination competitiveness in the countries most visited by international tourists: Proposal of a synthetic index. Tour. Manag. Perspect. 2019, 33, 100582. [Google Scholar] [CrossRef]
- Musengy’a Barak, W.; Maingi, S.W.; Ndubi, E.O. The influence of place identity on destination competitiveness in Machakos County, Kenya. African J. Hosp. Tour. Leis. 2019, 8. [Google Scholar]
- Di Betta, P.; Amenta, C. Environmental Quality and Entrepreneurial Activity in Rural Tourism in Italy. J. Manag. Sustain. 2012, 3, 33. [Google Scholar] [CrossRef]
- Gardini, A. Tourism Destination Positioning in The Global Tourism Market: Measuring and modelling holiday destination selection. Almatour. J. Tour. Cult. Territ. Dev. 2010, 1, 1–15. [Google Scholar] [CrossRef]
- Mrnjavac, E.; Pavia, N. Influence of Mobility Management on Hotel Offer. SHS Web Conf. 2018, 57, 01021. [Google Scholar] [CrossRef][Green Version]
- Sadq, Z.M.; Othman, B.; Khorsheed, R.K. The impact of tourism marketing in enhancing competitive capabilities. African J. Hosp. Tour. Leis. 2019, 8. [Google Scholar]
- Vajčnerová, I. IQM of a tourism destination as a tool of competitiveness. Acta Univ. Agric. Silvic. Mendel. Brunensis 2011, 59, 407–412. [Google Scholar] [CrossRef]
- Bagaric, L. Tourist Destination Management and Public—Private Partnership. Tour. Hosp. Manag. 2010. [Google Scholar]
- Andrades-Caldito, L.; Sánchez-Rivero, M.; Pulido-Fernández, J.I. Differentiating Competitiveness through Tourism Image Assessment: An Application to Andalusia (Spain). J. Travel Res. 2013, 52, 68–81. [Google Scholar] [CrossRef]
- Ayikoru, M. Destination competitiveness challenges: A Ugandan perspective. Tour. Manag. 2015, 50, 142–158. [Google Scholar] [CrossRef]
- Kulyk, P.; Brelik, A. Tourist Competitiveness of Polish Rural Areas. Eur. Res. Stud. J. 2019, XXII, 379–387. [Google Scholar] [CrossRef]
- UNWTO—World Tourism Organization. Exploring Health Tourism—Executive Summary; UNWTO—World Tourism Organization: Madrid, Spain, 2018. [Google Scholar]
- Yusof, N.; Rosnan, H.; Zamzuri, N.H. Internationalisation process of medical tourism industry in malaysia, a sequential approach. Rev. Publicando 2019. [Google Scholar]
- Visit Portugal. Turismo de Portugal—Medical Tourism in Portugal. 2013. Available online: https://www.visitportugal.com/en/content/medical-tourism-portugal (accessed on 8 September 2022).
- Visit Portugal. Turismo de Portugal—Health and Well-Being. 2013. Available online: https://www.visitportugal.com/en/experiencias/saude-e-bem-estar (accessed on 6 September 2022).
- Visit Portugal. Turismo de Portugal—Spas in Porto and Northern Portugal. Available online: https://www.visitportugal.com/en/content/spas-porto-and-northern-portugal (accessed on 8 September 2022).
- Zimmermann, H.J. Fuzzy Set Theory and Its Applications, 3rd ed.; Springer: Berlin/Heidelberg, Germany, 1996. [Google Scholar]
- Tzeng, G.H.; Huang, J.J. Multiple Attribute Decision Making: Methods and Applications; Taylor & Francis Group: Abingdon, UK, 2011. [Google Scholar]
- Gianfaldoni, S.; Tchernev, G.; Wollina, U.; Roccia, M.G.; Fioranelli, M.; Gianfaldoni, R.; Lotti, T. History of the Baths and Thermal Medicine. Open Access Maced. J. Med. Sci. 2017, 5, 566–568. [Google Scholar] [CrossRef]
- Chang, L.; Beise-Zee, R. Consumer perception of healthfulness and appraisal of health-promoting tourist destinations. Tour. Rev. 2013, 68, 34–47. [Google Scholar] [CrossRef]
- Heung, V.C.S.; Kucukusta, D.; Song, H. A Conceptual Model of Medical Tourism: Implications for Future Research. J. Travel Tour. Mark. 2010, 27, 236–251. [Google Scholar] [CrossRef]
- Connell, J. Contemporary medical tourism: Conceptualisation, culture and commodification. Tour. Manag. 2013, 34, 1–13. [Google Scholar] [CrossRef]
- Zarei, A.; Feiz, D.; Minbashrazgah, M.M.; Maleki, F. Factors influencing selection of medical tourism destinations: A special niche market. Int. J. Healthc. Manag. 2018, 13, 192–198. [Google Scholar] [CrossRef]
- Didaskalou, E.A.; Nastos, P. The Role of Climatic and Bioclimatic Conditions in the Development of Health Tourism Product. Anatolia 2003, 14, 107–126. [Google Scholar] [CrossRef]
- Hall, C.M. Health and medical tourism: A kill or cure for global public health? Tour. Rev. 2011, 66, 4–15. [Google Scholar] [CrossRef]
- Beladi, H.; Chao, C.-C.; Ee, M.S.; Hollas, D. Does Medical Tourism Promote Economic Growth? A Cross-Country Analysis. J. Travel Res. 2017, 58, 121–135. [Google Scholar] [CrossRef]
- Sureka, M.; Sahayajenci, K.; Subramani, A.K. Customer satisfaction and service quality towards naturals parlour, chennai. ZENITH Int. J. Multidiscip. Res. 2015, 5, 35–41. [Google Scholar]
- Perkumiene, D.; Vienažindiene, M.; Švagždiene, B. Cooperation perspectives in sustainable medical tourism: The case of Lithuania. Sustainability 2019, 11, 3584. [Google Scholar] [CrossRef]
- Enright, M.J.; Newton, J. Tourism destination competitiveness: A quantitative approach. Tour. Manag. 2004, 25, 777–788. [Google Scholar] [CrossRef]
- Akincilar, A.; Dagdeviren, M. A hybrid multi-criteria decision making model to evaluate hotel websites. Int. J. Hosp. Manag. 2014, 36, 263–271. [Google Scholar] [CrossRef]
- Arif, Y.M.; Nugroho, S.M.S.; Hariadi, M. Selection of Tourism Destinations Priority using 6AsTD Framework and TOPSIS. In Proceedings of the 2019 2nd International Seminar on Research of Information Technology and Intelligent Systems, ISRITI 2019, Yogyakarta, Indonesia, 5–6 December 2019. [Google Scholar]
- Ghasemi, P.; Mehdiabadi, A.; Spulbar, C.; Birau, R. Ranking of sustainable medical tourism destinations in Iran: An integrated approach using fuzzy swara-promethee. Sustainability 2021, 13, 683. [Google Scholar] [CrossRef]
- Didascalou, E.; Lagos, D.; Nastos, P. Wellness tourism: Evaluating destination attributes for tourism planning in a competitive segment market. Tourismos 2009, 4. [Google Scholar]
- Wu, Y.; Zhang, B.; Wu, C.; Zhang, T.; Liu, F. Optimal site selection for parabolic trough concentrating solar power plant using extended PROMETHEE method: A case in China. Renew. Energy 2019, 143, 1910–1927. [Google Scholar] [CrossRef]
- Palczewski, K.; Sałabun, W. Influence of various normalization methods in PROMETHEE II: An empirical study on the selection of the airport location. Procedia Comput. Sci. 2019, 159, 2051–2060. [Google Scholar] [CrossRef]
- Sennaroglu, B.; Varlik Celebi, G. A military airport location selection by AHP integrated PROMETHEE and VIKOR methods. Transp. Res. Part D Transp. Environ. 2018, 59, 160–173. [Google Scholar] [CrossRef]
- Kaya, A.O.; Kaya, T.; Kahraman, C. A fuzzy approach to urban ecotourism site selection based on an integrated Promethee III methodology. J. Mult. Log. Soft Comput. 2013, 21, 89–111. [Google Scholar]
- An, L.T.; Markowski, J.; Bartos, M.; Rzeńca, A.; Namiecinski, P. An evaluation of destination attractiveness for nature-based tourism: Recommendations for the management of national parks in Vietnam. Nat. Conserv. 2019, 32, 51–80. [Google Scholar] [CrossRef]
- Nazmfar, H.; Eshghei, A.; Alavi, S.; Pourmoradian, S. Analysis of travel and tourism competitiveness index in middle-east countries. Asia Pac. J. Tour. Res. 2019, 24, 501–513. [Google Scholar] [CrossRef]
- Yatim, A.A.M. The tourism destination competitiveness: Using the promethee gaia model. Economica 2020, 9, 66–85. [Google Scholar] [CrossRef]
- Ranjan, R.; Chatterjee, P.; Chakraborty, S. Performance evaluation of Indian states in tourism using an integrated PROMETHEE-GAIA approach. OPSEARCH 2015, 53, 63–84. [Google Scholar] [CrossRef]
- Lopes, A.P.F.; Muñoz, M.M.; Alarcón-Urbistondo, P. Regional tourism competitiveness using the PROMETHEE approach. Ann. Tour. Res. 2018, 73, 1–13. [Google Scholar] [CrossRef]
- Lopes, A.P.; Rodriguez-Lopez, N. A Decision Support Tool for Supplier Evaluation and Selection. Sustainability 2021, 13, 12387. [Google Scholar] [CrossRef]
- Pinho, R.R.; Lopes, A.P. Multicriteria Decision Support Model for Selection of Tinplate Suppliers. In Multi-Criteria Decision Analysis in Management; IGI Global: Hershey, PA, USA, 2020; pp. 111–138. [Google Scholar] [CrossRef]
- Govindan, K.; Kadziński, M.; Sivakumar, R. Application of a novel PROMETHEE-based method for construction of a group compromise ranking to prioritization of green suppliers in food supply chain. Omega 2017, 71, 129–145. [Google Scholar] [CrossRef]
- Yang, C.-C.; Shen, C.-C.; Mao, T.-Y.; Lo, H.-W.; Pai, C.-J. A Hybrid Model for Assessing the Performance of Medical Tourism: Integration of Bayesian BWM and Grey PROMETHEE-AL. J. Funct. Spaces 2022, 2022, 1–15. [Google Scholar] [CrossRef]
- De Brucker, K.; Verbeke, A.; Macharis, C. The applicability of multicriteria-analysis to the evaluation of intelligent transport systems (ITS). Res. Transp. Econ. 2004, 8, 151–179. [Google Scholar] [CrossRef]
- Trujillo-Díaz, J. Sorting methodology using PROMETHEE method to consolidate, load and transport goods. In Proceedings of the International Conference on Industrial Engineering and Operations Management, Rabat, Morocco, 11–13 April 2017. [Google Scholar]
- Oubahman, L.; Duleba, S. Review of PROMETHEE method in transportation. Prod. Eng. Arch. 2021, 27, 69–74. [Google Scholar] [CrossRef]
- Abu Taha, R.; Daim, T. Multi-Criteria Applications in Renewable Energy Analysis, a Literature Review. In Proceedings of the 2011 Proceedings of PICMET '11: Technology Management in the Energy Smart World (PICMET), Portland, OR, USA, 31 July–4 August 2011. [Google Scholar]
- Andreopoulou, Z.; Koliouska, C.; Galariotis, E.; Zopounidis, C. Renewable energy sources: Using PROMETHEE II for ranking websites to support market opportunities. Technol. Forecast. Soc. Change 2018, 131, 31–37. [Google Scholar] [CrossRef]
- Chen, T.; Wang, Y.-T.; Wang, J.-Q.; Li, L.; Cheng, P.-F. Multistage Decision Framework for the Selection of Renewable Energy Sources Based on Prospect Theory and PROMETHEE. Int. J. Fuzzy Syst. 2020, 22, 1535–1551. [Google Scholar] [CrossRef]
- Dong, A.V.; Azzaro-Pantel, C.; Boix, M. A multi-period optimisation approach for deployment and optimal design of an aerospace CFRP waste management supply chain. Waste Manag. 2019, 95, 201–216. [Google Scholar] [CrossRef]
- Mohsen, C.; Ahmad, M.; Mohammad, S.S.; Ali, N. A new fuzzy MCDA framework for make-or-buy decisions: A case study of aerospace industry. Manag. Sci. Lett. 2011, 1, 323–330. [Google Scholar] [CrossRef]
- Gonçalves, T.J.M.; Belderrain, M.C.N. Performance evaluation with PROMETHEE GDSS and GAIA: A study on the ITA-SAT satellite project. J. Aerosp. Technol. Manag. 2012, 4, 381–392. [Google Scholar] [CrossRef]
- Balm, S.; Macharis, C.; Milan, L.; Quak, H. A City Distribution Impact Assessment Framework. In Towards Innovative Freight and Logistics, Volume 2; Wiley: Hoboken, NJ, USA, 2016; pp. 353–367. [Google Scholar] [CrossRef]
- Elevli, B. Logistics freight center locations decision by using fuzzy-promethee. Transport 2014, 29, 412–418. [Google Scholar] [CrossRef]
- Aloini, D.; Dulmin, R.; Mininno, V. A Hybrid fuzzy-promethee method for logistics service selection: Design of a decision support tool. Int. J. Uncertain. Fuzziness Knowl.-Based Syst. 2010, 18, 345–369. [Google Scholar] [CrossRef]
- Ben Ammar, S.; Loukil, T.; Dhiaf, M.M. Multi-criteria approach for assessing the logistics performance of industrial purchase: Empirical study of Tunisian manufacturing company. Int. J. Appl. Manag. Sci. 2018, X. [Google Scholar]
- Temiz, I.; Calis, G. Selection of Construction Equipment by using Multi-criteria Decision Making Methods. Procedia Eng. 2017, 196, 286–293. [Google Scholar] [CrossRef]
- Tuzkaya, G.; Gülsün, B.; Kahraman, C.; Özgen, D. An integrated fuzzy multi-criteria decision making methodology for material handling equipment selection problem and an application. Expert Syst. Appl. 2010, 37, 2853–2863. [Google Scholar] [CrossRef]
- Yilmaz, B.; Daǧdeviren, M. Comparative analysis of promethee and fuzzy promethee methods in equipment selection problem. J. Fac. Eng. Archit. Gazi Univ. 2010, 25, 811–826. [Google Scholar]
- Yilmaz, B.; Daǧdeviren, M. A combined approach for equipment selection: F-PROMETHEE method and zero-one goal programming. Expert Syst. Appl. 2011, 38+, 11641–11650. [Google Scholar] [CrossRef]
- Linkov, I.; Bates, M.E.; Canis, L.J.; Seager, T.P.; Keisler, J.M. A decision-directed approach for prioritizing research into the impact of nanomaterials on the environment and human health. Nat. Nanotechnol. 2011, 6, 784–787. [Google Scholar] [CrossRef]
- Ghazinoory, S.; Daneshmand-Mehr, M.; Azadegan, A. Technology selection: Application of the PROMETHEE in deter-mining preferences—A real case of nanotechnology in Iran. J. Oper. Res. Soc. 2013, 64. [Google Scholar] [CrossRef]
- Ghazinoory, S.; Divsalar, A.; Soofi, A. A new definition and framework for the development of a national technology strategy: The case of nanotechnology for Iran. Technol. Forecast. Soc. Chang. 2009, 76, 835–848. [Google Scholar] [CrossRef]
- Ivlev, I.; Jablonsky, J.; Kneppo, P. Multiple-criteria comparative analysis of magnetic resonance imaging systems. Int. J. Med Eng. Inform. 2016, 8, 124. [Google Scholar] [CrossRef]
- Jahantigh, F.F.; Ostovare, M. Performance evaluation of hospitals affiliated to Tehran University of Medical Sciences using a hybrid model of data envelopment analysis and PROMETHEE method. Iran Occup. Health 2017, 14. [Google Scholar]
- Mubarak, M.T.; Ozsahin, I.; Ozsahin, D.U. Evaluation of Sterilization Methods for Medical Devices. In Proceedings of the 2019 Advances in Science and Engineering Technology International Conferences, ASET 2019, Dubai, United Arab Emirates, 26 March–10 April 2019. [Google Scholar]
- Gagatsi, E.; Giannopoulos, G.; Aifantopoulou, G.; Charalampous, G. Stakeholders-based multi-criteria policy analysis in maritime transport: From theory to practice. Transp. Res. Procedia 2017, 22, 655–664. [Google Scholar] [CrossRef]
- Guy, E.; Urli, B. Port Selection and Multicriteria Analysis: An Application to the Montreal-New York Alternative. Marit. Econ. Logist. 2006, 8, 169–186. [Google Scholar] [CrossRef]
- Mladineo, N.; Mladineo, M.; Knezic, S. Web MCA-based Decision Support System for Incident Situations in Maritime Traffic: Case Study of Adriatic Sea. J. Navig. 2017, 70, 1312–1334. [Google Scholar] [CrossRef]
- Rožić, T.; Ogrizović, D.; Galić, M. Decision making background for the location of inland terminals. Pomorstvo 2016, 30, 141–150. [Google Scholar] [CrossRef][Green Version]
- Brans, J.P. L’Ingénierie de la Décision: Élaboration d’Instruments d’Aide à la Décision. La Méthode PROMETHEE.; Presses de l’Université Laval: Québec, Canada, 1982. [Google Scholar]
- Brans, J.; Vincke, P. A preference ranking organization method: The PROMETHEE method for MCDM. Manag. Sci. 1985, 31, 647–656. [Google Scholar] [CrossRef]
- Brans, J.-P.; Mareschal, B. PROMETHEE methods. In Multiple Criteria Decision Analysis: State of the Art Surveys; Springer: New York, NY, USA, 2005. [Google Scholar]
- Brans, J.-P.; Mareschal, B. The PROMCALC & GAIA decision support system for multicriteria decision aid. Decis. Support Syst. 1994, 12, 297–310. [Google Scholar] [CrossRef]
- Visit Portugal. Turismo de Portugal—Baths, Spas and Thalassotherapy. 2022. Available online: https://www.visitportugal.com/en/encontre-tipo?page=2&context=486 (accessed on 8 September 2022).
- World Economic and Forum. Travel & Tourism Development Index 2021 Rebuilding for a Sustainable and Resilient Future. 2022. Available online: https://www.weforum.org/reports/travel-and-tourism-development-index-2021/ (accessed on 12 September 2022).
- Quivy, R.; Campenhoudt, L.V. Manual de Investigação em Ciências Sociais; Gradiva: Lisboa, Portugal, 2005; 276p. [Google Scholar]
- Nilashi, M.; Samad, S.; Manaf, A.A.; Ahmadi, H.; Rashid, T.; Munshi, A.; Almukadi, W.; Ibrahim, O.; Ahmed, O.H. Factors influencing medical tourism adoption in Malaysia: A DEMATEL-Fuzzy TOPSIS approach. Comput. Ind. Eng. 2019, 137. [Google Scholar] [CrossRef]
- Çavmak, D.; Çavmak, Ş. Using AHP to Prioritize Barriers in Developing Medical Tourism: Case of Turkey. Int. J. Travel Med. Glob. Health 2020, 8, 73–79. [Google Scholar] [CrossRef]
- Triase, T.; Aprilia, R.; Khairuna, K. Implementation of Electre Method in Determining Tourism Places in North Sumatera. ZERO J. Sains Mat. Terap. 2019, 3, 94–106. [Google Scholar] [CrossRef]





| f1 | f2 | … | fj | … | fk | |
| a1 | f1(a1) | f2(a1) | … | fj(a1) | … | fk(a1) |
| a2 | f1(a2) | f2(a2) | … | fj(a2) | … | fk(a2) |
| … | … | … | … | … | … | … |
| ai | f1(ai) | f2(ai) | … | fj(ai) | … | fk(ai) |
| … | … | … | … | … | … | … |
| an | f1(an) | f2(an) | … | fj(an) | … | fk(an) |
| Evaluation Framework | ||||||
|---|---|---|---|---|---|---|
| Subindex | Pillar | Subindex-Pillar | Tourism and Travel Competitiveness Index Sub Index-Pillar | Preference | ||
| Enabling Environment | P2 | Safety and Security | SP2 | Safety walking alone at night | 2.03 | Max |
| P3 | Health and Hygiene | SP3 | Accessibility of healthcare services | 3.05 | Max | |
| P4 | Human Resources and Labour Market | SP4 | Ease of finding skilled employees in local labour market | 4.06 | Max | |
| P5 | ICT Readiness | SP5 | Use of digital platform for providing hotels, restaurants and leisure activities services | 5.07 | Max | |
| Travel and Tourism Policy and Enabling Conditions | P8 | Price Competitiveness | SP8 | Hotel price index | 8.02 | Min |
| Infrastructure | P11 | Tourist Service Infrastructure | SP11A | Hotel rooms density | 11.01 | Max |
| SP11B | Presence of major car rental companies | 11.03 | Max | |||
| SP11C | Automated teller machines density | 11.04 | Max | |||
| Travel and Tourism Demand Drivers | P12 | Natural Resources | SP12A | Total protected areas | 12.03 | Max |
| SP12B | Natural tourism Digital Demand | 12.04 | Max | |||
| P13 | Cultural Resources | SP13 | Cultural and entertainment tourism Digital Demand | 13.04 | Max | |
| P14 | Non-Leisure Resources | SP14 | Non-leisure tourism Digital Demand | 14.04 | Max | |
| Travel and Tourism Sustainability | P15 | Environmental Sustainability | SP15A | Renewable energy | 15.02 | Max |
| SP15B | Adequate protection for nature | 15.12 | Max | |||
| P17 | Travel and Tourism Demand Pressure and Impact | SP17 | Concentration of interest in nature attractions | 17.05 | Max | |
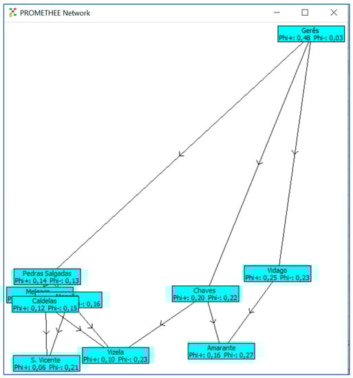
| Rank | Action (Thermal Spa Destination) | Net flow (Phi) | Positive Flow (Phi+) | Negative Flow (Phi−) |
|---|---|---|---|---|
| 1 | Gerês | 0.4503 | 0.4814 | 0.0311 |
| 2 | Vidago | 0.0196 | 0.2506 | 0.2310 |
| 3 | Pedras Salgadas | 0.0140 | 0.1420 | 0.1280 |
| 4 | Chaves | −0.0160 | 0.1997 | 0.2157 |
| 5 | Melgaço | −0.0190 | 0.1221 | 0.1411 |
| 6 | Monção | −0.0271 | 0.1312 | 0.1583 |
| 7 | Caldelas | −0.0350 | 0.1167 | 0.1517 |
| 8 | Amarante | −0.1191 | 0.1555 | 0.2745 |
| 9 | Vizela | −0.1266 | 0.1031 | 0.2297 |
| 10 | S. Vicente | −0.1411 | 0.0641 | 0.2052 |
Publisher’s Note: MDPI stays neutral with regard to jurisdictional claims in published maps and institutional affiliations. |
© 2022 by the authors. Licensee MDPI, Basel, Switzerland. This article is an open access article distributed under the terms and conditions of the Creative Commons Attribution (CC BY) license (https://creativecommons.org/licenses/by/4.0/).
Share and Cite
Lopes, A.P.; Rodríguez-López, N. Application of a Decision-Making Tool for Ranking Wellness Tourism Destinations. Sustainability 2022, 14, 15498. https://doi.org/10.3390/su142315498
Lopes AP, Rodríguez-López N. Application of a Decision-Making Tool for Ranking Wellness Tourism Destinations. Sustainability. 2022; 14(23):15498. https://doi.org/10.3390/su142315498
Chicago/Turabian StyleLopes, Ana Paula, and Nuria Rodríguez-López. 2022. "Application of a Decision-Making Tool for Ranking Wellness Tourism Destinations" Sustainability 14, no. 23: 15498. https://doi.org/10.3390/su142315498
APA StyleLopes, A. P., & Rodríguez-López, N. (2022). Application of a Decision-Making Tool for Ranking Wellness Tourism Destinations. Sustainability, 14(23), 15498. https://doi.org/10.3390/su142315498

