Optimal Design of a Hybrid Off-Grid Renewable Energy System Using Techno-Economic and Sensitivity Analysis for a Rural Remote Location
Abstract
1. Introduction
1.1. Related Work
1.2. Novelties of Proposed HRES Model
- To meet the energy demand of the specified rural region, it has been designing an optimal HRES system with the lowest Levelized cost of energy by utilizing PV, WT, DG, BS, Electrolyser, HTank and COV;
- Due to the additional components of the proposed optimal design, such as an electrolyzer and hydrogen tank, it can also be used for hydrogen load applications (example: automobiles).
1.3. Benefits of the Proposed HRES Model
- The suggested model applies to both real-world and online HRES with non-linear systems. The proposed strategy has a comprehensive outcome, including optimum design;
- The proposed approach selects the most practicable HRES design by tackling the system’s points and issues. As a result, this approach meets the consumers’ requirement for financial benefits with quick performance;
- The suggested HRES is based on a thorough investigation that includes sensitivity analysis.
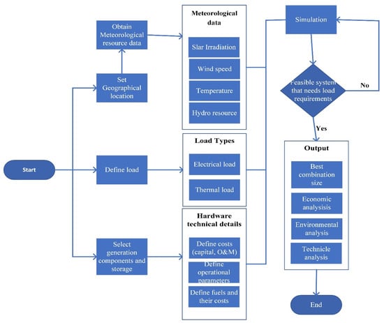
2. Methodology and Components Required
2.1. Cost Analysis Information
2.1.1. Net Present Cost
2.1.2. Capital Recovery Factor
2.1.3. Cost of Energy
2.1.4. Renewable Energy Fraction
2.2. Homer Software
Benefits of Homer Software [30]
- ➢
- This software is the global standard for optimizing standalone and grid-connected power system designs for remote locations to supply reliable power;
- ➢
- Many technological possibilities, economic differences, and energy sources’ availability complicate these selections. On the other hand, HOMER’s optimization and sensitivity analysis make evaluating the different system configurations easier;
- ➢
- HOMER also presents simulation results in different tables and graphs, which aid in comparing setups and evaluating their economic and technological benefits. Export tables and charts for use in reports and presentations.
3. Proposed System Information
3.1. Site Details
3.2. Load Profile
3.2.1. Domestic, Commercial and Agricultural Loads
3.2.2. Thermal Loads
3.3. Resources Estimation
3.3.1. Solar System
3.3.2. Wind Energy Source
3.3.3. Temperature Details
3.4. Components and Description
3.5. Techno-Economical Details
3.5.1. Solar PV System Specifications
3.5.2. Wind Turbine Specifications
3.5.3. Diesel Generator Specifications
3.5.4. Battery Specifications
3.5.5. Converter Specifications
3.5.6. Boiler Specifications
3.5.7. System Economics
3.6. Other Constraints
3.7. Sensitivity Variables
4. Simulation Results and Discussions
4.1. Techno Details of the Proposed HRES System
4.1.1. Cost Summary of HRES
4.1.2. Electric Summary of HRES
4.2. Sensitivity Analysis
- (1)
- PV-BS;
- (2)
- PV-WT-BS;
- (3)
- PV-DG-BS;
- (4)
- PV-WT-DG-BS.
4.3. Comparison of Proposed Work Design with Other Models in the Literature
5. Conclusions
Author Contributions
Funding
Institutional Review Board Statement
Informed Consent Statement
Data Availability Statement
Acknowledgments
Conflicts of Interest
Nomenclature
| Symbols | |
| Ah | Ampere hour |
| a & b | Coefficients |
| CRF(j,N) | Capital recovery factor with j expressed as a percentage of the interest rate |
| DNPC | Total net present cost ($) |
| Dann,total | Total annualized cost ($/yr) |
| Els | Electrical energy served by the microgrid system (kWh) |
| Egrid | The amount of power sold to the grid by the microgrid system (W) |
| Enon-ren | Non-renewable electrical production (kWh) |
| Ereserved | Total electrical load served (W) |
| Fcons | Fuel consumption ($/L) |
| FDG_r | Rated power at the DG (W) |
| fPV | Derating factor of PV |
| Fren | Renewable energy fraction |
| GT | Solar radiation incident on (kWh/m2/day) |
| GT,STC | Incident radiation at STC (kWh/m2/day) |
| Hnon-ren | Non-renewable thermal production |
| Hserved | Total thermal load served (kW) |
| h | Loading process period (duration) |
| j | Annual real interest rate (%) |
| kW | kilo Watt |
| kWh | kilo Watt hour |
| ln | Natural logarithm |
| L | Liter |
| LProj | Project lifespan (yrs) |
| h | Hours |
| M | Million |
| MJ/kg | Mega joule/kilogram |
| m | Meter |
| mAh | Milli ampere-hour |
| MW | Megawatt |
| m/s | Meter per second |
| N | No. of years |
| Nbatte | No. of batteries in a storage bank |
| PDG | Power production by DG (kW) |
| PWTG | WT output power (kW) |
| PWTG,STP | WT output at STP (kW) |
| Pwt | WT output power (kW) |
| Pr | Rated power of the windmill (kW) |
| Pinput | Input power (kW) |
| Poutput | Output power (kW) |
| Qlifetime | Lifetime storage throughput (kWh) |
| Qthrpt | Annual storage throughput (kWh) |
| Rbatte,f | Storage float life (yrs) |
| Rbatte | Storage back life (yrs) |
| Rs. | Rupees |
| t | Time |
| TC | PV cell temperature (°C) |
| TC,STC | Temperature of PV cell at STC |
| Uanem | Speed of the wind at the anemometer height (m/s) |
| Uhum | Speed of the wind at HH (m/s) |
| V | Volts |
| v | wind speed (m/s) |
| Vr | Rated wind speed of the windmill (m/s) |
| Vcut-in | Cut-in wind speed of a windmill (m/s) |
| Vcut-out | Cut-out wind speed of a windmill (m/s) |
| WT | Wind turbine |
| YPV | Relevant capacity of PV (kW) |
| yr | Year |
| Zhum | HH of the turbine (m) |
| Zanem | Anemometer height (m) |
| Zo | Surface roughness length (m) |
| αp | Temperature co-efficient of power |
| ηcnv | Converter efficiency |
| $ | Dollar |
| $/L | Dollar/Liter |
| $/kW | Dollar/kilo Watt |
| % | Percentage |
| ρ | Actual air density |
| ρo | Air density at STP |
| Abbreviations | |
| AC | Alternating Current |
| AL | Agricultural Loads |
| A.P. | Andhra Pradesh |
| ASR | Annual Solar Radiation |
| AWS | Annual wind speed |
| BG | Bio-Gas |
| BGDG | Bio-Gas Diesel Generator |
| BLR | Boiler |
| BM | Bio-Mass |
| BS | Battery Storage |
| CEF | Content at the end of year |
| CI | Clearness index |
| CL | Commercial Loads |
| LCOE | Levelized Cost of Energy |
| CON | Converter |
| CRF | Capital recovery factor |
| DC | Direct current |
| DFP | Diesel Fuel Price |
| DL | Domestic Loads |
| DG | Diesel generator |
| D CON | Dedicated converter |
| DL | Domestic Load |
| E-53 | Enercon-53 |
| ESC | Energy storage capacity |
| FC | Fuel Cell |
| PV | Photo Voltaic |
| LCOE | Lowest Cost of Energy |
| Lio-Ion | Lithium Ion |
| HFC | Hydrogen Fuel Cell |
| HH | Height of the hub |
| HOMER | Hybrid optimization of multiple energy resources |
| HSC | Hydrogen storage capacity |
| NASA | National aeronautics and space Administration |
| NE | North-East |
| NG | Nitrogen gas |
| HRES | Hybrid renewable energy systems |
| NPC | Net Present Cost |
| NREL | National renewable energy Laboratory |
| OC | Operating cost |
| O&M | Operation and maintenance |
| PCM | Phase change materials |
| PERC | Passivated Emitter and Rear Cell |
| PLT | Project lifetime |
| PV | Photovoltaic |
| RC | Replacement cost |
| RES | Renewable energy sources |
| RF | Renewable energy fraction |
| TL | Thermal loads |
| SC | Specific consumption |
| SR | Solar radiation |
| STC | Standard test conditions |
| STP | Standard temperature and pressure |
| TLC | Thermal load controller |
| TNPC | Total net present cost |
| TV | Television |
| TEL | Total electrical loads |
| TES | Thermal energy storage system |
| UK | United Kingdom |
References
- Ahmad, J.; Imran, M.; Khalid, A.; Iqbal, W.; Ashraf, S.R.; Adnan, M.; Ali, S.F.; Khokhar, K.S. Techno economic analysis of a wind-photovoltaic-biomass hybrid renewable energy system for rural electrification: A case study of Kallar Kahar. Energy 2018, 148, 208–234. [Google Scholar] [CrossRef]
- Pujari, H.K.; Rudramoorthy, M. Optimal design, pre-feasibility techno-economic and sensitivity analysis of off-grid hybrid renewable energy system. Int. J. Sustain. Energy 2022, 41, 1466–1498. [Google Scholar] [CrossRef]
- Hassan, Q.; Jaszczur, M.; Hafedh, S.A.; Abbas, M.K.; Abdulateef, A.M.; Hasan, A.; Mohamad, A. Optimizing a microgrid photovoltaic-fuel cell energy system at the highest renewable fraction. Int. J. Hydrogen Energy 2022, 47, 13710–13731. [Google Scholar] [CrossRef]
- Krishnamoorthy, M.; Periyanayagam, A.D.V.R. Optimum Design and Techno-Economic Analysis of Hybrid Renewable Energy System for Rural Electrification-A Case Study. In Proceedings of the 2019 IEEE 1st International Conference on Energy, Systems and Information Processing (ICESIP), Chennai, India, 4–6 July 2019; IEEE: Piscataway, NJ, USA, 2019; pp. 1–7. [Google Scholar]
- Pujari, H.K.; Rudramoorthy, M. Optimal design and techno-economic analysis of a hybrid grid-independent renewable energy system for a rural community. Int. Trans. Electr. Energy Syst. 2021, 31, e13007. [Google Scholar] [CrossRef]
- Sawle, Y.; Jain, S.; Babu, S.; Nair, A.R.; Khan, B. Prefeasibility economic and sensitivity assessment of hybrid renewable energy system. IEEE Access 2021, 9, 28260–28271. [Google Scholar] [CrossRef]
- Pal, P.; Mukherjee, V. Off-grid solar photovoltaic/hydrogen fuel cell system for renewable energy generation: An investigation based on techno-economic feasibility assessment for the application of end-user load demand in North-East India. Renew. Sustain. Energy Rev. 2021, 149, 111421. [Google Scholar] [CrossRef]
- Aziz, A.S.; Tajuddin, M.F.N.; Adzman, M.R.; Mohammed, M.F.; Ramli, M.A. Feasibility analysis of grid-connected and islanded operation of a solar PV microgrid system: A case study of Iraq. Energy 2019, 191, 116591. [Google Scholar] [CrossRef]
- Sahu, P.K.; Jena, S.; Sahoo, U. Techno-Economic Analysis of Hybrid Renewable Energy System with Energy Storage for Rural Electrification. Hybrid Renew. Energy Syst. 2021, 63–96. [Google Scholar] [CrossRef]
- Li, C. Technical and economic potential evaluation of an off-grid hybrid wind-fuel cell-battery energy system in Xining, China. Int. J. Green Energy 2021, 18, 258–270. [Google Scholar] [CrossRef]
- Kiliç, G.A.; Al, K.; Dağtekin, E.; Ünver, Ü. Technical, Economic and Environmental Investigation of Grid-Independent Hybrid Energy Systems Applicability: A Case Study. Energy Sources Part A Recovery Util. Environ. Eff. 2020, 1–16. [Google Scholar] [CrossRef]
- Miao, C.; Teng, K.; Wang, Y.; Jiang, L. Techno-economic analysis on a hybrid power system for the UK household using renewable energy: A case study. Energies 2020, 13, 3231. [Google Scholar] [CrossRef]
- Li, J.; Liu, P.; Li, Z. Optimal design and techno-economic analysis of a solar-wind-biomass off-grid hybrid power system for remote rural electrification: A case study of west China. Energy 2020, 208, 118387. [Google Scholar] [CrossRef]
- Odou, O.D.T.; Bhandari, R.; Adamou, R. Hybrid off-grid renewable power system for sustainable rural electrification in Benin. Renew. Energy 2020, 145, 1266–1279. [Google Scholar] [CrossRef]
- Jeyasudha, S.; Krishnamoorthy, M.; Saisandeep, M.; Balasubramanian, K.; Srinivasan, S.; Thaniaknti, S.B. Techno-economic performance analysis of hybrid renewable electrification system for remote villages of India. Int. Trans. Electr. Energy Syst. 2021, 31, 151–166. [Google Scholar]
- Mokhtara, C.; Negrou, B.; Bouferrouk, A.; Yao, Y.; Settou, N.; Ramadan, M. Integrated supply–demand energy management for the optimal design of off-grid hybrid renewable energy systems for residential electrification in arid climates. Energy Convers. Manag. 2020, 221, 113192. [Google Scholar] [CrossRef]
- Baseer, M.A.; Alqahtani, A.; Rehman, S. Techno-economic Design and Evaluation of Hybrid Energy Systems for Residential Communities: Case Study of Jubail Industrial City. J. Clean. Prod. 2019, 237, 117806. [Google Scholar] [CrossRef]
- Pandiyan, P.; Sitharthan, R.; Saravanan, S.; Prabaharan, N.; Tiwari, M.R.; Chinnadurai, T.; Yuvaraj, T.; Devabalaji, K. A comprehensive review of the prospects for rural electrification using stand-alone and hybrid energy technologies. Sustain. Energy Technol. Assess. 2022, 52, 102155. [Google Scholar] [CrossRef]
- Muh, E.; Tabet, F. Comparative analysis of hybrid renewable energy systems for off-grid applications in Southern Cameroons. Renew. Energy 2019, 135, 41–54. [Google Scholar] [CrossRef]
- Ammari, C.; Belatrache, D.; Touhami, B.; Makhloufi, S. Sizing, optimization, control and energy management of hybrid renewable energy system—A review. Energy Built Environ. 2022, 3, 399–411. [Google Scholar] [CrossRef]
- Sawle, Y.; Gupta, S.C.; Bohre, A.K. Review of hybrid renewable energy systems with comparative analysis of off-grid hybrid system. Renew. Sustain. Energy Rev. 2018, 81, 2217–2235. [Google Scholar] [CrossRef]
- Elkadeem, M.R.; Wang, S.; Sharshir, S.W.; Atia, E.G. Feasibility analysis and techno-economic design of grid-isolated hybrid renewable energy system for electrification of agriculture and irrigation area: A case study in Dongola, Sudan. Energy Convers. Manag. 2019, 196, 1453–1478. [Google Scholar] [CrossRef]
- Khan, F.A.; Pal, N.; Saeed, S.H.; Yadav, A. Techno-economic and feasibility assessment of standalone solar Photovoltaic/Wind hybrid energy system for various storage techniques and different rural locations in India. Energy Convers. Manag. 2022, 270, 116217. [Google Scholar] [CrossRef]
- Kumar, R.; Channi, H.K. A PV-Biomass off-grid hybrid renewable energy system (HRES) for rural electrification: Design, optimization and techno-economic-environmental analysis. J. Clean. Prod. 2022, 349, 131347. [Google Scholar] [CrossRef]
- Abdul-Wahab, S.; Mujezinovic, K.; Al-Mahruqi, A.M. Optimal design and evaluation of a hybrid energy system for off-grid remote areas. Energy Sources Part A RecoveryUtil. Environ. Eff. 2022, 44, 4964–4976. [Google Scholar] [CrossRef]
- Vishnupriyan, J.; Manoharan, P.S. Prospects of hybrid photovoltaic /diesel standalone system for six different climate locations in the Indian state of Tamil Nadu. J. Clean. Prod. 2018, 185, 309–321. [Google Scholar] [CrossRef]
- Almashakbeh, A.S.; Arfoa, A.A.; Hrayshat, E.S. Techno-economic evaluation of an off-grid hybrid PV-wind-diesel-battery system with various scenarios of the system’s renewable energy fraction. Energy Sources Part A Recovery Util. Environ. Eff. 2019, 1–24. [Google Scholar] [CrossRef]
- Lilienthal, P. Autosize Genset Diesel Generator, Homer Pro Software User Manual. HOMER® Pro Version 3.7 User Manual; August 2016. Available online: https://www.homerenergy.com/products/pro/docs/latest/index.html (accessed on 14 May 2022).
- Lilienthal, P. How HOMER calculates PV Output Power, Wind Turbine Power and Battery Output, Energy Charge Output, Total Net Present Cost, Cost of Energy and Break-Even Grid Extension Distance, Homer Help File 2016. HOMER® Pro Version 3.7 User Manual; August 2016. Available online: http://homerenergy.com/ (accessed on 14 May 2022).
- Doddipalle Population—Chittoor, Andhra Pradesh. Available online: https://www.census2011.co.in/data/village/596060-doddipalle-andhra-pradesh.html (accessed on 14 May 2022).
- Esan, A.B.; Agbetuyi, A.F.; Oghorada, O.; Ogbeide, K.; Awelewa, A.A.; Afolabi, A.E. Reliability assessments of an islanded hybrid PV-diesel-battery system for a typical rural community in Nigeria. Heliyon 2019, 5, e01632. [Google Scholar] [CrossRef]
- He, L.; Zhang, S.; Chen, Y.; Ren, L.; Li, J. The techno-economic potential of a renewable energy-based microgrid system for a sustainable large-scale residential community in Beijing, China. Renew. Sustain. Energy Rev. 2018, 93, 631–641. [Google Scholar] [CrossRef]
- Small Wind Electric Systems–NREL. Available online: https://www.nrel.gov/docs/fy09osti/35818.pdf (accessed on 24 June 2022).
- NASA, Surface Meteorology and Solar Energy. Available online: https://eosweb.larc.nasa.gov (accessed on 24 June 2020).
- NREL, National Renewable Energy Laboratory. Available online: http://www.nrel.Gov (accessed on 24 June 2022).
- Kolhe, M.; Ranaweera, K.M.I.U.; Gunawardana, A.G.B.S. Techno-economic optimum sizing of the hybrid renewable energy system, Industrial Electronics Society. In Proceedings of the IECON 2013-39th Annual Conference of the IEEE Industrial Electronics Society, Vienna, Austria, 10–13 November 2013; pp. 1898–1903. [Google Scholar]
- Gakkhar, N. Benchmark Cost for “Grid Connected Rooftop and Small Solar Power Plants Programme” for the Year 2017–18. 2017, p. 2. Available online: https://www.jjpvsolar.com/benchmark-cost-for-grid-connected-rooftop-2017-18/ (accessed on 11 October 2018).
- Havells Solar Panel, Inverter, Battery And Solar System Price. Available online: https://kenbrooksolar.com/price-list/havells-solar-panels-inverter-price-list-in-india (accessed on 16 July 2022).
- Kohler Generators Specifications. Available online: https://www.indiamart.com/proddetail/kohler-generators-19529517512.html (accessed on 16 July 2022).
- Discover Innovative Battery Solutions. Available online: https://discoverbattery.com/?utm_term=discover%20battery&utm_campaign=Branded&utm_source=adwords&utm_medium=ppc&hsa_acc=1744226009&hsa_cam=15281686722&hsa_grp=129522918453&hsa_ad=562198293068&hsa_src=g&hsa_tgt=kwd-306225620102&hsa_kw=discover%20battery&hsa_mt=e&hsa_net=adwords&hsa_ver=3&gclid=EAIaIQobChMI0ZOOoLm1-wIVFtJ3Ch3X7g6FEAAYASAAEgKaifD_BwE (accessed on 16 July 2022).
- Generic System Converter Default Cost Details, Homer Pro Manual. Available online: https://www.homerenergy.com/products/pro/docs/index.html (accessed on 16 July 2022).
- Lambert, T.; Gilman, P.; Lilienthal, P. Micropower System Modeling with HOMER; National Renewable Energy Laboratory: Golden, CO, USA, 2006. [Google Scholar]












| Authors/ References | Year | Optimal HRES | Location | Availability of Sources and Type of Loads | Optimized Cost Results of Lowest Cost System | Highlights |
|---|---|---|---|---|---|---|
| Harish Kumar Pujari et al. [2] | 2022 | PV/WT/DG /BS | Chintalaya Palle, A.P., India. | ASR-5.18 kWh/m2/day. AWS-5.75 m/s. TEL: 3185.91 kWh/day. | NPC-5.48 M, LCOE-0.272 $/kWh, RF-91.6%. | Design an optimal hybrid renewable system |
| Qusay Hassan et al. [3] | 2022 | PV/FC | Diyala, Iraq | ASR-4.6 kWh/m2. AWS-4.75 m/s. DL-3218.8 kWh/day. | NPC-$10,166, LCOE-0.23 $/kWh, RF-91.8%. | Optimizing the storage system capacity at the highest renewable fraction. |
| Murugaperumal Krishnamoorthy et al. [4] | 2022 | PV/WT/BM | Korkadu East, Villiyanur Commune, Puducherry. | ASR-5.37 kWh/m2/day. AWS-3.81 m/s. DL-3218.8 kWh/day. | NPC-Rs.573 M, LCOE-Rs.7.886 kWh, RF-86.2%. | Design a cost-effective alternative to the sustainable power systems. |
| Harish Kumar pujari, et al. [5] | 2021 | PV/BS/DG | Kanadripalle, Andhra Pradesh, India. | ASR-5.18 kWh/ m2/day. AWS-3.76 m/s. TEL: 332.97 kWh/day. | NPC-$3,41,280, LCOE-0.217 $/kWh, RF-96.6%. | Provide reliable power at a low generation cost for the rural community. |
| Yashwant Sawle, et al. [6] | 2021 | PV/WT/BG/DG | Ukai, Gujarat, India. | ASR-5.30 kWh/m2/day. AWS-5.63 m/s. DL-898 kWh/day. | NPC-831,217 $, LCOE-0.196 $/kWh, RF-81.2%. | Design an optimal system and techno-economic analysis is performed. |
| An optimalPikaso Pal, V. Mukherjee et al. [7] | 2021 | PV/HFC | North-East Indian states | ASR-3.95–4.79 kWh/m2/day, TEL-138 kWh/day. | NPC-(3,27,557–4,43,004)$, LCOE-(0.509–0.689) $/kWh, RF-100%. | Design a cost-effective optimal energy system. the range of net hydrogen produced by the electrolyzer over the year obtained is 1538–1856 kg/yr. |
| AS Aziz et al. [8] | 2021 | PV/BS/DG | Diyala, Muqdadiyah district, Iraq. | ASR-5.02 kWh/m2/day. Ambient temperature: 36.15 °C. TEL: 145.00 kWh/day. | NPC-$110,191, LCOE-0.21 $/kWh, RF-35.6%. | To design an optimal hybrid system along with techno-economic, environmental and sensitivity analysis. |
| Pradeep Kumar Sahu1, Satyaranjan Jena1 et al. [9] | 2021 | WT/PV/BS | Gaharika, Kandhamal district, Odissa | ASR-7.12 kWh/m2/day, AWS-5.66 m/s. | NPC-$454,242, LCOE-0.278 $/kWh. | The techno-economic feasibility analysis of various hybrid renewable energy systems for rural electrification has been investigated. |
| Chong Li [10] | 2020 | WT/FC/BS | Xining, China. | AWS-3.5 m/s. | NPC-59,611$, LCOE-1.278 $/kWh. | Proposed a technical and economic evaluation for a standalone WT/FC/BS hybrid energy system. |
| Gulenay A. Kiliç and Degtakin et al. [11] | 2020 | PV/WT/DG/BS | Yalova University Central Campus | ASR-4.02 kWh/m2/day, AWS-5.24 m/s | NPC-$1.77 M, LCOE-0.145 $/kWh, RF-75.2%. | The initial investment cost and the renewable energy utilization rate are the highest. The lowest unit energy cost was achieved with this scenario. |
| Chunqiong Miao et al. [12] | 2020 | BGDG /WT/ BS | Newcastle, UK | ASR-7.45 kWh/m2/day. AWS-(1–8) m/s. TEL: 4.60 kWh/day | NPC-14,507$, LCOE-0.588 $/kWh, RF-82.3%. | To utilize hybrid renewable energy sources potentials and provide power supply and heat for houses located in the considered site. |
| Jinze Li, Pei Liu et al. [13] | 2020 | PV/WT/BGDG/BS | West China | ASR-4.66 kWh/m2/day, AWS-6.02 m/s, TEL: 680.00 kWh/day. | NPC-$456,388, LCOE-0.206 $/kWh. | To find the optimal design using pre-feasibility and techno-economic analysis for different configurations. |
| Oluwarotimi Delano Thierry Odou et al. [14] | 2020 | PV/DG/BS | Fouay village, Benin Republic. | ASR-7.88 kWh/m2/day, AWS-(1–2.26) m/s, TEL: 687 kWh/day. | NPC-$555,492, LCOE-0.207 $/kWh, RF-97.7%. | To design an optimal hybrid renewable system based on potential energy sources available for sustainable rural electrification. |
| Jeyasudha S and Krishnamurthy et al. [15] | 2020 | PV/WT/BM | Korkadu, Pondicherry | ASR-5.37 kWh/m2/day, AWS-3–6 m/s, TEL: 42.9 kWh/day. | NPC-Rs.11.9 M, LCOE-Rs.8.231, RF-100%. | To design an optimum HRES using techno-economic analysis for rural electrification. |
| Charafeddine Mokhtara, et al. [16] | 2020 | PV/Li-Ion/BS | Adrar, Sahara of Algeria | ASR-8 kWh/ m2/day, AWS-(1–14) m/s, DL-22.59 kWh/day. | NPC-$27,361, LCOE-0.25 $/kWh, RF-88.3%. | The following reductions are achieved: energy consumption (19%) and fuel consumption or CO2 emission (57%), respectively. |
| Baseer et al. [17] | 2019 | PV/WT/DGBS | Jubail Industrial City, Saudi Arabia | ASR-5.72 kWh/m2/day, AWS-5.68 m/s, TEL: 19,313 kWh/day. | NPC-$555,492 M, LCOE-$0.25/kWh, RF-100%. | To design an optimum hybrid renewable energy system. |
| Erasmus Muh, Fouzi Tabet et al. [18] | 2019 | PV/DG/BS | Southern Cameroons, the Central and West African regions. | ASR-5.24 kWh/m2/day, AWS-2.29 m/s, TEL: 100 kWh/day. | NPC-$191,700 LCOE-0.443 $/kWh, RF-100%. | PV/diesel/small hydro/battery was found to be the most viable economic system. |
| Hours | DL (kWh/day) | CL (kWh/day) | AL (kWh/day) |
|---|---|---|---|
| 1 | 5.036 | 1.397 | 0 |
| 2 | 5.755 | 1.397 | 0 |
| 3 | 7.194 | 2.096 | 0 |
| 4 | 8.633 | 2.096 | 0 |
| 5 | 10.791 | 2.096 | 0 |
| 6 | 14.388 | 3.493 | 0 |
| 7 | 14.388 | 4.192 | 0 |
| 8 | 18.705 | 5.589 | 0 |
| 9 | 21.583 | 5.589 | 0 |
| 10 | 17.985 | 6.987 | 0.625 |
| 11 | 18.705 | 6.987 | 0 |
| 12 | 10.072 | 2.794 | 0.625 |
| 13 | 7.194 | 2.096 | 0 |
| 14 | 12.949 | 4.192 | 0 |
| 15 | 14.388 | 4.192 | 0 |
| 16 | 12.949 | 3.493 | 0 |
| 17 | 10.072 | 2.794 | 0.625 |
| 18 | 8.633 | 2.096 | 0 |
| 19 | 7.913 | 2.096 | 0 |
| 20 | 7.194 | 2.096 | 0 |
| 21 | 6.474 | 2.096 | 0 |
| 22 | 5.755 | 1.397 | 0 |
| 23 | 5.036 | 1.397 | 0 |
| 24 | 5.036 | 1.397 | 0 |
| Total Load (kWh/day) | 536.32 | 126.9 | 41.67 |
| 704.89 | |||
| PV System | Wind System | ||
| Parameters | Value | Parameters | Value |
| Manufacturer | Solar Max 500RX | Manufacturer | Enercon |
| Rated Capacity | 500 kW | Rated capacity | 800 kW |
| Efficiency | 17.30% | Rated wind speed | 10 m/s |
| Derating factor | 96% | Rotor diameter | 44 m |
| Capital cost | 3000 $/kW | Capital cost | $1,028,115.00 |
| RC | 3000 $/kW | RC | $822,491.25 |
| O&M cost | 10 $/kW/year | O &M cost per year | $77,314.25 |
| Lifetime | 25 yrs | Lifetime | 25 yrs |
| Diesel Generator | Battery | ||
| Type | Kohler DG | Manufacturer | Generic 1 mAh LA |
| Fuel Price | 1.39 $/L | Nominal capacity | 1 mAh |
| Load Ratio | 25% | Nominal voltage | 12 V |
| Lower Heating | 43.2 MJ/kg | Maximum capacity | 83.4 Ah |
| Capital | $6543.89 | Efficiency | 80% |
| RC | $1963.16 | Self-Discharge | 5% per month |
| O&M | $327.190 | Capital cost | $300 |
| Lifetime | 1500 h | RC | $300 |
| --- | --- | O &M cost per year | $10 |
| --- | --- | Lifespan throughput | 800 kWh |
| Converter | Boiler | ||
| Rated power | 1 kW | Density | 880 kg/m3 |
| Capital cost | $250 | Efficiency | 96% |
| RC | $218.72 | Capital cost | 200 $/1 kW |
| O &M cost | 6.25 $/year | Replacement cost | 200 |
| Efficiency | 95% | O&M cost | 20 $/yr |
| Lifetime | 15 yrs | Life span | 20 yrs |
| Hydrogen Tank | Electrolyser | ||
| Capital cost | $1500 | Capital cost | $3250 |
| RC | $1000 | RC | $2600 |
| O&M cost | $150 | O&M cost | $325 |
| HSC | 20 kg | Minimum load ratio | 5% |
| ESC | 667 kWh | Efficiency | 85% |
| Tank autonomy | 22.7 h | Life time | 15 yrs |
| CEY | 13.9 kg | --- | --- |
| Life time | 25 yrs | --- | --- |
| Other economic inputs | |||
| ACS | 10% | ||
| Inflation rate | 3% | ||
| Discount rate | 10% | ||
| Project lifetime | 25 yrs | ||
| SolarMax 500RX A with Generic PV | Generic 1 kWh Lead Acid | |||
| Quantity | Value (units) | Quantity | Value (units) | |
| Rated Capacity | 1476 | batteries | 417 qty | |
| Mean output | 181 kW | String size | 1 battery | |
| Mean output | 4351 kWh/d | Strings in parallel | 417 strings | |
| Capacity factor | 12.3 | Bus voltage | 12 V | |
| Total production | 1,587,979 kWh/yr | Autonomy | 8.52 hr | |
| D CON | 500 kW | Storage wear cost | 0.419 $/kWh | |
| Maximum output | 500 kW | Nominal capacity | 417 kWh | |
| PV penetration | 656% | Usable nominal capacity | 250 kWh | |
| Hours of operation | 4381 h/yr | Lifetime throughput | 333,600 kWh | |
| Levelized cost | 0.244 $/kWh | Expected life | 3.76 yr | |
| Hydrogen tank | Energy in | 99,088 kWh/yr | ||
| HSC | 20 kg | Energy out | 79,398 kwh/yr | |
| ESC | 667 kWh | Storage depletion | 142 kWh/yr | |
| Tank autonomy | 22.7 hr | losses | 19,833 kWh/yr | |
| Content at the end of year | 13.9 kg | Annual throughput | 88,769 kWh/yr | |
| Generic electrolyzer | Generic Boiler | |||
| Rated capacity | 200 kW | Hours of operation | 5046 h/yr | |
| Mean output | 29 kW | Total production | 62,813 kWh/yr | |
| Minimum output | 0 kW | Mean output | 7.17 kW | |
| Maximum output | 200 kW | Min. output | 0.116 kW | |
| Total input energy | 254,470 kWh/yr | Max. output | 58.3 kW | |
| Capacity factor | 14.5% | Fuel consumption | 7852 L/yr | |
| Hours of operation | 3826 hr/yr | Specific fuel consumption | 0.125 L/kWh | |
| mean output | 0.626 kg/hr | Fuel energy output | 73,897 kWh/yr | |
| minimum output | 0 kg/hr | Mean efficiency | 85% | |
| maximum output | 4.31 kg/yr | |||
| total production | 5484 kg/yr | |||
| SC | 46.4 kWh/kg | |||
| Converter | Thermal load controller | |||
| Quantity | Inverter | COV | Quantity | Value (units) |
| Capacity | 59.6 kW | 59.6 kW | OH | h/yr |
| Mean output | 27.9 kW | 0 kW | Mean output | 126 kW |
| Minimum output | 0 kW | 0 kW | Max output | 480 kW |
| Maximum output | 59.6 kW | 0 kW | ||
| Capacity factor | 46.9% | 0% | ||
| Hours of operation | 8605 h/yr | 0 h/yr | ||
| Energy out | 244,776 kWh/yr | 0 kWh/yr | ||
| Energy in | 257,659 kWh/yr | 0 kWh/yr | ||
| losses | 12,883 kWh/yr | 0 kWh/yr | ||
| Quantity | Inverter | COV | ||
| Capacity | 59.6 kW | 59.6 kW | ||
| Mean output | 27.9 kW | 0 kW | ||
| Minimum output | 0 kW | 0 kW | ||
| Maximum output | 59.6 kW | 0 kW | ||
| Capacity factor | 46.9% | 0% | ||
| Hours of operation | 8605 h/yr | 0 h/yr | ||
| Energy out | 244,776 kWh/yr | 0 kWh/yr | ||
| Energy in | 257,659 kWh/yr | 0 kWh/yr | ||
| losses | 12,883 kWh/yr | 0 kWh/yr | ||
| Total NPC | ||||||
|---|---|---|---|---|---|---|
| Name of the Component | Capital Cost | Replacement Cost | O & M Cost | Fuel Cost | Salvage Cost | The Total Cost of the System |
| Generic 1 kWh Lead Acid | $125,100 | $344,968.46 | 49,501.19 | $0 | $8404.06 | $511,165.60 |
| Generic Boiler | $0 | $0 | $0 | $89,482.69 | $0 | $89,482.69 |
| Generic Electrolyser | $650,000 | $193,941.81 | $771,601.31 | $0 | $33,496.20 | $1,582,046.91 |
| Generic large free converter | $14,896.80 | $4861.49 | $4420.92 | $0 | $839.64 | $23,339.57 |
| Hydrogen Tank | $30,000 | $0 | $3,561,237 | $0 | $0 | $65,612.37 |
| Solar Max 500RX a Generic PV | $4,427,203.70 | $0 | $175,181.34 | $0 | $0 | $4,602,385.04 |
| Thermal load controller | $125,000 | $33,558.37 | $0 | $0 | $18,116.94 | $140,441.43 |
| Overall System | $5,372,200.50 | $577,330.12 | $1,036,317.13 | $89,482.69 | $60,856.84 | $7,014,473.61 |
| Annualized costs | ||||||
| Generic 1 kWh Lead Acid | $10,538.47 | $29,060.28 | $4170 | $0 | $707.96 | $43,060.79 |
| Generic Boiler | $0 | $0 | $0 | $7538.06 | $0 | $7538.06 |
| Generic Electrolyser | $54,756.26 | $16,337.73 | $65,000 | $0 | $2821.73 | $133,272.26 |
| Generic large free converter | $1254.91 | $409.53 | $372.42 | $0 | $70.73 | $1966.13 |
| Hydrogen Tank | $2527.21 | $0 | $3000 | $0 | $0 | $5527.21 |
| Solar Max 500RX a Generic PV | $372,949.39 | $0 | $14,757.35 | $0 | $0 | $387,706.74 |
| Thermal load controller | $10,530.05 | $2826.97 | $0 | $0 | $1526.18 | $11,830.84 |
| Overall System | $452,556.30 | $48,634.52 | $87,299.77 | $7538.06 | $5126.60 | $590,902.04 |
| Summary of Generation | |
| Name of the component | Generation (kWh/yr) & percentage |
| Solar Max 500RX A with Generic PV | 1,587,979 (100%) |
| Summary of Consumption | |
| Component name | Consumption (kWh/yr) &percentage |
| AC & DC loads | 229,621 (46%) & 0 |
| Deferrable Load | 15,155 (3.04%) |
| Renewable fraction | 84.1% |
| Excess and unmet loads | |
| Quantity | Value (kWh/yr) &percentage |
| Excess power | 191 Rate (121%) |
| Unmet Electric Loads | 12,579 (4.89%) |
| Capacity Shortage | 25,914 (10.1%) |
| Sensitivity Variables | Change in Values to Perform Sensitivity Analysis | |
|---|---|---|
| Case 1 (a) | Case 1 (b) | |
| Project lifetime | 25 yrs | 30 yrs |
| PV derating factor | 0.86, 0.96 | 0.86, 0.96 |
| Load demand (kWh/day) | 125%, 150% and 175% | 125%, 150% and 175% |
| System | Load Demand (kWh/Day) | NPC ($) | LCOE ($/kWh) | OC ($/yr) | RF (%) | |||||
|---|---|---|---|---|---|---|---|---|---|---|
| Domestic | Commercial | DF = 0.96 | DF = 0.86 | DF = 0.96 | DF = 0.86 | DF = 0.96 | DF = 0.86 | DF = 0.96 | DF = 0.86 | |
| PV-BS | 670.40 | 158.64 | 7.70 M | 8.31 M | 2.07 | 2.23 | 154,318 | 154,370 | 85.7 | 85.9 |
| 804.48 | 190.37 | 8.48 M | 9.24 M | 1.91 | 2.13 | 164,523 | 159,966 | 87.4 | 87.4 | |
| 938.56 | 222.09 | 9.34 M | 9.97 M | 1.85 | 1.96 | 167,565 | 178,721 | 88.7 | 88.4 | |
| PV-WT-BS | 670.40 | 158.64 | 9.62 M | 7.71 M | 2.50 | 2.58 | 199,459 | 217,378 | 94.0 | 93.2 |
| 804.48 | 190.37 | 10.3 M | 9.87 M | 2.25 | 1.74 | 212,583 | 166,775 | 94.1 | 94.0 | |
| 938.56 | 222.09 | 8.00 M | 11.5 M | 1.56 | 2.17 | 169,969 | 218,827 | 94.3 | 94.7 | |
| PV-DG-BS | 670.40 | 158.64 | 8.03 M | 8.63 M | 2.07 | 2.23 | 158,472 | 160,091 | 86.0 | 86.0 |
| 804.48 | 190.37 | 8.84 M | 9.52 M | 1.92 | 2.07 | 169,479 | 168,963 | 87.4 | 87.5 | |
| 938.56 | 222.09 | 9.68 M | 10.5 M | 1.82 | 1.96 | 182,622 | 182,834 | 88.6 | 88.7 | |
| PV-WT-DG-BS | 670.40 | 158.64 | 9.06 M | 9.52 M | 2.35 | 2.47 | 209,923 | 204,674 | 93.5 | 93.6 |
| 804.48 | 190.37 | 10.4 M | 11.0 M | 2.25 | 2.40 | 208,309 | 211,955 | 94.1 | 94.0 | |
| 938.56 | 222.09 | 10.3 M | 11.7 M | 1.94 | 2.20 | 218,887 | 221,951 | 94.0 | 94.6 | |
| System | Load Demand (kWh/d) | NPC ($) | LCOE ($/kWh) | OC ($/yr) | RF (%) | |||||
|---|---|---|---|---|---|---|---|---|---|---|
| Domestic | Commercial | DF = 0.96 | DF = 0.86 | DF = 0.96 | DF = 0.86 | DF = 0.96 | DF = 0.86 | DF = 0.96 | DF = 0.86 | |
| PV-BS | 670.40 | 158.64 | 8.27 M | 8.93 M | 2.08 | 2.24 | 189,303 | 193,350 | 85.7 | 85.9 |
| 804.48 | 190.37 | 9.13 M | 9.89 M | 1.93 | 2.14 | 202,542 | 202,765 | 87.5 | 87.4 | |
| 938.56 | 222.09 | 10.0 M | 10.7 M | 1.86 | 1.97 | 212,042 | 226,391 | 88.7 | 88.4 | |
| PV-WT-BS | 670.40 | 158.64 | 10.3 M | 10.6 M | 2.51 | 2.57 | 241,536 | 248,042 | 94.0 | 93.8 |
| 804.48 | 190.37 | 11.1 M | 8.26 M | 2.26 | 1.75 | 257,800 | 199,924 | 94.1 | 94.0 | |
| 938.56 | 222.09 | 8.57 M | 12.3 M | 1.56 | 2.18 | 204,725 | 270,908 | 94.3 | 94.7 | |
| PV-DG-BS | 670.40 | 158.64 | 8.60 M | 9.26 M | 2.08 | 2.24 | 195,731 | 198,427 | 85.9 | 86.0 |
| 804.48 | 190.37 | 9.48 M | 10.2 M | 1.93 | 2.09 | 210,164 | 214,546 | 87.4 | 87.5 | |
| 938.56 | 222.09 | 10.4 M | 11.2 M | 1.83 | 1.98 | 228,020 | 232,961 | 88.6 | 88.7 | |
| PV-WT-DG-BS | 670.40 | 158.64 | 9.94 M | 10.2 M | 2.41 | 2.48 | 225,590 | 245,467 | 93.6 | 93.6 |
| 804.48 | 190.37 | 10.7 M | 11.8 M | 2.18 | 2.41 | 258,454 | 261,440 | 94.0 | 94.0 | |
| 938.56 | 222.09 | 11.1 M | 12.8 M | 1.95 | 2.26 | 264,035 | 274,199 | 94.0 | 94.6 | |
| Parameters | Existing Models | Proposed Model | ||
|---|---|---|---|---|
| Optimal System | BGDG/WT/BS [12] | PV/BS/DG [2] | WT-DG-NG [17] | PV/BS |
| Solar irradiation (kWh/m2/day) | 7.45 | 5.18 | 5.72 | 5.13 |
| Wind speed (m/s) | (1–8) | 5.75 | 5.68 | 5.10 |
| LCOE ($/kWh) | 0.588 | 0.272 | 0.25 | 0.244 |
| NPC ($) | $14,507 | 341,280 | 555,492 | 7.01 M |
| Renewable fraction (%) | --- | 91.6 | 100 | 84.1 |
| Total load (kWh/day) | 4.63 | 3185.91 | 19,313 | 704.89 |
Publisher’s Note: MDPI stays neutral with regard to jurisdictional claims in published maps and institutional affiliations. |
© 2022 by the authors. Licensee MDPI, Basel, Switzerland. This article is an open access article distributed under the terms and conditions of the Creative Commons Attribution (CC BY) license (https://creativecommons.org/licenses/by/4.0/).
Share and Cite
Nallolla, C.A.; Perumal, V. Optimal Design of a Hybrid Off-Grid Renewable Energy System Using Techno-Economic and Sensitivity Analysis for a Rural Remote Location. Sustainability 2022, 14, 15393. https://doi.org/10.3390/su142215393
Nallolla CA, Perumal V. Optimal Design of a Hybrid Off-Grid Renewable Energy System Using Techno-Economic and Sensitivity Analysis for a Rural Remote Location. Sustainability. 2022; 14(22):15393. https://doi.org/10.3390/su142215393
Chicago/Turabian StyleNallolla, Chinna Alluraiah, and Vijayapriya Perumal. 2022. "Optimal Design of a Hybrid Off-Grid Renewable Energy System Using Techno-Economic and Sensitivity Analysis for a Rural Remote Location" Sustainability 14, no. 22: 15393. https://doi.org/10.3390/su142215393
APA StyleNallolla, C. A., & Perumal, V. (2022). Optimal Design of a Hybrid Off-Grid Renewable Energy System Using Techno-Economic and Sensitivity Analysis for a Rural Remote Location. Sustainability, 14(22), 15393. https://doi.org/10.3390/su142215393

