The UAE Employees’ Perceptions towards Factors for Sustaining Big Data Implementation and Continuous Impact on Their Organization’s Performance
Abstract
1. Introduction
- i.
- What are the critical success factors for Big Data sustainable implementation in the public and private sector organizations, as perceived by their employees?
- ii.
- What is the perception of employees towards Big Data sustainable implementation in their organizations?
- iii.
- What is the perception of the employees towards Big Data sustainable implementation’s impact on business performance of their organizations?
2. Literature Review
2.1. Critical Success Factors for Big Data Implementation
2.1.1. Quality of Big Data Architecture
2.1.2. Organizational Readiness
2.1.3. Personal Factors
2.2. Sustainable Implementation of Big Data—Meaning and Measurement
2.3. Sustainable Implementation of Big Data and Business Performance
2.4. Sustainable Implementation of Big Data and 2030 Agenda for Sustainable Development
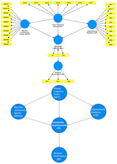
3. Conceptual Framework and Hypotheses
4. Research Methodology
4.1. Research Paradigm and Approach
4.2. Measures and Survey Questionnaire
4.2.1. Measures
4.2.2. Survey Questionnaire
4.3. Data Analysis
4.4. Sampling and Data Collection
5. Findings
5.1. Reliability and Validity
5.1.1. Cronbach’s Alpha
5.1.2. Discriminant Validity
5.2. Hypothesis Testing
5.2.1. Independent Variables’ Impact on Dependent Variables
5.2.2. Moderating Relationships
5.2.3. Perceptions of Employees on Sustainable Implementation in Their Organizations
6. Discussion
UAE Employees’ Perceptions of Factors Essential for Big Data Sustainable Implementation
7. Conclusions
7.1. Summary of Research
7.2. Theoretical and Practical Implications
7.2.1. Theoretical Implications
7.2.2. Practical Implications
7.3. Original Value
7.4. Research Limitations and Recommendations for Future
Funding
Institutional Review Board Statement
Informed Consent Statement
Conflicts of Interest
References
- UAE National Committee on Sustainable Development Goals. UAE and the 2030 Agenda for Sustainable Development. 2017. Available online: https://sustainabledevelopment.un.org/content/documents/20161UAE_SDGs_Report_Full_English.pdf (accessed on 14 September 2022).
- UNDP. The SDGS in Action. 2022. Available online: https://www.undp.org/sustainable-development-goals?utm_source=EN&utm_medium=GSR&utm_content=US_UNDP_PaidSearch_Brand_English&utm_campaign=CENTRAL&c_src=CENTRAL&c_src2=GSR&gclid=EAIaIQobChMIzomhnfag-gIVjo9oCR1OJQ7pEAAYAiAAEgIPg_D_BwE (accessed on 14 September 2022).
- UAE Government. UAE and the 2030 Agenda for Sustainable Development. 2017. Available online: https://u.ae/en/about-the-uae/leaving-no-one-behind#:~:text=Sustainable%20Development%20Goals%20(SDGs)%20also,2030%20Agenda%20for%20Sustainable%20Development (accessed on 14 September 2022).
- Kwon, O.; Lee, N.; Shin, B. Data quality management, data usage experience and acquisition intention of big data analytics. Int. J. Inf. Manag. 2014, 34, 87–394. [Google Scholar] [CrossRef]
- Hafeez, I.; Miettinen, M.; Marchal, S.; Asokan, N.; Sadeghi, A.R.; Tarkoma, S. IOT sentinel: Automated device-type identification for security enforcement in iot. In Proceedings of the 37th International Conference on Distributed Computing Systems (ICDCS), Atlanta, GA, USA, 5–8 June 2017; IEEE: New York, NY, USA, 2017; pp. 2177–2184. [Google Scholar]
- Al-Sai, Z.A.; Abdullah, R. Big data impacts and challenges: A review. In Proceedings of the Jordan International Joint Conference on Electrical Engineering and IT (JEEIT), Amman, Jordan, 9–11 April 2019; IEEE: New York, NY, USA; pp. 150–155. [Google Scholar]
- Haddad, A.; Ameen, A.A.; Mukred, M. The impact of intention of use on the success of big data adoption via organization readiness factor. Int. J. Mgmt. Hum. Sci. (IJMHS) 2018, 2, 43–51. [Google Scholar]
- Alkatheeri, Y.; Ameen, A.; Isaac, O.; Al-Shibami, A.; Nusari, M. The Mediation Effect of Management Information Systems on the Relationship between Big Data Quality and Decision-making Quality. Test Eng. Manag. 2020, 82, 12065–12074. [Google Scholar]
- Cetindamar, D.; Shdifat, B.; Erfani, S. Assessing big data analytics capability and sustainability in supply chains. In Proceedings of the 53rd Hawaii International Conference on System Science, Wailea, HI, USA, 7–10 January 2020. [Google Scholar]
- Hao, S.; Zhang, H.; Song, M. Big data, big data analytics capability, and sustainable innovation performance. Sustainability 2019, 11, 7145. [Google Scholar] [CrossRef]
- Groșanu, A.; Fülöp, M.T.; Cordoș, G.S.; Raita, G. Challenges and trends for the incorporation of big data in the accounting profession: From the traditional approach to the future professional accountant. CECCAR Bus. Rev. 2022, 1, 64–72. [Google Scholar] [CrossRef]
- Zawya. Big Data and Analytics Spending in the Middle East & Africa to Reach $2.2 Billion in 2017, Says IDC. 2016. Available online: https://www.zawya.com/en/press-release/big-data-amp-analytics-spending-in-middle-east-amp-africa-to-reach-22-billion-in-2017-says-idc-xis2i11r (accessed on 14 September 2022).
- Kim, H.Y.; Cho, J.S. Data governance framework for big data implementation with NPS Case Analysis in Korea. J. Bus. Retail. Manag. Res. 2018, 12, 36–46. [Google Scholar]
- Shebli, K.A.; Said, R.A.; Taleb, N.; Ghazal, T.M.; Alshurideh, M.T.; Alzoubi, H.M. RTA’s employees’ perceptions toward the efficiency of artificial intelligence and big data utilization in providing smart services to the residents of Dubai. In Proceedings of the International Conference on Artificial Intelligence and Computer Vision, Settat, Morocco, 28–30 June 2021; Springer: Cham, Switzerland, 2021; pp. 573–585. [Google Scholar]
- Hashem, I.A.T.; Yaqoob, I.; Anuar, N.B.; Mokhtar, S.; Gani, A.; Khan, S.U. The rise of “big data” on cloud computing: Review and open research issues. Inf. Syst. 2015, 47, 98–115. [Google Scholar] [CrossRef]
- Ferraris, A.; Mazzoleni, A.; Devalle, A.; Couturier, J. Big data analytics capabilities and knowledge management: Impact on firm performance. Mgmt. Decis. 2019, 57, 1923–1936. [Google Scholar] [CrossRef]
- Wamba, S.F.; Gunasekaran, A.; Akter, S.; Ren, S.J.F.; Dubey, R.; Childe, S.J. Big data analytics and firm performance: Effects of dynamic capabilities. J. Bus. Res. 2017, 70, 356–365. [Google Scholar] [CrossRef]
- Gao, J.; Koronios, A.; Selle, S. Towards a process view on critical success factors in big data analytics projects. In Proceedings of the Twenty-first Americas Conference on Information Systems, Fajardo, Puerto Rico, 13–15 August 2015; Available online: https://core.ac.uk/download/pdf/301365683.pdf (accessed on 14 September 2022).
- Comuzzi, M.; Patel, A. How organizations leverage big data: A maturity model. Ind. Mgmt. Data Syst. 2016, 116, 1468–1492. [Google Scholar] [CrossRef]
- Eybers, S.; Hattingh, M.J. Critical success factor categories for big data: A preliminary analysis of the current academic landscape. In Proceedings of the 2017 IST-Africa Week Conference (IST-Africa), Windhoek, Namibia, 30 May–2 June 2017; IEEE: New York, NY, USA, 2017; pp. 1–11. [Google Scholar]
- Gudivada, V.N.; Baeza-Yates, R.; Raghavan, V.V. Big data: Promises and problems. Computer 2015, 48, 20–23. [Google Scholar] [CrossRef]
- Zainal, N.Z.; Hussin, H.; Nazri, M.N.M. Big data initiatives by governments–issues and challenges: A review. In Proceedings of the 6th International Conference on Information and Communication Technology for the Muslim World (ICT4M), Jakarta, Indonesia, 22–24 November 2016; IEEE: New York, NY, USA, 2017; pp. 304–309. [Google Scholar]
- Hung, S.Y.; Chen, C.; Choi, H.S.; Ractham, P. A holistic framework to examine the impact of user, organizational and data factors on the use of big data analytics systems. Inf. Res. 2021, 26, 2015–2219. [Google Scholar] [CrossRef]
- Dezi, L.; Santoro, G.; Gabteni, H.; Pellicelli, A.C. The role of big data in shaping ambidextrous business process management: Case studies from the service industry. Bus. Process Mgmt. J. 2018, 24, 1163–1175. [Google Scholar] [CrossRef]
- Nelson, R.R.; Todd, P.A.; Wixom, B.H. Antecedents of information and system quality: An empirical examination within the context of data warehousing. J. Manag. Inf. Syst. 2005, 21, 199–235. [Google Scholar] [CrossRef]
- Kim, G.; Shin, B.; Kwon, O. Investigating the value of sociomaterialism in conceptualizing IT capability of a firm. JMIS 2012, 29, 327–362. [Google Scholar] [CrossRef]
- Gopalkrishnan, V.; Steier, D.; Lewis, H.; Guszcza, J. Big data, big business: Bridging the gap. In Proceedings of the 1st International Workshop on Big Data, Streams and Heterogeneous Source Mining: Algorithms, Systems, Programming Models and Applications, Beijing, China, 12 August 2012; Association for Computing Machinery: New York, NY, USA, 2012; pp. 7–11. [Google Scholar]
- Klievink, B.; Romijn, B.J.; Cunningham, S.; de Bruijn, H. Big data in the public sector: Uncertainties and readiness. Inf. Syst. Front. 2017, 19, 267–283. [Google Scholar] [CrossRef]
- Okuyucu, A.; Yavuz, N. Big data maturity models for the public sector: A review of state and organizational level models. Transform. Gov. People Process Policy 2020, 14, 681–699. [Google Scholar] [CrossRef]
- Chen, H.M.; Schütz, R.; Kazman, R.; Matthes, F. In Amazon in the air: Innovating with big data at Lufthansa. In Proceedings of the 49th Hawaii International Conference on System Sciences (HICSS), Koloa, HI, USA, 5–8 January 2016; IEEE: New York, NY, USA, 2016; pp. 5096–5105. [Google Scholar]
- Saltz, J.S.; Shamshurin, I. Big data team process methodologies: A literature review and the identification of key factors for a project’s success. In Proceedings of the International Conference on Big Data (Big Data), Washington, DC, USA, 5–8 December 2016; IEEE: New York, NY, USA, 2017; pp. 2872–2879. [Google Scholar]
- Malik, P. Governing big data: Principles and practices. IBM J. Res. Dev. 2013, 57, 1–13. [Google Scholar] [CrossRef]
- Soon, K.W.K.; Lee, C.A.; Boursier, P. A study of the determinants affecting adoption of big data using integrated Technology Acceptance Model (TAM) and diffusion of innovation (DOI) in Malaysia. Int. J. Appl. Bus. Econ. Res. 2016, 14, 17–47. [Google Scholar]
- Adrian, C.; Abdullah, R.; Atan, R.; Jusoh, Y.Y. Towards developing a strategic assessment model for big data implementation: A systematic literature review. Int. J. Adv. Soft Comput. Its Appl. 2016, 8, 174–189. [Google Scholar]
- Halaweh, M.; Massry, A.E. Conceptual model for successful implementation of big data in organizations. J. Int. Technol. Inf. Manag. 2015, 24, 2. [Google Scholar]
- Teo, H.H.; Wei, K.K.; Benbasat, I. Predicting intention to adopt interorganizational linkages: An institutional perspective. MIS Q. 2003, 27, 19–49. [Google Scholar] [CrossRef]
- Akhtar, P.; Frynas, J.G.; Mellahi, K.; Ullah, S. Big data-savvy teams’ skills, big data-driven actions and business performance. Br. J. Manag. 2019, 30, 252–271. [Google Scholar] [CrossRef]
- Sardi, A.; Sorano, E.; Cantino, V.; Garengo, P. Big data and performance measurement research: Trends, evolution and future opportunities. Meas. Bus. Excell. 2020. ahead-of-print. [Google Scholar] [CrossRef]
- Urbach, N.; Ebner, K.; Bühnen, T. Think big with big data: Identifying suitable big data strategies in corporate environments. In Proceedings of the 47th Hawaii International Conference on System Sciences, Waikoloa, HI, USA, 6–9 January 2014; IEEE: New York, NY, USA, 2014; pp. 3748–3757. [Google Scholar]
- Akter, S.; Wamba, S.F.; Gunasekaran, A.; Dubey, R.; Childe, S.J. How to improve firm performance using big data analytics capability and business strategy alignment? Int. J. Prod. Econ. 2016, 182, 113–131. [Google Scholar] [CrossRef]
- Popovič, A.; Hackney, R.; Tassabehji, R.; Castelli, M. The impact of big data analytics on firms’ high value business performance. Inf. Syst. Front. 2018, 20, 209–222. [Google Scholar] [CrossRef]
- Spiess, J.; T’Joens, Y.; Dragnea, R.; Spencer, P.; Philippart, L. Using big data to improve customer experience and business performance. Bell Labs Tech. J. 2014, 18, 3–17. [Google Scholar] [CrossRef]
- Hu, H.; Wen, Y.; Chua, T.S.; Li, X. Toward scalable systems for big data analytics: A technology tutorial. IEEE Access 2014, 2, 652–687. [Google Scholar] [CrossRef]
- Thatcher, J.B.; Wright, R.T.; Sun, H.; Zagenczyk, T.J.; Klein, R. Mindfulness in information technology use: Definitions, distinctions, and a new measure. MIS Q. 2018, 42, 831–847. [Google Scholar] [CrossRef]
- Epstein, S.; Pacini, R.; Denes-Raj, V.; Heier, H. Individual differences in intuitive–experiential and analytical–rational thinking styles. J. Personal. Soc. Psychol. 1996, 71, 390. [Google Scholar] [CrossRef]
- Park, Y.S.; Konge, L.; Artino, A.R. The positivism paradigm of research. Acad. Med. 2020, 95, 690–694. [Google Scholar] [CrossRef] [PubMed]
- Kohler, U. Survey research methods during the COVID-19 crisis. Surv. Res. Methods 2020, 14, 93–94. [Google Scholar]
- Worthington, R.L.; Whittaker, T.A. Scale development research: A content analysis and recommendations for best practices. Couns. Psychol. 2006, 34, 806–838. [Google Scholar] [CrossRef]


| Construct | Items | Author |
|---|---|---|
| Big Data Architecture Quality (BDAQ) | ||
| Big Data Scalability |
| Hu et al. [43] |
| Big Data Infrastructure Compatibility |
| Nelson et al. [25] |
| Big Data Infrastructure Connectivity |
| Kim et al. [26] |
| Organizational Readiness (OR) | ||
| Organizational Alignment of Value Creation Goal with Big Data Strategy |
| Chen et al. [30] |
| Organizational e-governance maturity |
| Klievink et al. [28] |
| Organizational Capabilities such as Big Data Governance Framework and Availability of trained Data Scientists |
| Klievink et al. [28] Soon, Lee and Boursier [33]; Gao et al. [18] and Adrian et al. [34] |
| Human Cognitive Factors (HCF) | ||
| Openness to Novelty |
| Thatcher et al. [44] |
| Cognitive Thinking Style |
| Epstein et al. [45] |
| Big Data Sustainable Implementation (SI) | ||
| Urbach et al. [39] | |
| Business Performance (BP) | ||
| Akhtar et al. [37]; Popovič et al. [41]; Spiess et al. [42]; Akter et al. [40]; Sardi et al. [38] |
| Type | Factors | Cronbach’s Alpha |
|---|---|---|
| IV | Big Data Architecture Quality of (QBDA) | 0.905 |
| IV | Organizational Readiness (OR) | 0.871 |
| IV and Moderator | Human Cognitive Factors (HCF) | 0.905 |
| DV | Sustainable Implementation of BD (SI) | 0.778 |
| DV | Business Performance (BP) | 0.799 |
| BD Architecture Quality (BDAQ) | Organizational Readiness (OR) | Human Cognitive Factors (HCF) | Sustainable Implementation of BD (SI) | Business Performance (BP) | |
|---|---|---|---|---|---|
| BD Architecture Quality (BDAQ) | - | ||||
| Organizational Readiness (OR) | 0.302 | ||||
| Human Cognitive Factors (HCF) | 0.291 | 0.196 | |||
| Sustainable Implementation of BD (SI) | 0.18 | 0.279 | 0.511 | ||
| Business Performance (BP) | 0.253 | 0.224 | 0.247 | 0.336 |
| Original Sample (O) | Sample Mean (M) | Standard Deviation | T-Statistics | p-Value | |
|---|---|---|---|---|---|
| BD Architecture Quality (BDAQ) on Sustainable Implementation | 0.247 | 0.273 | 0.092 | 2.686 | 0.007 |
| Organizational Readiness (OR) on Sustainable Implementation | 0.376 | 0.211 | 0.036 | 1.945 | 0.036 |
| Human Cognitive Factors (HCF) on Sustainable Implementation | 0.13 | 0.198 | 0.013 | 2.233 | 0.016 |
| Sustainable Implementation on Business Performance | 0.57 | 0.211 | 0.029 | 1.897 | 0.008 |
| Original Sample (O) | Sample Mean (M) | Standard Deviation | T-Statistics | p-Value | |
|---|---|---|---|---|---|
| Moderating Effect 1 | 0.14 | 0.177 | 0.009 | 1.998 | 0.09 |
| BD Architecture Quality (BDAQ) and Sustainable Implementation | 0.247 | 0.273 | 0.092 | 2.686 | 0.007 |
| Human Cognitive Factors (HCF)—Sustainable Implementation | 0.13 | 0.198 | 0.013 | 2.233 | 0.016 |
| Original Sample (O) | Sample Mean (M) | Standard Deviation | T-Statistics | p-Value | |
|---|---|---|---|---|---|
| Moderating Effect 2 | 0.14 | 0.177 | 0.009 | 1.018 | 0.06 |
| Organizational Readiness (OR)—Sustainable Implementation | 0.376 | 0.211 | 0.036 | 1.925 | 0.036 |
| Human Cognitive Factors (HCF)—Sustainable Implementation | 0.13 | 0.198 | 0.013 | 2.233 | 0.016 |
Publisher’s Note: MDPI stays neutral with regard to jurisdictional claims in published maps and institutional affiliations. |
© 2022 by the author. Licensee MDPI, Basel, Switzerland. This article is an open access article distributed under the terms and conditions of the Creative Commons Attribution (CC BY) license (https://creativecommons.org/licenses/by/4.0/).
Share and Cite
Mustapha, S.M.F.D.S. The UAE Employees’ Perceptions towards Factors for Sustaining Big Data Implementation and Continuous Impact on Their Organization’s Performance. Sustainability 2022, 14, 15271. https://doi.org/10.3390/su142215271
Mustapha SMFDS. The UAE Employees’ Perceptions towards Factors for Sustaining Big Data Implementation and Continuous Impact on Their Organization’s Performance. Sustainability. 2022; 14(22):15271. https://doi.org/10.3390/su142215271
Chicago/Turabian StyleMustapha, S. M. F. D. Syed. 2022. "The UAE Employees’ Perceptions towards Factors for Sustaining Big Data Implementation and Continuous Impact on Their Organization’s Performance" Sustainability 14, no. 22: 15271. https://doi.org/10.3390/su142215271
APA StyleMustapha, S. M. F. D. S. (2022). The UAE Employees’ Perceptions towards Factors for Sustaining Big Data Implementation and Continuous Impact on Their Organization’s Performance. Sustainability, 14(22), 15271. https://doi.org/10.3390/su142215271

