Abstract
Land is the carrier of human economic activities, and its utilization has a profound impact on CO2 emissions. With the advancement of urbanization, mixed land use has become a universal feature of cities. Analyzing the impact of mixed land use on CO2 emissions is one of the prominent premises for coordinating urban development and the ecological environment. Using information entropy of land use structure (IELUS) to reflect its mixing degree, it was found that the relationship between IELUS and CO2 emissions presents a positive U-shaped curve. Additionally, when IELUS is less than 0.351, they are negatively correlated, and vice versa. This means that cities can appropriately shift toward a higher degree of a mixed land use pattern to alleviate their environmental pressure. Further research shows that the spatial spillover effect will dilute the impact of mixed land use on CO2 emissions. Meanwhile, improving production efficiency and increasing public transport travel are significant ways in a mixed land use model to reduce CO2 emissions. Overall, this study provides a reference for the rational allocation of low-carbon land use systems.
1. Introduction
According to the World Meteorological Organization (WMO), the global temperature over the past decade has been the highest on record, which is 1.1 °C higher than before [1]. A continued rise in global temperatures will endanger the survival and health of our societies due to glacier melting, rising sea levels, drought, flooding, debris flow, and habitability, and this has become a worldwide consensus [2,3,4,5]. Previous studies have shown that China contributes 12 ± 2% to global warming [2], which is primarily the result of greenhouse gases emissions (GHGs), especially CO2 emissions [6]. Meanwhile, the Chinese government has promised to the world to achieve carbon peaking and carbon neutralization by 2030 and 2060, respectively. Hence, China is the ideal carrier case to study how to reduce CO2 emissions.
In China, extensive measures have been taken to reduce CO2 emissions, such as developing a green industry, protecting the ecological environment, and advocating a green lifestyle. In addition, policymakers, planners, and engineers are enormously interested in effective approaches to mitigate CO2 emissions by land use planning. As an important driving force for human development, land use and its cover change (LUCC) are also unrivalled for CO2 emissions [7]. On the one hand, it not only directly impacts the storage of terrestrial ecosystems but also causes energy-related CO2 emissions [8]. For example, the expansion of construction land may attract high-density energy consumption in industrial activities such as cement, chemicals, steel, etc. [9]. On the other hand, LUCC changes the land management pattern, thus affecting carbon dioxide emissions, such as forest harvesting and farmland rotation [10]. At the same time, optimizing land use can also reduce carbon dioxide emissions. It is found that the optimized land use structure will reduce energy-related CO2 emissions by about 12% [9].
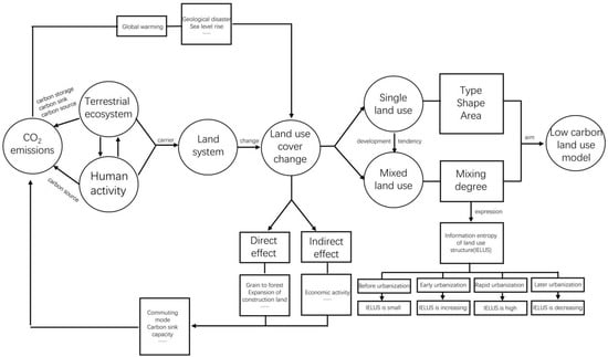
However, there is a lack of systematic analysis of mixed land use. The concept of it originates from the critical reflection on many problems caused by urban functional zoning (e.g., separation of functional links, low efficiency of land use, isolation of social layout, etc.) [11,12,13]. Some scholars believe that mixed land use is conducive to reducing the separation of work and housing and solving urban traffic problems [14,15]. Others hold the view that mixed land use will cause traffic congestion, and reduce agglomeration economic benefits and labor productivity [16]. They have different or even opposite effects on CO2 emissions. Therefore, the relationship between CO2 emissions and mixed land use is still controversial and needs to be further demonstrated. Information entropy of land use structure (IELUS) has been widely recognized in measuring the land use mixing degree [17,18,19,20]. Before urbanization, the land system maintains an orderly natural pattern without large-scale artificial interference. In this period, the degree of order of the land use structure is high, and the corresponding IELUS is small. In the early stage of urbanization, the orderly natural landscape is affected by different degrees of human–land interaction. At this stage, IELUS is also low, but an obvious increase is observed. When it comes to the rapid urbanization stage, the landscape has changed from natural to semi-artificial, and there are frequent changes between different land use types. For instance, arable land can be transformed into construction land, vegetable gardens, orchards, and forest. The proportion of different land use types has also changed markedly, leading to the growth of IELUS at this stage. In the later stage of urbanization, construction land is the main land use type in cities. Land use transformation mainly occurs in the construction of land used for human activities, such as factories, quarries, mines, transportation facilities, airports, etc. IELUS decreased gradually at this stage (Figure 1) [21,22]. The above process also has an impact on carbon dioxide emissions. In previous studies, the evolutionary characteristics and mechanisms of IELUS have been explored successfully. However, only a few studies have explored the CO2 emissions effects of IELUS, especially in developing countries, such as China [23,24,25].
Figure 1.
Theoretical framework.
This study tries to investigate the impact of IELUS on CO2 emissions in China and aims to provide a reference for the rational allocation and effective use of land use systems. The remainder of this paper is structured as follows. Section 2 is a literature review and hypothesis. Section 3 briefly introduces the study area, and explains the data as well as the methodology, which consists of the identification method of mixed land use and the panel data models. Section 4 presents the results, which include two parts. The first part is the basic regression of the relationship between mixed land use and CO2 emission intensity. The second part makes further analysis and quantitative research on the relationship and influence mechanism between them. Conclusions and discussions are given in Section 5.
2. Literature Review and Research Hypothesis
2.1. Land Use, Mixed Land Use, and Carbon Emissions
Land use and its cover change are the second largest reason for increased environmental problems, especially carbon emissions, behind fossil fuel combustion [26,27]. As for land use, the existing literature highlighted the CO2 emission effects of different land use types. For example, construction land is shown as a carbon source, forest and grassland have a carbon sink effect, and cultivated land has both effects at the same time [28,29]. As for LUCC, the research shows that overall land use change has contributed about 1.45 Pg of carbon to the total carbon released from 1990 to 2010 [30]. DeFries et al. found there were 116 Mg C ha−1 when forests were converted to cropland [31]. When cropland is withdrawn from farming and converted into natural vegetation, soil organic carbon (SOC) accumulated at an average rate of 0.37 Mg h−1 yr−1 in China [32].
Meanwhile, studies also show the different intensities of the carbon emission impact of land use change at different periods, regions, and scales [4,33]. In addition, scholars also proposed that CO2 emissions can be reduced by adjusting and distributing the land use structure [34], such as cultivated land and farming methods [35], as well as industrial land and energy consumption mode [36]. In general, existing studies on land use carbon emission reduction focus on the adjustment of the land use structure in the future and the restrictions on the supply of land for newly increased energy consumption industries. However, there is a lack of research on the efficiency, intensity, and mixing degree of land use. Although the intensity and efficiency of land use can be expressed by ground plants and building plot ratio, it is difficult to obtain continuous data for most cities. Therefore, enlarging the research on the relationship between mixed land use and CO2 emissions is a feasible way to reduce land carbon emissions.
When it comes to mixed land use, it is considered to be an important means to solve problems such as inefficient land use and traffic jams [15], which are the main carbon emission sources in the cities. Tan et al. further confirmed that mixed land use can reduce carbon emissions per capita by reducing commuting [37]. Meanwhile, when farmland and forest land are mixed, their proportion also affects carbon emissions [38]. Apart from that, Zhu et al. hold the view that communities with mixed land play a considerable role in reducing CO2 emissions [39].
In terms of mechanisms, scholars have found that LUCC can affect both terrestrial carbon stocks [40,41] and anthropogenic carbon flows [9,42,43], due to changes in resource and energy consumptions caused by the altering interfaces between socioeconomic and natural systems in cities [44,45]. This influence can be divided into direct and indirect effects [46]. The direct effect is that the change in land use affects the intensity of the carbon sink and the emissions of net carbon [47]. Stocker et al. found that the change in cultivated land and forest contributed 19% to the mean annual emissions [48]. Liu et al. believed that the transformation of cultivated land will not only increase the carbon sequestration capacity of vegetation, soil, and water but also release a large amount of carbon [49]. Xia et al. proposed that industrial land and transportation land have the main impacts on carbon metabolism [42]. In addition to that, Xia and Chen explored the comprehensive effects of land use changes on the carbon balance in cities by using ecological network analysis (NA) and found that the major pulling force weight contributions were always induced by natural land use types with carbon sequestration functions [50]. As for the indirect effect, the change in land use involves the change in production, lifestyle, and energy utilization mode, which will affect carbon emissions [36,51,52].
2.2. Information Entropy and Mixed Land Use
In 1948, the famous scholar Shannon first proposed information entropy to measure the disorder of information [53]. Then, the Canadian scholar Thakur applied it into geography [54]. On this basis, scholars used information entropy to analyze the land use structure at different scales [55,56,57]. For example, Fan et al. suggested that the volatility of LUCC can be reflected by information entropy [58]. Other scholars believed that it is an indicator to reflect land use diversity [12,59]. In addition, Liang et al. argue that information entropy can reflect the number of land use types and the uniform degree of the land area distribution of each type. In theory, when the areas of various land use types become nearly the same (A1 = A2 = … = An), information entropy reaches the maximum. In practical application, the most apparent change is the rapid expansion of urban construction land, the difference in the area proportion of different land use types will quickly become smaller, and information entropy will gradually increase. The measurement of information entropy can effectively interpret the orderly and rational evolution of the land use structure in urbanized areas [60]. In general, using information entropy to reflect the mixed characteristics of the land use structure has reached a consensus among academics [17].
In summary, scholars have highlighted the relationship between LUCC and CO2 emissions, measured the carbon emission intensity during the transformation between different types of land, discussed the direct and indirect action paths of this relationship, and put forward strategies for optimizing land structure. In addition, the effect of mixed land use on reducing CO2 emissions has aroused the interest of scholars, who believe that this effect is mainly achieved through improving land use efficiency and reducing traffic congestion. However, how to measure the mixing degree of the land use structure is difficult. Notwithstanding the concept of information entropy being widely used in land science to provide a solution to this problem, there are still few relevant empirical studies. Hence, 268 cities in China are taken as samples in this paper to supplement the relevant research.
2.3. Research Hypothesis
Existing studies highlighted that mixed land use has beneficial effects on reducing commuting [61], improving efficiency [7], encouraging public transportation, and walking [62]. Meanwhile, a research agenda developed by the University of Washington for the Washington State Department of Transportation (WSDOT) also purposed intermixing a variety of land uses to reduce dependence on driving alone. However, some scholars argue that mixed land use is a reason for traffic congestion because of the decline in employment density and chaotic traffic flow [63]. Additionally, Zheng believes that mixed land use will reduce the agglomeration economic benefits and labor productivity because it is not conducive to the specialization of land use [64]. In total, the above phenomenon has an indirect positive or negative impact on carbon emissions. Therefore, according to the analyses mentioned above, the research hypothesis is proposed:
Hypothesis 1.
The impact of mixed land use on carbon emissions has a U-shaped nonlinear relationship of first reducing and then increasing.
Hypothesis 2.
Mixed land use will have an indirect impact on carbon emissions by affecting production efficiency, public transport use, and traffic congestion.
3. Materials and Methods
3.1. Study Area
This study starts with 268 mainland Chinese cities at the prefectural level and above. Considering the reality of China and the availability of data, Xinjiang, Tibet, Hong Kong, Macao, Taiwan, and other regions or cities are not included in the sample. Within the Chinese administrative division system, a prefectural-level city usually comprises core urban districts and their surrounding region which, in turn, contains districts, county-level cities, counties, towns, and/or other subdivisions [65]. The reason for selecting this area is that most inner cities mainly comprise construction land (carbon source), which cannot fully reflect the relationship between land use and carbon emissions. Forest land, grassland, and water in suburban and rural areas should be taken into account, as they play an important role in carbon sequestration. In addition to prefecture-level cities, our analysis includes four municipalities under the direct control of the central government (i.e., Beijing, Tianjin, Shanghai, and Chongqing), which have the same administrative ranks as provinces. The benefits of using prefecture-level cities as the research area are as follows. First, the statistical scope of most data in China is based on prefecture-level cities. Second, the administrative boundaries of a city are relatively stable, which greatly facilitates historical comparisons and longitudinal analyses. Third, according to the Chinese administrative system, the scope of rights of local governments is the boundary of prefecture-level cities. Taking prefecture-level cities as the research area is conducive to putting forward policy suggestions that can be implemented.
3.2. Data Source
The land use data in this study are coming from the research of Yang and Huang [66], which is based on Landsat data and the random forest classifier method. The data download address is https://doi.org/10.5281/zenodo.4417810 (accessed on 1 August 2022). This dataset has been widely recognized and used because it makes the results more accurate through a postprocessing method incorporating spatial-temporal filtering and logical reasoning. The resolution of the data is 30 m, which will ensure the accuracy of the analysis under the scale of this study. According to the remote sensing interpretation results, the land use in this paper is divided into nine categories: namely, farmland, forest, shrub, grassland, water, glacier, bare land, construction, land, and wetland.
Since the Chinese government has not yet published data on carbon dioxide emissions, this paper uses the Open-source Data Inventory for Anthropogenic CO2 (ODIAC) to calculate the carbon emissions at the city level in China from 2003 to 2019. The data download address is http://www.odiac.org/ (accessed on 1 August 2022). The dataset is based on the night-light and power station data to obtain a global high-resolution (about 1 km) fossil fuel carbon emission dataset, which has been widely used in related research [67,68,69,70].
The other data are from the corresponding statistical yearbooks published by national authorities, including the China Urban Statistical Yearbook and the China Urban Construction Statistical Yearbook. The map of China originates from the Map Technology Review Center of the Ministry of Natural Resources, the review number is GS (2019) 1686, and the download address is http://bzdt.ch.mnr.gov.cn/ (accessed on 1 August 2022). It should be noted that this study covers a large period and the data of individual cities will be missing in a certain year. Therefore, a few missing data are supplemented by the data of adjacent years of the city or compensated by the linear interpolation method. Considering that land use is difficult to change significantly in a short time, the data interval in this study is once every two years.
3.3. Methods
3.3.1. Calculation of Mixed Land Use
According to the existing literature, information entropy of land use structure (IELUS) has often been used to measure the mixed degree of the land use system [20,24,71,72]. Referring to the existing literature, the calculation formula of information entropy of land use structure (IELUS) is as follows:
where represents information entropy of land use structure (IELUS), which indicates the mixed degree of land use. The higher the value, the higher the mixing degree of land use. Additionally, is the number of land use types, represents the area of a certain type of land, and refers to the total area of various types of land in the city.
According to Formula (1), the value of IELUS depends on the number of land use types and the percentage of various land areas in the total land area. Since the land use types in this paper are fixed in nine categories, the value of IELUS in this paper is only affected by the proportion of each type of land area to the total land area. The closer this ratio is, the higher the value of IELUS.
3.3.2. Regression Model
Ordinary least square (OLS) is widely used to evaluate the relationship between two or more element attributes and minimize the sum of squares of residuals of all observations in the selected global regression model. Firstly, the variables are standardized to eliminate the multicollinearity problem, and then the OLS model is used to preliminarily analyze the relationship between the polycentric urban form and carbon dioxide emission. In addition, to investigate the nonlinear relationship between IELUS and CO2 emissions, the IELUS square was added. The formula is as follows:
According to Formula (2), if the explanatory variables and explained variables show a U-shaped relationship, their inflection points are calculated as follows:
where CO2 represents the CO2 emissions, to eliminate the influence of multicollinearity, it is taken in logarithmic form. IELUS is the land use information entropy, which indicates the degree of mixing of the land. Drawing upon previous studies, we add nine control variables to our model specification. They are VC, Pgdp, IS, Car, ER, FDI, GTI, Pinvest, and Proad. Among those, VC represents the ventilation coefficients, calculated by multiplying the wind speed and the boundary layer height [73]. The larger the VC, the stronger the air fluidity and the expected negative impact of the CO2 emissions. GDP (Per capita GDP) is used to reflect the size of a city and the degree of economic development. Industrial structure (IS) is calculated by the proportion of the secondary industry in GDP. As the energy consumption of the secondary industry is higher than others, reducing the proportion of the secondary industry is an important method to alleviate the deterioration of the environmental quality, and, therefore, is also one of our important control variables. Car is the number of private cars in the city which is expected to have a positive impact on the explained variable. ER is the environmental regulation, which regulates various behaviors that pollute the public environment to protect the environment. In this paper, the environmental regulation is calculated by the entropy weight method (EWM) from the discharge of industrial wastewater, industrial sulfur dioxide, and industrial dust. In addition, since enterprises in developed countries will regard developing countries as “pollution havens”, foreign direct investment (FDI) is adopted to reflect the dependence of cities on foreign business, and the expected impact coefficient is positive. Green technology innovation (GTI) is an index of green innovation ability. In the existing literature, the number of patents or R & D investments is commonly used to indicate the regional technological innovation capacity. However, these approaches lack focus on green technology, which is not accurate. This study refers to Shao and Zhu et al. and, according to the list of green patents issued by the World Intellectual Property Organization, retrieves the number of annual and regional green patents from the patent database of the State Intellectual Property Office of China, and obtains GTI, and the impact of GTI on CO2 emissions is expected to be negative [74,75]. Pinvest is the material capital investment calculated by the ratio of urban fixed assets investment to GDP. Higher Pinvest will consume more energy and bring carbon emissions. The coefficient of the expected impact is positive. Proud indicates per capita road area. Finally, i and t represent city and year, respectively, is the urban fixed effect, is a random error term. The descriptive statistics of variables are as follows (Table 1):
Table 1.
Summary statistics of the variables.
4. Results
4.1. Main Results
The Jenks natural breaks classification was used to analyze the temporal-spatial pattern of IELUS and CO2 emissions (Figure 2). According to the pictures, it can be found that the minimum value of IELUS in the study period shows an increased trend, from 0.105 in 2003 to 0.155 in 2019. However, the change of its maximum value is not obvious, especially as the values in 2011 and 2019 are almost the same. Meanwhile, during the period between 2003 and 2019, most cities, such as Chengdu, Huangshi, Shangrao, and Mianyang, enjoyed sustained growth, while a small number of cities such as Daqing, Nanning, and Xining experienced a small decline. Additionally, the highest value cities in each year are mainly concentrated in the central and northern regions of China, forming the highest value area, with Shanxi and Hebei as the core, and the rest of the highest value cities are scattered. Medium and high value cities are mostly concentrated and contiguous, and are mainly distributed in northern China, northeast Inner Mongolia, and the junction of Jiangxi, Hunan, and Anhui provinces.

Figure 2.
Spatio-temporal distribution of IELUS and CO2 emissions.
In terms of CO2 emissions, there has been a trend of gradual increase in the research period. The minimum value has been sustained growth, while the maximum value has been increasing first and then decreasing. It shows that CO2 emission has a convergence effect. In terms of spatial distribution, high value results are distributed in all regions, but most of them are concentrated in coastal cities and northern China, especially in the eastern and southern regions. The low value cities are mostly concentrated in the southwest, such as Ganzhou, Chenzhou, Yulin, etc.
Table 2 shows the results of OLS. Without the control variables, Model I shows that the explanatory variable and the explained variable are significant at the level of 10%, the square term of the explanatory variable is not significant, and the coefficient of the explanatory variable and its square term is positive, so there is no U-shaped relationship. This result may be due to endogenous problems caused by missing variables. Therefore, a series of control variables representing urban development are added to Model II. It can be found that the R square is 0.818 in Model II, which is obviously higher than the 0.218 of Model I, indicating that the model fitting degree is significantly enhanced. The coefficient of the explanatory variable and its square term in Model II is significant at 1% and are opposite as well, the former is negative and the latter is positive, indicating that hypothesis 1 is confirmed, which is that the impact of mixed land use on carbon emissions has a U-shaped nonlinear relationship of first reducing and then increasing. Model III adds the urban social and economic activities indexes as the control variables based on Model II. Compared with Model II, the regression result has no obvious change, and the R square slightly increases, with a better goodness of fit. The coefficient of the explanatory variable and its square term is slightly lower than that of Model II, with −5.744 and 8.187. The results show that mixed land use is conducive to reducing carbon emissions, but not absolutely. Before the inflection point, every unit of IELUS increases, and carbon dioxide decreases by 5.744%. However, after the inflection point, carbon dioxide will increase by 8.187% for every unit of IELUS increase.
Table 2.
Estimation results for different models.
Then, the influence of the control variables on CO2 emissions is analyzed. According to Model III, per capita GDP has a significant positive impact on carbon dioxide emissions, and, for every 1% increase, carbon dioxide emissions will increase by about 0.134%. Industrial structure, private cars, material capital investment, and per capita road area show the same trend. Ventilation coefficients, environmental regulation, and foreign direct investment did not pass the significance test, which may be due to the strong endogenous condition of the variables, and it is impossible to judge the relationship between them and CO2 emissions. Although green innovation ability has not passed the significance test, its coefficient is negative, which is in line with the previous judgment. In addition to that, according to formula 3, the inflection point of the U-shaped curve is 0.351. It means before the value of IELUS is 0.351, the larger the value, the less carbon dioxide emissions, and vice versa.
4.2. Robust Test
To verify the robustness of the previous conclusions, the following aspects are discussed. Firstly, the provincial cities and the municipalities (i.e., Beijing, Shanghai, Tianjin, and Chongqing) are rejected, because these regions are different from other cities in terms of their administrative level and institutional arrangement. Meanwhile, the northern cities are removed as these 128 cities will burn coal for heating in winter, which may affect the estimation results. Additionally, 162 resource-based cities were selected based on the National Sustainable Development Plan For Resource-based Cities (2013–2020) published by China’s State Council, and these were eliminated from calculations. These cities are dominated by the exploitation and processing of natural resources, such as minerals and forests, which cost more energy for development and may affect the estimation results too (Table 3). According to Table 3, all of the results have passed the significance test of 1%, the coefficient of the explanatory variable is negative, as well as the coefficient of its square term is positive. Meanwhile, all of the R squared is above 0.8. The results have shown that the main results have strong robustness and the previous research conclusions are still valid. Apart from that, the coefficients excluding the northern and resource-based cities are significantly higher than the results in Model III of Table 2. It shows that the influence of mixed land use on CO2 emissions is weakened to a certain extent due to the different ways and degrees of resource utilization in winter-heating cities and resource-based cities.
Table 3.
Robust test results.
Secondly, CO2 emission is a global environmental problem rather than a local one. It will spread to neighboring areas through natural factors such as atmospheric circulation and atmospheric chemistry, as well as economic mechanisms such as industrial transfer, pollution leakage, industrial agglomeration, and traffic flow. Therefore, ignoring the spatial spillover effect of CO2 emissions when explaining the causes of CO2 emissions will often lead to bias in the estimation results. Hence, given that the administrative boundary cannot block the diffusion of CO2, obvious spatial dependency is expected among adjacent cities [76]. A spatial econometric model with an inverse distance as the spatialized weighted matrix is established in this study which fully considers the spatial dependency among cities located near one another (Formula (4)). The characteristic of this model is a spatial lag, including the lag in terms of the dependent variable, independent variable, and error term. Different spatial econometric models have been constructed with different combinations of lags [77]. The premise of spatial econometric models is that the variables are spatially autocorrelated. Therefore, based on the inverse distance space matrix, we calculated Moran’s I of the dependent variable. As shown in Table 4, the dependent variables are positive and significant at the 1% level during the study period, which indicates that city regions with high CO2 emissions are generally surrounded by similar ones and vice versa. This phenomenon confirms that the explained variable is spatially dependent and conforms to the premise of the spatial econometric model.
Table 4.
Test for spatial autocorrelation.
As shown in Table 5, after adding the spatial weight matrix, the regression result still has strong robustness. In addition, the coefficients of the explanatory variables are smaller than the previous ones, which indicates that the spatial spillover effect dilutes the impact of some mixed land use on CO2 emissions.
Table 5.
Spatial econometric model test results.
4.3. Endogenous Test
Although we added as many control variables as possible, there will inevitably be some unobservable confounding factors when investigating the impact of IELUS on CO2 emissions, and which cause endogenous problems. The instrumental variable method is a classical method to solve this problem. It can identify the causal relationship between IELUS and CO2 emissions by selecting appropriate tool variables.
Referring to [78], we selected surface roughness (RD) as the instrumental variable, which is extracted from the vector map of China’s urban administrative division by ArcGIS 10.4. Firstly, the rugged terrain is difficult to cultivate, and the cost of urban infrastructure construction and maintenance is high, which is generally not suitable for construction land. Therefore, IELUS is low in these places. Secondly, the topography is a unique geographical variable of cities and does not affect carbon dioxide emissions through unobserved factors, meeting the exogenous conditions. Therefore, the RD can be used as an appropriate instrumental variable.
Table 6 reports the 2SLS regression results of the surface roughness as an instrumental variable. Column (1) shows the regression results of the first stage. It can be seen that the coefficient of the RD is significantly positive at the level of 1%, and the F statistic of the first stage is 38.17, which is significantly higher than the empirical value of 10, indicating that the RD is highly positively correlated with the coefficient of the variation term, and the problem of “weak tool variable” can be excluded. The coefficient of the explanatory variable and its square term column (2) are −26.0866 and 32.6052, respectively, and also significant at the level of 1%. By comparing Table 2, it can be found that the absolute value of the coefficient obtained by regression using the instrumental variable method is significantly higher than that of the benchmark regression, which means that the effect of IELUS on CO2 is stronger when eliminating endogenous problems.
Table 6.
Instrumental variable regression results.
4.4. Mechanism
As mentioned above, mixed land use affects carbon dioxide emissions through direct and indirect effects. The direct effect is the carbon source and carbon sink of the land, and the indirect effect is mainly through improving production efficiency and public transport use, as well as reducing traffic congestion. Because the direct effect is difficult to measure, the OLS model is constructed to test its indirect effect, and the model is:
where M represents the three explained variables: namely, total factor productivity (TFP), public transport passenger volume (Pbus), and traffic jam (TJ). Among them, TFP is calculated from the Malmquist-Luenberger (ML) index which refers to the increase in output caused by technological progress and capacity realization other than labor, capital, energy consumption, and environmental pollution [79]. Pbus is the city’s per capita public bus (electric) passenger volume obtained from China’s urban statistical yearbook. In addition, we use the Gaode congestion index to measure urban traffic jams. The Gaode congestion index is provided by the Gaode map (ditu.Amap.com (accessed on 1 August 2022)), which is one of the digital map service providers in China, with 480 million active users. The Gaode map will publish The Traffic Analysis Report of Major Cities in China every year. Included in the report is the Gaud congestion index, which is based on massive traffic travel data and uses relevant data mining and analysis technologies to evaluate the traffic congestion of different roads, which are important components. The annual data of the Gaode congestion index have been published since 2015, but there are fewer cities published each year. This paper selects the data of corresponding cities in 2015, 2017, and 2019 as indicators. Z is a set of control variables as before.
Table 7 shows the results of the mechanical tests. IELUS has a positive impact on increasing TFP and Pbus, which verifies some conclusions of hypothesis 2; illustrating that mixed land use can reduce carbon dioxide emissions by improving production efficiency and public transport use. However, the impact of IELUS on TJ has not passed the significance test, and it is still uncertain whether mixed land use is conducive to alleviating traffic jams. This phenomenon may also be due to the lack of traffic congestion data, on the one hand (there are only 188 cities’ data in the research period), and the fact that the data are from large cities on the other hand, which has a certain impact on the results.
Table 7.
Mechanism tests results.
5. Conclusions and Discussion
This paper aims to investigate the relationship between mixed land use and CO2 emission. Drawing upon the concept of information entropy, we have used information entropy of land use structure (IELUS) to reflect the mixed degree of land use and defined the degree of mixed land use is larger if the value of IELUS is higher, which means the proportion of each type of land area to the total land area is closer. In this study, IELUS is calculated for every two years from 2003 to 2019 in China’s 278 cities. The empirical results based on the fixed-effect panel regression models show that IELUS and CO2 emissions have a positive U-shaped curve relationship. We tested the robustness by excluding municipalities, northern cities, resource-based cities, and spatial econometric models, and their results still support the previous conclusions. Moreover, the results of the mechanism tests show that improving production efficiency and increasing public transport travel are important ways for the mixed land use model to reduce carbon dioxide emissions. Due to the defects of the data, it is not clear whether mixed land use can reduce traffic congestion and, thus, reduce carbon dioxide emissions. Overall, our empirical results provide direct and robust evidence supporting the significant role played by mixed land use in reducing carbon emissions.
As the carrier of human activities, the land use model and efficiency are closely related to CO2 emission. Although some studies provide suggestions on land structure optimization and management, and although these studies may provide feasible methods for the government to alleviate the pressure of reducing carbon emissions, the implementation process may be difficult and may not be implemented smoothly under the pressure of generating huge economic benefits. In this context, the mixed land use model may be the best form with both the economy and ecology, and this study explores the relationship between mixed land use and CO2 emissions and obtained some pioneering conclusions. However, there are still some limitations that could serve as departure points for future research. For instance, IELUS in this paper is calculated based on the proportion of various land areas in the fixed area, which is horizontal. At the same time, there is another concept of mixing degree, which is different functions and activities in a fixed type of land. Thus, more microscopic data are needed in the future to study the relationship between this mixed function of land and CO2 emissions. In addition, as it is difficult to obtain departmental data (such as traffic jam data), the mechanism of IELUS affecting CO2 still needs further study.
Our study confirmed that there is a positive U-shaped correlation between mixed land use and carbon dioxide, indicating that a certain degree of mixed land use can reduce carbon dioxide emissions. However, when the mixed land use is too high, it is not conducive to reducing carbon dioxide emissions. At the same time, China is carrying out a nationwide land space plan to improve the efficiency of land use, protect the ecological environment, and achieve sustainable development. Based on this, we suggest that the government should control the spatial pattern of land in a planned way and rationally adjust the degree of mixed land use. In particular, there is a lack of attention to mixed land use in the technical process of China’s territorial space planning. Therefore, we suggest that IELUS indicators should be added to the territorial spatial planning system to reflect the degree of mixed land use and achieve the goal of low-carbon territorial space development by controlling IELUS.
Author Contributions
Conceptualization, Q.L. and S.J.; methodology, S.J.; software, X.C. and Y.N.; validation, Q.L. and X.C.; formal analysis, Q.L.; investigation, W.S. and W.Z.; writing—original draft preparation, Q.L. and X.C.; writing—review and editing, Q.L. and X.C.; supervision, S.J.; project administration, S.J.; funding acquisition, S.J. All authors have read and agreed to the published version of the manuscript.
Funding
This research was funded by the National Natural Science Foundation of China, grant number 52278059.
Institutional Review Board Statement
Not applicable.
Informed Consent Statement
Not applicable.
Data Availability Statement
Data are available upon request from the corresponding author.
Conflicts of Interest
The authors declare no conflict of interest.
References
- WMO. WMO Statement on the State of the Global Climate in 2019; World Meteorological Organization: Geneva, Switzerland, 2020. [Google Scholar]
- Li, B.G.; Gasser, T.; Ciais, P.; Piao, S.L.; Tao, S.; Balkanski, Y.; Hauglustaine, D.; Boisier, J.-P.; Chen, Z.; Huang, M.T.; et al. The contribution of Chinas emissions to global climate forcing. Nature 2016, 531, 357–361. [Google Scholar] [CrossRef] [PubMed]
- Clark, P.U.; Shakun, J.D.; Marcott, S.A.; Mix, A.C.; Eby, M.; Kulp, S.; Levermann, A.; Milne, G.A.; Pfister, P.L.; Santer, B.D.; et al. Consequences of twenty-first-century policy for multi-millennial climate and sea-level change. Nat. Clim. Chang. 2016, 6, 360–369. [Google Scholar] [CrossRef]
- Wang, H.; Liu, G.F.; Shi, K.F. What Are the Driving Forces of Urban CO2 Emissions in China? A Refined Scale Analysis between National and Urban Agglomeration Levels. Int. J. Environ. Res. Public Health 2019, 16, 3692. [Google Scholar] [CrossRef] [PubMed]
- Zhang, D.H.; Zhou, C.S.; Zhou, Y.; Zikirya, B. Spatiotemporal Relationship Characteristic of Climate Comfort of Urban Human Settlement Environment and Population Density in China. Front. Ecol. Evol. 2022, 10. [Google Scholar] [CrossRef]
- Kerr, R.A. Climate change—It’s official: Humans are behind most of global warming. Science 2001, 291, 566. [Google Scholar] [CrossRef]
- Xie, H.L.; Zhai, Q.L.; Wang, W.; Yu, J.L.; Lu, F.C.; Chen, Q.R. Does intensive land use promote a reduction in carbon emissions? Evidence from the Chinese industrial sector. Resour. Conserv. Recycl. 2018, 137, 167–176. (In Chinese) [Google Scholar] [CrossRef]
- Chuai, X.W.; Huang, X.J.; Qi, X.X.; Li, J.S.; Zuo, T.H.; Lu, Q.L.; Li, J.B.; Wu, C.Y.; Zhao, R.Q. A Preliminary Study of the Carbon Emissions Reduction Effects of Land Use Control. Sci. Rep. 2016, 6, 1–8. [Google Scholar] [CrossRef]
- Wu, C.F.; Li, G.; Yue, W.Z.; Lu, R.C.; Lu, Z.W.; You, H.Y. Effects of Endogenous Factors on Regional Land-Use Carbon Emissions Based on the Grossman Decomposition Model: A Case Study of Zhejiang Province, China. Environ. Manag. 2015, 55, 467–478. [Google Scholar] [CrossRef]
- Arneth, A.; Sitch, S.; Pongratz, J.; Stocker, B.D.; Ciais, P.; Poulter, B.; Bayer, A.D.; Bondeau, A.; Calle, L.; Chini, L.P.; et al. Historical carbon dioxide emissions caused by land-use changes are possibly larger than assumed. Nat. Geosci. 2017, 10, 79–84. [Google Scholar] [CrossRef]
- Comer, D.; Greene, J.S. The development and application of a land use diversity index for. Oklahoma City, OK. Appl. Geogr. 2015, 60, 46–57. [Google Scholar] [CrossRef]
- Song, Y.; Merlin, L.; Rodriguez, D. Comparing measures of urban land use mix. Comput. Environ. Urban Syst. 2013, 42, 1–13. [Google Scholar] [CrossRef]
- Vorontsova, A.V.; Vorontsova, V.L.; Salimgareev, D.V. The development of Urban Areas and Spaces with the Mixed Functional Use. Procedia Eng. 2016, 150, 1996–2000. [Google Scholar] [CrossRef]
- Hong, L.; Li, H. Relationship between the spatial distribution of resident trips and mixed degree of land use: A case study of Guangzhou. City Plan. Rev. 2008, 32, 53–74. [Google Scholar]
- Song, Y.; Knaap, G.J. Measuring the effects of mixed land use on housing values. Reg. Sci. Urban Econ. 2004, 34, 663–680. [Google Scholar] [CrossRef]
- Ding, C.R. The impact of urban spatial structure and land use pattern on urban transportation. Urban Transp. China 2010, 8, 29–35. (In Chinese) [Google Scholar]
- Frank, L.D.; Schmid, T.L.; Sallis, J.F.; Chapman, J.; Saelens, B.E. Linking objectively measured physical activity with objectively measured urban form-Findings from SMARTRAQ. Am. J. Prev. Med. 2005, 28, 117–125. [Google Scholar] [CrossRef] [PubMed]
- Schulz, C.; Koch, R.; Cierjacks, A.; Kleinschmit, B. Land change and loss of landscape diversity at the Caatinga phytogeographical domain-Analysis of pattern-process relationships with MODIS land cover products (2001–2012). J. Arid. Environ. 2017, 136, 54–74. [Google Scholar] [CrossRef]
- Velazquez, J.; Gutierrez, J.; Hernando, A.; Garcia-Abril, A.; Martin, M.A.; Irastorza, P. Measuring mosaic diversity based on land use map in the region of Madrid, Spain. Land Use Policy 2018, 71, 329–334. [Google Scholar] [CrossRef]
- Fan, C.; Johnston, M.; Darling, L.; Scott, L.; Liao, F.H. Land use and socio-economic determinants of urban forest structure and diversity. Landsc. Urban Plan. 2019, 181, 10–21. [Google Scholar] [CrossRef]
- Fan, J. Frontier approach of the sustainable process and pattern of human-environment system. Acta Geogr. Sin. 2014, 69, 1060–1068. [Google Scholar]
- Huang, J.Y.; Zhou, Q.M.; Wu, Z.F. Delineating Urban Fringe Area by Land Cover Information Entropy-An Empirical Study of Guangzhou-Foshan Metropolitan Area, China. ISPRS Int. J. Geo Inf. 2016, 5, 59. [Google Scholar] [CrossRef]
- Li, Y.H. Urban-rural interaction patterns and dynamic land use: Implications for urban-rural integration in China. Reg. Environ. Chang. 2012, 12, 803–812. [Google Scholar] [CrossRef]
- Trincsi, K.; Pham, T.T.H.; Turner, S. Mapping mountain diversity: Ethnic minorities and land use land cover change in Vietnams borderlands. Land Use Policy 2014, 41, 484–497. [Google Scholar] [CrossRef]
- Ahn, S.J.; Yoon, H.Y. Green chasm in clean-tech for air pollution: Patent evidence of a long innovation cycle and a technological level gap. J. Clean. Prod. 2020, 272, 122726. [Google Scholar] [CrossRef]
- Stuiver, M. Atmospheric carbon dioxide, and carbon reservoir changes. Science 1978, 199, 253–258. [Google Scholar] [CrossRef]
- Zhang, D.H.; Zhou, C.S.; He, B.J. Spatial and temporal heterogeneity of urban land area and PM2.5 concentration in China. Urban Clim. 2022, 45, 101268. [Google Scholar] [CrossRef]
- Aboumahboub, T.; Schaber, K.; Wagner, U.; Hamacher, T. On the CO2 emissions of the global electricity supply sector and the influence of renewable power-modeling and optimization. Energy Policy 2012, 42, 297–314. [Google Scholar] [CrossRef][Green Version]
- Shi, K.F.; Chen, Y.; Li, L.Y.; Huang, C. Spatiotemporal variations of urban CO2 emissions in China: A multiscale perspective. Appl. Energy 2018, 211, 218–229. [Google Scholar] [CrossRef]
- Li, L.; Huang, X.J.; Yang, H.; Chuai, X.W.; Zhang, M.; Zhong, T.Y.; Chen, Z.G.; Chen, Y.; Wang, X.; Thompson, J.R. Carbon emissions from land-use change and management in China between 1990 and 2010. Sci. Adv. 2016, 2, e1601063. [Google Scholar] [CrossRef]
- DeFries, R.S.; Morton, D.C.; van der Werf, G.R.; Giglio, L.; Collatz, G.J.; Randerson, J.T.; Houghton, R.A.; Kasibhatla, P.K.; Shimabukuro, Y. Fire-related carbon emissions from land use transitions in southern Amazonia. Geophys. Res. Lett. 2008, 35. [Google Scholar] [CrossRef]
- Zhang, K.; Dang, H.; Tan, S.; Cheng, X.; Zhang, Q. Change in soil organic carbon following the grain-for-green programme in China. Land Degrad. Dev. 2010, 21, 13–23. [Google Scholar] [CrossRef]
- Li, J.B.; Huang, X.J.; Kwan, M.P.; Yang, H.; Chuai, X.W. The effect of urbanization on carbon dioxide emissions efficiency in the Yangtze River Delta, China. J. Clean. Prod. 2018, 188, 38–48. [Google Scholar] [CrossRef] [PubMed]
- Zorner, R.J.; Trabucco, A.; Bossio, D.A.; Verchot, L.V. Climate change mitigation: A spatial analysis of global land suitability for clean development mechanism afforestation and reforestation. Agric. Ecosyst. Environ. 2008, 126, 67–80. [Google Scholar]
- Witt, C.; Cassman, K.G.; Olk, D.C.; Biker, U.; Liboon, S.P.; Samson, M.I.; Ottow, J.C.G. Crop rotation and residue management effects on carbon sequestration, nitrogen cycling, and productivity of irrigated rice systems. Plant Soil 2000, 225, 263–278. [Google Scholar] [CrossRef]
- Halicioglu, F. An econometric study of CO2 emissions, energy consumption, income and foreign trade in Turkey. Energy Policy 2009, 37, 1156–1164. [Google Scholar] [CrossRef]
- Tan, X.C.; Tu, T.Q.; Gu, B.H.; Zeng, Y.; Huang, T.H.; Zhang, Q.Q. Assessing CO2 Emissions from Passenger Transport with the Mixed-Use Development Model in Shenzhen International Low-Carbon City. Land 2021, 10, 137. [Google Scholar] [CrossRef]
- Lahiji, R.N.; Dinan, N.M.; Liaghati, H.; Ghaffarzadeh, H.; Vafaeinejad, A. Scenario-based estimation of catchment carbon storage: Linking multi-objective land allocation with InVEST model in a mixed agriculture-forest landscape. Front. Earth Sci. 2020, 14, 637–646. [Google Scholar] [CrossRef]
- Zhu, X.Q.; Zhang, Z.Q.; Chen, X.W.; Jia, F.; Chai, Y.X. Nexus of mixed-use vitality, carbon emissions, and sustainability of mixed-use rural communities: The case of Zhejiang. J. Clean. Prod. 2022, 330, 129766. [Google Scholar] [CrossRef]
- Zhang, C.; Tian, H.Q.; Chen, G.S.; Chappelka, A.; Xu, X.F.; Ren, W.; Hui, D.F.; Liu, M.L.; Lu, C.Q.; Pan, S.F.; et al. Impacts of urbanization on carbon balance in terrestrial ecosystems of the Southern United States. Environ. Pollut. 2012, 164, 89–101. [Google Scholar] [CrossRef]
- Hutyra, L.R.; Yoon, B.; Alberti, M. Terrestrial carbon stocks across a gradient of urbanization: A study of the Seattle, WA region. Glob. Chang. Biol. 2011, 17, 783–797. [Google Scholar] [CrossRef]
- Xia, C.Y.; Li, Y.; Xu, T.B.; Chen, Q.X.; Ye, Y.M.; Shi, Z.; Liu, J.M.; Ding, Q.L.; Li, X.S. Analyzing spatial patterns of urban carbon metabolism and its response to change of urban size: A case of the Yangtze River Delta, China. Ecol. Indic. 2019, 104, 615–625. [Google Scholar] [CrossRef]
- Bai, X.M.; Chen, J.; Shi, P.J. Landscape Urbanization and Economic Growth in China: Positive Feedbacks and Sustainability Dilemmas. Environ. Sci. Technol. 2012, 46, 132–139. [Google Scholar] [CrossRef] [PubMed]
- Wang, S.J.; Liu, X.P.; Zhou, C.S.; Hu, J.C.; Ou, J.P. Examining the impacts of socioeconomic factors, urban form, and transportation networks on CO2 emissions in Chinas megacities. Appl. Energy 2017, 185, 189–200. [Google Scholar] [CrossRef]
- Zhao, M.; Tan, L.R.; Zhang, W.G.; Ji, M.H.; Liu, Y.A.; Yu, L.Z. Decomposing the influencing factors of industrial carbon emissions in Shanghai using the LMDI method. Energy 2010, 35, 2505–2510. [Google Scholar] [CrossRef]
- Han, J.; Zhou, X.; Xiang, W.N. Progress in research on land use effects on carbon emissions and low carbon management. Acta Ecol. Sin. 2016, 36, 1152–1161. (In Chinese) [Google Scholar]
- Selmants, P.C.; Sleeter, B.M.; Liu, J.X.; Wilson, T.S.; Trauernicht, C.; Frazier, A.G.; Asner, G.P. Ecosystem carbon balance in the Hawaiian Islands under different scenarios of future climate and land use change. Environ. Res. Lett. 2021, 16, 104020. [Google Scholar] [CrossRef]
- Stocker, B.D.; Feissli, F.; Strassmann, K.M.; Spahni, R.; Joos, F. Past and future carbon fluxes from land use change, shifting cultivation and wood harvest. Tellus Ser. B-Chem. Phys. Meteorol. 2014, 66, 23188. [Google Scholar] [CrossRef]
- Liu, Y.Q.; Long, H.L.; Li, T.T.; Tu, S.S. Land use transitions and their effects on the water environment in Huang-Huai-Hai Plain, China. Land Use Policy 2015, 47, 293–301. [Google Scholar] [CrossRef]
- Xia, C.Y.; Chen, B. Urban land-carbon nexus based on ecological network analysis. Appl. Energy 2020, 276, 115465. [Google Scholar] [CrossRef]
- Masini, E.; Barbati, A.; Bencardino, M.; Carlucci, M.; Corona, P.; Salvati, L. Paths to Change: Bio-Economic Factors, Geographical Gradients and the Land-Use Structure of Italy. Environ. Manag. 2018, 61, 116–131. [Google Scholar] [CrossRef]
- Xu, Q.; Dong, Y.X.; Yang, R. Urbanization impact on carbon emissions in the Pearl River Delta region: Kuznets curve relationships. J. Clean. Prod. 2018, 180, 514–523. [Google Scholar] [CrossRef]
- Shannon, C.E. A Mathematical Theory of Communication; The University of Illinois Press: Urbana, IL, USA, 1948. [Google Scholar]
- Thakur, B. Entropy Studies in Geography; University of Waterloo: Waterloo, ON, Canada, 1972; pp. 1–79. [Google Scholar]
- Hu, L.J.; He, Z.Y.; Liu, J.P.; Zheng, C.H. Method for Measuring the Information Content of Terrain from Digital Elevation Models. Entropy 2015, 17, 7021–7051. [Google Scholar] [CrossRef]
- Zhang, J.J.; Fu, M.C.; Zhang, Z.Y.; Tao, J.; Fu, W. A trade-off approach of optimal land allocation between socio-economic development and ecological stability. Ecol. Model. 2014, 272, 175–187. [Google Scholar] [CrossRef]
- Li, H.P.; Lin, T. Do Land Use Structure Changes Impact Regional Carbon Emissions? A Spatial Econometric Study in Sichuan Basin, China. Public Health 2022, 19, 13329. [Google Scholar] [CrossRef]
- Fan, Y.; Yu, G.M.; He, Z.Y.; Yu, H.L.; Bai, R.; Yang, L.R.; Wu, D. Entropies of the Chinese Land Use/Cover Change from 1990 to 2010 at a County Level. Entropy 2017, 19, 51. [Google Scholar] [CrossRef]
- Ewing, R.; Cervero, R. Travel and the Built Environment. J. Am. Plan. Assoc. 2010, 76, 265–294. [Google Scholar] [CrossRef]
- Liang, X.Y.; Jin, X.B.; Ren, J.; Gu, Z.M.; Zhou, Y.K. A research framework of land use transition in Suzhou City coupled with land use structure and landscape multifunctionality. Sci. Total Environ. 2020, 737, 139932. [Google Scholar] [CrossRef]
- Seong, E.Y.; Lee, N.H.; Choi, C.G. Relationship between Land Use Mix and Walking Choice in High-Density Cities: A Review of Walking in Seoul, South Korea. Sustainability 2021, 13, 810. [Google Scholar] [CrossRef]
- Frank, L.D.; Pivo, G. Impacts of Mixed Used and Density on Utilization of Three Modes of Travel: Single-Occupant Vehicle, Transit, Walking. Transp. Res. Rec. 1994, 1466, 44–56. [Google Scholar]
- Ding, C.R. Urban Growth and Policy: International Perspective and China Development; Higher Education Press: Beijing, China, 2009. (In Chinese) [Google Scholar]
- Zheng, S.Q. The Spatial Structure of Urban Economy: Housing, Jobs and Related Urban Issues; Tsinghua University Press: Beijing, China, 2012. (In Chinese) [Google Scholar]
- Smith, N.R. Chinese City and Regional Planning Systems. China Q. 2014, 220, 1161–1162. [Google Scholar] [CrossRef]
- Yang, J.; Huang, X. The 30 m annual land cover dataset and its dynamics in China from 1990 to 2019. Earth Syst. Sci. Data 2021, 13, 3907–3925. [Google Scholar] [CrossRef]
- Oda, T.; Maksyutov, S.; Andres, R.J. The Open-source Data Inventory for Anthropogenic CO2, version 2016 (ODIAC2016): A global monthly fossil fuel CO2 gridded emissions data product for tracer transport simulations and surface flux inversions. Earth Syst. Sci. Data 2018, 10, 87–107. [Google Scholar] [CrossRef] [PubMed]
- Xiong, W.T.; Liu, Z.C.; Wang, S.J.; Li, Y.C. Visualizing the evolution of per capita carbon emissions of Chinese cities, 2001-2016. Environ. Plan. a-Econ. Space 2020, 52, 702–706. [Google Scholar] [CrossRef]
- Oda, T.; Maksyutov, S. A very high-resolution (1 km × 1 km) global fossil fuel CO2 emission inventory derived using a point source database and satellite observations of nighttime lights. Atmos. Chem. Phys. 2011, 11, 543–556. [Google Scholar] [CrossRef]
- Nassar, R.; Napier-Linton, L.; Gurney, K.R.; Andres, R.J.; Oda, T.; Vogel, F.R.; Deng, F. Improving the temporal and spatial distribution of CO2 emissions from global fossil fuel emission data sets. J. Geophys. Res. Atmos. 2013, 118, 917–933. [Google Scholar] [CrossRef]
- Chen, W.X.; Zeng, J.; Li, N. Change in land-use structure due to urbanisation in China. J. Clean. Prod. 2021, 321, 128986. [Google Scholar] [CrossRef]
- Yeh, C.T.; Huang, S.L. Investigating spatiotemporal patterns of landscape diversity in response to urbanization. Landsc. Urban Plan. 2009, 93, 151–162. [Google Scholar] [CrossRef]
- Chen, S.Y.; Chen, D.K. Air Pollution, Government Regulations, and High-quality Economic Development. Econ. Res. J. 2018, 53, 20–34. (In Chinese) [Google Scholar]
- Shao, S.; Fan, M.T.; Yang, L.L. Economic Restructuring, Green Technical Progress, and Low-Carbon Transition Development in China: An Empirical Investigation Based on the Overall Technology Frontier and Spatial Spillover Effect. J. Manag. World 2022, 38, 46–69. (In Chinese) [Google Scholar]
- Du, K.R.; Li, P.Z.; Yan, Z.M. Do green technology innovations contribute to carbon dioxide emission reduction? Empirical evidence from patent data. Technol. Forecast. Soc. Chang. 2019, 146, 297–303. [Google Scholar] [CrossRef]
- Panos, H.; Lahiri, S.; Michael, M.S. Can cross–border pollution reduce pollution? SSRN Electron. J. 2002, 35, 805–818. [Google Scholar]
- Elhorst, J.P.; Freret, S. Evidence of political yardstick competition in France using a two-regime spatial Durbin model with fixed effects. J. Reg. Sci. 2009, 49, 931–951. [Google Scholar] [CrossRef]
- Nunn, N.; Puga, D. Ruggedness: The blessing of bad geography in Africa. Rev. Econ. Stat. 2012, 94, 20–36. [Google Scholar] [CrossRef]
- Kumar, S. Environmentally sensitive productivity growth: A global analysis using Malmquist-Luenberger index. Ecol. Econ. 2006, 56, 280–293. [Google Scholar] [CrossRef]
Publisher’s Note: MDPI stays neutral with regard to jurisdictional claims in published maps and institutional affiliations. |
© 2022 by the authors. Licensee MDPI, Basel, Switzerland. This article is an open access article distributed under the terms and conditions of the Creative Commons Attribution (CC BY) license (https://creativecommons.org/licenses/by/4.0/).