End-of-Life Vehicle Management Systems in Major Automotive Production Bases in Southeast Asia: A Review
Abstract
1. Introduction
2. Methodology
3. ELV Management System: Best Practices from Developed Asia Countries
3.1. ELV Management Regulation in Japan and Korea
| Japan | Korea | Singapore | |
|---|---|---|---|
| ELV law and regulation/System | End-of-Life Vehicles Recycling Law | Act for Resource Recycling of Electrical and Electronic Equipment and Vehicles | Vehicle Quota System |
| Enacted year | 2002 | 2007 | - |
| Enforced year | 2005 | 2008 | 1990 |
| Background of the management system | 1. Lack of final disposal sites 2. Illegal dumping of ASR 3. Effective use of resources | 1. Measures for ELVs 2. Effective use of resources 3. Management of information on ELVs | Control the increase in vehicle population |
| Organization responsible for recycling system operation | Japan Automobile Recycling Promotion Center (JAPC) | Korea Automobile Manufacturers Association (KAMA) | - |
| Parties responsible for recycling costs | First owner, upon purchase | Automobile manufacturers and importers (if the recycling incurs costs), and finally users | - |
| Recycling target | Airbag: 85% ASR: 70% (from 2015 onwards) 50% (2010 to 2014) 30% (2005–2009) | Until 2014 Material and energy recovery: 85% (of which energy recovery rate is within 5%) After 2015: Material and energy recovery: 95% (of which energy recovery rate is within 10%) | - |
| Vehicle type/Target automobile | All vehicles (including buses, passenger cars, trucks, etc.) except for two-wheeled vehicles | (1) Four-wheeled vehicles with nine seats or less, including passenger vehicles (2) Freight vehicle/truck weight below 3.5 tons in total | (1) All vehicles (including passenger cars, goods vehicles/buses, motorcycles & open category) (2) Exemptions include: scheduled buses, school buses, emergency vehicle, trailers, diplomatic vehicles, and vehicles for the disabled |
| Information management | Electronic manifest system | Intensified collection of information on deregistration and recycling | Certificates of entitlement (COE) transferable and nontransferable auctions |
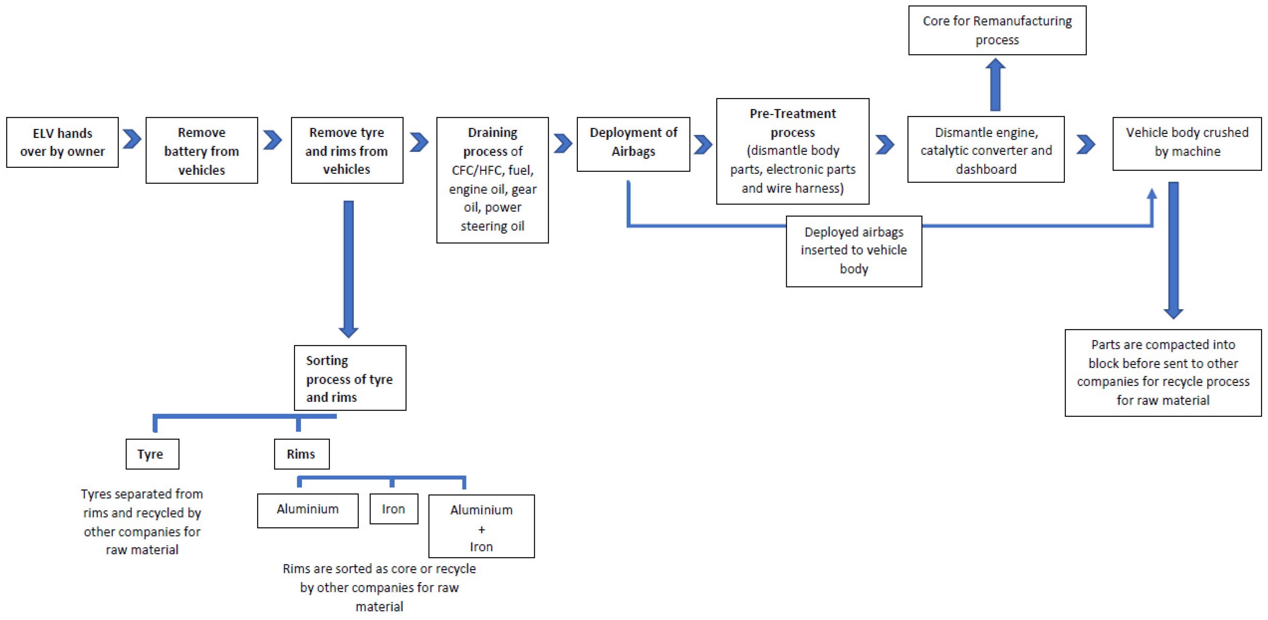
3.2. ELVs Recycling System in Japan and Korea
3.3. ELVs Management System in Singapore
4. Scenario Analysis of Current ELV Management Systems in Selected Southeast Asia’s Developing Countries: Malaysia, Thailand and Indonesia
4.1. ELV Management System in Malaysia
4.2. ELV Management System in Thailand
4.3. ELV Management System in Indonesia
5. Discussion and Limitations
5.1. The Management of ELVs in Developing and Developed Asia Countries
5.2. Factors Impeding Effective ELV Management Systems in Malaysia, Thailand, and Indonesia
5.3. Current ELV Management Practices in Malaysia, Thailand and Indonesia: Long-Term Impact
5.4. Limitations
6. Conclusions
Author Contributions
Funding
Institutional Review Board Statement
Informed Consent Statement
Data Availability Statement
Conflicts of Interest
References
- Pollio, C.; Rubini, L. Who drives the automotive sector? Thailand selective policies policies. Int. J. Emerg. Mark. 2019, 16, 370–390. [Google Scholar] [CrossRef]
- Statista. Estimated Worldwide Motor Vehicle Production from 2000 to 2020. Available online: https://www.statista.com/statistics/262747/worldwide-automobile-production-since-2000/ (accessed on 2 February 2022).
- Statista. Number of Cars Sold Worldwide between 2010 and 2021. Available online: https://www.statista.com/statistics/200002/international-car-sales-since-1990/ (accessed on 5 February 2022).
- OICA (International Organization of Motor Vehicle Manufacturers). Vehicles in Use. Available online: https://www.oica.net/category/vehicles-in-use/ (accessed on 6 February 2022).
- BNEF (BloombergNEF). Electric Vehicle Outlook 2019: Executive Summary. Available online: https://legacy-assets.eenews.net/open_files/assets/2019/05/15/document_ew_02.pdf (accessed on 9 February 2022).
- ACEA (European Automobile Manufacturers’ Association). Vehicles in Use, Europe 2021. Available online: https://www.acea.auto/publication/report-vehicles-in-use-europe-january-2021/ (accessed on 10 February 2022).
- ASEAN Stats Data Portal. Total Number of Registered Road Motor Vehicles (in Thousand). Available online: https://data.aseanstats.org/indicator/ASE.TRP.ROD.B.005 (accessed on 13 February 2022).
- Tian, J.; Chen, M. Sustainable design for automotive products: Dismantling and recycling of end-of-life vehicles. Waste Manag. 2014, 34, 458–467. [Google Scholar] [CrossRef] [PubMed]
- MIDA (Malaysian Investment Development Authority). Malaysia Auto Industry: Tapping on New Areas of Opportunities. Available online: https://www.mida.gov.my/malaysia-auto-industry-tapping-on-new-areas-of-opportunities/ (accessed on 13 February 2022).
- MAA (Malaysian Automotive Association). Sales & Production Statistics. Available online: http://www.maa.org.my/statistics.html (accessed on 15 February 2022).
- Khan, S.A.R.; Godil, D.I.; Thomas, G.; Tanveer, M.; Zia-ul-haq, H.M.; Mahmood, H. The Decision-Making Analysis on End-of-Life Vehicle Recycling and Remanufacturing under Extended Producer Responsibility Policy. Sustainability 2021, 13, 11215. [Google Scholar] [CrossRef]
- Korica, P.; Cirman, A.; Žgajnar Gotvajn, A. Comparison of end-of-life vehicles management in 31 European countries: A LMDI analysis. Waste Manag. Res. 2022, 40, 1156–1166. [Google Scholar] [CrossRef] [PubMed]
- Statista. Number of End of Life Vehicles (ELVs) in Japan from Fiscal Year 2011 to 2020. Available online: https://www.statista.com/statistics/1192938/japan-end-of-life-vehicles-number/ (accessed on 13 February 2022).
- D’Adamo, I.; Gastaldi, M.; Rosa, P. Recycling of end-of-life vehicles: Assessing trends and performances in Europe. Technol. Forecast. Soc. Chang. 2020, 152, 119887. [Google Scholar] [CrossRef]
- Xu, G.; Yano, J. Scenario analysis for recovery of rare earth elements from end-of-life vehicles. J. Mater. Cycles Waste Manag. 2016, 18, 469–482. [Google Scholar] [CrossRef]
- Petrauskienė, K.; Tverskytė, R.; Dvarionienė, J. Environmental and economic benefits of electric, hybrid and conventional vehicle treatment: A case study of Lithuania. Waste Manag. 2022, 140, 55–62. [Google Scholar] [CrossRef]
- Santini, A.; Morselli, L.; Passarini, F.; Vassura, I.; Di Carlo, S.; Bonino, F. End-of-Life Vehicles management: Italian material and energy recovery efficiency. Waste Manag. 2015, 31, 489–494. [Google Scholar] [CrossRef]
- Jang, Y.; Choi, K.; Jeong, J.; Kim, H.; Kim, J. Recycling and Material-Flow Analysis of End-of-Life Vehicles towards Resource Circulation in South Korea. Sustainability 2022, 14, 1270. [Google Scholar] [CrossRef]
- Zhang, C.; Chen, M. Prioritising alternatives for sustainable end- of-life vehicle disassembly in China using AHP methodology. Technol. Anal. Strateg. Manag. 2018, 30, 556–568. [Google Scholar] [CrossRef]
- Simic, V. Interval-Parameter Conditional Value-at-Risk Two-Stage Stochastic Programming Model for Management of End-of-Life Vehicles. Environ. Model. Assess. 2019, 24, 547–567. [Google Scholar] [CrossRef]
- Cossu, R.; Lai, T. Automotive shredder residue (ASR) management: An overview. Waste Manag. 2015, 45, 143–151. [Google Scholar] [CrossRef] [PubMed]
- Abdullah, Z.T. Economic Feasibility Assessment of Reclaiming Waste Sheet Steel from End-of-Life Vehicles. IEEE Eng. Manag. Rev. 2022, 50, 110–116. [Google Scholar] [CrossRef]
- Sakai, S.I.; Yoshida, H.; Hiratsuka, J.; Vandecasteele, C.; Kohlmeyer, R.; Rotter, V.S.; Passarini, F.; Santini, A.; Peeler, M.; Li, J.; et al. An international comparative study of end-of-life vehicle (ELV) recycling systems. J. Mater. Cycles Waste Manag. 2014, 16, 1–20. [Google Scholar] [CrossRef]
- Amelia, L.; Wahab, D.A.; Che Haron, C.H.; Muhamad, N.; Azhari, C.H. Initiating automotive component reuse in Malaysia. J. Clean. Prod. 2009, 17, 1572–1579. [Google Scholar] [CrossRef]
- Azmi, M.; Mat Saman, M.Z.; Sharif, S. Proposed framework for End-Of-Life vehicle recycling system implementation in Malaysia. In Proceedings of the 11th Global Conference on Sustainable Manufacturing, Berlin, Germany, 23–25 September 2013. [Google Scholar]
- Kassim, K.A.A.; Husain, N.A.; Ahmad, Y.; Jawi, Z.M. End-of-Life Vehicles (ELVs) in Malaysia: Time for Action to Guarantee Vehicle Safety. J. Soc. Automot. Eng. Malays. 2020, 4, 338–348. [Google Scholar] [CrossRef]
- Mangmeechai, A. Life-cycle greenhouse gas and value chain of end -of-life vehicle management in Thailand. Clean Technol. Environ. Policy 2022, 24, 1113–1128. [Google Scholar] [CrossRef]
- Techakanont, K.; Homklin, T.; Phamaranon, T. Where Have All the Old Cars Gone? The Role of the Informal Sector in Handling. Available online: https://www.gerpisa.org/en/system/files/Gerpisa_Kriengkrai_2019.pdf (accessed on 3 March 2022).
- Aroonsrimorakot, S.; Akaraj, S. Potential of end of life vehicles directive implementation in thai automotive industry. Appl. Environ. Res. 2010, 32, 25–35. [Google Scholar]
- Setiawan, I.C. Quantitative analysis of automobile sector in Indonesian automotive roadmap for achieving national oil and CO2 emission reduction targets by 2030. Energy Policy 2021, 150, 112135. [Google Scholar] [CrossRef]
- Full Report-ERIA_RPR_FY2017_16.pdf. Available online: https://www.eria.org/uploads/media/ERIA_RPR_FY2017_16.pdf (accessed on 18 April 2022).
- Harun, Z.; Wan Mustafa, W.M.S.; Abd Wahab, D.; Abu Mansor, M.R.; Saibani, N.; Ismail, R.; Ali, H.M.; Hashim, N.A.; Paisal, S.M.M. An Analysis of End-of-Life Vehicle Policy Implementation in Malaysia from the Perspectives of Laws and Public Perception. J. Kejuruter. 2021, 33, 709–718. [Google Scholar]
- Ahmad Nawawi, N.A.N.; Azizul, M.A.; Sulaiman, S. Study of End-Of Life Vehicle (ELV) Implementation in Malaysia. J. Ind. Eng. Innov. 2019, 1, 7. [Google Scholar]
- CEIC. Singapore Household Income Per Capital. Available online: https://www.ceicdata.com/en/indicator/singapore/annual-household-income-per-capita#:~:text=SingaporeAnnualHouseholdIncomeper,averagedvalueof%2023%2C854.706USD (accessed on 15 February 2022).
- CEIC. Japan Household Income Per Capital. Available online: https://www.ceicdata.com/en/indicator/japan/annual-household-income-per-capita (accessed on 15 February 2022).
- CEIC. South Korea Household Income Per Capita. Available online: https://www.ceicdata.com/en/indicator/korea/annual-household-income-per-capita (accessed on 15 February 2022).
- Hiratsuka, J.; Sato, N.; Yoshida, H. Current status and future perspectives in end-of-life vehicle recycling in Japan. J. Mater. Cycles Waste Manag. 2014, 16, 21–30. [Google Scholar] [CrossRef]
- Wang, J.; Sun, L.; Fujii, M.; Li, Y.; Huang, Y.; Murakami, S.; Daigo, I.; Pan, W.; Li, Z. Institutional, Technology, and Policies of End-of-Life Vehicle Recycling Industry and Its Indication on the Circular Economy-Comparative Analysis Between China and Japan. Front. Sustain. 2021, 2, 645843. [Google Scholar] [CrossRef]
- Zhao, Q.; Chen, M. A comparison of ELV recycling system in China and Japan and China’s strategies. Resour. Conserv. Recycl. 2011, 57, 15–21. [Google Scholar] [CrossRef]
- Che, J.; Yu, J.; Kevin, R.S. End-of-life vehicle recycling and international cooperation between Japan, China and Korea: Present and future scenario analysis. J. Environ. Sci. 2011, 23, S162–S166. [Google Scholar] [CrossRef]
- Koh, W.T.H.; Lee, D.K.C. The vehicle quota system in Singapore: An assessment. Transp. Res. Part A Policy Pract. 1994, 28, 31–47. [Google Scholar] [CrossRef]
- KECO (Korea Environment Corporation). Internal Data, Eco-Assurance Division; Korean Environment Corporation (KECO): Incheon, Korea, 2021. [Google Scholar]
- Koh, W.T.H. Control of vehicle ownership and market competition: Theory and Singapore’s experience with the vehicle quota system. Transp. Res. Part A Policy Pract. 2003, 37, 749–770. [Google Scholar] [CrossRef]
- Santos, G.; Li, W.W.; Koh, W.T.H. Transport policies in Singapore. Res. Transp. Econ. 2004, 9, 209–235. [Google Scholar] [CrossRef]
- Chin, A.; Smith, P. Automobile ownership and government policy: The economics of Singapore’s vehicle quota scheme. Transp. Res. Part A Policy Pract. 1997, 31, 129–140. [Google Scholar] [CrossRef]
- Chin, H.C.; Foong, K.W. Issues in transportation planning—The Singapore experience, WIT. Trans. State Art Sci. Eng. 2005, 22, 127–158. [Google Scholar]
- Raja Mamat, T.N.A.; Mat Saman, M.Z.; Sharif, S. The need of end-of-life vehicles management system in Malaysia. Adv. Mater. Res. 2014, 845, 505–509. [Google Scholar] [CrossRef]
- MITI (Ministry of International Trade and Industry). Review of National Automotive Policy. Available online: https://www.miti.gov.my/index.php/pages/view/1449 (accessed on 10 March 2022).
- MAI (Malaysia Automotive Institute). Towards a Sustainable Malaysian Automotive Recycling Industry. Available online: https://mail.maara.com.my/pdfs/MAIaaef.pdf (accessed on 5 April 2022).
- Mardhiah, A. MAARA, UTM to Develop RM10b ELV Industry by 2025. Available online: https://themalaysianreserve.com/2022/08/12/maara-utm-to-develop-rm10b-elv-industry-by-2025/ (accessed on 9 September 2022).
- Dhokhikah, Y.; Trihadiningrum, Y. Solid waste management in Asian developing countries: Challenges and opportunities. J. Appl. Environ. Biol. Sci. 2012, 2, 329–335. [Google Scholar]
- Udomsri, S.; Petrov, M.P.; Martin, A.R.; Fransson, T.H. Clean energy conversion from municipal solid waste and climate change mitigation in Thailand: Waste management and thermodynamic evaluation. Energy Sustain. Dev. 2011, 15, 355–364. [Google Scholar] [CrossRef]
- Wonglertkunakorn, P. Life Cycle Cost Analysis of End-of-Life Vehicle to Examine the Economic Feasibility and Management Policy in Thailand. Ph.D. Thesis, International College, National Institute of Development Administration, Bangkok, Thailand, 2018. [Google Scholar]
- Pholphirul, P.P. Second hand car trading in Thailand: Policies and well-being. Dev. Econ. Rev. 2008, 2, 20–46. [Google Scholar]
- NEDO (New Energy and Industrial Technology Development Organization). Demonstration Starts on a System for Recycling End-of-Life Vehicles in Thailand. Available online: https://www.nedo.go.jp/english/news/AA5en_100417.html (accessed on 8 April 2022).
- The Nation (The Nation Thailand). PM Orders Recycling Push to Get 5 m Ageing Vehicles Off Thai Roads. Available online: https://www.nationmultimedia.com/in-focus/40014158 (accessed on 9 April 2022).
- Hardianto, H.; Sudiasa, I.N.; Seran, M.V. Feasibility Study on the Development of Integrated Solid Waste Treatment Facility (Tpst) in Sitirejo Malang, Indonesia. J. Community Based Environ. Eng. Manag. 2020, 4, 9–14. [Google Scholar]
- Lokahita, B.; Samudro, G.; Huboyo, H.S.; Aziz, M.; Takahashi, F. Energy recovery potential from excavating municipal solid waste dumpsite in Indonesia. Energy Procedia 2019, 158, 243–248. [Google Scholar] [CrossRef]
- Sitinjak, C.; Ismail, R.; Tahir, Z.; Fajar, R.; Simanullang, W.F.; Bantu, E.; Samuel, K.; Rose, R.A.C.; Yazid, M.R.M.; Harun, Z. Acceptance of ELV Management: The Role of Social Influence, Knowledge, Attitude, Institutional Trust, and Health Issues. Sustainability 2022, 14, 10201. [Google Scholar] [CrossRef]
- Xu, G.; Yano, J.; Sakai, S. Recycling Potentials of Precious Metals from End-of-Life Vehicle Parts by Selective Dismantling. Environ. Sci. Technol. 2019, 53, 733–742. [Google Scholar] [CrossRef]
- Vermeulen, I.; Van Caneghem, J.; Block, C.; Baeyens, J.; Vandecasteele, C. Automotive shredder residue (ASR): Reviewing its production from end-of-life vehicles (ELVs) and its recycling, energy or chemicals’ valorisation. J. Hazard. Mater. 2011, 190, 8–27. [Google Scholar] [CrossRef]
- Rovinaru, F.I.; Rovinaru, M.D.; Rus, A.V. The Economic and Ecological Impacts of Dismantling End-of-Life Vehicles in Romania. Sustainability 2019, 11, 6446. [Google Scholar] [CrossRef]
- Chen, G. Moving to Cut Down Abondoned Cars. Available online: https://www.thestar.com.my/metro/metro-news/2021/03/22/moving-to-cut-down-abandoned-cars (accessed on 22 May 2022).
- Filmer, A. Sell Old Cars to Scrap Vendors Instead of Abandoning Them, Owners Told. Available online: https://www.thestar.com.my/metro/metro-news/2021/09/21/sell-old-cars-to-scrap-vendors-instead-of-abandoning-them-owners-told (accessed on 22 May 2022).
- NST (New Strait Times). Abandoned Vehicles an Eye Sore. Available online: https://www.nst.com.my/actionline/2018/02/334354/abandoned-vehicles-eye-sore (accessed on 4 April 2022).
- Lim, A. Authorities Looking at the Removal and Disposal of Eight Million Abandoned Vehicles Across Malaysia. Available online: https://paultan.org/2017/11/27/authorities-looking-at-the-removal-and-disposal-of-eight-million-abandoned-vehicles-across-malaysia/ (accessed on 6 June 2022).
- Tanyaporn, R. 500+ Abandoned Cars Removed from Bangkok Roads. Available online: https://thairesidents.com/around-town/500-abandoned-cars-removed-from-bangkok-roads/ (accessed on 2 June 2022).
- Wancharoen, S. BMA Pledges to Impound Cars Left Abandoned on Streets. Available online: https://www.bangkokpost.com/thailand/general/1969007/bma-pledges-to-impound-cars-left-abandoned-on-streets (accessed on 2 June 2022).
- Mohd Ismail, M.; Raja Ariffin, R.N. Institutional Challenges in the Implementation Process: A Case Study of Rural Transport Accessibility in Kuala Krai, Kelantan. Inst. Econ. 2021, 13, 125–147. [Google Scholar] [CrossRef]
- Dewanti., M.; Parikesit, D. Challenges on Rural Public Transport Service Improvement. In Proceedings of the 8th International of Eastern Asia Society for Transportation Studies, Surabaya, Indonesia, 16–19 November 2009. [Google Scholar]
- Pucher, J.; Renne, J.L. Urban-Rural Differences in Mobility and Mode Choice: Evidence from the 2001 NHTS. Available online: https://vtc.rutgers.edu/wp-content/uploads/2014/04/Articles.Urban-Rural_differences.pdf (accessed on 3 June 2022).
- Horie, N. Vehicle Inspection and Maintenance Program in Japan. Available online: https://www.itf-oecd.org/sites/default/files/docs/vehicle-inspection-maintenance-programme-japan.pdf (accessed on 5 June 2022).
- Jawi, Z.M.; Isa, M.H.M.; Solah, M.S.; Ariffin, A.H.; Shabadin, A.; Osman, M.R. The future of end-of-life vehicles (elv) in Malaysia—A feasibility study among car users in Klang valley. In Proceedings of the 2nd International Conference on Automotive Innovation and Green Vehicle (AiGEV 2016), Cyberjaya, Malaysia, 2–3 August 2016. [Google Scholar]
- DOSM (Department of Statistics Malaysia). Household Income & Basic Amenities Survey Report 2019. Available online: https://www.dosm.gov.my/v1/index.php?r=column/cthemeByCat&cat=120&bul_id=TU00TmRhQ1N5TUxHVWN0T2VjbXJYZz09&menu_id=amVoWU54UTl0a21NWmdhMjFMMWcyZz09 (accessed on 8 June 2022).
- DOSM (Department of Statistics Malaysia). Number of Cumulative Motor Vehicles Registered by Type, Malaysia. Available online: https://www.data.gov.my/data/ms_MY/dataset/number-of-cumulative-motor-vehicles-registered-by-type-malaysia (accessed on 11 June 2022).
- Ahmed, S.; Ahmed, S.; Shumon, H.M.R.; Quader, M.A. End-of-life vehicles (ELVs) management and future transformation in Malaysia. J. Appl. Sci. Agric. 2014, 9, 227–237. [Google Scholar]
- Foong, C.Y. Thailand Proposes Scrapping All 5 Mil Vehicles Aged 20 Years or Older, to Cut PM2.5 Pollutants. Available online: https://www.wapcar.my/news/thailand-proposes-scrapping-all-5-mil-vehicles-aged-20-years-or-older-to-cut-pm25-pollutants-44374 (accessed on 3 June 2022).
- Xing, Y.; Xu, Y.; Shi, M.; Lian, Y. The impact of PM2.5 on the human respiratory system. J. Thorac. Dis. 2016, 8, 69–74. [Google Scholar]









| ASEAN Countries | |||||||||||
|---|---|---|---|---|---|---|---|---|---|---|---|
| Year | Indonesia | Thailand | Malaysia | Philippines | Myanmar | Viet Nam | Lao PDR | Singapore | Cambodia | Brunei | Total |
| 2008 | 61,685.06 | 26,417.35 | 17,970.9 | 5891 | 1994 | 947 | 768.61 | 895 | 215.48 | 205.62 | 116,990 |
| 2009 | 67,336.64 | 27,184.58 | 19,016.78 | 6220 | 2068 | 1138 | 886.35 | 926 | 307.05 | 165.85 | 125,249.3 |
| 2010 | 76,907.13 | 28,484.83 | 20,188.57 | 6634.86 | 2299 | 1274 | 1008.88 | 946 | 260.97 | 113.66 | 138,117.9 |
| 2011 | 85,601.35 | 30,194.94 | 21,401.27 | 7139 | 2354 | 1463 | 1089.61 | 957 | 251.73 | 148.19 | 150,600.1 |
| 2012 | 94,373 | 32,476.98 | 22,702.22 | 7463 | 3614.26 | 1590 | 1288.3 | 970 | 271.16 | 238 | 164,986.9 |
| 2013 | 103,913 | 34,624.41 | 23,819.26 | 7690 | 4017 | 1669 | 1439 | 974 | 282.14 | 261 | 178,688.8 |
| 2014 | 113,354 | 35,835.18 | 25,101.19 | 8081 | 4908 | 1837 | 1577.17 | 972 | 344.25 | 294 | 192,303.8 |
| 2015 | 120,786 | 36,731.02 | 26,301.95 | 8707 | 5385 | 2107 | 1717.5 | 957 | 398.5 | 391 | 20,348.2 |
| 2016 | 128,069 | 37,338.14 | 27,613.26 | 9252 | 6126.29 | 2516 | 1850 | 956 | 525.76 | 390.38 | 214,636.8 |
| 2017 | 130,562 | 38,308.76 | 28,738.18 | 10,411 | 6801 | 2902 | 1978 | 962 | 441.8 | 408.99 | 221,513.7 |
| 2018 | 140,785 | 39,551.79 | 29,956.47 | 11,595 | 7215.5 | 3274.37 | 2105 | 957 | 580.9 | 426 | 236,447 |
| 2019 | 126,416 | 40,712.05 | 31,214.77 | 12,725 | 7333.98 | 4300 | 2233.69 | 973 | 646 | 439.52 | 22,699.4 |
| 2020 | 131,083 | 41,471.35 | 32,378.17 | 11,851.19 | 7610.81 | 0 | 2437.79 | 974 | 456 | 452.59 | 228,714.9 |
| Total | 1,380,871 | 449,331.4 | 326,403 | 113,660.1 | 61,726.84 | 25,017.37 | 20,379.89 | 12,419 | 4981.73 | 3934.79 | 2,398,725 |
Publisher’s Note: MDPI stays neutral with regard to jurisdictional claims in published maps and institutional affiliations. |
© 2022 by the authors. Licensee MDPI, Basel, Switzerland. This article is an open access article distributed under the terms and conditions of the Creative Commons Attribution (CC BY) license (https://creativecommons.org/licenses/by/4.0/).
Share and Cite
Jamaluddin, F.; Saibani, N.; Mohd Pisal, S.M.; Wahab, D.A.; Hishamuddin, H.; Sajuri, Z.; Khalid, R.M. End-of-Life Vehicle Management Systems in Major Automotive Production Bases in Southeast Asia: A Review. Sustainability 2022, 14, 14317. https://doi.org/10.3390/su142114317
Jamaluddin F, Saibani N, Mohd Pisal SM, Wahab DA, Hishamuddin H, Sajuri Z, Khalid RM. End-of-Life Vehicle Management Systems in Major Automotive Production Bases in Southeast Asia: A Review. Sustainability. 2022; 14(21):14317. https://doi.org/10.3390/su142114317
Chicago/Turabian StyleJamaluddin, Faridzah, Nizaroyani Saibani, Siti Maisarah Mohd Pisal, Dzuraidah Abd Wahab, Hawa Hishamuddin, Zainuddin Sajuri, and Rasyikah Md Khalid. 2022. "End-of-Life Vehicle Management Systems in Major Automotive Production Bases in Southeast Asia: A Review" Sustainability 14, no. 21: 14317. https://doi.org/10.3390/su142114317
APA StyleJamaluddin, F., Saibani, N., Mohd Pisal, S. M., Wahab, D. A., Hishamuddin, H., Sajuri, Z., & Khalid, R. M. (2022). End-of-Life Vehicle Management Systems in Major Automotive Production Bases in Southeast Asia: A Review. Sustainability, 14(21), 14317. https://doi.org/10.3390/su142114317

