Enhancing Sustainable Cosmetics Brand Purchase: A Comprehensive Approach Based on the SOR Model and the Triple Bottom Line
Abstract
1. Introduction
2. Hypothesis and Conceptual Model Development
2.1. Stimulus-Organism-Response (SOR) Approach
2.2. The Triple Bottom Line (TBL)
2.2.1. Economic Sustainability
2.2.2. Social Sustainability
2.2.3. Environmental Sustainability
2.3. Social Prestige
2.4. Brand Attractiveness
2.5. Brand Attachment
2.6. Purchase Intention
2.7. The Intention to Join the Online Brand Community and the Word-of-Mouth (WOM)
3. Research Methodology
3.1. Research Design, Sampling, and Data Collection
3.2. Socio-Demographic Profile of Respondents
3.3. Assessment of the Measurement Models
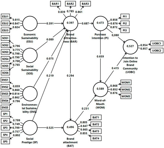
4. Results and Discussion
5. Conclusions
Author Contributions
Funding
Institutional Review Board Statement
Informed Consent Statement
Data Availability Statement
Conflicts of Interest
References
- WCED. Report of the World Commission on Environment and Development: Our Common Future; Oxford University Press: London, UK, 1987. [Google Scholar]
- Lee, K.; Holland, A.; McNeill, D. Global Sustainable Development in the Twenty-First Century; Edinburgh University Press: Edinburgh, UK, 2020. [Google Scholar]
- Kaul, S.; Akbulut, B.; Demaria, F.; Gerber, J.-F. Alternatives to sustainable development: What can we learn from the pluriverse in practice? Sustain. Sci. 2022, 17, 1149–1158. [Google Scholar] [CrossRef] [PubMed]
- Elkington, J. Cannibals with Forks: The Triple Bottom Line of 21st Century Business; Consortium Book Sales Dist; John Wiley & Sons Ltd.: Hoboken, NJ, USA, 1997. [Google Scholar]
- Johnson, E.; Nica, E. Connected Vehicle Technologies, Autonomous Driving Perception Algorithms, and Smart Sustainable Urban Mobility Behaviors in Networked Transport Systems. Contemp. Read. Law Soc. Justice 2021, 13, 37–50. [Google Scholar] [CrossRef]
- Wallace, S.; Lăzăroiu, G. Predictive Control Algorithms, Real-World Connected Vehicle Data, and Smart Mobility Technologies in Intelligent Transportation Planning and Engineering. Contemp. Read. Law Soc. Justice 2021, 13, 79–92. [Google Scholar] [CrossRef]
- Eurostat. Sustainable Development in the European Union. Monitoring Report on Progress Towards the SDGs in an EU Context. 2022. Available online: https://ec.europa.eu/eurostat/documents (accessed on 7 August 2022).
- ESDN. European Recovery and Resilience Mechanisms–Challenges in Systemic Approaches in Sustainable Development; ESDN Office: Vienna, Austria, 2022; Available online: https://www.esdn.eu/fileadmin/Publications/ESDN_Reports/ESDN_Report_2021_Final.pdf (accessed on 7 August 2022).
- Kliestik, T.; Poliak, M.; Popescu, G.H. Digital Twin Simulation and Modeling Tools, Computer Vision Algorithms, and Urban Sensing Technologies in Immersive 3D Environments. Geopolit. Hist. Int. Relat. 2022, 14, 9–25. [Google Scholar] [CrossRef]
- Kliestik, T.; Kovalova, E.; Lăzăroiu, G. Cognitive Decision-Making Algorithms in Data-driven Retail Intelligence: Consumer Sentiments, Choices, and Shopping Behaviors. J. Self-Gover. Manag. Econ. 2022, 10, 30–42. [Google Scholar] [CrossRef]
- Kliestik, T.; Novak, A.; Lăzăroiu, G. Live Shopping in the Metaverse: Visual and Spatial Analytics, Cognitive Artificial Intelligence Techniques and Algorithms, and Immersive Digital Simulations. Linguist. Philos. Investig. 2022, 21, 187–202. [Google Scholar] [CrossRef]
- Grubor, A.; Milovanov, O. Brand Strategies in the Era of Sustainability. Interdiscip. Descr. Complex Syst. 2017, 15, 78–88. [Google Scholar] [CrossRef]
- Dabija, D.C.; Băbuţ, R. An Approach to Sustainable Development from Tourist’s Perspective. Empirical Evidence in Romania. Amfiteatru Econ. 2013, 15 (Special Issue 7), 617–633. [Google Scholar]
- Crișan-Mitra, C.; Stanca, L.; Dabija, D.C. Corporate social performance: An assessment model on an emerging market. Sustainability 2020, 12, 4077. [Google Scholar] [CrossRef]
- Interbrand. Breakthrough Brands. 2020. Available online: https://interbrand.com/thinking/breakthrough-brands-2020 (accessed on 15 January 2022).
- Ferro, C.; Padin, C.; Høgevold, N.; Svensson, G.; Sosa Varela, J.C. Validating and expanding a framework of a triple bottom line dominant logic for business sustainability through time and across contexts. J. Bus. Ind. Mark. 2019, 34, 95–116. [Google Scholar] [CrossRef]
- Sánchez-Chaparro, T.; Soler-Vicén, M.A.; Gómez-Frías, V. Be good and look good: Communicating the triple bottom line through corporate websites. J. Bus. Res. 2022, 144, 136–145. [Google Scholar] [CrossRef]
- NNG. A ‘Natural’ Rise in Sustainability Around the World. Nielsen Norman Group. 2019. Available online: https://www.nielsen.com/eu/en/insights/article/2019/a-natural-rise-in-sustainability-around-the-world (accessed on 21 January 2021).
- Euromonitor. Voice of the Consumer: Lifestyles Survey 2022. 2022. Available online: https://www.euromonitor.com/voice-of-the-consumer-lifestyles-survey-2022-key-insights/report (accessed on 7 August 2022).
- Statista. What Are the Reasons You Purchase Sustainable/Eco-Friendly Cosmetics and Body Care Products? 2022. Available online: https://www.statista.com/forecasts/1241131/drivers-of-sustainable-beauty-personal-care-purchases-in-the-uk (accessed on 8 August 2022).
- Sahota, E. Sustainability: How the Cosmetics Industry Is Greening Up; Wiley: West Sussex, UK, 2014. [Google Scholar]
- Pop, R.-A.; Săplăcan, Z.; Alt, M.-A. Social-Media Goes Green—The Impact of social media on Green Cosmetics Purchase Motivation and Intention. Information 2020, 11, 447. [Google Scholar] [CrossRef]
- European Commission. Internal Market, Industry, Entrepreneurship and SMEs. 2022. Available online: https://ec.europa.eu/growth/sectors/cosmetics_en (accessed on 25 January 2022).
- Bom, S.; Jorge, J.; Ribeiro, H.M.; Marto, J. A Step Forward on Sustainability in the Cosmetics Industry: A Review. J. Clean. Prod. 2019, 225, 270–290. [Google Scholar] [CrossRef]
- Bom, S.; Ribeiro, H.M.; Marto, J. Sustainability calculator: A tool to assess sustainability in cosmetic products. Sustainability 2020, 12, 1437. [Google Scholar] [CrossRef]
- CEPCA. Environmental Sustainability: The European Cosmetics Industry’s Contribution 2017–2019; Cosmetics Europe—The Personal Care Association: Auderghem, Belgium, 2019. [Google Scholar]
- Wolfe, K. 3 Ways to Empower and Engage with Today’s Informed + Connected Beauty Consumer. Glob. Cosmet. Ind. Mag. 2019. Available online: https://www.gcimagazine.com/brands-products/news/article/21848812/3-ways-to-empower-and-engage-with-todays-informed-connected-beauty-consumer (accessed on 8 August 2022).
- Brown, K.W.; Kasser, T. Are Psychological and Ecological Well-Being Compatible? The Role of Values, Mindfulness, and Lifestyle. Soc. Indic. Res. 2005, 74, 349–368. [Google Scholar] [CrossRef]
- Syse, K.L.; Mueller, M.L. Sustainable Consumption, and the Good Life: Interdisciplinary Perspectives; Routledge: London, UK, 2014. [Google Scholar]
- Ghazali, E.; Soon, P.C.; Mutum, D.S.; Nguyen, B. Health and Cosmetics: Investigating Consumers’ Values for Buying Organic Personal Care Products. J. Retail. Consum. Serv. 2017, 39, 154–163. [Google Scholar] [CrossRef]
- Popescu, G.H.; Ciurlău, C.F.; Stan, C.I.; Băcănoiu (Văduva), C.; Tănase (Veisa), A. Virtual Workplaces in the Metaverse: Immersive Remote Collaboration Tools, Behavioral Predictive Analytics, and Extended Reality Technologies. Psychosociological Issues Hum. Resour. Manag. 2022, 10, 21–34. [Google Scholar] [CrossRef]
- Zollo, L.; Carranza, R.; Faraoni, M.; Díaz, E.; Martín-Consuegra, D. What Influences Consumers’ Intention to Purchase Organic Personal Care Products? The Role of Social Reassurance. J. Retail. Consum. Serv. 2021, 60, 102432. [Google Scholar] [CrossRef]
- Euromonitor. From Sustainability to Purpose in Beauty. Market Research Report. 2021. Available online: https://www.euromonitor.com/from-sustainability-to-purpose-in-beauty/report (accessed on 7 August 2022).
- Kolling, C.; Ribeiro, J.L.D.; de Medeiros, J.F. Performance of the cosmetics industry from the perspective of Corporate Social Responsibility and Design for Sustainability. Sustain. Prod. Consum. 2022, 30, 171–185. [Google Scholar] [CrossRef]
- Morea, D.; Fortunati, S.; Martiniello, L. Circular economy and Corporate Social Responsibility: Towards an integrated strategic approach in the multinational cosmetics industry. J. Clean. Prod. 2021, 315, 128232. [Google Scholar] [CrossRef]
- Hwang, J.; Lee, J. Antecedents and consequences of brand prestige of package tour in the senior tourism industry. Asia Pac. J. Tour. Res. 2019, 24, 679–695. [Google Scholar] [CrossRef]
- Shimul, A.S. Brand attachment: A review and future research. J. Brand Manag. 2022, 29, 400–419. [Google Scholar] [CrossRef]
- Mehrabian, A.; Russell, J.A. An Approach to Environmental Psychology; MIT Press: Cambridge, MA, USA, 1974. [Google Scholar]
- Arora, R. Validation of an S-O-R Model for Situation, Enduring, and Response Components of Involvement. J. Mark. Res. 1982, 19, 505–516. [Google Scholar] [CrossRef]
- Slama, M.E.; Tashchian, A. Validating the SOR paradigm for consumer involvement with a convenience good. J. Acad. Mark. Sci. 1987, 15, 36–45. [Google Scholar] [CrossRef]
- Jacoby, J. Stimulus-organism-response reconsidered: An evolutionary step in modeling (consumer) behavior. J. Consum. Psychol. 2002, 12, 51–57. [Google Scholar] [CrossRef]
- Chan, T.K.; Cheung, C.M.; Lee, Z.W. The state of online impulse-buying research: A literature analysis. Inf. Manag. 2017, 54, 204–217. [Google Scholar] [CrossRef]
- Piligrimienė, Ž.; Žukauskaitė, A.; Korzilius, H.; Banytė, J.; Dovalienė, A. Internal and External Determinants of Consumer Engagement in Sustainable Consumption. Sustainability 2020, 12, 1349. [Google Scholar] [CrossRef]
- Xu, G.; Wang, S.; Li, J.; Zhao, D. Moving towards sustainable purchase behavior: Examining the determinants of consumers’ intentions to adopt electric vehicles. Environ. Sci. Pollut. Res. 2020, 27, 22535–22546. [Google Scholar] [CrossRef]
- Klein, S.P.; Spieth, P.; Heidenreich, S. Facilitating business model innovation: The influence of sustainability and the mediating role of strategic orientations. J. Prod. Innov. Manag. 2021, 38, 271–288. [Google Scholar] [CrossRef]
- Amaya Rivas, A.; Liao, Y.K.; Vu, M.Q.; Hung, C.S. Toward a Comprehensive Model of Green Marketing and Innovative Green Adoption: Application of a Stimulus-Organism-Response Model. Sustainability 2022, 14, 3288. [Google Scholar] [CrossRef]
- Lavuri, R.; Jabbour, C.J.C.; Grebinevych, O.; Roubaud, D. Green factors stimulating the purchase intention of innovative luxury organic beauty products: Implications for sustainable development. J. Environ. Manag. 2022, 301, 113899. [Google Scholar] [CrossRef] [PubMed]
- Oe, H.; Yamaoka, Y. The Impact of Communicating Sustainability and Ethical Behaviour of the Cosmetic Producers: Evidence from Thailand. Sustainability 2022, 14, 882. [Google Scholar] [CrossRef]
- Staniškis, J.K. Sustainability Challenges in an Business Organisation. In Transformation of Business Organization Towards Sustainability; World Sustainability Series; Staniškis, J.K., Staniškienė, E., Stankevičiūtė, Ž., Daunorienė, A., Ramanauskaitė, J., Eds.; Springer: Cham, Switzerland, 2022; pp. 3–14. [Google Scholar] [CrossRef]
- United Nations. Agenda 21. 1992. Available online: https://sustainabledevelopment.un.org/content/documents/Agenda21.pdf (accessed on 8 August 2022).
- Elkington, J. Towards the Sustainable Corporation: Win–Win–Win Business Strategies for Sustainable Development. Calif. Manage. Rev. 1994, 36, 90–100. [Google Scholar] [CrossRef]
- He, Q.; Gallear, D.; Ghobadian, A.; Ramanathan, R. Managing knowledge in supply chains: A catalyst to triple bottom line sustainability. Prod. Plan. Control 2019, 30, 448–463. [Google Scholar] [CrossRef]
- Elkington, J. Enter the triple bottom line. In The Triple Bottom Line: Does It All Add Up?: Assessing the Sustainability of Business and CSR, 1st ed.; Henriques, A., Richardson, J., Eds.; Routledge: Oxfordshire, UK, 2004; pp. 1–16. [Google Scholar]
- Hanss, D.; Böhm, G. Sustainability Seen from the Perspective of Consumers. Int. J. Consum. Stud. 2012, 36, 678–687. [Google Scholar] [CrossRef]
- Mihăilă, R.; Braniște, L. Digital Semantics of Beauty Apps and Filters: Big Data-driven Facial Retouching, Aesthetic Self-Monitoring Devices, and Augmented Reality-based Body-Enhancing Technologies. J. Res. Gend. Stud. 2021, 11, 100–112. [Google Scholar] [CrossRef]
- Vatamanescu, E.M.; Dabija, D.C.; Gazzola, P.; Cegarra-Navarro, J.G.; Buzzi, T. Before and after the outbreak of COVID-19: Linking fashion companies’ corporate social responsibility approach to consumers’ demand for sustainable products. J. Clean. Prod. 2021, 321, 128945. [Google Scholar] [CrossRef]
- Friedman, H.H.; Fischer, D.; Schochet, S. The Harmful Effects of Wasteful Spending. Rev. Contemp. Philos. 2022, 21, 7–20. [Google Scholar] [CrossRef]
- Soini, K.; Birkeland, I. Exploring the Scientific Discourse on Cultural Sustainability. Geoforum 2014, 51, 213–223. [Google Scholar] [CrossRef]
- Kovacova, M.; Kliestik, T.; Valaskova, K.; Durana, P.; Juhaszova, Z. Systematic review of variables applied in bankruptcy prediction models of Visegrad group countries. Oeconomia Copernic. 2019, 10, 743–772. [Google Scholar] [CrossRef]
- Valaskova, K.; Adamko, P.; Frajtova Michalikova, K.; Macek, J. Quo Vadis, earnings management? Analysis of manipulation determinants in Central European environment. Oeconomia Copernic. 2021, 12, 631–669. [Google Scholar] [CrossRef]
- Cassol, M.; Sellitto, M.A. Socio-biodiversity supply chain: Sustainable practices of a Brazilian cosmetic company. Environ. Qual. Manag. 2020, 30, 25–31. [Google Scholar] [CrossRef]
- Isil, O.; Hernke, M.T. The triple bottom line: A critical review from a trans-disciplinary perspective. Bus. Strategy Environ. 2017, 26, 1235–1251. [Google Scholar] [CrossRef]
- Svensson, G.; Ferro, C.; Høgevold, N.; Padin, C.; Sosa-Varela, J.; Sarstedt, M. Framing the triple bottom line approach: Direct and mediation effects between economic, social and environmental elements. J. Clean. Prod. 2018, 197, 972–991. [Google Scholar] [CrossRef]
- Srivastava, A.K.; Dixit, S.; Srivastava, A.A. Criticism of Triple Bottom Line: TBL (With Special Reference to Sustainability). Corp. Reput. Rev 2022, 25, 50–61. [Google Scholar] [CrossRef]
- Purvis, B.; Mao, Y.; Robinson, D. Three pillars of sustainability: In search of conceptual origins. Sustain. Sci. 2019, 14, 681–695. [Google Scholar] [CrossRef]
- Bruckmeier, K. Economics and Sustainability: Social-Ecological Perspectives; Palgrave MacMillan: London, UK, 2020. [Google Scholar]
- Nishitani, K.; Kokubu, K. Can firms enhance economic performance by contributing to sustainable consumption and production? Analyzing the patterns of influence of environmental performance in Japanese manufacturing firms. Sustain. Prod. Consum. 2020, 21, 156–169. [Google Scholar] [CrossRef]
- Porter, M.E.; Kramer, M.R. Creating shared value. Harv. Bus. Rev. 2011, 89, 62–77. [Google Scholar]
- Willard, B. The New Sustainability Advantage: Seven Business Case Benefits of a Triple Bottom Line; New Society: Gabriola, BC, Canada, 2012. [Google Scholar]
- Savitz, A.; Weber, K. The Triple Bottom Line: How Today’s Best-Run Companies Are Achieving Economic, Social and Environmental Success and How You Can Too, 2nd ed.; John Wiley & Sons: Hoboken, NJ, USA, 2014. [Google Scholar]
- Kurtmollaiev, S.; Lervik-Olsen, L.; Andreassen, T.W. Honey or Condensed Milk? Improving Relative Brand Attractiveness through Commercial and Social Innovations. In The Routledge Companion to Corporate Branding; Iglesias, O., Ind, N., Schultz, M., Eds.; Routledge: Oxfordshire, UK; New York, NY, USA, 2022; pp. 211–227. [Google Scholar]
- Eizenberg, E.; Jabareen, Y. Social Sustainability: A New Conceptual Framework. Sustainability 2017, 9, 68. [Google Scholar] [CrossRef]
- Lourenço, F.; Júnior, O.C.A. Preliminary Investigation into the Environmental and Social Dimensions on the Sustainability Triple Bottom Line. In Integrating Social Responsibility and Sustainable Development; Leal Filho, W., Tortato, U., Frankenberger, F., Eds.; Springer: Cham, Switzerland, 2021; pp. 425–436. [Google Scholar] [CrossRef]
- Hereu-Morales, J.; Valderrama, C. Towards a Sustainability-Based Society: An Analysis of Fundamental Values from the Perspective of Economics and Philosophy. Sustainability 2022, 14, 8722. [Google Scholar] [CrossRef]
- Epstein, M.J.; Buhovac, A.R. Making Sustainability Work: Best Practices in Managing and Measuring Corporate Social, Environmental, and Economic Impacts, 2nd ed.; Berrett-Koehler Publishers: San Francisco, CA, USA, 2014. [Google Scholar]
- Nursimloo, S.; Ramdhony, D.; Mooneeapen, O. Influence of board characteristics on TBL reporting. Corp. Gov. 2020, 20, 765–780. [Google Scholar] [CrossRef]
- Nogueira, E.; Gomes, S.; Lopes, J.M. The key to sustainable economic development: A triple bottom line approach. Resources 2022, 11, 46. [Google Scholar] [CrossRef]
- Schönborn, G.; Berlin, C.; Pinzone, M.; Hanisch, C.; Georgoulias, K.; Lanz, M. Why social sustainability counts: The impact of corporate social sustainability culture on financial success. Sustain. Prod. Consum. 2019, 17, 1–10. [Google Scholar] [CrossRef]
- Vafadarnikjoo, A.; Ahmadi, H.B.; Hazen, B.T.; Liou, J.J.H. Understanding Inter-dependencies among Social Sustainability Evaluation Criteria in an Emerging Economy. Sustainability 2020, 12, 1934. [Google Scholar] [CrossRef]
- Van Der Leeuw, S. Social Sustainability, Past and Future: Undoing Unintended Consequences for the Earth’s Survival; Cambridge University Press: Cambridge, UK, 2020. [Google Scholar]
- Dabija, D.C.; Bejan, B.M. Sustainability reporting of grocery retailers on an emerging market. In Proceedings of the Fourth BASIQ International Conference on New Trends in Sustainable Business and Consumption, Heidelberg, Germany, 11–13 June 2018; Pleșea, D., Vasiliu, C., Murswieck, A., Pamfilie, R., Dinu, V., Tãchiciu, L., Olaru, M., Eds.; Editura ASE: Bucharest, Romania, 2018; pp. 611–619. [Google Scholar]
- Popa, I.D.; Dabija, D.C. ISO 26000—A Brief Literature Review. In ISO 26000—A Standardized View on Corporate Social Responsibility; Idowu, S.O., Sitnikov, C., Simion, D., Bocean, C., Eds.; Springer International Publishing: Cham, Switzerland, 2019; pp. 81–92. [Google Scholar]
- Morioka, M.; Pilz, T.L.; Maceno, M.M.C. Comparative Analysis of the Sustainable Practices Based on Social Responsibility Guidelines of Personal Hygiene, Perfumery and Cosmetics Companies in Brazil. In Integrating Social Responsibility and Sustainable Development; Leal Filho, W., Tortato, U., Frankenberger, F., Eds.; Springer: Cham, Switzerland, 2021; pp. 85–108. [Google Scholar] [CrossRef]
- Walker, A.M.; Opferkuch, K.; Roos Lindgreen, E.; Simboli, A.; Vermeulen, W.J.V.; Raggi, A. Assessing the social sustainability of circular economy practices: Industry perspectives from Italy and the Netherlands. Sustain. Prod. Consum. 2021, 27, 831–844. [Google Scholar] [CrossRef]
- De Abreu Sofiatti Dalmarco, D.; Hamza, K.M.; Aoqui, C. The implementation of product development strategies focused on sustainability: From Brazil—The case of Natura Sou Cosmetics brand. Environ. Qual. Manag. 2015, 24, 1–15. [Google Scholar] [CrossRef]
- Borges, A.E.; dos Santos, L.F.P.; Hoefel, J.L.d.M. Socioenvironmental Policies in Brazil and England in a Cosmetics Industry—A Comparative Study. In Social Responsibility and Sustainability; Leal Filho, W., Ed.; World Sustainability Series; Springer: Cham, Switzerland, 2019; pp. 357–372. [Google Scholar] [CrossRef]
- Chin, J.; Jiang, B.C.; Mufidah, I.; Persada, S.F.; Noer, B.A. The Investigation of Consumers’ Behavior Intention in Using Green Skincare Products: A Pro-Environmental Behavior Model Approach. Sustainability 2018, 10, 3922. [Google Scholar] [CrossRef]
- Romano, A.L.; Ferreira, L.M.D.F.; Caeiro, S.S.F.S. Modelling Sustainability Risk in the Brazilian Cosmetics Industry. Sustainability 2021, 13, 13771. [Google Scholar] [CrossRef]
- Ren, Z.; Zhang, D.; Gao, Z. Sustainable Design Strategy of Cosmetic Packaging in China Based on Life Cycle Assessment. Sustainability 2022, 14, 8155. [Google Scholar] [CrossRef]
- Economist Intelligence Unit. An Eco-Wakening: Measuring Global Awareness, Engagement and Action for Nature. 2021. Available online: https://f.hubspotusercontent20.net (accessed on 7 August 2022).
- Amberg, N.; Fogarassy, C. Green Consumer Behavior in the Cosmetics Market. Resources 2019, 8, 137. [Google Scholar] [CrossRef]
- Maner, J.K. Dominance and Prestige: A Tale of Two Hierarchies. Curr. Dir. Psychol. Sci. 2017, 26, 526–531. [Google Scholar] [CrossRef]
- Veblen, T. Theory of the Leisure Class, Edited with an Introduction and Notes by Martha Banta; Oxford University Press: London, UK, 2007. [Google Scholar]
- Vigneron, F.; Johnson, L. A Review and a Conceptual Framework of Prestige-Seeking Consumer Behavior. Acad. Mark. Sci. Rev. 1999, 2, 1–15. [Google Scholar]
- Eastman, J.K.; Goldsmith, R.E.; Flynn, L.R. Status Consumption in Consumer Behavior: Scale Development and Validation. J. Mark. Theory Pract. 1999, 7, 41–52. [Google Scholar] [CrossRef]
- Birtus, M.; Lăzăroiu, G. The Neurobehavioral Economics of the COVID-19 Pandemic: Consumer Cognition, Perception, Sentiment, Choice, and Decision-Making. Anal. Metaphys. 2021, 20, 89–101. [Google Scholar] [CrossRef]
- Ionescu, L. Urban Greenhouse Gas Accounting for Net-Zero Carbon Cities: Sustainable Development, Renewable Energy, and Climate Change. Geopolit. Hist. Int. Relat. 2022, 14, 155–171. [Google Scholar] [CrossRef]
- Hwang, J.K.; Kim, E.-J.; Lee, S.-M.; Lee, Y.-K. Impact of Susceptibility to Global Consumer Culture on Commitment and Loyalty in Botanic Cosmetic Brands. Sustainability 2021, 13, 892. [Google Scholar] [CrossRef]
- Henrich, J.; Gil-White, F.J. The Evolution of Prestige: Freely Conferred Deference as a Mechanism for Enhancing the Benefits of Cultural Transmission. Evol. Hum. Behav. 2001, 22, 165–196. [Google Scholar] [CrossRef]
- Davis, A.C.; Arnocky, S. An Evolutionary Perspective on Appearance Enhancement Behavior. Arch. Sex. Behav. 2022, 51, 3–37. [Google Scholar] [CrossRef]
- Bradshaw, H.K.; DelPriore, D.J. Beautification Is More than Mere Mate Attraction: Extending Evolutionary Perspectives on Female Appearance Enhancement. Arch. Sex. Behav. 2022, 51, 43–47. [Google Scholar] [CrossRef]
- Stewart, S. Painted Faces: A Colourful History of Cosmetics; Amberley Publishing: Stroud, UK, 2017. [Google Scholar]
- Kalender, G.I. The Symbol of Cosmetic Products as Social Distinction and the False Needs of Shopping for Cosmetics at Department Stores Aroused by Women’s Magazines. Adv. J. Commun. 2021, 9, 1–11. [Google Scholar] [CrossRef]
- Netchaeva, E.; Rees, M. Strategically stunning: The professional motivations behind the lipstick effect. Psychol. Sci. 2016, 27, 1157–1168. [Google Scholar] [CrossRef] [PubMed]
- Smith, R.K.; Yazdani, E.; Wang, P.; Soleymani, S.; Ton, L.A.N. The cost of looking natural: Why the no-makeup movement may fail to discourage cosmetic use. J. Acad. Mark. Sci. 2022, 50, 324–337. [Google Scholar] [CrossRef]
- Chao, A.; Schor, J.B. Empirical Tests of Status Consumption: Evidence from Women’s Cosmetics. J. Econ. Psychol. 1998, 19, 107–131. [Google Scholar] [CrossRef]
- Elbedweihy, A.M.; Jayawardhena, C.; Elsharnouby, M.H.; Elsharnouby, T.H. Customer Relationship Building: The Role of Brand Attractiveness and Consumer–Brand Identification. J. Bus. Res. 2016, 69, 2901–2910. [Google Scholar] [CrossRef]
- Currás-Pérez, R.; Bigné-Alcañiz, E.; Alvarado-Herrera, A. The Role of Self-Definitional Principles in Consumer Identification with a Socially Responsible Company. J. Bus. Ethics 2009, 89, 547. [Google Scholar] [CrossRef]
- Akturan, U.; Bozbay, Z. Attractiveness, Purchase Intention, and Willingness to Pay More for Global Brands: Evidence from Turkish Market. J. Promot. Manag. 2018, 24, 737–754. [Google Scholar] [CrossRef]
- So, K.K.F.; King, C.; Hudson, S.; Meng, F. The missing link in building customer brand identification: The role of brand attractiveness. Tour. Manag. 2017, 59, 640–651. [Google Scholar] [CrossRef]
- Bhattacharya, C.B.; Sen, S. Consumer–company identification: A framework for understanding consumers’ relationships with companies. J. Mark. 2003, 67, 76–88. [Google Scholar] [CrossRef]
- Dabija, D.C.; Băbuț, R. Enhancing Apparel Store Patronage through Retailers’ Attributes and Sustainability. A Generational Approach. Sustainability 2019, 11, 4532. [Google Scholar] [CrossRef]
- Bowlby, J. Attachment and Loss, Volume One; Basic Books: New York, NY, USA, 1969. [Google Scholar]
- Ainsworth, M. Object Relations, Dependency, and Attachment: A Theoretical Review of the Infant-Mother Relationship. Child Dev. 1969, 40, 969–1025. [Google Scholar] [CrossRef] [PubMed]
- Park, C.; Macinnis, D.; Priester, J. Brand Attachment: Constructs, Consequences, and Causes. Found. Trends Mark. 2006, 1, 191–230. [Google Scholar] [CrossRef]
- Mikulnicer, M.; Shaver, P.R. Attachment in Adulthood: Structure, Dynamics and Change; The Guilford Press: New York, NY, USA, 2007. [Google Scholar]
- Kim, J.; Taylor, C.R.; Kim, K.H.; Lee, K.H. Measures of perceived sustainability. J. Glob. Sch. Mark. Sci. Bridg. Asia World 2015, 25, 182–193. [Google Scholar] [CrossRef]
- Shaban, Y.; El-Bassiouny, N. Sustainable Consumption in Egypt: Insights and Implications. In Proceedings of the The 21st Annual Research Conference of the American University in Cairo (AUC), theme of MENA Development, Cairo, Egypt, 16–18 March 2015; pp. 1–54. [Google Scholar]
- Japutra, A.; Ekinci, Y.; Simkin, L. Exploring Brand Attachment, Its Determinants and Outcomes. J. Strateg. Mark. 2014, 22, 616–630. [Google Scholar] [CrossRef]
- De Blasio, N.; Fallon, P. The Plastic Waste Challenge in a Post-COVID-19 World: A Circular Approach to Sustainability. J. Self-Gov. Manag. Econ. 2022, 10, 7–29. [Google Scholar] [CrossRef]
- Panda, T.K. Social and Environmental Sustainability Model on Consumers’ Altruism, Green Purchase Intention, Green Brand Loyalty and Evangelism. J. Clean. Prod. 2020, 243, 118575. [Google Scholar] [CrossRef]
- Wang, P.; Kuah, A.T.H.; Lu, Q.; Wong, C.; Thirumaran, K.; Adegbite, E.; Kendall, W. The Impact of Value Perceptions on Purchase Intention of Sustainable Luxury Brands in China and the UK. J. Brand Manag. 2021, 28, 325–346. [Google Scholar] [CrossRef]
- Choshaly, S.H. Consumer Perception of Green Issues and Intention to Purchase Green Products. Int. J. Manag. Account. Econ. 2017, 4, 66–79. [Google Scholar]
- Wang, H.; Ma, B.; Bai, R. How Does Green Product Knowledge Effectively Promote Green Purchase Intention? Sustainability 2019, 11, 1193. [Google Scholar] [CrossRef]
- Ryoo, Y.; Sung, Y.; Chechelnytska, I. What makes materialistic consumers more ethical? Self-benefit vs. other-benefit appeals. J. Bus. Res. 2020, 110, 173–183. [Google Scholar] [CrossRef]
- Suphasomboon, T.; Vassanadumrongdee, S. Toward sustainable consumption of green cosmetics and personal care products: The role of perceived value and ethical concern. Sustain. Prod. Consum. 2022, 33, 230–243. [Google Scholar] [CrossRef]
- Newman, G.E.; Gorlin, M.; Dhar, R. When Going Green Backfires: How Firm Intentions Shape the Evaluation of Socially Beneficial Product Enhancements. J. Consum. Res. 2014, 41, 823–839. [Google Scholar] [CrossRef]
- van Doorn, J.; Risselada, H.; Verhoef, P.C. Does Sustainability Sell? The Impact of Sustainability Claims on the Success of National Brands’ New Product Introductions. J. Bus. Res. 2021, 137, 182–193. [Google Scholar] [CrossRef]
- Öberseder, M.; Schlegelmilch, B.B.; Murphy, P.E.; Gruber, V. Consumers’ Perceptions of Corporate Social Responsibility: Scale Development and Validation. J. Bus. Ethics 2014, 124, 101–115. [Google Scholar] [CrossRef]
- Lee, Y.-C. Communicating Sustainable Development: Effects of Stakeholder-Centric Perceived Sustainability. Corp. Soc. Responsib. Environ. Manag. 2020, 27, 1540–1551. [Google Scholar] [CrossRef]
- Nguyen, T.T.H.; Yang, Z.; Nguyen, N.; Johnson, L.W.; Cao, T.K. Greenwash and Green Purchase Intention: The Mediating Role of Green Skepticism. Sustainability 2019, 11, 2653. [Google Scholar] [CrossRef]
- Eze, U.C.; Tan, C.-B.; Yeo, A.L.Y. Purchasing Cosmetic Products: A Preliminary Perspective of Gen-Y. Contemp. Manag. Res. 2012, 8, 51–60. [Google Scholar] [CrossRef]
- Parvin, N.; Chowdhury, M.H.K. Consumer Evaluations of Beautification Products: Effects of Extrinsic Cues. Asian Acad. Manag. J. 2006, 11, 89–104. [Google Scholar]
- Choi, E.; Lee, K.C. Effect of Trust in Domain-Specific Information of Safety, Brand Loyalty, and Perceived Value for Cosmetics on Purchase Intentions in Mobile e-Commerce Context. Sustainability 2019, 11, 6257. [Google Scholar] [CrossRef]
- Auger, P.; Burke, P.; Devinney, T.M.; Louviere, J.J. What Will Consumers Pay for Social Product Features? J. Bus. Ethics 2003, 42, 281–304. [Google Scholar] [CrossRef]
- Nica, E.; Kliestik, T.; Valaskova, K.; Sabie, O.-M. The Economics of the Metaverse: Immersive Virtual Technologies, Consumer Digital Engagement, and Augmented Reality Shopping Experience. Smart Gov. 2022, 1, 21–34. [Google Scholar] [CrossRef]
- Gleim, M.R.; Smith, J.S.; Andrews, D.; Cronin, J.J., Jr. Against the Green: A Multi-Method Examination of the Barriers to Green Consumption. J. Retail. 2013, 89, 44–61. [Google Scholar] [CrossRef]
- Miniero, G.; Codini, A.; Bonera, M.; Corvi, E.; Bertoli, G. Being Green: From Attitude to Actual Consumption. Int. J. Consum. Stud. 2014, 38, 521–528. [Google Scholar] [CrossRef]
- Brach, S.; Walsh, G.; Shaw, D. Sustainable Consumption and Third-Party Certification Labels: Consumers’ Perceptions and Reactions. Eur. Manag. J. 2018, 36, 254–265. [Google Scholar] [CrossRef]
- Ram, S. A Model of Innovation Resistance. ACR N. Am. Adv. 1987, NA-14, 208–212. [Google Scholar]
- Sadiq, M.; Adil, M.; Paul, J. An Innovation Resistance Theory Perspective on Purchase of Eco-Friendly Cosmetics. J. Retail. Consum. Serv. 2021, 59, 102369. [Google Scholar] [CrossRef]
- Obadă, D.R.; Dabija, D.C. “In Flow”! Why Do Social-Media Users Share Fake News About Environmentally Friendly Brands on Social-Media? Int. J. Environ. Res. Public Health 2022, 19, 4861. [Google Scholar] [CrossRef]
- Tafesse, W. An Experiential Model of Consumer Engagement in social media. J. Prod. Brand Manag. 2016, 25, 424–434. [Google Scholar] [CrossRef]
- Tiruwa, A.; Yadav, R.; Suri, P.K. An exploration of online brand community (OBC) engagement and customer’s intention to purchase. J. Indian Bus. Res. 2016, 8, 295–314. [Google Scholar] [CrossRef]
- ShiYong, Z.; JiaYing, L.; HaiJian, W.; Dukhaykh, S.; Lei, W.; BiQing, L.; Jie, P. Do Product Characteristics Affect Customers’ Participation in Virtual Brand Communities? An Empirical Study. Front. Psychol. 2021, 12, 792706. [Google Scholar] [CrossRef]
- Meek, S.; Ogilvie, M.; Lambert, C.; Ryan, M. Contextualising social capital in online brand communities. J. Brand. Manag. 2019, 26, 426–444. [Google Scholar] [CrossRef]
- Waqas, M.; Hamzah, Z.L.; Mohd Salleh, N.A. Customer experience with the branded content: A social media perspective. Online Inf. Rev. 2021, 45, 964–982. [Google Scholar] [CrossRef]
- Sicilia, M.; Palazón, M.; López, M. Brand Pages as a Communication Tool: A State of the Art and a Research Agenda. In Advertising in New Formats and Media; De Pelsmacker, P., Ed.; Emerald Group Publishing Limited: Bingley, UK, 2016; pp. 169–188. [Google Scholar] [CrossRef]
- Van Heerden, D.; Wiese, M. Why do consumers engage in online brand communities—And why should brands care? J. Consum. Mark. 2021, 38, 353–363. [Google Scholar] [CrossRef]
- Florenthal, B. Young Consumers’ Motivational Drivers of Brand Engagement Behavior on Social Media Sites: A Synthesized U&G and TAM Framework. J. Res. Interact. Mark. 2019, 13, 351–391. [Google Scholar] [CrossRef]
- Luarn, P.; Lin, Y.-F.; Chiu, Y.-P. Influence of Facebook Brand-Page Posts on Online Engagement. Online Inf. Rev. 2015, 39, 505–519. [Google Scholar] [CrossRef]
- Gutiérrez-Cillán, J.; Camarero-Izquierdo, C.; San José-Cabezudo, R. How Brand Post Content Contributes to User’s Facebook Brand-Page Engagement. The Experiential Route of Active Participation. BRQ Bus. Res. Q. 2017, 20, 258–274. [Google Scholar] [CrossRef]
- Ben-Shaul, M.; Reichel, A. Motives, Modes of Participation, and Loyalty Intentions of Facebook Tourism Brand Page Consumers. J. Travel Res. 2018, 57, 453–471. [Google Scholar] [CrossRef]
- Dhillon, R.; Agarwal, B.; Rajput, N. Experiential marketing strategies used by luxury cosmetics companies. Innov. Mark. 2022, 18, 49–62. [Google Scholar] [CrossRef]
- We are social. Digital 2022 April Global Statshot Report. 2022. Available online: https://wearesocial.com/hk/blog/2022/04/more-than-5-billion-people-now-use-the-internet (accessed on 8 August 2022).
- Trusov, M.; Bucklin, R.E.; Pauwels, K. Effects of word-of-mouth versus traditional marketing: Findings from an internet social networking site. J. Mark. 2009, 73, 90–102. [Google Scholar] [CrossRef]
- Kundu, S.; Sundara Rajan, C.R. Word of Mouth: A Literature Review. Int. J. Econ. Manag. Sci. 2017, 6, 467. [Google Scholar] [CrossRef]
- Iyer, R.; Griffin, M. Modeling word-of-mouth usage: A replication. J. Bus. Res. 2021, 126, 512–523. [Google Scholar] [CrossRef]
- Ayuningsih, F.; Maftukhah, I. The influence of product knowledge, brand image, and brand love on purchase decision through word of mouth. Manag. Anal. J. 2020, 9, 355–369. [Google Scholar] [CrossRef]
- Paintsil, A.; Kim, H.S. Sharing personal experiences and online consumer engagement: A case study of Glossier. J. Glob. Fash. Mark. 2022, 13, 1–15. [Google Scholar] [CrossRef]
- Gilitwala, B.; Nag, A.K. Factors influencing youngsters’ consumption behavior on high-end cosmetics in China. J. Asian Financ. Econ. Bus. 2021, 8, 443–450. [Google Scholar] [CrossRef]
- Rai, R.; Tripathi, S. Consumer buying psychology and brand perception: Influence of word of mouth communication. J. Content Community Commun. 2020, 12, 159–168. [Google Scholar] [CrossRef]
- Chen, Y.S.; Lin, C.L.; Chang, C.H. The influence of greenwash on green word-of-mouth (green WOM): The mediation effects of green perceived quality and green satisfaction. Qual. Quant. 2014, 48, 2411–2425. [Google Scholar] [CrossRef]
- Santos, Z.R.; Cheung, C.M.; Coelho, P.S.; Rita, P. Consumer engagement in social media brand communities: A literature review. Int. J. Inf. Manag. 2022, 63, 102457. [Google Scholar] [CrossRef]
- Bacher, J.; Lemcke, J.; Quatember, A.; Schmich, P. Probability and Nonprobability Sampling: Representative Surveys of hard-to-reach and hard-to-ask populations. Current surveys between the poles of theory and practice. Surv. Insights Methods Field 2019. Available online: https://surveyinsights.org/?p=12070 (accessed on 7 August 2022). [CrossRef]
- Ringle, C.M.; Wende, S.; Becker, J.-M. “SmartPLS 3.” Boenningstedt: SmartPLS GmbH. 2015. Available online: http://www.smartpls.com (accessed on 15 August 2022).
- Robinson, M.A. Using multi-item psychometric scales for research and practice in human resource management. Hum. Resour. Manag. 2018, 57, 739–750. [Google Scholar] [CrossRef]
- Sarstedt, M.; Ringle, C.M.; Hair, J.F. Partial Least Squares Structural Equation Modeling. In Handbook of Market Research; Homburg, C., Klarmann, M., Vomberg, A., Eds.; Springer: Cham, Switzerland, 2017; pp. 587–632. [Google Scholar]
- Zhou, L.; Teng, L.; Poon, P.S. Susceptibility to global consumer culture: A three-dimensional scale. Psychol. Mark. 2008, 25, 336–351. [Google Scholar] [CrossRef]
- Putrevu, S.; Lord, K.R. Comparative and Noncomparative Advertising: Attitudinal Effects under Cognitive and Affective Involvement Conditions. J. Advert. 1994, 23, 77–91. [Google Scholar] [CrossRef]
- Price, L.L.; Arnould, E.J. Commercial friendships: Service provider–client relationships in context. J. Mark. 1999, 63, 38–56. [Google Scholar] [CrossRef]
- Bae, M. Overcoming Skepticism toward Cause-Related Marketing Claims: The Role of Consumers’ Attributions and a Temporary State of Skepticism. J. Consum. Mark. 2018, 35, 194–207. [Google Scholar] [CrossRef]
- Hair, J.F.; Black, W.C.; Babin, B.J. Multivariate Data Analysis: A Global Perspective; Pearson Education: London, UK, 2010. [Google Scholar]
- Henseler, J.; Sarstedt, M. Goodness-of-fit indices for partial least squares path modelling. Comput. Stat. 2013, 28, 565–580. [Google Scholar] [CrossRef]
- Henseler, J.; Ringle, C.M.; Sarstedt, M. A new criterion for assessing discriminant validity in variance-based structural equation modelling. J. Acad. Mark. Sci. 2014, 43, 115–135. [Google Scholar] [CrossRef]
- Chin, W.W. The partial least squares approach for structural equation modeling. In Methodology for Business and Management. Modern Methods for Business Research; Marcoulides, G.A., Ed.; Lawrence Erlbaum Associates Publishers: Mahwah, NJ, USA, 1998; pp. 295–336. [Google Scholar]
- Cillo, V.; Petruzzelli, A.M.; Ardito, L.; Del Giudice, M. Understanding sustainable innovation: A systematic literature review. Corp. Soc. Responsib. Environ. Manag. 2019, 26, 1012–1025. [Google Scholar] [CrossRef]
- Kautish, P.; Paul, J.; Sharma, R. The moderating influence of environmental consciousness and recycling intentions on green purchase behavior. J. Clean. Prod. 2019, 228, 1425–1436. [Google Scholar] [CrossRef]
- Draelos, Z.D. The Use of Cosmetic Products to Improve Self Esteem & Quality of Life. In Essential Psychiatry for the Aesthetic Practitioner; Wiley-Blackwell: New York, NY, USA, 2021; pp. 34–41. [Google Scholar]
- Evangelista, M.; Mota, S.; Almeida, I.F.; Pereira, M.G. Usage Patterns and Self-Esteem of Female Consumers of Antiaging Cosmetic Products. Cosmetics 2022, 9, 49. [Google Scholar] [CrossRef]
- Abd Aziz, N.; Ngah, H. The effect of self-expressive value and perceived value on Malaysian cosmetic brand loyalty: The mediating role of brand identification & word of mouth. Asia-Pac. Manag. Account. J. 2019, 14, 151–178. Available online: https://ir.uitm.edu.my/id/eprint/29369/1/29369.pdf (accessed on 18 August 2022).
- Kikuchi, Y.; Noriuchi, M.; Isobe, H.; Shirato, M.; Hirao, N. Neural correlates of product attachment to cosmetics. Sci. Rep. 2021, 11, 24267. [Google Scholar] [CrossRef]
- Kassemeier, R.; Haumann, T.; Güntürkün, P. Whether, when, and why functional company characteristics engender customer satisfaction and customer-company identification: The role of self-definitional needs. Int. J. Res. Mark. 2022, 39, 699–723. [Google Scholar] [CrossRef]
- Naqvi, M.H.A.; Jiang, Y.; Naqvi, M. Generating customer engagement in electronic-brand communities: A stimulus–organism–response perspective. Asia Pac. J. Mark. Logist. 2021, 33, 1535–1555. [Google Scholar] [CrossRef]
- Woisetschläger, D.M.; Hartleb, V.; Blut, M. How to Make Brand Communities Work: Antecedents and Consequences of Consumer Participation. J. Relatsh. Mark. 2008, 7, 237–256. [Google Scholar] [CrossRef]
- Popp, B.; Woratschek, H. Consumers’ relationships with brands and brand communities—The multifaceted roles of identification and satisfaction. J. Retail. Cons. Serv. 2017, 35, 46–56. [Google Scholar] [CrossRef]


| Dimension | Variable | Frequency | Percentage |
|---|---|---|---|
| Gender | Female | 904 | 55.39% |
| Male | 728 | 44.61% | |
| Age | <30 years | 702 | 43.01% |
| 30–50 years | 678 | 41.54% | |
| >50 years | 252 | 15.45% | |
| Income | Low | 917 | 56.19% |
| Middle | 538 | 32.97% | |
| High | 177 | 10.84% | |
| Occupation | Student Staff in public institution Individual business Liberal professions Employee in enterprise Unemployed | 443 211 286 163 396 133 | 27.15% 12.93% 17.52% 9.99% 24.26% 8.15% |
| Construct Adapted from | Item | Measure | Loading |
|---|---|---|---|
| Economic Sustainability (ESU) [117] | ESU1 | Corporate transparency in the business management of the SCB [X] is good. | 0.815 |
| ESU2 | The corporate governance of the SCB [X] is appropriate. | 0.847 | |
| ESU3 | The corporate accountability of the SCB [X] is good. | 0.824 | |
| Social Sustainability (SOS) [117] | SOS1 | The SCB [X] serves social responsibility. | 0.796 |
| SOS2 | The SCB [X] cares about human rights. | 0.775 | |
| SOS3 | The SCB [X] makes social contributions. | 0.798 | |
| SOS4 | The SCB [X] provides social activities for local communities. | 0.790 | |
| SOS5 | The SCB [X] hires local people. | 0.700 | |
| SOS6 | The SCB [X] donates and offers volunteer work. | 0.765 | |
| Environmental Sustainability (ENS) [117] | ENS1 | The SCB [X] utilizes green technology. | 0.859 |
| ENS2 | The SCB [X] invests in the environment. | 0.860 | |
| ENS3 | The SCB [X] produces eco-friendly products. | 0.814 | |
| ENS4 | The SCB [X] achieves environmental innovativeness. | 0.862 | |
| ENS5 | The SCB [X] recycles/uses recycled materials. | 0.796 | |
| Social Prestige (SP) [169] | SP1 | The SCB [X] signifies my trendy image. | 0.799 |
| SP2 | The SCB [X] represents the latest lifestyle. | 0.749 | |
| SP3 | The SCB [X] symbolizes my social image. | 0.799 | |
| SP4 | The SCB [X] is associated with the symbol of my prestige. | 0.757 | |
| SP5 | The SCB [X] tells something about my social status. | 0.802 | |
| Brand Attractiveness (BAR) [107] | BAR1 | I like what the SCB [X] stands for. | 0.839 |
| BAR2 | The SCB [X] is an attractive brand. | 0.785 | |
| BAR3 | I like what the SCB [X] represents. | 0.861 | |
| Brand Attachment (BAT) [115] | BAT1 | The SCB [X] is part of who I am. | 0.805 |
| BAT2 | I feel personally connected to the SCB [X]. | 0.847 | |
| BAT3 | My thoughts and feelings toward the SCB [X] are often automatic, coming to my mind seemingly on their own. | 0.865 | |
| BAT4 | My thoughts and feelings toward the SCB [X] come to me naturally and instantly. | 0.855 | |
| Purchase Intention (PI) [170] | PI1 | I will likely buy the SCB [X]. | 0.858 |
| PI2 | I will purchase the SCB [X] the next time I need this type of product. | 0.876 | |
| PI3 | I will try the SCB [X]. | 0.872 | |
| Word-of-Mouth (WOM) [171] | WOM1 | I would strongly recommend it to anyone to buy the SCB [X] if they asked for my advice. | 0.868 |
| WOM2 | I speak of the SCB’s [X] good sides. | 0.852 | |
| WOM3 | I recommend the SCB [X] to other people. | 0.876 | |
| Intention to Join Online Brand Community (IJOBC) [172] | IJOBC1 | I will likely join the online brand community of SCB [X]. | 0.954 |
| IJOBC2 | It is quite possible for me to join the online brand community of SCB [X]. | 0.957 |
| Construct | Cronbach Alpha | CR | AVE | BAR | BAT | ESU | ENS | IJOBC | PI | SP | SOS | WOM |
|---|---|---|---|---|---|---|---|---|---|---|---|---|
| BAR | 0.772 | 0.868 | 0.687 | 0.829 | ||||||||
| BAT | 0.864 | 0.908 | 0.711 | 0.522 | 0.843 | |||||||
| ESU | 0.771 | 0.868 | 0.686 | 0.576 | 0.408 | 0.828 | ||||||
| ENS | 0.895 | 0.922 | 0.704 | 0.433 | 0.380 | 0.542 | 0.839 | |||||
| IJOBC | 0.905 | 0.955 | 0.913 | 0.460 | 0.550 | 0.357 | 0.311 | 0.955 | ||||
| PI | 0.837 | 0.902 | 0.754 | 0.687 | 0.334 | 0.459 | 0.342 | 0.385 | 0.868 | |||
| SP | 0.841 | 0.887 | 0.611 | 0.434 | 0.653 | 0.382 | 0.367 | 0.383 | 0.223 | 0.782 | ||
| SOS | 0.865 | 0.898 | 0.595 | 0.503 | 0.437 | 0.680 | 0.745 | 0.376 | 0.388 | 0.424 | 0.771 | |
| WOM | 0.832 | 0.899 | 0.749 | 0.710 | 0.451 | 0.488 | 0.377 | 0.474 | 0.736 | 0.332 | 0.445 | 0.865 |
| Construct | BAR | BAT | ESU | ENS | IJOBC | PI | SP | SOS | WOM |
|---|---|---|---|---|---|---|---|---|---|
| BAR | |||||||||
| BAT | 0.636 | ||||||||
| ESU | 0.746 | 0.499 | |||||||
| ENS | 0.516 | 0.429 | 0.647 | ||||||
| IJOBC | 0.550 | 0.622 | 0.427 | 0.343 | |||||
| PI | 0.856 | 0.392 | 0.571 | 0.393 | 0.443 | ||||
| SP | 0.526 | 0.762 | 0.467 | 0.416 | 0.436 | 0.258 | |||
| SOS | 0.601 | 0.495 | 0.821 | 0.854 | 0.419 | 0.446 | 0.484 | ||
| WOM | 0.886 | 0.530 | 0.609 | 0.435 | 0.545 | 0.882 | 0.388 | 0.513 |
| Paths | Path Coefficients | Standard Deviation | T-Value | CI 1 | p-Value | Hypotheses |
|---|---|---|---|---|---|---|
| ESU → BAR | 0.391 | 0.034 | 11.418 | 0.321~0.457 | 0.000 *** | H1-Confirmed |
| SOS → BAR | 0.089 | 0.041 | 2.181 | −0.002~0.515 | 0.023 ** | H2-Confirmed |
| ENS → BAR | 0.075 | 0.078 | 2.037 | −0.007~0.142 | 0.035 ** | H3-Confirmed |
| SP → BAR | 0.219 | 0.023 | 9.339 | 0.174~0.265 | 0.000 *** | H4-Confirmed |
| SP → BAT | 0.525 | 0.019 | 27.162 | 0.486~0.563 | 0.000 *** | H5-Confirmed |
| BAR → BAT | 0.294 | 0.021 | 14.202 | 0.255~0.333 | 0.000 *** | H6-Confirmed |
| BAT → WOM | 0.231 | 0.017 | 13.795 | 0.198~0.262 | 0.000 *** | H8-Confirmed |
| BAR → PI | 0.687 | 0.017 | 41.608 | 0.657~0.719 | 0.000 *** | H7-Confirmed |
| PI → WOM | 0.659 | 0.019 | 34.971 | 0.618~0.694 | 0.000 *** | H9-Confirmed |
| PI → IJOBC | 0.080 | 0.077 | 2.388 | 0.007~0.140 | 0.016 ** | H10-Confirmed |
| WOM → IJOBC | 0.415 | 0.035 | 11.981 | 0.350~0.486 | 0.000 ** | H11-Confirmed |
Publisher’s Note: MDPI stays neutral with regard to jurisdictional claims in published maps and institutional affiliations. |
© 2022 by the authors. Licensee MDPI, Basel, Switzerland. This article is an open access article distributed under the terms and conditions of the Creative Commons Attribution (CC BY) license (https://creativecommons.org/licenses/by/4.0/).
Share and Cite
Grădinaru, C.; Obadă, D.-R.; Grădinaru, I.-A.; Dabija, D.-C. Enhancing Sustainable Cosmetics Brand Purchase: A Comprehensive Approach Based on the SOR Model and the Triple Bottom Line. Sustainability 2022, 14, 14118. https://doi.org/10.3390/su142114118
Grădinaru C, Obadă D-R, Grădinaru I-A, Dabija D-C. Enhancing Sustainable Cosmetics Brand Purchase: A Comprehensive Approach Based on the SOR Model and the Triple Bottom Line. Sustainability. 2022; 14(21):14118. https://doi.org/10.3390/su142114118
Chicago/Turabian StyleGrădinaru, Camelia, Daniel-Rareș Obadă, Ioan-Alexandru Grădinaru, and Dan-Cristian Dabija. 2022. "Enhancing Sustainable Cosmetics Brand Purchase: A Comprehensive Approach Based on the SOR Model and the Triple Bottom Line" Sustainability 14, no. 21: 14118. https://doi.org/10.3390/su142114118
APA StyleGrădinaru, C., Obadă, D.-R., Grădinaru, I.-A., & Dabija, D.-C. (2022). Enhancing Sustainable Cosmetics Brand Purchase: A Comprehensive Approach Based on the SOR Model and the Triple Bottom Line. Sustainability, 14(21), 14118. https://doi.org/10.3390/su142114118

