Structural Determinants of Mobile Learning Acceptance among Undergraduates in Higher Educational Institutions
Abstract
1. Introduction
2. Related Works
2.1. Mobile Learning
2.2. Factors Influencing Mobile Learning Acceptance
2.2.1. Performance Expectancy
2.2.2. Effort Expectancy
2.2.3. Social Influence
2.2.4. Facilitating Conditions
2.3. Hedonic Motivation
2.4. Behavioural Intention
2.5. Conceptual Framework and Hypothesis Development
3. Materials and Methods
3.1. Research Procedure and Participants
3.2. Research Instruments
3.3. Ethical Considerations
3.4. Data Analysis
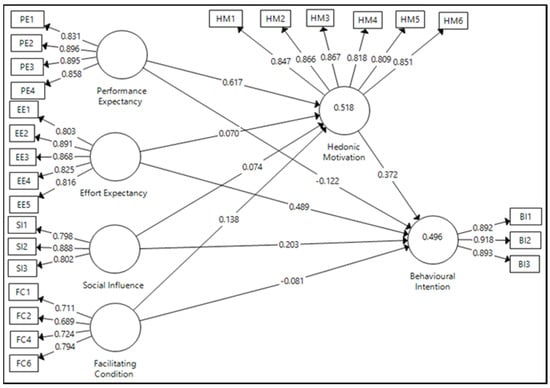
4. Results
5. Discussion
5.1. Theoretical Implications
5.2. Practical Implications
5.3. Limitations and Future Research
6. Conclusions
Author Contributions
Funding
Institutional Review Board Statement
Informed Consent Statement
Data Availability Statement
Conflicts of Interest
References
- Pongnumkul, S.; Chaovalit, P.; Surasvadi, N. Applications of Smartphone-Based Sensors in Agriculture: A Systematic Review of Research. J. Sensors 2015, 2015, 195308. [Google Scholar] [CrossRef]
- Al-Saedi, K.; Al-Emran, M.; Ramayah, T.; Abusham, E. Developing a general extended UTAUT model for M-payment adoption. Technol. Soc. 2020, 62, 101293. [Google Scholar] [CrossRef]
- Thongsri, N.; Shen, L.; Bao, Y.; Alharbi, I.M. Integrating UTAUT and UGT to explain behavioural intention to use M-learning. J. Syst. Inf. Technol. 2018, 20, 278–297. [Google Scholar] [CrossRef]
- Sitar-Taut, D.-A.; Mican, D. Mobile learning acceptance and use in higher education during social distancing circumstances: An expansion and customization of UTAUT2. Online Inf. Rev. 2021, 45, 1000–1019. [Google Scholar] [CrossRef]
- Okai-Ugbaje, S. Towards a pedagogical and sociotechnical framework for the strategic integration of mobile learning in higher education in low and middle income countries. High. Educ. Res. Dev. 2020, 40, 581–598. [Google Scholar] [CrossRef]
- Ahmad, T. Undergraduate mobile phone use in the Caribbean. J. Res. Innov. Teach. Learn. 2019, 13, 191–210. [Google Scholar] [CrossRef]
- Buabeng-Andoh, C. Exploring University students’ intention to use mobile learning: A research model approach. Educ. Inf. Technol. 2020, 26, 241–256. [Google Scholar] [CrossRef]
- Adeyelure, T.S.; Kalema, B.M.; Bwalya, K.J. Deployment factors for mobile business intelligence in developing countries small and medium enterprises. Afr. J. Sci. Technol. Innov. Dev. 2018, 10, 715–723. [Google Scholar] [CrossRef]
- Sitar-Tăut, D. Mobile learning acceptance in social distancing during the COVID-19 outbreak: The mediation effect of hedonic motivation. Hum. Behav. Emerg. Technol. 2021, 3, 366–378. [Google Scholar] [CrossRef]
- Pratama, A.R. Fun first, useful later: Mobile learning acceptance among secondary school students in Indonesia. Educ. Inf. Technol. 2020, 26, 1737–1753. [Google Scholar] [CrossRef]
- Katsumata, S.; Ichikohji, T.; Nakano, S.; Yamaguchi, S.; Ikuine, F. Changes in the use of mobile devices during the crisis: Immediate response to the COVID-19 pandemic. Comput. Hum. Behav. Rep. 2022, 5, 100168. [Google Scholar] [CrossRef]
- Peters, A.N.; Winschiers-Theophilus, H.; Mennecke, B.E. Cultural influences on Facebook practices: A comparative study of college students in Namibia and the United States. Comput. Hum. Behav. 2015, 49, 259–271. [Google Scholar] [CrossRef]
- Alkhalifah, T.; de Vries, D.; Rampersad, G. Mobile learning adoption in developing countries. In Proceedings of the 9th International Conference on Education Technology and Computers, Barcelona, Spain, 20–22 December 2017; pp. 89–93. [Google Scholar] [CrossRef]
- Al-Emran, M.; Mezhuyev, V.; Kamaludin, A. Technology Acceptance Model in M-learning context: A systematic review. Comput. Educ. 2018, 125, 389–412. [Google Scholar] [CrossRef]
- Fombona, J.; Pascual, M.A.; Ferra, M.P. Analysis of the Educational Impact of M-Learning and Related Scientific Research. J. New Approaches Educ. Res. 2020, 9, 167–180. [Google Scholar] [CrossRef]
- Almaiah, M.A.; Alismaiel, O.A. Examination of factors influencing the use of mobile learning system: An empirical study. Educ. Inf. Technol. 2018, 24, 885–909. [Google Scholar] [CrossRef]
- Venkatesh, V.; Morris, M.G.; Davis, G.B.; Davis, F.D. Quarterly. MIS Q. Manag. Inf. Syst. 2003, 27, 425–478. [Google Scholar] [CrossRef]
- Arpaci, I.; Arpacı, I. A comparative study of the effects of cultural differences on the adoption of mobile learning. Br. J. Educ. Technol. 2014, 46, 699–712. [Google Scholar] [CrossRef]
- Chao, C.-M. Factors Determining the Behavioral Intention to Use Mobile Learning: An Application and Extension of the UTAUT Model. Front. Psychol. 2019, 10, 1652. [Google Scholar] [CrossRef]
- Pan, M.; Gao, W. Determinants of the behavioral intention to use a mobile nursing application by nurses in China. BMC Health Serv. Res. 2021, 21, 228. [Google Scholar] [CrossRef]
- Mtebe, J.S.; Raisamo, R. Investigating students’ behavioural intention to adopt and use mobile learning in higher education in East Africa. Int. J. Educ. Dev. Using Inf. Commun. Technol. 2014, 10, 4–24. [Google Scholar]
- Alasmari, T.; Zhang, K. Mobile learning technology acceptance in Saudi Arabian higher education: An extended framework and A mixed-method study. Educ. Inf. Technol. 2019, 24, 2127–2144. [Google Scholar] [CrossRef]
- Peters, A.; Oren, M.; Bidwell, N. Namibian and american cultural orientations toward facebook. In Proceedings of the CHI’ 12: CHI Conference on Human Factors in Computing Systems, Austin, TA, USA, 5–10 May 2012; pp. 2603–2608. [Google Scholar] [CrossRef]
- Abbad, M.M.M. Using the UTAUT model to understand students’ usage of e-learning systems in developing countries. Educ. Inf. Technol. 2021, 26, 7205–7224. [Google Scholar] [CrossRef] [PubMed]
- Kaisara, G.; Bwalya, K.J. Investigating the E-Learning Challenges Faced by Students during COVID-19 in Namibia. Int. J. High. Educ. 2020, 10, 308. [Google Scholar] [CrossRef]
- Fagan, M.H. Factors Influencing Student Acceptance of Mobile Learning in Higher Education. Comput. Sch. 2019, 36, 105–121. [Google Scholar] [CrossRef]
- Alturki, U.; Aldraiweesh, A. Students’ Perceptions of the Actual Use of Mobile Learning during COVID-19 Pandemic in Higher Education. Sustainability 2022, 14, 1125. [Google Scholar] [CrossRef]
- Zuiderwijk, A.; Janssen, M.; Dwivedi, Y.K. Acceptance and use predictors of open data technologies: Drawing upon the unified theory of acceptance and use of technology. Gov. Inf. Q. 2015, 32, 429–440. [Google Scholar] [CrossRef]
- Meet, R.K.; Kala, D.; Al-Adwan, A.S. Exploring factors affecting the adoption of MOOC in Generation Z using extended UTAUT2 model. Educ. Inf. Technol. 2022, 27, 10261–10283. [Google Scholar] [CrossRef]
- Creswell, J.W.; Hirose, M. Mixed methods and survey research in family medicine and community health. Fam. Med. Community Health 2019, 7, e000086. [Google Scholar] [CrossRef]
- Zwain, A.A.A. Technological innovativeness and information quality as neoteric predictors of users’ acceptance of learning management system. Interact. Technol. Smart Educ. 2019, 16, 239–254. [Google Scholar] [CrossRef]
- Hoi, V.N. Understanding higher education learners’ acceptance and use of mobile devices for language learning: A Rasch-based path modeling approach. Comput. Educ. 2019, 146, 103761. [Google Scholar] [CrossRef]
- Al-Fraihat, D.; Joy, M.; Masa’Deh, R.; Sinclair, J. Evaluating E-learning systems success: An empirical study. Comput. Hum. Behav. 2019, 102, 67–86. [Google Scholar] [CrossRef]
- Mehta, A.; Morris, N.P.; Swinnerton, B.; Homer, M. The Influence of Values on E-learning Adoption. Comput. Educ. 2019, 141, 103617. [Google Scholar] [CrossRef]
- Zhang, Z.; Cao, T.; Shu, J.; Liu, H. Identifying key factors affecting college students’ adoption of the e-learning system in mandatory blended learning environments. Interact. Learn. Environ. 2020, 30, 1388–1401. [Google Scholar] [CrossRef]
- Ringle, C.M.; Silva, D.; Bido, D.D.S. Structural Equation Modeling with the Smartpls. Rev. Bras. De Mark. 2014, 13, 56–73. [Google Scholar] [CrossRef]
- Hair, J.F.; Hult, G.T.M.; Ringle, C.M.; Sarstedt, M. A Primer on Partial Least Squares Structural Equation Modeling (PLS-SEM); SAGE Publications: New York, NY, USA, 2014. [Google Scholar]
- Hair, J.F.; Risher, J.J.; Sarstedt, M.; Ringle, C.M. When to use and how to report the results of PLS-SEM. Eur. Bus. Rev. 2019, 31, 2–24. [Google Scholar] [CrossRef]
- Pallant, J. SPSS Survival Manual: A Step by Step Guide to Data Analysis Using IBM SPSS, 7th ed.; Routledge: London, UK, 2020. [Google Scholar] [CrossRef]
- Fornell, D.F.; Larcker, C. Evaluating structural equation models with unobservable variables and measurement error. J. Mark. Res. 1981, 18, 39–50. [Google Scholar] [CrossRef]
- Henseler, J.; Ringle, C.M.; Sarstedt, M. A new criterion for assessing discriminant validity in variance-based structural equation modeling. J. Acad. Mark. Sci. 2015, 43, 115–135. [Google Scholar] [CrossRef]
- Becker, J.-M.; Ringle, C.M.; Sarstedt, M.; Völckner, F. How collinearity affects mixture regression results. Mark. Lett. 2014, 26, 643–659. [Google Scholar] [CrossRef]
- Al-Adwan, A.S.; Al-Madadha, A.; Zvirzdinaite, Z. Modeling Students’ Readiness to Adopt Mobile Learning in Higher Education: An Empirical Study. Int. Rev. Res. Open Distrib. Learn. 2018, 19, 221–241. [Google Scholar] [CrossRef]
- Açıkgül, K.; Şad, S.N. High school students’ acceptance and use of mobile technology in learning mathematics. Educ. Inf. Technol. 2021, 26, 4181–4201. [Google Scholar] [CrossRef]
- Moorthy, K.; Yee, T.T.; T’Ing, L.C.; Kumaran, V.V. Habit and hedonic motivation are the strongest influences in mobile learning behaviours among higher education students in Malaysia. Australas. J. Educ. Technol. 2019, 35, 174–191. [Google Scholar] [CrossRef]
- Thomas, T.; Singh, L.; Gaffar, K. The utility of the UTAUT model in explaining mobile learning adoption in higher education in Guyana. Int. J. Educ. Dev. Using ICT 2013, 9, 71–85. [Google Scholar]
- Atiku, S.O. Reshaping Human Capital Formation Through Digitalization. In Radical Reorganization of Existing Work Structures Through Digitalization; Duhan, P., Singh, K., Verma, R., Eds.; IGI Global: Hershey, PE, USA, 2018. [Google Scholar] [CrossRef]
- Putz, L.-M.; Hofbauer, F.; Treiblmaier, H. Can gamification help to improve education? Findings from a longitudinal study. Comput. Hum. Behav. 2020, 110, 106392. [Google Scholar] [CrossRef]
- Pitan, O.S.; Atiku, S.O. Structural determinants of students’ employability: Influence of career guidance activities. South Afr. J. Educ. 2017, 37, 1–13. [Google Scholar] [CrossRef]


| Latent Variable | Indicator | Loading | VIF | Mean | SD | Cronbach’s Alpha | CR | AVE |
|---|---|---|---|---|---|---|---|---|
| Behavioural Intention | BI1 | 0.892 | 2.378 | 0.377 | 0.013 | 0.884 | 0.928 | 0.812 |
| BI2 | 0.918 | 3.017 | 0.356 | 0.010 | ||||
| BI3 | 0.893 | 2.395 | 0.378 | 0.011 | ||||
| Effort Expectancy | EE1 | 0.803 | 2.613 | 0.186 | 0.018 | 0.897 | 0.924 | 0.708 |
| EE2 | 0.891 | 3.301 | 0.262 | 0.016 | ||||
| EE3 | 0.868 | 3.753 | 0.230 | 0.017 | ||||
| EE4 | 0.825 | 2.238 | 0.280 | 0.024 | ||||
| EE5 | 0.816 | 2.211 | 0.229 | 0.021 | ||||
| Facilitating Condition | FC1 | 0.711 | 1.465 | 0.276 | 0.045 | 0.719 | 0.821 | 0.534 |
| FC2 | 0.689 | 1.361 | 0.280 | 0.054 | ||||
| FC4 | 0.724 | 1.383 | 0.317 | 0.055 | ||||
| FC6 | 0.794 | 1.281 | 0.476 | 0.057 | ||||
| Hedonic Motivation | HM1 | 0.847 | 3.542 | 0.230 | 0.010 | 0.919 | 0.936 | 0.711 |
| HM2 | 0.866 | 3.757 | 0.231 | 0.010 | ||||
| HM3 | 0.867 | 3.107 | 0.186 | 0.008 | ||||
| HM4 | 0.818 | 3.231 | 0.165 | 0.008 | ||||
| HM5 | 0.809 | 3.187 | 0.166 | 0.007 | ||||
| HM6 | 0.851 | 2.603 | 0.206 | 0.008 | ||||
| Performance Expectancy | PE1 | 0.831 | 2.064 | 0.294 | 0.012 | 0.893 | 0.926 | 0.758 |
| PE2 | 0.896 | 2.871 | 0.292 | 0.009 | ||||
| PE3 | 0.895 | 3.078 | 0.260 | 0.011 | ||||
| PE4 | 0.858 | 2.410 | 0.305 | 0.011 | ||||
| Social Influence | SI1 | 0.798 | 1.647 | 0.330 | 0.053 | 0.776 | 0.869 | 0.690 |
| SI2 | 0.888 | 1.843 | 0.472 | 0.042 | ||||
| SI3 | 0.802 | 1.470 | 0.393 | 0.042 |
| Discriminant Validity of Latent Variables by Fornell–Larcker’s Criterion | ||||||
|---|---|---|---|---|---|---|
| Latent Variable | BI | EE | FC | HM | PE | SI |
| Behavioural Intention(BI) | 0.901 | |||||
| Effort Expectancy(EE) | 0.608 | 0.841 | ||||
| Facilitating Condition(FC) | 0.091 | 0.164 | 0.731 | |||
| Hedonic Motivation(HM) | 0.423 | 0.284 | 0.398 | 0.843 | ||
| Performance Expectancy(PE) | 0.259 | 0.274 | 0.407 | 0.700 | 0.870 | |
| Social Influence(SI) | 0.396 | 0.299 | −0.030 | 0.152 | 0.098 | 0.830 |
| Note: Diagonals in bold are the square roots of AVE. | ||||||
| Discriminant Validity Evaluation for the Reflective Variables by HTMT Criterion | ||||||
| Latent Variable | BI | EE | FC | HM | PE | SI |
| Effort Expectancy (EE) | 0.676 | |||||
| Facilitating Condition (FC) | 0.112 | 0.269 | ||||
| Hedonic Motivation (HM) | 0.456 | 0.294 | 0.457 | |||
| Performance Expectancy (PE) | 0.289 | 0.297 | 0.496 | 0.760 | ||
| Social Influence (SI) | 0.474 | 0.336 | 0.145 | 0.162 | 0.120 | |
| Collinearity Evaluation between the Predictor Constructs by Inner VIF Values | ||||||
| Latent Variable | BI | HM | ||||
| Effort Expectancy (EE) | 1.195 | 1.185 | ||||
| Facilitating Condition (FC) | 1.254 | 1.214 | ||||
| Hedonic Motivation (HD) | 2.075 | -- | ||||
| Performance Expectancy (PE) | 2.060 | 1.269 | ||||
| Social Influence (SI) | 1.121 | 1.109 | ||||
| Hyp. | Direct Effect | M | SD | Coeff. | T Stat | p Values | Decision |
|---|---|---|---|---|---|---|---|
| H1a | Performance Expectancy →Behavioural Intention | −0.121 | 0.055 | −0.122 | 2.220 | 0.027 | Supported |
| H1b | Performance Expectancy →Hedonic Motivation | 0.614 | 0.046 | 0.617 | 13.564 | 0.000 | Supported |
| H2a | Effort Expectancy →Behavioural Intention | 0.488 | 0.052 | 0.489 | 9.330 | 0.000 | Supported |
| H2b | Effort Expectancy →Hedonic Motivation | 0.073 | 0.039 | 0.070 | 1.779 | 0.076 | Not supported |
| H3a | Social Influence →Behavioural Intention | 0.202 | 0.042 | 0.203 | 4.848 | 0.000 | Supported |
| H3b | Social Influence →Hedonic Motivation | 0.077 | 0.044 | 0.074 | 1.671 | 0.095 | Not supported |
| H4a | Facilitating Conditions →Behavioural Intention | −0.080 | 0.055 | −0.081 | 1.470 | 0.142 | Not supported |
| H4b | Facilitating Conditions →Hedonic Motivation | 0.140 | 0.045 | 0.138 | 3.054 | 0.002 | Supported |
| H5 | Hedonic Motivation →Behavioural Intention | 0.370 | 0.065 | 0.372 | 5.697 | 0.000 | Supported |
| H6 | Specific Indirect Effects (Mediation) | M | SD | Coeff. | T Stat | p Values | Decision |
| H6a | Performance Expectancy →Hedonic Motivation →Behavioural Intention | 0.228 | 0.045 | 0.229 | 5.069 | 0.000 | Supported |
| H6b | Effort Expectancy →Hedonic Motivation → Behavioural Intention | 0.027 | 0.016 | 0.026 | 1.630 | 0.103 | Not supported |
| H6c | Social Influence → Hedonic Motivation → Behavioural Intention | 0.029 | 0.018 | 0.028 | 1.550 | 0.121 | Not supported |
| H6d | Facilitating Conditions →Hedonic Motivation →Behavioural Intention | 0.051 | 0.017 | 0.051 | 2.956 | 0.003 | Supported |
Publisher’s Note: MDPI stays neutral with regard to jurisdictional claims in published maps and institutional affiliations. |
© 2022 by the authors. Licensee MDPI, Basel, Switzerland. This article is an open access article distributed under the terms and conditions of the Creative Commons Attribution (CC BY) license (https://creativecommons.org/licenses/by/4.0/).
Share and Cite
Kaisara, G.; Atiku, S.O.; Bwalya, K.J. Structural Determinants of Mobile Learning Acceptance among Undergraduates in Higher Educational Institutions. Sustainability 2022, 14, 13934. https://doi.org/10.3390/su142113934
Kaisara G, Atiku SO, Bwalya KJ. Structural Determinants of Mobile Learning Acceptance among Undergraduates in Higher Educational Institutions. Sustainability. 2022; 14(21):13934. https://doi.org/10.3390/su142113934
Chicago/Turabian StyleKaisara, Godwin, Sulaiman Olusegun Atiku, and Kelvin Joseph Bwalya. 2022. "Structural Determinants of Mobile Learning Acceptance among Undergraduates in Higher Educational Institutions" Sustainability 14, no. 21: 13934. https://doi.org/10.3390/su142113934
APA StyleKaisara, G., Atiku, S. O., & Bwalya, K. J. (2022). Structural Determinants of Mobile Learning Acceptance among Undergraduates in Higher Educational Institutions. Sustainability, 14(21), 13934. https://doi.org/10.3390/su142113934

