Entrepreneurial Competencies and SMEs’ Performance in a Developing Economy
Abstract
1. Introduction
2. The Literature Review and Hypotheses Development
2.1. The Concept of Entrepreneurial Competencies
2.2. The Domain of Entrepreneurial Competencies
2.3. The Concept of SMEs’ Performances
2.4. Entrepreneurial Competencies and SMEs’ Performances
2.5. Relationship Competency
2.6. Organizing and Leading Competency
2.7. Learning Competency
2.8. Opportunity Competency
2.9. Strategic Competency
2.10. Commitment Competency
3. Methodology
3.1. Measures and Constructs
3.2. Sampling and Data Collection
4. Analysis and Results
4.1. Measurement Model Analysis
4.2. Convergent Validity
4.3. Discriminant Validity
4.4. Common Method Bias and Causality
4.5. Structural Model Analysis
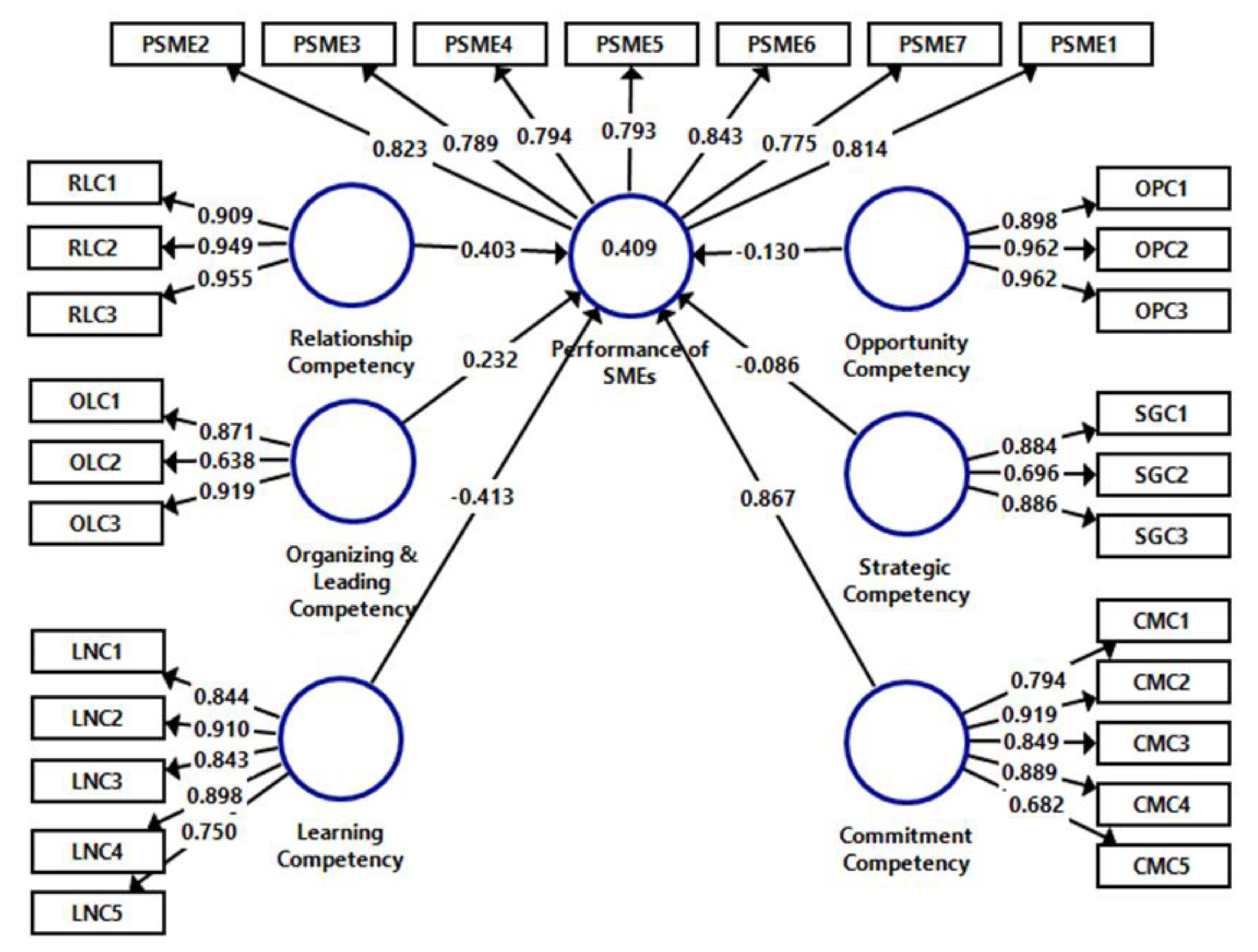
4.6. Results of Hypotheses Testing
5. Discussions and Conclusions
6. Limitations and Future Research Directions
Author Contributions
Funding
Institutional Review Board Statement
Informed Consent Statement
Data Availability Statement
Acknowledgments
Conflicts of Interest
Appendix A
| Constructs | Items | Statement |
|---|---|---|
| Relationship competency | RLC1 | Cultivate a trusting relationship with others in the long run |
| RLC2 | Develop and maintain a personal network of professional contacts | |
| RLC3 | Negotiate with others | |
| Organizing and leading competency | OLC1 | Organize resources and tasks |
| OLC2 | Motivate and lead subordinates | |
| OLC3 | Delegate the tasks effectively | |
| Learning competency | LNC1 | Keep me up-to-date in my field |
| LNC2 | Learn proactively | |
| LNC3 | Apply learned knowledge and skills to real-world situations | |
| LNC4 | Learn to have a clear objective in mind | |
| LNC5 | Able to learn from numerous sources | |
| Opportunity competency | OPC1 | Be able to identify the goods and services that clients desire |
| OPC2 | Perceive unmet demands of customers. | |
| OPC3 | Enthusiastically look for products and services that deliver genuine benefits to the clients | |
| Strategic competency | SGC1 | Determine the challenges, difficulties, and opportunities that will affect the organization in the long run |
| SGC2 | Understand the predicted trends of the industry and how changes may affect own organization | |
| SGC3 | Reorganize the department and organization to better accommodate long-term changes and goals | |
| Commitment competency | CMC1 | Make a commitment to making the venture a success whenever possible |
| CMC2 | Refrain from allowing the venture to fail when it is necessary | |
| CMC3 | Retain an extraordinary robust internal drive | |
| CMC4 | Make a commitment to long-term business objectives | |
| CMC5 | Individual sacrifice to make the enterprise a success | |
| Performance of SMEs | PSME1 | Return on investment |
| PSME2 | Net profit from operations | |
| PSME3 | Gross profit margin | |
| PSME4 | Sales growth | |
| PSME5 | Ability to fund business growth from profit | |
| PSME6 | Return on an investment relative to competitors | |
| PSME7 | Gross profit relative to competitors |
References
- Surya, B.; Menne, F.; Sabhan, H.; Suriani, S.; Abubakar, H.; Idris, M. Economic growth, increasing productivity of SMEs, and open innovation. J. Open Innov. Technol. Mark. Complex. 2021, 7, 20. [Google Scholar] [CrossRef]
- Manzoor, F.; Wei, L.; Siraj, M. Small and medium-sized enterprises and economic growth in Pakistan: An ARDL bounds cointegration approach. Heliyon 2021, 7, e06340. [Google Scholar] [CrossRef]
- Adeosun, O.T.; Shittu, A.I. Small–medium enterprise formation and Nigerian economic growth. Rev. Econ. Political Sci. 2021, 7. [Google Scholar] [CrossRef]
- Ndubisi, N.O.; Zhai, X.A.; Lai, K.-h. Small and medium manufacturing enterprises and Asia’s sustainable economic development. Int. J. Prod. Econ. 2021, 233, 107971. [Google Scholar] [CrossRef]
- Liu, Y.; Xi, M. Linking CEO Entrepreneurial Orientation to Firm Performance: The Perspective of Middle Managers’ Cognition. Entrep. Theory Pract. 2021, 46, 10422587211033571. [Google Scholar] [CrossRef]
- Khanam, T.; Sakib, M.N. A Conceptual Research Model for Studying the Relationship between Entrepreneurial Competences and the Performances of Small and Medium Size Enterprises in Bangladesh. Jahangirnagar Univ. J. Manag. Res. 2020, 3, 75–88. [Google Scholar]
- Slevin, D.P.; Terjesen, S.A. Entrepreneurial Orientation: Reviewing Three Papers and Implications for Further Theoretical and Methodological Development. Entrep. Theory Pract. 2011, 35, 973–987. [Google Scholar] [CrossRef]
- Ahrens, J.-P.; Calabrò, A.; Huybrechts, J.; Woywode, M. The Enigma of the Family Successor–Firm Performance Relationship: A Methodological Reflection and Reconciliation Attempt. Entrep. Theory Pract. 2019, 43, 437–474. [Google Scholar] [CrossRef]
- Pulka, B.M.; Ramli, A.; Mohamad, A. Entrepreneurial competencies, entrepreneurial orientation, entrepreneurial network, government business support and SMEs performance. The moderating role of the external environment. J. Small Bus. Enterp. Dev. 2021, 28, 586–618. [Google Scholar] [CrossRef]
- Kisubi, M.K.; Aruo, F.; Wakibi, A.; Mukyala, V.; Ssenyange, K. Entrepreneurial competencies and performance of Ugandan SMEs: The mediating role of firm capabilities. Cogent Bus. Manag. 2022, 9, 2115622. [Google Scholar] [CrossRef]
- Hussain, A.; Akbar, M.; Shahzad, A.; Poulova, P.; Akbar, A.; Hassan, R. E-Commerce and SME Performance: The Moderating Influence of Entrepreneurial Competencies. Adm. Sci. 2022, 12, 13. [Google Scholar] [CrossRef]
- Schmitt, A.; Rosing, K.; Zhang, S.X.; Leatherbee, M. A Dynamic Model of Entrepreneurial Uncertainty and Business Opportunity Identification: Exploration as a Mediator and Entrepreneurial Self-Efficacy as a Moderator. Entrep. Theory Pract. 2018, 42, 835–859. [Google Scholar] [CrossRef]
- González-López, M.J.; Pérez-López, M.C.; Rodríguez-Ariza, L. From potential to early nascent entrepreneurship: The role of entrepreneurial competencies. Int. Entrep. Manag. J. 2021, 17, 1387–1417. [Google Scholar] [CrossRef]
- Khan, M.A.; Rathore, K.; Sial, M.A. Entrepreneurial orientation and performance of small and medium enterprises: Mediating effect of entrepreneurial competencies. Pak. J. Commer. Soc. Sci. (PJCSS) 2020, 14, 508–528. [Google Scholar]
- Ibidunni, A.S.; Ogundana, O.M.; Okonkwo, A. Entrepreneurial Competencies and the Performance of Informal SMEs: The Contingent Role of Business Environment. J. Afr. Bus. 2021, 22, 468–490. [Google Scholar] [CrossRef]
- Aidara, S.; Mamun, A.; Nasir, N.; Mohiuddin, M.; Nawi, N.; Zainol, N. Competitive Advantages of the Relationship between Entrepreneurial Competencies and Economic Sustainability Performance. Sustainability 2021, 13, 864. [Google Scholar] [CrossRef]
- Ahmad, N.H. A Cross Cultural Study of Entrepreneurial Competencies and Entrepreneurial Success in SMEs in Australia and Malaysia. Ph.D. Thesis, The University of Adelaide, Singerpore, 2007. [Google Scholar]
- Man, T.W.Y. Entrepreneurial Competencies and the Performances of Small and Medium Enterprises in the Hong Kong Services Sector. Ph.D. Thesis, The Hong Kong Polytechnic University, Hong Kong, China, 2001. [Google Scholar]
- Man, T.Y.; Lau, T. The context of entrepreneurship in Hong Kong: An investigation through the patterns of entrepreneurial competencies in contrasting industrial environments. J. Small Bus. Enterp. Dev. 2005, 12, 464. [Google Scholar] [CrossRef]
- Alauddin, M.; Chowdhury, M.M. Small and medium enterprise in Bangladesh-Prospects and challenges. Glob. J. Manag. Bus. Res. 2015, 15. Available online: https://globaljournals.org/GJMBR_Volume15/1-Small-and-Medium-Enterprise.pdf (accessed on 7 September 2022).
- Alim, M.A.; Tan, K.L.; Jee, T.W.; Voon, B.H.; Hossain, M.J.; Mia, M.U. To explain and to predict: Analysis of opportunity recognition on the relationship between personal factors, environmental factors and entrepreneurs’ performance. Asia Pac. J. Bus. Adm. 2022. [Google Scholar] [CrossRef]
- 22. Sarea, A.; Rabbani, M.R.; Rahiman, H.U.; Echchabi, A. Donors’ attitude towards fundraising efforts in UAE during COVID-19 pandemic: The moderating role of ethics. J. Islam. Account. Bus. Res. ahead-of-print. 2022. [Google Scholar] [CrossRef]
- BBS. 2016: Dhaka. Available online: http://www.bbs.gov.bd/ (accessed on 15 July 2022).
- Ringle, C.M.; Wende, S.; Becker, J.M. SmartPLS 4. Boenningstedt: SmartPLS. 2022. Available online: https://www.smartpls.com (accessed on 13 August 2022).
- Klyver, K.; Arenius, P. Networking, Social Skills and Launching a New Business: A 3-Year Study of Nascent Entrepreneurs. Entrep. Theory Pract. 2020, 46, 1042258720967063. [Google Scholar] [CrossRef]
- Mitchelmore, S.; Rowley, J. Entrepreneurial competencies: A literature review and development agenda. Int. J. Entrep. Behav. Res. 2010, 6, 92–111. [Google Scholar] [CrossRef]
- Sakib, M.N. Shohoz: A vibrant model of contemporary service innovation in bangladesh. Bus. Stud. J. 2020, 12, 1–3. [Google Scholar]
- San-Martín, P.; Pérez, A.; Fernández-Laviada, A.; Palazuelos, E. The effect of role model teachers on students’ entrepreneurial competencies and intentions. Educ. Train. 2021. [Google Scholar] [CrossRef]
- Ferreras-Garcia, R.; Sales-Zaguirre, J.; Serradell-López, E. Developing entrepreneurial competencies in higher education: A structural model approach. Educ. Train. 2021, 63, 720–743. [Google Scholar] [CrossRef]
- Bird, B. Toward a Theory of Entrepreneurial Competency. In Seminal Ideas for the Next Twenty-Five Years of Advances; Emerald Publishing Limited: Bingley, UK, 2019. [Google Scholar]
- Sedeh, A.A.; Pezeshkan, A.; Caiazza, R. Innovative entrepreneurship in emerging and developing economies: The effects of entrepreneurial competencies and institutional voids. J. Technol. Transf. 2021, 47, 1198–1223. [Google Scholar] [CrossRef]
- Muzychenko, O.; Saee, J. Cross-cultural professional competence in higher education. J. Manag. Syst. 2004, 16, 1–19. [Google Scholar]
- Chen, H.; Tang, Y.; Han, J. Building Students’ Entrepreneurial Competencies in Chinese Universities: Diverse Learning Environment, Knowledge Transfer, and Entrepreneurship Education. Sustainability 2022, 14, 9105. [Google Scholar] [CrossRef]
- Peschl, H.; Deng, C.; Larson, N. Entrepreneurial thinking: A signature pedagogy for an uncertain 21st century. Int. J. Manag. Educ. 2021, 19, 100427. [Google Scholar] [CrossRef]
- Bartlett, C.A.; Ghoshal, S. The myth of the generic manager: New personal competencies for new management roles. Calif. Manag. Rev. 1997, 40, 92–116. [Google Scholar] [CrossRef]
- Garavan, T.N.; McGuire, D. Competencies and workplace learning: Some reflections on the rhetoric and the reality. J. Work. Learn. 2001, 13, 144–164. [Google Scholar] [CrossRef]
- Hazlina Ahmad, N.; Ramayah, T.; Wilson, C.; Kummerow, L. Is entrepreneurial competency and business success relationship contingent upon business environment? A study of Malaysian SMEs. Int. J. Entrep. Behav. Res. 2010, 16, 182–203. [Google Scholar] [CrossRef]
- Abey, J.; Rabbani, M.R.; Velmurugan, R.; Moh’d Ali, M.A.; Bashar, A. Financial decision making and Foreign Direct Investment in the era of COVID-19 and beyond: Evidence from India. In Proceedings of the 2021 International Conference on Decision Aid Sciences and Application (DASA), Virtual, 7–8 December 2021; IEEE: Piscataway, NJ, USA; pp. 38–44. [Google Scholar]
- Silveyra, G.; Herrero, Á.; Pérez, A. Model of Teachable Entrepreneurship Competencies (M-TEC): Scale development. Int. J. Manag. Educ. 2021, 19, 100392. [Google Scholar] [CrossRef]
- Zainol, N.R.; Al Mamun, A. Entrepreneurial competency, competitive advantage and performance of informal women micro-entrepreneurs in Kelantan, Malaysia. J. Enterprising Communities People Places Glob. Econ. 2018, 12, 299–321. [Google Scholar] [CrossRef]
- Anwar, M. Business model innovation and SMEs performance—Does competitive advantage mediate? Int. J. Innov. Manag. 2018, 22, 1850057. [Google Scholar] [CrossRef]
- Sadiku-Dushi, N.; Dana, L.-P.; Ramadani, V. Entrepreneurial marketing dimensions and SMEs performance. J. Bus. Res. 2019, 100, 86–99. [Google Scholar] [CrossRef]
- Islam, R.; French, E.; Ali, M. Evaluating board diversity and its importance in the environmental and social performance of organizations. Corp. Soc. Responsib. Environ. Manag. 2022, 29, 1134–1145. [Google Scholar] [CrossRef]
- Agarwal, S.; Kant, R.; Shankar, R. Exploring sustainability balanced scorecard for performance evaluation of humanitarian organizations. Clean. Logist. Supply Chain 2022, 3, 100026. [Google Scholar] [CrossRef]
- Blevins, D.P.; Ragozzino, R.; Eckardt, R. “Corporate governance” and performance in nonprofit organizations. Strateg. Organ. 2022, 20, 293–317. [Google Scholar] [CrossRef]
- Ferreira, A.; Otley, D. The design and use of performance management systems: An extended framework for analysis. Manag. Account. Res. 2009, 20, 263–282. [Google Scholar] [CrossRef]
- Kaplan, R.S.; Norton, D.P. Using the balanced scorecard as a strategic management system. Harv. Bus. Rev. 1996, 74, 75–85. [Google Scholar]
- Li, S.; Ragu-Nathan, B.; Ragu-Nathan, T.S.; Rao, S.S. The impact of supply chain management practices on competitive advantage and organizational performance. Omega 2006, 34, 107–124. [Google Scholar] [CrossRef]
- Antony, J.P.; Bhattacharyya, S. Measuring organizational performance and organizational excellence of SMEs–Part 2: An empirical study on SMEs in India. Meas. Bus. Excell. 2010, 14, 42–52. [Google Scholar] [CrossRef]
- Subagyo, K.V.; Ernestivita, G. Entrepreneurial parameters and performance of MSMEs in East Java province of Indonesia. Int. J. Bus. Innov. Res. 2020, 23, 267–282. [Google Scholar] [CrossRef]
- Lomberg, C.; Urbig, D.; Stöckmann, C.; Marino, L.D.; Dickson, P.H. Entrepreneurial Orientation: The Dimensions’ Shared Effects in Explaining Firm Performance. Entrep. Theory Pract. 2017, 41, 973–998. [Google Scholar] [CrossRef]
- Aftab, J.; Veneziani, M.; Sarwar, H.; Ishaq, M.I. Entrepreneurial orientation, entrepreneurial competencies, innovation, and performances in SMEs of Pakistan: Moderating role of social ties. Bus. Ethics Environ. Responsib. 2022, 31, 419–437. [Google Scholar] [CrossRef]
- Chandler, G.N.; Jansen, E. The founder’s self-assessed competence and venture performance. J. Bus. Ventur. 1992, 7, 223–236. [Google Scholar] [CrossRef]
- Man, T.W.; Lau, T.; Chan, K. The competitiveness of small and medium enterprises: A conceptualization with focus on entrepreneurial competencies. J. Bus. Ventur. 2002, 17, 123–142. [Google Scholar] [CrossRef]
- Tajudin, A.; Aziz, R.A.; Mahmood, R.; Abdullah, M.H. The Relationship between Entrepreneurial Orientation and Business Performance of SMEs in Malaysia. Int. J. Manag. Excel. 2014, 2, 221–226. [Google Scholar] [CrossRef]
- Chittithaworn, C.; Islam, A.; Keawchana, T.; Yusuf, D.H.M. Factors Affecting Business Success of Small & Medium Enterprises (SMEs) in Thailand. Asian Soc. Sci. 2011, 7, 180–190. [Google Scholar] [CrossRef]
- Marmaya, N.H.; Razak, N.A.; Wee, M.; Karim, R.; Ridzuan, A.R. Factors affecting Firm Performance of SMEs in Malaysia. Int. J. Acad. Res. Bus. Soc. Sci. 2018, 8, 789–798. [Google Scholar] [CrossRef]
- Li, Y.-H.; Huang, J.-W.; Tsai, M.-T. Entrepreneurial orientation and firm performance: The role of knowledge creation process. Ind. Mark. Manag. 2009, 38, 440–449. [Google Scholar] [CrossRef]
- Idris, M.M.B.; Abu Bakar, S.B. Perceived usefulness of business coaching on the relationship between entrepreneurial competencies and business success. J. Asian Financ. Econ. Bus. 2020, 7, 329–338. [Google Scholar] [CrossRef]
- Hashim, N.A.B.; Raza, S.; Minai, M.S. Relationship between entrepreneurial competencies and small firm performance: Are dynamic capabilities the missing link? Acad. Strateg. Manag. J. 2018, 17, 1–10. [Google Scholar]
- Jenssen, J.I.; Greve, A. Does the degree of redundancy in social networks influence the success of business start-ups? Int. J. Entrep. Behav. Res. 2002, 8, 254–267. [Google Scholar] [CrossRef]
- Ahmad, N.H.; Suseno, Y.; Seet, P.-S.; Susomrith, P.; Rashid, Z. Entrepreneurial Competencies and Firm Performance in Emerging Economies: A Study of Women Entrepreneurs in Malaysia. In Knowledge, learning and innovation; Springer: Berlin/Heidelberg, Germany, 2017; pp. 5–26. [Google Scholar] [CrossRef]
- Kornelius, H.; Bernarto, I.; Widjaja, A.W.; Purwanto, A. Competitive Strategic Maneuverability: The Missing Link Between Strategic Planning and Firm’s Performance. Int. J. Adv. Sci. Technol. 2020, 29, 7413–7422. [Google Scholar]
- Hansen, N.; Ostermeier, A. Completely derandomized self-adaptation in evolution strategies. Evol. Comput. 2001, 9, 159–195. [Google Scholar] [CrossRef]
- Ataei, P.; Karimi, H.; Ghadermarzi, H.; Norouzi, A. A conceptual model of entrepreneurial competencies and their impacts on rural youth’s intention to launch SMEs. J. Rural. Stud. 2020, 75, 185–195. [Google Scholar] [CrossRef]
- Al Mamun, A.; Fazal, S.A.; Zainol, N.R. Economic Vulnerability, Entrepreneurial Competencies, and Performance of Informal Micro-Enterprises. J. Poverty 2019, 23, 415–436. [Google Scholar] [CrossRef]
- Guritno, P.D.; Suyono, H.; Sunarjo, S. Competency Model of Social Entrepreneurs: Learning from Successful Indonesian Social Entrepreneurs. Int. J. Res. Bus. Soc. Sci. 2019, 8, 94–110. [Google Scholar] [CrossRef]
- Sacramento, P.M.; Teixeira, R.M. Innovation and Entrepreneur Learning in the Tourism Sector: Cross-Case Analysis in Small and Medium Enterprises in the city of Aracaju, Sergipe. Rev. Bras. Pesqui. Tur. 2019, 13, 121–139. [Google Scholar]
- Park, H.H.; Faerman, S. Becoming a manager: Learning the importance of emotional and social competence in managerial transitions. Am. Rev. Public Adm. 2019, 49, 98–115. [Google Scholar] [CrossRef]
- Mancinelli, S.; Mazzanti, M. Innovation, networking and complementarity: Evidence on SME performances for a local economic system in North-Eastern Italy. Ann. Reg. Sci. 2009, 43, 567–597. [Google Scholar] [CrossRef]
- Mohammed, K.; Ibrahim, H.I.; Mohammad Shah, K. Empirical evidence of entrepreneurial competencies and firm performance: A study of women entrepreneurs of Nigeria. Int. J. Entrep. Innov. 2017, 20, 21–38. [Google Scholar]
- Kabir, M.; Ibrahim, H.I.; Shah, K.A.M. Entrepreneurial competency as determinant for success of female entrepreneurs in nigeria. Indones. J. Bus. Entrep. 2017, 3, 143. [Google Scholar] [CrossRef][Green Version]
- Shin, Y.-S.; Kim, J.-H.; Lee, I.-h. A Study on the Factors Affecting the Entrepreneurial Intentions of Manufacturing Industry Employees: Focused on the Effects of Entrepreneurship and Personal Characteristics. Asia Pac. J. Bus. Ventur. Entrep. 2021, 16, 135–151. [Google Scholar]
- Omsa, S.; Abdullah, I.H.; Jamali, H. Five competitive forces model and the implementation of Porter’s generic strategies to gain firm performances. Sci. J. Bus. Manag. 2017, 5, 9–16. [Google Scholar] [CrossRef]
- Tehseen, S.; Ramayah, T. Entrepreneurial competencies and SMEs business success: The contingent role of external integration. Mediterr. J. Soc. Sci. 2015, 6, 50. [Google Scholar] [CrossRef]
- Halberstadt, J.; Timm, J.-M.; Kraus, S.; Gundolf, K. Skills and knowledge management in higher education: How service learning can contribute to social entrepreneurial competence development. J. Knowl. Manag. 2019, 23, 1925–1948. [Google Scholar] [CrossRef]
- Kim, C.-B.; Baek, N.-Y. An Empirical Study on the Impact of Entrepreneur’s Strategic Competency and Characteristics of Their Experiences on Performance of Social Enterprises: Focused on the Mediating Effect of Social-value Seeking. Asia Pac. J. Bus. Ventur. Entrep. 2019, 14, 43–59. [Google Scholar]
- Sakib, M.N. Role of Big Data in Achieving Competitive Advantage, in Management Education for Achieving Sustainable Development Goals in the Context of Bangladesh. Department of Management, Faculty of Business Studies, University of Dhaka: Dhaka. 2022, pp. 137–145. Available online: https://www.researchgate.net/profile/Md-Nazmus-Sakib-8/publication/363472710_Role_of_Big_Data_in_Achieving_Competitive_Advantage/links/631dde3b873eca0c007d012b/Role-of-Big-Data-in-Achieving-Competitive-Advantage.pdf (accessed on 12 August 2022).
- Fazal, S.A.; Al Mamun, A.; Bin Ahmad, G.; Masud, M.M. Entrepreneurs’ Competencies and Competitive Advantages: A Study on Malaysian Microenterprises. Glob. Bus. Rev. 2019, 23, 61–74. [Google Scholar] [CrossRef]
- Stephen, I.A.; Ayodele, O.M.; Oluremi, O.A. Enhancing the performance of agro-based SMES: The role of entrepreneurship competencies. Covenant J. Entrep. 2017, 1. Available online: http://eprints.covenantuniversity.edu.ng/9957/1/2017%20paper%201.pdf (accessed on 7 September 2022).
- Dubey, R.; Gunasekaran, A.; Childe, S.J.; Bryde, D.J.; Giannakis, M.; Foropon, C.; Roubaud, D.; Hazen, B.T. Big data analytics and artificial intelligence pathway to operational performance under the effects of entrepreneurial orientation and environmental dynamism: A study of manufacturing organisations. Int. J. Prod. Econ. 2020, 226, 107599. [Google Scholar] [CrossRef]
- Mishra, D.; Sharma, R.; Kumar, S.; Dubey, R. Bridging and buffering: Strategies for mitigating supply risk and improving supply chain performance. Int. J. Prod. Econ. 2016, 180, 183–197. [Google Scholar] [CrossRef]
- Wijayati, D.T.; Fazlurrahman, H.; Hadi, H.K.; Arifah, I.D.C. The effect of entrepreneurship education on entrepreneurial intention through planned behavioural control, subjective norm, and entrepreneurial attitude. J. Glob. Entrep. Res. 2021, 1–14. [Google Scholar] [CrossRef]
- Sakib, M. The Ride-Sharing Services in Bangladesh: Current Status, Prospects, and Challenges. Eur. J. Bus. Manag. ISSN 2019, 11, 31. [Google Scholar]
- Nevo, B. Face validity revisited. J. Educ. Meas. 1985, 22, 287–293. [Google Scholar] [CrossRef]
- binti Daud, R. Face and Content Validity For The Special Education Leadership (Integration) Questionnaire In Malaysia. Turk. J. Comput. Math. Educ. (TURCOMAT) 2021, 12, 5172–5178. [Google Scholar]
- Faul, F.; Erdfelder, E.; Buchner, A.; Lang, A.-G. Statistical power analyses using G*Power 3.1: Tests for correlation and regression analyses. Behav. Res. Methods 2009, 41, 1149–1160. [Google Scholar] [CrossRef]
- Faul, F.; Erdfelder, E.; Lang, A.-G.; Buchner, A. G*Power 3: A flexible statistical power analysis program for the social, behavioral, and biomedical sciences. Behav. Res. Methods 2007, 39, 175–191. [Google Scholar] [CrossRef] [PubMed]
- Kang, H. Sample size determination and power analysis using the G*Power software. J. Educ. Evaluation Health Prof. 2021, 18, 17. [Google Scholar] [CrossRef] [PubMed]
- Gold, A.H.; Malhotra, A.; Segars, A.H. Knowledge Management: An Organizational Capabilities Perspective. J. Manag. Inf. Syst. 2001, 18, 185–214. [Google Scholar] [CrossRef]
- Dillman, D.A. Mail and Internet Surveys: The Tailored Design Method—2007 Update with New Internet, Visual, and Mixed-Mode Guide; John Wiley & Sons: Hoboken, NJ, USA, 2011. [Google Scholar]
- Armstrong, J.S.; Overton, T.S. Estimating nonresponse bias in mail surveys. J. Mark. Res. 1977, 14, 396–402. [Google Scholar] [CrossRef]
- Anderson, J.C.; Gerbing, D.W. Structural equation modeling in practice: A review and recommended two-step approach. Psychol. Bull. 1988, 103, 411. [Google Scholar] [CrossRef]
- Ramayah, T.; Yeap, J.A.; Ahmad, N.H.; Halim, H.A.; Rahman, S.A. Testing a Confrimatory model of Facebook Usage in SmartPLS using Consistent PLS. Int. J. Bus. Innov. 2017, 3, 1–14. [Google Scholar]
- Leguina, A. A Primer on Partial Least Squares Structural Equation Modeling. Int. J. Res. Method Educ. 2015, 38, 220–221. [Google Scholar] [CrossRef]
- Gholami, R.; Sulaiman, A.B.; Ramayah, T.; Molla, A. Senior managers’ perception on green information systems (IS) adoption and environmental performance: Results from a field survey. Inf. Manag. 2013, 50, 431–438. [Google Scholar] [CrossRef]
- Henseler, J.; Ringle, C.M.; Sarstedt, M. A new criterion for assessing discriminant validity in variance-based structural equation modeling. J. Acad. Mark. Sci. 2015, 43, 115–135. [Google Scholar] [CrossRef]
- Kline, R.B. Principles and Practice of Structural Equation Modeling, 4th ed.; The Guilford Press: New York, NY, USA, 2018. [Google Scholar]
- Winkler, P.; Mohrova, Z.; Mlada, K.; Kuklova, M.; Kagstrom, A.; Mohr, P.; Formanek, T. Prevalence of current mental disorders before and during the second wave of COVID-19 pandemic: An analysis of repeated nationwide cross-sectional surveys. J. Psychiatr. Res. 2021, 139, 167–171. [Google Scholar] [CrossRef]
- 100. Habeeb, S.; Rabbani, M.R.; Ahmad, N.; Moh’d Ali, M.A.; Bashar, A. Post COVID-19 challenges for the sustainable entrepreneusrhip. In Proceedings of the 2021 International Conference on Sustainable Islamic Business and Finance, Online, 5 December 2021; IEEE: Piscataway, NJ, USA; pp. 154–158. [Google Scholar]
- Atif, M.; Rabbani, M.R.; Jreisat, A.; Al-Mohamad, S.; Siddiqui, T.A.; Hussain, H.; Ahmed, H. Time Varying Impact of Oil Prices on Stock Returns: Evidence from Developing Markets. Int. J. Sustain. Dev. Plan. 2022, 477–486. [Google Scholar] [CrossRef]
- Kock, N. Common method bias in PLS-SEM: A full collinearity assessment approach. Int. J. e-Collab. (ijec) 2015, 11, 1–10. [Google Scholar] [CrossRef]
- Podsakoff, P.M.; MacKenzie, S.B.; Lee, J.-Y.; Podsakoff, N.P. Common method biases in behavioral research: A critical review of the literature and recommended remedies. J. Appl. Psychol. 2003, 88, 879–903. [Google Scholar] [CrossRef] [PubMed]
- MacKenzie, S.B.; Podsakoff, P.M. Common Method Bias in Marketing: Causes, Mechanisms, and Procedural Remedies. J. Retail. 2012, 88, 542–555. [Google Scholar] [CrossRef]
- Podsakoff, P.M.; Organ, D.W. Self-Reports in Organizational Research: Problems and Prospects. J. Manag. 1986, 12, 531–544. [Google Scholar] [CrossRef]
- Lindell, M.K.; Whitney, D.J. Accounting for common method variance in cross-sectional research designs. J. Appl. Psychol. 2001, 86, 114–121. [Google Scholar] [CrossRef] [PubMed]
- Kock, N. From composites to factors: B ridging the gap between PLS and covariance-based structural equation modelling. Inf. Syst. J. 2019, 29, 674–706. [Google Scholar] [CrossRef]
- Hair, J.F., Jr.; Matthews, L.M.; Matthews, R.L.; Sarstedt, M. PLS-SEM or CB-SEM: Updated guidelines on which method to use. Int. J. Multivar. Data Anal. 2017, 1, 107–123. [Google Scholar] [CrossRef]
- Sullivan, G.M.; Feinn, R. Using Effect Size—Or why the p Value is not enough. J. Grad. Med. Educ. 2012, 4, 279–282. [Google Scholar] [CrossRef]
- Tang, J.; Tang, Z.; Cowden, B.J. Exploring the Relationship between Entrepreneurial Orientation, CEO Dual Values, and SME Performance in State–Owned vs. Nonstate–Owned Enterprises in China. Entrep. Theory Pract. 2017, 41, 883–908. [Google Scholar] [CrossRef]
- Hwang, W.-S.; Choi, H.; Shin, J. A mediating role of innovation capability between entrepreneurial competencies and competitive advantage. Technol. Anal. Strat. Manag. 2020, 32, 1–14. [Google Scholar] [CrossRef]
- Covin, J.G.; Wales, W.J. The Measurement of Entrepreneurial Orientation. Entrep. Theory Pract. 2012, 36, 677–702. [Google Scholar] [CrossRef]
- Lumpkin, G.T.; Dess, G.G. Entrepreneurial orientation. Wiley Encycl. Manag. 2015, 3, 1–4. [Google Scholar]
- Anwar, M.; Clauss, T.; Issah, W.B. Entrepreneurial orientation and new venture performance in emerging markets: The mediating role of opportunity recognition. Rev. Manag. Sci. 2022, 16, 769–796. [Google Scholar] [CrossRef]
- Ameer, F.; Khan, N.R. Green entrepreneurial orientation and corporate environmental performance: A systematic literature review. Eur. Manag. J. 2022. [Google Scholar] [CrossRef]
- Lau, T.; Chan, K.F.; Man, T.W. Entrepreneurial and managerial competencies: Small business owner/managers in Hong Kong. In Hong Kong Management and Labour; Routledge: London, UK, 2012; pp. 238–254. [Google Scholar]



| Competency Domain | Behaviors of Entrepreneurs |
|---|---|
| Strategic competency | Entrepreneurs’ capacity to create, assess, and implement the strategy of the firms. |
| Organizing and leading competency | The competency is connected to the organization of various firms’ resources, such as human, financial, physical, and technical resources, and includes activities such as team formation, employee leadership, controlling, and training. |
| Opportunity competency | Entrepreneurs’ capacity to recognize, seek, and seize business opportunities. |
| Commitment competency | Competencies that motivate entrepreneurs to keep going in business and to restart after a setback. |
| Learning competency | The capacity to stay updated in relevant disciplines and to put what one has studied into practice. |
| Relationship competency | The competency of building trustworthy relationships with suppliers, consumers, workers, rivals, government officials, and other stakeholders. |
| Characteristics | Category | Frequency | Percent |
|---|---|---|---|
| Sex | Male | 77 | 77% |
| Female | 23 | 23% | |
| The current age of entrepreneurs | 20 and Under 20 | 10 | 10% |
| 21–27 | 64 | 64% | |
| 28–35 | 15 | 15% | |
| 36–42 | 10 | 10% | |
| 43–49 | 1 | 1% | |
| Education level | Secondary | 20 | 20% |
| Honors | 56 | 56% | |
| Master’s | 24 | 24% | |
| Any formal management/technical training before starting up/owning this business. | No | 69 | 69% |
| Yes | 31 | 31% | |
| Any formal management /technical training after starting up/owning this business. | No | 72 | 72% |
| Yes | 28 | 28% | |
| The ownership structure of the firm | Sole proprietorship | 68 | 68% |
| Partnership | 27 | 27% | |
| Private limited company | 5 | 5% |
| Constructs | Items | Loadings | Cronbach | rho_A | CR | AVR |
|---|---|---|---|---|---|---|
| Relationship Competency | RLC1 | 0.909 | 0.935 | 1.017 | 0.956 | 0.880 |
| RLC2 | 0.949 | |||||
| RLC3 | 0.955 | |||||
| Organizing and Leading Competency | OLC1 | 0.871 | 0.786 | 1.02 | 0.856 | 0.670 |
| OLC2 | 0.638 | |||||
| OLC3 | 0.919 | |||||
| Learning Competency | LNC1 | 0.844 | 0.912 | 0.966 | 0.929 | 0.724 |
| LNC2 | 0.91 | |||||
| LNC3 | 0.843 | |||||
| LNC4 | 0.898 | |||||
| LNC5 | 0.75 | |||||
| Opportunity Competency | OPC1 | 0.898 | 0.946 | 1.01 | 0.959 | 0.886 |
| OPC2 | 0.962 | |||||
| OPC3 | 0.962 | |||||
| Strategic Competency | SGC1 | 0.884 | 0.796 | 0.858 | 0.865 | 0.684 |
| SGC2 | 0.696 | |||||
| SGC3 | 0.886 | |||||
| Commitment Competency | CMC1 | 0.794 | 0.906 | 0.976 | 0.917 | 0.690 |
| CMC2 | 0.919 | |||||
| CMC3 | 0.849 | |||||
| CMC4 | 0.889 | |||||
| CMC5 | 0.682 | |||||
| Performance of SMEs | PSME1 | 0.814 | 0.910 | 0.917 | 0.928 | 0.6480 |
| PSME2 | 0.823 | |||||
| PSME3 | 0.789 | |||||
| PSME4 | 0.794 | |||||
| PSME5 | 0.793 | |||||
| PSME6 | 0.843 | |||||
| PSME7 | 0.775 |
| Constructs | 1 | 2 | 3 | 4 | 5 | 6 | 7 |
|---|---|---|---|---|---|---|---|
| 1. Commitment Competency | |||||||
| 2. Learning Competency | 0.453 | ||||||
| 3. Opportunity Competency | 0.450 | 0.361 | |||||
| 4. Organizing and Leading Competency | 0.400 | 0.286 | 0.444 | ||||
| 5. Performance of SMEs | 0.364 | 0.274 | 0.164 | 0.265 | |||
| 6. Relationship Competency | 0.360 | 0.283 | 0.746 | 0.467 | 0.330 | ||
| 7. Strategic Competency | 0.194 | 0.185 | 0.206 | 0.176 | 0.103 | 0.232 |
| Hypothesis | Relations * | Std. Beta | Std. Error | t-Value | p-Value | Decision | VIF | R2 | f2 | Q2 |
|---|---|---|---|---|---|---|---|---|---|---|
| H1 | RLC →PSME | 0.403 | 0.116 | 3.478 | 0.001 | Supported | 2.191 | 0.409 | 0.125 | |
| H2 | OLC → PSME | 0.232 | 0.103 | 2.237 | 0.025 | Supported | 1.288 | 0.07 | 0.247 | |
| H3 | LNC → PSME | 0.413 | 0.19 | 2.178 | 0.029 | Supported | 4.287 | 0.04 | ||
| H4 | OPC → PSME | −0.13 | 0.152 | 0.853 | 0.394 | Not supported | 2.036 | 0.014 | ||
| H5 | SGC → PSME | −0.086 | 0.104 | 0.826 | 0.409 | Not supported | 1.102 | 0.011 | ||
| H6 | CMC → PSME | 0.867 | 0.198 | 4.38 | 0 | Supported | 4.12 | 0.178 |
Publisher’s Note: MDPI stays neutral with regard to jurisdictional claims in published maps and institutional affiliations. |
© 2022 by the authors. Licensee MDPI, Basel, Switzerland. This article is an open access article distributed under the terms and conditions of the Creative Commons Attribution (CC BY) license (https://creativecommons.org/licenses/by/4.0/).
Share and Cite
Sakib, M.N.; Rabbani, M.R.; Hawaldar, I.T.; Jabber, M.A.; Hossain, J.; Sahabuddin, M. Entrepreneurial Competencies and SMEs’ Performance in a Developing Economy. Sustainability 2022, 14, 13643. https://doi.org/10.3390/su142013643
Sakib MN, Rabbani MR, Hawaldar IT, Jabber MA, Hossain J, Sahabuddin M. Entrepreneurial Competencies and SMEs’ Performance in a Developing Economy. Sustainability. 2022; 14(20):13643. https://doi.org/10.3390/su142013643
Chicago/Turabian StyleSakib, Md. Nazmus, Mustafa Raza Rabbani, Iqbal Thonse Hawaldar, Mohammad Abdul Jabber, Jubait Hossain, and Mohammad Sahabuddin. 2022. "Entrepreneurial Competencies and SMEs’ Performance in a Developing Economy" Sustainability 14, no. 20: 13643. https://doi.org/10.3390/su142013643
APA StyleSakib, M. N., Rabbani, M. R., Hawaldar, I. T., Jabber, M. A., Hossain, J., & Sahabuddin, M. (2022). Entrepreneurial Competencies and SMEs’ Performance in a Developing Economy. Sustainability, 14(20), 13643. https://doi.org/10.3390/su142013643

