Refined Allocation of Water Resources in Pishihang Irrigation Area by Joint Utilization of Multiple Water Sources
Abstract
1. Introduction
2. Materials and Methods
2.1. Overview of the Study Area
2.2. Data Sources
2.3. Development of GWAS Model
2.3.1. Model Introduction
2.3.2. Allocation Principles
- (1)
- The priority of water resources utilization schemes:
- The use of surface water should be prioritized for the agriculture and ecological environment;
- Taking into account the landscape environment, water diversion should be rationally used for agricultural production, urban and rural living, and production;
- Boundary water pumping should be developed for agricultural irrigation water along rivers, lakes, and canal ends;
- For emergency water, it should be possible to transfer water from outside the irrigation area and use the water diverted from the Yangtze River to the Huaihe River, and the Yangtze River to the west to replace the agricultural irrigation water as an urban water supply or as ecological water.
- (2)
- Water use schemes for water users should be prioritized:
- Taking into account industrial, agricultural, and other ecological water uses, priority should be given to ensuring domestic water use;
- Allocation should fully consider the types of local water sources and the overall balance between supply and demand. Based on this, a reasonable priority of water source supply should be established;
- The water resources of the urban living water supply include the Pishihang irrigation area water and the local reservoir storage. The source of the ecological environment water supply comprises local surface water and reclaimed water. On the other hand, the agricultural water supply sources include the Pishihang irrigation area water, local surface water, and the appropriate use of reclaimed water.
2.3.3. Objective Function and Constraint Conditions
- (1)
- Objective function
- (2)
- Constraint conditions
2.3.4. Model Solution
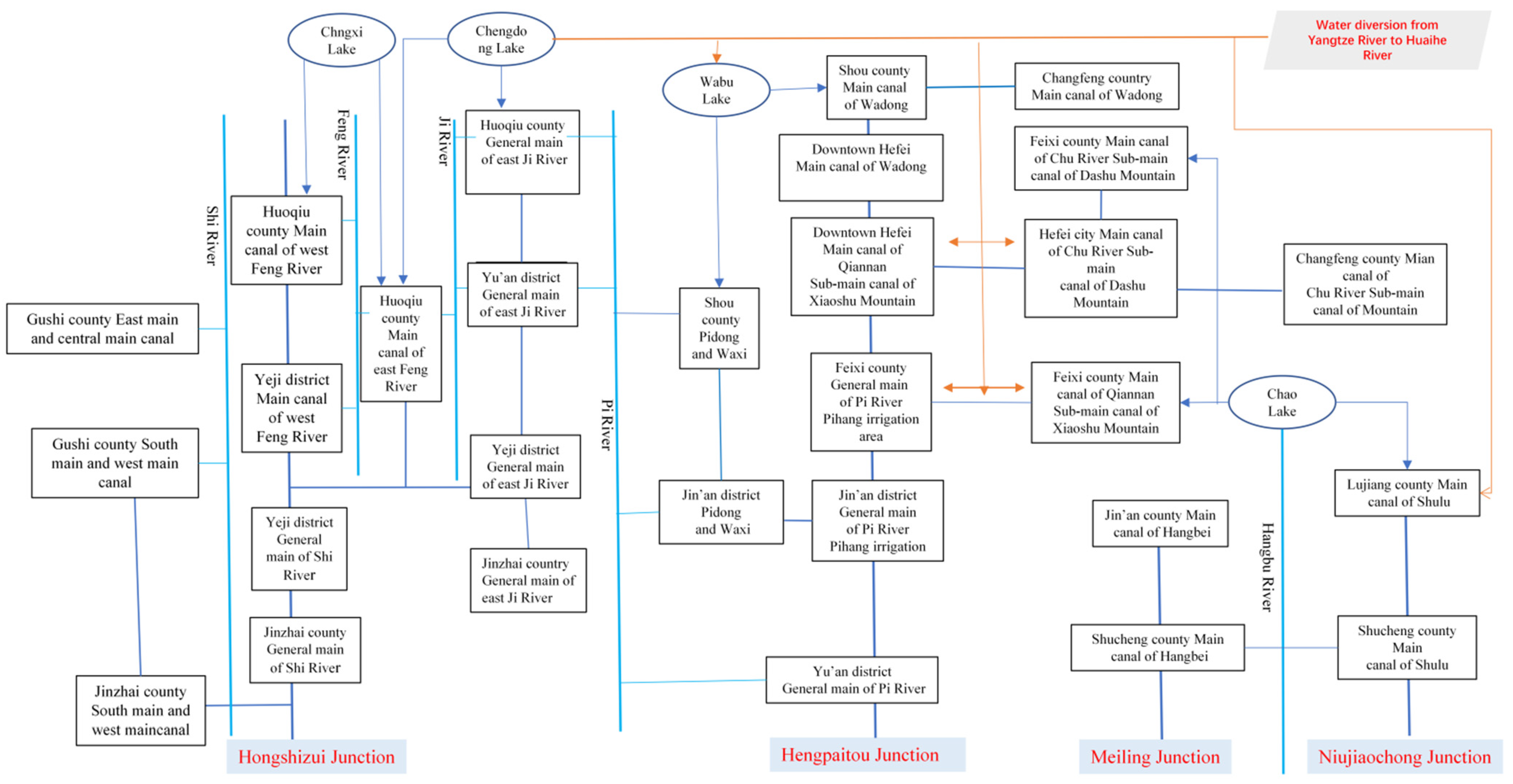
2.3.5. Calculation Unit as well as Adjustment and Storage Node
2.3.6. Joint Scheduling of Multiple Water Sources
2.3.7. Auxiliary Regulation Setting of Small and Medium Reservoirs
- Between September and October, large reservoirs in the upper reaches should be filled with water. During the period between October and March, the water should be released to the lower-reaches reservoirs, filling ponds and reservoirs. The sluice gate is set to control the reservoirs’ filling time. When the lower-reaches reservoir requires water for operation, it should be discharged to fill the reservoir.
- During the main water use period between April and September, when crop planting and the harvest guarantee period are taking place, priority should be given to using water from small and medium reservoirs.
2.3.8. Model Data Input and Related Parameters
- (1)
- Data Input
- The engineering characteristic data of each reservoir, sluice, pumping station, and channel, i.e., the relationship curve of the reservoir capacity and water level, the flood limit water level at different time periods, the overflow capacity of the sluice, the water lifting capacity of the pumping station, and the overflow capacity of the channel.
- By sharing or collecting the forecast data of water inflow of each reservoir, each unit and river in each time period, the water diversion plan issued from each water diversion outlet overseas, and the time scale of these data have been interpolated or divided into a minimum scale smaller than or equal to the model configuration.
- The water demand of each water distribution unit is calculated according to the quota method.
- Initial water volume of each reservoir.
- (2)
- Related Parameters
- For the water distribution ratio of various users Shp (the ratio of each industry water demand and water source supply, 0 < Shp < 1), we give the initial value based on the historical experience of the long series of years from 1960 to 2015, while allowing the model to seek the optimal value of the parameters.
- For the water user weight coefficient Hqz (living water volume: industrial water volume: agricultural water volume: ecological water volume), in general, the domestic water volume is greater than the agricultural water volume, but we consider this an irrigation area, and ensuring agricultural irrigation is as important as ensuring urban water supply, so all user weight coefficients are equal.
3. Results
3.1. Water Resources Allocation Results for Each Water User
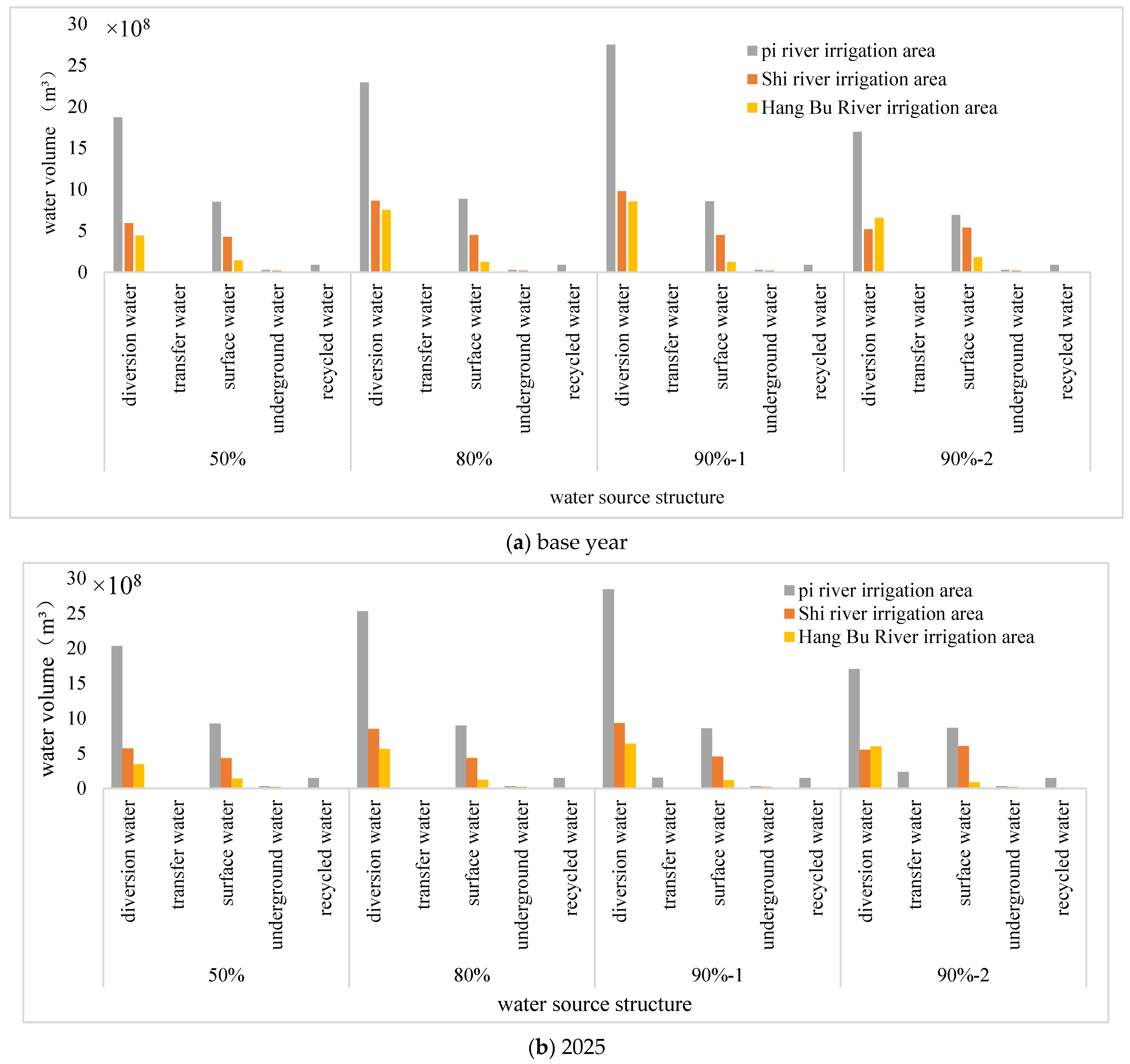
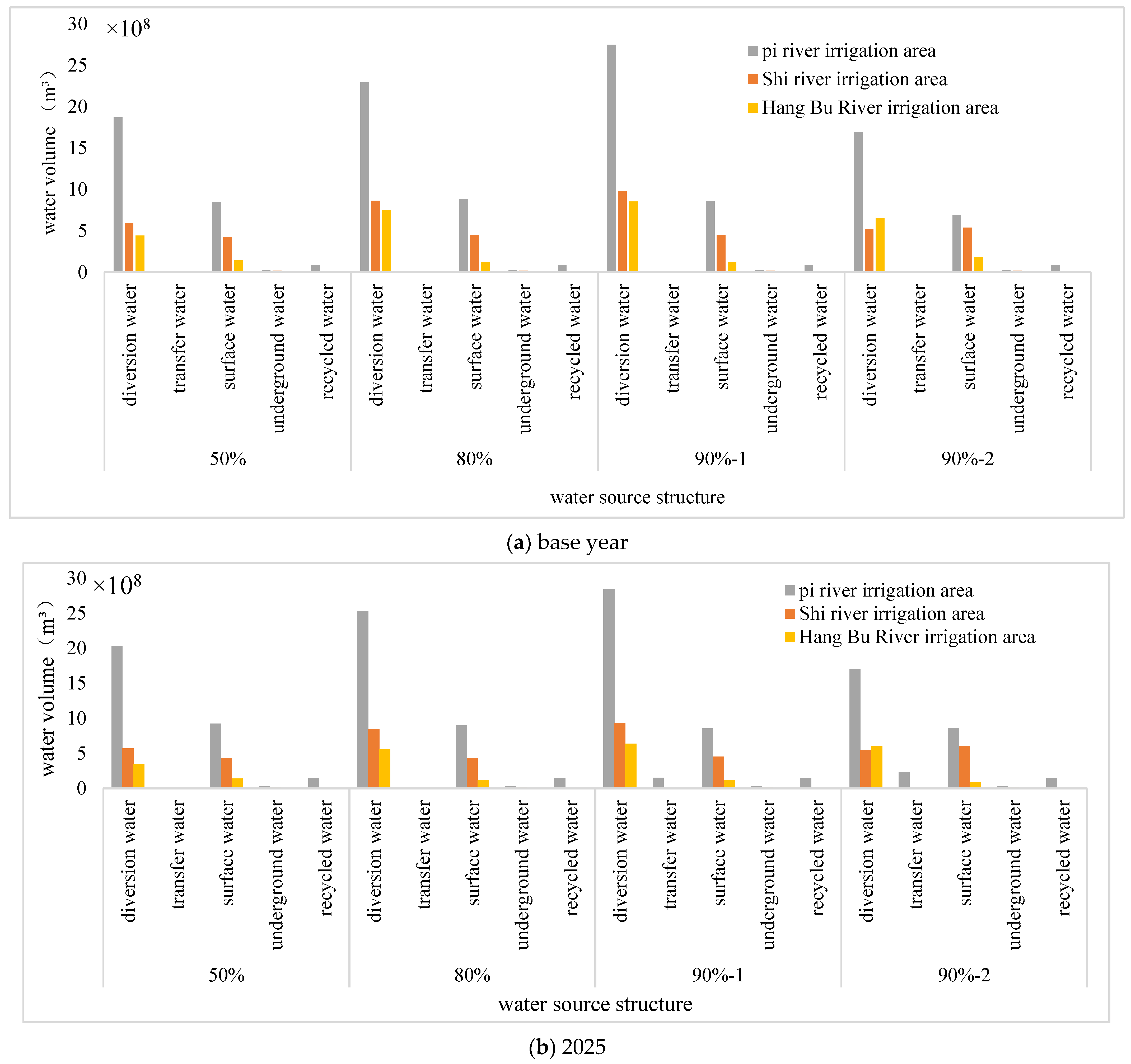
3.2. Results of Water Source Structure Allocation
3.3. Water Deficient Ratio
4. Discussion
4.1. Discussion of Model Advantages, Applications and Result Reliability
4.2. Influence of Continuous Drought Conditions on Water Resources Allocation in Irrigated Areas
4.3. Policy Proposal
- (1)
- The first suggestion concerns implementing a scientific allocation of water supply. Studies should consider the demand of water for life, production, and ecology within the irrigated area. Water supply management should also be strengthened in accordance with the principle of “total quantity control, quota management, supply based on demand, water right to county and county boundaries”. Furthermore, the annual water supply (use) plan should be prepared in accordance with the law of demand and the trend of water consumption in the irrigated area. The water supply scope, water supply period, and water quantity should all be specified by the plan [38]. Lastly, the General Administration should conduct unified water supply operation in the irrigated area.
- (2)
- Secondly, this paper makes suggestions related to water conservation and the improvement of water use in agriculture. Namely, agricultural water accounts for most of the water used in irrigated areas. Water use efficiency needs to be further improved, while the agricultural water-saving irrigation technology should be expanded.
- (3)
- Based on existing engineering facilities and the plans to renew supporting facilities, engineering and non-engineering measures should be combined to support the reconstruction of existing projects, enhance the water supply capacity of channels, and improve the efficiency of the existing projects. Government establishes and improves water resources management institutions, formulates feasible regulations on water resources management, and strengthens publicity and education on water law, water resources management, and water-related economic policies.
- (4)
- For successful dual allocation and drought prevention and control, the amount of water in dry years and consecutive dry years needs to be properly reserved [39]. In the case of consecutive drought years, the water shortage at the 90% guaranteed rate is relatively serious. In this case, the water shortage rate under the 90% guaranteed rate can be reduced by 6.22% and 8.08% in 2025 and 2035 compared with the base year. This reduction should occur through the rational development of local reservoir water and additional water transfer from outside the country.
5. Conclusions
- (1)
- For each water user, the water supply at 50%, 80%, and 90%-1 frequency can meet the water demand without water shortage. Additionally, the highest water supply and demand came from agriculture, followed by urban living, industry, ecology, and finally rural living needs. At the frequency of 90%-2, the supply and demand of each water user cannot be balanced.
- (2)
- For water sources, at 50%, 80%, and 90%-1 frequency, the annual water diversion of irrigation area at each level is the largest, followed by the local surface water and boundary water lifting station, and the middle water and shallow groundwater as supplements.
- (3)
- The results of water shortage rate show that in the base year, 2025, and 2035, the water shortage rate of each water user is 0 at frequencies of 50%, 80%, and 90%-1. Under the frequency of 90%-2, water shortage of different degrees occurs in all water users in the base year, 2025, and 2035, with the lowest water shortage rate in urban life, followed by rural life, industrial, ecological, and agricultural water.
- (4)
- Extreme continuous arid climate conditions will cause serious damage to water supply in irrigated areas. The water shortage rate can be reduced by improving the level of agricultural water use, adding external water sources, optimizing water resources allocation, and other measures.
Author Contributions
Funding
Institutional Review Board Statement
Informed Consent Statement
Data Availability Statement
Conflicts of Interest
References
- Qi, H.W.; Shang, S.H. Quantitative assessment of spatial heterogeneity of water resources in China. J. Hydroelectr. Power 2020, 39, 28–38. [Google Scholar] [CrossRef]
- Khandelwal, S.S.; Dhiman, S.D. Optimal Allocation of Land and Water Resources in a Canal Command Area in the Deterministic and Stochastic Regimes. Water Resour. Manag. 2018, 32, 1569–1584. [Google Scholar] [CrossRef]
- Haimes, Y.Y. Multiplie-criteria decision-making: A retrospective analysis. IEEE Trans. Syst. Man Cybern. 1985, 15, 313–315. [Google Scholar] [CrossRef]
- Qi, X.B.; Huang, Z.D. Mathiasn, N. Andersen. Irrigation area water resources rational allocation of research progress. Adv. Water Sci. 2015, 26, 287–295. [Google Scholar] [CrossRef]
- Romjin, E.; Taminga, M. Multi-Objective Decision Making Theory and Methodology; Elsevier: Amsterdam, The Netherlands, 1983. [Google Scholar]
- Fortes, P.S.; Platonov, A.E. GISAREG—A GIS based irrigation scheduling simulation model to support improved water use and environmental control. Agric. Water Manag. 2005, 77, 159–179. [Google Scholar] [CrossRef]
- Wang, H.; Wang, J.H. Water resources assessment theory based on dual water cycle model. J. Water Conserv. 2006, 37, 1496–1502. [Google Scholar] [CrossRef]
- Huang, Y.D.; Zhou, Y.P.; Chen, L.B.; Jin, C.L. Pishihang irrigation district water resources optimal allocation research. J. Anhui Agric. Sci. 2006, 14, 3554–3557. [Google Scholar]
- Wang, X.F.; Fu, X.; Huang, J. Pishihang irrigation district water resources optimal allocation study. China’s Rural. Water Conserv. Hydropower 2006, 11, 48–50. [Google Scholar] [CrossRef]
- Lu, L.H.; Wen, J.H. Long cane knot melon type hydraulic system with water process optimization study. J. South-North Water Divers. Water Conserv. Sci. Technol. 2011, 9, 46–48. [Google Scholar] [CrossRef]
- Zhu, H. Pishihang irrigation district water resources allocation and scheduling practice. China Water Conserv. 2019, 3, 3–7. [Google Scholar]
- Du, L.J.; Chen, G.F. Irrigation water resources optimal allocation based on GWAS model study: In pishihang irrigation district, for example. Ploidy Water Resour. Hydropower Technol. 2020, 12, 26–35. [Google Scholar] [CrossRef]
- Zhai, H.S. The pi-shi-hang irrigation water use coefficient measured compared with estimation. China Rural. Water Hydropower 2020, 11, 143–146+150. [Google Scholar] [CrossRef]
- Li, Y.T. Quantity of pishihang irrigation district for many years the reference crop evapotranspiration study. Mod. Agric. Sci. Technol. 2020, 20, 149–150+153. [Google Scholar] [CrossRef]
- Wu, S.Y.; Zhao, F. Design of ‘Long cane knot melon’ irrigation system. China Rural. Water Hydropower 2015, 21, 10–12. [Google Scholar] [CrossRef]
- Feng, B.Q.; Lei, Z.D. Modeling and Application of water distribution in irrigated area. China Rural. Water Resour. Hydropower 2004, 12, 4–6. [Google Scholar]
- Zhang, J.E.; Liu, D.M. Water balance and regulation of the irrigation system of long vine and melon in reservoir group. Yangtze River 2009, 9, 11–13. [Google Scholar] [CrossRef]
- Wang, J.H.; Sang, X. An integrated model for simulating regional water resources based on total evapotranspiration control approach. Adv. Meteorol. 2014, 7, 1–10. [Google Scholar] [CrossRef]
- Yan, Z.Q.; Zhou, Z.H. Ecological water replenishment in Pingshan River Basin based on refined water resources allocation model. China Water Resour. 2020, 22, 28–30+33. [Google Scholar] [CrossRef]
- Han, X.X. Water-Energy-Food Association Perspective of Regional Water Resources Optimal Allocation. Master’s Thesis, Northwest Agriculture & Forestry University, Xianyang, China, 2021. [Google Scholar] [CrossRef]
- Sang, X.F.; Wang, H. Comprehensive simulation and allocation model of water resources WAS(i): Model principle and construction. J. Hydraul. Eng. 2018, 12, 1451–1459. [Google Scholar] [CrossRef]
- Sang, X.F.; Zhao, Y. Integrated simulation and allocate water resources model WAS (II):application. J. Hydraul. Eng. 2019, 50, 201–208. [Google Scholar] [CrossRef]
- Yan, Z.Q.; Zhou, Z.H. Water replenishment for ecological flow with an improved water re-source sallocation model. Sci. Total Environ. 2018, 643, 1152–1165. [Google Scholar] [CrossRef]
- Zhao, R.J.; Wang, P.L. Analysis of the parameters of Xin‘anjiang Model. Hydrology 1988, 6, 2–9. [Google Scholar]
- Jakeman, A.J.; Littlewood, I.G. Computation of the instantaneous unit hydrograph and identifiable componentflows with application to two small upland catchments. J. Hydrol. 1990, 117, 275–300. [Google Scholar] [CrossRef]
- Comas, J.; Poch, M. Decision support systems for integrated waterresources management under water scarcity. Water Scarcity Themediterranean 2010, 12, 129–146. [Google Scholar] [CrossRef]
- Beven, K.J.; Kirkby, M.J. A physically based variable contributingarea model of basin hydrology. Hydrol. Sci. Bull. 1979, 24, 43–69. [Google Scholar] [CrossRef]
- Liang, X.; Lettenmaier, D.F. A simple hydrologically basedmodel of land-surface water and energy fluxes for general circulationmodels. J. Geophys. Res. 1994, 99, 14415–14428. [Google Scholar] [CrossRef]
- Mishra, S.K.; Singh, V.P. Long-term hydrological simulation basedon the Soil Conservation curve number. Hydrol. Process. 2004, 18, 1291–1313. [Google Scholar] [CrossRef]
- Zhao, Y.; Lu, C.Y. Research on Rational Allocation of generalized Water Resources (ⅱ)-Model. J. Hydraul. Eng. 2007, 38, 163–170. [Google Scholar] [CrossRef]
- Lei, X.H.; Wang, X. General water resources allocation model WROOM i: Theory. J. Hydraul. Eng. 2012, 43, 225–231. [Google Scholar] [CrossRef]
- Hoekema, D.J.; Sridhar, V. A system dynamics model for con-junctive management of water resources in the Snake River Basin. J. Am. Water Resour. Assoc. 2013, 49, 1327–1350. [Google Scholar] [CrossRef]
- Yan, Z.; Zhou, Z. Multiobjective Optimal Operation of Reservoirs Based on Water Supply, Power Generation, and River Ecosystem with a New Water Resource Allocation Model. J. Water Resour. Plan. Manag. 2020, 146, 20–24. [Google Scholar] [CrossRef]
- Qin, L.H.; Zhang, X. Analysis and application of drought characteristics based on continuous drought run. China Rural. Water Hydropower 2020, 10, 164–169. [Google Scholar] [CrossRef]
- Kumar, R.; Jat, M.; Shankar, V. Evaluation of modeling of water ecohydrologic dynamics in soil-root system. Ecol. Model. 2013, 269, 51–60. [Google Scholar] [CrossRef]
- Huda, M.B.; Kumar, R.; Lone, M.A.; Tantray, F. Climate change and water resources of Himalayan Region- Review ad impacts and implication. Arab. J. Geosci. 2021, 14, 1088. [Google Scholar] [CrossRef]
- Omer, A.A.A.; Li, M.; Liu, W.; Liu, X.; Zheng, J.; Zhang, F.; Zhang, X.; Kumar, R. Water Evaporation Reduction Using Sunlight Splitting Technology. Agronomy 2022, 12, 1067. [Google Scholar] [CrossRef]
- Liu, Y. Pishihang irrigation district water resources management and the sustainable development of regional economy. Water Conserv. Sci. Technol. Economy 2007, 10, 10–13. [Google Scholar] [CrossRef]
- Pu, R. Pishihang irrigation district agriculture drought situation and drought resistant countermeasures. Mod. Agric. Sci. Technol. 2017, 21, 2–4. [Google Scholar] [CrossRef]












| Variable | Data Sources |
|---|---|
| Precipitation | China Meteorological Data Network, National Meteorological Information Center |
| Water inflow and water diversion of reservoirs | General Administration of Pishihang irrigation area, Anhui Province; Water Conservancy Census; Statistical Yearbooks |
| Water supply | Water resources bulletin |
| Reservoir Type | Reservoir Name | Reservoir Type | Reservoir Name |
|---|---|---|---|
| Large irrigation area Large reservoir | Foziling | Medium reservoir | Guanwan |
| Mozitan | Hexi | ||
| Bailianya | Zhongxing | ||
| Xianghongdian | Dajing | ||
| Meishan | Dongfanghong | ||
| Longhekou | Taolaoba | ||
| Medium reservoir | Huaguo | Hongqi | |
| Xiezishan | Duji | ||
| Longtan | Weilaohe | ||
| Shuimentang | Yongdou | ||
| Modun | Shuanghe | ||
| Zhangqiao | Longmensi | ||
| Daguantang | Anfengtang | ||
| Caitang | Yongfeng |
| Category | Item | General Allocation Model | GWAS Model |
|---|---|---|---|
| Allocation object | Multiple water supply sources | Yes | Yes |
| Multiple users | Yes | Yes | |
| Number of units | Number of nodes on both supply and demand sides | ≤200 × 200 | ≤150,000 × 150,000 |
| Model development method | Conventional array method | (Conventional + improved sparse matrix COO-RC) smart matching | |
| Allocation method | Rule allocation | Yes | Yes |
| Optimal allocation | Yes | Yes | |
| All-time optimization | Weak | Strong | |
| Water balance simulation | Node water quantity simulation | Yes | Yes |
| Basin water cycle simulation | No or loosely coupled | Yes and tightly aggregated | |
| Allocation objective | Supply and demand balance | Yes | Yes |
| Overall consideration of the water system | No | Yes |
Publisher’s Note: MDPI stays neutral with regard to jurisdictional claims in published maps and institutional affiliations. |
© 2022 by the authors. Licensee MDPI, Basel, Switzerland. This article is an open access article distributed under the terms and conditions of the Creative Commons Attribution (CC BY) license (https://creativecommons.org/licenses/by/4.0/).
Share and Cite
Huang, R.; Ni, H.; Chen, G.; Du, L.; Zhou, Y. Refined Allocation of Water Resources in Pishihang Irrigation Area by Joint Utilization of Multiple Water Sources. Sustainability 2022, 14, 13343. https://doi.org/10.3390/su142013343
Huang R, Ni H, Chen G, Du L, Zhou Y. Refined Allocation of Water Resources in Pishihang Irrigation Area by Joint Utilization of Multiple Water Sources. Sustainability. 2022; 14(20):13343. https://doi.org/10.3390/su142013343
Chicago/Turabian StyleHuang, Ruirui, Hongzhen Ni, Genfa Chen, Lijuan Du, and Yuepeng Zhou. 2022. "Refined Allocation of Water Resources in Pishihang Irrigation Area by Joint Utilization of Multiple Water Sources" Sustainability 14, no. 20: 13343. https://doi.org/10.3390/su142013343
APA StyleHuang, R., Ni, H., Chen, G., Du, L., & Zhou, Y. (2022). Refined Allocation of Water Resources in Pishihang Irrigation Area by Joint Utilization of Multiple Water Sources. Sustainability, 14(20), 13343. https://doi.org/10.3390/su142013343
