Abstract
The risk of accidents is a danger in public transport that could lead to threats to property, the environment, and the lives and health of people. In particular, parents are keenly aware of and concerned about the safety of school trips. Thus, this study aims to examine the factors that influence the perceptions of parents about the safety of the school trips of children. The study recruited 750 respondents from Northeast Thailand. Data were obtained from responses to a self-report questionnaire. The model consisted of six factors, namely, transportation satisfaction, infrastructure, information, the safe behavior of drivers, the safety of the transportation systems, and the safety policy. The results of the confirmatory factor analysis indicated that all six factors were in accordance with the empirical data (model fit statistic: χ2 = 758.098, df = 276, χ2/df = 2.747, CFI = 0.962, TLI = 0.955, SRMR = 0.038, RMSEA = 0.048). The results can serve as a reference for developing guidelines and recommending policies for the management and the implementation of safe school trips for students.
1. Introduction
One of society’s major concerns in Thailand is the school commute, a critical topic for households with students. In many countries worldwide, students frequently drive their own cars to school, for example, see Queiroz, et al. [1]; this increase in the overall number of cars results in school areas being congested with vehicles, a common scenario in Thailand’s urban areas. This usually occurs at peak times at the start and end of a school day. School buses and cars are the most common modes of transport for children to and from school [2]. Even though students are at risk of accidents, the Road Safety Thailand Road Safety Policy Foundation [3] reported that students are approved to use a private vehicle to travel to school because of the ease of travel, reduced time pressure [4,5,6,7], and the perceived safety of parents in traveling to and from school [8,9,10,11]. Parents are worried about the safety of children traveling to school due to the increasing number of traffic incidents. In 2020, the death rate due to road accidents was 2720 per 100,000 people, with the highest rate among children and young adults aged 10 to 24 years [12]. The Public Health Statistics [13] reported that Thai children aged less than 15 years die from injuries sustained on the roads at a rate of 93.7 deaths per 100,000 people.
This situation demonstrates the importance of public transportation as an essential component of urban infrastructure that helps people move around and supports the economy [14]. Previous studies, such as those conducted by Dianat, et al. [15], Quiñonez, et al. [16], Prasad and Maitra [17] provide evidence that the commute to school affects the overall student efficiency at school. However, public transport to school, especially for students, has not been studied in developing countries [15]. Previous studies have addressed school excursions on sightseeing tour buses in Thailand [18,19], However, taking a tour bus for excursions or sightseeing is a non-routine activity that is different from using public transport for commuting between home and school.
The majority of the previous research on the quality of the transportation services and the safety of public transportation [14,20,21] has focused on the transportation of adults more than youth [22,23]. The travel behavior of children differs from that of adults [24]. Thus, there are few studies that highlight the travel modes of children and their wellbeing [23,25]. Parental perception, in particular, is critical in determining the mode of transportation, particularly in terms of security. This is due to the fact that the risk associated with public transportation is increasing, which could endanger lives, the environment, personal property, and human health [26]. The safety of public transport pertains not only to the safety of the equipment or handling associated with the transportation but also to the trust of passengers and personnel in terms of the external influences on the safety of the public transport [2,27,28]. Parents are worried about the safety of children traveling to school; the statistics for Thailand in 2019 show that 401 public transport vehicles were involved in accidents [29]. The occurrence of public transport accidents often leads to a lack of confidence in the service quality and safety. Previous studies addressing public transport users [30,31,32] have shown that the perception of the quality of the different service attributes influences their levels of satisfaction, and it is this satisfaction that influences their use of public transport. If parents express safety concerns, then these concerns can be passed on to children, which could lead to disruptive behavior at school [33,34].
Factors that influence the perceived safety of parents and the satisfaction of children are dependent on the social environment and travel behavior [35,36,37]. Several modes of transportation to school are available for children, such as motorcycles, private cars, public buses, personal rental cars, and school buses. The study proposes the management of public transportation as a strategy for addressing issues with and improving sustainable transport [38], such as public buses, private rental automobiles, and school transportation. However, using public transportation is one of the activities that causes parents to worry about the safety of their children. In order to support the use of public transport, it is important to understand parental safety perceptions and to establish or improve the safety standards of the public transport on the commute to school. The results could encourage operators to improve the quality of service, maintenance of vehicles, and the quality and driving behavior of drivers. At the same time, the results could promote safety standards for children, their parents, and teachers during commuting. The main goal of the public bus policy is to attract more passengers to use buses instead of cars by improving the quality of buses and services and ultimately reducing traffic congestion.
Therefore, this study aims (1) to examine the factors that influence the perceptions of parents about safety in order to develop guidelines for the management of school transportation and to develop a model for measuring the quality of school and public buses and (2) to recommend policies for ensuring the safety of children on school trips. To answer the above aims, this study applied third-order confirmatory factor analysis to model an objective response, which has not been previously conducted in similar research.
2. Literature Review
2.1. Conceptualization of the Effect of Parenting Styles on Children’s Risk Perceptions on Roads
There is evidence that parenting styles affect children’s perceptions of the risk of travel. In other words, children tend to imitate the behavior of their parents by following their choices and attitudes [1]. It is therefore expected that if parents are aware of the impact of the perceived risks on the road, this can improve their children’s perceptions of risk. However, the results have indicated that parents’ perceptions of traffic risk were not significantly related to children’s perceptions of risk [39]. Parents’ perceived safety in transport operations and services affects parents’ trust in their children’s solo travel on public transportation as well as the latent concerns related to “operation service”. For example, frequency and schedule greatly affect the willingness to switch to public transport on school trips [1]. In addition, parents’ perceptions of safety in their children’s travel to school are influenced by age, income, and social cohesion, as well as the quality of the infrastructure [40].
2.2. Measurement of the Perception of Transport Users of the Quality of Public Transportation
According to previous studies, Morton, et al. [41] used exploratory factor analysis (EFA) to classify relevant indicators and confirmatory factor analysis (CFA) to verify the consistency of the grouping of indicators with the empirical data in a study on the perception of transport users of the quality of public transportation. The related factors included comfort, convenience, punctuality, and access to information. The current study investigated the factors that influence the perceptions of parents about the safety of the school trips of children. The factors expected to improve safety and convenience in travel can also be used to formulate guidelines for the safety management of school trips for students and to recommend policies for the safety of school travel for students. Therefore, six factors were applied as follows:
2.2.1. Transportation
The awareness of parents about the safety of school trips is a factor related to the indicators in terms of selecting the mode of public transport for school trips, such as access to school transportation services, school commute facilities, and planned schedule management. The majority of studies that focus on the factors of service availability cite that the availability of routes and clearly stated schedules of services exerted a significant influence on the perceptions of the quality of the public transport services [41,42,43,44,45,46,47]. Moreover, travel time exerts a negative influence on user satisfaction [48].
2.2.2. Infrastructure
The service infrastructure of the public transport for schools is an extremely important factor for education, because consumers mainly pay attention to infrastructure when selecting a mode of transport. In addition, it exerts a positive influence on the perceived quality of the public transport services [41,44,45,47]. A factor related to the indicators of infrastructure is comfort at bus stops, such as having a roof to protect commuters from rain, sufficient lighting, cleanliness, and sufficient seats for waiting. Previous studies confirm that the convenience of access to public bus stops exerted a statistically significant effect on the satisfaction of users of public transport.
2.2.3. Information
Public bus operators should prioritize travel information services to increase the positive perceptions of consumers about the service quality [46]. Public transportation systems that introduce technology systems to facilitate travel information services can respond immediately to travel planning, including the establishment of an information center to cater to questions and for public relations. Regarding public transport to schools, numerous studies find that a service that is comprehensive, accurate, up-to-date, and capable of meeting the needs of users is a factor that influences the perception of the quality of the service. Moreover, the studies cite that the overall service of public transport was statistically significant [41,42,43,44,49].
2.2.4. Safety Behavior of Drivers
On the road, drivers should avoid behaviors that lead to risk and harm for themselves and others. For example, van Lierop and El-Geneidy [49] identified driver behavior as the most influential factor on road safety. Tao, et al. [50] confirmed that traffic violations, vehicle speeding, texting and phone use, intoxication, and sudden lane changes exert a positive influence on the risk of accidents. These risky driving behaviors directly influence the perceived quality of the service [44,46,47,51] and positively influence user satisfaction [42,52,53].
2.2.5. Safety of Transportation Systems
Procedures for safety among public bus drivers, such as using the left lane for picking up passengers, parking at designated points or places in safe areas, and driving assigned routes to pick up and drop off students were significantly positively correlated with perceived safety [52] and influenced satisfaction with the safety of using the public transport services [49].
2.2.6. Safety Policy
Perceived safety and stability while using public transport directly influence passenger loyalty [52] and are factors that influence the perception of the quality of the public transport services [41,45,47,49]. The importance of the perceived quality of services in terms of the perceived safety inside vehicles influences the satisfaction of selecting a mode of public transport [42,43].
Table 1 shows previous studies on the quality of the service and the safety of public transport. There are numerous studies on children’s school trips, mainly focusing on demographics [54], socioeconomics [55], barriers to using public transport to school [56,57,58], driver personality [59,60], and environmental awareness [61]. In a study to assess the quality of public transport, [18,62,63,64] studied the satisfaction and loyalty of the use of tour buses for field trips, on a study of tour drivers in a business context. Ratanavaraha and Jomnonkwao [19] studied the problems of bus drivers. In addition, Zhang, et al. [65] focused on vehicle problems; however, each study had different research questions based on its objectives. This study highlights the perceptions of parents influencing schoolchildren’s decisions about the school commute [66], including the service and safety, in order to create strong policy in developing countries [67]. In particular, we focus on the issue of child safety when commuting to school. This study is urgently needed as an effort to advance safe education for children.
Table 1.
Literature review and relevant research.
3. Materials and Methods
3.1. Participants and Data Collection
The questionnaire consisted of three main sections, namely, socioeconomic data, school commute environment, and information on the vehicle condition, with a total of 47 questions. For the CFA, the maximum likelihood estimation requires approximately 15 times the number of samples (or 750 samples); [68]. Therefore, data for this study were derived from 750 self-report questionnaires, and the measurement model for the safety management of school travel in Northeast Thailand was analyzed. The first part of the questionnaire pertained to parent information, and second part was student information. Data obtained from the survey are shown in Table 2.
Table 2.
Primary characteristics of the respondents.
The third part consisted of 26 items, which were related to the quality of the public transport services (school trips) for students, which were classified into six groups, namely, transportation (six items), infrastructure (six items), information (three items), driver safety behavior (four items), transportation safety system (three items), and safety policy (four items). The factors were categorized into six components (i.e., transportation, infrastructure, information, the safe behavior of drivers, the safety of the transportation systems, and the safety policy, as shown in Table 3.
Table 3.
Description of each indicator.
3.2. Data Analysis
First, the study analyzed the descriptive statistics to examine the normal distribution of data using the mean, standard deviation (SD), skewness, and kurtosis. We then used the EFA and principal component analysis (PCA) to group the observed indicators. We introduced the results of the EFA into the CFA to verify the hypothesis. As the composition was complex, this study conducted third-order CFA to gain a deeper understanding of which of the factors were important to transport policy.
3.2.1. Exploratory Factor Analysis (EFA)
This study conducted the EFA using SPSS to find the component variables and PCA to identify the components of a variable. PCA aims to explore the number of components that can be substituted for all variables. In other words, it extracts details from variables into components to reduce the number of variables. For axis rotation, the study used the varimax rotation, which is used to maximize the sum of variances between components, resulting in a clear separation of components and the determination of a highly structured and unique element and leading to a convenient interpretation of components (Little Diamond, 2005). Subcomponents with factor loadings more than 0.5 were considered statistically significant, and each component was composed of no less than three subcomponents [96] with eigen values greater than 1 [97].
3.2.2. Reliability of the Research Instrument
The validity of the research instrument can be verified through construct reliability (CR) and average variance extracted (AVE), which were derived using Equations (1) and (2), respectively:
where denotes factor loading, represents error variance, and pertains to the number of elements considered.
3.2.3. Confirmatory Factor Analysis (CFA)
CFA is a maximum likelihood estimation used to test the consistency of models using empirical data from road safety policy. The recommended criteria for determining the conformity of the hypothetical model to the empirical data for CFA are as follows: the chi-square/df () should be less than 5 [98]; the comparative fit index (CFI) should be greater than 0.95 Hu and Bentler [99]; the Tucker–Lewis index (TLI) should be greater than 0.8 [100]; the root mean square error of approximation (RMSEA) should less than or equal to 0.08 [101]; and the standardized root mean square residual (SRMR), according to Hu and Bentler [99], should be less than or equal to 0.08. Table 4 provides the details of the model fit indices.
Table 4.
Cutoff values of the model fit indices.
4. Results
4.1. Descriptive Statistics
The basic statistical values used in the analysis to determine the distribution were the mean, SD, skewness, kurtosis, and the correlation between variables. The factors were categorized into six components (i.e., transportation, infrastructure, information, the safe behavior of drivers, the safety of the transportation systems, and the safety policy). Table 5 provides the results. The skewness and kurtosis can represent the normal frequency distribution of the data. The optimum skewness ranges from −2 to 2, and the optimum luminance ranges from −7 to 7. It can be concluded that the data had a normal distribution [103,104,105], as the analysis showed that the skewness of all variables was between −0.33 and 0.13, and the kurtosis ranged from −0.93 to −0.48. All data used in the analysis were within acceptable limits or had a normal distribution and were suitable for further analysis.
Table 5.
Descriptive statistics of each indicator.
For the correlation coefficient analysis between variables [106], the correlation coefficient should be between 0.3 and 0.8 to avoid multicollinearity problems [107,108]. The variables in this study were found to have a correlation coefficient of 26 variables between 0.39 and 0.69, as shown in Table 6. Therefore, it can be concluded that the variables used in the study did not show multicollinearity.
Table 6.
Results of the correlation coefficient between variables.
4.2. Results of the EFA
To determine the composition of a variable (orthogonal axis rotation using varimax rotation and the Kaiser normalization method), the elements identified through the PCA with weights less than 0.5 were excluded [97]. Moreover, the correlation of the indicators for each component must not be less than three items [96]. An element with an eigenvalue greater than 1 indicates that it can be used for factor analysis. EFA is an exploratory technique instead of a reference statistic. Therefore, the results obtained from the EFA were used in the CFA to verify the validity of the hypothesis.
4.2.1. Primary Statistics of the Variables Used in the EFA
The basic statistical values used in the analysis to determine the distribution of the data used in the EFA were the mean, SD, skewness, kurtosis, and correlation between variables. The factors were categorized into six components (i.e., transportation, infrastructure, information, the safe behavior of drivers, the safety of the transportation systems, and the safety policy). Table 7 provides the results.
Table 7.
Extraction results of the exploratory factor analysis.
4.2.2. Extraction Results of the EFA
The results of the 26 variables analyzed using the EFA revealed six components (i.e., transportation, infrastructure, information, the safe behavior of drivers, the safety of the transportation systems, and the safety policy), which accounted for 67.652% of the total variance (Table 7).
Transportation (component 1; S1−S6) accounted for 45.52% of the total variance, which consisted of six variables. Infrastructure (component 2; S7−S12) accounted for 7.639% of the total variance. The third component was the safe behavior of drivers (component 3; S13−S15) and accounted for 4.348% of the total variance. The safety policy (S16−S19) was the fourth component and accounted for 3.578% of the total variance. The fifth element was information and accounted for 3.433% of the total variance (S20−S22). The last element (the safety of the transportation systems; S23−S26) accounted for 3.137% of the total variance.
4.2.3. Validity and Reliability Tests of the Questionnaire
The study employed the Kaiser–Meyer–Olkin (KMO) and Bartlett’s test of sphericity (Table 8) to validate the factor analysis. The KMO values were used to determine the suitability of the sample size, which should not be less than 0.8 [109]. Bartlett’s test of sphericity was used to examine the population correlation metrics (identity matrix). The null hypothesis of this test is that the population correlation metric is the identity metric. Therefore, the variables must be classified, such that the significance element of this test should be less than 0.05. In this study, the calculated KMO value of the sample was 0.963, which confirmed that data were suitable for factor analysis. Additionally, a significance level of less than 0.001 was reached using Bartlett’s test, which should be less than 0.01. This finding suggests that the correlation metric was not an indicative identity metric. The fact that the variables were related indicates that the data can be used for EFA.
Table 8.
Results of the KMO and Bartlett’s Test.
4.2.4. Internal Consistency Reliability
Data from the questionnaire were checked for internal consistency reliability using Cronbach’s alpha, which ranges from 0 to 1. The current study obtained Cronbach’s alpha values greater than 0.7 [110], and the descriptive statistics of the data from the questionnaire responses in Table 9 indicate the statistical values describing the distribution characteristics, namely, the skewness ranged from −0.20 to 0.02, and the kurtosis ranged from −0.66 to −0.79, indicating normal distribution.
Table 9.
Cronbach’s alpha for subscales.
4.3. Results of the Third-Order CFA
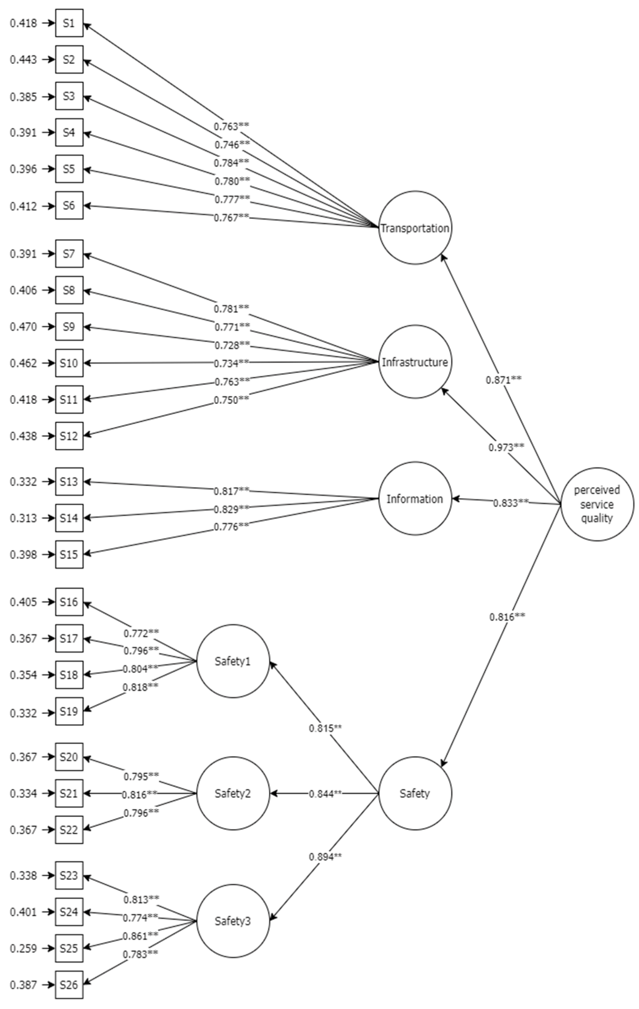
The results of the third-order CFA, shown in Table 10, demonstrated that each component was positively correlated and statistically significant at the 0.01 level, including the three safety components (the safety of the transportation systems, the safety policy, and the safe behavior of drivers). In other words, these factors are important indicators for determining the safety of public transportation. In addition, the results implied that the satisfaction of parents with transportation, infrastructure, information, and safety are important indicators to consider in determining their perception of the quality of the public transport services used by their children to commute to school. When considering the factor loading of the components, the study found that infrastructure had a factor loading of 0.973, which was the highest value, followed by transport (0.871), information (0.833), and safety (0.816). In terms of the subcomponents of the safety factor, the study observed that safety policy was the most influential factor (0.894), followed by the safety of the transportation system (0.844), and the safe behavior of drivers (0.815).
Table 10.
Results of the third-order CFA on the satisfaction of parents with the service quality of the public transportation to school.
In addition, Table 10 presents the results of the questionnaire validation. For the CR, the factor confidence should be greater than 0.7 [97], and the mean AVE should be greater than 0.5 [111]. In this study, the CR and AVE values ranged from 0.844 to 0.897 and from 0.570 to 0.654, respectively, which met the recommended values.
Figure 1 depicts the results of the CFA on the perceptions of parents regarding the service quality of the public transport for the school trips of their children, which include transportation, infrastructure, information, the safe behavior of drivers, the safety policy, and the safety of the transportation systems. Parental satisfaction, which was related to three safety factors, was classified as a safety factor. The results revealed that the CFA results were consistent with the empirical data (goodness-of-fit statistics: = 758.098, df = 276, /df = 2.747, CFI = 0.962, TLI = 0.955, SRMR = 0.038, RMSEA = 0.048, * p < 0.05, ** p < 0.01). Table 11 presents the statistics.
Figure 1.
Results of the third-order CFA on the perceptions of parents regarding the quality of the public transport services that children use to commute to school. ** Significant at 0.01 level.
Table 11.
Model fit indices of the third-order CFA.
5. Discussion and Conclusions
This study attempted to confirm the potential indicators affecting the perceptions of the quality of the public transport services by surveying 750 parents whose children use public transport to commute to schools. The EFA results reduced the number of metrics that represented the structure of the data and explained the complex interactions between variables. The study conducted component extraction using PCA, where each component was assigned at least three indicators (eigenvalue > 1), to determine the factors in the parental perception of the public transport service quality of 26 variables. There were six components for the perceptions of parents regarding the quality of the public transport services used by their children to commute to school. The model explained 67.652% of sample variance (i.e., satisfaction with transportation, infrastructure, the safe behavior of drivers, the safety policy, information, and the safety of the transportation systems). The three components of safety (the safe behavior of drivers; the safety policy; and the safety of the transportation systems) can be described as the good safety management of the public transport to school, which was placed in the same order as three other factors, namely, transportation, satisfaction, and infrastructure. The confirmatory factor analysis results revealed that the model was consistent with the empirical data, which reported that the perceptions of parents regarding the quality of the public transport services used by children to commute to school consisted of four components, namely, transport satisfaction, infrastructure, information, and safety, where the safety component was composed of three subcomponents, namely, the safe behavior of drivers, the safety policy, and the safety of the transportation systems. This result was consistent with those of previous study that used the following factors:
5.1. Transportation
The results from the CFA confirmed that the transportation factor affected perceptions of the use of public transport for commuting to schools, including:
- The availability of services or facilities to use public transport for commuting to school, consistent with the findings of de Oña, Estévez and de Oña [20], Atombo and Dzigbordi Wemegah [69], Yao, Xu, Zhang and Li [70].
- There should be a public transportation system that students can use to travel to or near the school grounds, which was in line with the studies of de Oña, Estévez and de Oña [20], Atombo and Dzigbordi Wemegah [69], Yao, Xu, Zhang and Li [70].
- There should be more than one type of public transport service in the area, allowing students to choose to use them as appropriate, which was in line with the studies of de Oña, Estévez and de Oña [20], Atombo and Dzigbordi Wemegah [69], Yao, Xu, Zhang and Li [70], Salam, Muley and Kharbeche [71].
- The use of public transportation to travel to school for students should be convenient and have no obstacles to using the service, such as easy access for getting on and off the bus, a sufficient amount of seating, and a fast travel time, which was in line with the studies of de Oña, Estévez and de Oña [20], Yao, Xu, Zhang and Li [70], d’Ovidio, Leogrande, Mancarella, Schinzano and Viola [72].
- The service time should be regularly managed, enabling students to plan their trips, which was in line with the studies of Yao, Xu, Zhang and Li [70], Agyeman and Cheng [73], Ahmed, Parvez, Hasan, Nur, Moon, Karim, Azam, Shanmugam and Jonkman [74], Sakellariou, Kotoula, Morfoulaki and Mintsis [75].
- The public transport should be connected to other modes of transport, so that students can adjust their travel plans accordingly. This was consistent with the findings of de Oña, Estévez and de Oña [20], Yao, Xu, Zhang and Li [70], Deepa, Mondal, Raman, Pinjari, Bhat, Srinivasan, Pendyala and Ramadurai [76].
5.2. Infrastructure
According to the CFA results, the infrastructure factor affected the perceptions of using public transport for commuting to school, including:
- Public transport must be easily accessible, having a drop-off point close to the origin and destination, or students must have access to public transport on their own, consistent with the findings of de Oña, Estévez and de Oña [20], Yao, Xu, Zhang and Li [70].
- There should be clearly visible signs of the public transport system for users, to indicate the pick-up point location and reduce unnecessary stops along the way, which was in line with the studies of Ren, Jin and Wu [77], Taplin and Sun [78].
- Public transport systems must have clear service routes, enabling students and parents to use them in planning their trips, and providing information to other users of the service, in line with the studies of Ren, Jin and Wu [77], Taplin and Sun [78].
- Public transport should have a clear schedule, allowing students to plan their trips and reduce waiting times for public transport. This was consistent with the findings of d’Ovidio, Leogrande, Mancarella, Schinzano and Viola [72], Ren, Jin and Wu [77], Taplin and Sun [78].
- The bus station must be clean and well-equipped (with an adequate roof, lighting, and seating) to ensure the trust and safety of the users. (which was consistent with Prasad and Maitra [17], de Oña, Estévez and de Oña [20], Sakellariou, Kotoula, Morfoulaki and Mintsis [75], Ikeda, Mavoa, Cavadino, Carroll, Hinckson, Witten and Smith [79], Mindell, Ergler, Hopkins and Mandic [80]).
- The school area should have sufficient bus terminals to accommodate the needs of students; inadequate public transport services will cause congestion and delays in travel (this was in line with the findings of Atombo and Dzigbordi Wemegah [69], Bhatnagar, Gupta, Joshi and Bolia [81]).
5.3. Information
The results of the analysis showed that the information factor influenced perceptions of the use of public transport, which included:
- There should be an information center providing accurate and clear answers to questions about public transportation to school (which was consistent with the studies of de Oña, Estévez and de Oña [20], Yao, Xu, Zhang and Li [70], Sukhov, Lättman, Olsson, Friman and Fujii [82]).
- There should be an information service for traveling to school by public transport. In addition, the service point should be clear and easy to understand for the public, which corresponded to the studies of de Oña, Estévez and de Oña [20], Atombo and Dzigbordi Wemegah [69], Yao, Xu, Zhang and Li [70], d’Ovidio, Leogrande, Mancarella, Schinzano and Viola [72], Sukhov, Lättman, Olsson, Friman and Fujii [82].
- There should be a transportation guidance application that presents accurate and up-to-date information that can meet travel planning needs in accordance with the studies of d’Ovidio, Leogrande, Mancarella, Schinzano and Viola [72], Sukhov, Lättman, Olsson, Friman and Fujii [82].
5.4. Safety
Due to the large number of safety variables, the study was analyzed using third-order confirmatory factor analysis for the strength of the model. The analyses were divided into three main subfactors, and the CFA analysis discovered that: (1) Driver safety behavior influences the perceptions of using public transportation for commuting to school. The important factors included drivers using the appropriate speed, according to the law, and safely, which was consistent with the studies of Mokarami, Alizadeh, Rahimi Pordanjani and Varmazyar [14], Karimi, Aghabayk and Moridpour [83], Davey, Wishart, Freeman and Watson [84], Ammar, Jalmoud, Boushehri and Fakhro [85]. It also included drivers not engaging in risky behaviors such as sudden lane changes (which corresponded to the studies of Karimi, Aghabayk and Moridpour [83], Varmazyar, Mortazavi, Hajizadeh and Arghami [89], Hendrix and Kennedy [90]). Further, drivers should not use phones or other communication devices while driving (which was consistent with Ammar, Jalmoud, Boushehri and Fakhro [85], Valero-Mora, Zacares, Sánchez-García, Tormo-Lancero and Faus [86], Chee, Irwin, Bennett and Carrigan [87]). Finally, drivers must not behave inappropriately as employees, such as smoking or using intoxicants while driving, consistent with the Ratanavaraha, Jomnonkwao, Khampirat, Watthanaklang and Iamtrakul [18], Ratanavaraha and Jomnonkwao [19], Chang and Yeh [88] studies. (2) The safety of the transportation systems influenced the perceptions, consisting of public transport using the left lane for pick-up and drop-off, to increase the safety of passengers. (Thailand uses the left lane to drive), which was consistent with the studies of Mokarami, Alizadeh, Rahimi Pordanjani and Varmazyar [14], Huang, Lin and Wang [91]. Agreeing with the Mokarami, Alizadeh, Rahimi Pordanjani and Varmazyar [14], Huang, Lin and Wang [91] findings, public buses must stop in a safe spot when picking up or dropping off passengers. The driver must park on the left side and not drive off the road unless there is an emergency, as this will cause concern to passengers. (consistent with the results of Ammar, Jalmoud, Boushehri and Fakhro [85], Hendrix and Kennedy [90]). (3) The safety policy also influenced the perceptions; these factors include staff being required to check student orders before departure to check passenger safety (as in Salam, Muley and Kharbeche [71], d’Ovidio, Leogrande, Mancarella, Schinzano and Viola [72], Agyeman and Cheng [73], Hendrix and Kennedy [90]). Public transport vehicles must be equipped with emergency accident prevention equipment such as fire extinguishers (for large vehicles) and guardrails to prevent falling children (in small vehicles), which was consistent with the studies of Ratanavaraha, Jomnonkwao, Khampirat, Watthanaklang and Iamtrakul [18], Jomnonkwao and Ratanavaraha [92], Davis and Abulhassan [93], Olympia, Weber, Brady and Ho [94]. There should be a support or anti-theft device, which corresponded to the study of de Oña, Estévez and de Oña [20], Atombo and Dzigbordi Wemegah [69], Yao, Xu, Zhang and Li [70], d’Ovidio, Leogrande, Mancarella, Schinzano and Viola [72], and public transportation must be safe from road accidents, which was consistent with the findings of de Oña, Estévez and de Oña [20], Atombo and Dzigbordi Wemegah [69], Sukhov, Lättman, Olsson, Friman and Fujii [82], Deb, Ali Ahmed and Das [95].
6. Limitations and Suggestions for Future Studies
Although this study fulfilled the objectives for a study on the parental perceptions of the quality of children’s public transport services on school trips, this study did not enter the heterogeneity of the sample into the analysis. Therefore, future studies considering heterogeneity may be able to better describe the results of the analysis. In addition, analyzing models with SEM can lead to more accurate and complex robust structures.
Author Contributions
Conceptualization, S.J. and C.B.; Data curation, S.N. and T.J.; Formal analysis, S.J. and C.B.; Funding acquisition, S.J.; Methodology, S.N., T.J., and T.C.; Project administration, P.J.; Supervision, V.R. and P.J.; Validation, V.R. and P.J.; Writing—original draft, S.N. and T.J.; Writing—review and editing, S.J., C.B., and T.C. All authors have read and agreed to the published version of the manuscript.
Funding
This research was funded by (i) Suranaree University of Technology (SUT), (ii) Thailand Science Research and Innovation (TSRI), and (iii) the National Science Research and Innovation Fund (NSRF) (Grant number: FF7-704-65-24-68(16)), and the APC was funded by the Suranaree University of Technology (Grant number: RU-7-706-59-03).
Institutional Review Board Statement
The study was approved by the Human Research Ethics Committee of Suranaree University of Technology (COE No.126/2564).
Informed Consent Statement
Not applicable.
Data Availability Statement
Data are available on request from the authors.
Acknowledgments
The authors would like to thank the Suranaree University of Technology Research.
Conflicts of Interest
The authors declare no conflict of interest.
References
- Queiroz, M.M.; Celeste, P.; Moura, F. School commuting: The influence of soft and hard factors to shift to public transport. Transp. Res. Procedia 2020, 47, 625–632. [Google Scholar] [CrossRef]
- Nasrudin, N.a.; Nor, A.R.M. Travelling to School: Transportation Selection by Parents and Awareness towards Sustainable Transportation. Procedia Environ. Sci. 2013, 17, 392–400. [Google Scholar] [CrossRef]
- Road Safety Thailand Road Safety Policy Foundation. Students Road Accident. Available online: http://www.roadsafetythai.org (accessed on 1 August 2022). (In Thai).
- McDonald, N.C. Children’s mode choice for the school trip: The role of distance and school location in walking to school. Transportation 2008, 35, 23–35. [Google Scholar] [CrossRef]
- McMillan, T.E. The relative influence of urban form on a child’s travel mode to school. Transp. Res. Part A Policy Pract. 2007, 41, 69–79. [Google Scholar] [CrossRef]
- Schlossberg, M.; Greene, J.; Phillips, P.P.; Johnson, B.; Parker, B. School trips: Effects of urban form and distance on travel mode. J. Am. Plan. Assoc. 2006, 72, 337–346. [Google Scholar] [CrossRef]
- Black, C.; Collins, A.; Snell, M. Encouraging walking: The case of journey-to-school trips in compact urban areas. Urban Stud. 2001, 38, 1121–1141. [Google Scholar] [CrossRef]
- Johansson, M. Environment and parental factors as determinants of mode for children’s leisure travel. J. Environ. Psychol. 2006, 26, 156–169. [Google Scholar] [CrossRef]
- Ewing, R.; Schroeer, W.; Greene, W. School location and student travel analysis of factors affecting mode choice. Transp. Res. Rec. 2004, 1895, 55–63. [Google Scholar] [CrossRef]
- Fotel, T.; Thomsen, T.U. The Surveillance of Children’s Mobility. Surveill. Soc. 2003, 1, 536. [Google Scholar] [CrossRef]
- Martin, S.; Carlson, S. Barriers to children walking to or from school: United States, 2004. Mortal. Wkly. Rep. MMWR 2005, 54. [Google Scholar] [CrossRef]
- Injury Data Collaboration Center Division of Injury Prevention. Situation of Death from Road Accidents in Thailand; Injury Data Collaboration Center Division of Injury Prevention: Bangkok, Thailand, 2020. (In Thai) [Google Scholar]
- Public Health Statistics. Child Injuries. Available online: https://www.emro.who.int/health-topics/child-injuries/index.html (accessed on 17 June 2022). (In Thai).
- Mokarami, H.; Alizadeh, S.S.; Rahimi Pordanjani, T.; Varmazyar, S. The relationship between organizational safety culture and unsafe behaviors, and accidents among public transport bus drivers using structural equation modeling. Transp. Res. Part F Traffic Psychol. Behav. 2019, 65, 46–55. [Google Scholar] [CrossRef]
- Dianat, I.; Javadivala, Z.; Asghari-Jafarabadi, M.; Asl Hashemi, A.; Haslegrave, C.M. The use of schoolbags and musculoskeletal symptoms among primary school children: Are the recommended weight limits adequate? Ergonomics 2013, 56, 79–89. [Google Scholar] [CrossRef]
- Quiñonez, L.L.; Pires, F.M.; Martini, L.C. Proposal for a Real-time On-Board Monitor to Evaluate the Comfort Level in Scholar Transportation. In Proceedings of the 2019 IEEE 10th Annual Information Technology, Electronics and Mobile Communication Conference (IEMCON), Vancouver, BC, Canada, 17–19 October 2019; pp. 1113–1117. [Google Scholar]
- Prasad, P.; Maitra, B. Identifying areas of interventions for improvement of shared modes for school trips. Transp. Res. Part A Policy Pract. 2019, 121, 122–135. [Google Scholar] [CrossRef]
- Ratanavaraha, V.; Jomnonkwao, S.; Khampirat, B.; Watthanaklang, D.; Iamtrakul, P. The complex relationship between school policy, service quality, satisfaction, and loyalty for educational tour bus services: A multilevel modeling approach. Transp. Policy 2016, 45, 116–126. [Google Scholar] [CrossRef]
- Ratanavaraha, V.; Jomnonkwao, S. Model of users׳ expectations of drivers of sightseeing buses: Confirmatory factor analysis. Transp. Policy 2014, 36, 253–262. [Google Scholar] [CrossRef]
- de Oña, J.; Estévez, E.; de Oña, R. Public transport users versus private vehicle users: Differences about quality of service, satisfaction and attitudes toward public transport in Madrid (Spain). Travel Behav. Soc. 2021, 23, 76–85. [Google Scholar] [CrossRef]
- Yekimov, S.; Nianko, V.; Pistunov, I.M.; Lopatynskyi, Y.; Valentyna, S. Improving the Quality of Transport Services of Urban Public Transport. Transp. Res. Procedia 2022, 61, 78–82. [Google Scholar] [CrossRef]
- Pollard, E.L.; Lee, P.D. Child well-being: A systematic review of the literature. Soc. Indic. Res. 2003, 61, 59–78. [Google Scholar] [CrossRef]
- Waygood, E.O.D.; Friman, M.; Olsson, L.E.; Taniguchi, A. Transport and child well-being: An integrative review. Travel Behav. Soc. 2017, 9, 32–49. [Google Scholar] [CrossRef]
- McMillan, T.E. Urban form and a child’s trip to school: The current literature and a framework for future research. J. Plan. Lit. 2005, 19, 440–456. [Google Scholar] [CrossRef]
- Stark, J.; Meschik, M.; Singleton, P.A.; Schützhofer, B. Active school travel, attitudes and psychological well-being of children. Transp. Res. Part F Traff. Psychol. Behav. 2018, 56, 453–465. [Google Scholar] [CrossRef]
- Bolobonov, D.; Frolov, A.; Borremans, A.; Schuur, P. Managing public transport safety using digital technologies. Transp. Res. Procedia 2021, 54, 862–870. [Google Scholar] [CrossRef]
- Stoop, J.A.; Thissen, W.A. Transport safety: Trends and challenges from a systems perspective. Saf. Sci. 1997, 26, 107–120. [Google Scholar] [CrossRef]
- Fyhri, A.; Hjorthol, R. Children’s independent mobility to school, friends and leisure activities. J. Transp. Geogr. 2009, 17, 377–384. [Google Scholar] [CrossRef]
- National Statistical Office. Public Bus Accident; Department of Land Transport: Bangkok, Thailand, 2019. (In Thai) [Google Scholar]
- De Oña, J. Understanding the mediator role of satisfaction in public transport: A cross-country analysis. Transp. Policy 2021, 100, 129–149. [Google Scholar] [CrossRef]
- de Oña, J.; de Oña, R.; Eboli, L.; Forciniti, C.; Mazzulla, G. An ordered regression model to predict transit passengers’ behavioural intentions. Case Stud. Transp. Policy 2018, 6, 449–455. [Google Scholar] [CrossRef]
- Allen, J.; Eboli, L.; Forciniti, C.; Mazzulla, G.; de Dios Ortúzar, J. The role of critical incidents and involvement in transit satisfaction and loyalty. Transp. Policy 2019, 75, 57–69. [Google Scholar] [CrossRef]
- Westman, J.; Johansson, M.; Olsson, L.E.; Mårtensson, F.; Friman, M. Children’s affective experience of every-day travel. J. Transp. Geogr. 2013, 29, 95–102. [Google Scholar] [CrossRef]
- Hillman, C.H.; Pontifex, M.B.; Raine, L.B.; Castelli, D.M.; Hall, E.E.; Kramer, A.F. The effect of acute treadmill walking on cognitive control and academic achievement in preadolescent children. Neuroscience 2009, 159, 1044–1054. [Google Scholar] [CrossRef]
- Mitra, R. Independent mobility and mode choice for school transportation: A review and framework for future research. Transp. Rev. 2013, 33, 21–43. [Google Scholar] [CrossRef]
- Panter, J.R.; Jones, A.P.; van Sluijs, E.M.; Griffin, S.J. Attitudes, social support and environmental perceptions as predictors of active commuting behaviour in school children. J. Epidemiol. Community Health 2010, 64, 41–48. [Google Scholar] [CrossRef] [PubMed]
- Curtis, C.; Babb, C.; Olaru, D. Built environment and children’s travel to school. Transp. Policy 2015, 42, 21–33. [Google Scholar] [CrossRef]
- Qureshi, I.A.; Lu, H. Urban transport and sustainable transport strategies: A case study of Karachi, Pakistan. Tsinghua Sci. Technol. 2007, 12, 309–317. [Google Scholar] [CrossRef]
- Rezaei, P.; Aghabayk, K.; Bates, L. The effect of parenting styles on children’s risk perception on roads. Int. J. Transp. Eng. 2022, 9, 801–818. [Google Scholar] [CrossRef]
- van den Berg, P.; Waygood, E.O.D.; van de Craats, I.; Kemperman, A. Factors affecting parental safety perception, satisfaction with school travel and mood in primary school children in the Netherlands. J. Transp. Health 2020, 16, 100837. [Google Scholar] [CrossRef]
- Morton, C.; Caulfield, B.; Anable, J. Customer perceptions of quality of service in public transport: Evidence for bus transit in Scotland. Case Stud. Transp. Policy 2016, 4, 199–207. [Google Scholar] [CrossRef]
- Abenoza, R.F.; Cats, O.; Susilo, Y.O. Travel satisfaction with public transport: Determinants, user classes, regional disparities and their evolution. Transp. Res. Part A Policy Pract. 2017, 95, 64–84. [Google Scholar] [CrossRef]
- Choi, S.; Ko, J.; Kim, D. Investigating commuters’ satisfaction with public transit: A latent class modeling approach. Transp. Res. Part D Transp. Environ. 2021, 99, 103015. [Google Scholar] [CrossRef]
- de Oña, J.; de Oña, R.; Eboli, L.; Mazzulla, G. Perceived service quality in bus transit service: A structural equation approach. Transp. Policy 2013, 29, 219–226. [Google Scholar] [CrossRef]
- dell’Olio, L.; Ibeas, A.; Cecín, P. Modelling user perception of bus transit quality. Transp. Policy 2010, 17, 388–397. [Google Scholar] [CrossRef]
- Guirao, B.; García-Pastor, A.; López-Lambas, M.E. The importance of service quality attributes in public transportation: Narrowing the gap between scientific research and practitioners’ needs. Transp. Policy 2016, 49, 68–77. [Google Scholar] [CrossRef]
- Olowosegun, A.; Moyo, D.; Gopinath, D. Multicriteria evaluation of the quality of service of informal public transport: An empirical evidence from Ibadan, Nigeria. Case Stud. Transp. Policy 2021, 9, 1518–1530. [Google Scholar] [CrossRef]
- Westman, J.; Olsson, L.E.; Gärling, T.; Friman, M. Children’s travel to school: Satisfaction, current mood, and cognitive performance. Transportation 2017, 44, 1365–1382. [Google Scholar] [CrossRef]
- van Lierop, D.; El-Geneidy, A. Enjoying loyalty: The relationship between service quality, customer satisfaction, and behavioral intentions in public transit. Res. Transp. Econ. 2016, 59, 50–59. [Google Scholar] [CrossRef]
- Tao, D.; Zhang, R.; Qu, X. The role of personality traits and driving experience in self-reported risky driving behaviors and accident risk among Chinese drivers. Accid. Anal. Prev. 2017, 99, 228–235. [Google Scholar] [CrossRef] [PubMed]
- Allen, J.; Muñoz, J.C.; de Dios Ortúzar, J. On the effect of operational service attributes on transit satisfaction. Transportation 2020, 47, 2307–2336. [Google Scholar] [CrossRef]
- Nguyen-Phuoc, D.Q.; Phuong Tran, A.T.; Nguyen, T.V.; Le, P.T.; Su, D.N. Investigating the complexity of perceived service quality and perceived safety and security in building loyalty among bus passengers in Vietnam—A PLS-SEM approach. Transp. Policy 2021, 101, 162–173. [Google Scholar] [CrossRef]
- Tanglai, W.; Chen, C.-F.; Rattanapan, C.; Laosee, O. The Effects of Personality and Attitude on Risky Driving Behavior Among Public van Drivers: Hierarchical Modeling. Saf. Health Work 2022, 13, 187–191. [Google Scholar] [CrossRef]
- Susilo, Y.O.; Liu, C. The influence of parents’ travel patterns, perceptions and residential self-selectivity to their children travel mode shares. Transportation 2016, 43, 357–378. [Google Scholar] [CrossRef]
- Shokoohi, R.; Hanif, N.R.; Dali, M. Influence of the socio-economic factors on children’s school travel. Procedia-Soc. Behav. Sci 2012, 50, 135–147. [Google Scholar] [CrossRef]
- Kotoula, K.; Botzoris, G.; Morfoulaki, M.; Aifandopoulou, G. The existing school transportation framework in Greece–Barriers and problems comparing to other European countries. Transp. Res. Procedia 2017, 24, 385–392. [Google Scholar] [CrossRef]
- Loitz, C.C.; Spencer-Cavaliere, N. Exploring the Barriers and Facilitators to Children’s Active Transportation to and from School from the Perspectives of Practitioners. J. Phys. Act. Health 2013, 10, 1128–1135. [Google Scholar] [CrossRef] [PubMed]
- Mitra, R.; Buliung, R.N. The influence of neighborhood environment and household travel interactions on school travel behavior: An exploration using geographically-weighted models. J. Transp. Geogr. 2014, 36, 69–78. [Google Scholar] [CrossRef]
- Haustein, S.; Thorhauge, M.; Cherchi, E. Commuters’ attitudes and norms related to travel time and punctuality: A psychographic segmentation to reduce congestion. Travel Behav. Soc. 2018, 12, 41–50. [Google Scholar] [CrossRef]
- Yazdanpanah, M.; Hadji Hosseinlou, M. The role of personality traits through habit and intention on determining future preferences of public transport use. Behav. Sci. 2017, 7, 8. [Google Scholar] [CrossRef]
- Onwezen, M.C.; Antonides, G.; Bartels, J. The Norm Activation Model: An exploration of the functions of anticipated pride and guilt in pro-environmental behaviour. J. Econ. Psychol. 2013, 39, 141–153. [Google Scholar] [CrossRef]
- Chen, C.-F.; Chao, W.-H. Habitual or reasoned? Using the theory of planned behavior, technology acceptance model, and habit to examine switching intentions toward public transit. Transp. Res. Part F Traffic Psychol. Behav. 2011, 14, 128–137. [Google Scholar] [CrossRef]
- Kassirer, J. Changing Transportation Behaviours: A Social Marketing Planning Guide; Transport Canada: Ottawa, ON, Canada, 2010. [Google Scholar]
- Meloni, I.; Sanjust, B.; Sottile, E.; Cherchi, E. Propensity for voluntary travel behavior changes: An experimental analysis. Procedia-Soc. Behav. Sci 2013, 87, 31–43. [Google Scholar] [CrossRef]
- Zhang, K.; Zhou, K.; Zhang, F. Evaluating bus transit performance of Chinese cities: Developing an overall bus comfort model. Transp. Res. Part A Policy Pract. 2014, 69, 105–112. [Google Scholar] [CrossRef]
- Singh, N.; Vasudevan, V. Understanding school trip mode choice—The case of Kanpur (India). J. Transp. Geogr. 2018, 66, 283–290. [Google Scholar] [CrossRef]
- Motta, R.A.; Da Silva, P.C.M.; Santos, M.P.D.S. Crisis of public transport by bus in developing countries: A case study from Brazil. Int. J. Sustain. Dev. Plan. 2013, 8, 348–361. [Google Scholar] [CrossRef]
- Stevens, J.P. Applied Multivariate Statistics for the Social Sciences; Lawrence Erlbaum Associates: Mahwah, NJ, USA, 1996. [Google Scholar]
- Atombo, C.; Dzigbordi Wemegah, T. Indicators for commuter’s satisfaction and usage of high occupancy public bus transport service in Ghana. Transp. Res. Interdiscip. Perspect. 2021, 11, 100458. [Google Scholar] [CrossRef]
- Yao, D.; Xu, L.; Zhang, C.; Li, J. Revisiting the interactions between bus service quality, car ownership and mode use: A case study in Changzhou, China. Transp. Res. Part A Policy Pract. 2021, 154, 329–344. [Google Scholar] [CrossRef]
- Salam, S.; Muley, D.; Kharbeche, M. Assessment of School Bus Assistant’s Safety Perspective in the State of Qatar. Procedia Comput. Sci. 2022, 201, 142–149. [Google Scholar] [CrossRef]
- d’Ovidio, F.D.; Leogrande, D.; Mancarella, R.; Schinzano, A.; Viola, D. A Multivariate Analysis of the Quality of Public Transport Services. Procedia Econ. Financ 2014, 17, 238–247. [Google Scholar] [CrossRef]
- Agyeman, S.; Cheng, L. Analysis of barriers to perceived service quality in Ghana: Students’ perspectives on bus mobility attributes. Transp. Policy 2020, 99, 63–85. [Google Scholar] [CrossRef]
- Ahmed, A.; Parvez, M.R.; Hasan, M.H.; Nur, F.N.; Moon, N.N.; Karim, A.; Azam, S.; Shanmugam, B.; Jonkman, M. An intelligent and secured tracking system for monitoring school bus. In Proceedings of the 2019 International Conference on Computer Communication and Informatics (ICCCI), Coimbatore, India, 23–25 January 2019; pp. 1–5. [Google Scholar]
- Sakellariou, A.; Kotoula, K.; Morfoulaki, M.; Mintsis, G. Identification of quality indexes in school bus transportation system. Transp. Res. Procedia 2017, 24, 212–219. [Google Scholar] [CrossRef]
- Deepa, L.; Mondal, A.; Raman, A.; Pinjari, A.R.; Bhat, C.R.; Srinivasan, K.K.; Pendyala, R.M.; Ramadurai, G. An analysis of individuals’ usage of bus transit in Bengaluru, India: Disentangling the influence of unfamiliarity with transit from that of subjective perceptions of service quality. Travel Behav. Soc. 2022, 29, 1–11. [Google Scholar] [CrossRef]
- Ren, J.; Jin, W.; Wu, W. School Bus Stop Selection and Routing with Walking Accessibility. In Proceedings of the 19th COTA International Conference of Transportation Professionals, Nanjing, China, 6–8 July 2019; pp. 1458–1469. [Google Scholar]
- Taplin, J.H.; Sun, Y. Optimizing bus stop locations for walking access: Stops-first design of a feeder route to enhance a residential plan. Environ. Plan. B Urban Anal. City Sci. 2020, 47, 1237–1259. [Google Scholar] [CrossRef]
- Ikeda, E.; Mavoa, S.; Cavadino, A.; Carroll, P.; Hinckson, E.; Witten, K.; Smith, M. Keeping kids safe for active travel to school: A mixed method examination of school policies and practices and children’s school travel behaviour. Travel Behav. Soc. 2020, 21, 57–68. [Google Scholar] [CrossRef]
- Mindell, J.S.; Ergler, C.; Hopkins, D.; Mandic, S. Taking the bus? Barriers and facilitators for adolescent use of public buses to school. Travel Behav. Soc. 2021, 22, 48–58. [Google Scholar] [CrossRef] [PubMed]
- Bhatnagar, A.; Gupta, A.; Joshi, A.; Bolia, N. An integrated framework for the improvement of school bus services: Understanding commuters’ perceptions for sustainable school bus transportation. Habitat Int. 2022, 126, 102602. [Google Scholar] [CrossRef]
- Sukhov, A.; Lättman, K.; Olsson, L.E.; Friman, M.; Fujii, S. Assessing travel satisfaction in public transport: A configurational approach. Transp. Res. Part D Transp. Environ. 2021, 93, 102732. [Google Scholar] [CrossRef]
- Karimi, S.; Aghabayk, K.; Moridpour, S. Impact of driving style, behaviour and anger on crash involvement among Iranian intercity bus drivers. IATSS Res. 2022, 10. [Google Scholar] [CrossRef]
- Davey, J.; Wishart, D.; Freeman, J.; Watson, B. An application of the driver behaviour questionnaire in an Australian organisational fleet setting. Transp. Res. Part F Traff. Psychol. Behav. 2007, 10, 11–21. [Google Scholar] [CrossRef]
- Ammar, K.; Jalmoud, M.; Boushehri, A.; Fakhro, K. A real-time school bus tracking and monitoring system. In Proceedings of the 2019 IEEE 10th Annual Information Technology, Electronics and Mobile Communication Conference (IEMCON), Vancouver, BC, Canada, 17–19 October 2019; pp. 0654–0660. [Google Scholar]
- Valero-Mora, P.M.; Zacares, J.J.; Sánchez-García, M.; Tormo-Lancero, M.T.; Faus, M. Conspiracy beliefs are related to the use of smartphones behind the wheel. Int. J. Environ. Res. Public Health 2021, 18, 7725. [Google Scholar] [CrossRef]
- Chee, P.; Irwin, J.; Bennett, J.M.; Carrigan, A.J. The mere presence of a mobile phone: Does it influence driving performance? Accid. Anal. Prev. 2021, 159, 106226. [Google Scholar] [CrossRef]
- Chang, H.-L.; Yeh, C.-C. The life cycle of the policy for preventing road accidents: An empirical example of the policy for reducing drunk driving crashes in Taipei. Accid. Anal. Prev. 2004, 36, 809–818. [Google Scholar] [CrossRef]
- Varmazyar, S.; Mortazavi, S.B.; Hajizadeh, E.; Arghami, S. The relationship between driving aberrant behavior and self-reported accidents involvement amongst professional bus drivers in the public transportation company. Health Scope 2013, 2, 110–115. [Google Scholar] [CrossRef]
- Hendrix, J.A.; Kennedy, E.K. Supporting students on school buses: Results from a nationally representative sample of head transportation officials. Prev. Sch. Fail. Altern. Educ. Child. Youth 2020, 65, 79–88. [Google Scholar] [CrossRef]
- Huang, Y.-W.; Lin, P.-C.; Wang, J. The influence of bus and taxi drivers’ public self-consciousness and social anxiety on aberrant driving behaviors. Accid. Anal. Prev. 2018, 117, 145–153. [Google Scholar] [CrossRef] [PubMed]
- Jomnonkwao, S.; Ratanavaraha, V. Measurement modelling of the perceived service quality of a sightseeing bus service: An application of hierarchical confirmatory factor analysis. Transp. Policy 2016, 45, 240–252. [Google Scholar] [CrossRef]
- Davis, G.A.; Abulhassan, Y. Establishing the basis for a school bus emergency evacuation time standard. Transp. Res. Interdiscip. Perspect. 2021, 10, 100389. [Google Scholar] [CrossRef]
- Olympia, R.P.; Weber, C.; Brady, J.; Ho, S. Emergency and disaster preparedness of school transportation staff and school buses in the United States: Compliance with recommendations for school transportation safety. Pediatric Emerg. Care 2017, 33, 718–723. [Google Scholar] [CrossRef]
- Deb, S.; Ali Ahmed, M.; Das, D. Service quality estimation and improvement plan of bus Service: A perception and expectation based analysis. Case Stud. Transp. Policy 2022, 10, 1775–1789. [Google Scholar] [CrossRef]
- Velicer, W.; Fava, J. Effects of Variable and Subject Sampling on Factor Pattern Recovery. Psychol. Methods 1998, 3, 231–251. [Google Scholar] [CrossRef]
- Hair, J.F.; Black, W.C.; Babin, B.J.; Anderson, R.E. Multivariate Data Analysis; Pearson Education Limited: Hoboken, NJ, USA, 2013. [Google Scholar]
- Wheaton, B.; Muthén, B.; Alwin, D.F.; Summers, G.F. Assessing Reliability and Stability in Panel Models. Sociol. Methodol. 1977, 8, 84–136. [Google Scholar] [CrossRef]
- Hu, L.-t.; Bentler, P.M. Cutoff criteria for fit indexes in covariance structure analysis: Conventional criteria versus new alternatives. Struct. Equ. Model. 1999, 6, 1–55. [Google Scholar] [CrossRef]
- Hooper, D.; Coughlan, J.R.; Mullen, M. Structural Equation Modeling: Guidelines for Determining Model Fit. Electron. J. Bus. Res. Methods 2008, 6, 53–60. [Google Scholar] [CrossRef]
- Browne, M.W.; Cudeck, R. Alternative ways of assessing model fit. Sociol. Methods Res. 1992, 21, 230–258. [Google Scholar] [CrossRef]
- Steiger, J.H. Understanding the limitations of global fit assessment in structural equation modeling. Personal. Individ. Differ. 2007, 42, 893–898. [Google Scholar] [CrossRef]
- Byrne, B.M. Structural Equation Modeling with AMOS: Basic Concepts, Applications and Programming; Pearson Education Limited: Hoboken, NJ, USA, 2010; p. 396. [Google Scholar]
- Hair, J.F.; Black, W.C.; Babin, B.J.; Anderson, R.E. Multivariate Data Analysis: A Global Perspective: Pearson Education International; Pearson Education Limited: Hoboken, NJ, USA, 2010. [Google Scholar]
- Garson, D. Partial Least Squares: Regression and Path Modeling; Statistical Associates Publishing: Asheboro, NC, USA, 2012. [Google Scholar]
- Tabachnick, B.G.; Fidell, L.S. Using Multivariate Statistics; Allyn and Bacon: Boston, MA, USA, 2001. [Google Scholar]
- Allison, P.D. Multiple Regression: A Primer; Pine Forge Press: Thousand Oaks, CA, USA, 1999. [Google Scholar]
- Berry, W.D.; Feldman, S.; Stanley Feldman, D. Multiple Regression in Practice; Sage Publications Inc.: Thousand Oaks, CA, USA, 1985. [Google Scholar]
- Pallant, J.F. SPSS Survival Manual: A Step by Step Guide to Data Analysis Using IBM SPSS/Julie Pallant; McGraw Hill Education: New York, NY, USA, 2013. [Google Scholar]
- Tavakol, M.; Dennick, R. Making sense of Cronbach’s alpha. Int. J. Med. Educ. 2011, 2, 53–55. [Google Scholar] [CrossRef] [PubMed]
- Fornell, C.; Larcker, D.F. Structural Equation Models with Unobservable Variables and Measurement Error: Algebra and Statistics. J. Mark. Res. 1981, 18, 382–388. [Google Scholar] [CrossRef]
Publisher’s Note: MDPI stays neutral with regard to jurisdictional claims in published maps and institutional affiliations. |
© 2022 by the authors. Licensee MDPI, Basel, Switzerland. This article is an open access article distributed under the terms and conditions of the Creative Commons Attribution (CC BY) license (https://creativecommons.org/licenses/by/4.0/).
