Technical and Economic Analysis of Modernization of Solar Power Plant: A Case Study from the Republic of Cuba
Abstract
:1. Introduction
2. Materials and Methods
2.1. Renewable Energy in the Republic of Cuba: State of the Art
2.2. Santiago de Cuba Solar Power Plant
2.3. Technical Analysis for the Choice of the Modernization Scenario
- Analysis of the climatic variables of the Santiago de Cuba region, identifying the parameters that contribute most to the generation of electrical energy.
- Development of a mathematical and computer model of the solar power plant in MATLAB Simulink software according to Scenario 0, taking into account the identified climate variables, followed by a simulation of the solar power plant’s electricity generation.
- Technical analysis of different solar tracking systems.
- Making changes to the structure of the solar power plant model (application of the sun tracking system) and conducting simulation.
- Technical analysis of commercially available photovoltaic modules, transformers, and inverters, taking into account the possibility of purchasing a particular component in Cuba.
- Determination of the optimal model of a solar module and calculation of the required number of panels, as well as determination of the method of their installation.
- Selection of modernization scenarios.
2.4. Scenario Description
- 0.
- S0: Solar power plant without modernization
- 1.
- S1: Modernization of a 2.5 MW stationary solar power plant with preservation of inverters, transformers, and other system components
- 2.
- S2: Installation of a tracking system with the model of current photovoltaic modules (DSM-240-C)
- 3.
- S3: Modernization of the solar generator with a solar energy monitoring system of a 2.5 MW solar power plant, taking into account other system components (inverters, transformers, and others)
- 4.
- S4: Modernization of the solar generator with a solar energy monitoring system of a 2.5 MW solar power plant with the preservation of inverters, transformers, and other system components
2.5. Economic Analysis
3. Results and Discussion
3.1. Technical and Economic Analysis
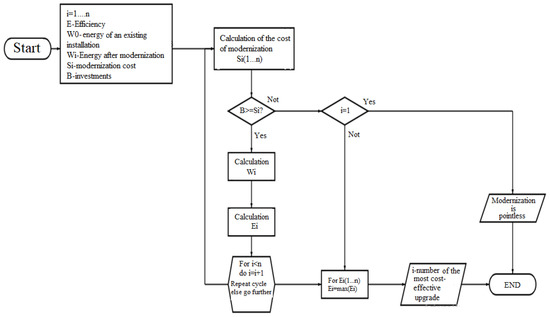
3.2. Proposed Algorithm for Choosing Modernization Scenario
4. Conclusions
- A change in inflation ranging from 3.5% to 6% is equally reflected in the NPV and is about 1.8–2%. The most inflation-sensitive scenario of modernization is S4.
- The change in generated energy, achieved by reducing power losses at a solar power plant, has a more diverse character and ranges from 1.3% to 2.5% depending on the type of retrofit. In addition, it should be noted that the most reliable type of modernization is S3. This can be explained by the fact that the partial replacement of equipment negatively impacts electricity generation. Besides, as was revealed in the study, the S3 and S4 modernizations are the most energy efficient.
- The NPV is directly proportional to the price of 1 kWh. For the chosen type of modernization (S2), an increase in cost by 20% leads to an increase in the NPV of 50% on average.
- It was determined that electricity production in the Republic of Cuba will be profitable only if the price per kWh is at least EUR 0.036, EUR 0.04, EUR 0.051, and EUR 0.057 for the S1–S4 retrofits, respectively.
Author Contributions
Funding
Institutional Review Board Statement
Informed Consent Statement
Data Availability Statement
Conflicts of Interest
Appendix A




References
- Tcvetkov, P. Climate Policy Imbalance in the Energy Sector: Time to Focus on the Value of CO2 Utilization. Energies 2021, 14, 411. [Google Scholar] [CrossRef]
- Bataev, A.; Potyarkin, V.; Glushkova, A.; Samorukov, D. Assessment of development effectiveness of solar energy in Russia. E3S Web Conf. 2020, 221, 03002. [Google Scholar] [CrossRef]
- Deng, X.; Ge, J. Global wind power development leads to high demand for neodymium praseodymium (NdPr): A scenario analysis based on market and technology development from 2019 to 2040. J. Clean. Prod. 2020, 277, 123299. [Google Scholar] [CrossRef]
- Poliakov, N.; Vorobev, K.; Demidova, G.; Rassolkin, A.; Ramensky, D. Case Study of Supplementary PMSM for Low-Speed Wind Turbine. In Proceedings of the 2021 18th International Scientific Technical Conference Alternating Current Electric Drives (ACED), Ekaterinburg, Russia, 24–27 May 2021. [Google Scholar]
- Burić, M.; Grgurić, S.; Mikulčić, H.; Wang, X. A numerical investigation of tidal current energy resource potential in a sea strait. Energy 2021, 234, 121241. [Google Scholar] [CrossRef]
- Boguslavsky, E.I. World experience of geothermal engineering. Gorn. Zhurnal 2016, 1, 19–23. [Google Scholar] [CrossRef]
- Yang, X.; Liu, Y.; Thrän, D.; Bezama, A.; Wang, M. Effects of the German Renewable Energy Sources Act and environmental, social and economic factors on biogas plant adoption and agricultural land-use change. Energy Sustain. Soc. 2021, 11, 6. [Google Scholar] [CrossRef]
- Kovshov, S.V.; Skamyin, A. Treatment of agricultural wastes with biogas–vermitechnology. Environ. Earth Sci. 2017, 76, 660. [Google Scholar] [CrossRef]
- Syahputra, R.; Soesanti, I. Renewable energy systems based on micro-hydro and solar photovoltaic for rural areas: A case study in Yogyakarta, Indonesia. Energy Rep. 2021, 7, 472–490. [Google Scholar] [CrossRef]
- Belsky, A.A.; Skamyin, A.N.; Vasilkov, O.S. The Use of Hybrid Energy Storage Devices for Balancing the Electricity Load Profile of Enterprises. Energ. Proc. CIS High. Educ. Inst. Power Eng. Assoc. 2020, 63, 212–222. [Google Scholar] [CrossRef]
- Zhukovskiy, Y.L.; Lavrik, A.Y.; Buldysko, A.D. Energy demand side management in stand-alone power supply system with renewable energy sources. J. Phys. Conf. Ser. 2021, 1753, 012059. [Google Scholar] [CrossRef]
- Bardanov, A.I.; Vasilkov, O.S.; Pudkova, T.V. Modeling the process of redistributing power consumption using energy storage system with various configurations to align the electrical loads schedule. J. Phys. Conf. Ser. 2021, 1753, 012013. [Google Scholar] [CrossRef]
- Capizzi, G.; Sciuto, G.L.; Napoli, C.; Tramontana, E. Advanced and Adaptive Dispatch for Smart Grids by Means of Predictive Models. IEEE Trans. Smart Grid 2017, 9, 6684–6691. [Google Scholar] [CrossRef]
- Rassõlkin, A.; Sell, R.; Leier, M. Development case study of the first estonian self-driving car, iseauto. Electr. Control. Commun. Eng. 2018, 14, 81–88. [Google Scholar] [CrossRef] [Green Version]
- Abramovich, B.N.; Veprikov, A.A.; Sychev, Y.A.; Lyakh, D.A. Use of active power transducers in industrial DC power systems supplying electrolysis cells. Tsvetnye Met. 2020, 2, 95–100. [Google Scholar] [CrossRef]
- Boikov, A.V.; Savelev, R.V.; Payor, V.A.; Vasileva, N.V. DEM calibration approach: Orthogonal experiment. J. Phys. Conf. Ser. 2019, 1210, 012025. [Google Scholar] [CrossRef]
- Van de Ven, D.-J.; Capellan-Peréz, I.; Arto, I.; Patel, P.; Gonzalez-Eguino, M. The potential land requirements and related land-use change emissions of solar energy. Sci. Rep. 2021, 11, 2907. [Google Scholar] [CrossRef] [PubMed]
- Pashkevich, M.A.; Bech, J.; Matveeva, V.A.; Alekseenko, A.V. Biogeochemical as-assessment of soils and plants in industrial, residential and recreational areas of Saint Petersburg. J. Min. Inst. 2020, 241, 125–130. [Google Scholar] [CrossRef]
- Çoban, V. Solar energy plant project selection with AHP decision-making method based on hesitant fuzzy linguistic evaluation. Complex. Intell. Syst. 2020, 6, 507–529. [Google Scholar] [CrossRef]
- Kiene, S.; Linkevics, O. Simplified Model for Evaluation of Hydropower Plant Conversion into Pumped Storage Hydropower Plant. Latv. J. Phys. Tech. Sci. 2021, 58, 108–120. [Google Scholar] [CrossRef]
- Shen, L.; Zhang, G. Optimization Design of Civil Engineering Construction Schedule Based on Genetic Algorithm. J. Phys. Conf. Ser. 2021, 1852. [Google Scholar] [CrossRef]
- Khokhlov, D.A.; Khokhlova, D.A.; Sterkhov, K.V.; Zaichenko, M.N.; Likholetova, V.S. The Economic Effect Determination for Combined Cycle Power Plant with Pressurized Heat Recovery Steam Generator. In Proceedings of the 3rd 2021 International Youth Conference on Radio Electronics, Electrical and Power Engineering (REEPE), Moscow, Russia, 11–13 March 2021. [Google Scholar]
- Naval, N.; Sánchez, R.; Yusta, J.M. A virtual power plant optimal dispatch model with large and small-scale distributed renewable generation. Renew. Energy 2020, 151, 57–69. [Google Scholar] [CrossRef]
- Dolara, A. Energy comparison of seven MPPT techniques for PV systems. J. Electromagn. Anal. Appl. 2009, 1, 152–162. [Google Scholar] [CrossRef] [Green Version]
- Ohunakin, O.S.; Saracoglu, B.O. A comparative study of selected multi-criteria decision-making methodologies for location selection of very large concentrated solar power plants in Nigeria. Afr. J. Sci. Technol. Innov. Dev. 2017, 10, 551–567. [Google Scholar] [CrossRef]
- Azadeh, A.; Sheikhalishahi, M.; Asadzadeh, S. A flexible neural network-fuzzy data envelopment analysis approach for location optimization of solar plants with uncertainty and complexity. Renew. Energy 2011, 36, 3394–3401. [Google Scholar] [CrossRef]
- Demenkova, T.A.; Korzhova, O.A.; Phinenko, A.A. Modelling of algorithms for solar panels control systems. In Proceedings of the XIIth International Symposium «Intelligent Systems», INTELS16, Moscow, Russia, 5–7 October 2016. [Google Scholar]
- Rodríguez-Ossorio, J.-R.; González-Martínez, A.; de Simón-Martín, M.; Diez-Suárez, A.-M.; Colmenar-Santos, A.; Rosales-Asensio, E. «Levelized cost of electricity for the deployment of solar photovoltaic plants: The region of León (Spain) as case study». Energy Rep. 2021, 7, 199–203. [Google Scholar] [CrossRef]
- Wang, T.-C.; Tsai, S.-Y. Solar Panel Supplier Selection for the Photovoltaic System Design by Using Fuzzy Multi-Criteria Decision Making (MCDM) Approaches. Energies 2018, 11, 1989. [Google Scholar] [CrossRef] [Green Version]
- Nikishin, A.J.; Kharitonov, M.S. Modernization of marine ports electrical power supply systems in the framework of zero-emission strategy. IOP Conf. Ser. Earth Environ. Sci. 2021, 689, 012018. [Google Scholar] [CrossRef]
- GreenPort 2018 IMO Sets First Industry Wide Emissions Strategy. Available online: https://www.greenport.com/news101/Regulation-and-Policy/imo-sets-firstindustry-wideemissions-strategy (accessed on 21 November 2021).
- Afgan, N.H.; Jovanović, M.; Carvalho, M.G. Sustainability Assessment of Solar Energy Systems. In Proceedings of the International Solar Energy Conference, Portland, OR, USA, 11–14 July 2004; pp. 205–215. [Google Scholar]
- Iakovleva, E.; Guerra, D.D.; Shklyarskiy, A. Alternative Measures to Reduce Carbon Dioxide Emissions in the Republic of Cuba. J. Ecol. Eng. 2020, 21, 55–60. [Google Scholar] [CrossRef]
- Report GMSP BV ‘Cuba Sustainable Energy Forum 2018’-Reference: MAK17CU02A. Available online: https://www.rvo.nl/sites/default/files/2018/06/Cuba-Sustainable-Energy-Forum-2018-Final-report_0.pdf (accessed on 1 December 2021).
- IRENA (2020), Renewable Energy Statistics 2020 the International Renewable Energy Agency, Abu Dhabi. Available online: https://www.irena.org/-/media/Files/IRENA/Agency/Publication/2020/Jul/IRENA_Renewable_Energy_Statistics_2020.pdf (accessed on 1 December 2021).
- Bazhin, V.Y.; Nikolaev, A.N.; Turro, A.B. New methods of processing of Cuban nickel ores and technogenic slimes. IOP Conf. Ser. Mater. Sci. Eng. 2020, 862, 1177–1181. [Google Scholar] [CrossRef]
- Palyanova, N.V.; Chubukova, S.; Zadkov, D.A. Legal framework for the sustainable economic and ecological development in the coal industry in Russia. Eurasian Min. 2017, 1, 3–5. [Google Scholar] [CrossRef]
- Malyshkov, G.; Sinkov, L.S.; Nikolaichuk, L. Analysis of economic evaluation methods of environmental damage at calculation of production efficiency in mining industry. Int. J. Appl. Eng. Res. 2017, 12, 2551–2554. [Google Scholar]
- Kozioł, J.; Mendecka, B. Evaluation of Economic, Energy-environmental and Sociological Effects of Substituting Non-renewable Energy with Renewable Energy Sources. J. Sustain. Dev. Energy Water Environ. Syst. 2015, 3, 333–343. [Google Scholar] [CrossRef]
- Mirtchev, A.; Mouselinos, T.; Syrigos, S.; Tatakis, E. Behavioral Analysis of Potential Induced Degradation on Photovoltaic Cells, Regeneration and Artificial Creation. Energies 2021, 14, 3899. [Google Scholar] [CrossRef]
- Hasan, A.; Alkahtani, A.A.; Shahahmadi, S.; Alam, M.N.E.; Islam, M.; Amin, N. Delamination-and Electromigration-Related Failures in Solar Panels—A Review. Sustainability 2021, 13, 6882. [Google Scholar] [CrossRef]
- López-González, A.; Domenech, B.; Ferrer-Martí, L. Sustainability Evaluation of Rural Electrification in Cuba: From Fossil Fuels to Modular Photovoltaic Systems: Case Studies from Sancti Spiritus Province. Energies 2021, 14, 2480. [Google Scholar] [CrossRef]
- Chiou, J.-M.; Yang, Y.-F.; Chen, Y.-T. Multivariate functional principal component analysis: A normalization approach. Stat. Sin. 2014, 24, 1571–1596. [Google Scholar] [CrossRef] [Green Version]
- Iakovleva, E.V.; Guerra, D.D. Improving the efficiency of the use of photovoltaic stations in the republic of Cuba. J. Phys. Conf. Ser. 2021, 1753, 012056. [Google Scholar] [CrossRef]
- Peng, Z.; Herfatmanesh, M.R.; Liu, Y. Cooled solar PV panels for output energy efficiency optimisation. Energy Convers. Manag. 2017, 150, 949–955. [Google Scholar] [CrossRef] [Green Version]
- Glazev, M.; Bazhin, V. Environmental technologies in the production of metallurgical silicon. In Scientific and Practical Studies of Raw Material Proceedings of the Russian-German Raw Materials Dialogue: A Collection of Young Scientists Papers and Discussion; CRC: Boca Raton, FL, USA, 2019; pp. 114–119. [Google Scholar]
- Al-Najideen, M.I.; AlRwashdeh, S.S. Design of a solar photovoltaic system to cover the electricity demand for the faculty of Engineering- Mu’tah University in Jordan. Resour. Technol. 2017, 3, 440–445. [Google Scholar] [CrossRef] [Green Version]
- ENF Solar. Available online: https://es.enfsolar.com/pv/panel/3 (accessed on 15 April 2021).
- Abramovich, B.N. Uninterruptible power supply system for mining industry enterprises. J. Min. Inst. 2018, 229, 31–40. [Google Scholar]
- Breyer, C.; Schmid, J. Population Density and Area Weighted Solar Irradiation: Global Overview on Solar Resource Conditions for Fixed Tilted, 1-Axis and 2-Axes PV Systems. In Proceedings of the 25th European Photovoltaic Solar Energy Conference and Exhibition/5th World Conference on Photovoltaic Energy Conversion, Valencia, Spain, 6–10 September 2010. [Google Scholar] [CrossRef]
- Ministerio de Energía y Minas. Available online: https://www.minem.gob.cu/aviso/nueva-tarifa-electrica-2021 (accessed on 22 May 2021).
- Bulgakov, A.U. Evaluation of the Efficiency of Using Solar Panels in Siberia. Master’s Thesis, National Research Tomsk Polytechnical University, Tomsk, Russia, 2016. [Google Scholar]
- Rosabal, S.B.; Castillo, A.M.; Santiesteban, L.A.Q.; Martínez, Y.F. SICODI, a system proposal for management of information from meetings and its use en the Cubapetroleo Union. ACIMED 2011, 22, 362–370. [Google Scholar]
- Minakov, V.F.; Lobanov, O.S.; Minakova, T.E.; Makarchuk, T.A.; Kostin, V.N. The law of diminishing marginal productivity in the model of pure discounted income of innovations. Int. J. Econ. Res. 2017, 14, 435–441. [Google Scholar]
- Minakov, V.F.; Minakova, T.E.; Lobanov, O.S.; Kostin, V.N.; Makarchuk, T.A. The expansion of time series innovations in a series of sigmoid. Int. J. Appl. Bus. Econ. Res. 2017, 15, 311–319. [Google Scholar]
- Khatkov, V.Y.; Boyarko, G.Y. Administrative methods of import substitution management of deficient types of mineral raw materials. J. Min. Inst. 2018, 234, 683–692. [Google Scholar] [CrossRef]
- Ali, M.I.M.; Husni, M.H. Efficiency of solar cells for UAV. Int. J. Inov. Technol. Explor. Eng. 2019, 8, 575–577. [Google Scholar]
- Alonso-Montesinos, J.; Martínez, F.R.; Polo, J.; Martín-Chivelet, N.; Batlles, F.J. Economic Effect of Dust Particles on Photovoltaic Plant Production. Energies 2020, 13, 6376. [Google Scholar] [CrossRef]
- Barbón, A.; Bayón-Cueli, C.; Bayón, L.; Ayuso, P.F. Influence of solar tracking error on the performance of a small-scale linear Fresnel reflector. Renew. Energy 2020, 162, 43–54. [Google Scholar] [CrossRef]
- Ngoc, T.N.; Phung, Q.N.; Tung, L.N.; Sanseverino, E.R.; Romano, P.; Viola, F. Increasing efficiency of photovoltaic systems under non-homogeneous solar irradiation using improved Dynamic Programming methods. Sol. Energy 2017, 150, 325–334. [Google Scholar] [CrossRef]
- Juhász, L. Net Present Value versus Internal Rate of Return. Econ. Sociol. 2011, 4, 46–53. [Google Scholar] [CrossRef] [Green Version]

















| Renewable Energy | Capacity |
|---|---|
| Bioelectric power stations | 469.2 MW |
| Photovoltaic stations | 159 MW |
| Wind turbines | 11.5 MW |
| Small hydropower plants | 68.3 MW |
| Parameter | Ambient Temperature | Solar Irradiation | Relative Humidity | Atmosphere Pressure | Wind Speed |
|---|---|---|---|---|---|
| Energy | 0.75 | 0.70 | −0.73 | −0.13 | 0.55 |
| № | Model | Power, W | Efficiency, % | Technology | Cost, EUR/W | Panel Cost | Producing Country |
|---|---|---|---|---|---|---|---|
| 1 | SKT375M6-20/AB | 320 | 19.7 | Monoc | 0.195 | 62.4 | China |
| 2 | HCM60X9-345W | 345 | 20.4 | Monoc | 0.2 | 69 | Spain |
| 3 | MS400PM5-66SA | 400 | 21.3 | PERC | 0.198 | 79.2 | USA |
| 4 | AE M6-60 320W | 320 | 19.24 | PERC | 0.185 | 59.2 | Germany |
| 5 | UZ158MHC340-60 | 340 | 20.1 | Monoc | 0.159 | 54.06 | China |
| 6 | SR-325-340-120M | 340 | 20 | Monoc | 0.181 | 61.54 | Germany |
| 7 | EX340M-120 | 340 | 20.1 | Monoc | 0.198 | 67.32 | Spain |
| 8 | ASP345P6-72 | 345 | 17.8 | Polic | 0.176 | 60.72 | Germany |
| 9 | NS-290P6 | 290 | 17.8 | Polic | 0.152 | 44.8 | China |
| 10 | SP360-120M | 360 | 19.46 | PERC | 0.190 | 68.4 | China |
| Months | 1 | 2 | 3 | 4 | 5 | 6 | 7 | 8 | 9 | 10 | 11 | 12 | Overall Average |
|---|---|---|---|---|---|---|---|---|---|---|---|---|---|
| (%) | 26 | 21 | 28 | 35 | 32 | 40 | 40 | 43 | 31 | 30 | 24 | 22 | 31 |
| Operating Costs | Cost (EUR) |
|---|---|
| Solar Modules (S1) | 504,300 |
| Solar Modules and Sun Tracking System (S2) | 902,300 |
| Inverter | 91,700 |
| Electrical transformers | 32,107 |
| Complex installation with sun tracking system (S3) | 1,026,107 |
| Installation and transportation | 324,730 |
| Device maintenance (S0) | 0 |
| Device Maintenance (S1) | 2521 |
| Device Maintenance (S2) | 10,000 |
| Device Maintenance (S3) | 13,535 |
| Device Maintenance (S4) | 22,499 |
| Other costs | --- |
| Total price (S0): | 0 |
| Total price (S1) | 831,551 |
| Total price (S2) | 1,237,030 |
| Total price (S3): | 1,744,865 |
| Total price (S4): | 1,877,636 |
| Scenario | NPV (EUR) | IRR (%) | PRC (years) | B/C |
|---|---|---|---|---|
| S0 | – | – | – | – |
| S1 | 2,285,420.27 | 16.5 | 2.5 | 10.1 |
| S2 | 2,890,403.02 | 15.7 | 2.7 | 8.8 |
| S3 | 2,489,375.44 | 13.3 | 3.9 | 5.7 |
| S4 | 2,381,890.34 | 12.8 | 4.2 | 5.2 |
| Scenario | Cost, E, EUR | Power Plant Capacity, P, MW | Cost of 1 kWh, E1 | Maximum Energy Generated in Ideal Conditions W0, GWh | Energy Generated when 2 Climatic Factors are Taken into Account, W2, GWh |
|---|---|---|---|---|---|
| S0 | 0 | 2.5 | 0.011 | 3.6 | 3.30 |
| S1 | 831,551 | 2.5 | 0.029 | 3.6 | 3.50 |
| S2 | 1,237,000 | 2.5 | 0.032 | 4.45 | 4.37 |
| S3 | 1,745,000 | 2.5 | 0.041 | 4.68 | 4.59 |
| S4 | 1,878,000 | 2.5 | 0.046 | 4.92 | 4.79 |
Publisher’s Note: MDPI stays neutral with regard to jurisdictional claims in published maps and institutional affiliations. |
© 2022 by the authors. Licensee MDPI, Basel, Switzerland. This article is an open access article distributed under the terms and conditions of the Creative Commons Attribution (CC BY) license (https://creativecommons.org/licenses/by/4.0/).
Share and Cite
Iakovleva, E.; Guerra, D.; Tcvetkov, P.; Shklyarskiy, Y. Technical and Economic Analysis of Modernization of Solar Power Plant: A Case Study from the Republic of Cuba. Sustainability 2022, 14, 822. https://doi.org/10.3390/su14020822
Iakovleva E, Guerra D, Tcvetkov P, Shklyarskiy Y. Technical and Economic Analysis of Modernization of Solar Power Plant: A Case Study from the Republic of Cuba. Sustainability. 2022; 14(2):822. https://doi.org/10.3390/su14020822
Chicago/Turabian StyleIakovleva, Emiliia, Daniel Guerra, Pavel Tcvetkov, and Yaroslav Shklyarskiy. 2022. "Technical and Economic Analysis of Modernization of Solar Power Plant: A Case Study from the Republic of Cuba" Sustainability 14, no. 2: 822. https://doi.org/10.3390/su14020822
APA StyleIakovleva, E., Guerra, D., Tcvetkov, P., & Shklyarskiy, Y. (2022). Technical and Economic Analysis of Modernization of Solar Power Plant: A Case Study from the Republic of Cuba. Sustainability, 14(2), 822. https://doi.org/10.3390/su14020822

