Performance Auditing to Assess the Implementation of the Sustainable Development Goals (SDGs) in Indonesia
Abstract
1. Introduction
2. Assessing the Effectiveness of Governance Arrangements
2.1. Policy Coherence
- (a)
- Multi-level policy coherence occurs when policies from the SDGs, government legislation, presidential regulations, ministerial regulations, and provincial regulations, are synergistic towards one another.
- (b)
- Multi-sector coherence occurs when policies among different ministries regarding the implementation of SDGs are synergistic towards one another.
2.2. Appropriate Participation
2.3. Agile Reflexivity
2.4. A Governance Structure Fit for Purpose
- (a)
- If the governance structure is hierarchical, the only governing bodies are Indonesian government institutions. These institutions should be equipped with the authority to issue policies and regulations and should have sufficient power or influence to enforce implementation by all stakeholders with inducements or punishments [67].
- (b)
- If the governance structure is co-governance, the governing body is an actor who takes on the role of an intermediary, which is agreed to by all stakeholders. The intermediary should possess adequate authority to limit and balance the power of all governance actors to enable fair appropriation of power and influence among stakeholders [68].
- (c)
- If the governance structure is self-governance, none of the stakeholders are the absolute governing body. There should be a mechanism that allows all actors to have appropriate self-autonomy to form governance clusters and to enable intervention with other clusters if they are deemed to conflict with shared goals [69].
3. Methods: Audit Techniques and Audit Evidence
3.1. Audit Objective and Audit Question
3.2. Audit Criteria
3.3. Methods and Data Collection
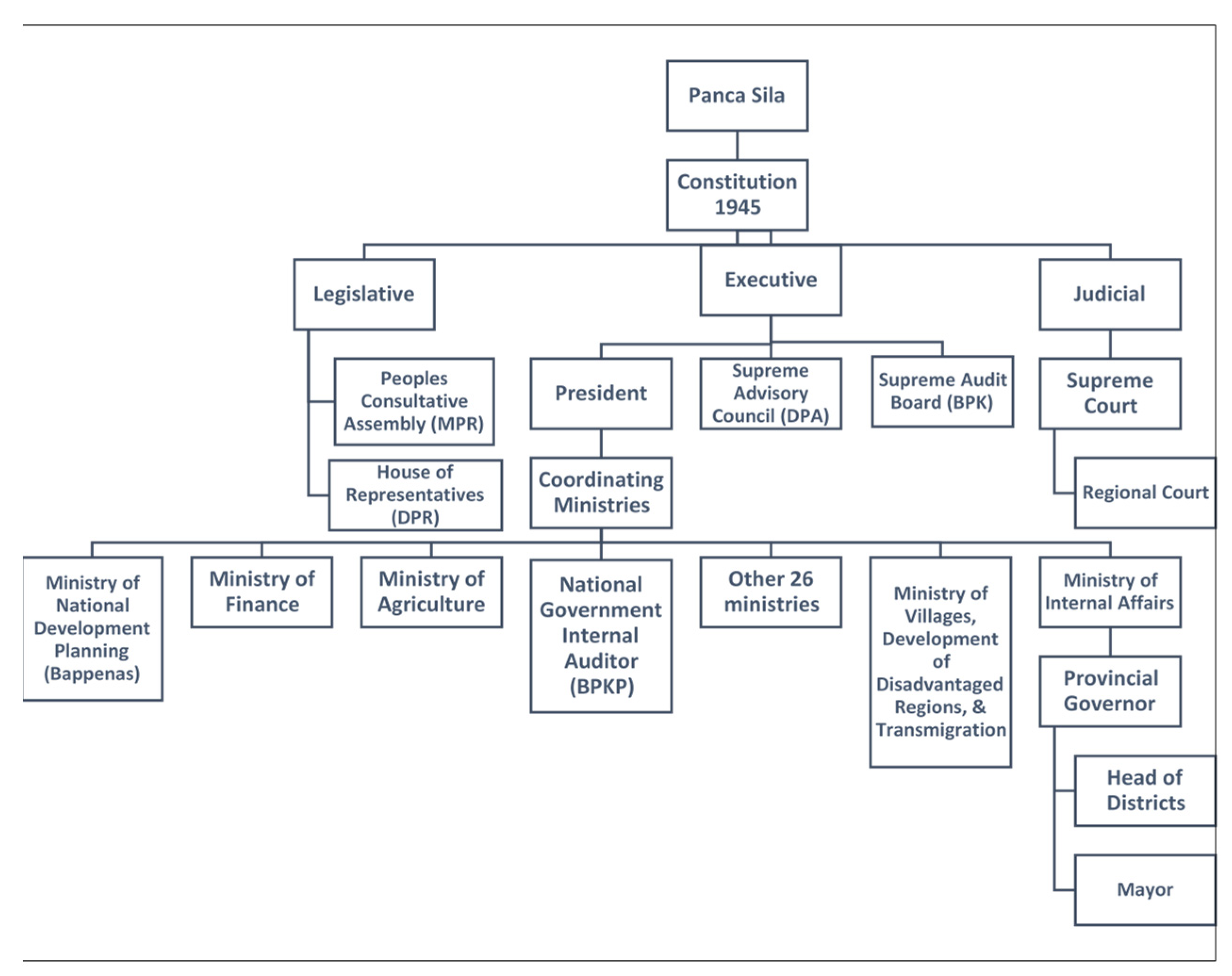
4. Study Sites
5. Results (Audit Findings)
5.1. Policy Coherence
5.2. Appropriate Participation
5.3. Agile Reflexivity
- (a)
- Lack of in-depth, multidisciplinary understanding across social, economic, and environmental aspects of sustainability among stakeholders. The SDGs is a novel concept and the translation into Indonesian “Tujuan Pembangunan Berkelanjutan” or “continual development goals” is hardly adequate to grasp all the nuances of sustainable development [114]. Indonesia’s archipelagic territory also poses some challenges to adequate socialization throughout the regions. Capacity building programs, either through the UN Program, NGOs or government institutions simply cannot reach every stakeholder in some very remote places, who speak little to no Indonesian [115]. This is especially so since information and promotional activities are often conducted via national television and local radio [116], which are still considered luxuries for 34% of Indonesians living with limited electricity and access to technology [117]. Bappenas and the Provincial Planning Boards (Bappeda), which are expected to explain the concept locally in understandable ways, lack the capacity to fulfil this expectation. Our observation and interviews with some local communities in the four provinces showed that the SDGs is still a relatively foreign concept among local government officials and remains unfamiliar to many local communities.
- (b)
- Lack of adaptive strategies to anticipate uncertainty. Indonesia’s top-down approach requires provinces to prioritise implementing national programs ahead of their own [118]. However, challenges such as different budgetary and resource capacities confronting different provinces, can potentially trigger unavoidable conflicts and uncertainties during the implementation phase [119]. Maluku, a low-income province, could not afford to fund all 169 targets simultaneously, so has had to prioritise based on the availability of resources [120]. NTB, being exposed to a high risk of natural disasters, prioritizes funding for programs related to disaster anticipation and mitigation [121]. The rich provinces of Riau and Sumsel have different priorities, such as corruption, land use conflicts, inequalities, and environmental impacts [100,122]. Bappenas does not have any mechanism to perform the multi-sectoral multi-level assessments of these conflicting priorities, while the Supreme Audit Board (BPK) has the mechanism [123] but lacks the authority to link assessments to the implementation of SDGs.
- (c)
- Lack of anticipation of long-term impacts of potential failure. Bappenas has prepared some interventions if any institution fails to achieve its SDGs targets when the monitoring report is reviewed [67]. The monitoring report is a summary of the level of achievement of 169 SDGs targets by each government or non-government entity [83]. Hence, it provides information on current failure instead of anticipating any potential long-term impact or failure.
- (d)
- Lack of collective goal formulation. In all four provinces, Indonesia’s goals and targets are designated by Bappenas. The National Discussion on Development Planning (Musrenbangnas) and Regional Discussion on Development Planning (Musrenbangda) are the two formal processes held by Bappenas and Bappeda, respectively, to understand the aspirations of stakeholders and to facilitate discussions between governments and other governance actors [124]. However, there is no evidence that these companies, NGOs, and local communities were also involved in the process of adopting the SDGs into actual implementation strategies [125].
- (e)
- Strategy-making is not yet collaborative. Most strategies for implementation are determined by Bappenas and provincial departments are obliged to comply. Neither businesses, NGOs nor civil societies are involved in determining the overarching strategy. There are some websites offering opportunities to anyone to provide feedback (https://www.sdg2030indonesia.org/ accessed on 12 December 2021). However, the level of engagement of these websites is low, suggesting that this effort is not popular enough to be effective. Some road shows and public hearings were also held to promote the SDGs as well as to gain public feedback [125,126]. However, this effort is limited given the size of the Indonesian population.
5.4. Structure Fit for Purpose
6. Discussion
7. Conclusions
Author Contributions
Funding
Institutional Review Board Statement
Informed Consent Statement
Data Availability Statement
Acknowledgments
Conflicts of Interest
References
- Robinson, J. Squaring the circle? Some thoughts on the idea of sustainable development. Ecol. Econ. 2004, 48, 369–384. [Google Scholar] [CrossRef]
- Lafferty, W.M. The politics of sustainable development: Global norms for national implementation. Environ. Politics 1996, 5, 185–208. [Google Scholar] [CrossRef]
- Bernstein, S. The UN and Governance of SDGs: Steering, Coherence and Orchestration. In Governing Through Goals: The Sustainable Development Goals as Governance Innovation; Kane, N., Biermann, F., Eds.; The MIT Press: London, UK, 2017; pp. 213–240. [Google Scholar]
- Sachs, J.; Ki-moon, B. The Age of Sustainable Development; Columbia University Press: New York, NY, USA, 2015. [Google Scholar]
- Breuer, A.; Janetschek, H.; Malerba, D. Translating sustainable development goal (SDG) interdependencies into policy advice. Sustainability 2019, 11, 2092. [Google Scholar] [CrossRef]
- Camacho, L. Sustainable Development Goals: Kinds, connections and expectations. J. Glob. Ethics 2015, 11, 18–23. [Google Scholar] [CrossRef]
- Griggs, D.; Nilsson, M.; Stevance, A.; McCollum, D. A Guide to SDG Interactions: From Science to Implementation; International Council for Science: Paris, France, 2017. [Google Scholar]
- OECD Publishing. Measuring Distance to the SDG Targets 2019: An Assessment of where OECD Countries Stand; Organisation for Economic Co-Operation and Development OECD: Paris, France, 2019. [Google Scholar]
- Sachs, J.; Schmidt-Traub, G.; Kroll, C.; Lafortune, G.; Fuller, G. SDG Index and Dashboards Report 2019; Sustainable Development Solution Network: New York, NY, USA, 2019; pp. 19–27. [Google Scholar]
- Schmidt-Traub, G.; Kroll, C.; Teksoz, K.; Durand-Delacre, D.; Sachs, J.D. National baselines for the Sustainable Development Goals assessed in the SDG Index and Dashboards. Nat. Geosci. 2017, 10, 547–555. [Google Scholar] [CrossRef]
- Allen, C.; Metternicht, G.; Wiedmann, T. Initial progress in implementing the Sustainable Development Goals (SDGs): A review of evidence from countries. Sustain. Sci. 2018, 13, 1453–1467. [Google Scholar] [CrossRef]
- Rahadiana, R.; Listiyorini, E. In Indonesia, Getting Accurate Data is Like ‘Finding a Pokemon’; Bloomberg: New York, NY, USA, 2019. [Google Scholar]
- Taylor, R.H. Indonesia: State and Society in Transition. Asian Aff. 2020, 51, 433–435. [Google Scholar] [CrossRef]
- Peraturan Menteri Dalam Negeri. Kode Dan Data Wilayah Administrasi Pemerintahan Per Provinsi, Kabupaten /Kota Dan Kecamatan Seluruh Indonesia (No.127); Peraturan Menteri Dalam Negeri: Jakarta, Indonesia, 2017. [Google Scholar]
- Soegiono, A.N. Investigating Digital (Dis) engagement of Open Government: Case Study of One Data Indonesia. JKAP (J. Kebijak. Dan Adm. Publik) 2018, 22, 36. [Google Scholar] [CrossRef]
- Dearden, P.; Bennett, M.; Johnston, J. Trends in global protected area governance, 1992–2002. Environ. Manag. 2005, 36, 89–100. [Google Scholar] [CrossRef] [PubMed]
- Santiso, C. Good governance and aid effectiveness: The World Bank and conditionality. Georget. Public Policy Rev. 2001, 7, 1–22. [Google Scholar]
- Yont, C.; Allen, J.; Zhou, M. Hard Decisions: Asia Faces Tough Decision in Corporate Governance (CG) Reform; CLSA-ACGA: Hong Kong, China, 2018. [Google Scholar]
- Lewis, B.D. Decentralising to villages in Indonesia: Money (and other) mistakes. Public Adm. Dev. 2015, 35, 347–359. [Google Scholar] [CrossRef]
- Bommel, V.S.; Turnhout, E.; Cook, W.C. Inside environmental auditing: Effectiveness, objectivity, and transparency. Curr. Opin. Environ. Sustain. 2016, 18, 33–39. [Google Scholar] [CrossRef]
- Sørensen, E.; Torfing, J. Making governance networks effective and democratic through metagovernance. Public Adm. 2009, 87, 234–258. [Google Scholar] [CrossRef]
- Ostrom, E. Governing the Commons: The Evolution of Institutions for Collective Action; University Press: Cambridge, UK, 1990. [Google Scholar]
- Rhodes, R.A. Understanding Governance: Policy Networks, Governance, Reflexivity and Accountability; Open University: Buckingham, PA, USA, 1997. [Google Scholar]
- Kemp, R.; Parto, S.; Gibson, R.B. Governance for sustainable development: Moving from theory to practice. Int. J. Sustain. Dev. 2005, 8, 12–30. [Google Scholar] [CrossRef]
- Voss, J.-P.; Kemp, R. Reflexive Governance for Sustainable Development–Incorporating feedback in social problem solving. In Proceedings of the Paper for ESEE Conference, Lisbon, Portugal, 14–17 June 2005. [Google Scholar]
- Callahan, K. Elements of Effective Governance: Measurement, Accountability and Participation; Routledge: New York, NY, USA, 2006. [Google Scholar]
- Newig, J.; Challies, E.; Jager, N.W.; Kochskaemper, E.; Adzersen, A. The environmental performance of participatory and collaborative governance: A framework of causal mechanisms. Policy Stud. J. 2018, 46, 269–297. [Google Scholar] [CrossRef]
- Malik, M. Constructing the Architectonics and Formulating the Articulation of Islamic Governance: A Discursive Attempt in Islamic Epistemology; Durham University: Durham, UK, 2011. [Google Scholar]
- Li, T.M. The Will to Improve: Governmentality, Development, and the Practice of Politics; Duke University Press: Durham, UK, 2007. [Google Scholar]
- Pirard, R.; Gnych, S.; Pacheco, P.; Lawry, S. Zero-Deforestation Commitments in Indonesia: Governance Challenges; CIFOR: Jawa Barat, Indonesia, 2015; Volume 132. [Google Scholar]
- Den Elzen, M.; Admiraal, A.; Roelfsema, M.; van Soest, H.; Hof, A.F.; Forsell, N. Contribution of the G20 economies to the global impact of the Paris agreement climate proposals. Clim. Change 2016, 137, 655–665. [Google Scholar] [CrossRef]
- Sachs, J.; Schmidt-Traub, G.K.; Durand-Delacre, D.C.; Teksoz, K. SDG Index and Dashboards—Global Report; Sustainable Development Solution Network (SDSN): New York, NY, USA, 2016; pp. 19–27. [Google Scholar]
- Dutu, R. Challenges and policies in Indonesia’s energy sector. Energy Policy 2016, 98, 513–519. [Google Scholar] [CrossRef]
- Neilson, J.; Wright, J. The state and food security discourses of Indonesia: Feeding the bangsa. Geogr. Res. 2017, 55, 131–143. [Google Scholar] [CrossRef]
- Negara, S.D.; Suryadinata, L. Indonesia and China’s Belt and Road Initiatives: Perspectives, Issues and Prospects; 9814818593; ISEAS-Yusof Ishak Institute: Singapore, 2018. [Google Scholar]
- Brown, D.W.; Brown, J.D. Analysis of Electricity Demand in North Sumatra Province and the Planned Batang Toru Hydroelectric Power Plant’s Impacts; Brown Brothers Energy and Environment, LLC: Mercer Island, WA, USA, 2020. [Google Scholar]
- Sloan, S.; Alamgir, M.; Campbell, M.J.; Setyawati, T.; Laurance, W.F. Development Corridors and Remnant-Forest Conservation in Sumatra, Indonesia. Trop. Conserv. Sci. 2019, 12, 1940082919889509. [Google Scholar] [CrossRef]
- Sachs, J.; Schmidt-Traub, G.; Kroll, C.; Lafortune, G.; Fuller, G. SDG Index and Dashboards Report 2018; Sustainable Development Solution Network: New York, NY, USA, 2018; pp. 19–27. [Google Scholar]
- Dianjaya, A.R.; Epira, P. Indonesia Green Economy Implementation Readiness of Greenhouse Gas Emissions Reduction. J. Contemp. Gov. Public Policy 2020, 1, 27–40. [Google Scholar] [CrossRef]
- Engel, S.; Pagiola, S.; Wunder, S. Designing payments for environmental services in theory and practice: An overview of the issues. Ecol. Econ. 2008, 65, 663–674. [Google Scholar] [CrossRef]
- Lynch, O.J.; Harwell, E. Whose Natural Resources? Whose Common Good?: Towards a New Paradigm of Environmental Justice and the National Interest in Indonesia; Center for International Environment Law (CIEL): Geneva, Switzerland, 2002. [Google Scholar]
- Nilsson, M.; Zamparutti, T.; Petersen, J.E.; Nykvist, B.; Rudberg, P.; McGuinn, J.; Stockholms, U.; Stockholm Environment, I.; Stockholm Resilience, C. Understanding Policy Coherence: Analytical Framework and Examples of Sector–Environment Policy Interactions in the EU. Environ. Policy Gov. 2012, 22, 395–423. [Google Scholar] [CrossRef]
- OECD. Better Policy for Development 2015: Policy Coherence and Green Growth; OECD Publishing: Paris, France, 2015. [Google Scholar]
- OECD. Better Policies for Sustainable Development 2016; OECD Publishing: Paris, France, 2016. [Google Scholar]
- OECD. Policy Coherence for Sustainable Development 2017: Eradicating Poverty and Promoting Prosperity; OECD Publishing: Paris, France, 2017. [Google Scholar]
- OECD. Better Policy for Development 2018: Toward Sustainable and Resilient Societies; OECD Publishing: Paris, France, 2018. [Google Scholar]
- Picciotto, R. The Evaluation of Policy Coherence for Development. Evaluation 2005, 11, 311–330. [Google Scholar] [CrossRef]
- Lambin, E.F.; Meyfroidt, P.; Rueda, X.; Blackman, A.; Börner, J.; Cerutti, P.O.; Dietsch, T.; Jungmann, L.; Lamarque, P.; Lister, J. Effectiveness and synergies of policy instruments for land use governance in tropical regions. Glob. Environ. Change 2014, 28, 129–140. [Google Scholar] [CrossRef]
- Bracht, N.; Tsouros, A. Principles and strategies of effective community participation. Health Promot. Int. 1990, 5, 199–208. [Google Scholar] [CrossRef]
- Sinclair, R. Participation in practice: Making it meaningful, effective and sustainable. Child. Soc. 2004, 18, 106–118. [Google Scholar] [CrossRef]
- Dahl, R.A. Polyarchy: Participation and Opposition; Yale University Press: London, UK, 1973. [Google Scholar]
- Fung, A. Putting the public back into governance: The challenges of citizen participation and its future. Public Adm. Rev. 2015, 75, 513–522. [Google Scholar] [CrossRef]
- Arnstein, S.R. A ladder of citizen participation. J. Am. Inst. Plan. 1969, 35, 216–224. [Google Scholar] [CrossRef]
- Wilcox, D. Community participation and empowerment: Putting theory into practice. Rra Notes 1994, 21, 78–82. [Google Scholar]
- Tritter, J.Q.; McCallum, A. The snakes and ladders of user involvement: Moving beyond Arnstein. Health Policy 2006, 76, 156–168. [Google Scholar] [CrossRef]
- Wilcox, D. The Guide to Effective Participation; Delta Press: Brighton, UK, 1994. [Google Scholar]
- Ministry of National Development Planning. Roadmap of SDG Indonesia: A Highlight; Ministry of National Development Planning: Jakarta, Indonesia, 2018; p. 5.
- Feindt, P.H.; Weiland, S. Reflexive governance: Exploring the concept and assessing its critical potential for sustainable development. Introduction to the special issue. J. Environ. Policy Plan. 2018, 20, 661–674. [Google Scholar] [CrossRef]
- Van Zeijl-Rozema, A.; Cörvers, R.; Kemp, R.; Martens, P. Governance for sustainable development: A framework. Sustain. Dev. 2008, 16, 410–421. [Google Scholar] [CrossRef]
- Arnouts, R.; van der Zouwen, M.; Arts, B. Analysing governance modes and shifts—Governance arrangements in Dutch nature policy. For. Policy Econ. 2012, 16, 43–50. [Google Scholar] [CrossRef]
- Kooiman, J. Governing as Governance; Sage: Chennai, India, 2003. [Google Scholar]
- Kooiman, J.; Van Vliet, M. Self-governance as a mode of societal governance. Public Manag. 2000, 2, 359–377. [Google Scholar] [CrossRef]
- Kooiman, J. Modern Governance: New Government-Society Interactions; Sage: Thousand Oaks, CA, USA, 1993. [Google Scholar]
- Bang, H. Governing as governance—Editied by Jan Kooiman. Public Adm. 2007, 85, 227–231. [Google Scholar] [CrossRef]
- Kooiman, J.; Bavinck, M. The governance perspective. Fish Life: Interact. Gov. Fish. 2005, 3, 11. [Google Scholar]
- Ostrom, E. Polycentric systems for coping with collective action and global environmental change. Glob. Environ. Change 2010, 20, 550–557. [Google Scholar] [CrossRef]
- Bergh, D.D.; Lawless, M.W. Portfolio restructuring and limits to hierarchical governance: The effects of environmental uncertainty and diversification strategy. Organ. Sci. 1998, 9, 87–102. [Google Scholar] [CrossRef]
- Ackerman, J. Co-governance for accountability: Beyond “exit” and “voice”. World Dev. 2004, 32, 447–463. [Google Scholar] [CrossRef]
- Ostrom, E. Self-Governance and Forest Resources; CIFOR: Jawa Barat, Indonesia, 2005. [Google Scholar]
- Mautz, R.K.; Sharaf, H.A. The Philosophy of Auditing; American Accounting Association: Lakewood Ranch, FL, USA, 1961. [Google Scholar]
- ISSAI. Guidelines on Central Concepts for Performance Auditing (No. 3100); INTOSAI: Vienna, Austria, 2016; Volume 2016. [Google Scholar]
- ISSAI. Standard for Performance Auditing (No. 3000). Available online: https://rikisendurskodun.is/wp-content/uploads/2017/01/ISSAI_3000.pdf (accessed on 18 October 2019).
- Riggs, R.; Langston, J.; Phann, S. Actor network analysis to leverage improvements in conservation and development outcomes in Cambodia. Ecol. Soc. 2020, 25, 11–26. [Google Scholar] [CrossRef]
- Bastian, M.; Heymann, S.; Jacomy, M. Gephi: An open source software for exploring and manipulating networks. ICWSM 2009, 8, 361–362. [Google Scholar]
- Margules, C.; Boedhihartono, A.K.; Langston, J.D.; Riggs, R.A.; Sari, D.A.; Sarkar, S.; Sayer, J.A.; Supriatna, J.; Winarni, N.L. Transdisciplinary science for improved conservation outcomes. Environ. Conserv. 2020, 47, 224–233. [Google Scholar] [CrossRef]
- Badan Pusat Statistik. Statistik Indonesia 2020; Badan Pusat Statistik Indonesia: Jakarta, Indonesia, 2020. [Google Scholar]
- Azizi, N. Dampak Desentralisasi Fiskal Terhadap Pertumbuhan Ekonomi Daerah di Pulau Jawa 2014–2018; Universitas Muhammadiyah Malang: Jawa Timur, Indonesia, 2020. [Google Scholar]
- Sangadji, M. Analisis faktor-faktor yang mempengaruhi kemiskinan di provinsi Maluku. Media Trend 2014, 9, 162–180. [Google Scholar]
- Sinabutar, P.; Nugroho, B.; Kartodihardjo, H.; Darusman, D. Reforming the gazettment of state forest area in Riau Province. J. Manaj. Hutan Trop. 2014, 20, 179–186. [Google Scholar] [CrossRef]
- BPS Provinsi Sumsel. Provinsi Sumsel Dalam Angka 2020; Badan Pusat Statistik: Palembang, Indonesia, 2020. [Google Scholar]
- BPS Provinsi Maluku. Provinsi Maluku Dalam Angka 2019; Badan Pusat Statistik: Ambon, Indonesia, 2019. [Google Scholar]
- BPS Provinsi NTB. Provinsi Nusa Tenggara Barat Dalam Angka 2018; Badan Pusat Statistik: Lombok, Indonesia, 2018. [Google Scholar]
- Soleman, M.; Noer, M. Nawacita sebagai strategi khusus Jokowi periode Oktober 2014–20 Oktober 2015. Politik 2017, 13, 1961–1974. [Google Scholar]
- Peraturan Menteri Perencanaan Pembangunan Nasional. Koordinasi, Perencanaan, Pemantauan, Evaluasi Dan Pelaporan Pelaksanaan Tujuan Pembangunan Berkelanjutan (No.7); Peraturan Menteri Perencanaan Pembangunan Nasional: Jakarta, Indonesia, 2018. [Google Scholar]
- Peraturan Pemerintah Republik Indonesia. Sinkronisasi Proses Perencanaan Dan Penganggaran Pembangunan Nasional. (No. 17); Peraturan Pemerintah Republik Indonesia: Jakarta, Indonesia, 2017. [Google Scholar]
- Peraturan Presiden Republik Indonesia. Rencana Kerja Pemerintahan (72); Peraturan Pemerintah Republik Indonesia: Jakarta, Indonesia, 2019. [Google Scholar]
- Peraturan Menteri Dalam Negeri. Tata Cara Perencanaan, Pengendalian Dan Evaluasi Pembangunan Daerah, Tata Cara Evaluasi Rancangan Peraturan Daerah Tentang Rencana Pembangunan Jangka Panjang Daerah dan Rencana Pembangunan Jangka Menengah Daerah, Serta Tata Cara Perubahan Rencana Pembangunan Jangka Panjang Daerah, Rencana Pembangunan Jangka Menengah Daerah, dan Rencana Kerja Pemerintah Daerah (No.86); Peraturan Menteri Dalam Negeri: Jakarta, Indonesia, 2017. [Google Scholar]
- Bernstein, S. The UN and Governance of SDGs: Steering, Coherence and Orchestration; MIT Press: Cambridge, MA, USA, 2017. [Google Scholar]
- Mainali, B.; Luukkanen, J.; Silveira, S.; Kaivo-oja, J. Evaluating synergies and trade-offs among Sustainable Development Goals (SDGs): Explorative analyses of development paths in South Asia and Sub-Saharan Africa. Sustainability 2018, 10, 815. [Google Scholar] [CrossRef]
- Peraturan Presiden Republik Indonesia. Pelaksanaan Pencapaian Tujuan Pembangunan Berkelanjutan (No. 59); Peraturan Presiden Republik Indonesia: Jakarta, Indonesia, 2017. [Google Scholar]
- Nilsson, M.; Chisholm, E.; Griggs, D.; Howden-Chapman, P.; McCollum, D.; Messerli, P.; Neumann, B.; Stevance, A.-S.; Visbeck, M.; Stafford-Smith, M. Mapping interactions between the sustainable development goals: Lessons learned and ways forward. Sustain. Sci. 2018, 13, 1489–1503. [Google Scholar] [CrossRef]
- Meadowcroft, J.; Farrell, K.N.; Spangenberg, J. Developing a framework for sustainability governance in the European Union. Int. J. Sustain. Dev. 2005, 8, 3. [Google Scholar] [CrossRef]
- Morrison-Saunders, A.; Pope, J. Conceptualising and managing trade-offs in sustainability assessment. Environ. Impact Assess. Rev. 2013, 38, 54–63. [Google Scholar] [CrossRef]
- Nerini, F.F.; Tomei, J.; To, L.S.; Bisaga, I.; Parikh, P.; Black, M.; Borrion, A.; Spataru, C.; Broto, V.C.; Anandarajah, G. Mapping synergies and trade-offs between energy and the Sustainable Development Goals. Nat. Energy 2018, 3, 10. [Google Scholar] [CrossRef]
- Peraturan Menteri Pertanian. Rencana Strategis Kementerian Pertanian Tahun 2015–2019 (No. 19); Peraturan Menteri Pertanian: Jakarta, Indonesia, 2015. [Google Scholar]
- Baskoro, B.C.; Kusmana, C.; Kartodihardjo, H. Analisis Kebijakan Pengelolaan dan Budidaya Ekosistem Gambut di Indonesia: Penerapan Pendekatan Advocacy Coalition Framework. J. Sos. Hum. 2018, 11, 95–103. [Google Scholar] [CrossRef]
- Peraturan Menteri Perindustrian Republik Indonesia. Rencana Strategis Kementerian Perindustrian 2015–2019 (No.31.1); Peraturan Menteri Perindustrian Republik Indonesia: Jakarta, Indonesia, 2015. [Google Scholar]
- Peraturan Menteri Lingkungan Hidup dan Kehutanan. Rencana Strategis Kementerian Kehutanan dan Lingkungan Hidup Tahun 2015–2019; Peraturan Menteri Lingkungan Hidup dan Kehutanan: Jakarta, Indonesia, 2015. [Google Scholar]
- Pemerintah Provinsi Riau. Rencana Pembangunan Jangka Menengah Daerah Provinsi Riau tahun 2014–2019 (No. 7); Pemerintah Provinsi Riau: Pekanbaru, Indonesia, 2014. [Google Scholar]
- Willy, E.S.M.I.R.; Rosyadi, M.I. The Impact of Economic Growth and Human Development Index on Poverty in Riau Province. J. Econ. Sustain. Dev. 2020, 11, 157–164. [Google Scholar] [CrossRef][Green Version]
- Annur, S.; Handayani, T. Dinamika Konflik Sosial-Agraris di Indonesia Sebuah Tinjauan Mengatasi Konflik Sosial-Agraris Melalui Pendekatan Kultur dan Agama di Sumatera Selatan; Jakad Media Publishing: Jawa Timur, Indonesia, 2019. [Google Scholar]
- Pemerintah Provinsi Nusa Tenggara Barat. Rencana Pembangunan Jangka Menengah Daerah Provinsi Nusa Tenggara Barat 2019–2023 (No.1 ); Pemerintah Provinsi Nusa Tenggara Barat: Lombok, Indonesia, 2019. [Google Scholar]
- Peraturan Presiden Republik Indonesia. Satu Data Indonesia (39); Peraturan Presiden Republik Indonesia: Jakarta, Indonesia, 2019. [Google Scholar]
- Hoelman, M.B.; Parhusip, B.T.P.; Eko, S.; Bahagijo, S.; Santono, H. Sustainable Development Goals: Panduan untuk Pemerintah Daerah (Kota dan Kabupaten) Dan Pemangku Kepentingan; International NGO Forum on Indonesia Development (INFID): Jakarta, Indonesia, 2016. [Google Scholar]
- Nguyen, P. Pilot project for SDG localization in Indonesia. In SDG Partnership Platform; United Nations: New York, NY, USA, 2017. [Google Scholar]
- Rosand, E.; Anderlini, S.N. The Silo Problem: Connecting the UN’s Efforts to Promote Sustainable Development and Prevent violent Extremism. Available online: https://www.brookings.edu/blog/order-from-chaos/2019/07/15/the-silo-problem-connecting-the-uns-efforts-to-promote-sustainable-development-and-prevent-violent-extremism/ (accessed on 22 August 2020).
- Panuluh, S.; Fitri, M.R. Perkembangan Pelaksanaan Sustainable Development Goals (SDGs) di Indonesia, September 2015–September 2016. In Briefing Paper; INFID: Jakarta, Indonesia, 2016. [Google Scholar]
- Waage, J.K.; Yap, C. Thinking Beyond Sectors for Sustainable Development; Ubiquity Press: London, UK, 2015. [Google Scholar] [CrossRef]
- Forest People Programme. Indonesia: Indigenous Peoples and the Kampar Peninsula. In Rights, Forests and Climate Briefing Series; Forest People Programme: Moreton-in-Marsh, UK, 2009. [Google Scholar]
- Jikalahari. RTRW Dan Masa Depan Hutan Alam Riau; Jikalahari: Riau, Indonesia, 2015. [Google Scholar]
- Rahawarin, Y. Kerjasama antar umat beragama: Studi rekonsiliasi konflik agama di Maluku dan Tual. Kalam 2013, 7, 95–120. [Google Scholar] [CrossRef]
- Oktara, A. Politik Tuan Guru di Nusa Tenggara Barat. GOVERNMENT: J. Ilmu Pemerintah. 2015, 8, 73–82. [Google Scholar]
- Kingsley, J.J. Peacemakers or peace-breakers? Provincial elections and religious leadership in Lombok, Indonesia. Indonesia 2012, 93, 53–82. [Google Scholar] [CrossRef]
- Abdoellah, O.S. Pembangunan Berkelanjutan di Indonesia: Di Persimpangan Jalan; Gramedia Pustaka Utama: Jakarta, Indonesia, 2016. [Google Scholar]
- Setiawan, J.H.; Caroline, C. Peran United Nations Development Programme Indonesia dalam mengimplementasikan difusi inovasi agenda Sustainable Development Goals untuk membangun kesadaran pemuda mengenai masalah sampah plastik. Selodang Mayang: J. Ilm. Badan Perenc. Pembang. Drh. Kabupaten Indragiri Hilir 2020, 6, 100. [Google Scholar] [CrossRef]
- Tiara, A. Strategi Komunikasi Pemerintah Dalam Mempromosikan Program Pembangunan Berkelanjutan. In Program Studi Manajemen Komunikasi, Fakultas Ilmu Komunikasi; Universitas Padjajaran: Bandung, Indonesia, 2018. [Google Scholar]
- Ahmad, N.K. Tantangan Aplikasi Sekolah Pintar di Kawasan Timur Indonesia. Inter Komunika 2019, 4, 44–57. [Google Scholar] [CrossRef]
- Halimatussadiah, A. Mainstreaming the Sustainable Development Goals into National Planning, Budgetary and Financing Processes: Indonesian Experience MPDD Working Paper Series WP/20/06; United Nations Economic and Social Commission for Asia and the Pacific (ESCAP): Bangkok, Thailand, 2020. [Google Scholar]
- Handrian, E.; Andry, H. Sustainable Development Goals: Tinjauan Percepatan Pencapaian Di Provinsi Riau. PUBLIKA: J. Ilmu Adm. Publik 2020, 6, 77–87. [Google Scholar]
- Tuhumury, Y.; Wance, M. Membangun Good Governance Dalam Pemanfaatan Keuangan Desa. Indones. Gov. J.: Kaji. Polit. Pemerintah. 2020, 3, 37–45. [Google Scholar] [CrossRef]
- Meflinda, A.; Miftah, D. The Effect Green Management Strategy and Economy Benefit Toward Performance of Sharia SMEs to Support Halal Tourism Destination. Int. J. Bus. Econ. Law 2020, 19, 342–347. [Google Scholar]
- Octaleny, E.; Suwitri, S.; Larasati, E. Mediation of Land Disputes in South Sumatera Province. In Proceedings of the Annual Conference of Indonesian Association for Public Administration (IAPA 2019), Bali, Indonesia, 11–12 November 2019; Atlantis Press: Amsterdam, The Netherlands, 2019; pp. 21–39. [Google Scholar]
- Undang-undang Republik Indonesia. Keuangan Negara (No.17); Undang-undang Republik Indonesia: Jakarta, Indonesia, 2003; Volume 17. [Google Scholar]
- Bappenas. Rencana Pembangunan Jangka Menengah Nasional 2020–2024; Badan Perencanaan Pembangunan Nasional: Jakarta, Indonesia, 2019. [Google Scholar]
- Akbar, A.; Flacke, J.; Martinez, J.; van Maarseveen, M.F. Participatory planning practice in rural Indonesia: A sustainable development goals-based evaluation. Community Dev. 2020, 1–18. [Google Scholar] [CrossRef]
- Pratama, P.A.; Zulkarnain, E.; Ririanty, M. Efektivitas Media Promosi “Piring Makanku” Pedoman Gizi Seimbang Sebagai Panduan Sekali Makan (The Effectiveness of Media promotion" Piring Makanku" Balanced Nutrition Guidelines as a Guide Once Packed). Pustaka Kesehat. 2018, 6, 53–59. [Google Scholar] [CrossRef]
- Majelis Permusyawaratan Rakyat Republik Indonesia. Undang-undang Dasar Negara Republik Indonesia; Majelis Permusyawaratan Rakyat Republik Indonesia: Jakarta, Indonesia, 1945. [Google Scholar]
- Peraturan Presiden Republik Indonesia. Kedudukan, Tugas, Dan Fungsi Kementerian Negara (24); Peraturan Presiden Republik Indonesia: Jakarta, Indonesia, 2010. [Google Scholar]
- Peraturan Presiden Republik Indonesia. Organisasi Kementerian Negara (No.68); Peraturan Presiden Republik Indonesia: Jakarta, Indonesia, 2019. [Google Scholar]
- Peraturan Menteri Desa Pembangunan Daerah Tertinggal. Susunan Organisasi, Tugas, Fungsi, Hubungan Dan Tata Kerja, Serta Pelaporan Tim Koordinasi Dan Integrasi Penyelenggaraan Transmigrasi Tingkat Nasional, Provinsi, Dan Kabupaten/Kota (No.4); Peraturan Menteri Desa Pembangunan Daerah Tertinggal: Jakarta, Indonesia, 2019. [Google Scholar]
- Morita, K.; Okitasari, M.; Masuda, H. Analysis of national and local governance systems to achieve the sustainable development goals: Case studies of Japan and Indonesia. Sustain. Sci. 2020, 15, 179–202. [Google Scholar] [CrossRef]
- Sulistyawan, B.S.; Feger, C.; McKenzie, E.; Gallagher, L.A.; Verweij, P.A.; Verburg, R. Towards more effective landscape governance for sustainability: The case of RIMBA corridor, Central Sumatra, Indonesia. Sustain. Sci. 2019, 14, 1485–1502. [Google Scholar] [CrossRef]
- Ajulor, O.V. The challenges of policy implementation in Africa and sustainable development goals. Int. J. Soc. Sci. 2018, 3, 1497–1518. [Google Scholar] [CrossRef]
- Jaiyesimi, R. The challenge of implementing the sustainable development goals in Africa: The way forward. Afr. J. Reprod. Health 2016, 20, 13–18. [Google Scholar] [CrossRef]
- Khalid, A.M.; Sharma, S.; Dubey, A.K. Concerns of developing countries and the sustainable development goals: Case for India. Int. J. Sustain. Dev. World Ecol. 2021, 28, 303–315. [Google Scholar] [CrossRef]




| Governance Criterion | Hierarchical | Co-Governance | Self-Governance |
|---|---|---|---|
| Policy coherence | Government institutions hold the highest authority/responsibility to initiate SDGs implementation. | All stakeholders are authorized and responsible for implementing SDGs. However, certain stakeholder(s) are/is nominated as the intermediary. | All stakeholders are authorized and responsible for implementing SDGs in silos. Every stakeholder has an absolute autonomy to form clusters or to intervene with other clusters if necessary. |
| Appropriate participation | Collective action | Collective action and supportive Participation | Supportive participation |
| Agile reflexivity | Government initiates endeavors for:
| Intermediary initiates endeavors for:
| All stakeholders initiate endeavors for:
|
| Structure fit for purpose | Strong state regulation & arrangement | Effective intermediary | Mechanism to allow intervention with other clusters if required. |
| Description | Riau | Sumsel | Maluku | NTB |
|---|---|---|---|---|
| Wealth (Rupiah) | 755 trillion | 420 Trillion | 43 Trillion | 124 Trillion |
| Population | 6.34 million | 8.1 million | 1.7 million | 4.8 million |
| Development focus | Oil, plantations, forestry, mining | Oil, plantations, mining | Tourism, fisheries, spices, mining | Tourism, fisheries, mining |
| Challenges | Corruption, inequalities, and climate change | Land use conflicts, deforestation, and climate change | Poverty, unemployment, and climate Change | Poverty, natural disasters, and climate change |
| Elements of Effectiveness | Audit Criteria | Condition | Result |
|---|---|---|---|
Policy coherence
| Policies from the SDGs, Government Legislations, Presidential Regulation, Ministerial Regulations and Provincial Regulations are synergistic towards one another. Policies among different ministries regarding the implementation of SDGs are synergistic towards one another | The UN SDGs complements the relevant Basic Law, Government Legislations Presidential Regulation, Ministerial Regulations and Provincial Regulations. The hierarchical government structure proclaimed in the Constitution of 1945, however, contradicts the co-governance SDGs structure suggested by the UN and adopted by the Ministry of Development Planning. Some ministries contradict each other due to the conflicting nature of their sectors. Ministry of Public Works, Ministry of Industry, Ministry of Agriculture and Ministry of Mining naturally contradict the Ministry of Environment & Forestry as well as the Ministry of Investment & Marine Affairs. | Lack of policy coherence |
| Appropriate Participation | Indonesia moved to the SDGs continuation stage in 2018. Hence, the type of participation should be collective action or supportive participation | The type of participation applied in Indonesia is currently still at the consultation stage. Some provinces in Indonesia therefore improvise with their own mechanism to enable more collective participation | Lack of appropriate participation |
| Agile reflexivity | Multidisciplinary understanding exists across social economic and environmental aspects of sustainability. Anticipation of uncertainty through adaptive strategies and experiments Anticipation of long-term impact of potential failure of a sustainability approach Collective goal formulation Collaborative strategy making | Lack of in-depth multidisciplinary understanding across social, economic, and environmental aspects of sustainability among stakeholders. Lack of adaptive strategies to anticipate uncertainty. Lack of anticipation of long-term impacts of the potential failure of sustainability approach. Lack of collective goal formulation. Strategy making not yet collaborative | Lack of reflexivity |
| Structure fit for purpose | The governance structure enables policy coherence, participation level and reflexivity mechanisms | Indonesian governance structure is a mixture of co-governance (without any intermediary) and self-governance (without any mechanism to adjust to one another), making it challenging to enable coherent policies, adequate participation and reflexivity mechanism | Structure is not fit for purpose |
| Rules/Regulations | Key Instruments | Remarks | |
|---|---|---|---|
| UN | UNSDG | 17 Sustainable Development Goals | The UNSDG is synergistic with state principles, the constitution and the basic laws. Panca Sila and UUD 1945 have not yet specifically mentioned environmental issues and gender equality, hence the SDG complement both well. UU 25/2004 and UU 17/2007 are in substitution with the SDG since all the 17 goals have been devolved into these long term development planning. Meanwhile, UU 23/2014 about local governments gives a mandate for local governments to support the national development plans. |
| State Principles | Panca Sila | 5 principles of Indonesia | |
| Constitution | UUD 1945 | Article 4 (1) | |
| Basic Law | UU 25/2004 | National development planning system | |
| UU 17/2007 | Long Term National Development Planning 2005/2025 | ||
| UU 23/2014 | Local governments | ||
| Presidential Regulation | Perpres 2/2015 | Mid Term National Development Planning 2015/2019 (RPJMN) | These presidential regulations are substitutable with the long term development plan. All the 17 SDG are incorporated in the RPJMN and RKP. The presidential regulation no 59/2017 has tied all the adoption of SDG with its guidance on the process for adopting and implementing SDG in Indonesia. |
| Perpres 59/2017 | Implementation of Sustainable Development Goals in Indonesia | ||
| Perpres 72/2018 | Annual National Development Planning 2019 (RKP) | ||
| Ministerial regulation of National Development Planning | Permen 38/2017 and Permen 112/2017 | Strategic coordination team for SDG implementation | The regulations are in coherence with SDG and all the higher level regulations, except for the Constitution 1945. In the constitution, Indonesia’s structure is hierarchical, however, the UNSDG and Permen 7/2018 propose for non hierarchical structure. |
| Permen 7/2018 | Coordinating, planning, monitoring and reporting the implementation of SDG | ||
| Provincial regulation | Perda 7/2014 | Mid Term Development Planning Riau Province 2014/2019 | The provincial regulations are in complementarity with the SDG and its targets. All provinces have accommodated SDG and most of its 169 targets into its Mid Term Development Planning (RPJMD), especially for targets from goal 1 to 10. None of the provinces have managed to devolve all the 169 targets due to various technical reasons, such as inapplicability to local context and lack of data integration to produce the required statistics. |
| Perda 9/2014 | Mid Term Development Planning Sumsel Province 2014/2019 | ||
| Perda 1/2019 | Mid Term Development Planning Sumsel Province 2019/2024 | ||
| Perda 2/2014 | Mid Term Development Planning NTB Province 2013/2018 | ||
| Perda 1/2019 | Mid Term Development Planning NTB Province 2019/2024 | ||
| Perda 21/2014 | Mid Term Development Planning Maluku Province 2014/2019 | ||
| Governor Regulation | PerGub 34/2019 | Annual Development Planning 2018 Riau | All annual development planning complement the SDG and its targets. |
| PerGub 26/2019 | Annual Development Planning 2018 Sumsel | ||
| PerGub 19/2019 | Annual Development Planning 2018 NTB | ||
| PerGub 22a/2018 | Annual Development Planning 2018 Maluku | ||
Publisher’s Note: MDPI stays neutral with regard to jurisdictional claims in published maps and institutional affiliations. |
© 2022 by the authors. Licensee MDPI, Basel, Switzerland. This article is an open access article distributed under the terms and conditions of the Creative Commons Attribution (CC BY) license (https://creativecommons.org/licenses/by/4.0/).
Share and Cite
Sari, D.A.; Margules, C.; Lim, H.S.; Sayer, J.A.; Boedhihartono, A.K.; Macgregor, C.J.; Dale, A.P.; Poon, E. Performance Auditing to Assess the Implementation of the Sustainable Development Goals (SDGs) in Indonesia. Sustainability 2022, 14, 12772. https://doi.org/10.3390/su141912772
Sari DA, Margules C, Lim HS, Sayer JA, Boedhihartono AK, Macgregor CJ, Dale AP, Poon E. Performance Auditing to Assess the Implementation of the Sustainable Development Goals (SDGs) in Indonesia. Sustainability. 2022; 14(19):12772. https://doi.org/10.3390/su141912772
Chicago/Turabian StyleSari, Dwi Amalia, Chris Margules, Han She Lim, Jeffrey A. Sayer, Agni Klintuni Boedhihartono, Colin J. Macgregor, Allan P. Dale, and Elizabeth Poon. 2022. "Performance Auditing to Assess the Implementation of the Sustainable Development Goals (SDGs) in Indonesia" Sustainability 14, no. 19: 12772. https://doi.org/10.3390/su141912772
APA StyleSari, D. A., Margules, C., Lim, H. S., Sayer, J. A., Boedhihartono, A. K., Macgregor, C. J., Dale, A. P., & Poon, E. (2022). Performance Auditing to Assess the Implementation of the Sustainable Development Goals (SDGs) in Indonesia. Sustainability, 14(19), 12772. https://doi.org/10.3390/su141912772

