Research on the Influencing Factors for the Use of Green Building Materials through the Number Growth of Construction Enterprises Based on Agent-Based Modeling
Abstract
1. Introduction
2. Experimental Model Design
2.1. Basic Modeling
2.2. Experimental Assumptions
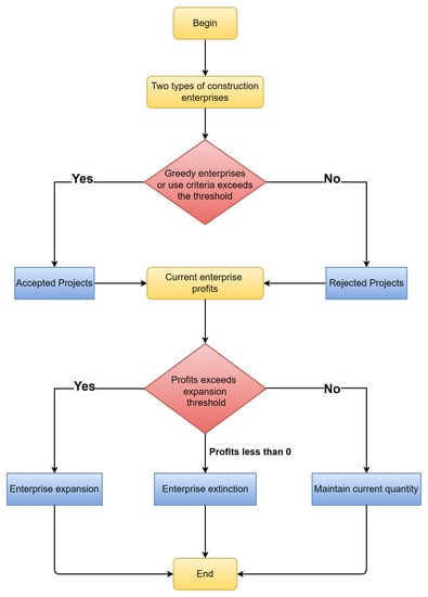
2.3. Agent of Construction Enterprise
2.3.1. Calculate the Initial Number of Construction Enterprises
2.3.2. The Behavior of Movement
2.3.3. The Behavior of Getting
2.3.4. The Behavior of Reproduction
2.4. Patch of Construction Industry Projects
3. Simulation Experiment
3.1. Simulation Platform
3.2. Parameter Setting
4. Experimental Results and Analysis
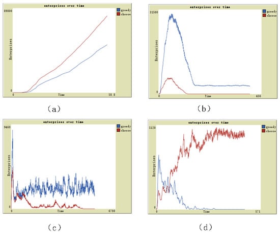
4.1. The Quantitative Evolutionary Behavior of Two Construction Enterprises under Different Movement Steps
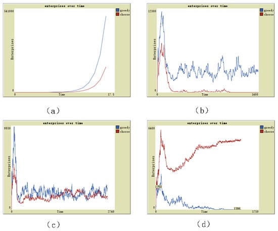
4.2. The Quantitative Evolutionary Behavior of Two Construction Enterprises with a Different Intake of Unit Profit
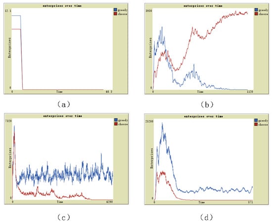
4.3. The Quantitative Evolutionary Behavior of Two Construction Enterprises under Different Project Costs
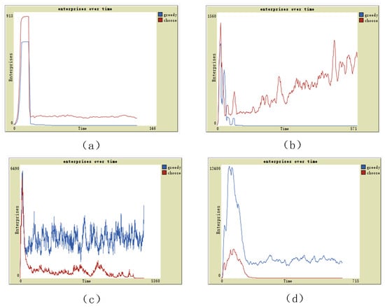
4.4. The Quantitative Evolutionary Behavior of Two Construction Enterprises under Different Expansion Costs
5. Conclusions
Author Contributions
Funding
Institutional Review Board Statement
Data Availability Statement
Conflicts of Interest
References
- Pham, A.D.; Nguyen, Q.T.; Luong, D.L.; Truong, Q.C. The Development of a Decision Support Model for Eco-Friendly Material Selection in Vietnam. Sustainability 2020, 12, 2769. [Google Scholar] [CrossRef]
- Li, X.W.; Li, J.R.; Huang, Y.C.; He, J.R.; Liu, X.; Dai, J.C.; Shen, Q. Construction enterprises’ adoption of green development behaviors: An agent-based modeling approach. Humanit. Soc. Sci. Commun. 2022, 9, 244. [Google Scholar] [CrossRef]
- Benachio, G.L.F.; Freitas, M.D.D.; Tavares, S.F. Circular economy in the construction industry: A systematic literature review. J. Clean. Prod. 2020, 260, 121046. [Google Scholar] [CrossRef]
- Shen, Y.Y.; Faure, M. Green building in China. Int. Environ. Agreem.-Politics Law Econ. 2021, 21, 183–199. [Google Scholar] [CrossRef]
- Venkataraman, V.; Cheng, J.C.P. Critical Success and Failure Factors for Managing Green Building Projects. J. Archit. Eng. 2018, 24, 04018025. [Google Scholar] [CrossRef]
- Richter, T.J.; Soliva, E.; Haase, M.; Wrase, I. Corporate real estate and green building: Prevalence, transparency and drivers. J. Corp. Real Estate 2011. [Google Scholar] [CrossRef]
- Chen, L.Y.; Chan, A.P.C.; Darko, A.; Gao, X. Spatial-temporal investigation of green building promotion efficiency: The case of China. J. Clean. Prod. 2022, 362, 132299. [Google Scholar] [CrossRef]
- Chen, L.Y.; Gao, X.; Gong, S.T.; Li, Z. Regionalization of Green Building Development in China: A Comprehensive Evaluation Model Based on the Catastrophe Progression Method. Sustainability 2020, 12, 5988. [Google Scholar] [CrossRef]
- Li, H.; Zheng, Y.; Wu, X.; Cai, Q. 3D Model Generation and Reconstruction Using Conditional Generative Adversarial Network. Int. J. Comput. Intell. Syst. 2019, 12, 697–705. [Google Scholar] [CrossRef]
- Zeng, G.; Li, H.; Wang, X.; Li, N. Point cloud up-sampling network with multi-level spatial local feature aggregation. Comput. Electr. Eng. 2021, 94, 107337. [Google Scholar] [CrossRef]
- Zheng, Y.; Zeng, G.; Li, H.; Cai, Q.; Du, J. Colorful 3D reconstruction at high resolution using multi-view representation. J. Vis. Commun. Image Represent. 2022, 85, 103486. [Google Scholar] [CrossRef]
- Li, X.W.; He, J.R.; Huang, Y.C.; Li, J.R.; Liu, X.; Dai, J.C. Predicting the factors influencing construction enterprises’ adoption of green development behaviors using artificial neural network. Humanit. Soc. Sci. Commun. 2022, 9, 238. [Google Scholar] [CrossRef]
- Lung, L.; Shaurette, M. Working collaboratively in design and construction to encourage green building construction for Peru. Rev. Ing. De Constr. 2018, 33, 183–192. [Google Scholar] [CrossRef]
- Gomez, C.P.; Yung, G.T.T. Housing Industry Readiness Factors and Indicators to Implement Green Building Development. Int. J. Sustain. Constr. Eng. Technol. 2018, 9, 44–57. [Google Scholar] [CrossRef]
- Huang, N.; Bai, L.B.; Wang, H.L.; Du, Q.; Shao, L.; Li, J.T. Social Network Analysis of Factors Influencing Green Building Development in China. Int. J. Environ. Res. Public Health 2018, 15, 2684. [Google Scholar] [CrossRef]
- Han, Y.L.; He, T.Z.; Chang, R.D.; Xue, R. Development Trend and Segmentation of the US Green Building Market: Corporate Perspective on Green Contractors and Design Firms. J. Constr. Eng. Manag. 2020, 146, 05020014. [Google Scholar] [CrossRef]
- Ding, Z.K.; Fan, Z.; Tam, V.W.Y.; Bian, Y.; Li, S.H.; Illankoon, I.; Moon, S. Green building evaluation system implementation. Build. Environ. 2018, 133, 32–40. [Google Scholar] [CrossRef]
- Kar, S.; Jha, K.N. Assessing criticality of construction materials for prioritizing their procurement using ANP-TOPSIS. Int. J. Constr. Manag. 2022, 22, 1852–1862. [Google Scholar] [CrossRef]
- Wang, S.; Tae, S.; Kim, R. Development of a Green Building Materials Integrated Platform Based on Materials and Resources in G-SEED in South Korea. Sustainability 2019, 11, 6532. [Google Scholar] [CrossRef]
- Wang, H.; Chiang, P.C.; Cai, Y.; Li, C.; Wang, X.; Chen, T.L.; Wei, S.; Huang, Q. Application of Wall and Insulation Materials on Green Building: A Review. Sustainability 2018, 10, 3331. [Google Scholar] [CrossRef]
- Liu, Z.R.; Guo, A. Application of Green Building Materials and Multi-objective Energy-Saving Optimization Design. Int. J. Heat Technol. 2021, 39, 299–308. [Google Scholar] [CrossRef]
- Echeverria, C.A.; Ozkan, J.; Pahlevani, F.; Willcox, M.; Sahajwalla, V. Effect of hydrothermal hot-compression method on the antimicrobial performance of green building materials from heterogeneous cellulose wastes. J. Clean. Prod. 2021, 280, 124377. [Google Scholar] [CrossRef]
- Ji, Y. Insulation effect evaluation model of green building materials under ecological environment. Glob. Nest J. 2020, 22, 623–631. [Google Scholar] [CrossRef]
- Jiang, H.Y. Research on ecological green building supply chain management model. Fresenius Environ. Bull. 2021, 30, 1749–1755. [Google Scholar]
- Zeng, X.C.; Li, S.C.; Yin, S.; Xing, Z.Y. How Does the Government Promote the Collaborative Innovation of Green Building Projects? An Evolutionary Game Perspective. Buildings 2022, 12, 1179. [Google Scholar] [CrossRef]
- Yang, S.; Su, Y.; Wang, W.; Hua, K. Research on Developers’ Green Procurement Behavior Based on the Theory of Planned Behavior. Sustainability 2019, 11, 2949. [Google Scholar] [CrossRef]
- Bohari, A.A.M.; Skitmore, M.; Xia, B.; Teo, M.; Khalil, N. Key stakeholder values in encouraging green orientation of construction procurement. J. Clean. Prod. 2020, 270, 122246. [Google Scholar] [CrossRef]
- Ajayi, S.O.; Oyedele, L.O. Waste-efficient materials procurement for construction projects: A structural equation modelling of critical success factors. Waste Manag. 2018, 75, 60–69. [Google Scholar] [CrossRef] [PubMed]
- Jalaei, F.; Masoudi, R.; Guest, G. A framework for specifying low-carbon construction materials in government procurement: A case study for concrete in a new building investment. J. Clean. Prod. 2022, 345, 131056. [Google Scholar] [CrossRef]
- Khahro, S.H.; Kumar, D.; Siddiqui, F.H.; Ali, T.H.; Raza, M.S.; Khoso, A.R. Optimizing Energy Use, Cost and Carbon Emission through Building Information Modelling and a Sustainability Approach: A Case-Study of a Hospital Building. Sustainability 2021, 13, 3675. [Google Scholar] [CrossRef]
- Ishak, N.I.; Kamal, E.M.; Yusof, N. The Green Manufacturer’s Compliance With Green Criteria Throughout the Life Cycle of Building Material. Sage Open 2017, 7, 2158244017725446. [Google Scholar] [CrossRef]
- Zhao, A.; Wang, J.; Sun, Z.; Guan, H. Research on the Evolutionary Path of Eco-Conservation and High-Quality Development in the Yellow River Basin Based on an Agent-Based Model. Systems 2022, 10, 105. [Google Scholar] [CrossRef]
- Revay, P.; Cioffi-Revilla, C. Survey of evolutionary computation methods in social agent-based modeling studies. J. Comput. Soc. Sci. 2018, 1, 115–146. [Google Scholar] [CrossRef]
- Jager, G. Replacing Rules by Neural Networks A Framework for Agent-Based Modelling. Big Data Cogn. Comput. 2019, 3, 51. [Google Scholar] [CrossRef]
- Choi, T.; Park, S. Theory building via agent-based modeling in public administration research: Vindications and limitations. Int. J. Public Sect. Manag. 2021, 34, 614–629. [Google Scholar] [CrossRef]
- Hunter, E.; Mac Namee, B.; Kelleher, J. A Hybrid Agent-Based and Equation Based Model for the Spread of Infectious Diseases. Jasss- J. Artif. Soc. Soc. Simul. 2020, 23, 14. [Google Scholar] [CrossRef]
- Cheng, L.H.; Guo, H.M.; Lin, H.F. Evolutionary model of coal mine safety system based on multi-agent modeling. Process Saf. Environ. Prot. 2021, 147, 1193–1200. [Google Scholar] [CrossRef]
- Delcea, C.; Cotfas, L.A.; Bradea, I.A.; Bolos, M.I.; Ferruzzi, G. Investigating the Exits’ Symmetry Impact on the Evacuation Process of Classrooms and Lecture Halls: An Agent-Based Modeling Approach. Symmetry 2020, 12, 627. [Google Scholar] [CrossRef]
- Carbo, J.; Sanchez-Pi, N.; Molina, J.M. Agent-based simulation with NetLogo to evaluate ambient intelligence scenarios. J. Simul. 2018, 12, 42–52. [Google Scholar] [CrossRef]
- Antczak, T.; Weron, R.; Zabawa, J. Data-Driven Simulation Modeling of the Checkout Process in Supermarkets: Insights for Decision Support in Retail Operations. IEEE Access 2020, 8, 228841–228852. [Google Scholar] [CrossRef]
- Ionescu, S.; Nica, I.; Chirita, N. Cybernetics Approach Using Agent-Based Modeling in the Process of Evacuating Educational Institutions in Case of Disasters. Sustainability 2021, 13, 277. [Google Scholar] [CrossRef]
- Wang, Y.R.; Yao, X.C.; Song, L.; Zhang, S.J. The Behaviour and Influence Mechanism of the Subject of IUR Collaborative Innovation: A Simulation Study Based on NetLogo. Discret. Dyn. Nat. Soc. 2022, 2022, 5863533. [Google Scholar] [CrossRef]
- Raoufi, M.; Fayek, A.R. Fuzzy Agent-Based Modeling of Construction Crew Motivation and Performance. J. Comput. Civ. Eng. 2018, 32, 04018035. [Google Scholar] [CrossRef]
- Zhao, N.; Chong, H.Y.; Li, Q. Agent-based modelling of helping behaviour diffusion in project teams as an evolutionary process. J. Simul. 2022. [Google Scholar] [CrossRef]





| Parameter Setting | Meaning | Value | Assignment Rule |
|---|---|---|---|
| Total number of initial businesses | [0, 100] | Initialize settings, | |
| The possibility of becoming a selective construction enterprise | [0, 1] | Initialize settings, | |
| Project costs | [0, 99] | Depends on the experimental situation | |
| L | Move step length | [0, 0.3] | Depends on the experimental situation |
| P | Unit profit of the project for the enterprise | [0, 200] | Depends on the experimental situation |
| I | Threshold of construction unit’s intention to use green building materials | [0, 99] | Initialize settings, |
| Profit thresholds to be reached for construction company expansion | [0, 200] | Initialize settings, | |
| Construction enterprise expansion costs | [0, 99] | Depends on the experimental situation | |
| High rate of project growth | [0, 99] | Initialize settings, | |
| Low rate of project growth | [0, 99] | Initialize settings, |
Publisher’s Note: MDPI stays neutral with regard to jurisdictional claims in published maps and institutional affiliations. |
© 2022 by the authors. Licensee MDPI, Basel, Switzerland. This article is an open access article distributed under the terms and conditions of the Creative Commons Attribution (CC BY) license (https://creativecommons.org/licenses/by/4.0/).
Share and Cite
Li, Y.; Sun, Y.; Zeng, C.; Li, J.; Gao, Y.; Li, H. Research on the Influencing Factors for the Use of Green Building Materials through the Number Growth of Construction Enterprises Based on Agent-Based Modeling. Sustainability 2022, 14, 12773. https://doi.org/10.3390/su141912773
Li Y, Sun Y, Zeng C, Li J, Gao Y, Li H. Research on the Influencing Factors for the Use of Green Building Materials through the Number Growth of Construction Enterprises Based on Agent-Based Modeling. Sustainability. 2022; 14(19):12773. https://doi.org/10.3390/su141912773
Chicago/Turabian StyleLi, Yong, Yu Sun, Chengcheng Zeng, Jinxing Li, Yanping Gao, and Haisheng Li. 2022. "Research on the Influencing Factors for the Use of Green Building Materials through the Number Growth of Construction Enterprises Based on Agent-Based Modeling" Sustainability 14, no. 19: 12773. https://doi.org/10.3390/su141912773
APA StyleLi, Y., Sun, Y., Zeng, C., Li, J., Gao, Y., & Li, H. (2022). Research on the Influencing Factors for the Use of Green Building Materials through the Number Growth of Construction Enterprises Based on Agent-Based Modeling. Sustainability, 14(19), 12773. https://doi.org/10.3390/su141912773

