AI-Based Chatbots Adoption Model for Higher-Education Institutions: A Hybrid PLS-SEM-Neural Network Modelling Approach
Abstract
1. Introduction
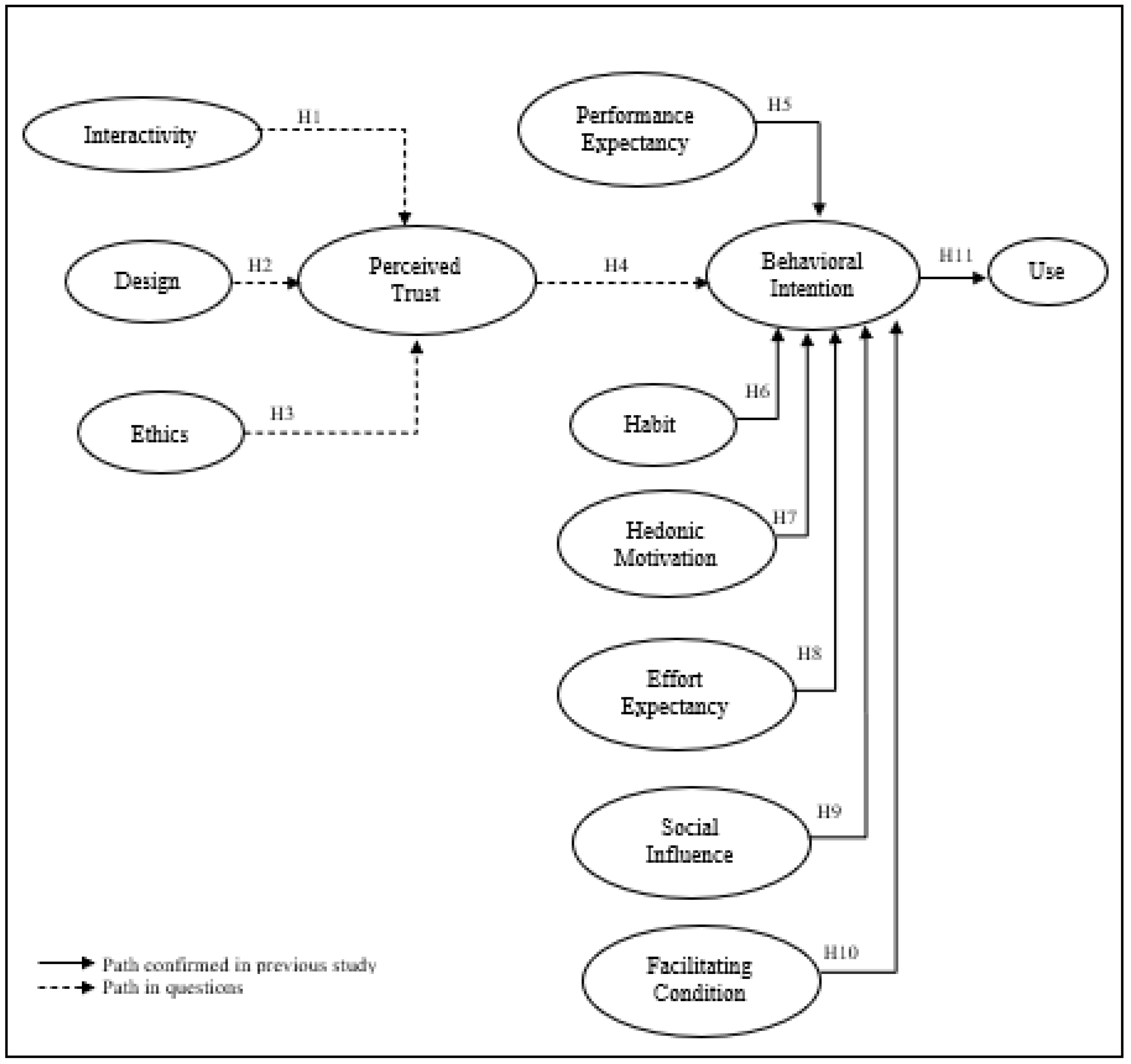
2. Research Model and Hypothesis Development
2.1. Design
2.2. Perceived Interactivity
2.3. Ethics
2.4. Perceived Trust
2.5. Performance Expectancy
2.6. Effort Expectancy
2.7. Social Influence
2.8. Facilitating Conditions
2.9. Hedonic Motivation
2.10. Habit
2.11. Use
3. Research Methodology
3.1. Sample and Data Collection Procedure
- The person must have prior experience with chatbot usage.
- The chatbot type can be task-oriented (two-way interaction between chatbot and users) or non-task-oriented (static information provided by the chatbot only).
3.2. Research Instrument
3.3. Data Analysis
4. Result
4.1. Measurement Model Assessment
4.2. Structural Assessment Model
4.3. ANN Results
5. Discussion
6. Conclusions
6.1. Theoretical Contributions
6.2. Practical Implications
6.3. Limitations and Future Work
Author Contributions
Funding
Institutional Review Board Statement
Informed Consent Statement
Conflicts of Interest
Appendix A. Constructs and Items
- PE1: I find chatbots useful in my daily campus life.
- PE2: Using a chatbot increases my chances of achieving academic-related information that is important to me.
- PE3: Using a chatbot helps me accomplish my problems in managing academic administration matters more quickly.
- PE4: Using a chatbot increases my productivity in academic and registering difficulties.
- PE5: Overall, I would find a chatbot to be advantageous for my campus lifestyle.
- EE1: Learning how to use chatbots is easy and practical.
- EE2: The instructions and communication with the chatbot are clear and understandable.
- EE3: I find chatbots easy to use.
- EE4: It is easy for me to become skilful at using chatbot problems in managing academic administration matters.
- EE5: I find it easy to get the information as per my expectation while using a chatbot.
- SI1: People who are important to me think that I should use a chatbot.
- SI2: People who influence my behaviour think that I should use a chatbot.
- SI3: People whose opinions I value prefer that I use a chatbot.
- SI4: A friend’s suggestion and recommendation will affect my decision to use a chatbot.
- SI5: I would use a chatbot because a proportion of my friends use a chatbot.
- FC1: I am aware of the infrastructure provided by the university to use a chatbot.
- FC2: I have the knowledge necessary provided by the university to use a chatbot.
- FC3: Chatbots are compatible with other technologies that I use.
- FC4: I can get help from the university’s ICT unit when I have difficulties using the chatbot.
- FC5: Using a chatbot is entirely within my control.
- HM1: I enjoy using chatbot which is able to give me less hassle in getting information.
- HM2: Using a chatbot gives me pleasure.
- HM3: Using a chatbot is exciting.
- HT1: A chatbot will be my first option whenever I have an enquiry or seek information regarding academic matters.
- HT2: I feel comfortable using a chatbot to look for a solution regarding academic matters.
- HT3: Using a chatbot is something I do without thinking.
- INT1: I agree that chatbot interaction is able to seamlessly handle questions related to my academic administration matters info.
- INT2: I am willing to interact with a chatbot in future to keep myself up to date on the latest era of technology.
- INT3: I am willing to devote my time and efforts to explore the benefits of chatbot interaction.
- INT4: I feel comfortable getting information using a chatbot.
- INT5: I feel free to ask questions while using a chatbot.
- DE1: I believe a chatbot has the capability to attend to various questions at a time.
- DE2: I believe that suitable technical elements will support the chatbot’s capability.
- DE3: I know that chatbots are designed to answer users’ queries quickly.
- DE4: I agree that a chatbot is designed to be used in odd hours.
- DE5: I feel free to ask questions while using a chatbot.
- ET1: I intend to use the chatbot because it contributes to positive value.
- ET2: A chatbot is one of the preferred solutions to deal with unfriendly customer service staff.
- ET3: A chatbot is one of the preferred solutions to avoid abusive utterances.
- ET4: A chatbot is one of the preferred solutions to avoid queue-jumping or adhering to turn-taking.
- PT1: I will use the chatbot if I feel that the content is trustworthy.
- PT2: I will use the chatbot if I feel that the chatbot provides reliable information.
- PT3: I will use the chatbot if I feel that the chatbot meets my expectations.
- PT4: I will use the chatbot if I feel that the chatbot is secure.
- BI1: I will use a chatbot in solving problems related to my academic query.
- BI2: I plan to use the chatbot frequently.
- BI3: I will recommend others to use a chatbot for academic matters.
- USE1: I am willing to use the chatbot again in the future.
- USE2: I agree that using a chatbot will enhance my experience in solving my academic matters.
- USE3: I agree that a chatbot is useful in seamlessly handling academic frequently questions and answers (FAQ).
- USE4: The use of a chatbot will be able to support my unattended and urgent questions related to academic matters.
References
- Pillai, R.; Sivathanu, B. Adoption of AI-Based chatbots for hospitality and tourism. Int. J. Contemp. Hosp. Manag. 2020, 32, 3199–3226. [Google Scholar] [CrossRef]
- Adam, M.; Wessel, M.; Benlian, A. AI-Based chatbots in customer service and their effects on user compliance. Electron. Mark. 2020, 31, 427–445. [Google Scholar] [CrossRef]
- Al-Tahitah, A.N.; Al-Sharafi, M.A.; Abdulrab, M. How COVID-19 Pandemic is Accelerating the Transformation of Higher Education Institutes: A Health Belief Model View. In Emerging Technologies during the Era of COVID-19 Pandemic; Springer: Cham, Switzerland, 2021; pp. 333–347. [Google Scholar] [CrossRef]
- Al-Sharafi, M.A.; Al-Emran, M.; Iranmanesh, M.; Al-Qaysi, N.; Iahad, N.A.; Arpaci, I. Understanding the impact of knowledge management factors on the sustainable use of AI-Based chatbots for educational purposes using a hybrid SEM-ANN approach. Interact. Learn. Environ. 2022, 1–20. [Google Scholar] [CrossRef]
- Lee, C.T.; Pan, L.-Y.; Hsieh, S.H. Artificial intelligent chatbots as brand promoters: A two-stage structural equation modeling-artificial neural network approach. Internet Res. 2021, 32, 1329–1356. [Google Scholar] [CrossRef]
- Ramayah, T.; Ling, N.S.; Taghizadeh, S.K.; Rahman, S.A. Factors influencing SMEs website continuance intention in Malaysia. Telemat. Inform. 2016, 33, 150–164. [Google Scholar] [CrossRef]
- Al-Sharafi, M.A.; Arshah, R.A.; Abu-Shanab, E.A. Factors affecting the continuous use of cloud computing services from expert’s perspective. In Proceedings of the TENCON 2017–2017 IEEE Region 10 Conference, Penang, Malaysia, 5–8 November 2017; pp. 986–991. [Google Scholar] [CrossRef]
- Alajmi, Q.A.; Kamaludin, A.; Abdullah, R.A.; Al-Sharafi, M.A. The Effectiveness of Cloud-Based E-Learning towards Quality of Academic Services: An Omanis’ Expert View. Int. J. Adv. Comput. Sci. Appl. 2018, 9, 158–164. [Google Scholar] [CrossRef]
- Ma, Y.J.; Gam, H.J.; Banning, J. Perceived ease of use and usefulness of sustainability labels on apparel products: Application of the technology acceptance model. Fash. Text. 2017, 4, 3. [Google Scholar] [CrossRef]
- Gatzioufa, P.; Saprikis, V. A literature review on users’ behavioral intention toward chatbots’ adoption. Appl. Comput. Inform. 2022. ahead-of-print. [Google Scholar] [CrossRef]
- Dwivedi, Y.K.; Rana, N.P.; Jeyaraj, A.; Clement, M.; Williams, M.D. Re-examining the Unified Theory of Acceptance and Use of Technology (UTAUT): Towards a Revised Theoretical Model. Inf. Syst. Front. 2019, 21, 719–734. [Google Scholar] [CrossRef]
- Nguyen, D.; Chiu, Y.-T.; Le, H. Determinants of Continuance Intention towards Banks’ Chatbot Services in Vietnam: A Necessity for Sustainable Development. Sustainability 2021, 13, 7625. [Google Scholar] [CrossRef]
- Chaves, A.P.; Gerosa, M.A. How Should My Chatbot Interact? A Survey on Social Characteristics in Human–Chatbot Interaction Design. Int. J. Hum.-Comput. Interact. 2020, 37, 729–758. [Google Scholar] [CrossRef]
- Bii, P.K.; Too, J.K.; Mukwa, C.W. Teacher Attitude towards Use of Chatbots in Routine Teaching. Univers. J. Educ. Res. 2018, 6, 1586–1597. [Google Scholar] [CrossRef]
- Chatbot Report 2018: Global Trends and Analysis|by BRAIN [BRN.AI] CODE FOR EQUITY|Chatbots Magazine. Available online: https://chatbotsmagazine.com/chatbot-report-2018-global-trends-and-analysis-4d8bbe4d924b (accessed on 8 August 2022).
- Ahmad, N.A.; Che, M.H.; Zainal, A.; Abd Rauf, M.F.; Adnan, Z. Review of Chatbots Design Techniques. Int. J. Comput. Appl. 2018, 181, 975–8887. [Google Scholar]
- Fadzil, F. A Study on Factors Affecting the Behavioral Intention to Use Mobile Apps in Malaysia; Elsevier: Amsterdam, The Netherlands, 2018. [Google Scholar] [CrossRef]
- Ramachandran, A. User Adoption of Chatbots; Elsevier: Amsterdam, The Netherlands, 2019. [Google Scholar]
- Mamani, J.R.C.; Alamo, Y.J.R.; Aguirre, J.A.A.; Toledo, E.E.G. Cognitive services to improve user experience in searching for academic information based on chatbot. In Proceedings of the 2019 IEEE XXVI International Conference on Electronics, Electrical Engineering and Computing (INTERCON), Lima, Peru, 12–14 August 2019; pp. 1–4. [Google Scholar] [CrossRef]
- Pereira, J.; Fernández-Raga, M.; Osuna-Acedo, S.; Roura-Redondo, M.; Almazán-López, O.; Buldón-Olalla, A. Promoting Learners’ Voice Productions Using Chatbots as a Tool for Improving the Learning Process in a MOOC. Technol. Knowl. Learn. 2019, 24, 545–565. [Google Scholar] [CrossRef]
- Lai, P.C. The Literature Review of Technology Adoption Models and Theories for The Novelty Technology. J. Inf. Syst. Technol. Manag. 2017, 14, 21–38. [Google Scholar] [CrossRef]
- van Eeuwen, M. Mobile Conversational Commerce: Messenger Chatbots as The Next Interface between Businesses and Consumers. Master’s Thesis, University of Twente, Enschede, The Netherlands, 2017. [Google Scholar]
- Raaj Suresh, K. Analysing E-Crm Technology Acceptance-An Empirical Study Exploring Factors Affecting Technology Adoption. J. Compos. Theory 2019, 12, 973–980. Available online: http://www.jctjournal.com/gallery/109-sep2019.pdf (accessed on 19 September 2022).
- Artem, E. Factors Influencing Adoption of Platform as a Service in Universities; St. Petersburg University: Saint Petersburg, Russia, 2017. [Google Scholar]
- Amer, F.; Almahri, J.; Bell, D. Understanding Student Acceptance and Use of Chatbots in the United Kingdom Universities: A Structural Equation Modelling Approach. In Proceedings of the 2020 6th International Conference on Information Management (ICIM), London, UK, 27–29 March 2020; pp. 284–288. [Google Scholar]
- Kessler, S.K.; Martín, M. How do Potential Users Perceive the Adoption of New Technologies within the Field of Artificial Intelligence and Internet-of-Things?—A Revision of the Utaut 2 Model Using Voice Assistants; Lund University: Lund, Sweden, 2017. [Google Scholar]
- Kassim, N.; Abdullah, N.A. The effect of perceived service quality dimensions on customer satisfaction, trust, and loyalty in e-commerce settings: A cross cultural analysis. Asia Pac. J. Mark. Logist. 2010, 22, 351–371. [Google Scholar] [CrossRef]
- Sidorova, A. Understanding User Interactions with a Chatbot: A Self-determination Theory Approach. In Proceedings of the Twenty-Fourth Americas Conference on Information Systems, New Orleans, LA, USA, 16–18 August 2018; pp. 1–5. [Google Scholar]
- Yusof, A.F.; Iahad, N.A. The Effect of Perceived Interactivity and Social Norm to the Continuance Use of Mobile Wellness Apps. In Proceedings of the 2019 6th International Conference on Research and Innovation in Information Systems (ICRIIS), Johor Bahru, Malaysia, 2–3 December 2019; pp. 1–7. [Google Scholar] [CrossRef]
- Almaiah, M.A.; Hajjej, F.; Lutfi, A.; Al-Khasawneh, A.; Alkhdour, T.; Almomani, O.; Shehab, R. A Conceptual Framework for Determining Quality Requirements for Mobile Learning Applications Using Delphi Method. Electronics 2022, 11, 788. [Google Scholar] [CrossRef]
- Oye, N.D.; A.Iahad, N.; Ab.Rahim, N. The history of UTAUT model and its impact on ICT acceptance and usage by academicians. Educ. Inf. Technol. 2014, 19, 251–270. [Google Scholar] [CrossRef]
- Sundar, S.S.; Bellur, S.; Oh, J.; Jia, H.; Kim, H.S. Theoretical Importance of Contingency in Human-Computer Interaction: Effects of Message Interactivity on User Engagement. SAGE J. 2014, 43, 595–625. [Google Scholar] [CrossRef]
- Yin, J.; Qiu, X. AI Technology and Online Purchase Intention: Structural Equation Model Based on Perceived Value. Sustainability 2021, 13, 5671. [Google Scholar] [CrossRef]
- Laumer, S.; Maier, C.; Gubler, F.T. Chatbot Acceptance in Healthcare: Explaining User Adoption of Conversational Agents for Disease Diagnosis. In Proceedings of the 27th European Conference on Information Systems (ECIS), Stockholm-Uppsala, Sweden, 2 September 2019. [Google Scholar]
- Al-Sharafi, M.A.; Arshah, R.A.; Abu-Shanab, E.; Arshah, R.A.; Fakhreldin, M.; Elayah, N. The Effect of Security And Privacy Perceptions On Customers’ Trust To Accept Internet Banking Services: An Extension of Tam. J. Eng. Appl. Sci. 2016, 11, 545–552. [Google Scholar] [CrossRef]
- Almaiah, M.A.; Alamri, M.M.; Al-Rahmi, W. Applying the UTAUT Model to Explain the Students’ Acceptance of Mobile Learning System in Higher Education. IEEE Access 2019, 7, 174673–174686. [Google Scholar] [CrossRef]
- Venkatesh, V.; Thong, J.Y.L.; Xu, X. Consumer Acceptance and Use of Information Technology: Extending the Unified Theory of Acceptance and Use of Technology. MIS Q. 2012, 36, 157–178. [Google Scholar] [CrossRef]
- Albanna, H.; Alalwan, A.A.; Al-Emran, M. An integrated model for using social media applications in non-profit organizations. Int. J. Inf. Manag. 2021, 63, 102452. [Google Scholar] [CrossRef]
- Alalwan, A.; Dwivedi, Y.K.; Rana, N. Factors influencing adoption of mobile banking by Jordanian bank customers: Extending UTAUT2 with trust. Int. J. Inf. Manag. 2017, 37, 99–110. [Google Scholar] [CrossRef]
- Nordhoff, S.; Louw, T.; Innamaa, S.; Lehtonen, E.; Beuster, A.; Torrao, G.; Bjorvatn, A.; Kessel, T.; Malin, F.; Happee, R.; et al. Using the UTAUT2 model to explain public acceptance of conditionally automated (L3) cars: A questionnaire study among 9,118 car drivers from eight European countries. Transp. Res. Part F Traffic Psychol. Behav. 2020, 74, 280–297. [Google Scholar] [CrossRef]
- Alam, M.M.D.; Alam, M.Z.; Rahman, S.A.; Taghizadeh, S.K. Factors influencing mHealth adoption and its impact on mental well-being during COVID-19 pandemic: A SEM-ANN approach. J. Biomed. Inform. 2021, 116, 103722. [Google Scholar] [CrossRef]
- Liébana-Cabanillas, F.; Marinkovic, V.; de Luna, I.R.; Kalinic, Z. Predicting the determinants of mobile payment acceptance: A hybrid SEM-neural network approach. Technol. Forecast. Soc. Chang. 2018, 129, 117–130. [Google Scholar] [CrossRef]
- Kalinić, Z.; Marinković, V.; Kalinić, L.; Liébana-Cabanillas, F. Neural network modeling of consumer satisfaction in mobile commerce: An empirical analysis. Expert Syst. Appl. 2021, 175, 114803. [Google Scholar] [CrossRef]
- Hair, J.F., Jr.; Hult, G.T.M.; Ringle, C.; Sarstedt, M. A Primer on Partial Least Squares Structural Equation Modeling (PLS-SEM), 2nd ed.; Sage Publications: Thousand Oaks, CA, USA, 2016. [Google Scholar]
- Hair, J.F., Jr.; Hult, G.T.M.; Ringle, C.M.; Sarstedt, M. A Primer on Partial Least Squares Structural Equation Modeling (PLS-SEM); Sage Publications: Thousand Oaks, CA, USA, 2021. [Google Scholar]
- Ramayah, T.; Cheah, J.; Chuah, F.; Ting, H.; Memon, A. Partial Least Squares Structural Equation Modeling (PLS-SEM) Using SmartPLS 3.0: An Updated Guide and Practical Guide to Statistical Analysis, 2nd ed.; Pearson: Kuala Lumpur, Malaysia, 2018. [Google Scholar]
- Arpaci, I.; Karatas, K.; Kusci, I.; Al-Emran, M. Understanding the social sustainability of the Metaverse by integrating UTAUT2 and big five personality traits: A hybrid SEM-ANN approach. Technol. Soc. 2022, 102120. [Google Scholar] [CrossRef]
- Al-Sharafi, M.A.; Al-Qaysi, N.; Iahad, N.A.; Al-Emran, M. Evaluating the sustainable use of mobile payment contactless technologies within and beyond the COVID-19 pandemic using a hybrid SEM-ANN approach. Int. J. Bank Mark. 2021, 40, 1071–1095. [Google Scholar] [CrossRef]
- Al-Sharafi, M.A.; Al-Emran, M.; Arpaci, I.; Marques, G.; Namoun, A.; Iahad, N.A. Examining the Impact of Psychological, Social, and Quality Factors on the Continuous Intention to Use Virtual Meeting Platforms During and beyond COVID-19 Pandemic: A Hybrid SEM-ANN Approach. Int. J. Hum.-Comput. Interact. 2022, 1–13. [Google Scholar] [CrossRef]
- Lee, V.H.; Hew, J.J.; Leong, L.Y.; Tan, G.W.H.; Ooi, K.B. Wearable payment: A deep learning-based dual-stage SEM-ANN analysis. Expert Syst. Appl. 2020, 157, 113477. [Google Scholar] [CrossRef]
- Hair, J.F., Jr.; Matthews, L.M.; Matthews, R.L.; Sarstedt, M. PLS-SEM or CB-SEM: Updated guidelines on which method to use. Int. J. Multivar. Data Anal. 2017, 1, 107–123. [Google Scholar] [CrossRef]
- Henseler, J.; Ringle, C.M.; Sarstedt, M. A new criterion for assessing discriminant validity in variance-based structural equation modeling. J. Acad. Mark. Sci. 2015, 43, 115–135. [Google Scholar] [CrossRef]
- Cohen, J. Statistical Power Analysis for the Behavioral Sciences, 2nd ed.; Lawrence Erlbaum Associates: Mahwah, NJ, USA, 1988. [Google Scholar]
- Hajar, M.A.; Alkahtani, A.A.; Ibrahim, D.N.; Al-Sharafi, M.A.; Alkawsi, G.; Iahad, N.A.; Darun, M.R.; Tiong, S.K. The Effect of Value Innovation in the Superior Performance and Sustainable Growth of Telecommunications Sector: Mediation Effect of Customer Satisfaction and Loyalty. Sustainability 2022, 14, 6342. [Google Scholar] [CrossRef]





| No | New Variables | Is Model | Author | Details of Variables |
|---|---|---|---|---|
| 1. | Procedures and security | N/A | [19] | The procedures and security are the potential variables that can help to improve users of a Peruvian educational institution in using chatbot. |
| 2. | Usability characteristics and usability techniques | N/A | [20] | The characteristics include effectiveness, efficiency, and satisfaction. |
| 3. | Design and security | TAM | [21] | The design and security are the stimuli that represent the technology adoption and feature capabilities. |
| 4. | Attitude and security | TAM & DOI | [22] | The results of this study may provide insights and understanding on the attitude of the user towards chatbot developers, researchers, and organisations and the intention to use messenger chatbots. |
| 5. | Attitude | TAM | [23] | Attitude of consumers towards E-CRM behavioural intention is significantly affected by perceived quality, perceived usefulness, and perceived ease of use, and an extended TAM model framework is proposed and empirically tested using data collected from the survey. |
| 6. | Efficiency, the expectation, expectation of effort and habit significantly | UTAUT2 | [24] | Three primary constructs, namely, efficiency, expectation of effort, and habit, significantly predicted the behavioural intention (BI) of students to use chatbot technology. |
| 7. | Self-management of learning | UTAUT2 | [25] | The performance expectation and self-management of learning affect a behavioural intention to implement the CRM m-learning. |
| 8. | Data security, compatibility and the relationship with the technology. | UTAUT2 | [26] | The results show that six out of seven determinants are important when looking at the adoption of chatbot technology leaving the updated UTAUT2 model with hedonic motivation. |
| 9. | Perceived trust and perceived service quality | UTAUT2 | [27] | The results prove that perceived trust and perceived service quality improved the explanatory and predictive power of the original model. |
| Construct | Indicators | Loadings | CR | Cronbach’s Alpha | AVE |
|---|---|---|---|---|---|
| Performance expectancy | PE1 | 0.839 | 0.933 | 0.911 | 0.736 |
| PE2 | 0.872 | ||||
| PE3 | 0.858 | ||||
| PE4 | 0.85 | ||||
| PE5 | 0.87 | ||||
| Effort expectancy | EE1 | 0.872 | 0.929 | 0.905 | 0.724 |
| EE2 | 0.842 | ||||
| EE3 | 0.861 | ||||
| EE4 | 0.866 | ||||
| EE5 | 0.813 | ||||
| Social influence | SI1 | 0.809 | 0.916 | 0.887 | 0.686 |
| SI2 | 0.831 | ||||
| SI3 | 0.844 | ||||
| SI4 | 0.821 | ||||
| SI5 | 0.837 | ||||
| Facilitating conditions | FC1 | 0.795 | 0.882 | 0.834 | 0.601 |
| FC2 | 0.809 | ||||
| FC3 | 0.777 | ||||
| FC4 | 0.787 | ||||
| FC5 | 0.705 | ||||
| Hedonic motivation | HM1 | 0.826 | 0.853 | 0.742 | 0.659 |
| HM2 | 0.795 | ||||
| HM3 | 0.816 | ||||
| Habit | HT1 | 0.751 | 0.796 | 0.618 | 0.566 |
| HT2 | 0.74 | ||||
| HT3 | 0.767 | ||||
| Interactivity | INT1 | 0.818 | 0.835 | 0.759 | 0.507 |
| INT2 | 0.781 | ||||
| INT3 | 0.653 | ||||
| INT4 | 0.577 | ||||
| INT5 | 0.704 | ||||
| Design | DE1 | 0.857 | 0.852 | 0.781 | 0.539 |
| DE2 | 0.695 | ||||
| DE3 | 0.603 | ||||
| DE4 | 0.786 | ||||
| DE5 | 0.704 | ||||
| Ethics | ET1 | 0.772 | 0.548 | 0.72 | 0.549 |
| ET2 | 0.634 | ||||
| ET3 | 0.848 | ||||
| ET4 | 0.687 | ||||
| Perceived trust | PT1 | 0.802 | 0.878 | 0.819 | 0.647 |
| PT2 | 0.83 | ||||
| PT3 | 0.775 | ||||
| PT4 | 0.809 | ||||
| Behavioural intention | BI1 | 0.837 | 0.858 | 0.752 | 0.669 |
| BI2 | 0.812 | ||||
| BI3 | 0.804 | ||||
| Use | USE1 | 0.828 | 0.868 | 0.80 | 0.621 |
| USE2 | 0.74 | ||||
| USE3 | 0.758 | ||||
| USE4 | 0.824 |
| BI | DE | EE | ET | FC | HM | HT | INT | PE | PT | SI | USE | |
|---|---|---|---|---|---|---|---|---|---|---|---|---|
| BI | ||||||||||||
| DE | 0.4422 | |||||||||||
| EE | 0.5345 | 0.3418 | ||||||||||
| ET | 0.7601 | 0.5642 | 0.6344 | |||||||||
| FC | 0.5892 | 0.4012 | 0.8362 | 0.7074 | ||||||||
| HM | 0.5204 | 0.3851 | 0.6204 | 0.6324 | 0.7867 | |||||||
| HT | 0.8413 | 0.4609 | 0.5521 | 0.7075 | 0.6905 | 0.7233 | ||||||
| INT | 0.5208 | 0.7667 | 0.4209 | 0.6570 | 0.5573 | 0.4375 | 0.5703 | |||||
| PE | 0.5561 | 0.2503 | 0.8891 | 0.6023 | 0.7757 | 0.5552 | 0.5521 | 0.3542 | ||||
| PT | 0.7526 | 0.6301 | 0.5830 | 0.8396 | 0.6199 | 0.5760 | 0.6141 | 0.6121 | 0.5633 | |||
| SI | 0.5117 | 0.3150 | 0.7487 | 0.6004 | 0.8374 | 0.7034 | 0.5981 | 0.4688 | 0.7235 | 0.5875 | ||
| USE | 0.7921 | 0.5262 | 0.5943 | 0.8445 | 0.6653 | 0.6053 | 0.6669 | 0.4870 | 0.6163 | 0.7950 | 0.5757 |
| Hypothesis | Structural Path | Path Coefficient | t-Value | p-Value | f2 | R2 | Q2 | VIF | Empirical Evidence |
|---|---|---|---|---|---|---|---|---|---|
| H1 | BI -> USE | 0.637 | 16.0967 | 0.0000 | 0.6817 | 0.4033 | 0.238 | 1.0000 | Supported |
| H2 | DE -> PT | 0.212 | 3.0419 | 0.0012 | 0.0548 | 0.4972 | 0.313 | 1.6455 | Supported |
| H3 | EE -> BI | −0.007 | 0.0696 | 0.4722 | 0.0000 | 0.4778 | 0.314 | 3.6039 | Not supported |
| H4 | ET -> PT | 0.492 | 7.7573 | 0.0000 | 0.3545 | 0.4972 | 0.313 | 1.3730 | Supported |
| H5 | FC -> BI | 0.041 | 0.5381 | 0.2953 | 0.0011 | 0.4778 | 0.314 | 3.1176 | Not supported |
| H6 | HM -> BI | −0.03 | 0.4344 | 0.3320 | 0.0009 | 0.4778 | 0.314 | 1.8396 | Not supported |
| H7 | HT -> BI | 0.356 | 4.7188 | 0.0000 | 0.1646 | 0.4778 | 0.314 | 1.5089 | Supported |
| H8 | INT -> PT | 0.142 | 1.9141 | 0.0278 | 0.0227 | 0.4972 | 0.313 | 1.7802 | Supported |
| H9 | PE -> BI | 0.134 | 1.6662 | 0.0479 | 0.0110 | 0.4778 | 0.314 | 3.1940 | Supported |
| H10 | PT -> BI | 0.385 | 6.1198 | 0.0000 | 0.1832 | 0.4778 | 0.314 | 1.5849 | Supported |
| H11 | SI -> BI | −0.026 | 0.4372 | 0.3310 | 0.0005 | 0.4778 | 0.314 | 2.5796 | Not supported |
| Network | Model 1 | Model 2 | Model 3 | |||
|---|---|---|---|---|---|---|
| RMSE (Training) | RMSE (Testing) | RMSE (Training) | RMSE (Testing) | RMSE (Training) | RMSE (Testing) | |
| 1 | 0.119 | 0.119 | 0.118 | 0.131 | 0.133 | 0.140 |
| 2 | 0.117 | 0.128 | 0.109 | 0.149 | 0.129 | 0.145 |
| 3 | 0.113 | 0.129 | 0.119 | 0.121 | 0.153 | 0.154 |
| 4 | 0.125 | 0.106 | 0.130 | 0.102 | 0.134 | 0.133 |
| 5 | 0.122 | 0.122 | 0.130 | 0.106 | 0.130 | 0.110 |
| 6 | 0.113 | 0.136 | 0.121 | 0.124 | 0.122 | 0.119 |
| 7 | 0.123 | 0.109 | 0.122 | 0.119 | 0.120 | 0.127 |
| 8 | 0.126 | 0.103 | 0.119 | 0.131 | 0.134 | 0.134 |
| 9 | 0.120 | 0.119 | 0.117 | 0.127 | 0.117 | 0.131 |
| 10 | 0.118 | 0.122 | 0.131 | 0.107 | 0.135 | 0.134 |
| Mean | 0.120 | 0.119 | 0.122 | 0.121 | 0.131 | 0.133 |
| Standard deviation | 0.005 | 0.011 | 0.007 | 0.014 | 0.010 | 0.012 |
| Neural Networks | INT | DE | ET |
|---|---|---|---|
| 1 | 0.380 | 0.172 | 0.448 |
| 2 | 0.380 | 0.172 | 0.448 |
| 3 | 0.283 | 0.172 | 0.545 |
| 4 | 0.321 | 0.267 | 0.412 |
| 5 | 0.404 | 0.156 | 0.439 |
| 6 | 0.188 | 0.215 | 0.597 |
| 7 | 0.188 | 0.215 | 0.597 |
| 8 | 0.300 | 0.171 | 0.529 |
| 9 | 0.104 | 0.272 | 0.624 |
| 10 | 0.348 | 0.181 | 0.470 |
| Mean importance | 0.290 | 0.199 | 0.511 |
| Normalized Importance % | 0.602 | 0.395 | 1.000 |
| Ranking | 2 | 3 | 1 |
Publisher’s Note: MDPI stays neutral with regard to jurisdictional claims in published maps and institutional affiliations. |
© 2022 by the authors. Licensee MDPI, Basel, Switzerland. This article is an open access article distributed under the terms and conditions of the Creative Commons Attribution (CC BY) license (https://creativecommons.org/licenses/by/4.0/).
Share and Cite
Mohd Rahim, N.I.; A. Iahad, N.; Yusof, A.F.; A. Al-Sharafi, M. AI-Based Chatbots Adoption Model for Higher-Education Institutions: A Hybrid PLS-SEM-Neural Network Modelling Approach. Sustainability 2022, 14, 12726. https://doi.org/10.3390/su141912726
Mohd Rahim NI, A. Iahad N, Yusof AF, A. Al-Sharafi M. AI-Based Chatbots Adoption Model for Higher-Education Institutions: A Hybrid PLS-SEM-Neural Network Modelling Approach. Sustainability. 2022; 14(19):12726. https://doi.org/10.3390/su141912726
Chicago/Turabian StyleMohd Rahim, Noor Irliana, Noorminshah A. Iahad, Ahmad Fadhil Yusof, and Mohammed A. Al-Sharafi. 2022. "AI-Based Chatbots Adoption Model for Higher-Education Institutions: A Hybrid PLS-SEM-Neural Network Modelling Approach" Sustainability 14, no. 19: 12726. https://doi.org/10.3390/su141912726
APA StyleMohd Rahim, N. I., A. Iahad, N., Yusof, A. F., & A. Al-Sharafi, M. (2022). AI-Based Chatbots Adoption Model for Higher-Education Institutions: A Hybrid PLS-SEM-Neural Network Modelling Approach. Sustainability, 14(19), 12726. https://doi.org/10.3390/su141912726

