Next Article in Journal
Analysis of Spatial Differences and the Influencing Factors in Eco-Efficiency of Urban Agglomerations in China
Previous Article in Journal
A Study on the Effect of Knowledge Services on Organizational Performances Based on the Concept of Balanced Scorecards for the Sustainable Growth of Firms: Evidence from South Korea
 
 
Font Type:
Arial Georgia Verdana
Font Size:
Aa Aa Aa
Line Spacing:
Column Width:
Background:
Article

Bicycle Logistics as a Sustainability Strategy: Lessons from Brazil and Germany

1
Department of Work, Technology and Participation, Technical University of Berlin, 10587 Berlin, Germany
2
Department of Engineering Technology and Didactics, Technical University of Denmark, 2750 Ballerup, Denmark
*
Authors to whom correspondence should be addressed.
Sustainability 2022, 14(19), 12613; https://doi.org/10.3390/su141912613
Submission received: 22 June 2022 / Revised: 22 September 2022 / Accepted: 25 September 2022 / Published: 4 October 2022
(This article belongs to the Section Sustainable Transportation)

Abstract

The last mile presents the logistics chain’s lowest efficiency and highest cost. Thus, the bicycle emerges as a promising alternative in the rising efforts to advance urban logistics sustainability. This research aims to identify factors for successful last-mile cycle logistics implementation in a comparative study of two cities from the Global South and North. Berlin and Sao Paulo cases were analyzed to outline the cycle logistics ecosystem and to derive learnings. Twelve semi-structured interviews were conducted with key stakeholders of each city to gather their perceptions of cycle logistics challenges, social acceptance, green premium, good practices, and main agents, enabling the analysis of each city’s ecosystem and a comparative analysis between them. The systematization of challenges, good practices, and stakeholders’ maps highlighted four aspects for successful cycle logistics implementation: clear identification of demands and challenges; acknowledgment and communication of learnings; advancement of practices addressing local challenges; cooperation between diverse key stakeholders. Ultimately, two relevant takeaways are that cycle logistics has a specific application scope and it is an alternative among many options that, together with the comprehension of local context, is crucial for the cycle logistics development. Still, experiences and exchanges with other cities may leverage implementation success.

1. Introduction

Urbanization and transport’s unprecedented rate of GHG emissions pressures the world’s climate in both the Global South and North [1]. After a six-fold rise between 1950 and 2020, more than half of the world’s inhabitants lived in urban areas in 2020 and may reach 68% by 2050 [2]. Thus, despite covering less than 5% of Earth’s landmass, urban centers consume and emit about 70% of global energy and GHG [3].
Transport is the fastest growing source of GHG emission and the second most emitting sector (19%) globally [4]. It also spews non-CO2 emissions, such as black carbon and aerosols. Road transportation discharged 73% of transport emissions, contributing to global oil demand growth [5].
Despite its essential importance for people and the urban environment, UFT is the main quality of life disturbance in cities [6,7]. Roughly, UFT emits 6% of all transport GHG, produces 12% of km traveled, and has 4% of urban land reserved for its operations [8]. Light goods trucks, mostly in urban logistics, are serious generators of traffic accidents, noise, and air pollution [9,10,11].
City logistics seeks effective and efficient means of transport while considering its negative impacts on the urban perimeter [12]. Recently, global trends have arisen to either put or to relieve pressure on urban logistics. On the one hand, e-commerce, online grocery shopping, and customer expectations have engendered real estate logistics issues, smaller shipment sizes, and an increased number of trips, i.e., a vicious cycle of speed, space, and emissions [13,14]. On the other hand, urban logistics foster business, employment, and urban life. Thus, sustainable alternatives, such as circular supply chain and light freight vehicles, seek to become a global trend despite the challenges related to the additional green premium [15,16,17].
The last mile concerns deliveries’ final stages within the urban logistics network or, going one step broader, either the first or the last stretch of the supply chain [18,19]. Due to its traits—intense use of diesel vans, frequent stop and go, roaming in a complex urban grid—the last mile is considered the most inefficient, most pollutant, and most expensive stage of the supply chain, comprising 13–75% of total supply chain costs [20,21].
In this context, cycle logistics emerges as a promising alternative to more sustainable last-mile logistics. Cycle logistics stands for professional logistics utilizing either bicycles, cargo bicycles, bicycle trailers, or light three- or four-wheelers with or without electric assistance and potentially reducing logistics energy and space consumption [16]. According to [22], the cargo bicycles’ market is experiencing growth, with distinction to Europe. However, cycle logistics is not a one-fits-all solution [23]. It is one approach of a mix of alternatives to promote more sustainable urban logistics. Thus, as with many others, it depends on the specificities of the urban context and may be reinforced when used in tandem with other measures [24].
Cycle logistics research is young, and its academic stream is still under-developed and focuses on simulations and demonstration projects, featuring knowledge imperfections mainly on its business and economic side [25]. This research field is still fragmented among distinct disciplines and journals and applies diverse methods, with prominence to modeling, simulation, case study, and survey, without emphasis on interviews [26]. Further, UFT research has had limited academic publications, and the stigma of a secondary topic in the urban transport literature, which focus was, and still is, passenger transport [27]. Last-mile urban logistics research still requires a framework encompassing distinct approaches, methods, and objectives [28]. Furthermore, it focuses on technical specifications and lacks business concepts, strategies, and stakeholders’ coordination and exchange research [29].
The scientific literature about cycle logistics is scarce. This study contributes to the logistics field by focusing on a comparative study highlighting the particularities and similarities of cycle logistics initiatives in the Global South and North. As a result, this original approach in the cycle logistics research field brings fruitful findings for academia and the mobility industry.
This paper aims to identify factors for a successful cycle logistics implementation in the last mile from a comparative analysis of experiences from two large cities in the Global South and North. A closer analysis outlines the cycle logistics ecosystems in Berlin and Sao Paulo, considering their challenges, good practices, and stakeholders.
The research scope concentrates on bicycle logistics in the last mile and encompasses not only conventional bicycles and tricycles but also new models with electric assistance and expanded load capacity. To discuss and compare the bicycle logistics ecosystems of Sao Paulo and Berlin, the research relies on secondary and primary data collection through reviews of the literature and semi-structured interviews, which build the novelty of the research: the outline and analysis of the bicycle logistics ecosystem of each city and the comparative analysis between them.

2. Materials and Methods

This research relies on a qualitative approach to fulfill its goals. It considers complexity by combining the real-world context and distinct perspectives. Thus, it examines the object in its natural ambiance or utilizes people’s reports as data. Its systematic flexibility concentrates on characterization and interpretation, aiming for new concept development or organization process assessment [30]. Figure 1 presents each methodology phase of this research and its flow.
To develop a comparative study between the cycle logistics ecosystems in the Global South and North, the cities of Sao Paulo and Berlin were selected for the development of this exploratory research. The cities were selected based on two criteria: the presence of innovative cycle logistics solutions and local government policies promoting cycle logistics.
Based on a comparative analysis between Sao Paulo and Berlin, the formulation of the research question, “how to enhance the likelihood of a successful cycle logistics implementation as the last mile sustainable strategy?” was the research starting point. This phase also included converting the question into the main research goal—to identify factors for a successful cycle logistics implementation in the last mile and to outline the cycle logistic ecosystems in Berlin and Sao Paulo—which was further broken down into three specific goals: (1) determine cycle logistics implementation challenges in Berlin and Sao Paulo; (2) identify good practices that contributed to cycle logistics successful implementation; (3) draw cycle logistics stakeholders’ maps for Berlin and Sao Paulo to better understand their ecosystems.
The literature review compiled and combined prior research to establish and associate the new research with existing knowledge, i.e., it sets the state of the art of the topic. The literature review produced an overview of the research area, combined and extrapolated findings into broader results, and revealed areas that still lack research [31,32,33]. This research employs a narrative review of the literature to collect secondary data, to supply reliable and scientific content, and to provide state of the art content.
Regarding the definition of the sample, the goal was to have a holistic perspective of the ecosystems through the lens of the different stakeholders. The sampling strategy was determined in advance and evolved during the process due to practical constraints.
Moreover, the sampling followed a critical case approach, choosing especially relevant cases to be interviewed. It identified agents in the four stakeholders’ dimensions—public administration, companies, organized civil society, and lobbying associations—in Berlin and Sao Paulo. As companies are the most present stakeholder in the cycle logistics ecosystem currently, two to four interviews were conducted with representatives of this dimension, while just one interview was conducted with each representative of the other three dimensions.
The interview guide is derived from the transcription of the research goals. Open-ended questions comprise the interview guide and provide opportunities to discuss cycle logistics topics in more detail. The interview’s main topics were cycle logistics status quo, challenges, good practices, key stakeholders, and wishes and perspectives. Semi-structured interviews were applied, because they enable topic flexibility and depth along with more open and spontaneous interviewer–interviewee relationships, despite their time intensity and possibility of anonymity concerns [34]. Eleven interviews were conducted and recorded between December 2021 and February 2022 through video conferencing software. Exceptionally, one interview was conducted through a written exchange.
The data were anonymized and transcribed using the smooth verbatim transcript system, generating coherent and grammatically structured text without decorating words [35]. Open coding suits qualitative content analysis and provides a non-biased description and understanding of the material as the categories come from the data. The open coding procedure followed the traditional and systematic steps depicted in Figure 2 [35].
In Step 1, building on the previous theoretical background, the research question was used. Specific overarching categories were defined based on the interview guide breakdown in step 2. Next, transcriptions were read and sub-categories were codified and subsumed, i.e., 493 excerpts into 241 sub-categories. In step 4, the stability of the category system, considering fit and level of abstraction, was checked through the analysis of each set of transcriptions from Berlin and Sao Paulo. Then, the same rules were applied to the whole data set. Finally, in step 6, the sub-categories were bundled into 56 main categories under the overarching categories, addressing specific topics. The open coding process resulted in a systematized set of overarching, main, and sub-categories.
The research analysis and results, derived from the open coding outcome and the literature review, examined and summarized the findings to extract patterns and insights. Findings and analyses are presented on a per-city basis. Furthermore, a comparative analysis of both cities highlights their similarities and specificities. Ultimately, the analyses and comparison of cycle logistics in both cities provide diagnoses and conceive last mile cycle logistics implementation as a key success factor.

3. Results

Giving a holistic perspective of the cycle logistics ecosystem in Berlin and Sao Paulo, this section presents the findings based on interviews conducted with representatives of public administration, civil society, lobbying and associations, and company dimensions from both cities. The section is divided into two, the first addressing Berlin and the second Sao Paulo. Each subsection contextualizes the city, presents interview findings, and analyzes the cycle logistics ecosystem. Findings and analysis are presented according to the research goals and open coding overarching categories.

3.1. Berlin Cycle Logistics Status

Recently, the EU and Germany gradually included bicycle usage in UFT in their policy framework. The EU, in 2011, set the target to reach CO2-free city logistics in large urban centers by 2030 [36]. In 2013, it demanded the Member States to include urban logistics in their SUMPs and, in 2015, clearly pointed to the bicycle as an alternative to current UFT vehicles [37,38]. In 2020, it included cargo-bicycle use in UFT through SULP as one point of its future mobility strategy [39]. Furthermore, expert groups work on developing cargo-bike regional standards and regulations [40]. In Germany, the new national cycling plan promotes commercial transport use of bicycles, promises specific funding and financing schemes to minimize the green premium, and encourages stakeholder participation to promote social acceptance [41]. Moreover, Germany made funding for (cooperative) microdepots and e-cargo bikes with payloads over 120 kg for commercial use available under its NKI [42,43].
Berlin pushes a traffic turnaround with the bicycle as a key pillar. To promote the bicycle, to become safer, and to achieve the climate-neutrality goal by 2045, the Berlin Senate enacted the Berlin Mobility Act in 2018, which forms the legal framework for the mobility transition in the city, setting a precedent in Germany [44]. Among its sections, the Act has a specific one for “Bicycle Traffic’’ and another for “Commercial Transport”, which is expected to advance microdepots and low-emission vehicles, such as cargo bicycles, in the city; however, it is delayed, i.e., not yet published [44,45,46]. Regarding bicycles in general, Berlin established the company infraVelo to strengthen cycling in the city, released the Bicycle Plan to extend cycling infrastructure and to ensure quality standards, and projected ten rapid cycle connections to link its center and outskirts [45,47,48]. Berlin’s Integrated Commercial Transport Concept (IWVK), which is the commercial traffic planning of the city subordinated to the StEP MoVe and the Act, points to cargo bikes’ and microhubs’ last-mile fit and indicates repackaging, bike-data sharing, and funding measures [49].
Berlin presents prominence in Germany and the UFT. Berlin is the largest city by area and population (3.5 MM) in Germany, and its population, economic activity, and traffic densities are located majorly in the inner-city area [50]. One-third of people own a car, but almost all own a bicycle [51]. Regarding Post and CEP services in Berlin, 415,000 shipments are delivered by 2500 vehicles, mostly diesel vans between 08:00 and 10:00 in the morning, every day [49]. On average, each vehicle ships 150 parcels in 40-50 km daily routes [49]. These vehicles are stationary 90% of the operating time, and they stop three times per kilometer in inner-city areas, with six parcels delivered per stop [49].
In this context, Berlin experiences a dynamic cycle logistics ecosystem with specific associations, courier services, startups operating e-grocery services and developing new heavy-duty cargo-bike models, traditional Post and CEP companies using bicycles, and cooperative microdepots. Based on the four research dimensions, the findings of SenUMVK (former SenUVK), ADFC Berlin, RLVD, BEHALA, and Smart City|DB interviews are presented.

3.1.1. Senatsverwaltung für Umwelt, Mobilität, Verbraucher- und Klimaschutz (SenUMVK)

The SenUMVK, a specialist department of the Berlin Senate, is a State Ministry and Authority responsible for environmental, transport, and consumer and climate protection policies, for instance, the city Mobility Act, mobility turnaround, and bicycle traffic [52]. The SenUMVK representative’s perceptions of cycle logistics are shown below.
Cycling has become a mainstream topic in Berlin and society, and specialists have pushed cycle infrastructure development, which has also benefited cycle logistics. The Berlin Senate is improving the framework for cargo cycles and is providing planning guidelines and promotion strategies for cycle logistics with the IWVK and the work on the Mobility Act commercial vehicle module. Activities in cycle logistics go beyond the courier branch and expand to several companies, quantity and diversity of bike models, and media coverage. However, despite the growth, the representative says that cycle logistics still has a high green premium, with an additional cost in relation to solutions that emit a greater amount of greenhouse gases. Cycle logistics are undergoing a learning phase, where solutions are not standardized, microdepot knowledge is generated, and experimentation is still necessary.
Berlin is undergoing political, knowledge, and operational challenges to advance cycle logistics. The SenUMVK was unable to implement the commercial vehicle module of the Mobility Act under the last legislation. Furthermore, the inexistence of dedicated land use for microdepots and the lack of background data for political and planning discussions hinder microdepot feasibility and cycle logistics promotion. A shortage of a qualified labor force and non-standardized processes hamper sector growth. Lastly, partnerships and knowledge beyond transport are key to identifying demands and establishing valid solutions.
Nevertheless, innovations, lessons, and good practices emerge to propel cycle logistics. The KoMoDo project innovated the cooperative use of microdepots and highlighted the importance of this system to advance cycle logistics, considering aspects such as safety, security, and support facilities, and defining a dedicated land-use category. The SenUMVK contracted a study to identify microdepot locations, aiming at a network development and adjustment of land-use catalog. Good practices range from defining the role of cycle logistics and microhubs and binding the policy framework to the law (the Mobility Act) to using big bikes to generate momentum, integrating politicians into the agenda, and proactively dialoguing with stakeholders that oppose (or not) cycle logistics. A key lesson is that change takes time and resources; thus, a comprehensive and evolutionary approach should simultaneously test, exchange information, and adjust diverse elements. Therefore, a dedicated policy framework, economically feasible models, and a comprehension of demands are key change factors.
Key stakeholders come from the city, from companies, and from the media. While SenUMVK is working on process standardization and stakeholder engagement, politicians in Berlin Parliament are defining city budget allocations. Companies have operational knowledge and advanced bicycle and container standardization. Commerce and Handwork chambers link potential users to cycle logistics services. Media generates interest and broadcasts information.
Lastly, the SenUMVK representative wishes for more scientific material upon which to base government discussions, and anticipates a framework that enables cycle logistics and microdepot network advancements and more projects in the coming years.

3.1.2. Allgemeiner Deutscher Fahrrad-Club Berlin e.V. (ADFC Berlin)

Established in 1983, ADFC Berlin aims to promote bicycle and environmentally friendly mobility modes through politics, society, and media activities, for instance, by operating the city free cargo-bike-sharing service, supporting the Mobility Act, and demanding the publication of the Commercial Vehicle module and specific cycle logistics actions [53,54]. The findings of the ADFC Berlin representative interview are presented below.
Currently, Berlin is experiencing cycle logistics growth and integration in both SMEs and big parcel delivery companies’ activities. Berliner startups offer new cycle logistics services and cargo-bike models. The Mobility Act contributes to cycle and sustainable logistics expansion and, since products are delivered on time and as planned, objection to cycle logistics use is non-existent. Therefore, social acceptance of this new technology has been wide.
The city streetscape presents a challenge for cycle logistics. Current cycle infrastructure cannot accommodate bigger cycles and certain city districts lack space for microdepot implementation. City processes need numerous exchanges and are too bureaucratic, leading to complexity and sluggishness. Despite being noticeable in Berlin, cycle logistics does not captivate public discussion, thus union and working rights of app-based bike deliverers are a constant issue, and it is not yet the main topic inside ADFC Berlin.
For the representative, the Mobility Act is the basis of cycling development, but clear and practical demands, such as the ones ADFC Berlin demanded the Senate, and more agile processes, such as the one implemented by Friedrichshain-Kreuzberg district based on temporary deployment, feedback, and adaptation, are necessary. The experimentation of cooperative microdepots in different districts matches Berlin’s polycentric characteristics and enables the utilization of SMEs and big companies. Other good practices are: funding programs for cargo bikes, facilitating cargo-bike trials by SMEs, for instance, with the fLotte system, and allowing consumers to choose the delivery vehicle. In summary, to drive change, a multi-activity approach is paramount.
The Berlin Senate is a key stakeholder, responsible for the city’s improvement, but it is not unique. The Commerce Chamber can connect and influence shippers, such as retail shops and supermarkets, to integrate cycle logistics services. New app-based delivery services make bike deliveries more visible and the civil society, despite not realizing it yet, can participate and demand logistics change.
The representative wishes that cycle logistics scales up and progresses from experiments to mature implementation. Thus, better cycle infrastructure, including parking, lanes, and microhubs, a clear delivery modal share target for cargo bikes, and a help desk for SME’s logistics operation shift would push the realization of the wish.

3.1.3. Radlogistik Verband Deutschland (RLVD)

The RLVD advocates cycle logistics implementation and promotes the use of modern cargo bikes and cargo trailers in logistics, through the annual National Cycle Logistics Conference, market surveys, and standardization discussions [55]. The cycle logistics perceptions of the RLVD representative are as follows.
The cycle logistics sector is growing in Berlin, and SMEs and large parcel companies are actively integrating it into operations and are developing new models and vehicles. Berlin showcases cycle logistics economic and social potential and figures as the sector’s innovation and implementation hotspot in Germany and Europe. According to RLVD, the city’s inhabitants are active and constantly demand more sustainable transportation, are open to new technologies, and are ready to pay a green premium. The European standard for cargo bikes is under development, but knowledge and cargo bikes are mature for last-mile deployment.
Current cycle logistics challenges are related to costs, standardization, and policy framework; therefore, there is an inflated green premium. The non-internalization of the external costs of motorized vehicle trips hinders the cycle logistics competitiveness. Standards must ensure cargo-bike safety without cost increases and must address swappable parts (containers) while they are still evolving. The policy framework should support long-term sustainability and conditions for cycle logistics. Thus, the city and sector need clear modal split targets for the last mile, incentives, more cycle infrastructure, and traffic calming measures.
Cooperation, infrastructure, and standardization advance cycle logistics. RLVD showcases cycle logistics by raising the topic, presenting the sector’s progress through discussions and events, and providing a platform for networking and cooperation. Active engagement of the public sector, inhabitants, and/or SMEs is a common characteristic of cities with strong cycle logistics operations. Knowledge of how to design and manage cooperative microdepots and lessons from the KoModo project enable city network development. Lastly, European standards widen OEMs’ markets.
Cycle logistics stakeholders come from public administration, companies, associations, and civil society. The government defines the rules and the framework. Shippers determine and pay for the delivery operation. LSPs deliver and use cargo bikes. OEMs manufacture and offer cargo bikes. Maintenance and technology providers support cycle logistics operations by maintaining the equipment and by providing specific routing, fleet management, and IOT solutions. The receiver has the power to demand greener deliveries. RLVD showcases cycle logistics and provides a discussion platform.
The representative not only envisions RLVD as the strongest association, promoting cycle logistics advocacy and networking, but also wishes for rising cycle logistics offers and demands, contributing to the ultimate goal of carbon neutral and human cities.

3.1.4. Berliner Hafen- und Lagerhausgesellschaft mbH (BEHALA)

BEHALA, the Berlin state-owned ports and warehouses company, participated in 2018 and 2019 in the KoMoDo project together with other institutions, a project that tested transferable solutions for inner-city last-mile logistics with a focus on the combination of bicycle deliveries and a cooperative microdepot [56]. BEHALA not only provided the infrastructure but also acted as the microdepot’s neutral operator, enabling its cooperative use [56]. After the project’s completion, BEHALA made the microdepot infrastructure available for cooperative use in its headquarters and plans to deploy other microdepot systems in the city [57]. The BEHALA representative interview concentrates on the perceptions derived mainly from the KoMoDo project.
Cycle logistics is developing in Berlin and is still in a learning and experimenting phase with projects but with no long-term vision. Cycle logistics implementation fits the denser and inner S-Bahn ring areas of Berlin. Furthermore, the city’s sidewalk infrastructure provides enough space for bike deliveries (parking). Lastly, despite competition among big parcel companies, cooperation is possible.
Microdepot challenges range from land use and lack of dynamism to short-term vision and non-standardization. The absence of a land-use category for microdepots increases costs and produces distinct requirements depending on land availability and districts, thus taking too much time for permissions. Public administration lacks dynamism, for instance, permission to cut trees and the use of camera surveillance in public areas. Non-standardized procedures and products, such as containers, produce extra shipment handling in microdepots. The lack of a long-term vision depicts cycle logistics as an accessory and financial burden to companies.
However, the KoMoDo project contributed key lessons and practices for microdepots, contributing to cycle logistics advancement. Cooperative microdepots and experimentation produce synergy effects and knowledge. Modularity and support infrastructure enable adjustments according to demand throughout the year’s operation. Standardized bike containers improve efficiency through better shipment handling. Outside microdepots, restrictions on car circulation foster parcel companies to find alternatives. Cycle logistics contributes to logistics chain improvement, mostly when applied in deliveries that fit its characteristics. Lastly, inhabitants, urban communities, and supplied companies approve cycle logistics, and media coverage boosts acceptance further.
In the microdepot system, four agents are crucial, and two perspectives may propel the sector. The Berlin Senate can improve microdepot-related policies. District boroughs handle public spaces and concessions to use them. CEP providers, big or small, perform the deliveries, and the microdepot manager—the BEHALA role in KoMoDo—not only builds and manages the microdepot but also facilitates CEP providers’ cooperation as a neutral agent. The representative foresees rising competition in the microdepot market and the development of a network of microhubs to serve the inner city with cycle logistics.

3.1.5. Smart City|DB

Smart City|DB, which aims to support cities’ sustainable development, has implemented two cooperative microhubs in the Berlin train station infrastructure [58]. The Smart City|DB’s representative impressions of cycle logistics in Berlin are as follows.
The city is experiencing a supportive cycle logistics arrangement. Inhabitants are demanding climate-focused initiatives and are pressuring politicians. Recent Senate legislations care for intergenerational justice and are putting the Mobility Act into effect. The city offers diverse last-mile parcel deliveries and collection options, such as storage, smart lockers, and pick-up points in kiosks. Food delivery apps are on the rise in the city, as well as microdepot projects.
Companys’ core services are not cycle logistics, which produces a challenge. However, the main challenge is the insufficient capacity and resources of planning departments in the Senate and district boroughs. Therefore, cycle infrastructure development lags, app-bike deliverers suffer from precarious work conditions, and land-use cataloging and planning approaches remain outdated, delaying microdepot permissions and prioritizing car usage.
The representative listed three lessons, two stakeholders, and one desire to advance cycle logistics. Cooperative microdepots enable diverse companies’ utilization, funding schemes boost cooperation with the government, and solar power improves microdepot ecological performances. Key stakeholders in advancing microhubs are the government, supporting projects, and the microdepot manager, all of which promote cooperative use. The representative desires a massive reduction in car use, the prioritization of bikes, the provision of adequate cycle infrastructure, and the turning of microdepot pilots into permanent systems.

3.1.6. Berlin Cycle Logistics Ecosystem Analysis

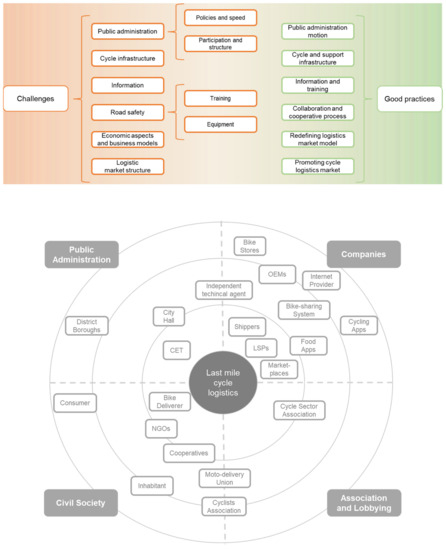
Overall, based on the allusion frequencies of the five interviewees, the key topics of each category are the following. Regarding the cycle logistics status quo, the citizens, the Mobility Act, and the government pushing cycle logistics forward and, despite still being in an experimentation and learning phase, Berlin is experiencing cycle logistics expansion in terms of utilization and bike model terms. The main challenges encompass lack of space and land-use categories for microdepots, bureaucracy and speed of processes and government, insufficient cycle infrastructure, finding a standardization balance to minimize the green premium, and deficient app-bike deliverers’ working rights. Key lessons to promote cycle logistics are to adopt a comprehensive approach to change and to understand that microdepot experiments produce hands-on knowledge. Good practices are: the legally binding Mobility Act, the cooperative use of microdepots, and the ongoing activities that enable microdepot network deployment. Public administration, shippers, LSP, and microdepot management are the main actors. Lastly, interviewees wish for a better cycle infrastructure and foresee the development of a microdepot network and the scaling upcycle of logistics utilization in the city.
The perception of the city regarding cycle logistics is positive. The public administration supports the topic and is developing a dedicated policy framework for cycle logistics. Furthermore, citizens actively demand a climate-friendlier city and the prioritization of active transportation modes. Cycling is a mainstream topic among society, policy specialists, and politicians. These aspects place Berlin as the cycle logistics hotspot in Europe, showcasing cycle logistics innovations and potential.
The understanding of the cycle logistics market situation is also mostly positive. Competition exists in the city logistics sector but does not impede cooperation, and cycle logistics do not suffer from prejudice. Cycle logistics activities are advancing in the city through adopting SMEs and traditional parcel companies, the diverse offer of cargo-bike models, and varied reception options. To promote sustainable logistics, cycle logistics should be implemented where it fits, i.e., in denser areas, and microdepots (a key enabler) need partnerships for a successful rollout. The standardization of cargo bikes is under development. Lastly, while some interviewees perceive cycle logistics at the moment as an experimentation and learning phase, others understand that it is mature enough for last-mile operations.
Assorted cycle logistics challenges are related to public administration. Public administration is perceived as too bureaucratic and with insufficient personnel, leading to slow processes, a lack of dynamism to create, adjust, and implement policies, and complex exchanges within its own structure. Furthermore, the cycle logistics policy framework lacks clear long-term targets, incentive schemes, and measures that discourage MIV use. Regarding microdepots, the city faces land scarcity in specific districts and the absence of specific land use for microdepots, which impacts its economic feasibility and produces differing grant processes. Finally, the lack of a cycling-path network, which often cannot accommodate large cargo bikes, obstructs the sector uptake.
Specifications, information, and cultural aspects set extra challenges for cycle logistics. Non-standardized processes and products generate longer procedural and operational processes and impact product comparability and substitution. Nevertheless, concerns of ensuring safety without growing costs and of standardization while it still undergoes experimentation complicate standards’ development even further. The lack of cycle logistics information—general and scientific—blocks mainstreaming in public discussions, delays planning and political progress, and contributes to a lagging qualified labor force. The historic car-friendly city planning culture further opposes cycle logistics development.
Lastly, economic aspects and business specificities complete cycle logistics main challenges. The non-internalization of motorized last-mile logistics external costs curtails cycle logistics competitiveness. Without a long-term vision, the per-project attitude places cycle logistics as an additional service, i.e., meaning extra effort and financial burden. Moreover, many institutions in the sector have cycle logistics, not as a core business or strategic area, and poor workers’ rights for bike deliverers arise mostly from app-based food delivery services. To conclude, the necessity to involve diverse stakeholders from distinct disciplines, i.e., the need for a multidisciplinary and multi-stakeholder approach, emerges as a paramount challenge for cycle logistics implementation.
The contrasting perception of the public administration is highlighted with its mention as the main source of cycle logistics good practices. Examples show that an active municipality with a clear long-term vision for cycle logistics boosts the sector development. Berlin district boroughs enable cargo-bike experimentation through cargo-bike funding for commercial use and the fLotte system. Furthermore, they innovated the permanent cycling infrastructure implementation through an approach based on temporary deployment and constant follow-up. The Berlin Senate sees the policy framework as a changing and settling factor for cycle logistics. Thus, it not only expanded car restriction zones in the city but also bound the transport policy foundation—the Berlin Mobility Act—to the city legal framework and expects the approval of the commercial vehicle module, which encompasses cycle logistics, still in the current legislation.
Microdepots produced cycle logistics innovation, good practices, and lessons. Microdepot experimentation in Berlin enabled hands-on experiences in different districts, matching Berlin’s polycentric characteristics, displayed that its deployment goes beyond transport disciplines, and produced implementation knowledge and a new concept: the cooperative microdepot.
Good practices in the standardization process, information and awareness, and cooperation have become actions for sector promotion. A task force is working on the cargo-bike European standard, and the RLVD has surveyed the market regarding container standardization, both with the potential to open new markets and to decrease costs. Media coverage connects society to the topic and events present cycle logistics progress. Stakeholders’ collaboration advances through integrating politicians into the agenda, proactive opening of dialogue channels, and a specific network and cooperation platform, the RLVD.
Finally, the interviewees extracted lessons regarding the city logistics market and how to promote cycle logistics and change. The active engagement of SMEs advances cycle logistics and precise models. Consumers’ integration can open space for cycle logistics. Representatives pointed out five practices to foster the sector: big bikes generate interest and demands should be objective, bike acceptance should be wisely used, the implementation should be targeted, and solutions must be economically feasible. Change requires time, resources, and a gradual and comprehensive approach.
Berlin’s cycle logistics ecosystem includes stakeholders from the four research dimensions. Regarding public administration, district boroughs manage district land, politicians in Berlin Parliament allocate the city budget, and the Berlin Senate sets the framework, improves processes, and facilitates cooperation. Associations advocate for cycle logistics, provide networking platforms, and connect cycle logistics services to potential users. Civil society can demand cycle logistics to enhance the city’s sustainability.
Overall, the Berlin interviews’ analysis presented a positive perception of the cycle logistics status in terms of market and city characteristics. Major cycle logistics challenges relate to the city administration, policies and cycling infrastructure, standardization, information, culture, and economic and business aspects. The identified good practices seem like a response to the major challenges, addressing city administration responsiveness and policies, microdepot development, product standardization, information and awareness raising, stakeholders’ collaboration promotion, adaptations of the logistics market, and ways to foster change and establish cycle logistics. Key cycle logistics ecosystem stakeholders span through public administration, civil society, associations, and companies’ dimensions, with prominence for shippers, LSPs, the Berlin Senate, and the newborn microdepot manager.
Finally, the analysis indicates the desire for cycle logistics implementation expansion with more cooperation and participation of the city administration, better cycling infrastructure, and a network of microdepots. As indicated in the literature review, the demands and perspectives of agents vary according to their position and goals. Below, Figure 3 summarizes Berlin’s main challenges and good practices and presents its cycle logistics stakeholders’ map.

3.2. Sao Paulo Cycle Logistics Status

Currently, the Brazilian policy framework does not address cycle logistics directly. According to [59], the PNMU is a milestone and a tool to integrate and improve people and goods mobility in municipalities. It includes goods as objects of the urban transport system and loading zones and roads as urban mobility infrastructure, calls for goods displacement impacting mitigation, and requires municipalities to develop UMPs encompassing UFT. However, it presents only access control, which historically has impacted cities and society, as strategies to improve the UFT. The PlanMob Handbook gives further orientation about the integration of UFT in UMPs. Despite considering the bicycle as a sustainable vehicle for goods transport, it reinforces access control measures as the only UFT strategy and, indirectly, places UFT as being less important than passenger mobility.
Sao Paulo cycle logistics policy frameworks are developing. In Sao Paulo, e-bicycles were exempted from the state tax ICMS from March 2022 in order to have a smaller green premium [60]. In 2015, with CET technical support, Sao Paulo city published its UMP that aims to prioritize active modes, improve urban logistics, and jointly manage people and goods transport [61]. Sao Paulo UMP states cargo bicycles’ potential to optimize UFT costs and establishes the Goods and Services Mobility Policy to promote microdepots and light and active vehicles in the city [61]. In 2017, CET published the first cargo O-D survey in the country, which generated a thorough database for the city and a cargo survey guideline for the country [62]. Since 2016, the city enacted a set of laws related to bicycles, thus instituting its UMP and addressing bicycles in sharing services and the use in services and goods transport [63,64,65]. In 2020, the city created its Municipal Cyclelogistics Policy to promote and monitor sustainable logistics, encompassing bikes, trikes, and EPACs, and addressing accessibility, parking, training, support facilities, data sharing, and recognition stamp aspects [66]. Although expected to be regulated by 2020, it is still not yet regulated.
Sao Paulo is a significant city in Brazil with humongous freight transport. Sao Paulo city, part of the biggest metropolis in the world’s southern hemisphere, has more than 12 MM people and 7000 hab/km2 [67]. The city is responsible for more than 10% of the country’s GDP and its GDP per capita is almost double the national average [68]. The registered car and motorcycle fleet in the city surpasses seven MM vehicles. Sao Paulo was the first Brazilian city to implement a policy package to mitigate traffic congestion, including access restrictions for cargo vehicles [62]. The flow of freight vehicles, mostly generated by wholesalers and retailers, concentrates in the early hours and right after the time-window restriction [62]. Daily, 80,000 to 120,000 motorcycles are used only for small goods deliveries [61].
Cycle logistics studies and initiatives, including food delivery due to the pandemic situation, are rising in Sao Paulo. LABMOB and Aliança Bike have published studies on Sao Paulo city cycle logistics. They characterize district bicycle deliveries, gathering stakeholders’ implementation perceptions, outlining the courier sector, and examining the relationship between bicycle logistics and road safety [69,70,71]. In 2019, a pilot project tested the adequacy of cargo bicycle models in Correios’ operation in a coastal city of the state, which contributed to Correios’ deployment of almost 800 e-bicycles in eleven states of Brazil for post and parcel delivery [72,73]. Moreover, City Hall has a plan to evaluate the logistics efficiency of the city’s cooperative microhub and bicycle combination in 2022 [74]. Based on the four research dimensions, the findings of CET, UCB, Aliança Bike, Scambo Consultoria, Carbono Zero, Tembici, and Favela Brasil Express representatives’ interviews are presented.

3.2.1. Companhia de Engenharia de Tráfego (CET)

Created in 1976, CET became the municipal traffic authority of Sao Paulo in 2021, embodying the responsibility for all road system operation activities and with specific units dedicated to bicycle and commercial transport [75,76]. CET’s representative’s impression of cycle logistics in Sao Paulo is the following.
Sao Paulo extended its bicycle infrastructure recently and is ready to integrate diverse logistics equipment and models. Cycle logistics use has expanded, pushed by its fit for fast and light deliveries in dense zones, the realization of retailers that goods can be delivered by bikes, and consumption patterns changing due to COVID-19 pandemics. The municipality has specific areas to manage cycling planning and city logistics, which are currently working on policies and regulations to improve bike-delivery conditions. However, the logistics market’s focus on costs and the car culture of inhabitants provokes precarious working conditions, mainly for deliverers using app-based services.
Cycle logistics face diverse challenges in the city. The main one is the lack of collaboration and dialogue among stakeholders. The deep car culture and budget issues impact the speed of cycle infrastructure development, which does not support wider bicycles and tricycles. Furthermore, the lack of ESG values and the harsh competition in the logistics market hampers stakeholders’ exchanges and fosters unsafe riding behavior of bike deliverers, generating road safety issues for them and pedestrians.
However, some actions in the city are advancing cycle logistics. The night delivery program improves logistics performance by using road-idle capacity. Furthermore, it matches perfectly with the shared microdepot concept—implemented by some companies already and envisioned as a near City Hall pilot project—enables cargo bicycle deliveries, and showcases cycle logistics and economic feasibility for businesses. New policies and adjustments have called attention to training needs, regulated microdepot land use, and addressed cycle logistics regulation. Lastly, multi-stakeholder initiatives enable fair and robust solutions, generate opportunities, and identify real needs and restrictions despite being complicated to kick off.
Cycle logistics stakeholders encompass city administration, NGOs, associations, and companies. CET and Municipal Secretaries provide cycle infrastructure, develop projects, and operate to improve working conditions. NGOs and associations advocate for rights and sector professionalization. Companies can influence the market pressure for fast delivery and can improve road safety through training.
Lastly, CET’s representative shared wishes and perspectives for cycle logistics. The wish is for cycle logistics sustainable growth, with companies’ investment, good image, and adequate and adapted cycle infrastructure. The perspectives are a push from the city administration for better stakeholder collaboration, cycle infrastructure quality, and the regulation of cycle logistics in 3 to 5 years.

3.2.2. União de Ciclistas do Brasil (UCB)

Founded in 2007, UCB emerged to make federal institutions listen to local bicycle organizations and hear their needs. For instance, it manages the Bicycle Observatory, maintains cycling databases, and addresses the precariousness of cycle deliverers’ working conditions [77]. The UCB representative shared the following perceptions of cycle logistics, with special attention to bike deliverers connected to food delivery applications.
Recently, cycle logistics have expanded, mainly due to COVID-19 pandemic lockdowns and unemployment, which pushed people to deliver for food apps. However, despite demand from civil society, the policy framework neither includes cycle logistics in cycling planning, invests in infrastructure, nor cooperates with or talks to society. The couriers are divided into two groups: couriers working for conventional companies with better conditions and couriers connected to food delivery apps with very precarious conditions, i.e., no contracts, no training, poor equipment, and working long hours.
Various challenges undermine cycle logistics and bike deliveries in Sao Paulo. The deliverers lack representativeness. Currently, they are represented by the motorcycle deliverers’ union. Thus, their claims are not heard, hampering stakeholders’ coordination and engendering prejudice, as they are invisible. The city administration has plans and discourse, but neither implements nor monitors cycling developments. Cycle infrastructure expansion is too slow and does not endure trikes and cargo bikes, thus worsening road safety. Bikes and equipment are generally of low quality, impacting deliverers’ health. The high-quality equipment offered is expensive and inexpressive. Lastly, the pressure for profit and fast deliveries engenders unsafe riding behavior and exploitation.
Nevertheless, some practices may push cycle logistics forward. Bike deliverer cooperatives and specific projects empower the deliverer, bypassing apps’ dependency and establishing a dedicated union. NGOs and associations are creating specific lobbying groups, implementing parking projects that fit deliverers’ needs, and extending the hours allowed to carry bikes in subways, thus creating conditions for stakeholders’ collaboration. The Municipal Cyclelogistics Policy was a good practice from the public administration, but it is still not regulated.
The main stakeholder is the freelance bike deliverer, but others are also important. The motorcycle delivery union must realize and push cycle logistics demands. Cooperatives are qualifying the debate and confronting the status quo. The public administration can foster transformation and provide adequate infrastructure. Companies can foster cycle logistics by providing either data for policies and maintenance for equipment or specific products and services for deliverers, as in bike-sharing or telecom.
The representative wishes to establish a dedicated union and working conditions. The goal is to recognize cycle logistics as a sustainable alternative that contributes to the urban economy, society, and the environment. However, the perspective is for growth in the number of bike deliverers under food apps and, thus, more exploitation.

3.2.3. Associação Brasileira do Setor de Bicicletas (Aliança Bike)

Aliança Bike is an association that seeks to strengthen the bike economy and bike use in the country. Since 2018, it has developed a series of studies, supported policies such as Sao Paulo Municipal Cyclelogistics Policy, and demanded tax reductions [78]. Following, the impressions of Aliança Bike’s representative are presented.
The price of cargo bikes and the demand for fast and cheap deliveries are challenging cycle logistics deployment, but many issues are related somehow to the public administration. Until now, a specific cycle logistics public administration area did not exist. Thus, policy lags reality demands, generating parking issues such as accessibility and risk of theft, inadequate cycle infrastructure related to width and fit, and curb space competition among loading and unloading, parking, and pedestrians, with current privileges for individual cars.
However, innovations such as cooperative microdepots, lessons, and practices can foster cycle logistics. Adequate public planning and execution, such as cycle infrastructure for the diverse equipment and promotion of mixed land use and sub-centers, can improve conditions for cycle logistics implementation. Aliança Bike has developed studies to improve awareness of cycle logistics benefits, economic qualities, issues, and demands. Furthermore, it promotes the import and local manufacture of new cargo bike models and product development for specific cycle logistics groups and integrates cycle logistics companies in its structure to qualify the debate and to consolidate culture. Supporting the Sao Paulo Municipal Cyclelogistics Policy development brought the market to the discussion, promoted stakeholders’ cooperation, and realized the strength of participatory processes to leverage benefits.
CET and Municipal Secretaries are the responsible stakeholders for traffic management, and the inception of a cycle logistics area is noticed. LSPs grant real data in studies and open discussions on the motorcycle-to-bicycle deliveries shift. NGOs raise awareness and train. Consultancies organize events, debates, and cooperation. Companies offer options such as a broader bicycle portfolio, targeted products by OEMs, provision of e-bikes and special plans by bike-sharing systems, and delivery route integration by marketplaces.

3.2.4. Scambo Consultoria (Scambo)

Scambo is a logistics consultancy that organizes logistics events and startup training and developed the Cycle Logistics Manual for City Hall, in which a microdepot and bicycle pilot project for Sao Paulo is proposed [79]. Below, the perceptions of Scambo’s representative are presented.
Local OEMs’ bicycle portfolio and cycle logistics implementation in couriers and e-commerce (parcels) are increasing. Major marketplaces have integrated bicycles into delivery routes, depicting their efficiency. However, bike deliveries are concentrated in the expanded city center, which is denser and richer, while almost none exist in favelas and peripheric communities, which lower-income people generally inhabit.
Therefore, the city lacks cycle logistics models for favelas and communities, in which deliveries are mainly outsourced, and operators do not want to change their model. This derives from the pressure for faster and cheaper deliveries, and the poor remuneration model engenders long days and weeks of work. The public administration’s indifference and lack of resources challenge new policies, updates, and stakeholders’ cooperation, as well as bicycle infrastructure development, which the representative sees as more important for commuting than logistics. Inadequate equipment and riding behavior worsen road safety, degenerate the cycle logistics image, and hamper its adoption by companies. Lastly, most bike LSPs focus more on activism than market efficiency.
The representative also indicated practices and lessons that advance cycle logistics. While companies with enough volume have internally developed cycle logistics operations—training, microhubs, and bicycles—cooperative microdepots enable bike deliveries for smaller companies and Scambo have prepared a cooperative microdepot pilot for the public administration. Sao Paulo Municipal Cyclelogistics Policy has called attention to training needs, studies to provide a better understanding of the situation, and the integration of consumers in delivery decisions that may equate costs for sustainable deliveries, showcasing the importance of awareness. Furthermore, collaborative and multidisciplinary solutions boost positive impacts and enable the emergence of new services and opportunities, such as the Favela Xpress Brasil operation, in favelas and communities.
A key stakeholder is the independent technical agent facilitating concordance and technical coordination. Public administration provides a policy framework, including training and infrastructure. Shippers, often marketplaces, have the power to reorientate delivery choices. LSPs often undergo pressure from service quality by consumers and low cost by shippers. Thus, marketplaces are also taking part in this role. Technology providers offer route and tracking solutions, crowdsource (freelancer) bike deliverers, a recent agent, work-for-food apps, and e-commerce. The consumer, a key agent, still has a minor role in the (cycle) logistics arena. Lastly, associations, pushed by terrible deliverers’ working conditions, devote most of their energy to activism rather than the business vision. The representative wishes to develop replicable and scalable cycle logistics models to expand towards distinct areas of the city and into new regions.

3.2.5. Carbono Zero Courier (Carbono Zero)

Carbono Zero offers diverse courier services, mainly using bikes (+160). The company is recognized for its contracting style, frequent participation in studies, partnerships with associations, universities, and municipalities, and innovations in its storage points’ network in Sao Paulo. Due to the boom of app-based food delivery and e-commerce, the company has readjusted its strategy to focus on the latter [80]. Carbono Zero’s representative’s perceptions are shown below.
The cycle logistics current situation is not the best. It is still a marginalized niche sector with small offers of services with quality, shippers pressuring for lower costs, and fierce competition with LSPs that exploit deliverers on bikes and motorcycles. The city’s car culture leaves pedestrians and cyclists behind and contributes to lethargic cycle infrastructure expansion and policy development.
Fierce and unfair competition with crowdsource-based companies hampers the sustainable growth of cycle logistics and focuses on profits and marketing over real operational improvement. Cycle logistics lacks representativeness, being represented by the motorcycle delivery union, and a qualified labor force due to the low salary cap. Public administration lacks resources and knowledge of cycle logistics, being unable to integrate it into planning and to incorporate it in bids. Finally, despite the area being available for microdepots, the investment requirements cannot be achieved without partnerships.
Nevertheless, good practices and lessons can propel cycle logistics. New and green services allow a higher green premium. Refusal of a poor business offer sets cycle logistics quality and price standards. Microdepots enable collection and bike deliveries. Multi-stakeholders’ initiatives strengthen the sector, enable the deployment, for instance, of microdepots, and generate business opportunities. The incorporation of failing courier companies enables spatial and client portfolio expansion.
The representative mentioned the entire public administration as a key stakeholder, airlines as potential partners for new services, offices and e-commerce users of cycle logistics services, and crowdsource-based apps as work precariousness and market unbalance producers. Lastly, the representative foresees cycle logistics flourishing in new places through studies and research knowledge and wishes for public administration participation and cycle logistics sustainable growth, with better infrastructure, recognition of its value, and respect for bike deliverers.

3.2.6. Tembici

Tembici is the micromobility leader in Latin America, operating several bike-sharing systems, including Sao Paulo’s [81]. In 2020, in partnership with the social NGO Aromeiazero Institute and the food delivery company iFood, it launched the iFood Pedal initiative in Sao Paulo, which is based on exchanges with the cycle deliverers, provides training, support facilities, electric bikes, and specific plans for the cyclists that deliver for iFood [82]. The initiative is currently being expanded in Sao Paulo and other Brazilian cities. The cycle logistics perceptions of Tembici’s representative, which emphasize the company sphere, are as follows.
In Sao Paulo, cycle lanes and paths are slowly expanding. Furthermore, food-delivery apps are trying to shift from motorcycles to bicycles. Since 2018, the use of the Tembici bike-sharing system for deliveries has increased, even without a specific plan for the public. During the COVID-19 pandemic, the deliveries, mainly app-based, skyrocketed and the company adjusted its model to transform the bike-sharing system into a cycle logistics enabler. Even so, the demand for bikes and e-bikes is still higher than the supply.
In the city, cycle logistics challenges relate to the prejudices that bike deliverers face from inhabitants, the lack of cycle and support infrastructure, and the need for support facilities for crowdsource-based bike deliverers in the city’s most expensive areas. Providing adequate delivery e-bikes is challenging for the company due to cost and scarce offers. Moreover, it had to create specific products and plans for a new consumer group, the bike deliverers. The lack of support facilities—to rest, eat, charge, and go to the bathroom—impacts the work routine of the deliverers. All of this complicates the financial balance of Tembici products and maximizes the green premium.
From its experience, the company points out four good practices: provision of adequate vehicles for deliveries, the e-bike, improvement of working conditions and delivery quantities; dedicated products and services for bike deliverers must learn from their demands and fit their budget; education and training are key to improving road safety; partnerships to provide support facilities are not only essential but a human matter.
For the representative, important stakeholders are the bike provider—either a bike-sharing or leasing company—the food-delivery apps that generate demand, district councils—part of the public administration—that could endorse the provision of support facilities for deliverers, and the inhabitants that could either be part of the solution or could hinder cycle logistics development. The representative wishes for more people to use bikes for commuting and logistics and foresees the expansion of the bike-sharing system and support facilities in the city, as well as the use of the system bikes to fulfill diverse purposes.

3.2.7. Favela Brasil Express (Favela Xpress)

The startup Favela Brasil Xpress focuses on logistics in favelas: storing, handling, and delivering products with the local workforce using bicycles using microdepots accessible by conventional logistics services. The startup established partnerships with major e-commerce players and local NGOs’ networks, expanded the operation to other Sao Paulo communities, and plan to spread the model to other Brazilian cities [83]. Following, the cycle logistics’ perceptions of the Favela Xpress representative are presented.
Sao Paulo expanded its cycle infrastructure recently, which facilitates bike deliveries; however, favelas and peripheral regions, where people have lower incomes, were not included in this expansion. Generally, bike deliverers are 18 to 25 years old and this is their first job.
Favelas and peripheric communities face challenges related to poor infrastructure, including no cycle access, stairs, and tiny roads, and to the inexistence of models developed based on local demands. Generally, the references are richer areas and the lack logistics hubs is due to the safety concerns of shippers. In the city, the lack of training and awareness, either related to the perception of bicycles as logistics vehicles or the training of deliverers, hinders cycle logistics. Lastly, the pressure for fast and cheap deliveries and a remuneration model that pays more for bigger vehicles produces prioritization of marketing over sustainability, long working hours, and a boost in motorized-vehicle use.
The representative indicates infrastructure improvements, such as cycle paths and microdepot deployment, as facilitators for bike deliveries. Stakeholders’ cooperation enables better investment, training, and equipment provision. Contracts with targets for bike deliveries decrease competition and advance cycle logistics. Consumers’ integration and awareness raising allows the choice of sustainable deliveries with better consolidation and longer deadlines.
The key stakeholders in the cycle logistics ecosystem are the government that invests and leverages cycle infrastructure in the city, companies that finance and provide bicycles, and NGOs that provide access to and confidence with local inhabitants. The representative wishes for more investment from companies in bicycles and a readjustment of the remuneration model, prioritizing sustainable modes that generate benefits for the city and the people.

3.2.8. Sao Paulo Cycle Logistics Ecosystem Analysis

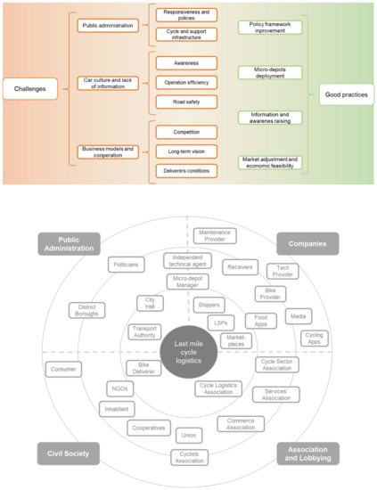
Cycle logistics use grew in the city, but mostly in denser areas and, despite having plans and policies, enforcement is slow. Recently, app-based deliveries skyrocketed, but with poor working conditions for deliverers. A major challenge is road safety, generated by a lack of training, information, infrastructure, and public administration resources. Current city logistics and remuneration models discourage cycle logistics. The deficient representativeness of bike deliverers and poor stakeholders’ cooperation hinder the development of robust solutions and foster prejudice against bike deliverers.
Interviewees pointed out three key lessons: new services produce new opportunities, thorough cycle infrastructure advances cycle logistics, and multi-stakeholder and collaborative approaches create superior results. As good practices, they indicated bike deliverers cooperatives, awareness raising, training, microdepots, the Municipal Cyclelogistics Policy and its participatory process, and adequate cycle support infrastructure for new demands. The main cycle logistics stakeholders of Sao Paulo are the public administration, especially CET, companies, NGOs and associations, and the bike deliverer. Lastly, the perspective is that cycle logistics will expand and the wish is for sustainable growth, with adequate policy and cycle infrastructure by public administration, higher investment by companies, and recognition of the bike deliverers.
Overall, the perception of the city regarding cycle logistics is not the best. In Sao Paulo, the car culture is present in politicians and inhabitants, who just recently realized that cycle logistics is possible. The city has humongous traffic jams, which somehow foster cycling, and the cycling infrastructure is expanding slowly and concentrating in central and richer areas. City administration is working on a cycle logistics policy framework, but its speed and presence have space for improvements.
Regarding the logistics market in the city, the COVID-19 pandemic impacted working patterns with home offices and shift reorganization and boosted the number of deliveries due to several lockdowns. City logistics operate in harsh competition, with cost and time as parameters. Cycle logistics use and bike diversity are increasing due to efficiency, but mostly in denser areas not the periphery. However, the sector is still small and marginalized, needing partnerships and better equipment. Food apps showcased bike deliveries and the need for improving working conditions. While app-bike deliverers work with precarious rights, courier and cooperative deliveries have better working conditions.
Various challenges are related to public administration. Representatives indicated that public administration lacks an area to deal with cycle logistics and resources, i.e., personnel, budget, and knowledge, thus being hard to talk to and approach and taking time to implement and adjust plans and policies, generating a policy mismatch; for instance, the delay in the Cyclelogistics Policy ordinance, curb fiery space competition, deficient and narrow cycle paths, and poor bicycle parking accessibility and design.
Culture, information, and equipment impact road safety and cycle logistics implementation. The strong city car culture generates resistance against changes that prioritize cycling. Deficient cycling monitoring and cycle logistics information hamper the awareness of inhabitants and businesses and create prejudice against bike deliverers and facility deployments in the city’s peripheric regions. The lack of training generates the risky riding behavior of deliverers, and the combination of high prices and insufficient offers push deliverers to use inadequate equipment, negatively impacting health and road safety.
The logistics market structure and economic and business aspects further stress cycle logistics. The current logistics market seeks the highest speed and lowest cost, with contracts and remuneration models aligned to this purpose, and does not consider the entire system’s efficiency. Altogether, generating unhealthy competition prioritizes profit and marketing over people and the environment, and hinders cooperation. Therefore, bike deliverers lack representativeness (dedicated union) and cycle logistics suffers from a lack of qualified labor force and stakeholders’ collaboration, hindering solution creations for peripheral areas, partnership developments for microdepots, and economic feasibility.
Sao Paulo public administration is seen not only as a challenge but also as a source of good lessons and practices to advance cycle logistics. Cooperation with cycling associations and deliverers produced the Municipal Cyclelogistics Policy that addresses training, parking access, and support facilities’ matters, despite not being regulated yet. Programs, policy adjustments, and ordinances for cycle logistics are being discussed and developed, such as extending the period to travel with the bike in subways, including e-cargo bikes, with more power in the legislation, and the night delivery program.
Regarding the infrastructure for cycle logistics, diverse stakeholders are pushing its development. Microdepots are perceived as facilities that improve cycle logistics efficiency, foster the sector, and enable bike deliveries by SMEs. Marketplaces and LSPs implement microdepots and distribution hubs in denser and peripheral areas, producing efficiency gains. The city administration has already defined the microdepot and its land use. Currently, it is seeking partners to develop its own cooperative microdepot pilot. Furthermore, associations and bike-sharing systems developed support facilities and community bike-parking models targeting bike deliverers related to app platforms.
New agents in the cycle logistics arena and publications are advancing information and training aspects. Cycle logistics cooperatives and working and lobbying groups in cycling associations are empowering bike deliverers and fostering advocacy for the sector. Furthermore, studies and scientific publications are characterizing the sector and grasping the market perception of cycle logistics. Companies alone or in partnership with NGOs are providing basic training for bike deliverers.
Good practices mature and push the inception of changes in the logistic market model. Representatives indicate the setting of the value of cycle logistics, including bike delivery targets, and integrating the consumer in the process by giving vehicle choice options or dividing costs as opportunities. Collaborative processes, despite engendering complexity at first, enable the identification of real demands, as in the Municipal Cyclelogistcs Policy, new business opportunities, as in the Correios case, and more comprehensive solutions, as in iFood Pedal.
Lastly, interviewees indicated seven good practices to promote cycle logistics market: foster culture internally; showcase its economic feasibility; offer fair working conditions; promote industry and diversify offers; new services open opportunities; expansion through acquisition is viable; if the volume is enough, develop your own cycle logistics system.
Sao Paulo’s cycle logistics ecosystem includes stakeholders from all four research dimensions. In the public administration, district boroughs can ease rider facility developments, city administration leverages transformation, and CET sets regulation and mobility infrastructure and connects diverse Secretaries in the city. Associations advocate for cycle logistics and generate knowledge. In civil society, consumers and inhabitants are still underused and resistant. NGOs train and link to local people. Cooperatives empower deliverers and provide alternatives. The motorcycle union represents bike deliverers and can partner in favor of their advancement. Freelance bike deliverers participate in crowdsourcing and deliver for apps and e-commerce.
Companies offer market alternatives and invest. Besides the usual logistics stakeholders—shippers and LSPs—bike stores and technology and telecom providers maintain the equipment and support logistics operations. Bicycle providers, as sharing systems and OEMs, diversify and target products and services offered. Big marketplaces go beyond traditional shipper roles and incorporate LSP and technology provider functions. Cycling apps provide data for policy lobbying, and food delivery apps showcase bike deliveries in the city. Finally, independent technical agents, such as universities or consultancies, facilitate and coordinate stakeholders’ cooperation.
The representatives wish for a faster response and more participation from the city administration, sustainable growth of cycle logistics, changes in the logistics market structure, and improvement of bike deliverers’ working conditions.
Overall, Sao Paulo interviewees evaluate that the city does not yet provide the best conditions for cycle logistics. Furthermore, the city logistics market is harsh, but cycle logistics has potential. Major cycle logistics challenges relate to the city administration, policies and cycling infrastructure, culture and information, road safety, the logistics market structure, and economic and business aspects. The good practices address current major challenges through improving city administration responsiveness and policies, microdepot development, information and awareness raising, bike deliverers’ training, promotion of stakeholders’ cooperation, adjustments of the logistics market, and ways to foster change and establish cycle logistics. Key cycle logistics ecosystem stakeholders span across public administration, civil society, associations, and companies’ dimensions, with prominence for CET, marketplaces, and the freelance bike deliverer. Finally, the analysis indicates the desire for cycle logistics sustainable growth with more participation from the city administration, changes in the logistics market structure, and rights for bike deliverers. Like the Berlin case and as indicated in the literature review, the demands and perspectives of agents vary according to position and goals. Below, Figure 4 summarizes Sao Paulo’s main challenges and good practices and presents its cycle logistics stakeholders’ map.

4. Discussion

Based on the open coding clustering and analysis of each city, this section presents the comparative analysis between Berlin and Sao Paulo cycle logistics ecosystems, following the lenses of the three specific research goals, to further enrich the answer to the research question and to identify similarities and differences.
Berlin and Sao Paulo share the status of being the biggest and most populated cities in Germany and Brazil, but, despite resemblances, their social and economic contexts have fundamental distinctions that directly impact the development of new technologies such as cycle logistics, their local social acceptance, and the costs of implementing and offering a greener service.
However, even with the distinctions between cities, cross-border exchange, learning, and analysis enable the identification, adjustment, and implementation of more robust, efficient, and thriving solutions. Enlarged cross-border trade and technology and the movement of information, investment, and people has advanced globalization in the second half of the last century. Globalization expresses the increasing interdependence of countries’populations, cultures, and economies, generating beyond borders’ benefits and harms [84]. In this context, where globalization represents a simplistic concept of linear territorial expansion, the glocalization concept arises to simultaneously consider the universal (global) and the particular (local) political, social, and economic tendencies. Therefore, the concept introduces the importance of the local level and highlights the interrelation of global and local levels [85]. Through the marketing and business lenses, glocalization refers to developing products and services for the global market through adaptation to local aspects [85]. Thus, the comparative analysis of the Berlin and the Sao Paulo cycle logistics ecosystems may leverage cycle logistics implementation in other cities.
The perception of the cycle logistics status in both cities is contrasting, positive in Berlin and challenging in Sao Paulo. City administration supports cycle logistics in Berlin and there is an overall social acceptance, as depicted by the Bike Referendum that culminated in the Berlin Mobility Act, the increase in cycling modal share, and the participation of the Berlin Senate and district boroughs in microdepot pilot projects.
On the contrary, in Sao Paulo politicians still heavily support a car culture. The slow pace of cycle logistics policies is highlighted by the Municipal Cyclelogistics Policy ordinance’s delay and the invisibility of bike deliveries. Moreover, there is a lack of social acceptance and the existence of prejudice from higher income groups about the cycle logistics service.
Berlin representatives indicate that cycle logistics, despite being mature for last-mile logistics, is experiencing an experimentation phase and advancements, which are demonstrated by the diversity of bike models, reception options, and types of companies that adopted it, agents’ cooperation and receptiveness, and innovations in equipment and businesses. In Sao Paulo, cycle logistics has also progressed due to its efficiency, with increased adoption and bike offerings by manufacturers, assemblers, and sharing systems. However, cycle logistics is still a niche and a marginalized sector, in which cooperation, equipment, and workers’ rights need improvements.

4.1. Challenges

One of the critical challenges is the green premium related to the cycle logistics activity. The green premium is the difference in cost between the same action producing greenhouse gases and zero or lower emissions. It is also a key concept for indicating the green technological advancements developed toward addressing climate change. Moreover, the green premium helps to highlight the critical challenges to overcome [86,87,88].
Currently, green solutions tend to be more expensive than high-emission ones. Other than the cost of developing new technologies, society still does not factor the environmental costs of consolidated energy options such as fossil fuels into the price. Therefore, it is critical for Berlin and Sao Paulo to implement holistic public policies to promote cycle logistics, thus supporting the activity and innovations in the field.
In both cities, there are challenges relating to the city administration at different levels. City administrations are not responsive due to bureaucracy or lack of resources, and dedicated policy frameworks move slowly, for instance, cycle path width and expansion. Specifically in Berlin, the topic of land for microdepots is a major challenge. Sao Paulo, which has CET as the city traffic authority and the Municipal Mobility and Traffic Secretary, experienced quick cycle infrastructure growth in 2016 and published the Municipal Cyclelogistics Policy in 2020, but infrastructure expansion has been limited since then and the policy ordinance is still inexistent. District boroughs are responsible for district land management, and the SenUMVK is the transport authority in Berlin, even though the establishment of the Mobility Act lasted three years and, until now, lacks two modules, thus showing that responsiveness issues arise in distinct public administration structures.
The lack of information and the existence of car culture hinder cycle logistics development in both cities, especially in Sao Paulo. The combination of these two aspects blocks agents’ awareness, changes in processes, and a qualified labor force growth. However, while they challenge cycle logistics operation and expansion in Berlin, they generate road safety concerns, prejudice, and resistance towards cycle logistics and bike deliverers in Sao Paulo.
Lastly, business aspects and the need for stakeholders’ collaboration challenge cycle logistics in both cities. Representatives indicated city logistics market competition as unfair, either because of the non-internalization of externalities of MVI logistics in Berlin or due to contracts pressuring for time and cost in Sao Paulo. In Berlin, the lack of a long-term vision and targets hampers cycle logistics investments and expansion. In Sao Paulo, bike deliverers lack representativeness, hindering participation in processes and rights’ improvement. Therefore, while Berlin’s business and collaboration challenges concentrate on economic and long-term aspects, Sao Paulo focuses on securing basic conditions and a platform for freelance bike deliverers.

4.2. Good practices

A proactive city administration can push cycle logistics forward and, despite being related to many challenges, administrations of both cities produce good practices in the sector. Currently, both administrations are working on the improvement of the policy framework. While Berlin considered the broader mobility system and bond policies for its legal framework, Sao Paulo developed a policy focusing on the bike deliverer and set the night delivery program. In Berlin, district boroughs have commenced participation in cycle logistics development, which is not yet a reality in Sao Paulo. The CET representative highlighted the current work on the Municipal Cyclelogistics Policy ordinance and representatives see the inception of a group and closer work between CET and the Municipal Secretary in cycle logistics. SenUMVK plans a new attempt to pass the commercial vehicle module of the Mobility Act. Therefore, CET works on setting the fundamentals of cycle logistics within the local context, and SenUMVK seeks to bind cycle logistics in Berlin’s legal framework while advancing its policy structure.
Microdepots are emerging as facilities that foster cycle logistics efficiency, deliveries, and sectors in both cities. Microdepot deployment is occuring in both cities, but, while most are exclusive in Sao Paulo, Berlin goes further and is experimenting with the cooperative use of these facilities. Currently, the Sao Paulo administration is seeking partners for the first cooperative microdepot pilot. In terms of microdepots’ land use, whereas Berlin works on adjustments to the land use catalog and the identification of suitable areas, Sao Paulo has its land use regulated and foresees the complementarity of microdepot deployment and the night delivery program to advance cycle logistics. Berlin is improving microdepot deployment conditions based on practical experience, and Sao Paulo, foreseeing microdepot potential in the city, anticipates conditions’ adjustments and pursues facility deployment.
Cycle logistics information and awareness are happening in distinct ways in both cities. In Sao Paulo, new agents advocate and empower the sector, publications characterize the sector, and companies and NGOs provide basic training for bike deliverers. Cooperatives are emerging as alternatives to deliverer exploitation and are discussing the establishment of a dedicated union. Associations are establishing specific thematic groups and partnering with universities and other agents to generate knowledge. In Berlin, working groups are developing standards and media coverage increases and the Senate and networking platforms are enabling stakeholders’ cooperation. RLVD is working on regional cargo bike standards, surveying containerization prospects, and establishing the annual sector conference. Cycle logistics information is starting to be broadcast not only on specialized portals, such as cargobike.jetzt, but also in district newspapers and on the street. The distinct ways of information and awareness initiatives in both cities may derive from their different cycle logistics stages, with Sao Paulo focusing on settling the basic conditions and Berlin working on transitioning from a more experimental to a more mature phase.
General practices to promote cycle logistics and to drive change in city logistics models present similarities in both cities. The integration of the consumer in logistics vehicle choice and costs shows the potential to redefine the market status quo. Policies, products, and services should fit real demands and may open development opportunities. Economically feasible solutions generate interest in cycle logistics and promote sustainable growth. Interestingly, representatives of both cities indicated that showcasing cycle logistics and economic feasibility is paramount. Even with each city’s specificities, the economic aspect of cycle logistics is key for its implementation, and sustainability and opportunities may derive either from closer integration of specific agents or from product and services’ novelty.

4.3. Stakeholders

The cycle logistics stakeholders’ ecosystem of both cities encompasses stakeholders in the four research dimensions, with many similarities and specific city-related agents. In both ecosystems, the public administration figured, including district boroughs and the transport authority, cyclist and commerce associations, the civil society, shippers, LSPs, support companies, bike manufacturers, technology providers, and food delivery apps. Specific agents mentioned for Berlin were politicians in Parliament, the media, and the recent neutral microdepot manager. In Sao Paulo, attention was brought to the role of NGOs and bike deliverer cooperatives, bike-sharing systems, big marketplaces, independent technical agents, and freelance bike deliverers. Despite some agents being frequently mentioned by interviewees in each city, the perception of their roles sometimes varied, which may relate to the positioning and the goal of each representative’s institution. Moreover, specific stakeholders mentioned in Berlin or Sao Paulo relate to each city’s specific cycle logistics contexts, debates, and news, which stresses the potential to learn, anticipate, and promote cycle logistics through comparison, exchange, and collaboration.
While representatives of both cities wish for improved responsiveness and participation of city administrations and sustainable integration and growth of cycle logistics, Berlin desires a microdepot network development and Sao Paulo desires the improvement of bike deliverers’ rights and working conditions, highlighting the local context’s influence in the representatives’ perceptions.
Overall, despite both cities undergoing distinctive phases of cycle logistics implementation, mature experimentation in Berlin and early inception in Sao Paulo, the general perceptions of cycle logistics challenges, good practices, and main stakeholders are similar. However, when looking closer, perceptions have particularities that may derive from each city’s cycle logistics implementation phase and context, i.e., globally (on a broader level) cycle logistics representatives’ perceptions are aligned, but local circumstances and particularities further influence, differentiate, and connect perceptions to each city context. Below, Figure 5 aggregates challenges, good practices, and the stakeholder maps of both cities.

5. Conclusions

Based on the findings and analyses of the Berlin and Sao Paulo cases and considering the need to adapt to the local context, the four key aspects for a successful cycle logistics implementation in both cities are:
  • Clear identification of the social, political, economic, and technological demands and challenges.
  • Acknowledgement and communication of learnings, empowering the active agents promoting cycle logistics.
  • Advancement of practices that address local challenges and diminish the green premium
  • Cooperation between the diverse key stakeholders and expansion of social acceptance.
Two learnings derived from the literature review and the analysis procedures are paramount to bear in mind. First, cycle logistics has a specific application scope and it is a greener alternative among many options that can improve last-mile efficiency and sustainability, but also can add a green premium. Secondly, comprehension of local social and economic context is crucial for cycle logistics development, but experiences and exchanges with diverse cities provide references, anticipate adjustments, and leverage implementation success.
Despite the differences in the cycle logistics statuses of both cities, the central challenges of cycle logistics implementation were akin. Cities’ administrations relate to major challenges due to low responsiveness, slow development of policy frameworks, and deficient provision of cycling and supporting infrastructure. The lack of information and the existing car culture hinder awareness and change, generating diverse consequences in both cities. Lastly, the need for stakeholders’ collaboration and the harsh competition in the citys’ logistics markets further complicate cycle logistics development. The comparative analyses indicated that public administration responsiveness issues might arise independently from the power structure, challenges derived from car culture and deficient information may differ according to local contexts, and business and collaboration challenges tend to concentrate on agents’ current demands and future perspectives.
Similarly, despite particularities, good practices fall under similar categories in both cities. Both cities’ administrations are improving their policy framework and implementing programs. The deployment of microdepots is happening in both cities and is improving cycle logistics operation, with special attention to its cooperative use. Information and awareness are developing through non-traditional logistics agents, publications, or standards. Stakeholders’ collaboration is key to the sector’s success and distinct actors have started to promote it. Lastly, distinct initiatives and innovations start to push city logistics market adjustments. The consolidated analysis highlighted the alignment of policies and programs’ improvement with the local demands, the different approaches to promote microdepots implementation and information and awareness initiatives according to local necessities, and the relevance of cycle logistics economic aspects to its sustainability and implementation.
Understanding Berlin and Sao Paulo’s stakeholders and ecosystems completes the approach to address the research question. Then, the final specific goal of the research was to draw cycle logistics stakeholders’ maps for Berlin and Sao Paulo to understand their ecosystems better.
The analyses highlighted that key cycle logistics ecosystem stakeholders span across public administration, civil society, companies, associations, and lobbying groups. They go beyond traditional logistics actors—public administration, shippers, LSPs, receivers, and citizens—considering agents that are part of the city ecosystem and newborn ones, as branches of the public administration and food apps in both cities, the media and the neutral microdepot manager in Berlin, and the bike sharing system, marketplaces, and the freelance bike deliverer in Sao Paulo.
In both cases, and as indicated by the literature review, agents’ perceptions of demands, perspectives, and role vary according to their position and goals. Furthermore, stakeholders mentioned only in one of the cities depict the connection of representatives’ perceptions and the local context, thus highlighting the potential to learn, anticipate, and promote cycle logistics through cities’ comparison, exchange, and collaboration.
Aiming at the development of the cycle logistics market and based on the results, opportunities for further research range from focusing on cycle logistics supportive policy frameworks development or concentrating on the stakeholders of the cycle logistics ecosystem—considering traditional and new agents and describing roles, demands, and functions—to scaling up comparisons of cities’ cycle logistics ecosystems or applying transition studies and the MLP framework on the sector to understand cycle logistics evolution and opportunities.

Author Contributions

Writing—original draft, F.F. and V.A.; Writing—review & editing, F.F. and V.A. All authors have read and agreed to the published version of the manuscript.

Funding

We acknowledge support by the German Research Foundation and the Open Access Publication Fund of TU Berlin. This research received no external funding.

Informed Consent Statement

Informed consent was obtained from all subjects involved in the study.

Data Availability Statement

Not applicable.

Acknowledgments

This research was produced under the International Climate Protection Fellowship of the Alexander von Humboldt Foundation.

Conflicts of Interest

The authors declare no conflict of interest.

References

  1. Climate Action Fast Facts. Available online: https://www.un.org/en/climatechange/science/key-findings (accessed on 15 March 2022).
  2. Ritchie, H.; Roser, M. Urbanization. Available online: https://ourworldindata.org/urbanization#what-share-of-people-will-live-in-urban-areas-in-the-future (accessed on 15 March 2022).
  3. The Scientific and Technical Advisory Panel of the Global Environment Facility, “Sustainable Urbanization Policy Brief: Prolifera-tion of Urban Centres, their Impact on the World’s Environment and the Potential Role of the GEF,” Global Environment Facility, Report to the 5th GEF Assembly. May 2014. Available online: https://www.thegef.org/sites/default/files/publications/Sustainable-Urbanization-Policy-Brief_2.pdf (accessed on 15 March 2022).
  4. Sims, R.; Schaeffer, R.; Creutzig, F.; Cruz-Nuñez, X.; D’Agosto, M.; Dimitriu, D.; Meza, M.J.F.; Fulton, L.; Kobayashi, S.; Lah, O.; et al. Transport. In Climate Change 2014: Mitigation of Climate Change. Contribution of Working Group III to the Fifth Assessment Report of the Intergovernmental Panel on Climate Change; Cambridge University Press: Cambridge, UK, 2014; Available online: https://www.ipcc.ch/site/assets/uploads/2018/02/ipcc_wg3_ar5_chapter8.pdf (accessed on 15 March 2022).
  5. Ritchie, H.; Roser, M. Emission by Sector. Available online: https://ourworldindata.org/emissions-by-sector (accessed on 15 March 2022).
  6. De Carvalho, P.P.; Kalid, R.A.; Rodriguez, J.L.M. Evaluation of the City Logistics Performance Through Structural Equations Model. IEEE Access 2019, 7, 121081–121094. [Google Scholar] [CrossRef]
  7. Russo, F.; Comi, A. Urban Freight Transport Planning towards Green Goals: Synthetic Environmental Evidence from Tested Results. Sustainability 2016, 8, 381. [Google Scholar] [CrossRef]
  8. Stefanelli, T.; di Bartolo, C.; Galli, G.; Pastori, E.; Quak, H. Smart Choices for Cities Making Urban Freight Logistics More Sustaina-ble, CIVITAS WIKI. 2020. Available online: https://civitas.eu/sites/default/files/civ_pol-an5_urban_web.pdf (accessed on 15 March 2022).
  9. Semanjski, I.; Gautama, S. A Collaborative Stakeholder Decision-Making Approach for Sustainable Urban Logistics. Sustainability 2019, 11, 234. [Google Scholar] [CrossRef]
  10. Castillo-Manzano, J.I.; Castro-Nuño, M.; Fageda, X. Exploring the Relationship between Truck Load Capacity and Traffic Accidents in the European Union. Transp. Res. Part E 2016, 88, 94–109. [Google Scholar] [CrossRef]
  11. Bjørgen, A.; Seter, H.; Kristensen, T.; Pitera, K. The Potential for Coordinated Logistics Planning at the Local Level: A Norwegian in-Depth Study of Public and Private Stakeholders. J. Transp. Geogr. 2019, 76, 34–41. [Google Scholar] [CrossRef]
  12. Savelsbergh, M.; Woensel, T.V.; Stewart, H.M. City Logistics: Challenges and Opportunities,” 2016, ID 16893668. Available online: https://www.semanticscholar.org/paper/City-Logistics-%3A-Challenges-and-Opportunities-Savelsbergh-Woensel/3addd54b2cac141882bf6e7682fb2c17146f7a94 (accessed on 15 March 2022).
  13. Moolenburgh, E.A.; van Duin, J.H.R.; Balm, S.; van Altenburg, M.; van Amstel, W.P. Logistics Concepts for Light Electric Freight Vehicles: A Multiple Case Study from the Netherlands. Transp. Res. Procedia 2020, 46, 301–308. [Google Scholar] [CrossRef]
  14. Butrina, M.S.P.; Goodchild, A.; McComack, E. Measuring Delivery Route Cost Trade-Offs Between Electric-Assist Cargo Bicycles and Delivery Trucks in Dense Urban Areas. Eur. Transp. Res. Rev. 2019, 11, 11. [Google Scholar] [CrossRef]
  15. Dablanc, L. City Distribution, a Key Element of the Urban Economy: Guidelines for Practitioners. In City Distribution and Urban Freight Transport; Chapter 1; Edward Elgar Publishing: Cheltenham, UK, 2011; pp. 13–36. [Google Scholar]
  16. Melo, S.; Baptista, P. Evaluating the impacts of using cargo cycles on urban logistics: Integrating traffic, environmental and operational boundaries. Eur. Transp. Res. Rev. 2017, 9, 30. [Google Scholar] [CrossRef]
  17. Wang, M.; Chen, M.; Yang, F. The optimal subsidy scheme and technology innovation strategy considering consumers’ green premium. Asia Pac. J. Mark. Logist. 2022, 34, 1573–1595. [Google Scholar] [CrossRef]
  18. Bates, O.; Friday, A.; Allen, J.; Cherrett, T.; McLeod, F.; Bektas, T.; Davies, N. Transforming Last-mile Logistics: Opportunities for more Sustainable Deliveries. In Proceedings of the 2018 CHI Conference on Human Factors in Computing Systems, Montreal, QC, Canada, 21–26 April 2018; pp. 1–14. [Google Scholar] [CrossRef]
  19. Gevaers, R.; van de Voorde, E.; Vanelslander, T. Cost Modelling and Simulation of Last-mile Characteristics in an Innovative B2C Supply Chain Environment with Implications on Urban Areas and Cities. Procedia Soc. Behav. Sci. 2014, 125, 398–411. [Google Scholar] [CrossRef]
  20. Ranieri, L.; Digiesi, S.; Silvestri, B.; Roccotelli, M. A Review of Last Mile Logistics Innovations in an Externalities Cost Reduction Vision. Sustainability 2018, 10, 782. [Google Scholar] [CrossRef]
  21. Gevaers, R.; Voorde, E.; Vanelslander, T. Characteristics of innovations in last mile logistics -using best practices, case studies and making the link with green and sustainable logistics. In Proceedings of the European Transport Conference 2009, Noordwijkerhout, The Netherlands, 5–7 October 2009; p. 21. [Google Scholar]
  22. Sutton, M. Analysts Foresee Courier Businesses Taking 43% of Cargo Bikes. Available online: https://cyclingindustry.news/analysts-foresee-courier-businesses-taking-43-of-cargo-bikes/ (accessed on 15 March 2022).
  23. Lenz, B.; Gruber, J. Bicycles for Urban Freight. Int. Encyclopedia. Transp. 2021, 3, 488–494. [Google Scholar] [CrossRef]
  24. Fontes, F. The Bicycle as a Last-Mile Logistics Sustainable Strategy: Lessons from Brazil and Germany. Master’s Thesis, Technische Universität Berlin, Berlin, Germany, 2022. [Google Scholar]
  25. Maes, J. The Potential of Cargo Bicycle Transport As a Sustainable Solution for Urban Logistics. Ph.D. Thesis, University of Antwerp, Antwerp, Belgium, 2017. Available online: https://doc.anet.be/docman/docman.phtml?file=.irua.dffe74.12869.pdf (accessed on 15 March 2022).
  26. Olsson, J.; Hellström, D.; Pålsson, H. Framework of Last Mile Logistics Research: A Systematic Review of the Literature. Sustainability 2019, 11, 7131. [Google Scholar] [CrossRef]
  27. Nathanail, E.; Adamos, G.; Gogas, M. A Novel Approach for Assessing Sustainable City Logistics. Transp. Res. Procedia 2017, 25, 1036–1045. [Google Scholar] [CrossRef]
  28. Cardenas, I.; Borbon-Galvez, Y.; Verlinden, T.; van de Voorde, E.; Vanelslander, T.; Dewulf, W. City Logistics, Urban Goods Dis-tribution and Last Mile Delivery and Collection. Compet. Regul. Netw. Ind. 2017, 18, 22–43. [Google Scholar] [CrossRef]
  29. Sxoinaraki, E.; Panou, K. Innovative Business Models for Exploiting Green Vehicle Potential in Urban Logistics. Transp. Res. Procedia 2017, 25, 954–964. [Google Scholar] [CrossRef]
  30. Hancock, B.; Ockleford, E.; Windridge, K. An Introduction to Qualitative Research, The NIHR RDS EM/YH, Nottingham, UK. 2007. Available online: https://www.rds-yh.nihr.ac.uk/wp-content/uploads/2013/05/5_Introduction-to-qualitative-research-2009.pdf (accessed on 15 March 2022).
  31. Snyder, H. Literature review as a research methodology: An overview and guidelines. J. Bus. Res. 2019, 104, 333–339. [Google Scholar] [CrossRef]
  32. Jahan, N.; Naveed, S.; Zeshan, M.; Tahir, M.A. How to Conduct a Systematic Review: A Narrative Literature Review. Cureus 2016, 8, e864. [Google Scholar] [CrossRef]
  33. Rother, E. Systematic Literature Review X Narrative Review. Acta Paul. De Enferm. 2007, 20, 5–6. [Google Scholar] [CrossRef]
  34. Boni, V.; Quaresma, S.J. Aprendendo a entrevistar: Como Fazer Entrevistas em Ciências Sociais. Rev. Eletrônica Pós-Grad. Em Sociol. Política UFSC 2005, 2, 68–80. Available online: _288882472_Aprendendo_a_entrevistar_Como_fazer_entrevistas_em_Ciencias_Sociais (accessed on 15 March 2022).
  35. Mayring, P. Qualitative Content Analysis-Theoretical Foundation, Basic Procedures and Software Solution, Klagenfurt, Austria. 2014. Available online: https://www.ssoar.info/ssoar/bitstream/handle/document/39517/ssoar-2014-mayring-Qualitative_content_analysis_theoretical_foundation.pdf?sequence=1&isAllowed=y&lnkname=ssoar-2014-mayring-Qualitative_content_analysis_theoretical_foundation.pdf (accessed on 15 March 2022).
  36. EUROPEAN COMMISSION, White Paper: Roadmap to a Single European Transport Area—Towards a Competitive and Resource Efficient Transport System, Brussels, Belgium, COM(2011) 144 Final. 28 March 2011. Available online: https://eur-lex.europa.eu/legal-content/EN/TXT/PDF/?uri=CELEX:52011DC0144&from=EN (accessed on 15 March 2022).
  37. European Commission. A Call to Action on Urban Logistics, Commission Staff Working Document, Accompanying the Document Communication from the Commission to the European Parliament, the Council, the European Economic and Social Committee and the Committee of the Regions, Together towards Competitive and Resource-Efficient Urban Mobility; SWD(2013) 524 Final; European Commission: Brussels, Belgium; Available online: https://eur-lex.europa.eu/legal-content/EN/TXT/PDF/?uri=CELEX:52013SC0524&from=SV (accessed on 15 March 2022).
  38. Luxemburg Declaration, Declaration on Cycling as a Climate Friendly Transport Mode, Informal Meeting of EU Ministers for Transport Luxembourg, Luxemburg. 2015. Available online: https://ecf.com/files/wp-content/uploads/Declaration-of-Luxembourg-on-Cycling-as-a-climate-friendly-Transport-Mode.pdf (accessed on 15 March 2022).
  39. European Commission, Communication from the Commission to the European Parliament, the Council, the European Economic and Social Committee and The Committee of the Regions Sustainable and Smart Mobility Strategy–Putting European Transport on Track for the Future, Brussels, Belgium, COM(2020) 789 Final, 9 December 2020. Available online: https://eur-lex.europa.eu/resource.html?uri=cellar:5e601657-3b06-11eb-b27b-01aa75ed71a1.0001.02/DOC_1&format=PDF (accessed on 15 March 2022).
  40. CIE Expert Group on Cargo Bikes and Cycle Logistics. Available online: https://cyclingindustries.com/what-we-do/expert-groups/cargo-bike-cycle-logistics (accessed on 15 March 2022).
  41. BMVI, Germany 2030–A cycling nation, National Cycling Plan 3.0, Berlin, Germany. April 2021. Available online: https://www.bmvi.de/SharedDocs/DE/Anlage/StV/nationaler-radverkehrsplan-3-0-en.pdf?__blob=publicationFile (accessed on 15 March 2022).
  42. Klimafreundliche Logistik. Available online: https://www.klimaschutz.de/de/klimafreundliche-logistik (accessed on 15 March 2022).
  43. Van Skyhawk, B. Neue BMU-Förderung für E-Lastenräder und Mikro-Depots. Available online: https://www.aktivmobil-bw.de/aktuelles/news/neue-bmu-foerderung-fuer-e-lastenraeder-und-mikro-depots/vom/16/2/2021/ (accessed on 15 March 2022).
  44. Berlin Mobility Act. Available online: https://www.berlin.de/sen/uvk/en/traffic/transport-policy/berlin-mobility-act/ (accessed on 15 March 2022).
  45. Berlin Senate. MobG BE 9240-4, Berliner Mobilitätsgesetz. 5 July 2018. Available online: https://gesetze.berlin.de/bsbe/document/jlr-MobGBEV1IVZ (accessed on 15 March 2022).
  46. Mobilitätsgesetz Wird Komplettiert: Berlin Fördert Stadtverträglichen Wirtschaftsverkehr und neue Mobilität. Available online: https://www.berlin.de/rbmskzl/aktuelles/pressemitteilungen/2021/pressemitteilung.1042695.php (accessed on 15 March 2022).
  47. Berliner Radverkehrsplan Setzt Neue Standards für rund 3000 Kilometer Radwege. Available online: https://www.berlin.de/rbmskzl/aktuelles/pressemitteilungen/2021/pressemitteilung.1123384.php (accessed on 15 March 2022).
  48. Radverkehrsplan. Available online: https://www.berlin.de/sen/uvk/verkehr/verkehrsplanung/radverkehr/radverkehrsplan/ (accessed on 15 March 2022).
  49. Berlin Senatsverwaltung für Stadtentwicklung, Integriertes Wirtschaftsverkehrskonzept Berlin, Germany. 2005. Available online: https://www.berlin.de/sen/uvk/_assets/verkehr/verkehrsplanung/strassen-und-kfz-verkehr/projekte-in-planung/iwvk_2005-11-14.pdf (accessed on 15 March 2022).
  50. Gruber, J.; Kihm, A.; Lenz, B. A new vehicle for urban freight? An ex-ante evaluation of electric cargo bikes in courier services. Res. Transp. Bus. Manag. 2014, 11, 53–62. [Google Scholar] [CrossRef]
  51. Cycling. Available online: https://www.berlin.de/sen/uvk/en/traffic/transport-planning/cycling/ (accessed on 15 March 2022).
  52. Senatsverwaltung für Umwelt, Mobilität, Verbraucher-und Klimaschutz. Available online: https://www.berlin.de/sen/uvk/ (accessed on 15 March 2022).
  53. Das Sind Wir. Available online: https://adfc-berlin.de/ueber-uns.html (accessed on 15 March 2022).
  54. ADFC Berlin, Die Zukunft Beginnt Heute–Verkehrswende Jetzt! Berlin, Germany. 2021. Available online: https://adfc-berlin.de/images/stories/Radverkehr/Infrastruktur-Politik/2021-AGH-Wahl/ADFC-Berlin-Forderungskatalog-AGH-Wahl-2021-2026.pdf (accessed on 15 March 2022).
  55. Aktuell. Available online: https://rlvd.bike/ (accessed on 15 March 2022).
  56. LNC LogisticNetwork Consultants GmbH, “KoMoDo-Kooperative Nutzung von Mikro-Depots durch die KEP-Branche für den nachhaltigen Einsatz von Lastenrädern in Berlin,” Berlin, Germany, September 2019. Available online: https://s3f768d3ea4249dcd.jimcontent.com/download/version/1624355030/module/9871106669/name/2019-09%20KoMoDo%20Abschlussbericht_Light-Version_vsd.pdf (accessed on 15 March 2022).
  57. Parcel Delivery with Cargo Bikes Successfully Tested. Available online: https://www.behala.de/en/the-future-of-urban-logistics/ (accessed on 15 March 2022).
  58. Micro-Hub at Te-Damm. Available online: https://smartcity.db.de/en/micro-depot (accessed on 15 March 2022).
  59. Oliveira, L.; Nascimento, C.; Goes Pinto, P.H.; Santos, O.; Bracarense, L.; Oliveira, R.; Schreiner, S.; Yamashita, Y. A Logística Urbana No Brasil: A Inserção do Transporte Urbano de Mercadorias nas Políticas Públicas, 1st ed.; PoD editora: Rio de Janeiro, Brazil, 2019; Available online: https://www.researchgate.net/publication/332621981_A_logistica_urbana_no_Brasil_A_insercao_do_transporte_urbano_de_mercadorias_nas_politicas_publicas (accessed on 15 March 2022).
  60. Aliança Bike, CONFAZ Aprova Exclusão das Bicicletas Elétricas do Regime de Substituição Tributária (ICMS) No Estado de São Paulo. Available online: https://aliancabike.org.br/st-bikes-eletricas/ (accessed on 15 March 2022).
  61. Secretaria Municipal de Transportes, Plano de Mobilidade de São Paulo, Sao Paulo, SP, Brazil, PlanMob/SP 2015, D22. Available online: https://www.prefeitura.sp.gov.br/cidade/secretarias/upload/chamadas/planmobsp_v072__1455546429.pdf (accessed on 15 March 2022).
  62. Ewbank, H.; Vieira, J.G.V.; Fransoo, J.; Ferreira, M.A. The impact of urban freight transport and mobility on transport exter-nalities in the SPMR. Transp. Res. Procedia 2020, 46, 101–108. [Google Scholar] [CrossRef]
  63. Prefeitura do Município de São Paulo. Decree No. 56.834. 24 February 2016. Available online: http://legislacao.prefeitura.sp.gov.br/leis/decreto-56834-de-24-de-fevereiro-de-2016 (accessed on 15 March 2022).
  64. Secretaria Municipal de Mobilidade e Transportes. Resolution SMT/CMUV 17. 12 December 2017. Available online: http://legislacao.prefeitura.sp.gov.br/leis/resolucao-comite-municipal-de-uso-do-viario-cmuv-17-de-12-de-dezembro-de-2017 (accessed on 15 March 2022).
  65. Prefeitura do Município de São Paulo. Law No. 16.885. 16 April 2018. Available online: http://legislacao.prefeitura.sp.gov.br/leis/lei-16885-de-16-de-abril-de-2018 (accessed on 15 March 2022).
  66. Prefeitura do Município de São Paulo. Law No. 17.322. 18 March 2020. Available online: http://legislacao.prefeitura.sp.gov.br/leis/lei-17322-de-18-de-marco-de-2020 (accessed on 15 March 2022).
  67. Cidades e Estados. Available online: https://www.ibge.gov.br/cidades-e-estados/sp/sao-paulo.html (accessed on 15 March 2022).
  68. São Paulo. Available online: https://cidades.ibge.gov.br/brasil/sp/sao-paulo/panorama (accessed on 15 March 2022).
  69. Nascimento, C.O.L.; Rigatto, I.B.; de Oliveira, L.K. Characterization and analysis of the economic viability of cycle logistics transport in Brazil. Transp. Res. Procedia 2020, 46, 189–196. [Google Scholar] [CrossRef]
  70. Andrade, V.; Guth, D.; Kanitz, M. CICLOLOGÍSTICA: Entregas Por Bicicleta na Última Milha, Sao Paulo, SP, Brazil. October 2020. Available online: https://www.pnme.org.br/wp-content/uploads/2021/03/Ciclologistica-entregas-por-bicicleta-na-ultima-milha.pdf (accessed on 15 March 2022).
  71. LABMOB, Segurança Viária e Ciclologística: Desafios e Oportunidades no Brasil, Brazil. 2022. Available online: https://www.mobilize.org.br/midias/pesquisas/ciclologistica-no-brasil.pdf (accessed on 15 March 2022).
  72. Guth, D.; Andrade, V. Teste de Modelos de Bicicletas Elétricas Cargueiras para Uso dos Correios–Praia Grande (SP), Brasilia, Brazil. June 2020. Available online: https://aliancabike.org.br/wp-content/uploads/docs/2021/07/Relatorio-Praia-Grande-diagramado-v1-1.pdf (accessed on 15 March 2022).
  73. Correios Adquirem Frota de Bicicletas Elétricas Para Realizar Entregas. Available online: https://www.istoedinheiro.com.br/correios-adquirem-frota-de-bicicletas-eletricas-para-realizar-entregas/ (accessed on 15 March 2022).
  74. Dia C de Ciclologística Reúne Representantes do Poder Público e Cicloentregadores em SP. Available online: https://mundologistica.com.br/noticias/dia-c-de-ciclologistica-reune-representantes-do-poder-publico-e-cicloentregadores-em-sp/ (accessed on 15 March 2022).
  75. Acesso à informação. Available online: http://www.cetsp.com.br/consultas/acesso-a-informacao/institucional/competencias-e-atribuicoes.aspx (accessed on 15 March 2022).
  76. CET, Plano Estrategico 2018–2021, Sao Paulo, SP, Brazil. Available online: https://www.slideshare.net/CETSaoPaulo/plano-estratgico-20182021 (accessed on 15 March 2022).
  77. Atuação. Available online: https://uniaodeciclistas.org.br/ (accessed on 15 March 2022).
  78. A Aliança Bike. Available online: https://aliancabike.org.br/a-alianca-bike/quem-somos/ (accessed on 15 March 2022).
  79. SCAMBO-Soluções Logísticas. Available online: http://scamboconsultoria.com.br/ (accessed on 15 March 2022).
  80. Alianca Bike and LABMOB, Ciclologística Brasil, Sao Paulo, SP, Brazil, April 2020. Available online: http://aliancabike.org.br/wp-content/uploads/docs/2020/06/ciclologistica-brasil-relatiorio-tecnico.pdf (accessed on 15 March 2022).
  81. Tembici. Available online: https://www.tembici.com.br/ (accessed on 15 March 2022).
  82. Ifood Pedal. Available online: https://ifood.tembici.com.br/ (accessed on 15 March 2022).
  83. Souza, F. O jovem de Paraisópolis que Criou Sistema para Fazer Entregas Onde Transportadoras não Entram. Available online: https://www.bbc.com/portuguese/brasil-59369741 (accessed on 15 March 2022).
  84. What Is Globalization? Available online: https://www.piie.com/microsites/globalization/what-is-globalization (accessed on 15 March 2022).
  85. Glocalization. Available online: https://www.britannica.com/topic/glocalization (accessed on 15 March 2022).
  86. Clapp, C. Investing in a green future. Nat. Clim Change 2018, 8, 96–97. [Google Scholar] [CrossRef]
  87. MacAskill, S.; Roca, E.; Liu, B.; Stewart, R.A.; Sahin, O. Is there a green premium in the green bond market? Systematic literature review revealing premium determinants. J. Clean. Prod. 2021, 280, 124491. [Google Scholar] [CrossRef]
  88. CICC Research, CICC Global Institute. The Capacity of Carbon Pricing Mechanism. In Guidebook to Carbon Neutrality in China; Springer: Singapore, 2022. [Google Scholar] [CrossRef]
Figure 1. Research methodology step by step.
Figure 1. Research methodology step by step.
Sustainability 14 12613 g001
Figure 2. Application of open coding steps in the research [35].
Figure 2. Application of open coding steps in the research [35].
Sustainability 14 12613 g002
Figure 3. Berlin challenges, good practices, and stakeholder map.
Figure 3. Berlin challenges, good practices, and stakeholder map.
Sustainability 14 12613 g003
Figure 4. Sao Paulo challenges, good practices, and stakeholder map.
Figure 4. Sao Paulo challenges, good practices, and stakeholder map.
Sustainability 14 12613 g004
Figure 5. Consolidated challenges, good practices, and stakeholder map.
Figure 5. Consolidated challenges, good practices, and stakeholder map.
Sustainability 14 12613 g005
Publisher’s Note: MDPI stays neutral with regard to jurisdictional claims in published maps and institutional affiliations.

Share and Cite

MDPI and ACS Style

Fontes, F.; Andrade, V. Bicycle Logistics as a Sustainability Strategy: Lessons from Brazil and Germany. Sustainability 2022, 14, 12613. https://doi.org/10.3390/su141912613

AMA Style

Fontes F, Andrade V. Bicycle Logistics as a Sustainability Strategy: Lessons from Brazil and Germany. Sustainability. 2022; 14(19):12613. https://doi.org/10.3390/su141912613

Chicago/Turabian Style

Fontes, Fernando, and Victor Andrade. 2022. "Bicycle Logistics as a Sustainability Strategy: Lessons from Brazil and Germany" Sustainability 14, no. 19: 12613. https://doi.org/10.3390/su141912613

APA Style

Fontes, F., & Andrade, V. (2022). Bicycle Logistics as a Sustainability Strategy: Lessons from Brazil and Germany. Sustainability, 14(19), 12613. https://doi.org/10.3390/su141912613

Note that from the first issue of 2016, this journal uses article numbers instead of page numbers. See further details here.

Article Metrics

Back to TopTop