Hydrogen Leakage Simulation and Risk Analysis of Hydrogen Fueling Station in China
Abstract
1. Introduction
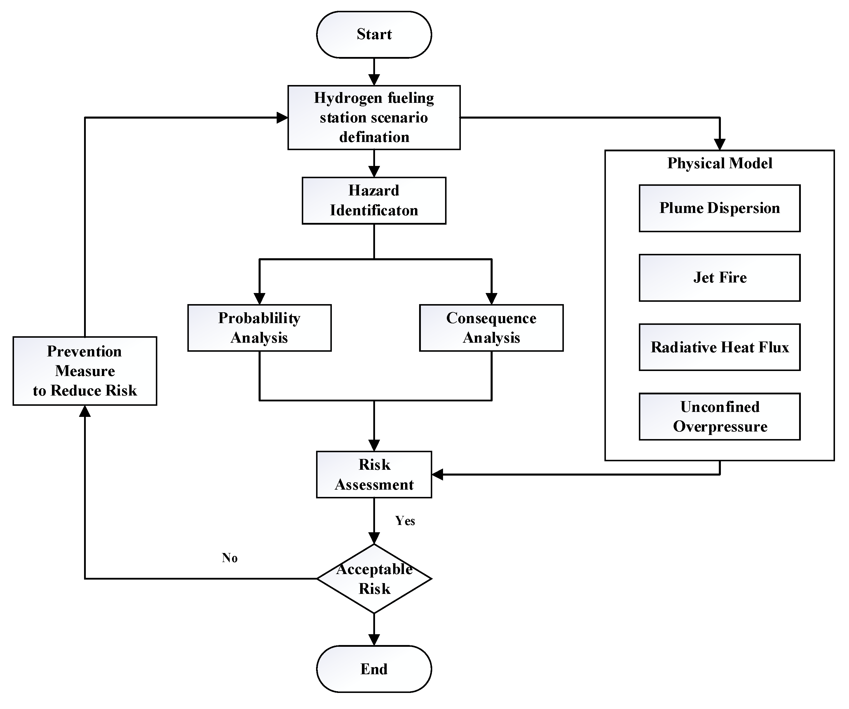
2. Methodology
2.1. QRA Method
2.1.1. Scenario Simulation Conditions
2.1.2. Layout and Process Flow
2.2. Probability Models
2.3. Risk Indicator
2.4. Hazard Models
2.4.1. Gas Plume Dispersion
2.4.2. Jet Fire Temperature and Trajectory
2.4.3. Radiative Heat Flux
2.4.4. Unconfined Overpressure
3. Results and Discussion
3.1. Consequence Analysis
3.2. Probability Analysis
3.3. Hazard Simulation Analysis
3.3.1. Plume Dispersion
3.3.2. Jet Flame Temperature and Trajectory
3.3.3. Radiative Heat Flux Effect
3.3.4. Unconfined Overpressure
4. Conclusions
- (1)
- As the leak size increases, the distance of hydrogen diffusion increases. The distance reached 33 m in the scenario of a 100% leak, 6.8 mm pipe cross-sectional area at 45 MPa. Ignition sources should be prohibited in this area.
- (2)
- In the simulated jet fire scenario, the jet distance of flame was positively correlated with the leak size. The flame jet distance exceeded 17.5 m and the central temperature exceeded 2000 K in the 6.8 mm leak size and 45 MPa. The staff and customers should avoid staying here for a long time without fire barriers.
- (3)
- The radiant heat flux of the high-risk area was more than 15 m horizontally along the leakage direction, reached 5 m perpendicular to the leakage direction, and rose more than 6 m under the condition of 6.8 mm and 45 MPa, which had a probability of death. The horizontal direction of the area that would cause first-degree burns to people reaching 30 m.
- (4)
- The radius of the affected area that would cause indirect injury to people was 7.5 m approximately in the accident simulation of the unconfined overpressure caused by delayed ignition and accumulation of leaking hydrogen, with 6.8 mm leak diameter and 45 MPa. The staff must wear safety helmets and stay away from buildings when they are in this area due to work requirements.
Author Contributions
Funding
Institutional Review Board Statement
Informed Consent Statement
Data Availability Statement
Acknowledgments
Conflicts of Interest
References
- IREA. Global Energy Transformation: A Roadmap to 2050; International Renewable Energy Aagency (IREA): Abu Dhabi, United Arab Emirates, 2019. [Google Scholar]
- China EV100. China Hydrogen Energy Industry Development Report 2020. Beijing. 2020. Available online: http://www.ev100plus.com/content/details1041_4302.html (accessed on 1 May 2022).
- NDRC. Medium and Long-Term Plan for the Development of Hydrogen Energy Industry (2021–2035). National Development and Reform Commission (NDRC) Beijing. 2022. Available online: https://www.ndrc.gov.cn/xxgk/zcfb/ghwb/202203/t20220323_1320038.html?code=&state=123 (accessed on 1 May 2022).
- NDANEV. National Demonstration City Cluster of Hydrogen Fuel Cell Vehicle Statistic and Analysis Report (2022.4). Beijing. 2022. Available online: http://www.ndanev.com/category/achievement/ (accessed on 1 May 2022).
- Trend Bank. Trend Bank Hydrogen Fueling Station Database. China Ninngbo. 2022. Available online: https://www.evpartner.com/news/234/detail-61138.html (accessed on 1 May 2022).
- Johansen, Ø.D. Explosion at Hydrogen Station in Sandvika. SANDVIKA (VG). 2019. Available online: https://www.vg.no/nyheter/innenriks/i/zG9Bxw/eksplosjon-paa-hydrogenstasjon-i-sandvika-svaert-overrasket (accessed on 1 May 2022).
- Yonhap. Hydrogen Tank Explosion Kills 2 in Gangneung. The Korea Herald. 2019. Available online: http://www.koreaherald.com/view.php?ud=20190523000739 (accessed on 1 May 2022).
- Sakamoto, J.; Misono, H.; Nakayama, J.; Kasai, N.; Shibutani, T.; Miyake, A. Evaluation of safety measures of a hydrogen fueling station using physical modeling. Sustainability 2018, 10, 3846. [Google Scholar] [CrossRef]
- Gye, H.R.; Seo, S.K.; Bach, Q.V.; Ha, D.; Lee, C.J. Quantitative risk assessment of an urban hydrogen refueling station. Int. J. Hydrogen Energy 2019, 44, 1288–1298. [Google Scholar] [CrossRef]
- Tsunemi, K.; Kihara, T.; Kato, E.; Kawamoto, A.; Saburi, T. Quantitative risk assessment of the interior of a hydrogen refueling station considering safety barrier systems. Int. J. Hydrogen Energy 2019, 44, 23522–23531. [Google Scholar] [CrossRef]
- Kikukawa, S.; Yamaga, F.; Mitsuhashi, H. Risk assessment of Hydrogen fueling stations for 70 MPa FCVs. Int. J. Hydrogen Energy 2008, 33, 7129–7136. [Google Scholar] [CrossRef]
- Xiongjun, Y.; Xiukun, G.; Kaiquan, W. Quantitative risk assessment on a gaseous hydrogen refueling station. Ind. Saf. Environ. Prot. 2012, 38, 6. [Google Scholar]
- Zhiyong, L.; Xiangmin, P.; Jianxin, M. Quantitative Assessment on Hydrogen Releases of Hydrogen Refueling Station by Consequence Modeling. J. Tongji Univ. (Nat. Sci.) 2012, 40, 2. [Google Scholar] [CrossRef]
- Kwon, D.; Choi, S.K.; Yu, C. Improved safety by crossanalyzing quantitative risk assessment of hydrogen refueling stations. Int. J. Hydrogen Energy 2022, 47, 10788–10798. [Google Scholar] [CrossRef]
- Kim, H.; Kang, S. Analysis of damage range and impact of on-site hydrogen fueling station using quantitative risk assessment program (Hy-KoRAM). Trans. Korean Hydrog. New Energy Soc. 2020, 31, 459–466. [Google Scholar] [CrossRef]
- Kim, E.; Park, J.; Cho, J.H.; Moon, I. Simulation of hydrogen leak and explosion for the safety design of hydrogen fueling station in Korea. Int. J. Hydrogen Energy 2013, 38, 1737–1743. [Google Scholar] [CrossRef]
- Jingxuan, Z.; Xiaoxi, Z.; Hucheng, G.; Xiumeng, D.; Xiuye, T.; Rongyan, W.; Wenhua, S. Accident consequence of physical explosion and steam cloud explosion of hydrogen storage facilities in hydrogenation station. Acta Sci. Nat. Univ. Nankaiensis 2021, 54, 8. [Google Scholar]
- Park, B.; Kim, Y.; Paik, S.; Kang, C. Numerical and experimental analysis of jet release and jet flame length for qualitative risk analysis at hydrogen refueling station. Process Saf. Environ. Prot. 2021, 155, 145–154. [Google Scholar] [CrossRef]
- GB 50516-2010; National Standard “Hydrogen Fueling Station Technical Specification” Modified Revision (2021 Edition). National Standard of the People’s Republic of China: Beijing, China, 2010. [CrossRef]
- GB/T 31138-2014; National Standardization Technical Committee for Hydrogen Energy (SAT/TC 309). Compressed hydrogen dispenser for vehicles. National Standard of the People’s Republic of China: Beijing, China, 2014. Available online: https://kns.cnki.net/kcms/detail/detail.aspx?FileName=SCSF00042990&DbName=SCSF (accessed on 5 May 2022).
- GB/T 17395-2008; Dimensions, Shapes, Masses and Tolerances of Seamless Steel Tubes. China Iron and Steel Association (CISA): Beijing, China, 2008. Available online: https://kns.cnki.net/kcms/detail/detail.aspx?FileName=SCSF00012916&DbName=SCSF (accessed on 5 May 2022).
- GB/T 14976–2012; National Standardization Technical Committee for Metal (SAC/TC 183). Seamless Stainless Steel Pipes for Fluid Transport. National Standard of the People’s Republic of China: Beijing, China, 2012. Available online: https://kns.cnki.net/kcms/detail/detail.aspx?FileName=SCSF00038516&DbName=SCSF (accessed on 5 May 2022).
- Yuan, X.; Li, Y.; He, J. Study on Optimal Ratio of Equal Mass Filling of Hydrogen Storage Bottle Group in Hydrogenation Station. Dongfang Electr. Rev. 2022, 36, 1. [Google Scholar] [CrossRef]
- Hecht, E.S.; Ehrhart, B.D. Hydrogen Plus Other Alternative Fuels Risk Assessment Models (HyRAM+) Version 4.0 Technical Reference Manual; Technical Report SAND 2021-14813; Sandia National Laboratories: Albuquerque, NM, USA, 2021. [Google Scholar]
- Technica, Ltd. Techniques for Assessing Industrial Hazards: A Manual; World Bank Technical Paper Number 55; World Bank: Washington, DC, USA, 1988. [Google Scholar]
- Jeffries, R.M.; Gould, L.; Anastasiou, D.; Franks, A.P. Derivation of Fatality Probability Functions for Occupants of Buildings Subject to Blast Loads. In Probabilistic Safety Assessment and Management’96; Cacciabue, P.C., Papazoglou, I.A., Eds.; Springer: London, UK, 1996; pp. 669–675. [Google Scholar] [CrossRef]
- Center for Chemical Process Safety. Guidelines for Vapor Cloud Explosion, Pressure Vessel Burst, BLEVE, and Flash Fire Hazards; John Wiley & Sons Ltd.: Hoboken, NJ, USA, 2010. [Google Scholar]
- LaChance, J.; Tchouvelev, A.; Engebo, A. Development of uniform harm criteria for use in quantitative risk analysis of the hydrogen infrastructure. Int. J. Hydrogen Energy 2011, 36, 2381–2388. [Google Scholar] [CrossRef]
- Eisenberg, N.A.; Lynch, C.J.; Breeding, R.J. Vulnerability Model. A Simulation System for Assessing Damage Resulting from Marine Spills; Technical Report SA/A-015245; U.S. Coast Guard: Washington, DC, USA, 1975. [Google Scholar]
- Tno, Instituut voor Milieu en Energietechnologie Tno Prins Maurit. Methods for the Determination of Possible Damage to People and Objects Resulting from Releases of Hazardous Materials (Green Book); Committee for the Prevention of Disasters: Delft, The Netherlands, 1992; ISBN 90-5307-052-4. [Google Scholar]
- State Administration of Work Safety. Personal and Socially Acceptable Risk Standards of Hazardous Chemical Production, Storage Installations (Trial Version). Labour Prot. 2014, 6, 12–16. Available online: https://kns.cnki.net/kcms/detail/detail.aspx?FileName=LDBH201406026&DbName=CJFQ2014 (accessed on 5 May 2022).
- Houf, W.G.; Winters, W.S. Simulation of High-pressure Liquid Hydrogen Releases. Int. J. Hydrogen Energy 2013, 38, 8092–8099. [Google Scholar] [CrossRef]
- Houf, W.; Schefer, R. Predicting radiative heat fluxes and flammability envelopes from unintended releases of hydrogen. Int. J. Hydrogen Energy 2007, 32, 136–151. [Google Scholar] [CrossRef]
- Panda, P.P.; Hecht, E.S. Ignition and flame characteristics of cryogenic hydrogen releases. Int. J. Hydrogen Energy 2017, 42, 775–785. [Google Scholar] [CrossRef]
- Hurley, M.J.; Gottuk, D.; Hall, J.R.; Harada, K.; Kuligowski, E.; Puchovsky, M.; Torero, J.L.; Watts, J.M., Jr.; Wieczorek, C.J. SFPE Handbook of Fire Protection Engineering, 5th ed.; Springer: New York, NY, USA, 2016. [Google Scholar] [CrossRef]
- Molina, A.; Schefer, R.W.; Houf, W.G. Radiative fraction and optical thickness in large-scale hydrogen-jet fires. Proc. Combust. Inst. 2007, 31, 2565–2572. [Google Scholar] [CrossRef]
- Hankinson, G.; Lowesmith, B.J. A consideration of methods of determining the radiative characteristics of jet fires. Combust. Flame 2012, 159, 1165–1177. [Google Scholar] [CrossRef]
- Center of Chemical Process Safety. Guidelines for Evaluating the Characteristic of Vapor Cloud Explosions, Flash Fires, and BLEVEs; American Institute of Chemical Engineers, Ed.; John Wiley & Sons: Hoboken, NJ, USA, 1998. [Google Scholar]
- Versloot, N.H.A.; Hoagland, W.; Tchouvelev, A.V.; Weiner, S.C. IEA-HIA Task 19: An International Collaboration in Hydrogen Safety; IEA: Paris, France, 2007. [Google Scholar]
- SH/T 3521-2013; Petrochemical Industry Standard. Technical Specification for Construction of Instrumentation Engineering in Petrochemical Industry. National Standard of the People’s Republic of China: Beijing, China, 2013. Available online: https://kns.cnki.net/kcms/detail/detail.aspx?FileName=SCSDSH/T3521-2013&DbName=SCSD (accessed on 5 May 2022).









| Equipment | Quantity | Unit | Note |
|---|---|---|---|
| Dispensers | 2 | 35 MPa | |
| Compressors | 2 | 45 MPa | |
| Vessels | 18 | cylinder | 9 cylinders/group, 0.895 m3/cylinder |
| Valves | 55 | Including AOC NC, AOC ESD, PV | |
| Instruments | 41 | Including TE, PT | |
| Joints | 50 | ||
| Hoses | 6 | ||
| Pipes | 160 | m | Estimated according to the Layout diagram |
| Filters | 2 | ||
| Flanges | 110 | ||
| Heat Exchangers | 1 |
| Thermal Radiation Intensity q (kW/m2) | Degree of Damage |
|---|---|
| 35.0–37.5 | 1% lethality in 10 s |
| 25.0 | Significant injury in 10 s; 100% lethality in 1 min |
| 12.5–15.0 | First-degree burn after 10 s; 1% lethality in 1 min |
| 9.50 | Second-degree burn after 20 s |
| 4.0–5.0 | Pain for 20 s exposure; first-degree burn |
| 1.60 | No harm from long exposures |
| Overpressure (kPa) | Description of Damage |
|---|---|
| Direct effects on people [26] | |
| 13.8 | Threshold for eardrum rupture |
| 34.5–48.3 | 50% probability of eardrum rupture |
| 68.9–103.4 | 90% probability of eardrum rupture |
| 82.7–103.4 | Threshold for lung hemorrhage |
| 137.9–172.4 | 50% probability of fatality from lung hemorrhage |
| 206.8–241.3 | 90% probability of fatality from lung hemorrhage |
| 48.3 | Threshold of internal injuries by blast |
| 482.6–1379 | Immediate blast fatalities |
| Indirect effects on people [26] | |
| 10.3–20.0 | People knocked down by pressure wave |
| 13.8 | Possible fatality by being projected against obstacles |
| 55.2–110.3 | People standing up will be thrown a distance |
| 6.9–13.8 | Threshold of skin lacerations by missiles |
| 27.6–34.5 | 50% probability of fatality from missile wounds |
| 48.3–68.9 | 100% probability of fatality from missile wounds |
| Effects on structures and equipment [27] | |
| 1 | Threshold for glass breakage |
| 15–20 | Collapse of unreinforced concrete or cinderblock walls |
| 20–30 | Collapse of industrial steel frame structure |
| 35–40 | Displacement of pipe bridge, breakage of piping |
| 70 | Destruction of buildings; heavy machinery damaged |
| 50–100 | Displacement of the cylindrical storage tank, failure of pipes |
| Scenario | PLL Value (Fatalities/ System-Year) | Risk Contribution | |||||
|---|---|---|---|---|---|---|---|
| 0.01% Release- Explosion | 0.1% Release- Explosion | 1% Release-Explosion | 10% Release-Explosion | 100% Release- Explosion | 100% Release- Jet Fire | ||
| Thermal Radiation Collapse | 3.175 × 10−5 | 0.031% | 0.005% | 0.073% | 4.945% | 94.932% | 0.014% |
| Thermal Radiation Head Impact | 4.414 × 10−9 | 0 | 0 | 0 | 0 | 0 | 100% |
Publisher’s Note: MDPI stays neutral with regard to jurisdictional claims in published maps and institutional affiliations. |
© 2022 by the authors. Licensee MDPI, Basel, Switzerland. This article is an open access article distributed under the terms and conditions of the Creative Commons Attribution (CC BY) license (https://creativecommons.org/licenses/by/4.0/).
Share and Cite
Zhang, X.; Qiu, G.; Wang, S.; Wu, J.; Peng, Y. Hydrogen Leakage Simulation and Risk Analysis of Hydrogen Fueling Station in China. Sustainability 2022, 14, 12420. https://doi.org/10.3390/su141912420
Zhang X, Qiu G, Wang S, Wu J, Peng Y. Hydrogen Leakage Simulation and Risk Analysis of Hydrogen Fueling Station in China. Sustainability. 2022; 14(19):12420. https://doi.org/10.3390/su141912420
Chicago/Turabian StyleZhang, Xuchao, Gang Qiu, Shali Wang, Jiaxi Wu, and Yunan Peng. 2022. "Hydrogen Leakage Simulation and Risk Analysis of Hydrogen Fueling Station in China" Sustainability 14, no. 19: 12420. https://doi.org/10.3390/su141912420
APA StyleZhang, X., Qiu, G., Wang, S., Wu, J., & Peng, Y. (2022). Hydrogen Leakage Simulation and Risk Analysis of Hydrogen Fueling Station in China. Sustainability, 14(19), 12420. https://doi.org/10.3390/su141912420

