Alternate Data Stream Attack Framework to Perform Stealth Attacks on Active Directory Hosts
Abstract
:1. Introduction
- A new methodology to create and search ADS using a standard text file and an executable binary;
- The hiding of executable binaries in non-standard data streams to run the executable ADS-hidden binaries;
- Methods to detect and clean up the operating system by deleting the alternate data streams;
- The proposal of a new framework by exploiting ADS to perform cyberattacks on Microsoft operating systems.
2. Literature Review
3. Different ADS Processes
| Algorithm 1: Pseudo-code for ADS in NTFS |
commandfile = buildADSFilename(decoy,”commands.txt”)
for line in c: str(os.system(line + “ >> “ + resultfile))
exepath = os.path.join(os.getcwd(),buildADSFilename(decoy, exefile)) os.system(“wmic process call create “+exepath) |
- Start the windows virtual machine to open the command prompt. Change over to the ROOT C:\Directory and create a temporary folder on the drive with a text file (I called it test.txt) in that folder using Notepad with some text content (this research used the string ‘Hello!’ inside the file) and saved as a simple text file. This is illustrated in Figure 3.
- Next, associate ADS with the newly created text file with ‘Hello again!!’ content, which is shown in Figure 4.
- Now that ADS has been created and associated with the text file, a check is performed to search and locate the ADS with in-built Windows tools. The authors tried using the command prompt with the dir command.
- There are two interesting things to note here. First, the file size remained unchanged, which echoes the initial size of the default stream with the timestamp. There is no change on adding the alternate data stream, and the second is when using Windows Explorer to search C:\tmp and C:\tmp\text.txt; again, no indications of any file attribute change are detected. The ‘hidden’ alternate data stream hides well; forensic investigators would miss this unless they knew ADS exists and its location. This is illustrated in Figure 5.
- Any file can be hidden behind any other type of file; the authors used an executable inside an alternate data stream as an example with a copy of NETCAT behind an alternate data stream. Again, if the ADS is searched using Explorer or dir command, no ADS is visible. This is illustrated in Figure 6.
- Now, running the NETCAT binary directly from the alternate data stream. Since Windows does not allow running the program from within the ADS, the authors launched the hidden binary using ‘WMIC’ as illustrated in Figure 7; now, the NETCAT command window is visible.
- Then, right-click on an empty location of your taskbar, click on ‘Task Manager’, and examine the Task Manager process tab to observe the Netcat listener process, as presented in Figure 8.
- To stop, close the Task Manager window, and press CTRL-C to stop the Netcat listener window.
- The authors also validated the process using another standard binary from Windows OS as Calc.exe in ADS inside the text file. On verifying the folder and the text file, apart from changes to the timestamp, the textfile.txt is still the same 48-byte file having a text line. These ADS can launch the hidden copy of calc.exe from the ADS inside ‘textfile.txt’. Since these two binaries are harmless executables, the damage can be immense if one of these binaries was executable malware. This is illustrated in Figure 9.
- For detecting alternate data streams, we tried a freeware tool called ‘LADS’. Since no one would know the exact ADS location, running the LADS command from C:\ root location is recommended. This is illustrated in Figure 10.
- The authors noticed that the alternate data streams could be identified with LADS. Another option to search ADS from the command line is using the ‘Dir /r’ command. However, this command only detects ADS files in the current folder. To detect ADS in other subfolders, each subfolder needs to be open before running the ‘Dir /r’ command, as presented in Figure 11.
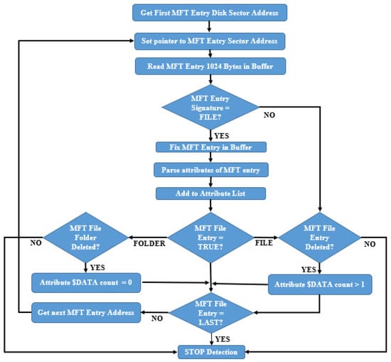
- Detecting ADS in deleted disk images or files differed from the Microsoft API process, as this requires low-level disk access and a deeper understanding of NTFS. The authors present the flowchart process in Figure 12 that other researchers should adopt to detect ADS.
- To remove the alternate data streams, once the ‘C:\tmp’ folder is deleted remove the alternate data streams and the associated files and then double-check again, as illustrated in Figure 13.
4. Proposed Framework for Cyberattack
5. Research Performed
6. Conclusions
7. Future Research
Author Contributions
Funding
Institutional Review Board Statement
Informed Consent Statement
Data Availability Statement
Acknowledgments
Conflicts of Interest
References
- Heddings, L. How to Hide Data in a Secret Text File Compartment. How-To Geek. Available online: https://www.howtogeek.com/howto/windows-vista/stupid-geek-tricks-hide-data-in-a-secret-text-file-compartment/ (accessed on 3 November 2016).
- Guttman, D. The Abuse of Alternate Data Streams Hasn’t Disappeared. Deep Instinct. Available online: https://www.deepinstinct.com/2018/06/12/the-abuse-of-alternate-data-stream-hasnt-disappeared/ (accessed on 14 July 2020).
- Green, A. The Malware Hiding in Your Windows System32 Folder: Certutil and Alternate Data Streams. Inside Out Security. Available online: https://www.varonis.com/blog/the-malware-hiding-in-your-windows-system32-folder-part-iii-certutil-and-alternate-data-streams/ (accessed on 30 March 2020).
- Carsten, S. Folder Security Viewer Blog. Available online: https://blog.foldersecurityviewer.com/how-to-hide-all-ntfs-alternate-data-streams/ (accessed on 30 March 2020).
- Zhong, Y.; Yang, H.; Zhang, Y.; Li, P.; Ren, C. Long short-term memory self-adapting online random forests for evolving data stream regression. Sci. Neurocomput. 2021, 457, 265–276. [Google Scholar] [CrossRef]
- Alghushairy, O.; Alsini, R.; Soule, T.; Ma, X. A Review of Local Outlier Factor Algorithms for Outlier Detection in Big Data Streams. Big Data Cogn. Comput. 2021, 5, 1. [Google Scholar] [CrossRef]
- Brenno, A.; Ricardo, R.; Santana, C.; Prazeres, C. FoT-Stream: A Fog platform for data stream analytics in IoT. Comput. Commun. 2020, 164, 77–87. [Google Scholar] [CrossRef]
- Mahant, S.; Meshram, B. NTFS Deleted File Recovery: Forensics View. Int. J. Comput. Sci. Inf. Technol. Secur. 2012, 2, 1–7. [Google Scholar]
- Raggo, M.; Hosmer, C. Data Hiding Exposing Concealed Data in Multimedia, Operating Systems, Mobile Devices, and Network Protocols; Elsevier/Syngress: Amsterdam, The Netherlands, 2013. [Google Scholar]
- Ross, V. FOR528: Ransomware for Incident Responders—New DFIR Course Q1 2022. SANS. Available online: https://www.sans.org/blog/alternate-data-streams-overview/ (accessed on 12 May 2021).
- $DATA (0x80)-Attribute-NTFS Documentation. Flatcap. 2020. Available online: https://flatcap.org/linux-ntfs/ntfs/attributes/data.html (accessed on 30 July 2022).
- Microsoft NTFS Attributes. [MS-FSCC]: NTFS Attribute Types. Microsoft Docs. Available online: https://docs.microsoft.com/en-us/openspecs/windows_protocols/ms-fscc/a82e9105-2405-4e37-b2c3-28c773902d85 (accessed on 30 October 2020).
- Rollins, J. Stealth Viruses: What They Are & How to Protect Your Business. CloudNexus Technologies. Available online: https://www.cloudnexusit.com/2021/08/12/stealth-viruses/ (accessed on 12 August 2021).
- NTFS File Attributes. Red Team Notes 2.0. 2021. Available online: https://dmcxblue.gitbook.io/red-team-notes-2-0/red-team-techniques/defense-evasion/t1564-hide-artifacts/ntfs-file-attributes (accessed on 18 August 2021).
- Atkinson, J. Host-based Threat Modeling & Indicator Design. 18 July 2017. Available online: https://posts.specterops.io/host-based-threat-modeling-indicator-design-a9dbbb53d5ea (accessed on 12 March 2021).
- Dahan, A.; Rochberger, L.; Salem, E.; Zhao, M.; Yona, N.; Yampel, O.; Hart, M. Dropping Anchor: From a Trickbot Infection to the Discovery of the Anchor Malware. 11 December 2019. Available online: https://www.ibtimes.co.uk/what-operation-cobalt-kitty-notorious-hacker-unit-oceanlotus-groups-inner-workings-revealed-1623629 (accessed on 14 April 2021).
- Dahan, A. Operation Cobalt Kitty. 2017. Available online: https://lolbas-project.github.io/lolbas/Binaries/Esentutl/ (accessed on 7 July 2021).
- GReAT. The Tetrade: Brazilian Banking Malware Goes Global. 14 July 2020. Available online: https://securelist.com/the-tetrade-brazilian-banking-malware/97779/ (accessed on 4 July 2021).
- Frankoff, S.; Hartley, B. Big Game Hunting: The Evolution of INDRIK SPIDER from Dridex Wire Fraud to BitPaymer Targeted Ransomware. 14 November 2018. Available online: https://www.crowdstrike.com/blog/big-game-hunting-the-evolution-of-indrik-spider-from-dridex-wire-fraud-to-bitpaymer-targeted-ransomware/ (accessed on 7 July 2021).
- LOLBAS. Esentutl.exe. Available online: https://informationsecurityasia.com/what-is-lolbas/ (accessed on 3 August 2021).
- LOLBAS. Expand.exe. Available online: https://lolbas-project.github.io/lolbas/Binaries/Expand/ (accessed on 19 August 2021).
- ESET. Gazing at Gazer: Turla’s New Second Stage Backdoor. August 2017. Available online: https://library.cyentia.com/report/report_002429.html (accessed on 14 June 2021).
- ESET. LOJAX First UEFI Rootkit Found in the Wild, Courtesy of the Sednit Group. September 2018. Available online: https://www.welivesecurity.com/2018/09/27/lojax-first-uefi-rootkit-found-wild-courtesy-sednit-group/ (accessed on 12 June 2021).
- Adair, S. PowerDuke: Widespread Post-Election Spear Phishing Campaigns Targeting Think Tanks and NGOs. 9 November 2016. Available online: https://www.volexity.com/blog/2016/11/09/powerduke-post-election-spear-phishing-campaigns-targeting-think-tanks-and-ngos/ (accessed on 19 July 2021).
- Brumaghin, E.; Grady, C. Covert Channels and Poor Decisions: The Tale of DNSMessenger. 2 March 2017. Available online: https://blogs.cisco.com/security/talos/covert-channels-and-poor-decisions-the-tale-of-dnsmessenger (accessed on 18 August 2021).
- Salem, E.; Rochberger, L.; Dahan, A. VALAK: More Than Meets the Eye. 28 May 2020. Available online: https://www.cybereason.com/blog/research/valak-more-than-meets-the-eye (accessed on 19 June 2021).
- Duncan, B. Evolution of Valak, from Its Beginnings to Mass Distribution. 24 July 2020. Available online: https://unit42.paloaltonetworks.com/valak-evolution/ (accessed on 28 August 2021).
- BITSAdmin Tool—Win32 Apps. Microsoft Docs. 5 March 2019. Available online: https://docs.microsoft.com/en-us/windows/win32/bits/bitsadmin-tool (accessed on 30 July 2022).
- What is Extexport.exe? Is It Safe or a Virus? How to Remove or Fix It. Windows Bulletin Tutorials. 17 July 2019. Available online: http://windowsbulletin.com/files/exe/microsoft-corporation/internet-explorer/extexport-exe (accessed on 26 August 2021).
- Latest Astaroth Attacks Are even More Invisible but Not Less Observable. Microsoft Security Blog. 23 March 2020. Available online: https://www.microsoft.com/security/blog/2020/03/23/latest-astaroth-living-off-the-land-attacks-are-even-more-invisible-but-not-less-observable/ (accessed on 26 August 2021).
- Msfvenom. Offensive Security. Available online: https://www.offensive-security.com/metasploit-unleashed/msfvenom/ (accessed on 2 September 2021).
- Admin. Running a Simple http Web Server with one Terminal Command and Python. Linux Tutorials-Learn Linux Configuration. 28 November 2020. Available online: https://linuxconfig.org/running-a-simple-http-web-server-with-one-terminal-command-and-python (accessed on 6 September 2021).
- Rapid7. How to Use a Reverse Shell in Metasploit·Rapid7/Metasploit-Framework Wiki. GitHub. 2021. Available online: https://github.com/rapid7/metasploit-framework/wiki/How-to-use-a-reverse-shell-in-Metasploit (accessed on 18 September 2021).
- VirusTotal. 2021. Available online: https://www.virustotal.com/gui/ (accessed on 10 September 2021).
- Bharany, S.; Sharma, S.; Badotra, S.; Khalaf, O.I.; Alotaibi, Y.; Alghamdi, S.; Alassery, F. Energy-Efficient Clustering Scheme for Flying Ad-Hoc Networks Using an Optimized LEACH Protocol. Energies 2021, 14, 6016. [Google Scholar] [CrossRef]
- Kaur, K.; Bharany, S.; Badotra, S.; Aggarwal, K.; Nayyar, A.; Sharma, S. Energy-efficient polyglot persistence database live migration among heterogeneous clouds. J. Supercomput. 2022. [Google Scholar] [CrossRef]
- Bharany, S.; Sharma, S.; Bhatia, S.; Rahmani, M.K.I.; Shuaib, M.; Lashari, S.A. Energy Efficient Clustering Protocol for FANETS Using Moth Flame Optimization. Sustainability 2022, 14, 6159. [Google Scholar] [CrossRef]
- Bharany, S.; Sharma, S.; Khalaf, O.I.; Abdulsahib, G.M.; Al Humaimeedy, A.S.; Aldhyani, T.H.H.; Maashi, M.; Alkahtani, H. A Systematic Survey on Energy-Efficient Techniques in Sustainable Cloud Computing. Sustainability 2022, 14, 6256. [Google Scholar] [CrossRef]
- Bharany, S.; Kaur, K.; Badotra, S.; Rani, S.; Kavita; Wozniak, M.; Shafi, J.; Ijaz, M.F. Efficient Middleware for the Portability of PaaS Services Consuming Applications among Heterogeneous Clouds. Sensors 2022, 22, 5013. [Google Scholar] [CrossRef] [PubMed]
- Shuaib, M.; Badotra, S.; Khalid, M.I.; Algarni, A.D.; Ullah, S.S.; Bourouis, S.; Iqbal, J.; Bharany, S.; Gundaboina, L. A Novel Optimization for GPU Mining Using Overclocking and Undervolting. Sustainability 2022, 14, 8708. [Google Scholar] [CrossRef]
- Bharany, S.; Sharma, S. Intelligent Green Internet of Things: An Investigation. In Machine Learning, Blockchain, and Cyber Security in Smart Environments; Chapman and Hall/CRC: London, UK, 2022; pp. 1–15. [Google Scholar]
- Bharany, S.; Badotra, S.; Sharma, S.; Rani, S.; Alazab, M.; Jhaveri, R.H.; Reddy Gadekallu, T. Energy efficient fault tolerance techniques in green cloud computing: A systematic survey and taxonomy. In Sustainable Energy Technologies and Assessments; Elsevier BV: Amsterdam, The Netherlands, 2022; Volume 53, p. 102613. [Google Scholar] [CrossRef]
- Alzubi, O.A.; Qiqieh, I.; Alzubi, J.A. Fusion of deep learning based cyberattack detection and classification model for intelligent systems. Cluster Comput. 2022. [Google Scholar] [CrossRef]
- Alzubi, O.A.; Alzubi, J.A.; Al-Zoubi, A.M.; Hassonah, M.A.; Kose, U. An efficient malware detection approach with feature weighting based on Harris Hawks optimization. Cluster Comput. 2022, 25, 2369–2387. [Google Scholar] [CrossRef]
- Alzubi, O.A. A Deep Learning- Based Frechet and Dirichlet Model for Intrusion Detection in IWSN. J. Intell. Fuzzy Syst. 2022, 42, 873–883. [Google Scholar] [CrossRef]
- Diwakar, M.; Sharma, K.; Dhaundiyal, R.; Bawane, S.; Joshi, K.; Singh, P. A Review on Autonomous Remote Security and Mobile Surveillance Using Internet of Things. J. Phys. Conf. Ser. 2021, 1854, 012024. [Google Scholar] [CrossRef]























| ADS Research Papers | Stage-1 | Stage-2 | Stage-3 | Stage-4 | Overall % |
|---|---|---|---|---|---|
| Alternate Data Stream | 76 | 57 | 34 | 12 | 32.76% |
| Hidden Data | 49 | 37 | 22 | 8 | 21.12% |
| ADS Binary | 51 | 38 | 23 | 8 | 21.98% |
| Hidden Malware | 56 | 42 | 25 | 9 | 24.14% |
| 232 | 174 | 104 | 37 |
| NTFS Attribute Name | Description |
|---|---|
| $File_Name | File name |
| $Data | Default data |
| $Volume_Info | Version and state of volume |
| $Volume_Name | Name of volume |
| $Attribute_List | Location of all attributes that do not fit in MFT |
| $Bitmap | Attribute for bitmaps |
| $Index_Allocation | Name of directory stream |
| $EA | Extended attribute index |
| $EA_Info | Extended attribute information |
| $Index_Root | Support folders and other indexes |
| $TRF_Data | Transactional NTFS data |
| Authors | Paper Title | Research Focus |
|---|---|---|
| Zhong et al. (2021) [5] | Long Short-Term Memory Self-Adapting Online Random Forests for Evolving Data Stream Regression | AI ML-based ADS |
| Alghushairy et al. (2021) [6] | A Review of Local Outlier Factor Algorithms for Outlier Detection in Big Data Streams | Algorithms-based big data streams |
| Brenno et al. (2020) [7] | FoT-Stream: A Fog Platform for Data Stream Analytics in IoT | IoT data security |
| Mahant et al. (2012) [8] | NTFS Deleted File Recovery: Forensics View | NTFS OS forensics |
| Raggo et al. (2013) [9] | Data Hiding Exposing Concealed Data in Multimedia, Operating Systems, Mobile Devices, and Network Protocols | OS, devices, and network |
| SANS (Website) (2021) [10] | FOR528: Ransomware for Incident Responders—New DFIR Course Q1 2022 | Data-hiding techniques |
| Flatcap (Website) (2020) [11] | $DATA (0 x80)—Attribute—NTFS Documentation | NTFS OS forensics |
| Microsoft (Website) (2020) [12] | [MS-FSCC]: NTFS Attribute Types. Microsoft Docs | OS data security |
| Rollins et al. (2021) [13] | Stealth Viruses: What They Are and How to Protect Your Business | OS data security |
| Big book (Website) (2021) [14] | Red Team Notes 2.0 | NTFS OS forensics |
| Atkonson et al. (2017) [15] | Host-based Threat Modeling and Indicator Design | OS, devices, and network |
| Dahan et al. (2019) [16] | Dropping anchor: From a Trickbot infection to the discovery of the Anchor Malware | Data hiding techniques |
| Dahan et al. (2017) [17] | Operation Cobalt Kitty | OS, devices, and network |
| GReaT (2020) [18] | The Trade: Brazilian Banking Malware Goes Global | Data-hiding techniques |
| Frankoff et al. (2018) [19] | Big Game Hunting: The Evolution of INDRIK SPIDER from Dridex Wire Fraud to BitPaymer Targeted Ransomware | Data-hiding techniques |
Publisher’s Note: MDPI stays neutral with regard to jurisdictional claims in published maps and institutional affiliations. |
© 2022 by the authors. Licensee MDPI, Basel, Switzerland. This article is an open access article distributed under the terms and conditions of the Creative Commons Attribution (CC BY) license (https://creativecommons.org/licenses/by/4.0/).
Share and Cite
Bhardwaj, A.; Kaushik, K.; Maashi, M.S.; Aljebreen, M.; Bharany, S. Alternate Data Stream Attack Framework to Perform Stealth Attacks on Active Directory Hosts. Sustainability 2022, 14, 12288. https://doi.org/10.3390/su141912288
Bhardwaj A, Kaushik K, Maashi MS, Aljebreen M, Bharany S. Alternate Data Stream Attack Framework to Perform Stealth Attacks on Active Directory Hosts. Sustainability. 2022; 14(19):12288. https://doi.org/10.3390/su141912288
Chicago/Turabian StyleBhardwaj, Akashdeep, Keshav Kaushik, Mashael S. Maashi, Mohammed Aljebreen, and Salil Bharany. 2022. "Alternate Data Stream Attack Framework to Perform Stealth Attacks on Active Directory Hosts" Sustainability 14, no. 19: 12288. https://doi.org/10.3390/su141912288
APA StyleBhardwaj, A., Kaushik, K., Maashi, M. S., Aljebreen, M., & Bharany, S. (2022). Alternate Data Stream Attack Framework to Perform Stealth Attacks on Active Directory Hosts. Sustainability, 14(19), 12288. https://doi.org/10.3390/su141912288

