Green Marketing Approaches and Their Impact on Green Purchase Intentions: Mediating Role of Green Brand Image and Consumer Beliefs towards the Environment
Abstract
1. Introduction
- Does eco-labelling have a significant impact on green purchase intention?
- Does green packaging and branding has a significant impact on green purchase intention?
- Do green products’ premium and pricing have a significant impact on green purchase intention?
- Does green brand image significantly mediate the relationship between eco-labelling and green purchase intention?
- Do green packaging and branding significantly mediate the relationship between eco-labelling and green purchase intention?
- Do green products, premium, and pricing significantly mediate the relationship between eco-labelling and green purchase intention?
2. Literature Review and Hypotheses Development
3. Methods and Materials
4. Data Analysis and Results
4.1. Demographics
4.2. Measurement Model Assessment
4.3. Structural Model Assessment
Mediation Analysis
5. Discussion
6. Conclusions
7. Implications
8. Limitations and Future Directions
Author Contributions
Funding
Informed Consent Statement
Data Availability Statement
Acknowledgments
Conflicts of Interest
References
- He, Q.; Silliman, B.R. Climate Change, Human Impacts, and Coastal Ecosystems in the Anthropocene. Curr. Biol. 2019, 29, R1021–R1035. [Google Scholar] [CrossRef] [PubMed]
- Klein Goldewijk, K.; Beusen, A.; Janssen, P. Long-Term Dynamic Modeling of Global Population and Built-up Area in a Spatially Explicit Way: HYDE 3.1. Holocene 2010, 20, 565–573. [Google Scholar] [CrossRef]
- Leiserowitz, A.A.; Kates, R.W.; Parris, T.M. Do Global Attitudes and Behaviors Support Sustainable Development? Environ. Sci. Policy Sustain. Dev. 2005, 47, 22–38. [Google Scholar] [CrossRef]
- Meijnders, A.L.; Midden, C.J.; Wilke, H.A. Communications About Environmental Risks and Risk-Reducing Behavior: The Impact of Fear on Information Processing 1. J. Appl. Soc. Psychol. 2001, 31, 754–777. [Google Scholar] [CrossRef]
- Sterman, J.D.; Sweeney, L.B. Understanding Public Complacency about Climate Change: Adults’ Mental Models of Climate Change Violate Conservation of Matter. Clim. Change 2007, 80, 213–238. [Google Scholar] [CrossRef]
- Grothmann, T.; Patt, A. Adaptive Capacity and Human Cognition: The Process of Individual Adaptation to Climate Change. Glob. Environ. Change 2005, 15, 199–213. [Google Scholar] [CrossRef]
- Von Storch, H.; Krauss, W. Culture Contributes to Perceptions of Climate Change. Nieman Rep. 2005, 59, 99–102. [Google Scholar]
- Weingart, P.; Engels, A.; Pansegrau, P. Risks of Communication: Discourses on Climate Change in Science, Politics, and the Mass Media. Public Underst. Sci. 2000, 9, 261–284. [Google Scholar] [CrossRef]
- Whitmarsh, L. Behavioural Responses to Climate Change: Asymmetry of Intentions and Impacts. J. Environ. Psychol. 2009, 29, 13–23. [Google Scholar] [CrossRef]
- Groening, C.; Sarkis, J.; Zhu, Q. Green Marketing Consumer-Level Theory Review: A Compendium of Applied Theories and Further Research Directions. J. Clean. Prod. 2018, 172, 1848–1866. [Google Scholar] [CrossRef]
- Hasan, Z.; Ali, N.A. The Impact of Green Marketing Strategy on the Firm’s Performance in Malaysia. Procedia-Soc. Behav. Sci. 2015, 172, 463–470. [Google Scholar] [CrossRef]
- Chan, R.Y.; Lau, L.B. Antecedents of Green Purchases: A Survey in China. J. Consum. Mark. 2000, 17, 338–357. [Google Scholar] [CrossRef]
- Leonidou, L.C.; Fotiadis, T.A.; Christodoulides, P.; Spyropoulou, S.; Katsikeas, C.S. Environmentally Friendly Export Business Strategy: Its Determinants and Effects on Competitive Advantage and Performance. Int. Bus. Rev. 2015, 24, 798–811. [Google Scholar] [CrossRef]
- Cohen, S. The Growing Level of Environmental Awareness. The Huffington Post, 29 December 2014. [Google Scholar]
- Balderjahn, I. Personality Variables and Environmental Attitudes as Predictors of Ecologically Responsible Consumption Patterns. J. Bus. Res. 1988, 17, 51–56. [Google Scholar] [CrossRef]
- Kalafatis, S.P.; Pollard, M.; East, R.; Tsogas, M.H. Green Marketing and Ajzen’s Theory of Planned Behaviour: A Cross-Market Examination. J. Consum. Mark. 1999, 16, 441–460. [Google Scholar] [CrossRef]
- Wagner, S. Understanding Green Consumer Behaviour: A Qualitative Cognitive Approach; Consumer Research and Policy Series; Routledge: London, UK, 2003. [Google Scholar]
- Henriques, I.; Sadorsky, P. The Determinants of an Environmentally Responsive Firm: An Empirical Approach. J. Environ. Econ. Manag. 1996, 30, 381–395. [Google Scholar] [CrossRef]
- Straughan, R.D.; Roberts, J.A. Environmental Segmentation Alternatives: A Look at Green Consumer Behavior in the New Millennium. J. Consum. Mark. 1999, 6, 558–575. [Google Scholar] [CrossRef]
- Bhattacharya, C.B.; Sen, S. Doing Better at Doing Good: When, Why, and How Consumers Respond to Corporate Social Initiatives. Calif. Manag. Rev. 2004, 47, 9–24. [Google Scholar] [CrossRef]
- Orsato, R.J. Competitive Environmental Strategies: When Does It Pay to Be Green? Calif. Manag. Rev. 2006, 48, 127–143. [Google Scholar] [CrossRef]
- Ramayah, T.; Lee, J.W.C.; Mohamad, O. Green Product Purchase Intention: Some Insights from a Developing Country. Resour. Conserv. Recycl. 2010, 54, 1419–1427. [Google Scholar] [CrossRef]
- Gleim, M.R.; Smith, J.S.; Andrews, D.; Cronin, J.J., Jr. Against the Green: A Multi-Method Examination of the Barriers to Green Consumption. J. Retail. 2013, 89, 44–61. [Google Scholar] [CrossRef]
- Choudhary, A.; Gokarn, S. Green Marketing: A Means for Sustainable Development. J. Arts Sci. Commer. 2013, 4, 3. [Google Scholar]
- Peattie, K.; Crane, A. Green Marketing: Legend, Myth, Farce or Prophesy? Qual. Mark. Res. Int. J. 2005, 8, 357–370. [Google Scholar] [CrossRef]
- Pride, S.R.; Flekkøy, E.G.; Aursjø, O. Seismic Stimulation for Enhanced Oil Recovery. Geophysics 2008, 73, O23–O35. [Google Scholar] [CrossRef]
- Chen, Y.-S. The Drivers of Green Brand Equity: Green Brand Image, Green Satisfaction, and Green Trust. J. Bus. Ethics 2010, 93, 307–319. [Google Scholar] [CrossRef]
- Ansar, N. Impact of Green Marketing on Consumer Purchase Intention. Mediterr. J. Soc. Sci. 2013, 4, 650. [Google Scholar] [CrossRef]
- Bamossy, G.J.; Solomon, M.R. Consumer Behaviour: A European Perspective; Pearson Education: London, UK, 2016. [Google Scholar]
- Farzin, A.; Yousefi, S.; Amieheidari, S.; Noruzi, A. Effect of Green Marketing Instruments and Behavior Processes of Consumers on Purchase and Use of E-Books. Webology 2020, 17, 202–215. [Google Scholar] [CrossRef]
- Horner, S.; John, S. Consumer Behaviour in Tourism; Routledge: London, UK, 2020. [Google Scholar]
- Kumar, P. Green Marketing Innovations in Small Indian Firms. World J. Entrep. Manag. Sustain. Dev. 2015, 11, 176–190. [Google Scholar] [CrossRef]
- Martin, B.; Simintiras, A.C. The Impact of Green Product Lines on the Environment: Does What They Know Affect How They Feel? Mark. Intell. Plan. 1995, 13, 16–23. [Google Scholar] [CrossRef]
- Ottman, J. The New Rules of Green Marketing: Strategies, Tools, and Inspiration for Sustainable Branding; Berrett-Koehler Publishers: Oakland, CA, USA, 2011. [Google Scholar]
- Ottman, J.; Books, N.B. Green Marketing: Opportunity for Innovation. J. Sustain. Prod. Des. 1998, 60, 136–667. [Google Scholar]
- Polonsky, M.J. An Introduction to Green Marketing. Electron. Green J. 1994, 1. [Google Scholar] [CrossRef]
- Rasool, Y.; Iftikhar, B.; Nazir, M.N.; Kamran, H.W. Supply Chain Evolution and Green Supply Chain Perspective. Int. J. Econ. Commer. Manag. 2016, 4, 716–724. [Google Scholar]
- Salzman, J. Informing the Green Consumer: The Debate over the Use and Abuse of Environmental Labels. J. Ind. Ecol. 1997, 1, 11–21. [Google Scholar] [CrossRef]
- Vandermerwe, S.; Oliff, M.D. Customers Drive Corporations. Long Range Plann. 1990, 23, 10–16. [Google Scholar] [CrossRef]
- Halme, M.; Korpela, M. Responsible Innovation Toward Sustainable Development in Small and Medium-Sized Enterprises: A Resource Perspective. Bus. Strategy Environ. 2014, 23, 547–566. [Google Scholar] [CrossRef]
- Andersén, J.; Jansson, C.; Ljungkvist, T. Can Environmentally Oriented CEOs and Environmentally Friendly Suppliers Boost the Growth of Small Firms? Bus. Strategy Environ. 2020, 29, 325–334. [Google Scholar] [CrossRef]
- Danso, A.; Adomako, S.; Amankwah-Amoah, J.; Owusu-Agyei, S.; Konadu, R. Environmental Sustainability Orientation, Competitive Strategy and Financial Performance. Bus. Strategy Environ. 2019, 28, 885–895. [Google Scholar] [CrossRef]
- Barbulescu, A. Modeling the Impact of the Human Activity, Behavior and Decisions on the Environment. Marketing and Green Consumer (Special Issue). J. Environ. Manag. 2017, 204, 813. [Google Scholar] [CrossRef]
- Miranda-Ackerman, M.A.; Azzaro-Pantel, C. Extending the Scope of Eco-Labelling in the Food Industry to Drive Change beyond Sustainable Agriculture Practices. J. Environ. Manag. 2017, 204, 814–824. [Google Scholar] [CrossRef]
- Abzari, M.; Safari Shad, F.; Abedi Sharbiyani, A.A.; Parvareshi Morad, A. Studying the Effect of Green Marketing Mix on Market Share Increase. Eur. Online J. Nat. Soc. Sci. Proc. 2013, 2, 641–653. [Google Scholar]
- Carroll, A.B. Corporate Social Responsibility: Evolution of a Definitional Construct. Bus. Soc. 1999, 38, 268–295. [Google Scholar] [CrossRef]
- Moravcikova, D.; Krizanova, A.; Kliestikova, J.; Rypakova, M. Green Marketing as the Source of the Competitive Advantage of the Business. Sustainability 2017, 9, 2218. [Google Scholar] [CrossRef]
- Santini, C. Ecopreneurship and Ecopreneurs: Limits, Trends and Characteristics. Sustainability 2017, 9, 492. [Google Scholar] [CrossRef]
- Dangelico, R.M.; Vocalelli, D. “Green Marketing”: An Analysis of Definitions, Strategy Steps, and Tools through a Systematic Review of the Literature. J. Clean. Prod. 2017, 165, 1263–1279. [Google Scholar] [CrossRef]
- Peattie, K.; Ottman, J.; Polonsky, M.; Charter, M. Marketing and Sustainability. Available online: http://www.cfsd.org.uk/ (accessed on 28 July 2021).
- Papadas, K.-K.; Avlonitis, G.J.; Carrigan, M. Green Marketing Orientation: Conceptualization, Scale Development and Validation. J. Bus. Res. 2017, 80, 236–246. [Google Scholar] [CrossRef]
- Simão, L.; Lisboa, A. Green Marketing and Green Brand—The Toyota Case. Procedia Manuf. 2017, 12, 183–194. [Google Scholar] [CrossRef]
- Szabo, S.; Webster, J. Perceived Greenwashing: The Effects of Green Marketing on Environmental and Product Perceptions. J. Bus. Ethics 2021, 171, 719–739. [Google Scholar] [CrossRef]
- Cui, L.; Guo, S.; Zhang, H. Coordinating a Green Agri-Food Supply Chain with Revenue-Sharing Contracts Considering Retailers’ Green Marketing Efforts. Sustainability 2020, 12, 1289. [Google Scholar] [CrossRef]
- Liao, Y.-K.; Wu, W.-Y.; Pham, T.-T. Examining the Moderating Effects of Green Marketing and Green Psychological Benefits on Customers’ Green Attitude, Value and Purchase Intention. Sustainability 2020, 12, 7461. [Google Scholar] [CrossRef]
- Tsai, P.-H.; Lin, G.-Y.; Zheng, Y.-L.; Chen, Y.-C.; Chen, P.-Z.; Su, Z.-C. Exploring the Effect of Starbucks’ Green Marketing on Consumers’ Purchase Decisions from Consumers’ Perspective. J. Retail. Consum. Serv. 2020, 56, 102162. [Google Scholar] [CrossRef]
- Huang, J.; Wang, X.; Luo, Y.; Yu, L.; Zhang, Z. Joint Green Marketing Decision-Making of Green Supply Chain Considering Power Structure and Corporate Social Responsibility. Entropy 2021, 23, 564. [Google Scholar] [CrossRef] [PubMed]
- Okanović, A.; Ješić, J.; DJaković, V.; Vukadinović, S.; Andrejević Panić, A. Increasing University Competitiveness through Assessment of Green Content in Curriculum and Eco-Labeling in Higher Education. Sustainability 2021, 13, 712. [Google Scholar] [CrossRef]
- Hayat, N.; Hussain, A.; Lohano, H.D. Eco-Labeling and Sustainability: A Case of Textile Industry in Pakistan. J. Clean. Prod. 2020, 252, 119807. [Google Scholar] [CrossRef]
- Brécard, D. Consumer Misperception of Eco-Labels, Green Market Structure and Welfare. J. Regul. Econ. 2017, 51, 340–364. [Google Scholar] [CrossRef]
- Fischer, C.; Lyon, T.P. Competing Environmental Labels. J. Econ. Manag. Strategy 2014, 23, 692–716. [Google Scholar] [CrossRef]
- Mukonza, C.; Hinson, R.E.; Adeola, O.; Adisa, I.; Mogaji, E.; Kirgiz, A.C. Green Marketing: An Introduction. In Green Marketing in Emerging Markets: Strategic and Operational Perspectives; Mukonza, C., Hinson, R.E., Adeola, O., Adisa, I., Mogaji, E., Kirgiz, A.C., Eds.; Palgrave Studies of Marketing in Emerging Economies; Springer International Publishing: Cham, Switzerland, 2021; pp. 3–14. ISBN 978-3-030-74065-8. [Google Scholar]
- Asha’ari, M.J.; Daud, S. The Effect of Green Growth Strategy on Corporate Sustainability Performance. Adv. Sci. Lett. 2017, 23, 8668–8674. [Google Scholar] [CrossRef]
- Zhang, G.; Zhao, Z. Green Packaging Management of Logistics Enterprises. Phys. Procedia 2012, 24, 900–905. [Google Scholar] [CrossRef]
- Gong, S.; Sheng, G.; Peverelli, P.; Dai, J. Green Branding Effects on Consumer Response: Examining a Brand Stereotype-Based Mechanism. J. Prod. Brand Manag. 2020, 30, 1033–1046. [Google Scholar] [CrossRef]
- Swenson, M.R.; Wells, W.D. Useful Correlates of Pro-Environmental Behavior. In Social Marketing; Psychology Press: London, UK, 1997; ISBN 978-1-315-80579-5. [Google Scholar]
- Hartmann, P.; Apaolaza Ibáñez, V.; Forcada Sainz, F.J. Green Branding Effects on Attitude: Functional versus Emotional Positioning Strategies. Mark. Intell. Plan. 2005, 23, 9–29. [Google Scholar] [CrossRef]
- Lin, J.; Lobo, A.; Leckie, C. Green Brand Benefits and Their Influence on Brand Loyalty. Mark. Intell. Plan. 2017, 35, 425–440. [Google Scholar] [CrossRef]
- Zameer, H.; Wang, Y.; Yasmeen, H. Reinforcing Green Competitive Advantage through Green Production, Creativity and Green Brand Image: Implications for Cleaner Production in China. J. Clean. Prod. 2020, 247, 119119. [Google Scholar] [CrossRef]
- Wüstenhagen, R.; Bilharz, M. Green Energy Market Development in Germany: Effective Public Policy and Emerging Customer Demand. Energy Policy 2006, 34, 1681–1696. [Google Scholar] [CrossRef]
- Sreen, N.; Purbey, S.; Sadarangani, P. Impact of Culture, Behavior and Gender on Green Purchase Intention. J. Retail. Consum. Serv. 2018, 41, 177–189. [Google Scholar] [CrossRef]
- Wiser, R.; Olson, S.; Bird, L.; Swezey, B. Utility Green Pricing Programs: A Statistical Analysis of Program Effectiveness. Energy Environ. 2005, 16, 47–68. [Google Scholar] [CrossRef]
- Ülkü, M.A.; Hsuan, J. Towards Sustainable Consumption and Production: Competitive Pricing of Modular Products for Green Consumers. J. Clean. Prod. 2017, 142, 4230–4242. [Google Scholar] [CrossRef]
- Bae, J.H.; Rishi, M. Increasing Consumer Participation Rates for Green Pricing Programs: A Choice Experiment for South Korea. Energy Econ. 2018, 74, 490–502. [Google Scholar] [CrossRef]
- Chen, Y.J.; Sheu, J.-B. Environmental-Regulation Pricing Strategies for Green Supply Chain Management. Transp. Res. Part E Logist. Transp. Rev. 2009, 45, 667–677. [Google Scholar] [CrossRef]
- Liu, G.; Cao, H.; Zhu, G. Competitive Pricing and Innovation Investment Strategies of Green Products Considering Firms’ Farsightedness and Myopia. Int. Trans. Oper. Res. 2021, 28, 839–871. [Google Scholar] [CrossRef]
- Liu, M.T.; Liu, Y.; Mo, Z. Moral Norm Is the Key: An Extension of the Theory of Planned Behaviour (TPB) on Chinese Consumers’ Green Purchase Intention. Asia Pac. J. Mark. Logist. 2020, 32, 1823–1841. [Google Scholar] [CrossRef]
- Bashir, S.; Khwaja, M.G.; Rashid, Y.; Turi, J.A.; Waheed, T. Green Brand Benefits and Brand Outcomes: The Mediating Role of Green Brand Image. SAGE Open 2020, 10, 2158244020953156. [Google Scholar] [CrossRef]
- Yadav, R.; Kumar Dokania, A.; Swaroop Pathak, G. The Influence of Green Marketing Functions in Building Corporate Image: Evidences from Hospitality Industry in a Developing Nation. Int. J. Contemp. Hosp. Manag. 2016, 28, 2178–2196. [Google Scholar] [CrossRef]
- Ko, E.; Hwang, Y.K.; Kim, E.Y. Green Marketing’ Functions in Building Corporate Image in the Retail Setting. J. Bus. Res. 2013, 66, 1709–1715. [Google Scholar] [CrossRef]
- Mourad, M.; Serag Eldin Ahmed, Y. Perception of Green Brand in an Emerging Innovative Market. Eur. J. Innov. Manag. 2012, 15, 514–537. [Google Scholar] [CrossRef]
- Devi Juwaheer, T.; Pudaruth, S.; Monique Emmanuelle Noyaux, M. Analysing the Impact of Green Marketing Strategies on Consumer Purchasing Patterns in Mauritius. World J. Entrep. Manag. Sustain. Dev. 2012, 8, 36–59. [Google Scholar] [CrossRef]
- Alamsyah, D.P.; Febriani, R. Green Customer Behaviour: Impact of Green Brand Awareness to Green Trust. J. Phys. Conf. Ser. 2020, 1477, 72022. [Google Scholar] [CrossRef]
- Alamsyah, D.P.; Syarifuddin, D. Store Image: Mediator of Social Responsibility and Customer Perceived Value to Customer Trust for Organic Products. IOP Conf. Ser. Mater. Sci. Eng. 2018, 288, 12045. [Google Scholar] [CrossRef]
- Huang, C.; Guo, R. The Effect of a Green Brand Story on Perceived Brand Authenticity and Brand Trust: The Role of Narrative Rhetoric. J. Brand Manag. 2021, 28, 60–76. [Google Scholar] [CrossRef]
- Zhu, X.; Yu, L. Differential Pricing Decision and Coordination of Green Electronic Products from the Perspective of Service Heterogeneity. Appl. Sci. 2018, 8, 1207. [Google Scholar] [CrossRef]
- Drozdenko, R.; Jensen, M.; Coelho, D. Pricing of Green Products: Premiums Paid, Consumer Characteristics and Incentives. Int. J. Bus. Mark. Decis. Sci. 2011, 4, 106–116. [Google Scholar]
- Papadopoulos, I.; Karagouni, G.; Trigkas, M.; Platogianni, E. Green Marketing: The Case of Greece in Certified and Sustainably Managed Timber Products. EuroMed J. Bus. 2010, 5, 166–190. [Google Scholar] [CrossRef]
- Arbuthnot, J. The Roles of Attitudinal and Personality Variables in the Prediction of Environmental Behavior and Knowledge. Environ. Behav. 1977, 9, 217–232. [Google Scholar] [CrossRef]
- Cleveland, M.; Bartikowski, B. Cultural and Identity Antecedents of Market Mavenism: Comparing Chinese at Home and Abroad. J. Bus. Res. 2018, 82, 354–363. [Google Scholar] [CrossRef]
- Akhtar, R.; Sultana, S.; Masud, M.M.; Jafrin, N.; Al-Mamun, A. Consumers’ Environmental Ethics, Willingness, and Green Consumerism between Lower and Higher Income Groups. Resour. Conserv. Recycl. 2021, 168, 105274. [Google Scholar] [CrossRef]
- Archodoulaki, V.-M.; Jones, M.P. Recycling Viability: A Matter of Numbers. Resour. Conserv. Recycl. 2021, 168, 105333. [Google Scholar] [CrossRef]
- LaCaille, L. Theory of Reasoned Action. In Encyclopedia of Behavioral Medicine; Gellman, M.D., Ed.; Springer International Publishing: Cham, Switzerland, 2020; pp. 2231–2234. ISBN 978-3-030-39903-0. [Google Scholar]
- Fishbein, M.; Jaccard, J.; Davidson, A.R.; Ajzen, I.; Loken, B. Predicting and Understanding Family Planning Behaviors. In Understanding Attitudes and Predicting Social Behavior; Prentice Hall: Hoboken, NJ, USA, 1980. [Google Scholar]
- Han, H.; Hsu, L.-T.; Sheu, C. Application of the Theory of Planned Behavior to Green Hotel Choice: Testing the Effect of Environmental Friendly Activities. Tour. Manag. 2010, 31, 325–334. [Google Scholar] [CrossRef]
- Emerson, R.W. Convenience Sampling, Random Sampling, and Snowball Sampling: How Does Sampling Affect the Validity of Research? J. Vis. Impair. Blind. 2015, 109, 164–168. [Google Scholar] [CrossRef]
- Shabbir, M.S.; Bait Ali Sulaiman, M.A.; Hasan Al-Kumaim, N.; Mahmood, A.; Abbas, M. Green Marketing Approaches and Their Impact on Consumer Behavior towards the Environment—A Study from the UAE. Sustainability 2020, 12, 8977. [Google Scholar] [CrossRef]
- Chen, Y.; Chang, C. Enhance Green Purchase Intentions: The Roles of Green Perceived Value, Green Perceived Risk, and Green Trust. Manag. Decis. 2012, 50, 502–520. [Google Scholar] [CrossRef]
- Doszhanov, A.; Ahmad, Z.A. Customers’ Intention to Use Green Products: The Impact of Green Brand Dimensions and Green Perceived Value. SHS Web Conf. 2015, 18, 1008. [Google Scholar] [CrossRef]
- Hair, J.F.; Risher, J.J.; Sarstedt, M.; Ringle, C.M. When to Use and How to Report the Results of PLS-SEM. Eur. Bus. Rev. 2019, 31, 2–24. [Google Scholar] [CrossRef]
- Hamaker, E.L.; Asparouhov, T.; Brose, A.; Schmiedek, F.; Muthén, B. At the Frontiers of Modeling Intensive Longitudinal Data: Dynamic Structural Equation Models for the Affective Measurements from the COGITO Study. Multivar. Behav. Res. 2018, 53, 820–841. [Google Scholar] [CrossRef] [PubMed]
- Hair, J.; Hult, G.T.M.; Ringle, C.; Sarstedt, M. A Primer on Partial Least Squares Structural Equation Modeling; SAGE: Thousand Oaks, CA, USA, 2014; ISBN 978-1-4522-1744-4. [Google Scholar]
- Sarstedt, M.; Cheah, J.-H. Partial Least Squares Structural Equation Modeling Using SmartPLS: A Software Review. J. Mark. Anal. 2019, 7, 196–202. [Google Scholar] [CrossRef]
- Hair, J.; Sarstedt, M.; Ringle, C.; Mena, J. An Assessment of the Use of Partial Least Squares Structural Equation Modeling in Marketing Research. J. Acad. Mark. Sci. 2012, 40, 414–433. [Google Scholar] [CrossRef]
- Sammer, K.; Wüstenhagen, R. The Influence of Eco-Labelling on Consumer Behaviour–Results of a Discrete Choice Analysis for Washing Machines. Bus. Strategy Environ. 2006, 15, 185–199. [Google Scholar] [CrossRef]
- Mata, M.N.; Aftab, H.; Martins, J.M.; Aslam, S.; Majeed, M.U.; Correia, A.B.; Rita, J.X. The Role of Intellectual Capital in Shaping Business Performance: Mediating Role of Innovation and Learning. Acad. Strateg. Manag. J. 2021, 20, 1–14. [Google Scholar]
- Martins, J.M.; Aftab, H.; Mata, M.N.; Majeed, M.U.; Aslam, S.; Correia, A.B.; Mata, P.N. Assessing the Impact of Green Hiring on Sustainable Performance: Mediating Role of Green Performance Management and Compensation. Int. J. Environ. Res. Public. Health 2021, 18, 5654. [Google Scholar] [CrossRef]
- Meffert, H.; Kirchgeorg, M. Das Neue Leitbild Sustainable Development: Der Weg Ist Das Ziel; Manager-Magazin-Verl.-Ges.: Hamburg, Germany, 1993. [Google Scholar]
- Tan, H.; Li, J.; He, M.; Li, J.; Zhi, D.; Qin, F.; Zhang, C. Global Evolution of Research on Green Energy and Environmental Technologies:A Bibliometric Study. J. Environ. Manag. 2021, 297, 113382. [Google Scholar] [CrossRef] [PubMed]
- Swezey, B.G.; Bird, L. Utility Green Pricing Programs: What Defines Success? National Renewable Energy Laboratory: Golden, CO, USA, 2001.
- Shi, D.; Zhang, W.; Zou, G.; Ping, J. Advertising and Pricing Strategies for the Manufacturer in the Presence of Brown and Green Products. Kybernetes 2021, 51, 1452–1477. [Google Scholar] [CrossRef]
- Chen, Y.-S.; Huang, A.-F.; Wang, T.-Y.; Chen, Y.-R. Greenwash and Green Purchase Behaviour: The Mediation of Green Brand Image and Green Brand Loyalty. Total Qual. Manag. Bus. Excell. 2020, 31, 194–209. [Google Scholar] [CrossRef]
- Yang, Y.-C.; Zhao, X. Exploring the Relationship of Green Packaging Design with Consumers’ Green Trust, and Green Brand Attachment. Soc. Behav. Personal. Int. J. 2019, 47, 1–10. [Google Scholar] [CrossRef]
- Kerdpitak, C.; Mekkham, W. The Mediating Roles of Green Brand Image and Attitude of Green Branding in the Relationship between Attachment of Green Branding and Excessive Product Packaging in Thai Sports Manufacturing Firms. J. Hum. Sport Exercise. 2019, 14, S2202–S2216. [Google Scholar]
- Chen, Y.-S.; Hung, S.-T.; Wang, T.-Y.; Huang, A.-F.; Liao, Y.-W. The Influence of Excessive Product Packaging on Green Brand Attachment: The Mediation Roles of Green Brand Attitude and Green Brand Image. Sustainability 2017, 9, 654. [Google Scholar] [CrossRef]
- Meng, Q.; Li, M.; Liu, W.; Li, Z.; Zhang, J. Pricing Policies of Dual-Channel Green Supply Chain: Considering Government Subsidies and Consumers’ Dual Preferences. Sustain. Prod. Consum. 2021, 26, 1021–1030. [Google Scholar] [CrossRef]
- Dantas, R.M.; Aftab, H.; Aslam, S.; Majeed, M.U.; Correia, A.B.; Qureshi, H.A.; Lucas, J.L. Empirical Investigation of Work-Related Social Media Usage and Social-Related Social Media Usage on Employees’ Work Performance. Behav. Sci. 2022, 12, 297. [Google Scholar] [CrossRef]
- Greenhouse Challenge (2005) ‘The Challenge’—Google Search. Available online: https://www.google.com/search?q=Greenhouse+Challenge+%282005%29+%E2%80%98The+challenge%E2%80%99%2Candsxsrf=ALeKk022TmzZXX0Hv51aMyIOfFtvqeTeJg%3A1626078578985andei=cv3rYKvbO_afjLsPgoa6oA8andoq=Greenhouse+Challenge+%282005%29+%E2%80%98The+challenge%E2%80%99%2Candgs_lcp=Cgdnd3Mtd2l6EANKBAhBGABQ6ZoCWOmaAmCgpAJoAHACeACAAQCIAQCSAQCYAQOgAQGqAQdnd3Mtd2l6wAEBandsclient=gws-wizandved=0ahUKEwir3M7gjt3xAhX2D2MBHQKDDvQQ4dUDCA4anduact=5 (accessed on 12 July 2021).
- Wei, S.; Ang, T.; Jancenelle, V.E. Willingness to Pay More for Green Products: The Interplay of Consumer Characteristics and Customer Participation. J. Retail. Consum. Serv. 2018, 45, 230–238. [Google Scholar] [CrossRef]


| Items | Category | Frequency | Percentage |
|---|---|---|---|
| Gender | Male | 246 | 54.6 |
| Female | 204 | 45.3 | |
| Age (years) | 20 or below | 44 | 9.7 |
| 20–30 | 169 | 37.5 | |
| 31–40 | 110 | 24.4 | |
| 41–50 | 92 | 20.4 | |
| 50 or above | 35 | 7.7 | |
| Education | Primary | 10 | 2.2 |
| Matriculation | 25 | 5.5 | |
| Intermediate | 45 | 10 | |
| Bachelors | 210 | 46.6 | |
| Masters | 95 | 21.1 | |
| MPhil | 50 | 11.1 | |
| PHD | 15 | 3.3 |
| Cronbach’s Alpha | Composite Reliability | (AVE) | |
|---|---|---|---|
| CBTE | 0.824 | 0.820 | 0.616 |
| EL | 0.836 | 0.867 | 0.619 |
| GBI | 0.814 | 0.825 | 0.557 |
| GPB | 0.834 | 0.838 | 0.504 |
| GPI | 0.864 | 0.892 | 0.662 |
| GPP | 0.785 | 0.811 | 0.511 |
| CBTE | EL | GBI | GPB | GPI | GPPP | |
|---|---|---|---|---|---|---|
| CBTE | ||||||
| EL | 0.310 | |||||
| GBI | 0.519 | 0.310 | ||||
| GPB | 0.562 | 0.543 | 0.625 | |||
| GPI | 0.756 | 0.562 | 0.509 | 0.465 | ||
| GPP | 0.678 | 0.856 | 0.616 | 0.678 | 0.639 |
| Construct | Original Sample (O) | Mean (M) | Standard Deviation (STDEV) | T Statistics | p Values |
|---|---|---|---|---|---|
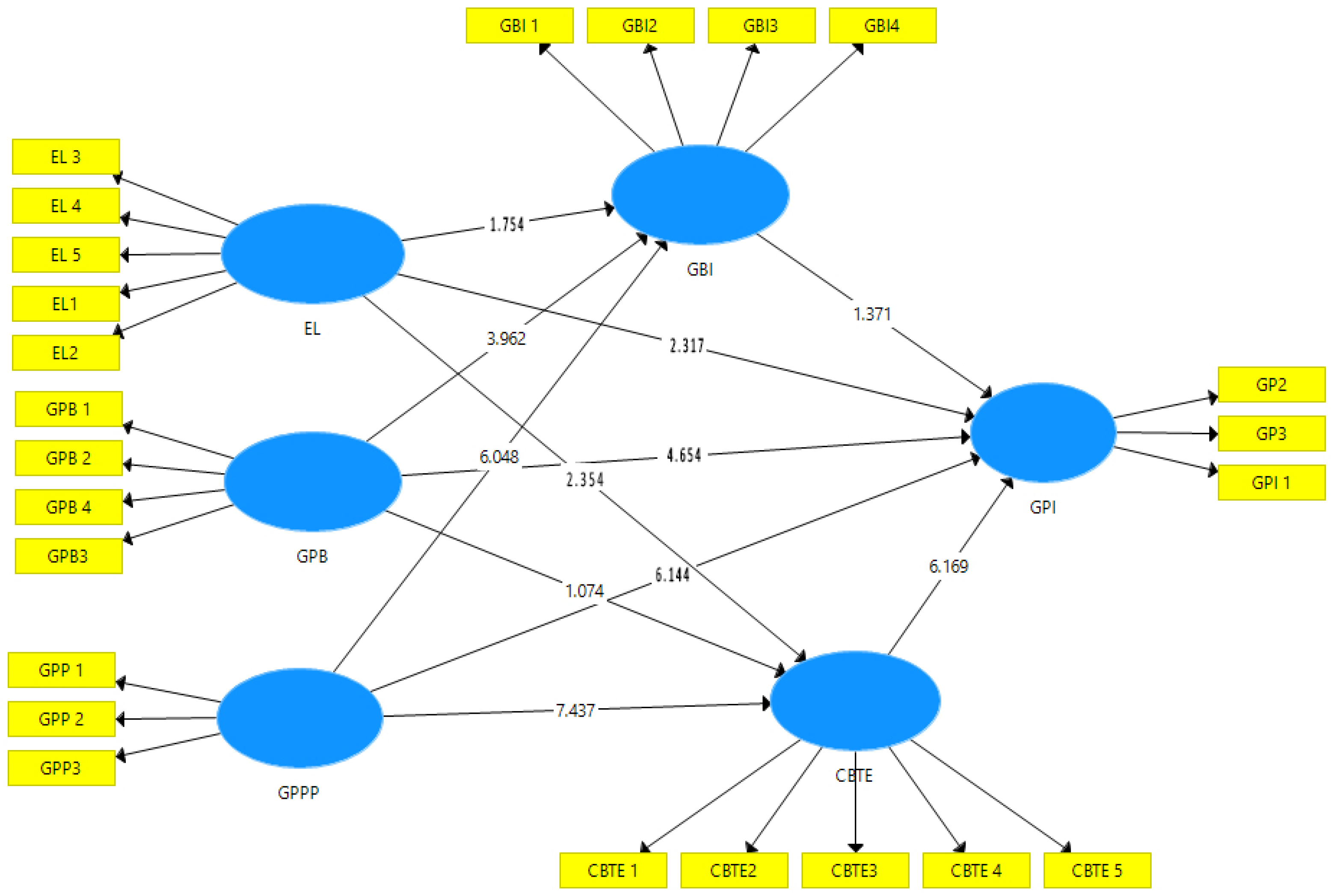
| EL → GPI | 0.131 | 0.138 | 0.058 | 2.317 | 0.000 |
| GPB → GPI | 0.281 | 0.286 | 0.028 | 4.654 | 0.000 |
| GPPP → GPI | 0.308 | 0.310 | 0.034 | 6.144 | 0.000 |
| Endogenous Construct | R Square | R Square Adjusted |
|---|---|---|
| GPI | 0.678 | 0.651 |
| GBI | 0.477 | 0.463 |
| CBTE | 0.527 | 0.517 |
| No. | Relationship | Original Sample (O) | Mean (M) | Standard Deviation (STDEV) | T-Statistics | p-Values |
|---|---|---|---|---|---|---|
| 1 | EL → GBI → GPI | 0.257 | 0.368 | 0.030 | 3.622 | 0.000 |
| 2 | GPB → GBI → GPI | 0.278 | 0.385 | 0.029 | 3.785 | 0.000 |
| 3 | GPPP → GBI → GPI | 0.342 | 0.339 | 0.072 | 4.723 | 0.000 |
| 4 | EL → CBTE → GPI | 0.021 | 0.003 | 0.089 | 0.337 | 0.551 |
| 5 | GPB → CBTE → GPI | 0.161 | 0.163 | 0.028 | 3.411 | 0.000 |
| 6 | GPPP → CBTE → GPI | 0.429 | 0.446 | 0.116 | 7.688 | 0.000 |
Publisher’s Note: MDPI stays neutral with regard to jurisdictional claims in published maps and institutional affiliations. |
© 2022 by the authors. Licensee MDPI, Basel, Switzerland. This article is an open access article distributed under the terms and conditions of the Creative Commons Attribution (CC BY) license (https://creativecommons.org/licenses/by/4.0/).
Share and Cite
Majeed, M.U.; Aslam, S.; Murtaza, S.A.; Attila, S.; Molnár, E. Green Marketing Approaches and Their Impact on Green Purchase Intentions: Mediating Role of Green Brand Image and Consumer Beliefs towards the Environment. Sustainability 2022, 14, 11703. https://doi.org/10.3390/su141811703
Majeed MU, Aslam S, Murtaza SA, Attila S, Molnár E. Green Marketing Approaches and Their Impact on Green Purchase Intentions: Mediating Role of Green Brand Image and Consumer Beliefs towards the Environment. Sustainability. 2022; 14(18):11703. https://doi.org/10.3390/su141811703
Chicago/Turabian StyleMajeed, Muhammad Ussama, Sumaira Aslam, Shah Ali Murtaza, Szakács Attila, and Edina Molnár. 2022. "Green Marketing Approaches and Their Impact on Green Purchase Intentions: Mediating Role of Green Brand Image and Consumer Beliefs towards the Environment" Sustainability 14, no. 18: 11703. https://doi.org/10.3390/su141811703
APA StyleMajeed, M. U., Aslam, S., Murtaza, S. A., Attila, S., & Molnár, E. (2022). Green Marketing Approaches and Their Impact on Green Purchase Intentions: Mediating Role of Green Brand Image and Consumer Beliefs towards the Environment. Sustainability, 14(18), 11703. https://doi.org/10.3390/su141811703

