Green Practices and Innovations of Traditional Chinese Medicine (TCM) Industry in Singapore: Idea Worth Sharing
Abstract
1. Introduction
1.1. Literature Review
1.2. Overview of TCM Industry in Singapore
Moving towards Green in TCM
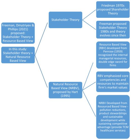
1.3. Stakeholder Theory and Natural Resource Based Theory
1.3.1. Stakeholder’s Theory
1.3.2. Natural Resource Based Theory
1.3.3. Fusion of Theories
1.3.4. Gaps to Be Bridged
1.4. Importance of Green, TCM and Businesses
1.5. Green Practices, TCM and Innovations
2. Methods
- (a)
- Green practices in the TCM industry;
- (b)
- Challenges to be green in Singapore’s TCM;
- (c)
- Innovations to practise green by TCM stakeholders in Singapore.

- Study participants understand the experiences in their contexts;
- Investigators try to put themselves in the shoes of the study participants and appreciate study participants’ experiences.
2.1. Data Analysis
2.1.1. Reading and Making Notes
2.1.2. Emerging Themes
2.1.3. Searching for Connections and Connecting Themes
2.2. Trustworthiness and Credibility of Data
3. Results
3.1. Characteristics of Study Participants
3.2. Theme 1: “TCM Is Green”
3.2.1. Treatments
3.2.2. Diagnosis
3.2.3. In Daily Work Processes
“…packaging wise TCM quite green with the usual like paper package…”(I2)
“…we say use paper to pack, paper to wrap herbs…”(I1)
3.2.4. Others
3.3. Theme 2: Lack of Awareness
“…I think we do achieve the holistic principles so the theory is there but how to implement in the operations is not yet there.”(I4)
3.3.1. Attitudes towards Green Practices
“…I think it is about carrot and stick. If you have carrot to lure people to be more green I think it will help but the stick right is not very obvious because everyone is just really more concerned about their daily work, how they improve their own operations and their business, no one is thinking about ten to twenty years’ time.”(I4)
“…I think they want to get well first before they start thinking of the secondary benefits to them so their personal level of improvement, they should be prioritizing that one first before they see other benefits. But of course, with the change in mind set in the future they can also see the benefits of green.”(I3)
3.3.2. How to Be “Green”?
“I can say that green, is of course good and can protect our environment, but the question is where do you start?”(I1)
“…green is one of it that we should look into. So I do hope there is some kind of… there is an institute of …someone at least to be looking into green part”(I4)
“…If the organization think that green practice is good, they actually encourage…they include this as a component in the performance appraisal, probably it will help to push the efforts even more…”
“I also not very certain about the definition of green but in my own interpretations, green involves things which can be reused like being renewable and sustainable and in treatment wise I think the use of techniques like cupping it is quite green because the materials are reusable and then also manipulations techniques such as tuina padiatric massage etc. they only involve human efforts but it doesn’t take up a lot of resources.”
3.4. Theme 3: Innovations, Research and Development to Be Green
3.4.1. Changes in TCM-Globalization and “Scientification”
“…continual Professional education in Singapore for TCM physician became compulsory we need to acquire 50 point which is equivalent to 50 h of CPE lessons or workshops in order to renew our TCM license.”
“…recently I got to know this group from Cambodia… What they actually aim to do right… is to lead the Cambodian farmer out of poverty … one of the recent projects is to do organic herb farming le so they farm the TCM herbs…Then they found the herbs they tested, did the testing whether or not it grows well there and then they harvest the sunlight and it dries up the herb faster than then usual original methods that they typically use … then the whole herb production is organic and green and they intend to market it as organic and green herbs…”(I2)
3.4.2. Herb Powder
“…We use powder and pills so in that sense they are processed already. They poised of like green technology but I never really find out what kind of green technology they use …”(I2)
3.4.3. Recycle Wastes—“I tried to… but…”
“So probably they can look into the selection of materials like to select renewable packaging materials. Of course, it shouldn’t compromise the quality of herbs and storage.”; “… research would be able to help in optimizing the materials…”(I3)
“…you have to see if you have researched these things (use of recycled medicine residues) locally. Those who really want to do it will wonder whether it is profitable, whether it is profitable in addition to environmental protection, or how they can survive…”(I1)
3.5. Theme 4: TCM Innovations on Healthy Lifestyle
“…people in the past were very simple. When the sun comes out, they would get up and go to work. There was no place for entertainment at night, so they would just sleep and rest…… It’s different now, it’s like daytime during midnight. The light is on, it is not environmentally friendly at all…”
Herbs as Food and Food to Treat
“… so maybe in Singapore the weather is damper and hotter… … we are more inclined to have some heat dampness in the body. I usually will advise patients to stay away from cold drinks, cooling food and sweet food which will encourage this dampness in the body and cause some heat dampness kind of symptoms and syndrome…”(I3)
3.6. Theme 5: Acculturating Awareness for Green
“…I think the concept of green is not so common in Singapore, in fact, education, awareness and publicity are also very important…”(I1)
“I think on national level there needs to be Creation of awareness first. And then company and institutions will start to heed these suggestions and advices and then slowly people will be more aware so that’s one way to start it.”(I3)
3.6.1. Innovative Knowledge Sharing
“In terms of like recycle used stuffs I don’t come up with my own ideas I probably get these ideas from news, from articles or actually from everyday kind of observation and also probably from education as well that help to form these kinds of green habits in me…”
“…awareness is one thing and another thing would be influencing. So instead of just preaching and preaching… they see the good, there is good come out of it then they will follow.”(I2)
“…standard operating processes for clinics to use we have to come up with the best practices, guideline and then if it helps them, I’m sure they would be happy to use it.”(I4)
“…the usual exercise that I advise them to do like brisk walking and yoga. Technically I should advise them on like 八段经 (baduanjing) all that but I think for most of the younger patients they are “not hip enough”. So, I usually suggest things like yoga.”(I2)
“…if you need knowledge, you need education. Chinese medicine practitioners hold more lectures, symposiums and so on. In fact, many aunties like to listen to this type of talks. They will ask you, “oops, what do I eat, what can I buy?”(I1)
3.6.2. Incentives and Punishment System
“…I guess in the long run it is cost saving cos you reuse paper you don’t buy paper and then you use the water saver things you don’t pay so much for the water kind of thing…”(I2)
“…Unless you’re older. In the company you are more powerful, people will listen to you…”; “…If the government says you’re going to do this, they have no choice but to follow…”
4. Discussions and Conclusions
4.1. Implications
4.1.1. Lived-Experiences as Tools to Understand Green in TCM
4.1.2. Green Practices and Innovations
4.1.3. Practical Implications and Considerations
4.2. Limitations and Future Studies
4.3. Conclusions
Author Contributions
Funding
Institutional Review Board Statement
Informed Consent Statement
Data Availability Statement
Acknowledgments
Conflicts of Interest
References
- Zhang, L.; Zhao, S.; Cui, L.; Wu, L. Exploring Green Innovation Practices: Content Analysis of the Fortune Global 500 Companies. SAGE Open 2020, 10, 2158244020914640. [Google Scholar] [CrossRef]
- Etzion, D. Research on organizations and the natural environment, 1992-present: A review. J. Manag. 2007, 33, 637–664. [Google Scholar] [CrossRef]
- Safari, A.; Salehzadeh, R.; Panahi, R.; Abolghasemian, S. Multiple pathways linking environmental knowledge and awareness to employees’ green behavior. Corp. Gov. Int. J. Bus. Soc. 2020, 18, 81–103. [Google Scholar] [CrossRef]
- Gunasekaran, A.; Spalanzani, A. Sustainability of manufacturing and services: Investigations for research and applications. Int. J. Prod. Econ. 2012, 140, 35–47. [Google Scholar] [CrossRef]
- Giannetti, B.; Agostinho, F.; Eras, J.C.; Yang, Z.; Almeida, C. Cleaner production for achieving the sustainable development goals. J. Clean. Prod. 2020, 271, 122127. [Google Scholar] [CrossRef]
- Axon, S. “The Good Life”: Engaging the public with community-based carbon reduction strategies. Environ. Sci. Policy 2016, 66, 82–92. [Google Scholar] [CrossRef]
- Martí-Sánchez, M.; Roger Monzó, V. La percepción social de la homeopatía en la prensa digital española: Un análisis semántico. 2018. Available online: http://repositori.uji.es/xmlui/handle/10234/193338 (accessed on 22 August 2022).
- Xu, J.; Xia, Z. Traditional Chinese Medicine (TCM)—Does its contemporary business booming and globalization really reconfirm its medical efficacy & safety? Med. Drug Discov. 2019, 1, 100003. [Google Scholar]
- Haibo, Z.; Yuan, S.; Junlong, S.; Pan, Y. An Environmental Value Model to Examine Recycling and Green Development in the Traditional Chinese Medicine Industry. Int. J. Energy Power Eng. 2016, 5, 67. [Google Scholar] [CrossRef]
- Lu, Q.; Li, C. Comprehensive utilization of Chinese medicine residues for industry and environment protection: Turning waste into treasure. J. Clean. Prod. 2021, 279, 123856. [Google Scholar] [CrossRef]
- Hasan, M.M.; Rahman, M.H. Assessment of Healthcare Waste Management Paradigms and Its Suitable Treatment Alternative: A Case Study. J. Environ. Public Health 2018, 2018, 6879751. [Google Scholar] [CrossRef]
- United Nations The UN and Sustainability. Available online: https://www.un.org/en/about-us/un-and-sustainability (accessed on 8 May 2021).
- Bebbington, J.; Unerman, J. Achieving the United Nations sustainable development goals. Account. Audit. Account. J. 2018, 31, 2–24. [Google Scholar] [CrossRef]
- United Nations Facts and Figures. Available online: https://www.un.org/en/actnow/facts-and-figures#:~:text=By%20unplugging%20your%20electronics%20and,and%20new%20and%20better%20jobs (accessed on 8 May 2021).
- Wennersten, R.; Qie, S. United Nations sustainable development goals for 2030 and resource use. In Handbook of Sustainability Science and Research; Springer: Berlin/Heidelberg, Germany, 2018; pp. 317–339. [Google Scholar]
- Sims, N.C.; England, J.R.; Newnham, G.J.; Alexander, S.; Green, C.; Minelli, S.; Held, A. Developing good practice guidance for estimating land degradation in the context of the United Nations Sustainable Development Goals. Environ. Sci. Policy 2019, 92, 349–355. [Google Scholar] [CrossRef]
- Modgil, S.; Gupta, S.; Bhushan, B. Building a living economy through modern information decision support systems and UN sustainable development goals. Prod. Plan. Control. 2020, 31, 967–987. [Google Scholar] [CrossRef]
- Bonfante, A.; Basile, A.; Bouma, J. Targeting the soil quality and soil health concepts when aiming for the United Nations Sustainable Development Goals and the EU Green Deal. Soil 2020, 6, 453–466. [Google Scholar] [CrossRef]
- Yin, Q.; Mu, H.; Zeng, M.; Gao, D.; Qin, F.; Chen, J.; He, Z. Effects of heating on the total phenolic content, antioxidant activities and main functional components of simulated Chinese herb candy during boiling process. J. Food Meas. Charact. 2019, 13, 476–486. [Google Scholar] [CrossRef]
- Zeng, X.; Shao, R.; Wang, F.; Dong, P.; Yu, J.; Xu, G. Industrial demonstration plant for the gasification of herb residue by fluidized bed two-stage process. Bioresour. Technol. 2016, 206, 93–98. [Google Scholar] [CrossRef]
- Shi, N.; Zhong, L.L.D.; Han, X.; Ziea, T.C.; Ng, B.; Bian, Z.; Lu, A. Enhanced Evidence-Based Chinese Medicine Clinical Practice Guidelines in Hong Kong: A Study Protocol for Three Common Diseases. Evid.-Based Complementary Altern. Med. 2015, 2015, 482706. [Google Scholar] [CrossRef]
- Ho, L.T.; Chan, K.K.; Chung, V.C.; Leung, T.H. Highlights of traditional Chinese medicine frontline expert advice in the China national guideline for COVID-19. Eur. J. Integr. Med. 2020, 36, 101116. [Google Scholar] [CrossRef]
- Jianhua, D.; Jing, Z.; Ling, T. Development Status of TCM Nursing Clinic. Chin. J. Integr. Nurs. 2021, 7, 4. [Google Scholar]
- Shanshan, L.; Ling, T.; Hong, C. Construction and management of the Traditional Chinese Medicine specialist breast care clinic under the concept of green medicine. Chin. J. Integr. Nurs. 2022, 8, 37. [Google Scholar]
- Kwan, Y.H.; Chooi, S.; Yoon, S.; Ang, X.L.; Phang, J.K.; Koh, H.L.; Thumboo, J.; Ng, S.C.; Fong, W. Professionalism in traditional Chinese medicine (TCM) practitioners: A qualitative study. BMC Complementary Med. Ther. 2020, 20, 335. [Google Scholar] [CrossRef] [PubMed]
- Xiao, J. Singapore as a platform for global traditional Chinese medicine industry. Asia-Pac. Biotech. News 2004, 8, 1271–1273. [Google Scholar] [CrossRef]
- Ministry of Health Singapore. Use of medisave at TCM clinics. Available online: https://www.moh.gov.sg/news-highlights/details/use-of-medisave-at-tcm-clinics/ (accessed on 14 January 2022).
- Chang-Xiao, L. Overview on development of ASEAN traditional and herbal medicines. Chin. Herb. Med. 2021, 13, 441–450. [Google Scholar]
- Doughty, H.; Veríssimo, D.; Tan, R.C.Q.; Lee, J.S.H.; Carrasco, L.R.; Oliver, K.; Milner-Gulland, E.J. Saiga horn user characteristics, motivations, and purchasing behaviour in Singapore. PLoS ONE 2019, 14, e0222038. [Google Scholar]
- Theng, M.; Glikman, J.A.; Milner-Gulland, E. Exploring saiga horn consumption in Singapore. Oryx 2018, 52, 736–743. [Google Scholar] [CrossRef]
- Amatulli, C.; De Angelis, M.; Pino, G.; Jain, S. Consumer reactions to unsustainable luxury: A cross-country analysis. Int. Mark. Rev. 2020, 38, 412–452. [Google Scholar] [CrossRef]
- Ik, M.; Azeez, A.A. Organisational green behavioural change: The role of Change Management. Int. J. Entrep. Knowl. 2020, 8, 34–48. [Google Scholar] [CrossRef]
- Post, J.E.; Altma, B.W. Managing the Environmental Change Process: Barriers and Opportunities. J. Organ. Change Manag. 1994, 7, 64–81. [Google Scholar] [CrossRef]
- Boote, D.N.; Beile, P. Scholars before researchers: On the centrality of the dissertation literature review in research preparation. Educ. Res. 2005, 34, 3–15. [Google Scholar] [CrossRef]
- Easterby-Smith, M.; Thorpe, R.; Jackson, P.R. Management Research; Sage: New York, NY, USA, 2012. [Google Scholar]
- Waring, M. Finding your theoretical position. In Research Methods and Methodologies in Education, 1st ed.; SAGE Publications Ltd.: London, UK, 2012; 456p. [Google Scholar]
- Kaplan, R.M.; Maxwell, J.T., III. Grammar Writer’s Workbench; Xerox Corporation: Norwalk, CT, USA, 1994; p. 2. [Google Scholar]
- World Health Organization. WHO Global Report Ontraditional and Complementary Medicine 2019; World Health Organization: Geneva, Switzerland, 2019. [Google Scholar]
- Lim, M.K.; Sadarangani, P.; Chan, H.; Heng, J. Complementary and alternative medicine use in multiracial Singapore. Complement. Ther. Med. 2005, 13, 16–24. [Google Scholar] [CrossRef]
- National Heritage Board Singapore. Traditional Chinese Medicine. Available online: https://www.roots.gov.sg/ich-landing/ich/traditional-chinese-medicine (accessed on 22 August 2022).
- Luk, P.L.P. Asian Pathways of Healings: Communications in Using Traditional Chinese Medicine in Singapore; National University of Singapore: Singapore, 2017. [Google Scholar]
- Ng, H.S. Traditional Chinese Medicine. In Singapore’s Health Care System; World Scientific: Singapore, 2016; pp. 351–362. [Google Scholar]
- Singapore Statutes Online. Traditional Chinese Medicine Practitioners Act 2000 2020 REVISED EDITION. Available online: https://sso.agc.gov.sg/Act/TCMPA2000 (accessed on 22 August 2022).
- Government of Singapore Continuing Professional Education (CPE) for TCM Practitioners. Available online: https://www.healthprofessionals.gov.sg/tcmpb/en/continuing-professional-tcm-education (accessed on 22 August 2022).
- TCMPB. Ethical Code and Ethical Guidelines for TCM Practitioners. Available online: https://www.moh.gov.sg/docs/librariesprovider4/guidelines/ethical-code-and-ethical-guidelines-for-tcmp_e_c.pdf (accessed on 22 August 2022).
- Rochelle, T.L.; Yim, K.H. Factors associated with utilisation of traditional Chinese medicine among Hong Kong Chinese. Psychol. Health Med. 2014, 19, 453–462. [Google Scholar] [CrossRef] [PubMed]
- Rittersmith, A. Contextualising Chinese medicine in Singapore microcosm and macrocosm. JASO-Online 2009, 1. Available online: https://www.anthro.ox.ac.uk/sites/default/files/anthro/documents/media/jaso1_1_2009_1_24.pdf (accessed on 15 January 2022).
- Health Science Authority Singapore. Traditional Medicinal Materials. Available online: https://www.hsa.gov.sg/chinese-proprietary-medicines/traditional-medicinal-materials (accessed on 22 August 2022).
- Wang, X.; Lo, V. Food-related Yangsheng short videos among the retired population in Shanghai. In Film and the Chinese Medical Humanities; Routledge: London, UK, 2019; pp. 226–241. [Google Scholar]
- Arshad, M.S.; Khan, U.; Sadiq, A.; Khalid, W.; Hussain, M.; Yasmeen, A.; Asghar, Z.; Rehana, H. Coronavirus disease (COVID-19) and immunity booster green foods: A mini review. Food Sci. Nutr. 2020, 8, 3971–3976. [Google Scholar] [CrossRef]
- Cheung, H.; Doughty, H.; Hinsley, A.; Hsu, E.; Lee, T.M.; Milner-Gulland, E.J.; Possingham, H.P.; Biggs, D. Understanding Traditional Chinese Medicine to strengthen conservation outcomes. People Nat. 2021, 3, 115–128. [Google Scholar] [CrossRef]
- Biggs, D.; Ban, N.C.; Castilla, J.C.; Gelcich, S.; Mills, M.; Gandiwa, E.; Etienne, M.; Knight, A.T.; Marquet, P.A.; Possingham, H.P. Insights on fostering the emergence of robust conservation actions from Zimbabwe’s CAMPFIRE program. Glob. Ecol. Conserv. 2019, 17, e00538. [Google Scholar] [CrossRef]
- Hopping, K.A.; Chignell, S.M.; Lambin, E.F. The demise of caterpillar fungus in the Himalayan region due to climate change and overharvesting. Proc. Natl. Acad. Sci. USA 2018, 115, 11489–11494. [Google Scholar] [CrossRef]
- Maxwell, S.L.; Fuller, R.A.; Brooks, T.M.; Watson, J.E. Biodiversity: The ravages of guns, nets and bulldozers. Nat. News 2016, 536, 143. [Google Scholar] [CrossRef]
- Chen, S.-L.; Yu, H.; Luo, H.-M.; Wu, Q.; Li, C.-F.; Steinmetz, A. Conservation and sustainable use of medicinal plants: Problems, progress, and prospects. Chin. Med. 2016, 11, 37. [Google Scholar] [CrossRef]
- Nuno, A.; Blumenthal, J.M.; Austin, T.J.; Bothwell, J.; Ebanks-Petrie, G.; Godley, B.J.; Broderick, A.C. Understanding implications of consumer behavior for wildlife farming and sustainable wildlife trade. Conserv. Biol. 2018, 32, 390–400. [Google Scholar] [CrossRef]
- Zhao, X.; Tan, X.; Shi, H.; Xia, D. Nutrition and traditional Chinese medicine (TCM): A system’s theoretical perspective. European J. Clin. Nutr. 2021, 75, 267–273. [Google Scholar] [CrossRef]
- Rock, K.I.; MacMillan, D.C. Can Substitutes Reduce Future Demand for Wildlife Products: A Case Study of China’s Millennial Generation. Hum. Ecol. Interdiscip. J. 2021, 50, 91–111. [Google Scholar] [CrossRef]
- Inglehart, R. Culture Shift in Advanced Industrial Society; Princeton University Press: Princeton, NJ, USA, 2018. [Google Scholar]
- Chen, Y.S.; Chang, C.H.; Wu, F.S. Origins of green innovations: The differences between proactive and reactive green innovations. Manag. Decis. 2012, 50, 368–398. [Google Scholar] [CrossRef]
- Cruz, M.L.; Sá, S.; Mesquita, D.; Lima, R.M.; Saunders-Smits, G. The effectiveness of an activity to practise communication competencies: A case study across five European Engineering Universities. Int. J. Mech. Eng. Educ. 2022, 50, 565–599. [Google Scholar] [CrossRef]
- Murillo, I. Revising while playing: Development and evaluation of the newly created Microbial Pursuit game as a pedagogical tool in higher education. FEMS Microbiol. Lett. 2021, 368, fnab101. [Google Scholar] [CrossRef]
- Kendal, D.; Raymond, C.M. Understanding pathways to shifting people’s values over time in the context of social–ecological systems. Sustain. Sci. 2019, 14, 1333–1342. [Google Scholar] [CrossRef]
- Manfredo, M.J.; Teel, T.L.; Sullivan, L.; Dietsch, A.M. Values, trust, and cultural backlash in conservation governance: The case of wildlife management in the United States. Biol. Conserv. 2017, 214, 303–311. [Google Scholar] [CrossRef]
- Schumacher, I. The endogenous formation of an environmental culture. Eur. Econ. Rev. 2015, 76, 200–221. [Google Scholar] [CrossRef]
- Cheffins, B.R. Stop Blaming Milton Friedman! Univ. Camb. Fac. Law Res. Pap. 2020, 98, 1607. [Google Scholar] [CrossRef]
- Schwartz, M.S.; Saiia, D. Should Firms Go “Beyond Profits”? Milton Friedman versus Broad CSR 1. Bus. Soc. Rev. 2012, 117, 1–31. [Google Scholar] [CrossRef]
- Freeman, R.E.; McVea, J. A Stakeholder Approach to Strategic Management. 2001. Available online: https://papers.ssrn.com/sol3/papers.cfm?abstract_id=263511 (accessed on 15 January 2022).
- Phillips, R.A.; Barney, J.B.; Freeman, R.E.; Harrison, J.S. Stakeholder theory. In The Cambridge Handbook of Stakeholder Theory; Cambridge University Press: Cambridge, UK, 2019; Volume 3. [Google Scholar]
- Barney, J.B.; Harrison, J.S. Stakeholder Theory at the Crossroads. Bus. Soc. 2018, 59, 203–212. [Google Scholar] [CrossRef]
- Fobbe, L.; Hilletofth, P. The role of stakeholder interaction in sustainable business models. A systematic literature review. J. Clean. Prod. 2021, 327, 129510. [Google Scholar] [CrossRef]
- Velter, M.; Bitzer, V.; Bocken, N.; Kemp, R. Sustainable business model innovation: The role of boundary work for multi-stakeholder alignment. J. Clean. Prod. 2020, 247, 119497. [Google Scholar] [CrossRef]
- Hart, S.L. A natural-resource-based view of the firm. Acad. Manag. Rev. 1995, 20, 986–1014. [Google Scholar] [CrossRef]
- Barney, J.B. Why resource-based theory’s model of profit appropriation must incorporate a stakeholder perspective. Strateg. Manag. J. 2018, 39, 3305–3325. [Google Scholar] [CrossRef]
- Freeman, R.E.; Dmytriyev, S.D.; Phillips, R.A. Stakeholder theory and the resource-based view of the firm. J. Manag. 2021, 47, 0149206321993576. [Google Scholar] [CrossRef]
- Freeman, R.E.; Dmytriyev, S. Corporate social responsibility and stakeholder theory: Learning from each other. Symphonya. Emerg. Issues Manag. 2017, 1, 7–15. [Google Scholar] [CrossRef]
- Darnall, N.; Henriques, I.; Sadorsky, P. Adopting proactive environmental strategy: The influence of stakeholders and firm size. J. Manag. Stud. 2010, 47, 1072–1094. [Google Scholar] [CrossRef]
- Henriques, I.; Sadorsky, P. The relationship between environmental commitment and managerial perceptions of stakeholder importance. Acad. Manag. J. 1999, 42, 87–99. [Google Scholar]
- Hart, S.L.; Dowell, G. Invited editorial: A natural-resource-based view of the firm: Fifteen years after. J. Manag. 2011, 37, 1464–1479. [Google Scholar] [CrossRef]
- Litz, R.A. A resource-based-view of the socially responsible firm: Stakeholder interdependence, ethical awareness, and issue responsiveness as strategic assets. J. Bus. Ethics 1996, 15, 1355–1363. [Google Scholar] [CrossRef]
- Anthony, B., Jr. Green information system integration for environmental performance in organizations: An extension of belief–action–outcome framework and natural resource-based view theory. Benchmarking Int. J. 2019, 2019, 142. [Google Scholar] [CrossRef]
- Letiche, J.M. Adam Smith and David Ricardo on economic growth. Punjab Univ. Econ. 1960, 1, 7–35. [Google Scholar]
- Makadok, R. Invited editorial: The four theories of profit and their joint effects. J. Manag. 2011, 37, 1316–1334. [Google Scholar] [CrossRef]
- Freeman, R.E.; Harrison, J.S.; Zyglidopoulos, S. Stakeholder Theory: Concepts and Strategies; Cambridge University Press: Cambridge, UK, 2018. [Google Scholar]
- Parmar, B.L.; Freeman, R.E.; Harrison, J.S.; Wicks, A.C.; Purnell, L.; De Colle, S. Stakeholder theory: The state of the art. Acad. Manag. Ann. 2010, 4, 403–445. [Google Scholar] [CrossRef]
- Capra, F. The Hidden Connections: A Science for Sustainable Living; Harpercollins: London, UK, 2002. [Google Scholar]
- Mazur, E. Green transformation of small businesses: Achieving and going beyond environmental requirements. 2012. Available online: https://www.oecd-ilibrary.org/content/paper/5k92r8nmfgxp-en (accessed on 25 April 2021).
- Hosseinpour, M.; Mohamed, Z.; Rezai, G.; Shamsudin, M.N.; AbdLatif, I. How go green campaign effects on Malaysian intention towards green behaviour. J. Appl. Sci. 2015, 15, 929. [Google Scholar] [CrossRef]
- Rezai, G.; Mohamed, Z.; Shamsudin, M.N. Consumer’Awareness And Consumption Intention Towards Green Foods. Bussines Econ. 2011, 2011, 137. [Google Scholar]
- Muo, I.; Adebayo, A. Green entrepreneurship: Literature review and agenda for future research. Int. J. Entrep. Knowl. 2019, 7, 17–29. [Google Scholar] [CrossRef]
- Fliaster, A.; Kolloch, M. Implementation of green innovations—The impact of stakeholders and their network relations. RD Manag. 2017, 47, 689–700. [Google Scholar] [CrossRef]
- Griffiths, V. Eastern and Western paradigms: The holistic nature of traditional Chinese medicine. Aust. J. Holist. Nursing 1999, 6, 35. [Google Scholar]
- Sun, D.-Z.; Li, S.-D.; Liu, Y.; Zhang, Y.; Mei, R.; Yang, M.-H. Differences in the origin of philosophy between Chinese medicine and western medicine: Exploration of the holistic advantages of Chinese medicine. Chin. J. Integr. Med. 2013, 19, 706–711. [Google Scholar] [CrossRef]
- Wang, C.C.; Zhu, R.; Tan, J.-Y. Nurses and Holistic Modalities: The History of Chinese Medicine and Acupuncture. Holist. Nurs. Pract. 2019, 33, 90–94. [Google Scholar] [CrossRef]
- Chao, J.; Dai, Y.; Verpoorte, R.; Lam, W.; Cheng, Y.-C.; Pao, L.-H.; Zhang, W.; Chen, S. Major achievements of evidence-based traditional Chinese medicine in treating major diseases. Biochem. Pharmacol. 2017, 139, 94–104. [Google Scholar] [CrossRef] [PubMed]
- Mrkajic, B.; Murtinu, S.; Scalera, V.G. Is green the new gold? Venture capital and green entrepreneurship. Small Bus. Econ. 2019, 52, 929–950. [Google Scholar] [CrossRef]
- Weng, W.; Chen, J. The eastern perspective on functional foods based on traditional Chinese medicine. Nutr. Rev. 1996, 54, S11. [Google Scholar] [CrossRef] [PubMed]
- Han, Q.; Chen, L.; Evans, T.; Horton, R. China and global health. Lancet 2008, 372, 1439–1441. [Google Scholar] [CrossRef]
- Tang, J.-L.; Liu, B.-Y.; Ma, K.-W. Traditional chinese medicine. Lancet 2008, 372, 1938–1940. [Google Scholar] [CrossRef]
- Xu, H.-Y.; Zhang, Y.-Q.; Liu, Z.-M.; Chen, T.; Lv, C.-Y.; Tang, S.-H.; Zhang, X.-B.; Zhang, W.; Li, Z.-Y.; Zhou, R.-R.; et al. ETCM: An encyclopaedia of traditional Chinese medicine. Nucleic Acids Res. 2018, 47, D976–D982. [Google Scholar] [CrossRef]
- Leong, F.; Hua, X.; Wang, M.; Chen, T.; Song, Y.; Tu, P.; Chen, X.-J. Quality standard of traditional Chinese medicines: Comparison between European Pharmacopoeia and Chinese Pharmacopoeia and recent advances. Chin. Med. 2020, 15, 76. [Google Scholar] [CrossRef]
- World Health Organization. WHO Traditional Medicine Strategy: 2014–2023; World Health Organization: Geneva, Switzerland, 2013. [Google Scholar]
- Qi, Z.; Kelley, E. The WHO traditional medicine strategy 2014–2023: A perspective. Science 2014, 346, S5–S6. [Google Scholar]
- WorldHealthOrganization. National Policy on Traditional Medicine and Regulation of Herbal Medicines: Report of a WHO Global Survey; World Health Organization: Geneva, Switzerland, 2005. [Google Scholar]
- Li, J.; Zhu, J.; Hu, H.; Harnett, J.E.; Lei, C.I.; Chau, K.Y.; Chan, G.; Ung, C.O.L. Internationalization of Traditional/Complementary Medicine products: Market entry as medicine. Chin. Med. 2018, 13, 1. [Google Scholar] [CrossRef]
- Health Science Authority. Singapore Chinese Proprietary Medicines. Available online: https://www.hsa.gov.sg/chinese-proprietary-medicines (accessed on 16 January 2022).
- Rustam, A.; Wang, Y.; Zameer, H. Environmental awareness, firm sustainability exposure and green consumption behaviors. J. Clean. Prod. 2020, 268, 122016. [Google Scholar] [CrossRef]
- Choi, G.; Parsa, H. Green practices II: Measuring restaurant managers’ psychological attributes and their willingness to charge for the “Green Practices”. J. Foodserv. Bus. Res. 2007, 9, 41–63. [Google Scholar] [CrossRef]
- Azevedo, S.G.; Carvalho, H.; Machado, V.C. The influence of green practices on supply chain performance: A case study approach. Transp. Res. Part E: Logist. Transp. Rev. 2011, 47, 850–871. [Google Scholar] [CrossRef]
- Ahmad, M.; Wu, Y. Combined role of green productivity growth, economic globalization, and eco-innovation in achieving ecological sustainability for OECD economies. J. Environ. Manag. 2022, 302, 113980. [Google Scholar] [CrossRef]
- Young, R.F. Planting the living city: Best practices in planning green infrastructure—Results from major us cities. J. Am. Plan. Assoc. 2011, 77, 368–381. [Google Scholar] [CrossRef]
- Hameed, I.; Hussain, H.; Khan, K. The role of green practices toward the green word-of-mouth using stimulus-organism-response model. J. Hosp. Tour. Insights 2021, 2021, 96. [Google Scholar] [CrossRef]
- Loknath, Y.; Azeem, B.A. Green Management–Concept and Strategies. In Proceedings of the 2017 National Conference on Marketing and Sustainable Development, New York, NY, USA, 18–19 September 2017; pp. 688–702. [Google Scholar]
- Lin, Y.-H.; Chen, Y.-S. Determinants of green competitive advantage: The roles of green knowledge sharing, green dynamic capabilities, and green service innovation. Qual. Quant. 2017, 51, 1663–1685. [Google Scholar] [CrossRef]
- Li, C.; Huang, J.; Cheng, Y.-C.; Zhang, Y.-W. Traditional Chinese medicine in depression treatment: From molecules to systems. Front. Pharmacol. 2020, 11, 586. [Google Scholar] [CrossRef]
- Hua, G.; Jing, S. Yin Yang is the great principle of Heaven and Earth—the influence of Guanzi on the theory of Yinyang in the Yellow Emperor’s Inner Canon. Chin. J. Basic Med. Tradit. Chin. Med. 2000, 6, 11–13. [Google Scholar]
- Tu, Y.; Wu, W. How does green innovation improve enterprises’ competitive advantage? The role of organizational learning. Sustain. Prod. Consum. 2021, 26, 504–516. [Google Scholar] [CrossRef]
- Hu, K.; Zhou, T. Theory and practice of cancer “Green Therapy”. J. Tradit. Chin. Med. Sci. 2016, 3, 201–205. [Google Scholar] [CrossRef]
- Li, Y.W.; Zhang, R. Development of studies on acupuncture treatment of childhood autism. Zhen Ci Yan Jiu 2012, 37, 242–246. [Google Scholar] [PubMed]
- Kligler, B.; Nielsen, A.; Kohrherr, C.; Schmid, T.; Waltermaurer, E.; Perez, E.; Merrell, W. Acupuncture Therapy in a Group Setting for Chronic Pain. Pain Med. 2017, 19, 393–403. [Google Scholar] [CrossRef] [PubMed]
- Liang, Z.-H.; Yin, D.-Z. Preventive Treatment of Traditional Chinese Medicine as Antistress and Antiaging Strategy. Rejuvenation Res. 2009, 13, 248–252. [Google Scholar] [CrossRef] [PubMed]
- Pu, J.; Mei, H.; Lei, L.; Li, D.; Zhao, J.; Li, B.; Wang, H.; Ma, Y.; Du, X.B. Knowledge of medical professionals, their practices, and their attitudes toward traditional Chinese medicine for the prevention and treatment of coronavirus disease 2019: A survey in Sichuan, China. PLoS ONE 2021, 16, e0234855. [Google Scholar] [CrossRef]
- Tang, H.; Huang, W.; Ma, J.; Liu, L. SWOT analysis and revelation in traditional Chinese medicine internationalization. Chin. Med. 2018, 13, 5. [Google Scholar] [CrossRef]
- Shahrajabian, M.H.; Sun, W.; Cheng, Q. Climate Change, Acupuncture and Traditional Chinese Herbal Medicines. Pharmacogn. Commun. 2020, 10, 57–59. [Google Scholar] [CrossRef]
- Sun, W.; Shahrajabian, M.H.; Khoshkharam, M.; Cheng, Q. Adaptation of acupuncture and traditional Chinese herbal medicines models because of climate change. J. Stress Physiol. Biochem. 2020, 16, 85–90. [Google Scholar]
- Yang, F.; Zhang, Y.; Tariq, A.; Jiang, X.; Ahmed, Z.; Zhihao, Z.; Idrees, M.; Azizullah, A.; Adnan, M.; Bussmann, R.W. Food as medicine: A possible preventive measure against coronavirus disease (COVID-19). Phytother. Res. 2020, 34, 3124–3136. [Google Scholar] [CrossRef]
- Qing-hong, Z. Homology of medicine and food and Chinese herb taken as food. J. Liaoning Univ. Tradit. Chin. Med. 2009, 11, 54–55. [Google Scholar]
- Omar, R.; Syed, O.R.; Ning, B.; Vagenas, S.; Ali, F. Eat, work, love: Alternative tourists’ connection with ethnic food. Br. Food J. 2019, 2019, 699. [Google Scholar] [CrossRef]
- Yang, M.; Yan, T.; Yu, M.; Kang, J.; Gao, R.; Wang, P.; Zhang, Y.; Zhang, H.; Shi, L. Advances in understanding of health-promoting benefits of medicine and food homology using analysis of gut microbiota and metabolomics. Food Front. 2020, 1, 398–419. [Google Scholar] [CrossRef]
- Jeyasekaran, P.; Soumini, G. Food as Medicine-Eat Right for a Sustainable Health. Medicinal 2021, 135. Available online: https://www.researchgate.net/profile/R-Sudha-3/publication/357310438_ADVANCES_IN_MEDICINAL_PLANT_SCIENCES/links/61c5d83ce669ee0f5c6037d4/ADVANCES-IN-MEDICINAL-PLANT-SCIENCES.pdf#page=139 (accessed on 8 May 2021).
- Gilbert, E. Eat, Pray, Love: One Woman’s Search for Everything; A&C Black: London, UK, 2007. [Google Scholar]
- Husic-Mehmedovic, M.; Arslanagic-Kalajdzic, M.; Kadic-Maglajlic, S.; Vajnberger, Z. Live, Eat, Love: Life equilibrium as a driver of organic food purchase. Br. Food J. 2017, 119, 1410–1422. [Google Scholar] [CrossRef]
- Cooks, L. You are what you (don’t) eat? Food, identity, and resistance. Text Perform. Q. 2009, 29, 94–110. [Google Scholar] [CrossRef]
- Liu, C.-X. Understanding “medicine and food homology”, developing utilization in medicine functions. Chin. Herb. Med. 2018, 10, 337–338. [Google Scholar] [CrossRef]
- Bhuyar, P.; Muniyasamy, S.; Govindan, N. In Green revolution to protect environment–An identification of potential micro algae for the biodegradation of plastic waste in Malaysia, World Congress on biopolymers and bioplastics & recycling. Expert Opin. Environ. Biol. 2018, 7. [Google Scholar] [CrossRef]
- Hong, Z.; Li, M.; Han, X.; He, X. Innovative green product diffusion through word of mouth. Transp. Res. Part E Logist. Transp. Rev. 2020, 134, 101833. [Google Scholar] [CrossRef]
- Jones, G. Profits and Sustainability: A History of Green Entrepreneurship; Oxford University Press: Oxford, UK, 2017. [Google Scholar]
- Williamson, E.M.; Lorenc, A.; Booker, A.; Robinson, N. The rise of traditional Chinese medicine and its materia medica: A comparison of the frequency and safety of materials and species used in Europe and China. J. Ethnopharmacol. 2013, 149, 453–462. [Google Scholar] [CrossRef]
- Liu, S.-H.; Chuang, W.-C.; Lam, W.; Jiang, Z.; Cheng, Y.-C. Safety surveillance of traditional Chinese medicine: Current and future. Drug Saf. 2015, 38, 117–128. [Google Scholar] [CrossRef]
- Chan, K. The evolutional development of Traditional Chinese Medicine (TCM) outside the Chinese Mainland: Challenges, training, practice, research, and future development. World J. Tradit. Chin. Med. 2016, 2, 6–28. [Google Scholar] [CrossRef]
- Weng, H.-H.; Chen, J.-S.; Chen, P.-C. Effects of Green Innovation on Environmental and Corporate Performance: A Stakeholder Perspective. Sustainability 2015, 7, 4997–5026. [Google Scholar] [CrossRef]
- MindTools Green Management. Available online: https://www.mindtools.com/pages/article/green-management-tips.htm (accessed on 25 April 2021).
- Abbas, J.; Sağsan, M. Impact of knowledge management practices on green innovation and corporate sustainable development: A structural analysis. J. Clean. Prod. 2019, 229, 611–620. [Google Scholar] [CrossRef]
- Song, W.; Yu, H. Green innovation strategy and green innovation: The roles of green creativity and green organizational identity. Corp. Soc. Responsib. Environ. Manag. 2018, 25, 135–150. [Google Scholar] [CrossRef]
- Chawla, V.; Chhabra, D.; Gupta, P.; Naaz, S. Evaluation of green operations management by fuzzy analytical hierarchy process. Mater. Today Proc. 2021, 38, 274–279. [Google Scholar] [CrossRef]
- Nusraningrum, D.; Santoso, S.; Gunawijaya, J.; Gading, D.K. Green Operations Management with Green Business and Green Marketing Perspective. Psychol. Educ. J. 2021, 58, 4526–4535. [Google Scholar]
- Gao, J.; Xiao, Z.; Wei, H.; Zhou, G. Dual-channel green supply chain management with eco-label policy: A perspective of two types of green products. Comput. Ind. Eng. 2020, 146, 106613. [Google Scholar] [CrossRef]
- Tang, D.Y.Y.; Yew, G.Y.; Koyande, A.K.; Chew, K.W.; Vo, D.-V.N.; Show, P.L. Green technology for the industrial production of biofuels and bioproducts from microalgae: A review. Environ. Chem. Lett. 2020, 18, 1967–1985. [Google Scholar] [CrossRef]
- Amrutha, V.N.; Geetha, S.N. Linking organizational green training and voluntary workplace green behavior: Mediating role of green supporting climate and employees’ green satisfaction. J. Clean. Prod. 2021, 290, 125876. [Google Scholar] [CrossRef]
- Chemat, F.; Abert-Vian, M.; Fabiano-Tixier, A.S.; Strube, J.; Uhlenbrock, L.; Gunjevic, V.; Cravotto, G. Green extraction of natural products. Origins, current status, and future challenges. Trends Anal. Chem. 2019, 118, 248–263. [Google Scholar] [CrossRef]
- Francoeur, V.; Paillé, P.; Yuriev, A.; Boiral, O. The Measurement of Green Workplace Behaviors: A Systematic Review. Organ. Environ. 2019, 34, 18–42. [Google Scholar] [CrossRef]
- Bukchin, S.; Kerret, D. Once you choose hope: Early adoption of green technology. Environ. Sci. Pollut. Res. 2020, 27, 3271–3280. [Google Scholar] [CrossRef] [PubMed]
- Du, K.; Li, J. Towards a green world: How do green technology innovations affect total-factor carbon productivity. Energy Policy 2019, 131, 240–250. [Google Scholar] [CrossRef]
- Shen, B.; Zhu, C.; Li, Q.; Wang, X. Green technology adoption in textiles and apparel supply chains with environmental taxes. Int. J. Prod. Res. 2020, 59, 4157–4174. [Google Scholar] [CrossRef]
- Bernstein, H.; Jones, S.; Russo, M. Green BIM—How Building Information Modeling is contributing to green design and construction. J. Inf. Technol. Civ. Eng. Arch. 2015, 2, 20–36. [Google Scholar]
- Yadegaridehkordi, E.; Hourmand, M.; Nilashi, M.; Alsolami, E.; Samad, S.; Mahmoud, M.; Alarood, A.A.; Zainol, A.; Majeed, H.D.; Shuib, L. Assessment of sustainability indicators for green building manufacturing using fuzzy multi-criteria decision making approach. J. Clean. Prod. 2020, 277, 122905. [Google Scholar] [CrossRef]
- Chi, B.; Lu, W.; Ye, M.; Bao, Z.; Zhang, X. Construction waste minimization in green building: A comparative analysis of LEED-NC 2009 certified projects in the US and China. J. Clean. Prod. 2020, 256, 120749. [Google Scholar] [CrossRef]
- Guan, L.; Abbasi, A.; Ryan, M.J. Analyzing green building project risk interdependencies using Interpretive Structural Modeling. J. Clean. Prod. 2020, 256, 120372. [Google Scholar] [CrossRef]
- Palinkas, L.A.; Horwitz, S.M.; Green, C.A.; Wisdom, J.P.; Duan, N.; Hoagwood, K. Purposeful Sampling for Qualitative Data Collection and Analysis in Mixed Method Implementation Research. Adm. Policy Ment. Health 2015, 42, 533–544. [Google Scholar] [CrossRef]
- Cresswell, J.; Plano Clark, V. Designing and Conducting Mixed Method Research, 2nd ed.; Sage: Thousand Oaks, CA, USA, 2011; Volume 201. [Google Scholar]
- Staller, K.M. Big enough? Sampling in qualitative inquiry. Qual. Soc. Work. 2021, 20, 897–904. [Google Scholar] [CrossRef]
- Shaw, I.G.R.; Holland, S. Doing Qualitative Research in Social Work; Sage: New York, NY, USA, 2014. [Google Scholar]
- Dodds, S.; Hess, A.C. Adapting research methodology during COVID-19: Lessons for transformative service research. J. Serv. Manag. 2020, 32, 203–217. [Google Scholar] [CrossRef]
- Tindall, L.; Smith, J.A.; Flower, P.; Larkin, M. Interpretative Phenomenological Analysis: Theory, Method and Research; Sage: London, UK; Taylor & Francis: Oxford, UK, 2009. [Google Scholar]
- Larkin, M.; Shaw, R.; Flowers, P. Multiperspectival designs and processes in interpretative phenomenological analysis research. Qual. Res. Psychol. 2019, 16, 182–198. [Google Scholar] [CrossRef]
- Karcher, S.; Weber, N. Annotation for transparent inquiry: Transparent data and analysis for qualitative research. IASSIST Q. 2019, 43, 1–9. [Google Scholar] [CrossRef]
- Noon, E.J. Interpretive phenomenological analysis: An appropriate methodology for educational research. J. Perspect. Appl. Acad. Pract. 2018, 6, 75–83. [Google Scholar] [CrossRef]
- Williams, M.; Moser, T. The art of coding and thematic exploration in qualitative research. Int. Manag. Rev. 2019, 15, 45–55. [Google Scholar]
- Sparkes, A.C.; Smith, B. Qualitative Research Methods in Sport, Exercise and Health: From Process to Product; Routledge: Oxfordshire, UK, 2013. [Google Scholar]
- Yin, R.K. Discovering the future of the case study. Method in evaluation research. Eval. Pract. 1994, 15, 283–290. [Google Scholar]
- Kvale, S.E. Issues of Validity in Qualitative Research; Krieger Publishing Company: Boca Raton, FL, USA, 1989. [Google Scholar]
- Morse, J.M.; Barrett, M.; Mayan, M.; Olson, K.; Spiers, J. Verification strategies for establishing reliability and validity in qualitative research. Int. J. Qual. Methods 2002, 1, 13–22. [Google Scholar] [CrossRef]
- Smith, J.A.; Osborn, M. Interpretative phenomenological analysis as a useful methodology for research on the lived experience of pain. Br. J. Pain 2014, 9, 41–42. [Google Scholar] [CrossRef]
- Smith, J.A.; Osborn, M. Pain as an assault on the self: An interpretative phenomenological analysis of the psychological impact of chronic benign low back pain. Psychol. Health 2007, 22, 517–534. [Google Scholar] [CrossRef]
- Alase, A. The interpretative phenomenological analysis (IPA): A guide to a good qualitative research approach. Int. J. Educ. Lit. Stud. 2017, 5, 9–19. [Google Scholar] [CrossRef]
- Bergquist, A.-K. Business and Sustainability: New Business History Perspectives. Harvard Business School General Management Unit Working Paper. 2017; Available online: https://doi.org/10.2139/ssrn.3055587 (accessed on 4 September 2020).
- Michalek, G.; Thronicker, I.; Yildiz, Ö.; Schwarze, R. Habitually Green: Integrating the Concept of Habit into the Design of Pro-environmental Interventions at the Workplace; Nachhaltigkeits Management Forum Sustainability Management Forum; Springer: Berlin/Heidelberg, Germany, 2019; pp. 113–124. [Google Scholar]
- Heo, J.; Muralidharan, S. What triggers young Millennials to purchase eco-friendly products?: The interrelationships among knowledge, perceived consumer effectiveness, and environmental concern. J. Mark. Commun. 2019, 25, 421–437. [Google Scholar] [CrossRef]
- Mahadi, R.; Khalid, S.N.A. Carrot and sticks strategy: Does it work to motivate employees to be green? IIUM J. Case Stud. Manag. 2014, 5. Available online: https://journals.iium.edu.my/ijcsm/index.php/jcsm/article/view/23 (accessed on 8 June 2021).
- Yalley, A.A.; Twum, K.K. Green Consumer Behaviour. In Green Marketing in Emerging Markets; Springer: Berlin/Heidelberg, Germany, 2021; pp. 61–92. [Google Scholar]
- Rao, S.; Chandur, S. Moving the Topic of Climate Change from Politics to Economics. In Theories of Change: Change Leadership Tools, Models and Applications for Investing in Sustainable Development; Wendt, K., Ed.; Springer International Publishing: Cham, Switzerland, 2021; pp. 487–500. [Google Scholar]
- Underhill, K. When extrinsic incentives displace intrinsic motivation: Designing legal carrots and sticks to confront the challenge of motivational crowding-out. Yale J. Reg. 2016, 33, 213. [Google Scholar]
- Hwang, K.; Lee, B. Pride, mindfulness, public self-awareness, affective satisfaction, and customer citizenship behaviour among green restaurant customers. Int. J. Hosp. Manag. 2019, 83, 169–179. [Google Scholar] [CrossRef]
- Naderi, I.; Van Steenburg, E. Me first, then the environment: Young Millennials as green consumers. Young Consum. 2018, 19, 280–295. [Google Scholar] [CrossRef]
- Whitmarsh, L.; O’Neill, S. Green identity, green living? The role of pro-environmental self-identity in determining consistency across diverse pro-environmental behaviours. J. Environ. Psychol. 2010, 30, 305–314. [Google Scholar] [CrossRef]
- Burki, U.; Dahlstrom, R. Mediating effects of green innovations on interfirm cooperation. Australas. Mark. J. 2017, 25, 149–156. [Google Scholar] [CrossRef]
- Yin, S.; Zhang, N.; Li, B. Enhancing the competitiveness of multi-agent cooperation for green manufacturing in China: An empirical study of the measure of green technology innovation capabilities and their influencing factors. Sustain. Prod. Consum. 2020, 23, 63–76. [Google Scholar] [CrossRef]
- Yin, S.; Zhang, N.; Li, B. Improving the effectiveness of multi-agent cooperation for green manufacturing in China: A theoretical framework to measure the performance of green Technology innovation. Int. J. Environ. Res. Public Health 2020, 17, 3211. [Google Scholar] [CrossRef] [PubMed]
- Yin, S.; Zhang, N.; Li, B.; Dong, H. Enhancing the effectiveness of multi-agent cooperation for green manufacturing: Dynamic co-evolution mechanism of a green technology innovation system based on the innovation value chain. Environ. Impact Assess. Rev. 2021, 86, 106475. [Google Scholar] [CrossRef]
- Dutz, M.A.; Sharma, S. Green growth, technology and innovation. World Bank Policy Research Working Paper No. 5932. 2012. Available online: https://papers.ssrn.com/sol3/papers.cfm?abstract_id=1980586 (accessed on 10 May 2021).
- Zhongming, Z.; Wei, L. Call for New Green Innovations to Tackle Climate Change. 2018. Available online: http://resp.llas.ac.cn/C666/handle/2XK7JSWQ/103813 (accessed on 8 May 2021).
- Mensah, C.N.; Long, X.; Dauda, L.; Boamah, K.B.; Salman, M.; Appiah-Twum, F.; Tachie, A.K. Technological innovation and green growth in the Organization for Economic Cooperation and Development economies. J. Clean. Prod. 2019, 240, 118204. [Google Scholar] [CrossRef]
- Lee, C.-C.; Wang, C.-W.; Ho, S.-J. The dimension of green economy: Culture viewpoint. Econ. Anal. Policy 2022, 74, 122–138. [Google Scholar] [CrossRef]
- Fernandes, C.I.; Veiga, P.M.; Ferreira, J.J.; Hughes, M. Green growth versus economic growth: Do sustainable technology transfer and innovations lead to an imperfect choice? Bus. Strategy Environ. 2021, 30, 2021–2037. [Google Scholar] [CrossRef]
- Onuoha, I.J.; Aliagha, G.U.; Rahman, M.S.A. Modelling the effects of green building incentives and green building skills on supply factors affecting green commercial property investment. Renew. Sustain. Energy Rev. 2018, 90, 814–823. [Google Scholar] [CrossRef]
- Galvin, E. Where Money Grows on Trees: Job Creation and Economic Impact of Green Infrastructure for Stormwater Management in Washington, D.C. Bachelor’s Thesis, The University of North Carolina at Chapel Hill, Chapel Hill, NC, USA, 2021. [Google Scholar]
- Cheshmehzangi, A.; Butters, C.; Xie, L.; Dawodu, A. Green infrastructures for urban sustainability: Issues, implications, and solutions for underdeveloped areas. Urban For. Urban Green. 2021, 59, 127028. [Google Scholar] [CrossRef]
- Liberalesso, T.; Cruz, C.O.; Silva, C.M.; Manso, M. Green infrastructure and public policies: An international review of green roofs and green walls incentives. Land Use Policy 2020, 96, 104693. [Google Scholar] [CrossRef]
- Marcos-Merino, J.M.; Corbacho-Cuello, I.; Hernández-Barco, M. Analysis of sustainability knowingness, attitudes and behavior of a Spanish pre-service Primary Teachers sample. Sustainability 2020, 12, 7445. [Google Scholar] [CrossRef]
- Awan, U.; Arnold, M.G.; Gölgeci, I. Enhancing green product and process innovation: Towards an integrative framework of knowledge acquisition and environmental investment. Bus. Strategy Environ. 2021, 30, 1283–1295. [Google Scholar] [CrossRef]
- Awan, U.; Nauman, S.; Sroufe, R. Exploring the effect of buyer engagement on green product innovation: Empirical evidence from manufacturers. Bus. Strategy Environ. 2021, 30, 463–477. [Google Scholar] [CrossRef]
- Hervas-Oliver, J.-L.; Sempere-Ripoll, F.; Boronat-Moll, C. Technological innovation typologies and open innovation in SMEs: Beyond internal and external sources of knowledge. Technol. Forecast. Soc. Change 2021, 162, 120338. [Google Scholar] [CrossRef]
- Moustaghfir, K.; Schiuma, G. Knowledge, learning, and innovation: Research and perspectives. J. Knowl. Manag. 2013, 17, 495–510. [Google Scholar] [CrossRef]
- Lin, A.X.; Chan, G.; Hu, Y.; Ouyang, D.; Ung, C.O.L.; Shi, L.; Hu, H. Internationalization of traditional Chinese medicine: Current international market, internationalization challenges and prospective suggestions. Chin. Med. 2018, 13, 1–6. [Google Scholar] [CrossRef] [PubMed]
- Gamma, K.; Mai, R.; Cometta, C.; Loock, M. Engaging customers in demand response programs: The role of reward and punishment in customer adoption in Switzerland. Energy Res. Soc. Sci. 2021, 74, 101927. [Google Scholar] [CrossRef]
- Von Hippel, E. A customer-active paradigm for industrial product idea generation. Res. Policy 1978, 7, 240–266. [Google Scholar] [CrossRef]
- Nambisan, S. Designing virtual customer environments for new product development: Toward a theory. Acad. Manag. Rev. 2002, 27, 392–413. [Google Scholar] [CrossRef]
- Hoyer, W.D.; Chandy, R.; Dorotic, M.; Krafft, M.; Singh, S.S. Consumer cocreation in new product development. J. Serv. Res. 2010, 13, 283–296. [Google Scholar] [CrossRef]
- Wu, Q.; Liang, X. Food therapy and medical diet therapy of Traditional Chinese Medicine. Clin. Nutr. Exp. 2018, 18, 1–5. [Google Scholar] [CrossRef]
- Hartini, N.; Ariana, A.D.; Dewi, T.K.; Kurniawan, A. Improving urban environment through public commitment toward the implementation of clean and healthy living behaviors. Psychol. Res. Behav. Manag. 2017, 10, 79–84. [Google Scholar] [CrossRef]
- Bryndin, E.; Bryndina, I. Natural science approach to determination of health and formation of healthy lifestyle. Acta Sci. Med. Sci. J. 2019, 3, 26–37. [Google Scholar]
- Hou, Y.; Jiang, J.-G. Origin and concept of medicine food homology and its application in modern functional foods. Food Funct. 2013, 4, 1727–1741. [Google Scholar] [CrossRef]
- Huang, S.-Z.; Chau, K.Y.; Chien, F.; Shen, H. The Impact of Startups’ Dual Learning on Their Green Innovation Capability: The Effects of Business Executives’ Environmental Awareness and Environmental Regulations. Sustainability 2020, 12, 6526. [Google Scholar] [CrossRef]
- Balliet, D.; Mulder, L.B.; Van Lange, P.A. Reward, punishment, and cooperation: A meta-analysis. Psychol. Bull. 2011, 137, 594. [Google Scholar] [CrossRef] [PubMed]
- Neuteleers, S.; Engelen, B. Talking money: How market-based valuation can undermine environmental protection. Ecol. Econ. 2015, 117, 253–260. [Google Scholar] [CrossRef]
- Frey, B.S. Pricing and regulating affect environmental ethics. Environ. Resour. Econ. 1992, 2, 399–414. [Google Scholar] [CrossRef]
- Mulder, L.B. The difference between punishments and rewards in fostering moral concerns in social decision making. J. Exp. Soc. Psychol. 2008, 44, 1436–1443. [Google Scholar] [CrossRef]
- Baumeister, R.F.; Bratslavsky, E.; Finkenauer, C.; Vohs, K.D. Bad is stronger than good. Rev. Gen. Psychol. 2001, 5, 323–370. [Google Scholar] [CrossRef]
- Singh, K.; Swarup, A. Contemporary World: Coercive Power and Leadership. In The Nonkilling Paradigm; Springer: Berlin/Heidelberg, Germany, 2020; pp. 35–57. [Google Scholar]
- Barsoum, M. The Importance of Qualitative and Phenomenological Research Methods in Business Studies. Monarch. Bus. Sch. Res. Pap. Ser. 2022, 1. Available online: https://journals.umonarch.ch/index.php/mrps/article/view/11 (accessed on 1 June 2022).
- Carrera-Fernandez, M.J.; Guardia-Olmos, J.; Peró-Cebollero, M. Qualitative methods of data analysis in psychology: An analysis of the literature. Qual. Res. 2014, 14, 20–36. [Google Scholar] [CrossRef]
- Podsakoff, P.M.; MacKenzie, S.B.; Podsakoff, N.P. Recommendations for creating better concept definitions in the organizational, behavioral, and social sciences. Organ. Res. Methods 2016, 19, 159–203. [Google Scholar] [CrossRef]
- Jiao, K.; Ling, Y.; Kellermanns, F.W. Does prior experience matter? A meta-analysis of the relationship between prior experience of entrepreneurs and firm performance. J. Small Bus. Manag. 2021, 1–48. [Google Scholar] [CrossRef]
- Ramayah, T.; Ahmad, N.H.; Fei, T.H.C. Entrepreneur education: Does prior experience matter? J. Entrep. Educ. 2012, 15, 65. [Google Scholar]
- Bignotti, A.; Le Roux, I. Which types of experience matter? The role of prior start-up experiences and work experience in fostering youth entrepreneurial intentions. Int. J. Entrep. Behav. Res. 2020, 26, 1181–1198. [Google Scholar] [CrossRef]
- Goertz, G.; Mahoney, J. A Tale of Two Cultures; Princeton University Press: Princeton, NJ, USA, 2012. [Google Scholar]
- Hennink, M.; Hutter, I.; Bailey, A. Qualitative Research Methods; Sage: Thousands Oak, CA, USA, 2020. [Google Scholar]
- Birhane, A. The impossibility of automating ambiguity. Artif. Life 2021, 27, 44–61. [Google Scholar] [CrossRef] [PubMed]
- DeSanto, B.; Moss, D. Rediscovering what PR managers do: Rethinking the measurement of managerial behaviour in the public relations context. J. Commun. Manag. 2004, 9, 179–196. [Google Scholar] [CrossRef]
- Tarhini, A.; Ammar, H.; Tarhini, T.; Masa’deh, R.E. Analysis of the critical success factors for enterprise resource planning implementation from stakeholders’ perspective: A systematic review. Int. Bus. Res. 2015, 8, 25–40. [Google Scholar] [CrossRef]
- Fobbe, L.; Hilletofth, P. Stakeholder interaction for sustainability in seaports. Analysing the implementation and its linkages to overarching interaction efforts. Eur. Bus. Rev. 2021, 33, 693–724. [Google Scholar] [CrossRef]
- Qazi, W.; Qureshi, J.A.; Raza, S.A.; Khan, K.A.; Qureshi, M.A. Impact of personality traits and university green entrepreneurial support on students’ green entrepreneurial intentions: The moderating role of environmental values. J. Appl. Res. High. Educ. 2020, 13, 1154–1180. [Google Scholar] [CrossRef]
- Filser, M.; Kraus, S.; Roig-Tierno, N.; Kailer, N.; Fischer, U. Entrepreneurship as catalyst for sustainable development: Opening the black box. Sustainability 2019, 11, 4503. [Google Scholar] [CrossRef]
- Hameed, I.; Zaman, U.; Waris, I.; Shafique, O. A serial-mediation model to link entrepreneurship education and green entrepreneurial behavior: Application of resource-based view and flow theory. Int. J. Environ. Res. Public Health 2021, 18, 550. [Google Scholar] [CrossRef]
- Amoako, G.K.; Dzogbenuku, R.K.; Abubakari, A. Do green knowledge and attitude influence the youth’s green purchasing? Theory of planned behavior. Int. J. Product. Perform. Manag. 2020, 69, 1609–1626. [Google Scholar] [CrossRef]
- Zhang, L.; Fan, Y.; Zhang, W.; Zhang, S. Extending the theory of planned behavior to explain the effects of cognitive factors across different kinds of green products. Sustainability 2019, 11, 4222. [Google Scholar] [CrossRef]
- Papagiannakis, G.; Voudouris, I.; Lioukas, S.; Kassinis, G. Environmental management systems and environmental product innovation: The role of stakeholder engagement. Bus. Strategy Environ. 2019, 28, 939–950. [Google Scholar] [CrossRef]
- Hörisch, J.; Schaltegger, S.; Freeman, R.E. Integrating stakeholder theory and sustainability accounting: A conceptual synthesis. J. Clean. Prod. 2020, 275, 124097. [Google Scholar] [CrossRef]
- Zhao, N.; Liu, X.; Pan, C.; Wang, C. The performance of green innovation: From an efficiency perspective. Socio-Econ. Plan. Sci. 2021, 78, 101062. [Google Scholar] [CrossRef]
- Tao, W.; Jin, J.; Zheng, Y.; Li, S. Current advances of resource utilization of herbal extraction residues in China. Waste Biomass Valorization 2021, 12, 5853–5868. [Google Scholar] [CrossRef]
- Xu, M.; Huang, Y.; Chen, R.; Huang, Q.; Yang, Y.; Zhong, L.; Ren, J.; Wang, X. Green conversion of ganoderma lucidum residues to electrode materials for supercapacitors. Adv. Compos. Hybrid Mater. 2021, 4, 1270–1280. [Google Scholar] [CrossRef]
- Sheng, Q.; Zheng, X.; Zhong, N. Financing for sustainability: Empirical analysis of green bond premium and issuer heterogeneity. Nat. Hazards 2021, 107, 2641–2651. [Google Scholar] [CrossRef]
- Tolliver, C.; Keeley, A.R.; Managi, S. Drivers of green bond market growth: The importance of Nationally Determined Contributions to the Paris Agreement and implications for sustainability. J. Clean. Prod. 2020, 244, 118643. [Google Scholar] [CrossRef]
- Chen, Q.; Low, M. Investigating green investment payoff in China. Pac. Account. Rev. 2021, 34, 70–104. [Google Scholar] [CrossRef]
- Vanickova, R. Innovation Corporate Energy Management: Efficiency of Green Investment. Mark. Manag. Innov. 2020, 56–67. [Google Scholar] [CrossRef]
- Song, M.; Wang, S.; Zhang, H. Could environmental regulation and R&D tax incentives affect green product innovation? J. Clean. Prod. 2020, 258, 120849. [Google Scholar]
- Martínez-Ros, E.; Kunapatarawong, R. Green innovation and knowledge: The role of size. Bus. Strategy Environ. 2019, 28, 1045–1059. [Google Scholar] [CrossRef]
- Yan, Z.; Wang, T.; Chen, Y.; Zhang, H. Knowledge sharing in online health communities: A social exchange theory perspective. Inf. Manag. 2016, 53, 643–653. [Google Scholar] [CrossRef]
- Zhang, X.; Liu, S.; Chen, X. Social capital, motivations, and knowledge sharing intention in health Q&A communities. Manag. Decis. 2017, 55, 1536–1557. [Google Scholar]
- Loste, N.; Chinarro, D.; Gomez, M.; Roldan, E.; Giner, B. Assessing awareness of green chemistry as a tool for advancing sustainability. J. Clean. Prod. 2020, 256, 120392. [Google Scholar] [CrossRef]
- Birner, R. Bioeconomy concepts. In Bioeconomy; Springer: Cham, Switzerland, 2018; pp. 17–38. [Google Scholar]
- Carus, M. The Bioeconomy is Much More than a Circular Economy|BLICKWINKEL (brain-biotech.com). Available online: https://www.brain-biotech.com/blickwinkel/circular/the-bioeconomy-is-much-more-than-a-circular-economy/ (accessed on 8 May 2021).
- D’Amato, D.; Droste, N.; Winkler, K.J.; Toppinen, A. Thinking green, circular or bio: Eliciting researchers’ perspectives on a sustainable economy with Q method. J. Clean. Prod. 2019, 230, 460–476. [Google Scholar] [CrossRef]
- Morseletto, P. Targets for a circular economy. Resour. Conserv. Recycl. 2020, 153, 104553. [Google Scholar] [CrossRef]
- Sharma, R.R. Green Management and Circular Economy for Sustainable Development; SAGE Publications Sage India: New Delhi, India, 2020. [Google Scholar]
- Brock, W.A.; Evans, D.S.; Phillips, B.D. The Economics of Small Businesses: Their Role and Regulation in the US Economy; Holmes & Meier: New York, NY, USA, 1986. [Google Scholar]
- Sodiqov, Z. The role of small business within the national economy. Light Islam 2020, 2020, 157–166. [Google Scholar] [CrossRef]
- Baker, H.K.; Kumar, S.; Pandey, N. Thirty years of Small Business Economics: A bibliometric overview. Small Bus. Econ. 2021, 56, 487–517. [Google Scholar] [CrossRef]
- Ismoilov, R.B.; Mullabayev, B.B.; Abdulxakimov, Z.T.; Bakhriddino, J.R.O. The Essence of Small Business And Private Entrepreneurship And The Theoretical Basis Of Its Development. Am. J. Appl. Sci. 2020, 2, 45–50. [Google Scholar] [CrossRef]
- Bryson, J.R.; Lombardi, R. Balancing product and process sustainability against business profitability: Sustainability as a competitive strategy in the property development process. Bus. Strategy Environ. 2009, 18, 97–107. [Google Scholar] [CrossRef]





| Inclusion Criteria | Exclusion Criteria |
|---|---|
| (a) TCM stakeholders in Singapore | |
| (b) Trained in TCM, either study or work in TCM industry for years to have appreciated, experienced and sufficient understanding of TCM in Singapore | Those who have no experiences in TCM, neither study nor have worked in the TCM industry in Singapore |
| (c) Assumes roles as herbalist, TCM physicians or other related roles in TCM clinics such as clinic managers or therapists, full time or part time, at TCM organizations in Singapore | Customers and patients are TCM stakeholders who will not be included in the study as they do not work in the TCM industry in Singapore to apprehend the operations and administrative parts of TCM |
| (d) Able to converse smoothly and consent to join online interviews | Are not able to converse ideas through online interview and not willing to join the study |
| Phases of Analysis | Means of Establishing Trustworthiness |
|---|---|
| Phase 1: Familiarizing with the data | Prolong Engagement with Data |
| Triangulated different data collection methods | |
| Documented reflective thoughts | |
| Documented about potential themes | |
| Stored data well | |
| Kept record of all notes and data, and reflections | |
| Phase 2: Identifying statements, making initial notes and Generating Initial themes | Documented all notes and reflections throughout the study |
| Identify statements and generate themes | |
| Phase 3: Bracketing, interpret and clustering meanings for themes | Triangulations of data |
| Made senses of themes which were generated and searched for connections | |
| Kept detailed notes of the processes of development of themes (Comments in the transcribed interviews) | |
| Phase 4: Repeat steps in identifying statements, generate themes and clustering meanings in next cases. | Repeated the process of refining and connecting themes |
| Made documentations of any changes and reflections, with justifications | |
| Phase 5: Defining and Identifying Patterns and Themes across different cases | Refined and finalized the themes from different study participants |
| Made documentations of any changes and reflections, with justifications | |
| Phase 6: Producing Report | Described the process of analysis of data to search for final themes |
| Combined with other methods: literature review, data from other sources and combined with data from study conducted |
| Interviewee | Years in Industry | Occupation | Descriptions |
|---|---|---|---|
| 1 (I1) (Interviewee 1 (I1)) (20 years of experiences) | 20 | Herbalist | Almost at the age of retirement. Passionate about TCM, I1 specializes in herbs and TCM dispensary. I1 was very outspoken and willing to share. I1 is a herbalist and is going to retire soon. |
| 2 (I2) (Interviewee 2 (I2)) (11 years of Experiences) | 11 | TCM Physician | I2 was helpful and willing to share all that I2 knows. I2 has a double degree in Biomedical Sciences and Chinese Medicine, and Master’s degree in TCM. With I2’s knowledge and experiences as TCM Physician at private clinic, I2 passionately shared her views. |
| 3 (I3) (Interviewee 3 (I3)) (9 years of experiences) | 9 | TCM Physician | Graduated with double degree programme in Biomedical Sciences and Chinese Medicine, I3 is furthering her master studies. A full time TCM Physician, who is also in charge of educational programme. I3 managed students’ related affairs and arranged students for internships. |
| 4 (I4) (Interviewee 4 (I4)) (11 years of experiences) | 11 | TCM Physician | A part time TCM physician, who used to practise full time. I4 graduated with a double degree in Biomedical Sciences and Chinese Medicine, and with a PHD in TCM. I4 enthusiastically shared her opinions on the topics |
| 5 (I5) (7 years of experiences) | 7 | TCM physician/Graduate Student | Being a PHD student now, I5 is very keen to share her views on the matter. A graduate of the double degree programme in Biomedical Sciences and Chinese Medicine, I5 also has experiences in clinic administrative matters when practicing in TCM industry. |
| Superordinate Themes | Subordinate Themes | Quotes |
|---|---|---|
| 1. TCM is Green | • Theories 1. 2. 3. 4. • Treatments • diagnosis and work-related processes 5. 6. 7. 8. • Others | • “…Tian-Ren-He-Yi like how human…how we are supposed to be in sync with the environment to better optimize all the processes…” (I3) 9. 10. • “…external treatments are like acupuncture, massage, tuina, these treatments also include words therapy, therapy for heart—“word therapy”. Like this is quite green, do not need to use too much things…” (I1) 11. 12. 13. • “…treat minimally…there are instances where by you don’t think they need a certain treatment then don’t need to do … for example for pain management patients right, so some of them come in with the idea that eh they should be doing for example acupuncture. But in actual fact… Maybe cupping would do the trick.…” (I2) • “…… due to global warming the natural environment of our herbs plants and animals may be destroyed so these are the parts we can work on better, to cultivate them in a more sustainable manner.” (I4) |
| 2. Lack of awareness | • Attitudes towards Green Practices 14. 15. • How to be “Green”? 16. | • “…I also not very certain about the definition of green but in my own interpretations, green involves things which can be reused like being renewable and sustainable and in treatment wise…” (I3) • “… the identifications of green practices itself is quite a challenge already because we do not know what constitutes to the green practice so there lacks of awareness so if we know then we can practice more and be better at it.” (I3) 17. |
| 3. Innovations, research and Development to be green | • Industry—Changes in TCM • Herb powder • Recycle Wastes |
• “I used the TCM scale steelyard “dengzi” to weigh the medicine, but now I use the electronic weighing scale.”; “At that time, decoction from decoction service in TCM was put in a kettle, and the patient had to get the medicine (from clinic) every day.” (I1) • “I would think that Generations of physicians are getting younger. And then we are also seeing more patients from wider age range as well. For example, young parents bring their little children for TCM consultation and maintenances of wellness.” (I3) 18. • “…I feel that medicinal herb powder is used more commonly in local nowadays…” (I1) • “…Very convenient to the patient they just need to add hot water, no need to cook so no risk of getting your herbs burn and wasted…” (I2) • “…Modern people do not have this time. Pill or powder is easier.” (I1) • “…things are going online then more students are using their own gadgets to view the materials I think less paper being wasted… there is another kind of energy being waste like the electricity and battery and chemical it is just a shift of utilization of materials.” (I3) • “…herbs residues can be reused, may be used as fertilizer, or can be used… because in Singapore, someone is using kitchen waste to generate power, if I’m not wrong, kitchen waste for power generation…” (I1) 19. |
| 4. TCM and healthy lifestyle 20. | • Herb as food and food to treat 21. |
• “…TCM is about lifestyle …is a holistic thing so the whole notion about the environment person as one. so, we are essentially affecting our environment and our environment will affect us la…so with this in mind, we should be more mindful of our practices.”— (I2) • “…in TCM we celebrate moderation. so, everything doesn’t use in excess. so, lifestyle or diet or that… just enough is good enough right… you dun have to go beyond that…”— (I2) • “…we can encourage patients to do more of the TCM exercises like taichi and qigong…that can help to improve or benefits the health instead of relying on medicine and herbs. So there are a lot of changes in daily lifestyle that can be implemented alongside with TCM treatments I think even meditations …breathing exercises…” (I3) • “…Fengchi acupoint when we are not feeling so well, we can also use hair dryers to blow it there to give it warm and help to prevent cold. These are little kind of innovations we use in daily life.” |
| 5. Acculturating Green | • Innovative Knowledge Sharing 22. • Incentives and Punishment System |
• “…it is about letting them to see the why we need to practice green in the business setting…… How you can improve the work flow and it actually generate more green” (I4) 23. 24. 25. • “Sometimes there are needs for fines to be imposed. Punishment. Sometimes you have to make him feel… “Think before you do it, do you want to pay that price?” (I1) • “……the consequences of not being green has to be made aware so that we know that little action we do actually count to certain outcome…” (I3) 26. 27. |
Publisher’s Note: MDPI stays neutral with regard to jurisdictional claims in published maps and institutional affiliations. |
© 2022 by the authors. Licensee MDPI, Basel, Switzerland. This article is an open access article distributed under the terms and conditions of the Creative Commons Attribution (CC BY) license (https://creativecommons.org/licenses/by/4.0/).
Share and Cite
Tan, Y.Y.; Omar, R. Green Practices and Innovations of Traditional Chinese Medicine (TCM) Industry in Singapore: Idea Worth Sharing. Sustainability 2022, 14, 11588. https://doi.org/10.3390/su141811588
Tan YY, Omar R. Green Practices and Innovations of Traditional Chinese Medicine (TCM) Industry in Singapore: Idea Worth Sharing. Sustainability. 2022; 14(18):11588. https://doi.org/10.3390/su141811588
Chicago/Turabian StyleTan, Ying Yan, and Rosmini Omar. 2022. "Green Practices and Innovations of Traditional Chinese Medicine (TCM) Industry in Singapore: Idea Worth Sharing" Sustainability 14, no. 18: 11588. https://doi.org/10.3390/su141811588
APA StyleTan, Y. Y., & Omar, R. (2022). Green Practices and Innovations of Traditional Chinese Medicine (TCM) Industry in Singapore: Idea Worth Sharing. Sustainability, 14(18), 11588. https://doi.org/10.3390/su141811588

